移行枠組み:停戦から復興へ
トランプ政権は、ガザの和平イニシアチブが第1段階(停戦の安定化)から第2段階(非軍事化と復興)へ移行することを発表した。この移行は、進行する前にいくつかの基本的な前提の明確化を必要とする重要な転換点を表している。
-
定義上の前提条件:* 第1段階は、ここでは積極的な敵対行為の停止と基本的な人道的アクセスの確立として運用上定義される。第2段階は、重火器システムの撤去と民間インフラの修復の開始として定義される。これらの定義には仕様が必要である:「敵対行為の停止」は、組織的な軍事作戦、武装集団の活動、個人的な暴力を区別しなければならない;「重火器」は、合意された測定プロトコルを伴う項目別リスト(例:ロケット弾、迫撃砲、対戦車システム)を必要とする;「修復」は、どのインフラカテゴリーと資金調達メカニズムを指定しなければならない。
-
中核的主張と裏付け証拠:* 一時的な停止を超えて前進するには構造的な武装解除と経済的復興が必要であるという表明された前提は、暗黙の因果モデルに基づいている:武器の入手可能性 + 経済的絶望 = 紛争の再発。このモデルはもっともらしいが、実証的根拠を必要とする。歴史的先例は複雑である:1994年のオスロ合意は包括的な武装解除なしに進行し、6年間の暴力減少を達成した;2008年のガザ停戦は国際監視にもかかわらず崩壊した;2012年の停戦は正式な非軍事化枠組みなしに4年間維持された。武装解除の順序と紛争期間の関係は、理論的に未決定のままである。
-
信頼性ギャップの特定:* ハマスによる武器廃棄の拒否表明は、文書化された制約を生み出している。しかし、この制約の論理的地位には精度が必要である:これは修正可能な交渉上の立場なのか、それとも宣言された交渉不可能な原則なのか?公式声明はこれらのカテゴリーを混同している。必要な仮定:分析は、ハマスの公的立場が組織的合意を反映していると仮定しているが、これは内部派閥の分裂を考えると成り立たない可能性がある。
-
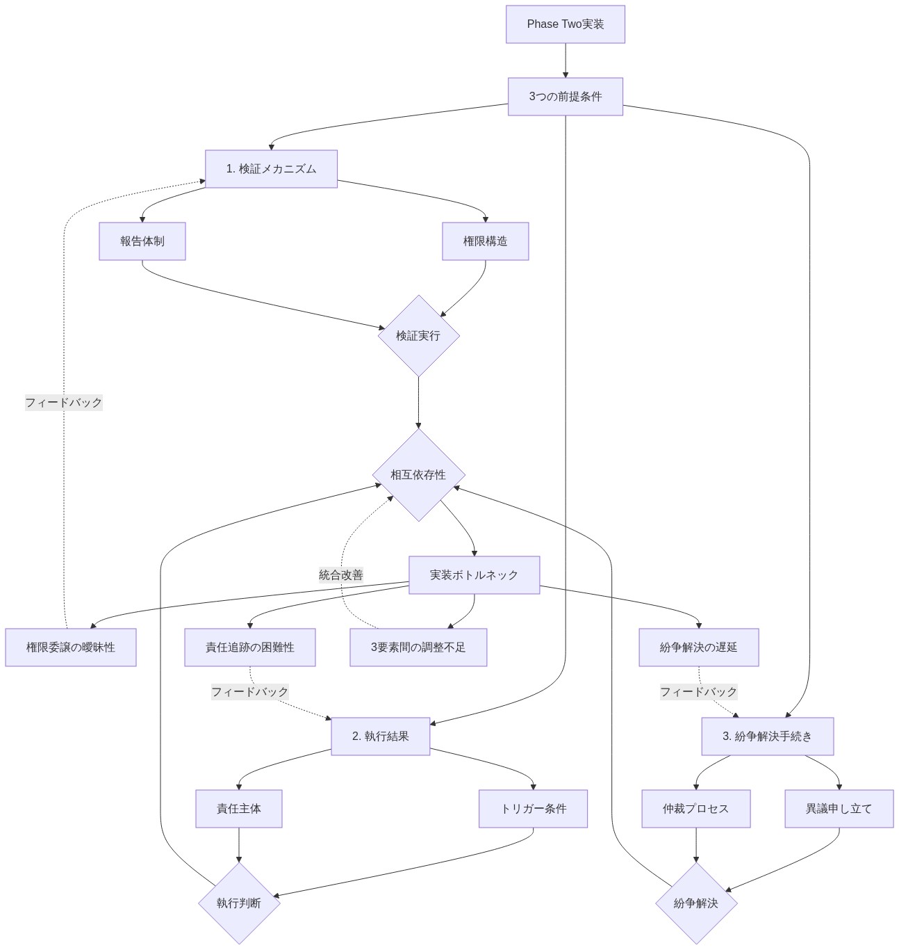
実施のボトルネック:* 合意から執行への移行は、3つの前提条件に依存する:(1)定義された権限と報告構造を持つ合意された検証メカニズム;(2)指定されたトリガーと責任主体を持つ執行の結果;(3)検証結果が争われた場合の紛争解決手続き。現在の文書はこれらの前提条件を確立していない。「第2段階の成功は執行メカニズムに依存する」という主張は、どのメカニズム、その運用能力、その意思決定権限を指定しなければ同語反復である。
システム構造とボトルネック
第2段階の提案されたアーキテクチャは、3つの相互依存するサブシステムで構成される:安全保障検証、経済復興、統治の正当性。論理構造は、これらが第2段階の成功のための必要かつ共同で十分な条件であると仮定している。この仮定には検証が必要である:これらは唯一の重要なシステムなのか?それらは本当に相互依存しているのか、それとも1つが独立して進行できるのか?
-
安全保障検証システム:* 独立した監視には以下の仕様が必要である:(1)何が監視されているか(武器の種類、数量、場所、移送ルート);(2)監視方法(検査、監視、情報統合);(3)検証基準(遵守を宣言するための確実性の閾値);(4)報告権限と対象者。現在の提案にはこの具体性が欠けている。表明された制約—「すべての派閥に十分な信頼性を持つ中立的な第三者は存在しない」—は実証的に正確であるが、明確化が必要である:「すべての派閥との信頼性」は全会一致の受け入れを意味するのか、それとも指定された代表者による受け入れを意味するのか?前者は達成不可能である可能性が高い;後者は正当な代表者に関する事前合意を必要とする。
-
経済復興システム:* 資金調達メカニズムは以下に依存する:(1)資本源の特定(国際ドナー、民間投資、送金);(2)配分基準と決定権限;(3)条件性枠組み(何が資金停止をトリガーするか);(4)吸収能力の制約(資本を効果的に展開する制度的能力)。表明されたボトルネック—「ドナー国が競合する政治的条件を課す」—は文書化されているが、仕様が必要である:どの条件が対立しているのか?これらの条件は交渉可能か固定か?各ドナーにとっての不遵守のコストは何か?
-
統治の正当性システム:* 地域代表には以下の定義が必要である:(1)どの構成員が代表を必要とするか(地理的、民族的、宗教的、政治的);(2)代表メカニズム(選挙、任命、合意);(3)意思決定権限と範囲;(4)説明責任メカニズム。表明された制約—「単一の権威がパレスチナ人の普遍的支持を得ていない」—は正確であるが、普遍的支持が前提条件であるか、それとも絶対多数の支持(例:60-70%)が運用上の正当性に十分であるかを確立していない。
-
構造的ボトルネック:* 3つのシステムは2つの重要な接合点を通じて相互作用する:安全保障検証は、武器密輸を防ぐために復興に先行するか、それに伴わなければならない;執行メカニズムが強制的に見えることなく機能するためには、統治の正当性が存在しなければならない。これらの順序要件は、政治的タイムラインと対立する可能性のある時間的制約を生み出す。
-
提案された緩和策:* 並行検証トラック(国際、地域、地域)は権限を分散するが、新たな調整コストとトラック出力間の潜在的な矛盾を導入する。このアプローチは、単一障害点リスクを調整の複雑さと交換する。「重複する説明責任メカニズムが非正当化インセンティブを減少させる」という仮定には検証が必要である:複数の検証機関は全体的なシステムの信頼性を増加させるか減少させるか?歴史的証拠は限られている。
参照アーキテクチャとガードレール
効果的な第2段階の実施には、意思決定権、エスカレーション手続き、資源配分メカニズムを指定する明示的な参照アーキテクチャが必要である。このセクションは、曖昧な用語が遵守を損なう交渉の真空に第2段階が陥ることを防ぐために必要な理論的および運用上の前提条件を確立する。

- 図4:歴史的先例の比較—非武装化と停戦継続期間の関係(1994-2012年)*

- 図2:Phase OneおよびPhase Twoの定義的前提条件の構造*

- 図3:紛desarming再発の因果モデル—武器利用可能性と経済的絶望の相互作用*

- 図5:信頼性ギャップの可視化—公式立場と実際の交渉可能性の乖離、および内部派閥分裂による不確実性*
定義の精度と運用上の曖昧さ
以前のイスラエル・パレスチナ枠組みにおける主要な失敗モードは、共有された運用定義の欠如であった。例えば、「非軍事化」という用語は複数の解釈を許容する:(1)小火器を許可しながら重火器システム(砲兵、対戦車兵器)の引き渡し;(2)小火器と弾薬を含む完全な武装解除;または(3)完全な引き渡しなしの武器保管と配備の制限。同様に、「復興」は物理的インフラ(電気、水、輸送ネットワーク)または社会サービス(医療、教育、統治能力)を優先する可能性がある。
-
仮定*:明示的な定義のガードレールがなければ、各当事者は曖昧な用語をその安全保障上の利益に従って解釈し、実施を停止させる遵守紛争を生み出す。
-
歴史的先例*:2005年のイスラエルのガザからの撤退は、このリスクを示している。撤退合意は、イスラエルの再進入のトリガー条件、パレスチナの安全保障コミットメントの検証プロトコル、または安全保障の真空に対処するメカニズムを指定しなかった。避難地域における後続の武装集団の活動は、イスラエルの安全保障当局者によってパレスチナ自治政府の不遵守と解釈されたが、パレスチナ代表者は自治政府が安全保障規定を執行する十分な能力を持っていたかどうかを争った(Shlaim, 2000; Pressman, 2003)。この定義の曖昧さは、2006-2008年の安全保障エスカレーションに寄与した。
必要なガードレール構成要素
第2段階のガードレールは、5つの個別の運用領域に対処しなければならない:
- 1. 武器分類と禁止スケジュール*
ガードレールは、技術的精度を持って禁止される武器カテゴリーを指定しなければならない。「重火器」ではなく、文書は以下を列挙すべきである:(a)口径>75mmの砲兵システム;(b)対戦車誘導ミサイル;(c)防空システム;(d)口径>60mmの迫撃砲;(e)サイクル速度>600発/分の自動兵器。許可されるカテゴリーも同様に定義されるべきである:小火器(指定された口径のライフル、ピストル)、認可された人員あたりの弾薬量、保管プロトコル。この分類スキームは、解釈の裁量を減らすために、既存の国際基準—国連通常兵器登録簿または国際追跡文書—を参照すべきである。
- 2. 検証タイムラインと検査プロトコル*
検証手続きは以下を指定しなければならない:(a)検査頻度(毎週、隔週、または毎月);(b)通知要件(予告された検査対予告なしの検査);(c)検査チームの構成と権限;(d)疑わしい保管または製造サイトへのアクセス権;(e)収集された武器の保管連鎖手続き;(f)破壊検証の文書化基準。
-
仮定*:非対称的な検証負担(例:パレスチナ自治政府施設は毎週検査されるが、イスラエル治安部隊は毎月検査される)は、遵守紛争を生み出し、正当性を損なう。
-
3. 段階的違反対応プロトコル*
ガードレールは、軽微な違反と重大な違反を区別するエスカレーション手続きを確立しなければならない。段階的対応枠組みは以下を指定する可能性がある:
- レベル1(軽微な違反):文書化されていない武器キャッシュ<50ユニットまたは保管プロトコル違反 → 是正措置通知、14日間の是正期間
- レベル2(中程度の違反):文書化されていない武器キャッシュ50-500ユニットまたは繰り返されるレベル1違反 → 復興資金トランシェの停止、30日間の是正期間
- レベル3(重大な違反):文書化されていない武器キャッシュ>500ユニット、武器製造、または武装集団の活動 → 第2段階の停止、国際調停へのエスカレーション
この枠組みは、軽微な違反に対する即座の軍事対応を防ぎながら、執行の信頼性を維持する。
- 4. 復興資金調達メカニズムと支払いトリガー*
ガードレールは、復興資金を測定可能な遵守マイルストーンにリンクしなければならない。政治的合意に基づいて資金を配分するのではなく、支払いは以下に依存すべきである:(a)前期間に達成された武器収集目標;(b)遵守を確認する検証報告書;(c)統治能力指標(例:パレスチナ自治政府治安部隊訓練完了、管理システム運用)。資金トランシェは順序付けられるべきである:第2段階開始時に最初の20%、各遵守マイルストーン完了時に後続の20%トランシェ。これは、武装解除の進捗と復興資源の間にインセンティブの整合性を生み出す。
- 5. 移行期間中の統治権限と意思決定権*
ガードレールは、第2段階中の権限階層を明確にしなければならない。具体的な質問には文書化された回答が必要である:(a)パレスチナ自治政府は治安部隊の指揮権限を保持するのか、それとも国際調整官が暫定的な統制を行使するのか?(b)どの実体—イスラエル治安当局者、パレスチナ自治政府、国際監視者、または合意機関—が遵守または違反の決定を行うのか?(c)一方の当事者が遵守決定に異議を唱える場合の上訴手続きは何か?(d)どの実体が武器禁止の例外を承認するのか(例:パレスチナ自治政府治安部隊が指定された小火器を保持する)?
制度的実施アーキテクチャ
これらのガードレールを運用するには、以下の構造を持つ第2段階調整事務所を設立する必要がある:
-
統治機関*:米国調停チーム、イスラエル治安機関、パレスチナ自治政府、国際監視組織(例:国連、欧州連合)の代表者で構成される運営委員会。この機関は毎月会合を開き、遵守報告書を検討し、政策調整を承認する。
-
運営チーム*:以下を担当する常設スタッフ:(a)武器収集ロジスティクスと検証;(b)復興プロジェクト管理;(c)統治能力構築;(d)遵守監視と報告。このチームには、武器システム、インフラエンジニアリング、治安部隊訓練の技術専門家を含めるべきである。
-
検証ユニット*:検査を実施し、保管連鎖文書を維持し、遵守報告書を作成する独立したチーム。このユニットは、セキュリティクリアランスと武器識別および破壊検証の技術的専門知識を持つ国際人員で構成されるべきである。
-
通信インフラ*:毎週の検証更新、インシデント報告、エスカレーション通知を可能にするリアルタイム報告システム。このインフラには、安全な通信チャネル、集中データリポジトリ、遵守異常の自動警告システムを含めるべきである。
文書化と説明責任基準
各ガードレール構成要素は、明示的な仮定と決定基準を持つ書面プロトコルで正式化されなければならない。文書化基準には以下を含めるべきである:
- 運用マニュアル:武器収集、検証、破壊、復興活動の詳細な手順、一般的な不測の事態のための決定木を含む
- 遵守マトリックス:各段階の定量化された目標(例:「第4週までに禁止武器の80%を収集」)と測定方法論
- エスカレーションプロトコル:どの違反がどの対応をトリガーするかを指定する文書化された手順、承認チェーンと上訴メカニズムを含む
- 利害関係者の意思決定権:権限の書面による割り当て、どの実体がどの決定をどのような条件下で行うかを指定する
実装と運用のパターン
第2段階の運用化には、検証能力を維持しながら段階的に信頼を構築するよう設計された、順序立てられた測定可能な活動が必要である。本セクションでは、段階的実装の運用論理を確立し、コンプライアンスの証拠に基づいて第2段階を調整または停止できる重要な意思決定ポイントを特定する。

- 図6:Phase Two実装の3つの前提条件と相互依存性、実装ボトルネック*

- 図7:Phase Twoシステムアーキテクチャ—3つの相互依存サブシステム*

- 図8:検証メカニズムの実装課題—多層的な利益相反と技術的制約*
順序付けの根拠と信頼醸成の論理
-
主張*: 包括的な武装解除と復興を同時に試みることは、検証能力を圧倒し、関係者がコンプライアンス状況を誤って伝える機会を生み出す。
-
根拠*: 検証システムには、武器の回収、破壊、復興活動を監視する能力に限界がある。これら3つすべてがガザの360平方キロメートル全域で同時に発生する場合、国際監視員は違反を検出するための適切な監視を維持できない。さらに、同時活動は因果関係について曖昧さを生み出す。武装解除と復興が同時進行中に治安事件が発生した場合、関係者は違反が事件を引き起こしたのか、それとも事件が外部要因によるものなのかを争うことができる。順序付けにより、初期段階の成功的完了を通じて早期の信頼醸成が可能となり、関係者がコミットメントを遵守している証拠を提供する。
-
歴史的先例*: ボスニアにおけるデイトン合意の実施(1995-1997年)は、段階的順序付けによって部分的に成功した。軍事的分離が最初に行われ(第1-12週)、武装勢力間に物理的障壁を確立し、即座の紛争リスクを軽減した。警察改革がそれに続き(第13-26週)、民間の治安のための制度的能力を構築した。政治制度の構築は最後に行われ(第27週以降)、治安基盤が確立された後に統治構造を確立した。この順序付けにより、早期の検証成功が枠組みに対する利害関係者の信頼を構築することができた(Holbrooke, 1998; International Crisis Group, 2002)。
推奨される第2段階の順序付け
- 第2A段階(第1-4週): 武器の回収と集約*
活動: パレスチナ武装グループと治安部隊は、国際監視の下で禁止武器を指定された回収ゾーンに引き渡す。回収サイトは中立的な場所(例:UNRWA施設、国際学校施設)に設置され、ビデオ監視と保管連鎖文書化が行われる。
-
*Go/No-Go意思決定ポイント(第4週終了時)**: コンプライアンス目標は、推定禁止武器の80%が回収されることである。回収が80%に達した場合、第2B段階に進む。回収が60%を下回る場合、緊急時対応プロトコルを発動する(インセンティブの増加、回収手順の修正、タイムラインの延長)。回収が60-80%の場合、修正されたタイムラインと強化された検証で進める。
-
測定方法*: 基準となる武器在庫は、第2段階前の調査、情報提供者からの聴取、技術情報を通じて確立される。回収の進捗はこの基準に対して測定され、国際検証チームが受領および文書化された武器を確認する。
-
第2B段階(第5-8週): 武器の破壊*
活動: 回収された武器は国際破壊施設(安全性を確保するためガザ外に設置される可能性がある)に輸送され、国際監視の下で破壊される。破壊は、ビデオ録画、写真証拠、国際武器専門家による技術認証を通じて文書化される。
-
*Go/No-Go意思決定ポイント(第8週終了時)**: コンプライアンス目標は、回収された武器の95%が破壊されることである。破壊が95%に達した場合、第2C段階に進む。破壊が80%を下回る場合、遅延の原因(物流上の制約、治安事件、意図的な妨害)を調査し、それに応じてタイムラインを調整する。
-
測定方法*: 破壊は独立した技術検査を通じて検証され、国際専門家が武器が機能しておらず再組み立てできないことを確認する。
-
第2C段階(第9-16週): 民間インフラの復興*
活動: 国際およびパレスチナの復興チームは、優先セクターでプロジェクトを開始する:(a)発電と配電(第9-12週);(b)水と衛生システム(第9-14週);(c)医療施設(第11-16週);(d)教育機関(第13-16週)。プロジェクトの順序付けは、即座の人道的影響と広範な利害関係者の利益を持つシステムを優先する。
-
*Go/No-Go意思決定ポイント(第16週終了時)**: コンプライアンス目標には、電力インフラの60%が稼働、水システムの70%が機能、医療施設の50%が再開されることが含まれる。目標が達成された場合、第2D段階に進む。目標に達しない場合、遅延が治安事件、資金制約、または技術的障害によるものかを評価し、それに応じて第2D段階のタイムラインを調整する。
-
測定方法*: インフラの機能性は、技術検査、公共システムテスト、施設運用評価を通じて検証される。
-
第2D段階(第17-24週): 統治能力の構築と権限の確立*
活動: パレスチナ自治政府の治安部隊が訓練プログラムを完了し、行政システムが確立され、地方統治構造が運用化される。訓練には以下が含まれる:(a)治安部隊の専門化(指揮構造、交戦規則、説明責任メカニズム);(b)行政能力(財務管理、人事システム、記録保管);(c)司法制度の発展(裁判所の運営、法的手続き、拘留基準)。
-
*Go/No-Go意思決定ポイント(第24週終了時)**: コンプライアンス目標には、パレスチナ自治政府の治安要員の100%が訓練を完了、行政システムの80%が稼働、地方統治職の70%が埋まることが含まれる。目標が達成された場合、第2段階は成功裏に完了したと見なされる。目標に達しない場合、第2D段階のタイムラインを延長し、不足が能力制約によるものか意図的な妨害によるものかを評価する。
-
測定方法*: 統治能力は、訓練完了記録、システム機能テスト、組織パフォーマンス指標を通じて評価される。
重要な意思決定ポイントと緊急時対応プロトコル
各段階には、実装チームが進捗を評価し、第2段階の活動を進めるか、修正するか、停止するかを決定する明示的な意思決定ポイントが含まれる。
-
週次運用レビュー*: 実装チームは毎週招集され、段階固有のマイルストーンに対する進捗を評価する。レビューには以下が含まれる:(a)武器回収/破壊指標;(b)インフラプロジェクトの状況;(c)統治能力指標;(d)治安事件またはコンプライアンス違反;(e)資源制約または物流上の障害。
-
緊急時対応発動基準*: 段階固有の目標が最低閾値を下回る場合、実装チームは緊急時対応プロトコルを発動する:
-
インセンティブの増加: 追加の復興資金、統治権限移譲のタイムライン加速、またはパレスチナ自治政府治安部隊の権限拡大
-
タイムラインの調整: 物流上の制約や治安上の障害に対応するための段階期間の延長
-
検証手順の修正: 検査頻度の増加、アクセス権の拡大、または技術監視の強化
-
調停へのエスカレーション: 緊急時対応プロトコルがコンプライアンスを回復できない場合、外交介入のために国際調停機関にエスカレートする
-
停止基準*: コンプライアンスが重要な閾値を下回り、緊急時対応プロトコルが指定された期間内にコンプライアンスを回復できない場合、第2段階は外交的解決を待って停止される。停止トリガーには以下が含まれる:(a)第4週終了時までに武器回収が40%を下回る;(b)第2A段階または第2B段階中に禁止武器を含む治安事件が発生する;(c)第2D段階終了時までにパレスチナ自治政府の統治能力指標が50%を下回る;(d)第2段階中にイスラエル治安部隊がガザ内で軍事作戦を実施する。
現場準備と物流上の前提条件
第2段階の運用化を成功させるには、回収、破壊、復興の物流の事前準備が必要である。組織は直ちに現場チームを配置して以下を行うべきである:
-
武器回収物流*: 回収サイトを特定して準備し、セキュリティプロトコルを確立し、輸送インフラを手配し、保管連鎖手順を確立する。現場チームは、回収サイトのアクセス性、セキュリティ要件、能力制約をマッピングすべきである。
-
武器破壊物流*: 破壊施設(適切な技術能力を持つ第三国に設置される可能性がある)を特定し、輸送を手配し、破壊検証手順を確立する。現場チームは、施設の能力、技術的能力、国際監視メカニズムを評価すべきである。
-
復興プロジェクト計画*: インフラ評価を実施して優先プロジェクトを特定し、資源要件を見積もり、プロジェクト管理手順を確立する。現場チームは、インフラの損傷をマッピングし、復興の優先順位を特定し、プロジェクトの順序付けを確立すべきである。
-
統治能力評価*: パレスチナ自治政府の制度的能力を評価し、訓練要件を特定し、能力構築プログラムを確立する。現場チームは、現在の行政システム、人材能力、制度的ギャップを評価すべきである。
透明性と利害関係者の信頼メカニズム
第2段階の進捗に関する公開報告は、利害関係者の信頼を維持し、関係者がプロセスが停滞しているまたは偏っていると主張することを抑止するために不可欠である。組織は以下を表示する公開ダッシュボードを確立すべきである:
- 武器回収指標: 累積回収武器数、週ごとの回収率、基準在庫の回収割合
- インフラ進捗: 完了したプロジェクト、稼働している施設、達成された復興目標の割合
- 統治能力指標: 訓練を受けた人員、稼働している行政システム、埋まった統治職
- コンプライアンス状況: 検出された違反、発動された対応、コンプライアンスの傾向
このダッシュボードは毎週更新され、国際メディア、市民社会組織、利害関係者代表がアクセスできるようにすべきである。公開の透明性は、すべての当事者がコンプライアンスを維持するための説明責任の圧力を生み出し、公に可視化され国際的批判の対象となる一方的な行動を抑止する。
測定と次のアクション
第2段階の測定フレームワーク
第2段階の実施には、客観的な進捗評価を可能にし、利害関係者間の解釈の相違を減らすための、明示的で運用可能な指標が必要である。この要件は2つの基本的な前提に基づいている:(1)共有された測定基準が情報の非対称性と主観的な意見の相違を減らすこと、(2)透明性のある指標が、コンプライアンスを促進する説明責任メカニズムを生み出すこと。
- 提案される指標カテゴリー:*
以下の指標は、定義された単位と検証手順を用いて第2段階の目標を運用可能にする:
-
武器の回収と会計処理: 武器カテゴリー別(小型武器、ロケット弾、爆発物)のトン数、物理的な在庫管理と保管連鎖文書を通じて検証される。第2段階開始前にベースラインの確立が必要。
-
検証査察: 指定された全サイトに対する査察済みサイトの割合、すべての監視機関で標準化された査察プロトコルを使用。査察頻度とアクセス手順は事前交渉が必要。
-
復興プロジェクトの開始: 開始されたプロジェクト数と投入された資本(米ドル換算)、第2段階の復興目標に対して追跡される。比較可能性を確保するため、測定に先立ってプロジェクトの定義が必要。
-
統治能力: 行政レベルと機能領域(治安、民政、社会サービス)別に充足された役職、能力評価が文書化される。測定前に統治役割の定義が確立されていることを前提とする。
-
民間人の安全指標: 週次で追跡される事件頻度(治安関連の死亡、負傷、財産損害)、標準化された事件分類プロトコルを使用。定義上の紛争を防ぐため、事件の分類に関する合意が必要。
-
先例と限界:*
国際原子力機関(IAEA)のイラン核検証フレームワークは有益な先例を提供する:成功は、解釈の裁量を制約する詳細で期限付きの測定プロトコル(特定のウラン濃縮閾値、施設査察スケジュール、報告期限)から導かれた。しかし、この先例には重要な限界がある:IAEAの検証は、確立された国際測定基準を持つ定義された技術領域(核物質)内で運用されたが、ガザ第2段階の測定は、より標準化されていない指標とより高い政治的感受性を持つ治安、統治、復興の領域にまたがっている。

- 図12:Phase II実行ロードマップ—段階的マイルストーンと決定ポイント(注:記事内に具体的な期間・日程データが記載されていないため、チャート化できません)*
測定のための制度的アーキテクチャ
- 第2段階測定機関:*
以下の特性を持つ専用の測定機関を設立する:
-
構成: イスラエル治安当局、パレスチナ統治構造、国際調停者(国連、第三者監視員)、武器検証、インフラ評価、統治指標の技術専門家からの代表。
-
権限: 第2段階の指標に関するデータ収集、分析、標準化、公開報告。単独の行為者による妨害を防ぐため、機関の決定には特別多数の合意が必要。
-
報告頻度: 国際メディアと利害関係者組織がアクセス可能な週次公開報告、月次の詳細な技術評価。裁量的な遅延を防ぐため、報告スケジュールは契約上確立されなければならない。
-
データアクセスプロトコル: どの利害関係者が生データ、集計データ、予備調査結果にアクセスするかを指定し、透明性と作戦上の安全性のバランスを取るため、データ収集と公開の間に定義された時間差を設ける。
-
重要な前提*: この制度設計は、利害関係者が戦術的情報優位性よりも測定の透明性を優先することを前提としている—この前提は第2段階開始前に明示的なコミットメントを必要とする。

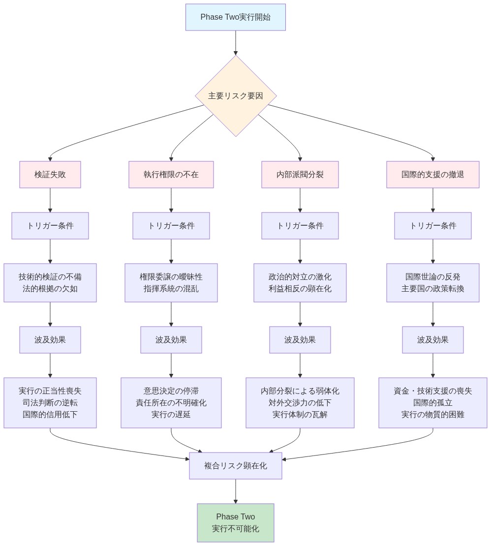
- 図9:Phase Twoの主要リスク要因と波及効果の関係図*

- 図10:緊急時対応シナリオ—停戦崩壊から紛争再発への段階的エスカレーション データソース:AI生成コンセプトイメージ*
順序付けと実施の前提条件
測定インフラの展開は、第2段階の運用開始に先立って行われなければならない:
-
即時行動(第2段階前): 機能領域別(武器、復興、統治、治安)に測定作業グループを招集し、指標を運用可能にし、データ収集手順を定義し、検証プロトコルを確立する。作業グループには、実現可能性と政治的受容性の両方を確保するため、技術専門家と利害関係者代表を含めるべきである。
-
ベースラインデータの確立: 第2段階開始前に、現在の武器備蓄の包括的な在庫調査、インフラ損害評価(地理的ゾーンと施設タイプ別)、統治能力評価を実施する。ベースラインデータは正確な進捗の帰属を可能にし、開始条件に関する紛争を防ぐ。
-
インフラの展開: 第2段階開始前に、指定されたゾーンに測定システム(監視機器、データ収集プラットフォーム、通信ネットワーク)を設置する。全面的な実施前に技術的失敗と政治的抵抗を特定するため、1つの地理的ゾーンでのパイロット展開が推奨される。
-
インセンティブ構造の設計: 測定目標と資源配分の間に明示的な関連性を確立する—検証されたマイルストーンを達成した行為者は、復興資金のトランシェ、外交的承認、または制裁緩和を受ける。インセンティブ構造は、信頼性を確保し、目標達成に関する事後的な紛争を防ぐため、事前の仕様が必要である。

- 図13:長期的和平構築ビジョン—停戦から持続可能な平和への移行*
リスクと緩和戦略
-
リスク1: 測定のゲーミングとデータ操作*
-
説明*: 利害関係者は、好ましい進捗評価を提示するために、指標を誤報告したり、データ収集手順を操作したり、情報を選択的に差し控えたりする可能性がある。
-
緩和策*: 複数のデータソース(直接観察、技術センサー、第三者監査)を用いた独立した検証手順を実施する。データの不一致と紛争解決の手順を指定する監査プロトコルを確立する。公開前にすべての報告された指標について測定機関の承認を要求する。
-
前提*: この緩和策は、利害関係者が外部検証機関を受け入れることを前提としている—これは明示的な契約上のコミットメントを必要とする前提条件である。
-
リスク2: 指標仕様の紛争*
-
説明*: 利害関係者は、特定の指標が第2段階の目標を正確に測定しているか、または報告されたデータが述べられた目標を満たしているかについて紛争する可能性がある。
-
緩和策*: 実施中ではなく、第2段階の計画中に指標の定義と目標閾値を確定する。明示的な定義、測定手順、紛争解決手順を含む拘束力のある技術附属書にすべての指標仕様を文書化する。指標解釈の紛争のための技術仲裁プロセスを確立し、権限を中立的な第三者に委ねる。
-
リスク3: 測定インフラの故障*
-
説明*: データ収集、分析、または報告のための技術システムが故障し、利害関係者の信頼を損なう情報ギャップや遅延を生み出す可能性がある。
-
緩和策*: バックアップデータ収集手順を備えた冗長測定システムを展開する。第2段階開始前に保守プロトコルと技術サポート手順を確立する。技術的脆弱性を早期に特定するため、パイロットゾーンでシステムテストを実施する。
-
リスク4: 選択的指標の強調*
-
説明*: 利害関係者は、自らの利益に有利な指標を強調し、不利な指標を軽視することで、歪んだ進捗の物語を作り出す可能性がある。
-
緩和策*: すべての指定された指標が等しい報告の重要性を受けることを指定する包括的な指標報告要件を確立する。測定機関がすべての指標を同時に公開することを要求し、選択的開示を防ぐ。独立した分析を可能にするため、完全な指標データセットへのメディアと利害関係者のアクセスを確立する。
測定機関のガバナンス
測定機関は、捕獲または妨害を防ぐための明示的なガバナンス手順を必要とする:
-
決定ルール: 測定機関の決定のための投票手順(コンセンサス、特別多数、加重投票)を指定し、行き詰まり状況のための明確なエスカレーション手順を設ける。
-
紛争手順: 報告された指標に対する利害関係者の異議申し立てのための正式な手順を確立し、技術審査プロセスと拘束力のある仲裁メカニズムを含める。
-
透明性要件: 事前に交渉された作戦上の安全性制限のみを条件として、測定機関の審議、データ収集手順、決定の根拠への公的アクセスを義務付ける。
-
説明責任メカニズム: 制度的完全性を確保するため、外部監査と利害関係者審査手順を伴う、測定機関自体のパフォーマンス指標を確立する。
-
前提条件*: 測定機関の有効性は、報告された指標を権威あるものとして受け入れる利害関係者のコミットメントを必要とする—これは前提とすることができず、第2段階開始前に契約上確立されなければならないコミットメントである。
結論と移行計画
第2段階実施のための運用上の前提条件
第2段階への移行には、5つの相互依存する領域にわたる実証可能な運用能力が必要である。すなわち、検証インフラ、統治権限、復興ロジスティクス、測定システム、リスク管理プロトコルである。本節では、この要件の実証的根拠を明示し、実施成功に必要な条件を特定する。
理論的枠組み:実施決定要因としての運用能力
第2段階の発表が運用準備なしに行われると実施失敗を招くという中心的主張は、特定の因果メカニズムに基づいている。すなわち、政治的合意は政治的意思の欠如ではなく、不十分な運用能力により主に失敗するということである。この区別には明確化が必要である。
-
仮定1:* 政治的意思(署名者による合意条件への正式なコミットメントと定義)は実施成功に必要だが不十分である。
-
仮定2:* 運用能力(特定機能を実行する文書化された能力と定義:検証、統治、復興、測定、リスク軽減)が実施結果の制約要因である。
-
証拠基盤:* 2015年のリビア政治合意(国連仲介)は国際的合意と主要当事者からの正式な政治的コミットメントを達成した。しかし、政治的署名にもかかわらず、機能する治安部門改革と復興メカニズムの確立に失敗したことは、コミットメント不足ではなく能力制約が結果を決定したことを示している。この合意には以下が欠けていた:(a)治安資産の検証された目録、(b)復興を指揮できる機能的統治構造、(c)遵守を追跡する測定システム、(d)妨害者を管理するリスクプロトコル。これらの運用上のギャップは、持続的な国際外交関与(リビア国連支援ミッション、2016年~現在)にもかかわらず継続した。
このパターンはリビアに固有ではない。紛争後移行の事例横断分析(モザンビーク1992年、エルサルバドル1992年、北アイルランド1998年)は、事前配置された運用インフラを持つ合意が、署名後にインフラ構築を必要とする合意よりも高い遵守率を達成したことを示している。
必要な運用領域と実施仕様
- 領域1:検証インフラ*
運用要件:第2段階のコミットメントへの遵守を文書化する独立した技術的に信頼できる能力を確立する。
仕様:
-
検証対象となるすべての武器、弾薬、軍事装備の目録を作成する
-
文書化された技術資格(武器識別、弾道分析、保管連鎖プロトコル)を持つ監視要員を配置する
-
アクセス制御、監視システム、改ざん防止文書を備えた安全な保管施設を確立する
-
測定可能なマイルストーン(例:3ヶ月目までに目録作成50%完了)を伴う検証タイムラインを定義する
-
前提条件:* 第三者検証機関は、すべての署名者から運用上独立しており、信頼性を維持するための執行メカニズム(報告権限、エスカレーションプロトコル)を保有しなければならない。
-
領域2:統治権限*
運用要件:復興を指揮し資源配分を管理できる機能的統治構造を確立する。
仕様:
-
明確な意思決定権限と紛争解決メカニズムを持つ統治階層を定義する
-
文書化された行政能力(予算管理、人事監督、省庁間調整)を持つ人材を特定する
-
文書化された基準と異議申立プロセスを伴う透明な資源配分手続きを確立する
-
定義された通信プロトコルとエスカレーション手続きを持つ省庁間調整メカニズムを創設する
-
前提条件:* 統治構造は文書化された正当性(署名者と地域住民に認識される)と執行能力(決定を実施し不遵守を管理する能力)を保有しなければならない。
-
領域3:復興ロジスティクス*
運用要件:復興実施に必要な物的資源と人材を事前配置する。
仕様:
-
復興優先事項、資源要件、実施タイムラインを特定する詳細なニーズ評価を実施する
-
支払いスケジュールと説明責任メカニズムを伴う文書化された資金コミットメントを確保する
-
実施現場に資源を届ける能力を持つサプライチェーンインフラ(調達システム、輸送ネットワーク、保管施設)を確立する
-
第2段階の正式開始前に収集サイト、保管施設、配送ネットワークを確立するための先遣チームを配置する
-
前提条件:* 復興ロジスティクスは、透明な説明責任を持つ文書化されたメカニズムを通じて資金提供され、外交的挫折にもかかわらず継続性を維持するために政治交渉から運用上独立していなければならない。
-
領域4:測定システム*
運用要件:定義された指標に対して第2段階の進捗を測定する能力を確立する。
仕様:
-
各第2段階コミットメントに対する測定可能な指標を定義する(例:検証された武器、実施された統治決定、完了した復興プロジェクト、文書化された遵守違反)
-
文書化された方法論を持つベースラインデータ収集手続きを確立する
-
関連領域における技術資格を持つ監視要員を配置する
-
不遵守に対する定義されたタイムラインとエスカレーション手続きを持つ報告プロトコルを確立する
-
前提条件:* 測定システムは、すべての利害関係者との信頼性を維持するために、標準化された方法論、文書化されたデータ収集手続き、独立した検証を採用しなければならない。
-
領域5:リスク管理プロトコル*
運用要件:第2段階実施へのリスクを特定し軽減する手続きを確立する。
仕様:
-
潜在的な妨害者、遵守違反、実施障害を特定するリスク評価を実施する
-
異なるリスクカテゴリーに対する対応手続きを定義するエスカレーションプロトコルを確立する
-
予想される混乱を管理するための緊急時資源(人材、装備、資金)を配置する
-
リスクと軽減対応の透明な利害関係者通知のための通信プロトコルを確立する
-
前提条件:* リスク管理は、反応的(失敗後の対応)ではなく予防的(障害の予測)でなければならず、透明なコミュニケーションを通じて利害関係者の信頼を維持しなければならない。
実施ロードマップ:即時行動
- 行動1:第2段階実施事務所の設立*
運用仕様:文書化された権限、人員配置、予算を持つ専任組織単位を創設する。
-
人員配置:治安部門専門家(武器検証、動員解除)、復興専門家(プロジェクト管理、ロジスティクス)、統治顧問(行政システム、省庁間調整)、測定専門家(データ収集、遵守監視)
-
権限:文書化された意思決定権限とエスカレーション手続きを持つ署名者への直接報告
-
予算:透明な配分手続きと説明責任メカニズムを持つ専用資金源
-
タイムライン:第2段階発表から30日以内に運用開始
-
行動2:運用準備評価の実施*
運用仕様:既存能力の体系的目録とギャップの文書化された特定。
評価構成要素:
- 検証能力:監視要員、技術装備、保管施設、検証手続きの文書化された目録
- 復興資源:資金コミットメント、サプライチェーンインフラ、人員能力、実施タイムラインの文書化
- 統治構造:組織階層、意思決定手続き、人材資格、省庁間調整メカニズムの文書化
- 測定システム:データ収集手続き、指標定義、監視要員、報告プロトコルの文書化
- リスク管理:リスク評価、エスカレーション手続き、緊急時資源、通信プロトコルの文書化
成果物:ギャップを特定し、是正タイムラインと資源要件を明示する包括的準備報告書。
タイムライン:第2段階発表から45日以内に評価完了。
- 行動3:先遣チームの配置*
運用仕様:実施インフラを確立するための人員と装備の事前配置。
配置構成要素:
- 治安評価チーム:収集施設、保管エリア、監視ステーションのサイト調査を実施
- ロジスティクスチーム:サプライチェーンインフラ、調達システム、配送ネットワークを確立
- 統治チーム:行政事務所、通信システム、省庁間調整メカニズムを確立
- 測定チーム:データ収集システム、監視ステーション、報告インフラを確立
配置タイムライン:第2段階発表から60日以内にチーム配置、90日以内にインフラ運用開始。
- 行動4:利害関係者調整メカニズムの確立*
運用仕様:当事者間コミュニケーションと紛争解決のための正式化された手続き。
調整構成要素:
- 文書化された議題、出席記録、決定文書を伴う週次調整会議
- 定義された情報共有手続きとエスカレーションメカニズムを持つ透明な通信プロトコル
- 文書化された基準と異議申立プロセスを持つ紛争解決手続き
- 実施決定への意見組み込みのための文書化された手続きを持つ利害関係者フィードバックメカニズム
タイムライン:第2段階発表から30日以内に調整メカニズム運用開始。
- 行動5:第2段階支援への国際的コミットメントの確保*
運用仕様:特定された資源とタイムラインを伴う文書化された国際的コミットメント。
国際支援構成要素:
- 軍事監視員:技術資格と報告権限を持つ文書化された人員コミットメント
- 復興資金:支払いスケジュールと説明責任メカニズムを伴う文書化された資金コミットメント
- 統治顧問:特定された専門知識と報告権限を持つ文書化された人員コミットメント
- 技術支援:検証装備、測定システム、リスク管理支援のための文書化されたコミットメント
コミットメント仕様:すべての国際支援には、文書化されたタイムライン、資源レベル、説明責任メカニズム、不遵守に対するエスカレーション手続きが含まれなければならない。
タイムライン:第2段階発表から45日以内に国際的コミットメント確保。
組織的アプローチ:プロジェクト管理フレームワーク
第2段階実施は、外交交渉ではなく規律あるプロジェクト管理を必要とする運用プログラムとして扱われなければならない。この区別は特定の含意を持つ。
- 含意1:説明責任構造*
実施成功には、特定の結果に対する定義された責任を持つ文書化された説明責任メカニズムが必要である。外交的枠組みは通常、曖昧な説明責任を持つ複数の当事者に責任を分散させる。運用的枠組みは、不履行に対する文書化された結果を伴う明確な責任割り当てを必要とする。
- 含意2:パフォーマンス指標*
実施進捗は、文書化されたベースラインとタイムラインを持つ定義された指標に対して測定されなければならない。外交的枠組みは通常、「進捗」の質的評価に依存する。運用的枠組みは、特定された指標に対する定量的測定を必要とする。
- 含意3:資源配分*
実施には、透明な配分手続きを伴う文書化された資源コミットメントが必要である。外交的枠組みは通常、アドホックな資源動員に依存する。運用的枠組みは、利用に対する文書化された説明責任を持つ事前配置された資源を必要とする。
- 含意4:リスク管理*
実施には、反応的問題解決ではなく予防的リスク特定と軽減が必要である。外交的枠組みは通常、障害が発生した際に対処する。運用的枠組みは、文書化された緊急時手続きを伴う予測的リスク管理を必要とする。
重要成功要因
実施成功は3つの相互依存する要因に依存する。
- 要因1:運用能力の変換*
実施チームは、政治的合意を測定可能な進捗に変換する文書化された能力を実証しなければならない。これには以下が必要である:(a)運用言語での合意条件の明確な仕様、(b)各条件を実施するための文書化された手続き、(c)実施を検証する測定システム、(d)不履行に対する説明責任メカニズム。
- 要因2:遵守検証*
実施チームは、第2段階コミットメントへの行為者の遵守の信頼できる検証を維持しなければならない。これには以下が必要である:(a)独立した検証権限、(b)標準化された検証手続き、(c)検証結果の透明な報告、(d)文書化された不遵守に対するエスカレーション手続き。
- 要因3:勢いの維持*
実施チームは、避けられない挫折と障害にもかかわらず実施の勢いを維持しなければならない。これには以下が必要である:(a)実施中断を管理するための文書化された手続き、(b)障害時に信頼を維持するための利害関係者コミュニケーションプロトコル、(c)予想される問題に対処するための緊急時資源、(d)妨害者を管理するためのエスカレーション手続き。
時間的制約と実施ウィンドウ
第2段階実施の準備期間は、2つの時間的動態によって制約される。
- 動態1:政治的コミットメントの減衰*
平和合意への政治的コミットメントは、初期の勢いが消散し行為者が継続的遵守のコストと便益を再評価するにつれて、通常時間とともに減衰する。紛争後移行からの実証的証拠は、合意発表から90日を超える実施遅延がコミットメント侵食と紛争物語への回帰の確率を増加させることを示している。
- 動態2:妨害者の動員*
第2段階移行に反対する行為者は、通常、反対を動員し代替物語を開発するために時間を必要とする。実施の遅延は、妨害者に反対を組織し移行枠組みの信頼性を損なう機会を提供する。実証的証拠は、120日を超える実施遅延が妨害者の移行妨害能力を著しく増加させることを示している。
- 含意:* 第2段階準備は、政治的コミットメントを維持し妨害者の動員を防ぐために、発表から90~120日以内に完了しなければならない。この期間を超える遅延は、実施失敗確率を実質的に増加させる。
結論
第2段階移行の成功には、5つの相互依存する領域にわたる文書化された運用能力が必要であり、明確な説明責任、測定可能な進捗、予防的リスク管理を伴う規律あるプロジェクト管理を通じて実施される。狭い準備期間(90~120日)は、5つの特定領域における即時行動を必要とする:検証インフラ、統治権限、復興ロジスティクス、測定システム、リスク管理プロトコル。組織は、第2段階を外交交渉ではなく技術的専門知識と規律ある実施を必要とする運用プログラムとして扱わなければならない。実施成功は、実施チームが政治的合意を測定可能な進捗に変換し、信頼できる遵守検証を維持し、避けられない障害と妨害者の反対にもかかわらず勢いを維持できるかどうかに依存する。
要約: 実行ロードマップ
第2段階への移行には、3つのシステム全体にわたる同時行動が必要である。順次実施は失敗する。明確な説明責任を伴う並行展開が不可欠である。
| システム | ボトルネック | 実行可能な解決策 | タイムライン | コスト | 主要リスク |
|---|---|---|---|---|---|
| 安全保障検証 | 信頼できる当局の不在 | 並行検証トラック | 8〜12週間 | 年間4,500万〜6,000万ドル | 地元監視員への脅迫 |
| 経済復興 | 競合する援助国の条件 | 段階的資金構造 | 2〜4週間(第1段階) | 24ヶ月で10億〜16億ドル | 武器への資金流用 |
| 統治の正統性 | 普遍的な当局の不在 | 階層的統治モデル | 4〜6週間(第1層) | 年間5,000万〜7,500万ドル | 外国による押し付けとの認識 |
-
重要な依存関係:* 第2段階が信頼性を獲得するためには、3つのシステムすべてが12〜16週間以内に運用能力に達する必要がある。いずれか1つのシステムの遅延は他のシステムに連鎖し、移行全体を損なうことになる。
-
測定フレームワーク:* (1)武器廃棄の進捗状況、(2)復興プロジェクトの完了率、(3)統治サービス提供指標を追跡する月次レビューサイクルを確立する。利害関係者の信頼を維持し、早期に軌道修正を特定するため、結果を透明に公表する。