連立形成と選挙戦略
参照アーキテクチャとガードレール
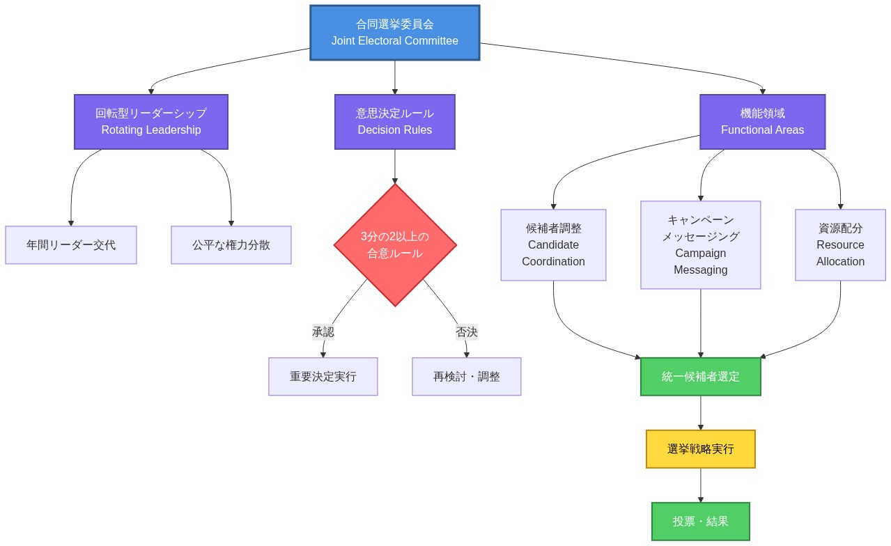
選挙における効果的な連立統治には、組織の自律性を保持しながら協調行動を可能にする明示的な構造メカニズムが必要である。本節では、運営領域を区別し、意思決定プロトコルを規定する参照モデルを確立する。

- 図2:運営ドメイン分離モデル(選挙運営 vs イデオロギー統治)*

- 図3:合同選挙委員会のガバナンス構造と意思決定ルール*

- 図1:連立政権形成と選挙戦略の統合ガバナンスモデル*
運営領域の分離
連立統治は、分析的に異なる2つの領域にまたがって機能し、それぞれが異なる権限構造を必要とする。
-
*選挙運営領域**は、期限付きで成果重視の活動を包含する:候補者の指名と調整、選挙メッセージ戦略、資源配分、資金調達。この領域は、明示的なタイムラインと測定可能な説明責任指標を伴う集中的な指揮を必要とする。この領域における集中化は取引コストを削減し、競争力学への迅速な対応を可能にする。
-
*イデオロギー統治領域**は、政策開発、綱領の精緻化、長期的な組織の位置づけを包含する。この領域は、各党の明確な政策アイデンティティと差別化された有権者層への選挙訴求力を保持するため、分散化されたままであるべきである。この領域における分散化は、連立の総合的訴求力を低下させる可能性のある均質化を防ぐ。
この分離の理論的正当化は、調整コストが意思決定頻度と反比例し、可逆性と正比例するという原則に基づいている。選挙運営は、可逆性が限定された高頻度の意思決定を必要とする(候補者の位置づけは、一度公表されると容易に修正できない);イデオロギー統治は、より大きな可逆性を持つ低頻度の意思決定を許容する(政策立場は選挙サイクルを超えて進化できる)。
ガードレール:選挙運営
-
共同選挙委員会構造*:いずれかの党による持続的な支配を防ぐため、輪番制のリーダーシップ(年次または意思決定サイクルごとに交代)を持つ共同選挙委員会を設立する。この委員会は、候補者調整、選挙メッセージ、資源配分に関する権限を保持する。
-
意思決定ルール*:すべての実質的な意思決定に特別多数のコンセンサス(3分の2の閾値)を要求する。このルールは、少数派の拒否権(運営を麻痺させる)を防ぎながら、より大きな連立パートナーによる一方的な支配を防ぐ。特別多数の閾値は、両党の選挙見通しに影響を与える意思決定が単純多数を超える実証された支持を必要とすることを前提としている。
-
前提*:このガバナンス構造は、両党が十分な独立した選挙生存能力を保持しており、いずれかが連立解消を信頼性をもって脅かすことができることを前提としている。非対称的な依存関係が存在する場合(一方の党は連立支援なしでは勝てないが、他方は勝てる)、特別多数ルールは効果がなくなる可能性がある。
ガードレール:イデオロギー統治
- 政策権限の配分*:各党が自律的権限を保持する中核政策領域を指定する:
- 公明党は、福祉政策、信教の自由保護、社会的セーフティネット設計に関する主要権限を保持する
- 立憲民主党は、憲法解釈、労働法、行政改革に関する主要権限を保持する
この配分は、各党の歴史的な政策重点と中核支持層へのコミットメントを反映している。
-
共有政策領域*:両党の選挙ポジショニングに影響を与える問題(財政政策、防衛姿勢、気候政策)については、同等の代表を持つ共同作業部会を設立する。これらのグループは明示的なプロトコルの下で運営される:可能な場合はコンセンサス立場を開発するか、または両方の立場を有権者に提示して意見の相違を明示的に文書化する。
-
根拠*:共有問題に関する明示的な意見の相違は、真の政策差異を認めながら連立の一貫性を保持する。このアプローチは、選挙運動中に内部の意見の相違が表面化したときに連立の信頼性を損なう偽のコンセンサスを防ぐ。
正式な連立憲章
-
仕様*:以下を文書化する正式な連立憲章を起草する:
-
領域と意思決定タイプ別の意思決定権
-
紛争解決手続き(エスカレーション順序、調停プロトコル、仲裁条件)
-
離脱条件と解消手続き
-
資源共有の公式
-
候補者指名手続きと紛争解決
-
機能*:この憲章は参照アーキテクチャとして機能し、リアルタイムの意思決定における曖昧さを減らし、熟議プロセスが制約される選挙運動の激しさの中で迅速な紛争解決を可能にする。
-
実施タイムライン*:憲章の完成は、運営圧力が強まる前にテストと修正を許可するため、選挙運動開始の最低60日前に行うべきである。
実施と運営パターン
選挙運動の実行には、分散型意思決定からの摩擦を最小限に抑えながら戦略的調整を最大化する運営パターンが必要である。参照モデルは、明示的なフィードバックメカニズムを持つハブ・アンド・スポーク・アーキテクチャを採用する。

- 図4:段階的実装と運用パターンの進化プロセス*
ハブ・アンド・スポーク運営モデル
-
戦略ハブ*:共同選挙本部は、全体的なメッセージ戦略、候補者ポジショニングの優先順位、地区間の資源配分、競争ターゲティングを確立する。ハブは30〜60日の計画期間で運営され、地域実行の前に戦略的方向性を確立する。
-
地域スポーク*:都道府県および地区レベルの委員会は、地域の選挙条件に適応しながらハブ戦略を実行する。スポークは7〜14日の実行サイクルで運営され、地域チャネル(戸別訪問、地域メディア配置、コミュニティエンゲージメント)を通じて中央の指示を実施する。
-
理論的基礎*:このパターンは、分散型組織に固有の調整問題に対処する。純粋な集中化は麻痺を生み出す(すべての意思決定がコンセンサスを必要とする);純粋な分散化は非一貫性を生み出す(地域単位が互換性のない戦略を追求する)。ハブ・アンド・スポーク・モデルは、戦略的方向性(集中化)と戦術的実行(分散化)を分離し、調整コストと戦略的ドリフトの両方を削減する。
具体的な運営例
-
シナリオ*:中央本部によって優先度1と特定された競争力のある都市部地区。
-
ハブの指示*:本部は、競争分析と地区レベルの世論調査データに基づいて、上級選挙スタッフ(2〜3名)、広告予算(X百万円)、候補者支援リソースを配分する。
-
スポークの実行*:地区委員会は以下を通じて実行する:
-
特定された有権者セグメントをターゲットとした戸別訪問
-
地域メディア配置(コミュニティ新聞、地域ラジオ)
-
連立候補者をフィーチャーしたコミュニティイベント
-
地域組織パートナーとの調整
-
フィードバックメカニズム*:地域条件がメッセージ調整を示唆する場合(例:地域問題の顕著性が全国メッセージと異なる)、地区委員会は以下を指定する正式な提案をハブに提出する:(1)提案された調整、(2)調整を支持する地域証拠、(3)全国戦略との一貫性の評価。ハブは48時間以内に承認、拒否、または修正付き承認を行う。
-
前提*:このメカニズムは、ハブ担当者がスポーク提案を評価するのに十分な地域知識アクセスを持っていることを前提としている。情報の非対称性が深刻な場合、ハブの意思決定は地域適応に対して体系的に偏る可能性がある。
候補者メッセージの規律
-
標準化された資料*:すべての候補者は以下を受け取る:
-
中核綱領ブリーフィング資料(政策立場、支持根拠)
-
論争的問題に関する承認された論点(防衛、憲法改正、福祉拡大)
-
地域バリエーションの取り扱いに関するガイダンス(許容される適応、禁止される逸脱)
-
ブリーフィング資料でカバーされていない新規問題のエスカレーション手続き
-
根拠*:標準化は、候補者が互いに矛盾したり、連立が正式に採用していない立場を支持したりすることを防ぐ。これは、候補者レベルの意思決定負担を軽減しながら、メッセージの一貫性を保持する。
-
執行メカニズム*:候補者コミュニケーションレビュープロセスを確立する:候補者は、主要な公式声明(演説、討論立場、メディアインタビュー)を配信の24〜48時間前にレビューのために提出する。レビューは、承認された立場との一貫性を評価し、必要な修正を特定する。このメカニズムは、候補者がレビュー要件に従うことを前提としている;コンプライアンスが任意である場合、執行能力は限定される。
選挙運動運営マニュアル
-
仕様*:以下をカバーする運営手続きを文書化する:
-
役割定義(ハブ機能、スポーク機能、候補者支援機能)
-
エスカレーション手続き(問題タイプ別の意思決定権限、エスカレーショントリガー、タイムライン要件)
-
意思決定タイムライン(戦略的意思決定:30〜60日;戦術的意思決定:7〜14日;緊急意思決定:24〜48時間)
-
フィードバックプロトコル(スポークからハブへの報告頻度、ハブからスポークへの指示頻度)
-
パフォーマンス指標(メッセージの一貫性、候補者調整、資源利用)
-
実施*:ハブとスポークのリーダーシップ間で月次調整会議を実施し、実行問題を表面化させ、戦略的一貫性を維持しながら継続的改善を可能にするフィードバックループを作成する。
-
前提*:この運営モデルは、意思決定タイムラインが確実に満たされ、ハブとスポーク間の情報フローが十分に迅速であることを前提としている。通信インフラが不十分な場合、タイムライン要件は達成不可能になる可能性がある。
測定と次のアクション
測定フレームワーク
選挙パフォーマンスの予測には、運用化された先行指標—議席結果と相関し、選挙運動中の介入を許可する測定可能な変数—が必要である。本節では、測定プロトコルと介入トリガーを指定する。