中道改革連合の結成:政策策定の加速と自民党封じ込め戦略
結成と戦略的位置づけ
民主党と公明党は、予想される衆議院解散・総選挙に先立ち、中道改革連合を共同で設立した。この組織的統合は、自由民主党(自民党)の選挙における優位性に対抗するために設計された、穏健な政治勢力の意図的な結集を表している。連合の表明された目的には以下が含まれる:(1)競争的選挙区全体への迅速な候補者配置展開、および(2)現職政権に対する統一的な代替案を提示する基本政策綱領の最終決定。
-
理論的根拠:* 日本の分断された野党状況の中で活動する中道政党は、協調的な位置づけがない場合、定着した現職に対して構造的不利に直面する。連合結成は、資源の統合と候補者プールの拡大を通じてこれに対処し、比較選挙制度研究で記録されている分断効果を軽減する(Sartori, 1976; Lijphart, 1999)。正式な解散に先立つタイミングは、組織的準備態勢を示し、候補者発表のタイムラインを圧縮する。
-
運営上の制約:* 候補者募集と政策枠組み策定の同時実行は、競合する資源需要を生み出す。組織は、包括的な綱領完成を待たずに候補者審査を可能にするため、暫定的な政策パラメータを直ちに確立しなければならない。これには、中核的政策公約(合意を必要とする)と実施詳細(差別化を許容する)を区別することが必要である。
-
検証を要する仮定:* 連合は、穏健な有権者が組織統合を選挙的日和見主義ではなく統治能力の信頼できるシグナルとして認識すると仮定している。この仮定は、有権者の受容性を評価するための早期世論調査とフォーカスグループ調査を通じた実証的検証を必要とする。

- 図1:中道改革連合の形成と戦略的ポジショニング*
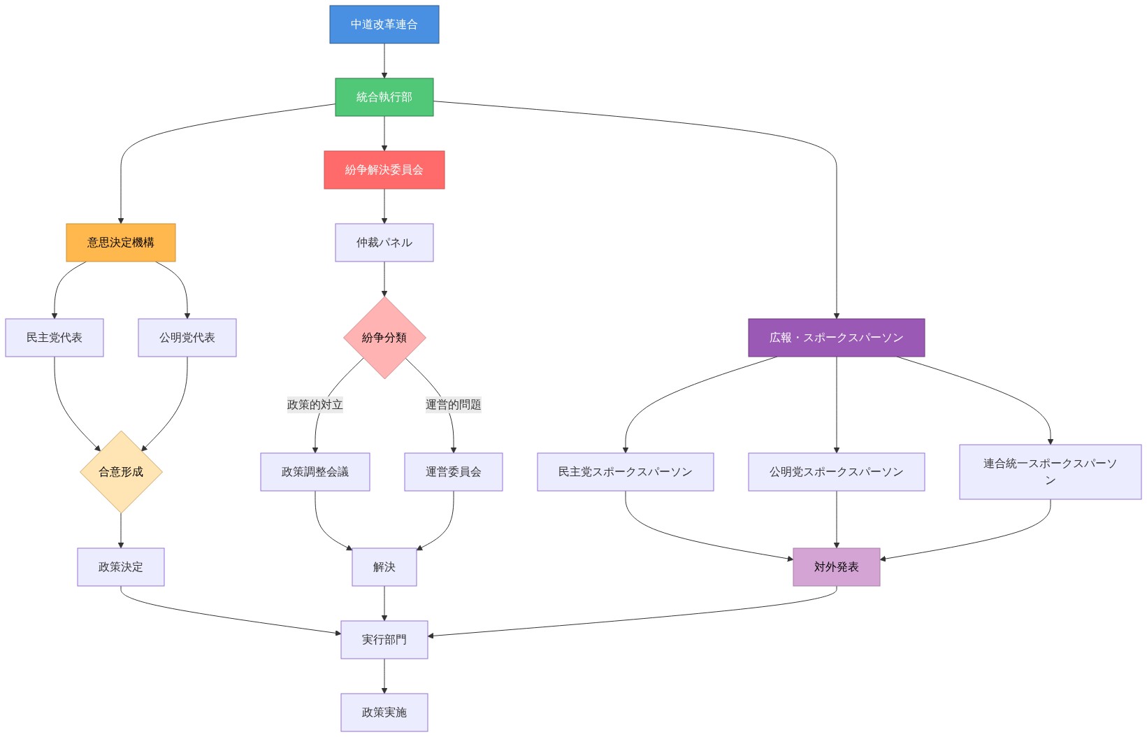
システム構造と運営上の制約
連合の構造は、即座の解決を必要とする重大な制約に直面している。歴史的に異なる政党間の政策調整は、異なるイデオロギー的重点と組織文化の調和を要求する。候補者指名プロセスは、連合の統一を維持しながら、地理的代表性、経験レベル、派閥的利害のバランスを取らなければならない。
意思決定機関間の構造的不整合は、遅延と一貫性のないメッセージングを生み出す。明確な権限階層と紛争解決メカニズムがなければ、政策上の意見の相違がエスカレートし、選挙運動が始まる前に公的信頼性を損なう。
連合は、候補者審査と政策承認に対する明確な権限を持つ共同運営委員会を設立しなければならない。明確なエスカレーションプロトコル—合意を必要とする決定と多数決投票を許容する決定を区別する—は、行き詰まりを防ぐ。政策発表のための単一スポークスパーソンの指定は、連合の信頼性を損なう矛盾した声明を排除する。
- 即座の行動:* 意思決定の依存関係をマッピングし、紛争解決メカニズムを事前に交渉する。合意を必要とする政策分野(中核的経済政策)と地域的差別化を許容する分野(実施詳細)を特定する。

- 図2:中道改革連合の組織構造と意思決定体制*

- 図3:候補者公認プロセスと承認フロー*
政策枠組みとメッセージングの一貫性
連合は、自民党と進歩的代替案の両方から中道的位置づけを区別する一貫した政策枠組みを必要とする。この枠組みは、候補者のメッセージングを導くのに十分詳細でありながら、地域的変動と有権者の好みに対して柔軟性を保つ必要がある。
曖昧な綱領は、内部矛盾と外部批判を招く。具体的なガードレールは、絶え間ない中央調整を必要とせずに、数百人の候補者全体で一貫性を確保する。連合は、5つから7つの中核的問題—財政政策、医療改革、労働市場規制、地域開発、憲法問題—に関する立場文書を策定すべきである。各文書は、明確な立場、支持根拠、実施原則を確立し、候補者が中核的立場と矛盾することなく変動に対処する方法を説明するガイダンス文書を含む。
- 実施アプローチ:* ケースバイケースのレビューではなく、文書化された意思決定ツリーを通じて政策ガバナンスを確立する。これは、選挙運動の強度が増すにつれて調整努力を拡大し、承認のボトルネックを削減する。政策枠組みを公に公表することは、真剣さを示し、説明責任メカニズムを創出する。

- 図5:メッセージング一貫性確保の運用体制*
競争的位置づけと運営実行
自民党の対抗戦略—連合を「選挙互助会」として退け、地方レベルで公明党支持者を標的にする—は、競争的地形を定義する。連合は、この物語を克服し、組織境界を越えて有権者の忠誠心を維持するために、完璧に実行しなければならない。
現職による防御的位置づけは、通常、記録を擁護するのではなく、挑戦者を正当性から外すことに焦点を当てる。連合は、懐疑論を克服するために運営能力と政策的実質を示さなければならない。共同スタッフを配置した地域選挙本部は、一貫したメッセージングと資源配分を確保する。地方候補者訓練プログラムは、連合の利点—拡大された候補者プール、共有インフラ、統一されたメッセージング—を強調し、内部の信頼と外部の信頼性を構築すべきである。
- 運営要件:* 候補者の準備態勢、政策コミュニケーションの一貫性、地方組織の強さを追跡するパフォーマンスダッシュボードを作成する。週次の政党間調整会議は、公的問題になる前に実施ギャップに対処する。各選挙機能の明確な所有権割り当ては、説明責任に関する曖昧さを排除する。

- 図6:自民党との競争ポジショニング戦略 - 中道改革連合の差別化要因、ターゲット有権者層、メッセージング軸の対比*
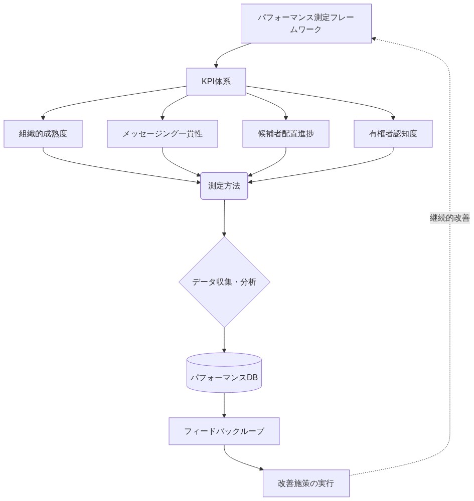
測定とパフォーマンス追跡
成功指標は、連合の結束と運営準備態勢を捉えるために、従来の世論調査を超えて拡張されなければならない。早期指標には、候補者募集率、政策枠組み完成タイムライン、党員間の内部満足度調査が含まれる。
連合は本質的に脆弱である;内部の健全性を測定することは、選挙パフォーマンスを測定することと同じくらい重要である。機能不全の早期発見は、公的可視性の前に是正措置を可能にする。地域とプロフィール(現職、初出馬、地方議員)別の候補者募集完了を追跡する。政策枠組み承認タイムラインを監視し、ボトルネックを特定する。連合リーダーシップと政策方向に対するメンバーの信頼を測定する月次内部調査を実施する。
- パフォーマンス管理:* 週次更新される連合ダッシュボードを確立する。候補者募集が目標より15%遅れている、または政策承認の遅延が2週間を超えるなどのエスカレーショントリガーを定義し、介入プロトコルを起動する。集約された指標を党指導部と共有し、勢いを維持する。

- 図7:パフォーマンス測定フレームワークと主要KPI体系*
リスク管理と軽減
連合解散は、主要な存亡のリスクである。候補者選定をめぐる派閥紛争、政策上の意見の相違、または不平等な資源配分は、いずれかの党による撤退を引き起こし、選挙直前に信頼性を即座に破壊する可能性がある。
歴史的な連合失敗は、選挙運動の圧力下で現れる未解決のガバナンス紛争に起因する。予防には、堅牢な紛争解決と透明な資源配分が必要である。候補者発表前に、ガバナンス構造、意思決定権限、紛争解決手続き、資源共有方式を文書化した連合憲章を確立する。党指導者の関与を必要とせずに紛争に対処するため、両党の尊敬される人物を含む独立した調停メカニズムを創設する。
- シナリオ計画:* 潜在的な引火点—候補者指名紛争、地域資源配分紛争、特定問題に関する政策上の意見の相違—を探る演習を実施する。対応を事前に交渉し、ガバナンス文書に文書化する。これは、危機時のアドホックな意思決定を削減し、連合の安定性を維持する。

- 図9:リスク対応プロトコルと責任体制*

- 図8:リスク環境マップ(内部・外部リスク)*
実行ロードマップ
中道改革連合の成功は、3つの並行作業ストリームの実行に依存する:迅速な政策枠組み完成、候補者募集と審査、組織境界を越えた運営統合。自民党の競争的対応は、実行圧力を高め、エラーの余地を減らす。
- 即座の優先事項:*
- 2週間以内に連合ガバナンス憲章を最終決定し、明確な意思決定権限と紛争解決メカニズムを確立する
- 4週間以内に中核的問題分野の政策枠組み草案を完成させ、候補者訓練を開始できるようにする
- 文書化された決定と行動追跡を伴う週次の政党間調整会議を確立する
- 明確なタイムラインと地域目標を持つ候補者募集キャンペーンを直ちに開始する
- 募集、政策完成、内部満足度指標を追跡する連合パフォーマンスダッシュボードを作成する
連合の結成から効果的な選挙運動への移行は、組織統合を共有された選挙利益の自然な結果としてではなく、明示的なプロセス設計を必要とする技術的問題として扱うことに依存する。結成期間中にガバナンスの明確性と運営規律に多額の投資を行う組織は、選挙運動の強度が増すにつれてより効果的に実行する。
システム構造とガバナンス・アーキテクチャ
連合運営は、歴史的に異なる2つの組織文化、意思決定階層、イデオロギー的重点を調和させることを必要とする。民主党と公明党は、組織的アイデンティティを排除したり内部離反を引き起こしたりすることなく統合されなければならない、別個の党構造、会員基盤、派閥的整合性を維持している。
-
重大な構造的課題:* 異なるイデオロギー的伝統を持つ政党間の政策調整(民主党の進歩的中道的位置づけ対公明党の宗教関連穏健保守主義)は、矛盾した公的メッセージングの可能性を生み出す。候補者指名プロセスは、同時に以下を満たさなければならない:(1)地理的代表性要件、(2)経験レベルの多様性、(3)各親政党内の派閥バランス、および(4)連合統一の維持。
-
ガバナンス要件:* 明確な権限階層と明示的な紛争解決メカニズムは、運営上の一貫性の前提条件である。文書化された意思決定プロトコルがなければ、政策上の意見の相違は党指導部レベルにエスカレートし、内部紛争の公的可視性を生み出し、連合の信頼性を損なう。
-
具体的仕様:* 連合は、以下に対する文書化された権限を持つ共同運営委員会を必要とする:候補者審査基準、政策承認プロセス、および公的コミュニケーション。意思決定ルールは、合意が必要な事項(中核的経済政策立場、憲法的立場)と多数決決定(地域開発優先事項、実施タイムライン)を区別しなければならない。政策発表のための単一スポークスパーソンプロトコルは、党派を越えた矛盾した声明を排除する。
-
運営上の含意:* 連合マネージャーは、候補者募集が始まる前に意思決定の依存関係をマッピングしなければならない。合意を必要とする政策分野と差別化を許容する分野を特定する。紛争解決手続きを事前に交渉し、連合ガバナンス憲章に文書化する。これは、選挙運動の圧力下でのアドホックな意思決定を削減し、組織的一貫性を維持する。
政策枠組み策定と一貫性ガードレール
連合は、自民党現職政権と進歩的野党代替案の両方から中道的位置づけを区別する一貫した政策アーキテクチャを必要とする。この枠組みは、数百の選挙運動主体全体で候補者メッセージングを導くのに十分詳細でありながら、地域的変動と有権者の好みに対応するのに十分柔軟でなければならない。
-
定義要件:* この文脈における「中道」の位置づけは、仕様を必要とする。連合は、中道的アイデンティティが以下のいずれを強調するかを明確にしなければならない:(1)財政的穏健性(均衡予算、管理された支出増加)、(2)社会政策の漸進主義(構造改革ではなく段階的な福祉拡大)、(3)憲法的保守主義(既存の制度的枠組みの維持)、または(4)合意形成型ガバナンス(多党協力モデル)。この基本的問題に関する曖昧さは、内部矛盾と外部脆弱性を生み出す。
-
政策枠組み仕様:* 中核的政策立場文書は、5つから7つの問題領域に対処すべきである:財政政策と債務管理、医療制度改革、労働市場規制と雇用保障、地域経済開発、憲法ガバナンス、国際安全保障の位置づけ。各立場文書は以下を必要とする:(1)明示的な政策立場、(2)データ参照を伴う支持根拠、(3)実施原則、および(4)中核的立場と矛盾することなく地域的変動に対処するためのガイダンス。
-
一貫性メカニズム:* 候補者ガイダンス文書は、予測可能な変動に対処する意思決定ツリーとして機能すべきである。ケースバイケースの中央レビューではなく、文書化された意思決定枠組みは、一貫性を維持しながら分散型意思決定を可能にする。これは、選挙運動の強度が増し、候補者コミュニケーション量が拡大するにつれて、調整努力を拡大する。
-
検証を要する仮定:* 枠組みは、数百人の候補者全体での政策一貫性が、絶え間ない中央調整を必要とするのではなく、文書化されたガイダンスを通じて達成可能であると仮定している。この仮定は、候補者訓練の質と内部規律メカニズムに依存する。
競争的対応分析と自民党対抗戦略
自民党の文書化された対抗戦略は、2つの異なる戦術的アプローチを採用している:(1)連合を実質的な政策差別化を欠く「選挙互助会」として特徴づける物語的正当性剥奪、および(2)公明党の伝統的支持基盤、特に宗教組織メンバーと地方の高齢有権者に向けられた標的化された有権者維持努力。
-
戦略的含意:* 自民党の防御的位置づけ—現職政権記録を擁護するのではなく連合の非正当性を強調する—は、認識された選挙脆弱性を示している。しかし、この物語戦略は連合に特定の脆弱性を生み出す:「互助会」の特徴づけは、野党の信頼性に関する有権者の懐疑論と共鳴し、政策的実質と運営能力の積極的な実証を必要とする。
-
運営要件:* 連合は、現職の物語的優位性を克服するために完璧に実行しなければならない。民主党と公明党の共同スタッフを配置した地域選挙本部は、一貫したメッセージングを確保し、資源配分紛争を防ぐ。地方候補者訓練プログラムは、連合固有の利点を強調すべきである:拡大された候補者募集プール、共有選挙インフラ、統一された政策メッセージング、組織効率の向上。
-
具体的脆弱性:* 公明党の伝統的有権者基盤—特に宗教組織メンバーと地方の高齢有権者—は、直接的な自民党募集圧力に直面している。連合は、連合構造内での組織的自律性と政策的影響力に関する公明党メンバーの懸念に対処する特定のメッセージングを開発しなければならない。公明党の基盤支持を維持できないことは、連合全体の選挙戦略を損なう。

- 図11:自民党対抗戦略シナリオと連合の対抗措置*
実施監視と運営規律
連合の成功は、外部の選挙パフォーマンスと並行して内部組織の健全性を追跡することに依存する。機能不全の初期指標には、候補者募集の遅延、政策枠組み承認のボトルネック、党員間の内部満足度の低下が含まれる。
-
測定フレームワーク:* 成功指標には以下を含めるべきである:(1)地域別および候補者プロフィール別(現職、初出馬、地方議員)の候補者募集完了率、(2)政策枠組み承認のタイムラインとボトルネックの特定、(3)連合指導部への党員の信頼度を測定する内部満足度調査、(4)候補者コミュニケーション全体のメッセージ一貫性監査。
-
運営ダッシュボード仕様:* 週次追跡では以下を監視すべきである:地域目標に対する候補者募集進捗、政策承認完了率、党派横断的調整会議の出席と意思決定文書化、内部満足度トレンドデータ。エスカレーショントリガーは以下の場合に介入プロトコルを発動すべきである:候補者募集が目標を15%下回る場合、政策承認の遅延が2週間を超える場合、または内部満足度スコアが月次で5ポイント以上低下する場合。
-
検証が必要な前提:* このフレームワークは、内部機能不全の早期発見により、公的な可視化の前に是正措置が可能になることを前提としている。この前提は、連合指導部が問題に透明性を持って対処し、迅速に是正を実施する意欲に依存している。
リスクシナリオと軽減プロトコル
連合解散は主要な存亡リスクを表す。日本政治における歴史的な連合失敗(民主党、2009-2012年;様々な都道府県連合)は、候補者選定をめぐる派閥争い、政策の不一致、または不平等な資源配分が連合メンバーの離脱を引き起こし、選挙直前に信頼性を即座に破壊することを示している。
-
具体的なリスクシナリオ:* (1)両党が地域的利益を主張する激戦区における候補者指名紛争、(2)一方の党が不平等な選挙投資を認識する地域資源配分の対立、(3)党の立場が分岐する特定問題(憲法改正、安全保障政策、宗教団体との関係)に関する政策の不一致、(4)連合参加に反対する党派閥による内部離反。
-
軽減要件:* 連合憲章は、候補者発表前にガバナンス構造、意思決定権限、紛争解決手続き、資源共有方式を文書化しなければならない。独立した調停メカニズム—両党の尊敬される人物を含む—は、党指導者の関与を必要とせずに対立に対処し、エスカレーションリスクを軽減すべきである。
-
具体的なプロトコル:* 特定されたリスクシナリオへの対応を事前に交渉し、連合ガバナンス資料に文書化する。以下のための明確な手続きを確立する:候補者指名紛争解決(おそらく独立仲裁を通じて)、地域資源配分方式(パーセンテージベースまたは交渉による配分)、政策不一致の処理(コンセンサス要件、多数決投票、または問題固有のプロトコル)。
結論と即時行動要件
中道連合の選挙での実行可能性は、3つの並行作業ストリームの実行に依存する:(1)明確な中道的位置づけを確立する迅速な政策枠組みの完成、(2)激戦区全体での候補者募集と審査、(3)組織境界を越えた運営統合。自民党の競争的対応—物語の正当性否定と標的を絞った有権者維持の組み合わせ—は実行圧力を高め、誤差の余地を減少させる。
-
重要成功要因:* 連合は非公式な調整ではなく、明示的なガバナンス構造を必要とする。政策枠組みは、絶え間ない中央承認を必要とせずに何千もの選挙活動主体を導くのに十分具体的でなければならない。運営指標は、外部の選挙パフォーマンスと同じくらい積極的に内部結束を測定しなければならない。
-
即時行動シーケンス(タイムライン付き):*
-
第1-2週: 明確な意思決定権限、紛争解決メカニズム、資源共有方式を確立する連合ガバナンス憲章を最終決定する。すべてのガバナンス決定を書面形式で文書化する。
-
第2-4週: 中核的な問題領域(財政政策、医療、労働市場、地域開発、憲法ガバナンス)の政策枠組み草案を完成させる。政策枠組みに基づく候補者研修カリキュラムを確立する。
-
第1週-継続中: 文書化された決定、行動割り当て、説明責任追跡を伴う週次党派横断的調整会議を確立する。すべての決定と根拠の書面記録を維持する。
-
第2-6週: 明示的な地域目標、タイムライン要件、審査基準を伴う候補者募集キャンペーンを開始する。募集進捗を目標に対して週次で追跡する。
-
第1週-継続中: 募集完了率、政策承認タイムライン、内部満足度指標、メッセージ一貫性監査を追跡する連合パフォーマンスダッシュボードを作成する。集約された指標を党指導部と週次で共有する。
- 組織的含意:* 連合の成功は、組織統合を共有された選挙利益の自然な結果としてではなく、明示的なプロセス設計を必要とする技術的問題として扱うことに依存する。形成段階でガバナンスの明確性と運営規律に多大な投資を行う組織は、選挙活動の強度が増し、意思決定圧力が加速するにつれて、より効果的に実行する。

- 図14:中道改革連合の成功ビジョンと実現ロードマップ*