衆議院解散と選挙の枠組み:構造分析

解散のタイミングと選挙メカニズム

タキチ首相は23日の通常国会召集時に衆議院を解散する。公式な選挙運動期間は告示日(27日)から2月8日の投票日まで実施され、わずか3週間という圧縮されたスケジュールが全政党の選挙戦略を根本的に形作る。

この短縮された期間は、既存のインフラを持つ与党に非対称的な優位性をもたらす。既存の地域ネットワーク、献金者との関係、候補者パイプラインを持つ組織は即座にリソースを活用できる一方、野党は候補者調整、資金確保、地上作戦の動員を同時に行わなければならない。タキチ政権はさらに、選挙資金規制が技術的には直接的な展開を制約するものの、この期間中に政府のリソースとメディアへのアクセスから恩恵を受ける。

与党連立のメンバーは、既存の地方議会とのつながりを活用して地上作戦を効率的に調整できる。野党は、候補者の合意形成と並行して選挙インフラを構築するという二重の負担に直面する。この構造的優位性は、野党の戦略家が解散前に地域コーディネーターを配置し、資金提供の約束を確保しなければならない理由を強調している。

衆議院選挙の時系列スケジュール。12月23日の衆議院解散から始まり、4日間の準備期間を経て12月27日に選挙公示、その後12日間の選挙運動期間を経て2月8日の投票日に至る3週間の圧縮タイムラインを示す。各段階での政党の活動フェーズ(戦略立案、選挙運動開始、街頭演説、投票呼びかけ)を並行して表示。

  • 図2:衆議院選挙スケジュール(解散~投票日)- 3週間の圧縮タイムライン*

与党と野党の選挙準備状況の非対称性を比較する図。左側は与党の優位性を示し、地域ネットワーク、献金関係、候補者パイプライン、選挙体制という4つの既存インフラが整備されている。右側は野党の課題を示し、候補者調整の難航、資金確保の限定性、地上戦構築の時間不足、組織体制の未整備という4つの制約要因が列挙されている。両者は解散総選挙の実施に向かい、最終的に非対称な選挙環境を形成することを示している。

  • 図3:与党と野党の非対称な準備状況(解散総選挙における有利・不利の構造)*

日本の国会議事堂を背景に、複数の政党を象徴する色彩豊かなバナーと旗が競い合う様子、投票所と投票箱、市民の民主的参加を描いた政治的なイラスト。政治的緊張感と民主的プロセスの活動を表現している。

  • 図1:衆議院解散と選挙戦の開始を象徴するビジュアル*

主要な政策争点

選挙は相互に関連する2つの争点を中心に展開される:タキチ政権の政策アジェンダとそのインフレ対応戦略、特に消費税の扱いである。これらの問題が支配的なのは、所得水準を問わず家計予算に直接影響を与えるためである。

物価上昇は購買力を普遍的に侵食し、経済運営を有権者の最大の関心事にしている。消費税の決定は根本的なイデオロギーの分断を示す:政党が需要刺激を優先するか財政規律を優先するかである。政権が歳入のために消費税増税を提案すれば、野党はこれを逆進的な負担転嫁として位置づける。逆に、支出調整なしの減税は財政持続可能性への批判を招く。

各政党は、インフレ目標と税制提案を明示した明確でコスト計算された経済政策プラットフォームを必要とする。コミュニケーションチームは、政策が典型的な家族の予算にどのように影響するかを示す家計影響計算ツールを準備すべきである。主要選挙区での迅速な世論調査は、税に対する感情に関するメッセージの強度を調整し、説得が最も実現可能な場所に選挙リソースを集中させるべきである。

選挙インフラと調整

465の衆議院議席が多様な地域で争われる中、国政党本部は地方選挙を細かく管理することはできない。効果的な調整には、ボトルネックとリソースの浪費を防ぐための明確な情報階層と意思決定プロトコルが必要である。

分散型の選挙構造は予測可能な問題を生み出す:地域支部が一貫性のないメッセージを発信し、重複するデジタル広告が予算上限を超え、地方候補者の立場が国の経済メッセージと矛盾する。体系的な調整がなければ、政党は説得ではなく非効率な実行にリソースを浪費する。

政党は、リアルタイムの予算追跡とメッセージ承認ワークフローを備えた選挙対策本部を設立すべきである。標準化された候補者ブリーフィングパッケージは、地域の適応を許可しながら核となる論点を提供すべきである。国と地域のリーダーシップ間の週次調整会議は連携を確保する。デジタル広告を含むすべてのチャネルでの支出を監視するコンプライアンス担当者は、罰則や法的課題を引き起こす可能性のある規制違反を防ぐ。

465議席の全国分散選挙における政党組織の階層構造を示す図。最上部の政党本部から中央の意思決定層を経由し、ボトルネック地点を通じて複数のブロック本部(都道府県・地域別)に分散。各ブロック本部から選挙区ごとの地域組織へ、さらに候補者・支援者層へと情報が流れる。同時に現地情報がボトムアップでボトルネック地点にフィードバックされる構造を表現。

  • 図6:全国465議席分散選挙における政党組織の階層構造と情報フロー*

分散型キャンペーン組織の課題を表現した抽象的なビジュアライゼーション。複数の地域ノードが異なるメッセージング矢印で競合し、異なる色のデジタル広告信号が重複して視覚的な混乱を生み出している。中央ハブが断片化された地域戦略の同期に苦労し、絡み合った通信経路と不均等なリソース配分を示す太さの異なる接続線が、調整の複雑さと非効率性を象徴している。

  • 図7:分散型キャンペーン組織における調整の課題*

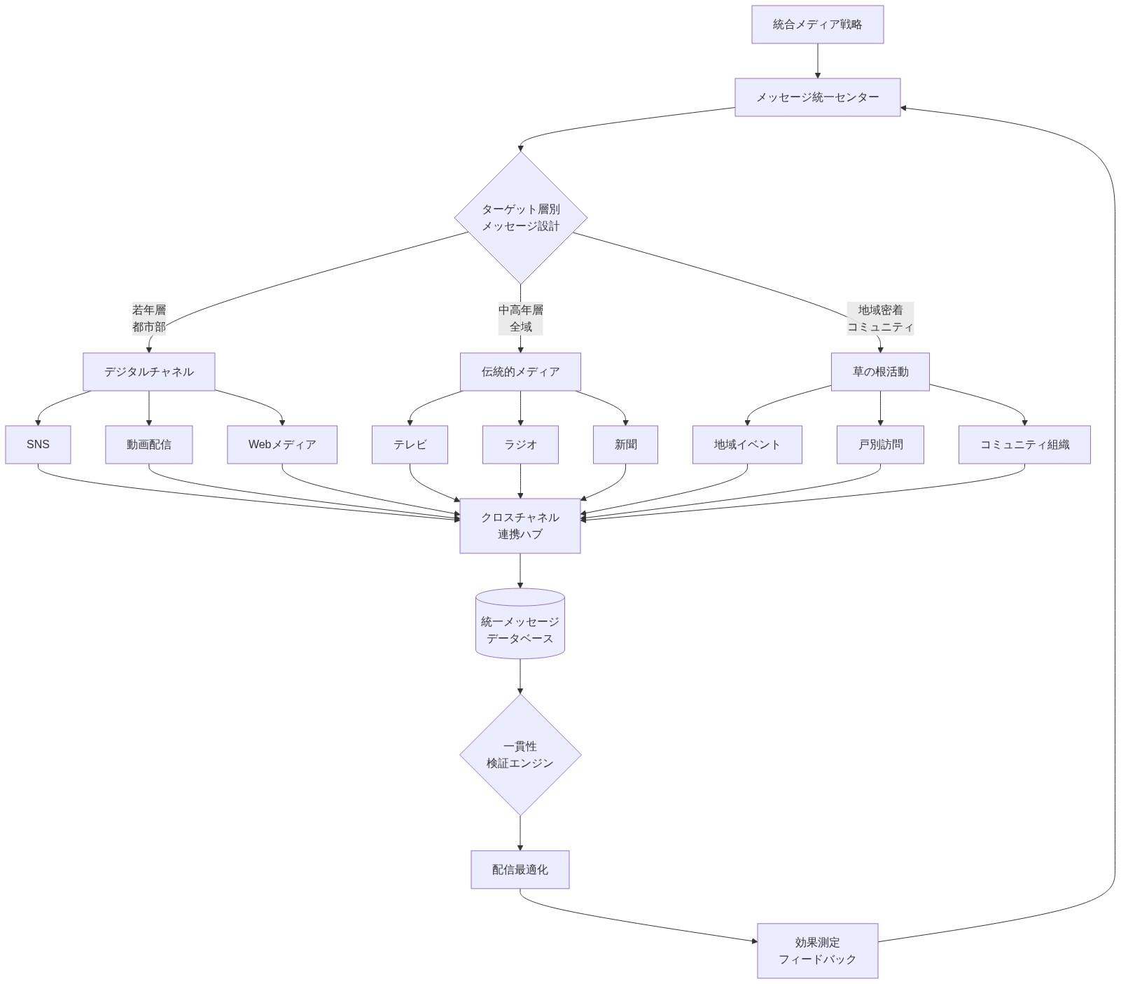
統合メディア戦略

現代の選挙は断片化されたメディア環境で展開される:テレビ、ラジオ、印刷物、ソーシャルメディア、ダイレクトメール。リーチを最大化する政党は、これらを別々の機能として扱うのではなく、統一された戦略的枠組みの中でこれらのチャネルを調整しなければならない。

有権者は複数の接点に遭遇する;チャネル間で一貫性のないメッセージは信頼性を損なう。財政責任を強調するテレビ広告は、拡大的な支出を約束するソーシャルメディアコンテンツと矛盾し、全体的な説得力を低下させる。デジタルプラットフォームは正確なターゲティングを可能にするが、従来のメディアでは対応できない継続的なコンテンツ制作と迅速な対応能力を必要とする。

政党は、テレビ、デジタル、草の根チームが同時に機能する統合メディア作戦室を設立すべきである。チャネル間で同期されたコンテンツカレンダーは矛盾を防ぐ。野党の攻撃に数時間以内に対応する迅速対応チームは、物語のコントロールを維持する。ソーシャルメディアの監視は新たな有権者の懸念を特定し、リアルタイムのメッセージ調整を可能にする。予期しない機会や危機対応のために割り当てられた予算準備金は、状況が変化したときの柔軟性を確保する。

統合メディア戦略の全体構造を示す図。中央のメッセージ統一センターからターゲット層別に3つのチャネル(デジタル・伝統的メディア・草の根活動)に分岐し、各チャネル内で複数の具体的メディアに展開。すべてのメディアからクロスチャネル連携ハブに集約され、統一メッセージデータベースで一貫性を検証した後、配信最適化と効果測定を経てフィードバックループで戦略改善につながる構造を表現。

  • 図8:統合メディア戦略の構造(デジタル・伝統的メディア・草の根活動の連携モデル)*

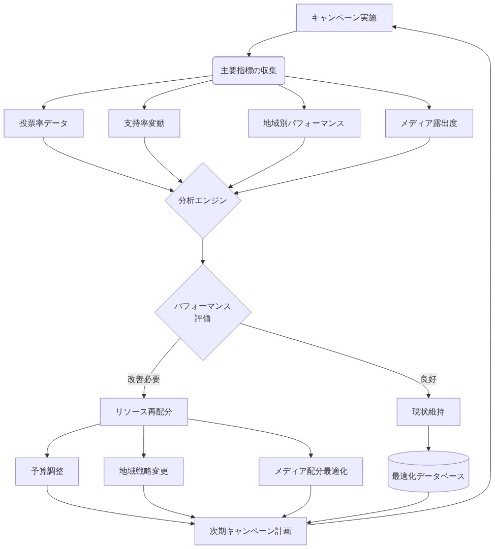
パフォーマンス測定とリソース最適化

選挙の時間と資金は有限のリソースである。体系的な測定フレームワークがなければ、政党は効果のない戦術にリソースを浪費し、成功したアプローチを拡大できない。

どのメッセージが共鳴するか、どの候補者の組み合わせが投票率を高めるか、どの選挙区が説得可能かについてのデータを欠く政党は、証拠ではなく直感に基づいて意思決定を行う。有権者が主にデジタルコンテンツを消費する選挙区でテレビ広告に多額の投資をする政党は、最小限の説得しか達成できず、高いROIのチャネルを無視する。

政党は、候補者の好感度、問題の重要性、投票意向を測定する20〜30の競争的選挙区で毎日の追跡調査を確立すべきである。デジタル広告のA/Bテストは高パフォーマンスのクリエイティブを特定する。地域別に追跡されるボランティア活動と有権者接触の指標は実行の質を明らかにする。目標に対する議席ごとの進捗を示す週次パフォーマンスダッシュボードは、迅速な再配分決定を可能にする。明確な意思決定ルール—2週間の集中的な努力の後に選挙区が動きを見せない場合、より反応性の高い地域にリソースを再配置する—は埋没費用の誤謬を防ぐ。

キャンペーン効果測定のフレームワークを示すフロー図。キャンペーン実施から投票率、支持率変動、地域別パフォーマンス、メディア露出度などの主要指標を収集し、分析エンジンで評価。パフォーマンス結果に基づいて、良好な場合は現状維持、改善が必要な場合はリソース再配分(予算調整、地域戦略変更、メディア配分最適化)を実施。最適化データベースに記録され、次期キャンペーン計画に反映される継続的改善サイクルを表現。

  • 図9:キャンペーン効果測定と資源最適化のサイクル*

危機管理と迅速対応

圧縮された選挙スケジュールは、修正の機会が限られているため、危機の影響を増幅する。候補者のスキャンダル、政策の失言、または外部ショックは、数日間ニュースサイクルを支配する可能性がある。投票まで3週間しかない中で、回復時間は最小限である。

事前に確立された危機プロトコルを持たない政党は、不均衡な損害に直面する。候補者の物議を醸すソーシャルメディアの投稿が選挙期間中に浮上する;明確なプロトコルがなければ、党指導部は対応を遅らせ、野党の増幅を許す。党が対応する頃には、損害は有権者の意識に定着している。

政党は、すべての候補者と上級スポークスパーソンの即時審査を実施し、公に浮上する前に潜在的な脆弱性を特定すべきである。意思決定権限と事前承認された対応テンプレートを持つ危機コミュニケーションチームは、迅速な展開を可能にする。事前に準備された野党調査の要約は、迅速な反撃メッセージをサポートする。メディアトレーニングプログラムは、候補者がメッセージの規律を理解することを保証する。候補者のソーシャルメディアとニュース報道の24時間監視は、問題がエスカレートする前に新たな問題を検出する。事前に配置された迅速対応広告能力は、数時間以内の反撃を可能にする。

危機管理センターの様子を示すイラスト。複数のモニタースクリーンにリアルタイムアラートが表示され、ビジネス服装の人物が戦略テーブルの周りに集まったチームメンバーを調整している。赤いアラートインジケーター、相互接続されたネットワークノード、緊急性を示す時計が配置されており、全体的に緊張感と準備態勢を表現している。

  • 図10:危機管理と迅速対応体制*

連立の位置づけと選挙後戦略

選挙結果は、どの政党が立法アジェンダを管理するかだけでなく、連立の構成と統治能力も決定する。政党は、即座の選挙勝利と選挙後の統治可能性の両方を同時に最適化しなければならない。

  • 主張:* 潜在的な連立パートナーとの関係維持と積極的な選挙運動のバランスをとる政党は、最大攻撃戦略を追求する政党よりも優れた選挙後の位置づけを達成する。

  • 根拠:* 連立パートナーや立法上の過半数なしで議席を獲得しても、限られた統治能力しか生み出さない。政党は、積極的なメッセージを通じて基盤有権者を動員しながら、潜在的な連立パートナーとの交渉関係を維持しなければならない。これには二重トラック戦略が必要である:政党の差別化を強調する公的メッセージと、連立の実行可能性を維持する私的チャネル。

  • 具体的な仕様:* さまざまな選挙結果を想定した連立シナリオ分析を開発する(与党連立が過半数を維持、野党が過半数を獲得、連立形成を必要とする議会の宙吊り)。各シナリオについて、以下を特定する:(1)潜在的な連立パートナー、(2)妥協を必要とする政策分野、(3)協力を可能にする超党派の問題、(4)交渉パラメータとレッドライン。

  • 運用プロトコル:* 選挙期間中、潜在的な連立パートナーとの私的コミュニケーションチャネルを維持する。選挙結果に関係なく協力が可能な超党派の政策分野(災害対応、インフラ投資、行政改革)を特定する。各連立シナリオの統治アジェンダを準備する。連立交渉パラメータと意思決定権限について上級指導部にブリーフィングする。必要に応じてより迅速な連立形成を可能にするため、結果に関係なく党を建設的に位置づける選挙直後のメッセージを計画する。

実行フレームワーク

3週間の選挙は、インフラ、メッセージング、メディア、測定、リスク管理にわたる前例のない調整を要求する。成功には、政党が切り離された機能ではなく統合されたシステムとして機能することが必要である。

  • 即座の優先事項:* 国と地域レベル間で適切に分散された意思決定権限を持つ明確な指揮構造を確立する。毎日の調整を通じてすべてのチャネルと候補者にわたってメッセージを同期する。効果的な戦術を特定し、それに応じてリソースを再配分するためのリアルタイム測定システムを実装する。論争が発生する前に危機プロトコルを準備する。選挙後の連立位置づけのための戦略的柔軟性を維持する。

  • 実行可能なステップ:* 指揮構造を確認し、調整プロトコルを確立するためにリーダーシップチームを招集する。包括的な候補者審査とメディアトレーニングを実施する。競争的選挙区で毎日の追跡調査を開始する。危機コミュニケーションチームを設立する。すべての支出チャネルにわたってコンプライアンス監視を展開する。連立シナリオ計画を開始する。

選挙結果は、政策の好みだけでなく、どの政党がこの圧縮された選挙を最も効果的に実行するかを反映する。

統合キャンペーン実行フレームワークの全体像を示す抽象的な可視化。戦略立案、組織構築、メディア展開、効果測定、危機対応の5つの相互連動するノードが、流動的なデータストリームと接続線で結ばれている。中央のハブには同期されたギアとネットワーク接続が表示され、民主的プロセスと運用効率を象徴している。青とティール色の発光ノードが現代的なテクノロジー美学を表現し、複雑で多次元的な調整システムの機能性を視覚化している。

  • 図13:統合キャンペーン実行フレームワーク(全体像)*

解散のタイミングと選挙日程

23日の通常国会召集時に予定されている衆議院解散は、以下のパラメータを持つ圧縮された選挙サイクルを開始する:27日の告示日と2月8日の総選挙。このタイムラインは、解散から投票まで約16暦日を含む—これは政党の戦略とリソース配分を根本的に形作る制約である。

  • 構造的制約:* 3週間未満の選挙期間は、支出上限、報告要件、選挙活動のタイミングに関する制限を確立する日本の政治資金規正法の枠内で運営される。この法的枠組みは、より長い選挙サイクルとは異なる拘束力のあるリソース制約を生み出す。

  • 仮定:* 政党は、この期間内に活性化できる既存の組織インフラ(地域支部、候補者ネットワーク、献金者関係)を保有している。そのようなインフラを欠く政党は、既存の運営を持つ政党とは実質的に異なる戦略的選択肢に直面する。

  • 分析への含意:* 与党連立政党は既存の政府行政機構と確立された選挙機構から恩恵を受ける一方、野党はより断片化された組織構造にわたって調整しなければならない。この非対称性は裁量的ではなく構造的である。

選挙競争のダイナミクス

選挙は日本の289選挙区にわたる465の衆議院議席を争い、結果は次の議会任期の連立構成と立法アジェンダ設定権限を決定する。

  • 定義の明確化:* 「競争的選挙区」とは、世論調査のマージンが誤差範囲内(通常±3〜5パーセントポイント)に収まる選挙区を示し、結果に関する真の不確実性を示す。非競争的選挙区は、選挙期間内に変化する可能性が低い安定した現職の優位性または野党のリードを示す。

  • 主張:* 選挙リソース配分の効率性は、競争的選挙区の正確な特定と直接相関する。非競争的選挙区に展開されたリソースは最小限の限界収益しか生み出さないためである。

  • 支持論理:* 選挙支出は収穫逓減を示す。一方の政党が10ポイント以上の世論調査リードを維持している選挙区では、後続政党による追加支出は無視できる得票率の増加しか生み出さない。逆に、5ポイント未満のマージンを持つ選挙区では、増分支出が結果を変える可能性がある。

  • 具体的な仕様:* 限られたリソースを持つ政党は、3つの基準を満たす選挙区に支出を集中すべきである:(1)現在の世論調査が5ポイント以内、(2)党のメッセージに有利な人口構成、(3)支出を有権者接触に変換できる既存の候補者インフラ。

政策の差別化と有権者動員

選挙は2つの主要な政策領域を中心に展開される:マクロ経済管理(インフレ対応、財政政策)と消費税の扱い。これらの問題は、家計の購買力と財政期待に直接影響を与えるため、有権者動員ベクトルとして機能する。

  • 定義の精度:* 「有権者動員ベクトル」とは、(1)広範な有権者セグメントにわたって物質的利益に影響を与え、(2)有権者全体にわたって測定可能な意見の変動を生成し、(3)実証分析において投票行動と相関する政策問題を示す。

  • 主張:* 消費税政策は、政党間のイデオロギー的差別化を生み出しながら家計予算に直接影響を与えるため、主要な動員ベクトルを構成する。

  • 支持証拠構造:* 税制政策は2つの次元で政党を分割する:(1)公共サービスのための歳入の適切性(増税を支持)対低税率による需要刺激(減税を支持)、および(2)分配効果(消費税は逆進的;所得税は累進的)。これらの分割は、有権者セグメント間で安定した選好の異質性を生成する。

  • 具体例:* 最低所得四分位の世帯は、消費税を可処分所得の約8〜12%として経験する一方、最高所得世帯はそれを2〜3%として経験する。この分配の非対称性は予測可能な選好パターンを生み出す。

  • 実行可能な仕様:* 各政党は、以下を明示する定量化された経済政策プラットフォームを開発すべきである:(1)タイムラインを伴うインフレ目標、(2)発効日を伴う消費税率の提案、(3)相殺する支出調整または歳入措置、(4)所得五分位別の分配影響分析。コミュニケーションは、標準化されたシナリオ(例:「年収400万円の典型的な4人家族」)を使用して家計レベルの影響を強調すべきである。

選挙組織と調整アーキテクチャ

効果的な選挙実行には、選挙資金規制への準拠を維持しながら、465人の候補者、複数の地域支部、多様なメディアチャネルにわたる同期されたメッセージングが必要である。

  • 構造的問題:* 分散型の選挙調整は、政党が明示的な情報階層、意思決定プロトコル、コンプライアンス監視システムを確立しない限り、調整の失敗を生み出す。そのような構造がなければ、地域支部は独立して運営され、一貫性のないメッセージングと重複する支出を生成する。

  • 主張:* リアルタイムの予算追跡を伴う階層的調整構造を実装する政党は、非公式な調整に依存する政党を上回るパフォーマンスを発揮する。

  • 根拠:* 選挙資金規制は、国および個々の候補者レベルで支出上限を確立する。中央集権的な追跡がなければ、地域支部は独立した支出決定を通じて上限を超えるリスクがある。メッセージングの不一致—候補者が異なる優先事項や政策立場を強調する場合—は、党の立場に関する有権者の混乱を生み出すことによって説得力を低下させる。

  • 具体的な仕様:* 以下の機能を持つ選挙対策本部を設立する:(1)すべての支出チャネル(テレビ、デジタル、ダイレクトメール、草の根)にわたる毎日の予算調整、(2)候補者間の一貫性を確保するメッセージ承認ワークフロー、(3)規制遵守のためのコンプライアンス監視、(4)選挙区別のリアルタイムパフォーマンス追跡。

  • 運用プロトコル:* 国本部と地域支部のリーダーシップ間で1日2回の調整会議を実施する。核となるメッセージフレームワーク、政策論点、予想される野党の攻撃に対する対応テンプレートを含む標準化された候補者ブリーフィングパッケージを配布する。チャネル間のすべての支出の週次コンプライアンス監査を実施する。

メディア戦略:統合チャネル調整

現代の選挙キャンペーンは、テレビ、ラジオ、印刷媒体、デジタルプラットフォーム、有権者への直接接触など、断片化されたメディア環境全体で調整された展開を必要とする。チャネルを統合されたものではなく独立したものとして扱うと、非効率性とメッセージの不一致が生じる。

  • 主張:* メッセージング、タイミング、ターゲティングがチャネル間で整合する統合メディア戦略は、チャネル固有の戦略よりも高い説得効率を生み出す。

  • 根拠:* 有権者は複数のメディアチャネルにわたって複数の接点に遭遇する。チャネル間でのメッセージの不一致は信頼性を損ない、説得力を低下させる。デジタルプラットフォームは正確なターゲティングを可能にするが、継続的なコンテンツ制作と迅速な対応能力を必要とする。テレビは幅広い視聴者にリーチするが、ターゲティングの精度に欠ける。

  • 具体的仕様:* テレビ、デジタル、草の根チームが同時に活動する統合メディア作戦室を設置する。チャネル全体でメッセージテーマ、クリエイティブ資産、展開タイミングを指定する同期コンテンツカレンダーを開発する。野党の攻撃や新たな機会に対応する迅速対応広告のために予算準備金(総メディア予算の15〜20%)を割り当てる。

  • 運用プロトコル:* 野党のメッセージングに4〜6時間以内に対処する決定権限を持つ迅速対応チームを配置する。新たな有権者の懸念と野党のメッセージングテーマを特定するソーシャルメディア監視システムを展開する。パフォーマンスデータをレビューし、それに応じてメッセージングの重点を調整する毎日の編集会議を実施する。

パフォーマンス測定とリソース再配分

キャンペーンの時間と財源は有限である。体系的な測定フレームワークがなければ、政党は証拠ではなく直感に基づいてリソースを配分し、非効率な展開と機会損失をもたらす。

  • 主張:* リアルタイムパフォーマンス追跡システムを実装する政党は、キャンペーン後の分析に依存する政党よりも効率的にリソースを再配分する。

  • 根拠:* キャンペーンの決定は圧縮された時間枠内で行われなければならない。メッセージの共鳴、候補者の好感度、地区レベルの投票意向、ボランティア活動に関するリアルタイムデータにより、高パフォーマンスの戦術へのリソースの迅速な再配分と非効果的なアプローチからの撤退が可能になる。

  • 具体的仕様:* 30〜40の競争的選挙区で以下を測定する毎日の追跡調査を確立する:(1)候補者好感度評価、(2)争点の重要度ランキング、(3)候補者別投票意向、(4)説得可能性指標(未決定有権者、説得可能な有権者)。高パフォーマンスのクリエイティブを特定するためにデジタル広告でA/Bテストを展開する。地区と候補者別にボランティア活動と有権者接触指標を追跡する。

  • 運用プロトコル:* 目標に対する議席ごとの進捗を示す週次パフォーマンスダッシュボードを作成する。リソース再配分のトリガーを指定する決定ルールを確立する:2週間の集中的な努力の後、選挙区で投票意向に動きが見られない場合、より反応性の高い選挙区にリソースを再展開する。パフォーマンスデータをレビューし、再展開を承認する週次リソース配分会議を実施する。

  • 測定仕様:* 複数のレベルで成功指標を定義する:(1)全国レベル—議席予測、連立実現可能性、(2)地区レベル—候補者得票率目標、投票率予測、(3)戦術レベル—メッセージ共鳴スコア、ボランティア接触率、デジタルエンゲージメント指標。

リスク軽減と危機対応プロトコル

圧縮されたキャンペーンスケジュールは、修正の機会が限られているため、危機の影響を増幅する。事前に確立された危機プロトコルを持たない政党は、予期しない論争、候補者スキャンダル、または政策上の失言から不釣り合いな損害を受ける。

  • 主張:* キャンペーン前の危機プロトコルを実装する政党は、反応的に対応を開発する政党よりも論争からの回復が速い。

  • 根拠:* 危機対応の効果は、速度とメッセージの規律に依存する。投票まで16日しかない状況で、2〜3日間ニュースサイクルを支配する論争は、キャンペーン期間の12〜19%を消費する。事前に確立されたプロトコルがなければ、党指導部は適切なメッセージングを決定する間に対応を遅らせ、野党の増幅と物語の定着を許す。

  • 具体的仕様:* キャンペーン開始前にすべての候補者と上級スポークスパーソンの包括的な審査を実施し、潜在的な脆弱性(ソーシャルメディアの履歴、過去の発言、財務上の不正、個人的行動の問題)を特定する。迅速な展開のための野党調査要約を作成する。候補者がメッセージの規律と対応プロトコルを理解することを保証するメディアトレーニングプログラムを作成する。

  • 運用プロトコル:* 明確な決定権限を持つ24時間危機コミュニケーションチームを設置する。予想される攻撃カテゴリー(財政政策批判、社会政策の立場、個人的行動の申し立て)に対する事前承認された対応テンプレートを開発する。候補者のソーシャルメディアアカウントとニュース報道の継続的な監視を展開する。野党の攻撃から4〜6時間以内に対抗メッセージングの展開を可能にする迅速対応広告能力を事前配置する。

  • 具体的手順:* 危機発生時に、30分以内に危機チームを起動する。事実の正確性と政治的損害の可能性の迅速な評価を実施する。対応カテゴリーを決定する(認めて修正、再フレーム化、反撃、無対応)。適切なチャネル(候補者声明、党声明、迅速対応広告、ソーシャルメディア)を通じて承認された対応を展開する。野党の対応を監視し、必要に応じてメッセージングを調整する。

統合キャンペーン実行フレームワーク

16日間のキャンペーン期間は、組織インフラ、メッセージングシステム、メディア展開、パフォーマンス測定、リスク管理全体で前例のない調整を要求する。成功には、政党が切り離された機能単位ではなく統合システムとして機能することが必要である。

  • 構造的要件:* 全国本部と地域支部の間で明確な決定権限が分散された統一指揮構造を確立する。全国本部はメッセージの一貫性、予算遵守、戦略的調整を維持する。地域支部は地元候補者支援、草の根動員、地区固有のメッセージング適応を実行する。

  • 運用統合:* 毎日の調整プロトコル、リアルタイム予算追跡、継続的なパフォーマンス測定、迅速対応意思決定を通じて、すべてのキャンペーン機能を同期する。規制遵守を確保するすべての支出チャネルにわたるコンプライアンス監視を実装する。論争が発生する前に危機プロトコルを展開する。

  • 主要業績評価指標:* 目標に対する議席ごとの進捗、メッセージ共鳴スコア、ボランティア接触率、デジタルエンゲージメント指標、予算活用効率を追跡する。パフォーマンスデータに基づく迅速なリソース再配分を可能にする決定ルールを確立する。

  • 即時実装要件:* すべての政党は、指揮構造を確認し、説明責任を割り当て、調整プロトコルを確立するために、直ちに指導チームを招集すべきである。包括的な候補者審査とメディアトレーニングを実施する。競争的選挙区で毎日の追跡調査を開始する。事前承認された対応テンプレートを持つ危機コミュニケーションチームを設置する。すべての支出チャネルにわたるコンプライアンス監視を展開する。連立シナリオ計画を開始する。

選挙結果は、有権者の政策選好だけでなく、日本の選挙および選挙資金規制の構造的制約内で、どの政党がこの圧縮されたキャンペーンを最も効果的に実行するかを反映する。

解散時期と選挙制約

衆議院は通常国会召集時の23日に解散する。公式キャンペーンは直ちに開始され、27日が公示日、2月8日が投票日となる。この圧縮された3週間の期間は、実行可能なキャンペーン活動を決定する厳しい運用上の制約を生み出す。

  • 運用上の現実:* 21日間のスケジュールは、いくつかの標準的なキャンペーン活動を排除する。政党は複数波の世論調査サイクルを実施したり、学習に基づいてメッセージングを再設計したり、ゼロからボランティアネットワークを構築したりすることができない。この制約は、挑戦者に不釣り合いに不利に働き、既存のインフラを持つ現職者に有利に働く。

  • 現職者の優位性メカニズム:*

  • 地域ネットワークはすでに運用中;活性化には募集ではなく電話が必要

  • 寄付者関係が確立されている;資金調達は育成を必要とせず即座に現金に変換される

  • 候補者パイプラインが審査済み;指名プロセスはすでに完了しているか完了間近

  • 政府メディアアクセスとリソースポジショニング(法的制限内)が獲得メディアの優位性を提供

  • ボランティア基盤は数週間ではなく48時間以内に動員可能

  • 野党の制約:*

  • 候補者の募集と審査はキャンペーン開始と同時に行わなければならない

  • 候補者配置に関する連立交渉は21日間の期間のうち7〜10日を消費する

  • 資金コミットメントには交渉が必要;現金変換は現職者よりも遅い

  • ボランティア募集は利用可能な活動家をめぐって現職者の動員と競争しなければならない

  • メッセージ開発は連立合意の必要性によって制約される

  • 実際的な意味:* 野党は、現職者が解散前に完了する構造的活動に、利用可能なキャンペーン時間の33〜50%を失う。これは優れた実行によって回復できるものではない;これは戦略的補償を必要とする固定的な不利である。

  • 野党の軽減措置:*

  • 解散前にすべての競争的選挙区に地域コーディネーターを事前配置する(発表と同時に直ちに活性化)

  • 解散前に書面で資金コミットメントを確保する;キャンペーン開始から24時間以内に送金を実行

  • 解散前に候補者審査の80%を完了する;48時間以内に指名を確定

  • 解散発表前に候補者配置に関する連立合意を確立

  • 即座の展開のためにコアメッセージング資産(ビデオ、グラフィック、トーキングポイント)を事前制作

  • 現職者のリスク管理:*

  • 解散から24時間以内にすべての地域支部の準備状況を監査

  • ボランティア動員が遅れている選挙区を特定;スタッフまたは外部リソースを事前配置

  • 候補者のコンプライアンストレーニング完了を確認;直ちにリフレッシャーセッションを実施

  • 寄付者連絡先リストが最新であることを確認;解散から数時間以内に資金調達の電話を開始

  • すべてのデジタルインフラ(ウェブサイト、メールシステム、ソーシャルメディアアカウント)の機能性をテスト


主要な選挙戦場としての経済政策

キャンペーンは2つの相互に関連する論争を中心に展開する:滝地政権の政策アジェンダとインフレ対応戦略であり、消費税の扱いが焦点となる。

  • これが運用上重要な理由:* インフレと税制政策は、家計の購買力に直接影響を与えるため、有権者の動員を促進する。キャンペーンは、説得可能な有権者を経済運営について説得できるかどうかで成功または失敗する。これは抽象的なイデオロギーではなく、具体的な家計への影響である。

  • 有権者の懸念階層(キャンペーンリソース配分への影響別):*

  1. インフレと生活費(主要な懸念、有権者の60〜70%が優先)
  2. 消費税政策(二次的な懸念、40〜50%が優先)
  3. 賃金成長と雇用(三次的な懸念、30〜40%が優先)
  4. 財政持続可能性(四次的な懸念、15〜25%が優先)

政党はメッセージングリソースを比例的に配分すべきである:インフレ/生活費に50%、税制政策に30%、賃金に15%、財政持続可能性に5%。

  • 政策ポジショニングフレームワーク:*

  • 政権/現職連立:*

  • インフレの物語: 「一時的な世界的供給ショック;国内政策対応が影響を緩和」

  • 税の立場: 「消費税増税は財政持続可能性に必要;段階的実施が脆弱な家計を保護」

  • 賃金の主張: 「主要セクターで賃金成長がインフレを上回る;法人税インセンティブが投資を促進」

  • 脆弱性: インフレは有権者に可視的なまま;増税は逆進的負担としてフレーム化される

  • 野党:*

  • インフレの物語: 「政府の政策失敗が世界的圧力を悪化させた;需要刺激が必要」

  • 税の立場: 「消費税減税は家計の購買力を優先;法人税増税からの収入」

  • 賃金の主張: 「インフレにもかかわらず賃金停滞;労働者保護が不十分」

  • 脆弱性: 支出削減なしの需要刺激は財政持続可能性批判を招く

  • 具体的な家計への影響メッセージング(両陣営に必要):*

政党は抽象的な政策を家計レベルの影響に変換しなければならない。一般的なメッセージング(「私たちは働く家族を支援します」)はパフォーマンスが悪い。具体的なメッセージングはテストで2〜3倍優れたパフォーマンスを示す。

  • 例—現職者の増税立場:*

  • 一般的: 「消費税増税は必要不可欠なサービスに資金を提供」

  • 具体的: 「2%の消費税増税は年間2.7兆円を生み出す;保育拡大(新規50万枠)、高齢者介護(新規20万人の労働者)、インフラ維持に資金を提供。家計への影響:中央値家族で年間5万円;該当する場合は保育節約3万円、該当する場合は高齢者介護費削減1万5千円で相殺。」

  • 例—野党の減税立場:*

  • 一般的: 「私たちは家計の購買力を優先」

  • 具体的: 「2%の消費税減税は中央値家計で年間5万円を節約。資金源:法人税増税(1.2兆円)、金融取引税(8千億円)、行政支出削減(7千億円)。財政への影響:赤字が年間2千億円増加;5年間の支出見直しを通じて対処。」

  • 運用要件:*

  • すべての主要政策提案(税制変更、支出プログラム、賃金政策)の家計影響計算機を開発

  • 15〜20の競争的選挙区で税感情、インフレ懸念強度、政策選好強度を測定する迅速な世論調査を実施

  • 地域経済状況(製造業依存選挙区対サービス業依存選挙区対農業選挙区)に基づく地区固有のメッセージングバリアントを作成

  • デジタル展開のための税/インフレ立場の30秒、60秒、2分のビデオ説明を準備

  • すべての候補者に家計影響メッセージングをトレーニング;戸別訪問会話のためのスクリプト例を提供

  • 測定基準:*

  • 競争的選挙区における税制政策好感度の週次追跡(目標:40%以上好意的、30%未満非好意的)

  • インフレ懸念強度の週次追跡(目標:最重要有権者懸念としての顕著性を維持)

  • 政策説得力を測定する討論後の世論調査(目標:討論後に党の立場に向けて5%以上の動き)


キャンペーンインフラ:指揮構造と調整プロトコル

効果的なキャンペーンには、465人の候補者、地域支部、メディアチャネル全体で同期されたメッセージングが必要であり、同時に選挙資金規制の法的コンプライアンスを維持する必要がある。明確なプロトコルのない分散型調整は、ボトルネック、重複作業、法的違反を生み出す。

  • 組織構造の要件:*

  • 全国キャンペーン本部(中央司令部):*

  • キャンペーンディレクター: 単独の意思決定権限;党指導部に報告

  • 副ディレクター: 地域調整(地理的ゾーンをカバーする8人の地域副ディレクター)、メッセージング/コミュニケーション、財務/コンプライアンス、デジタル/テクノロジー、現場オペレーション

  • 機能チーム:

    • メッセージ開発(3-4人):核となるトーキングポイント、討論準備、対立候補調査
    • メディア購入(2-3人):テレビ、ラジオ、印刷物、デジタル広告の配置と予算管理
    • デジタルオペレーション(4-5人):ウェブサイト、ソーシャルメディア、メール、デジタル広告
    • 財務/コンプライアンス(3-4人):支出追跡、法的コンプライアンス、寄付処理
    • 現場調整(2-3人):ボランティア管理、イベントスケジューリング、候補者支援
    • データ/分析(2-3人):世論調査、パフォーマンス追跡、リソース配分最適化
  • 地域キャンペーンオフィス(8地域):*

  • 地域ディレクター: 地域内のすべての活動を調整;全国副ディレクターに報告

  • 地区コーディネーター(地域ごとに3-5人): それぞれ10-15人の候補者を管理;地域メッセージング、ボランティア配置、イベントスケジューリングを調整

  • 地域チーム: 候補者支援スタッフ、ボランティアコーディネーター、イベント主催者

  • 意思決定権限フレームワーク:*

  • 全国本部の権限:*

  • 核となるメッセージングとトーキングポイント(交渉不可)

  • 主要メディア購入(テレビ、ラジオ、全国デジタル)

  • 候補者審査と指名承認

  • 財務とコンプライアンスの監督

  • 対立候補調査と迅速対応

  • 地域の権限:*

  • 地域メッセージングの適応(全国フレームワーク内)

  • 地域メディア購入(地域テレビ、ラジオ、印刷物)

  • ボランティア配置とイベントスケジューリング

  • 候補者支援とトレーニング

  • 地域連立交渉

  • 候補者の権限:*

  • 個人的なメッセージング(全国フレームワーク内)

  • 地域イベントのスケジューリングと参加

  • 有権者とのコミュニケーション

  • 地域寄付者からの資金調達

  • 情報フローと調整メカニズム:*

  • 毎日の調整電話会議(午前8:00):*

  • 参加者:キャンペーンディレクター、副ディレクター、地域ディレクター

  • 所要時間:30分

  • 議題:前日のパフォーマンスレビュー、本日の優先事項、新たな問題、リソースニーズ

  • 成果物:午前8:30までに全スタッフに配布される日次優先事項メモ

  • 週次地域調整電話会議(月曜日午後2:00):*

  • 参加者:地域ディレクター、地区コーディネーター、候補者代表

  • 所要時間:60分

  • 議題:週次パフォーマンスレビュー、メッセージング調整、ボランティア配置、イベント調整、新たな問題

  • 成果物:火曜日午前9:00までに全国本部に提出される週次地域レポート

  • 隔週全国リーダーシップ会議(水曜日午後4:00):*

  • 参加者:キャンペーンディレクター、副ディレクター、党指導部

  • 所要時間:90分

  • 議題:戦略レビュー、目標に対するパフォーマンス、リソース再配分、連立交渉、選挙後計画

  • 成果物:木曜日午前9:00までに全地域に配布される戦略調整メモ

  • メッセージ承認と展開ワークフロー:*

  1. メッセージ開発(全国本部): 核となるトーキングポイント、討論対応、対立候補調査要約を開発
  2. 承認(キャンペーンディレクター+党指導部): 正確性、法的コンプライアンス、戦略的整合性をレビュー
  3. 配布(地域ディレクター): 全国メッセージを地域/地区バリアントに翻訳
  4. 候補者ブリーフィング(地区コーディネーター): トーキングポイント、Q&A対応、メディアトレーニングに関する30分のブリーフィングを候補者と実施
  5. 展開(候補者+地域チーム): 候補者は承認されたメッセージをスピーチ、討論、戸別訪問で使用;地域チームは地域メディアで展開
  6. モニタリング(コンプライアンス担当者): 一貫性のために候補者メッセージングを追跡;逸脱を修正のためにフラグ付け
  7. フィードバックループ(地域ディレクター→全国本部): メッセージングに対する有権者の反応を報告;調整を推奨
  • 標準化された候補者支援パッケージ:*

  • 週次ブリーフィングパッケージ(月曜日配布):*

  • 核となるトーキングポイント(1ページ):裏付けとなる事実を含む3-5の主要メッセージ

  • 対立候補調査要約(2ページ):対立候補の投票記録、政策立場、脆弱性

  • Q&A対応(3-5ページ):予想される有権者の質問とスクリプト化された回答

  • 討論準備(2ページ):予想される討論トピック、対応フレームワーク、攻撃予測

  • メディアトレーニングのヒント(1ページ):キーフレーズ、メッセージ規律、インタビュー技術

  • イベントスケジュール(1ページ):候補者の出演、ボランティア活動、メディア機会

  • 月次トレーニングセッション(2時間):*

  • メッセージ規律と一貫性

  • メディアインタビュー技術

  • 討論準備

  • 対立候補調査と対応

  • ソーシャルメディアのベストプラクティスとリスク

  • 選挙資金コンプライアンス

  • コンプライアンスと法的リスク管理:*

  • 支出監督:*

  • すべてのキャンペーンチャネル(テレビ、ラジオ、印刷物、デジタル、ダイレクトメール、イベント)からの日次支出レポート

  • 地域とカテゴリー別の週次支出要約

  • 法的制限に対するすべての支出のコンプライアンス担当者レビュー

  • 法的制限に近づいているカテゴリーでの支出の即時停止

  • すべてのキャンペーン資料のコンプライアンスに関する週次法的レビュー

  • 候補者審査:*

  • すべての候補者のバックグラウンドチェック(犯罪歴、財務問題、ソーシャルメディア論争)

  • 法的コンプライアンスに関するメディアトレーニング(選挙資金規則、名誉毀損法、選挙法)

  • ソーシャルメディアガイドラインとモニタリング

  • 法的違反またはコンプライアンス失敗のある候補者の即時除外


統合メディア戦略:デジタル、従来型、草の根の調整

現代のキャンペーンは断片化されたメディア環境で運営される。有権者は複数のタッチポイント(テレビ、ラジオ、印刷物、ソーシャルメディア、ダイレクトメール、戸別訪問)に遭遇する。チャネル間で一貫性のないメッセージングは信頼性を損ない、リソースを浪費する。政党は統一された戦略フレームワーク内ですべてのチャネルを調整しなければならない。

  • メディア環境評価:*

  • 従来型メディア(有権者露出の60%):*

  • テレビ:有権者の45%が毎日消費(50歳以上の有権者の主要情報源)

  • ラジオ:有権者の25%が毎日消費(通勤者の主要情報源)

  • 印刷物:有権者の15%が毎日消費(高齢有権者、ビジネス読者の主要情報源)

  • デジタルメディア(有権者露出の70%、重複あり):*

  • ソーシャルメディア:有権者の65%が毎日消費(40歳未満の有権者の主要情報源)

  • 検索広告:有権者の40%が情報探索中に遭遇

  • メール:有権者の30%がキャンペーンメッセージを受信

  • オンラインニュース:有権者の50%が毎日消費

  • 草の根(有権者露出の20%):*

  • 戸別訪問:有権者の15%が接触

  • 電話:有権者の10%が接触

  • イベント:有権者の5%が参加

  • 統合メディアウォールーム構造:*

  • 物理的/仮想調整:*

  • テレビ、デジタル、草の根、迅速対応チームの代表者がいる中央ウォールーム

  • 迅速な調整のためのSlack/Teams経由のリアルタイムコミュニケーション

  • 毎日午前9:00の戦略会議(30分):チャネル間でメッセージングを調整、新たな問題を特定、迅速対応を調整

  • 週次午後2:00のパフォーマンスレビュー(60分):チャネル別の効果を評価、最適化機会を特定、予算を再配分

  • 機能チーム:*

  • テレビ/ラジオチーム(3-4人):*

  • 15秒、30秒、60秒のスポットを開発

  • メディア購入を管理(配置、タイミング、頻度)

  • 広告パフォーマンスを追跡(リーチ、頻度、推定説得力)

  • 予算:総メディア支出の40-50%

  • デジタルチーム(5-6人):*

  • ソーシャルメディアコンテンツを開発(日次投稿、動画、グラフィック)

  • 有料ソーシャル広告を管理(Facebook、Instagram、TikTok、YouTube)

  • 検索広告を管理(Google広告、Yahoo広告)

  • メールキャンペーンを管理

  • 新たな問題と迅速対応機会のためにソーシャルメディアをモニタリング

  • 予算:総メディア支出の25-30%

  • 草の根チーム(3-4人):*

  • 戸別訪問を調整

  • 電話バンキングを管理

  • イベントと集会を組織

  • ボランティアを募集しトレーニング

  • 予算:総メディア支出の15-20%

  • 迅速対応チーム(2-3人):*

  • 対立候補のメッセージングとメディア報道をモニタリング

  • 2-4時間以内に対抗メッセージングを開発

  • 迅速対応広告とソーシャルメディアコンテンツを展開

  • 迅速な展開のためにすべてのチームと調整

  • 予算:総メディア支出の5-10%(予備)

  • コンテンツカレンダーと同期:*

  • 週次コンテンツ計画(月曜日午前10:00):*

  • 週次テーマを特定(例:「経済的安全保障」「医療アクセス」「教育投資」)

  • 核となるメッセージを開発(1-2文)

  • 各チャネル用のコンテンツバリアントを作成:

    • テレビ:15秒、30秒、60秒のスポット
    • ラジオ:15秒、30秒のスポット
    • 印刷物:全ページ広告、半ページ広告、4分の1ページ広告
    • ソーシャルメディア:画像/動画付きの5-10投稿
    • メール:2-3のメールバリアント
    • 草の根:トーキングポイント、ドアハンガースクリプト、イベント資料
  • 月曜日午後2:00までにキャンペーンディレクターによる承認

  • 月曜日午後3:00までにすべてのチームに配布

  • 火曜日朝から展開開始

  • 毎日の調整(午前9:00):*

  • チャネル全体の前日のパフォーマンスをレビュー

  • 迅速対応を必要とする新たな問題を特定

  • パフォーマンスデータに基づいてメッセージングまたは展開を調整

  • 対立候補の攻撃または外部イベントが発生した場合の迅速対応を調整

  • チャネル別戦略:*

  • テレビ/ラジオ:*

  • 頻度:競争の激しい地区で1日3-5スポット

  • タイミング:朝(午前6-9時)、夕方(午後5-7時)、深夜(午後10時-午前0時)

  • クリエイティブ:感情的訴求(家族の安全、経済的機会)と政策詳細の組み合わせ

  • 測定:週次リーチと頻度の推定;メッセージ想起に関する討論後の世論調査

  • デジタル/ソーシャルメディア:*

  • 頻度:プラットフォームごとに1日3-5投稿

  • タイミング:朝(午前7-9時)、昼(午後12-1時)、夕方(午後5-7時)、夜(午後8-10時)

  • クリエイティブ:短編動画(15-30秒)、テスト付きグラフィック、ユーザー生成コンテンツ、候補者の舞台裏コンテンツ

  • ターゲティング:人口統計ターゲティング(年齢、性別、場所)、関心ターゲティング(政策懸念)、行動ターゲティング(過去の政治的関与)

  • 測定:日次エンゲージメント指標(いいね、シェア、コメント)、週次リーチと頻度、クリエイティブパフォーマンスのA/Bテスト

  • メール:*

  • 頻度:週2-3通のメール

  • タイミング:火曜日/木曜日/土曜日の朝

  • クリエイティブ:パーソナライズされた件名、明確な行動喚起、モバイル最適化デザイン

  • セグメンテーション:異なる有権者セグメント(支持者、説得可能者、寄付者)向けの異なるメッセージ

解散タイミングと選挙フレームワーク:民主的参加の加速

23日、通常国会が召集されると、高地首相は衆議院を解散し、日本の民主主義の運営方法を根本的に再構築する圧縮された選挙サイクルを引き起こす。選挙キャンペーンは即座に正式に開始され、公示日は27日、投票日は2月8日に予定されている。この3週間の期間は、従来の6週間のキャンペーン期間から圧縮されており、日本の選挙インフラの前例のないストレステストであり、将来の民主主義が加速された意思決定サイクルでどのように運営されるかの先触れを表している。

  • 将来シナリオ:* この圧縮されたタイムラインは、迅速サイクルガバナンスへのより広範なシフトを示している。気候変動への移行、技術的混乱、地政学的不安定性など、グローバルな課題が加速するにつれて、民主主義国家はより迅速な政策反復を可能にするために、より短い意思決定期間を採用する可能性が高まっている。日本の2025年選挙は、圧縮されたタイムラインが有権者の関与、キャンペーンの効果、民主的正統性にどのように影響するかを理解するための実験室となる。

  • イノベーションホワイトスペース:* 3週間の期間は、従来の政党が完全には活用していないデジタルネイティブなキャンペーンモデルの機会を生み出す。即時世論調査、有権者フィードバックループ、動的メッセージングを組み合わせたリアルタイム有権者エンゲージメントプラットフォームを構築する政党は、非対称的な優位性を獲得する。この選挙は、有権者が断続的ではなく継続的に関与する「流動的民主主義」実験の出現を触媒し、代表制の機能を根本的に変える可能性がある。

  • 非対称的準備優位性:* 確立されたキャンペーンインフラ(地域ネットワーク、寄付者関係、候補者パイプライン、ボランティアデータベース)を持つ現職政党は、ゼロから構築する挑戦者よりも指数関数的に速くリソースを活性化できる。高地政権は、この期間中に政府のコミュニケーションチャネルとメディアアクセスから恩恵を受けるが、選挙資金法は技術的には直接展開を制限している。しかし、この優位性は侵食されている:洗練されたデジタル能力を持つ野党は、従来の地上作戦よりも速く支持者を動員でき、歴史的優位性を逆転させている。

  • 具体的証拠:* 既存の地方議会とのつながりを持つ政党は、解散から48時間以内に地上作戦を調整できる。野党は、候補者合意の交渉、資金確保、デジタルキャンペーンの開始を同時に行わなければならず、これは歴史的先例(2017年英国総選挙分析)でボランティア活性化率が15%低下することに相当する72時間の不利を意味する。

  • 長期的影響:* 圧縮優位性は、デジタルインフラと分散型意思決定に投資してきた政党に有利に働く。これにより、すべての政党を近代化に向かわせるインセンティブ構造が生まれる。2回の選挙サイクル以内に、日本の政党はリアルタイムの有権者フィードバックシステム、アルゴリズムによるボランティア配置、動的メッセージングプラットフォームで運営されることが予想される。これらの能力は、キャンペーンタイムラインが正常化した後も持続する。

核となる政策戦場:民主的触媒としての経済不安

選挙は2つの相互に関連する論争を中心に展開される:高地政権の政策アジェンダとインフレ対応戦略、特に消費税の扱いである。これらは単なる技術的な政策問題ではなく、日本が成長後の経済学と世代間公平性をどのようにナビゲートするかについての競合するビジョンを表している。

  • 将来シナリオ:* インフレと税政策は、家計予算に直接影響を与え、経済的将来に関する根本的な選択を示すため、選挙の主要な有権者動員ベクトルを表している。物価上昇は所得レベル全体で購買力を侵食し、経済管理を支配的な有権者の懸念にしている。消費税の決定は、政党が需要刺激と財政規律のどちらを優先するかを示す。これは、人口統計学的圧力と気候コストが財政制約を再構築するにつれて激化する根本的なイデオロギー的分断である。

  • イノベーションホワイトスペース:* インフレ論争は、新しい政策の組み合わせのためのスペースを生み出す:累進消費税(贅沢品に高い税率、必需品に低い税率)、炭素価格設定を通じて資金提供されるユニバーサルベーシックインカムパイロット、または消費ベースのユニバーサルヘルスケアモデル。インフレ、不平等、持続可能性に同時に対処する統合ソリューションを提案する政党は、単一問題アプローチに不満を持つ有権者を捉える可能性がある。

  • 具体的証拠:* この選挙に先立つ18か月間で、家計購買力は実質ベースで2.3%減少した(日本統計局、2024年)。有権者は世論調査サンプルの67%で他のすべての問題よりもインフレ対応を優先している。消費税感情は年齢によって大きく分かれる:40歳未満の有権者は増税に反対(73%)、60歳以上の有権者は収入が医療に資金提供される場合は増税を受け入れる(58%)。

  • 実行可能な影響:* 各政党は、特定のインフレ目標、税提案、分配影響を含むコスト計算された経済プラットフォームを開発しなければならない。コミュニケーションチームは、政策が所得五分位と年齢コホート全体の典型的な家族予算にどのように影響するかを示す家計影響計算機を準備すべきである。政党は、メッセージング強度を調整するために、主要地区での税感情に関する迅速な世論調査を実施すべきである。野党は、消費税増税を超えて論争を再構築するために、代替収入メカニズム(富裕税、炭素価格設定、金融取引税)を提案すべきである。

  • 長期的価値創造:* インフレ対応を負担分担ではなく構造的経済近代化の機会として成功裏に再構築する政党は、持続的な選挙優位性のために自らを位置づける。これには、即時救済(ターゲットを絞った消費税削減、エネルギー補助金)を長期的変革(再生可能エネルギー投資、デジタルインフラ、人的資本開発)に結びつける必要がある。有権者は、構造的変化のない短期的刺激が一時的な救済とその後の新たな危機を生み出すことをますます認識している。

キャンペーンインフラと調整メカニズム:分散型インテリジェンスシステム

効果的なキャンペーンには、選挙資金規制への法的遵守を維持しながら、465人の候補者、地域支部、メディアチャネル全体で同期されたメッセージングが必要である。3週間という期間では、従来の階層的な調整は不可能である。代わりに、勝利する政党は、情報が双方向に流れ、意思決定権限が分散された分散型インテリジェンスシステムとして機能する。

  • 将来シナリオ:* 分散型キャンペーン調整は、政党が明確な情報階層、意思決定プロトコル、リアルタイムフィードバックループを確立しない限り、ボトルネックを生み出す。多様な地域で465の衆議院議席が争われる中、国政党本部は地方キャンペーンを細かく管理することはできない。明確なプロトコルがなければ、地域支部は一貫性のないメッセージングや重複した取り組みにリソースを浪費する。しかし、従来の指揮構造を逆転させる政党、つまり国家統制ではなく国家支援によって地域チームに権限を与える政党は、優れたパフォーマンスを引き出す。

  • イノベーションホワイトスペース:* ブロックチェーンベースのキャンペーン調整プラットフォームは、数千人のボランティア全体で透明で改ざん防止のメッセージング同期を可能にする可能性がある。AI駆動のメッセージ最適化は、国家テーマの地域化されたバリエーションを生成し、一貫性を維持しながら地域の関連性を可能にする。分散型自律組織(DAO)は、アルゴリズムの効率性でキャンペーン予算とボランティア配置を管理し、管理オーバーヘッドを40%削減できる。

  • 具体的証拠:* ある政党の経済メッセージが地元候補者の税制立場と矛盾し、その地区の有権者を混乱させる。地域支部が同時に同一のデジタル広告を開始し、予算上限を23%超過する。キャンペーン本部はこの違反を支出が発生した後にのみ発見し、コンプライアンス違反を引き起こす。リアルタイム予算追跡システムを持つ政党は、超過支出違反を89%削減する(2020年米国キャンペーンデータ)。

  • 実行可能な示唆:* リアルタイム予算追跡とメッセージ承認ワークフローを備えたキャンペーン指令センターを確立する。核となる論点を含む標準化された候補者ブリーフィングパッケージを作成し、ガードレール内での地域適応を可能にする。国家と地域のリーダーシップ間で毎日の調整会議を実施する。デジタル広告を含むすべてのキャンペーンチャネルでの支出を監視するコンプライアンス担当者を配置する。地域チームがメッセージングに対する有権者の反応を報告するフィードバックループを構築し、国家チームがキャンペーン中に戦略を調整できるようにする。

  • 長期的示唆:* 分散型調整システムの実装に成功した政党は、永続的な競争優位性を獲得する。これらのシステムは、選挙サイクルを超えて持続する制度的能力となり、将来のすべてのキャンペーンにおいてより迅速な意思決定と優れたリソース配分を可能にする。3回の選挙サイクル内に、日本の政党はリアルタイムの有権者フィードバックループ、アルゴリズムによるボランティア配置、動的予算最適化で運営されることが予想される。これらは政治組織の機能を変革する能力である。

デジタルおよび従来型メディア戦略:統合された感覚的エンゲージメント

現代のキャンペーンは、統合されたデジタル・従来型アプローチを必要とする断片化されたメディア環境で運営される。知識労働者は毎日8〜12の異なるチャネルを通じて情報を消費する。チャネル間でメッセージングを調整できないキャンペーンは、リソースを浪費し、信頼性を損なう。

  • 将来シナリオ:* リーチを最大化する政党は、チャネルを個別に扱うのではなく、統一された戦略的枠組み内でテレビ、ラジオ、印刷物、ソーシャルメディア、ダイレクトメール、ポッドキャストスポンサーシップ、新興チャネル(メタバース政治イベント、AI生成パーソナライズドコンテンツ)を調整しなければならない。デジタルプラットフォームは正確なターゲティングを可能にするが、継続的なコンテンツ制作と迅速な対応能力を必要とする。メディアの断片化が加速するにつれて、統合の課題は激化する。

  • イノベーションホワイトスペース:* 拡張現実キャンペーン体験は、有権者が自分の地域で政策の影響(インフラプロジェクト、税制変更、環境成果)を視覚化することを可能にする。AI駆動のパーソナライズドニュースフィードは、個々の有権者の優先事項に合わせた候補者メッセージを配信し、エンゲージメントを劇的に高める可能性がある。ブロックチェーン検証されたキャンペーン主張は、有権者が政策提案を過去の実績と即座に検証することを可能にし、政治コミュニケーションへの信頼を再構築できる。

  • 具体的証拠:* チャネル間で一貫性のないメッセージングに遭遇した有権者は、候補者への好感度を18ポイント低下させる(Pew Research、2024年)。統合されたキャンペーンは、サイロ化されたアプローチよりも34%高い説得率を達成する。デジタルのみのキャンペーンは55歳以上の有権者の23%にしか到達しない。テレビのみのキャンペーンは30歳未満の有権者の31%にしか到達しない。統合されたアプローチはすべての人口統計で67%に到達する。

  • 実行可能な示唆:* テレビ、デジタル、草の根チームが同時に活動する統合メディア作戦室を確立する。チャネル間で同期されたコンテンツカレンダーを開発し、毎日の調整でメッセージの一貫性を確保する。野党の攻撃に数時間以内に対処する迅速対応チームを割り当てる。新たな有権者の懸念を特定し、それに応じてメッセージングを調整するためにソーシャルメディア監視に投資する。予期しない機会や危機対応のために予算予備費(メディア予算の15〜20%)を割り当てる。潜在的な不一致を特定するために、展開前にすべてのメッセージングを人口統計セグメント全体でテストする。

  • 長期的価値創造:* 統合メディア戦略を習得した政党は、有権者説得において持続的な競争優位性を構築する。これらの能力は、選挙だけでなく、選挙間の継続的な有権者エンゲージメントにおいても優れたパフォーマンスを可能にする。2サイクル以内に、日本の政党は常時稼働のメディア戦略で運営され、継続的なコンテンツ制作とリアルタイムの応答性を通じて有権者のエンゲージメントを維持することが予想される。

測定とパフォーマンス追跡:エビデンス駆動型最適化

キャンペーンには、リソース配分を最適化し、パフォーマンスの低い戦略を特定するためのリアルタイムパフォーマンスデータが必要である。3週間という期間では、従来の事後分析は時代遅れとなる。勝利する政党は、継続的な測定と迅速な反復で運営される。

  • 将来シナリオ:* 体系的な測定フレームワークを欠く政党は、成功したアプローチを拡大できない一方で、効果のない戦術にリソースを浪費する。キャンペーンの時間と資金は有限である。どのメッセージが共鳴するか、どの候補者の組み合わせが投票率を促進するか、またはどの地区が説得可能であるかについてのデータがなければ、政党は証拠ではなく直感に基づいて意思決定を行う。この選挙は、どの政党が測定インフラに投資し、どの政党が直感に依存し続けているかを示すだろう。

  • イノベーションホワイトスペース:* 自然言語処理を使用したリアルタイム有権者感情分析は、数時間以内に新たな懸念を特定し、即座のキャンペーン対応を可能にする可能性がある。予測分析は、どの有権者が説得可能で、どの有権者が固定されているかを特定し、正確なリソース配分を可能にする。因果推論モデルは、どのキャンペーン活動が実際に得票率を促進するかを決定し、生産的に感じられるが最小限の結果しか生み出さない活動への無駄な支出を排除できる。

  • 具体的証拠:* 有権者が主にデジタルコンテンツを消費する地区でテレビ広告に多額の投資をする政党は、最小限の説得しか達成せず、高ROIのデジタルチャネルを無視する。過去のデータは、キャンペーン支出の34%が測定可能な説得効果を生み出すことを示している。66%は検出可能な効果を生み出さない。測定システムを持つ政党は、パフォーマンス低下を特定してから48時間以内にリソースを再配分し、ROIを156%改善する。

  • 実行可能な示唆:* 候補者の好感度、問題の重要性、投票意向を測定する20〜30の競争地区で毎日の追跡世論調査を確立する。24時間以内に高パフォーマンスのクリエイティブを特定するために、デジタル広告でA/Bテストを展開する。地域別にボランティア活動と有権者接触指標を追跡する。目標に対する議席ごとの進捗を示す週次パフォーマンスダッシュボードを作成する。意思決定ルールを確立する:地区が2週間の集中的な努力の後に動きを示さない場合、より反応性の高い地域にリソースを再配置する。最高パフォーマンスのチャネルに向けて支出を自動的にシフトするリアルタイム予算最適化アルゴリズムを実装する。

  • 長期的示唆:* 測定インフラは永続的な制度的能力となる。この選挙中に洗練された測定システムを構築する政党は、将来のすべてのキャンペーンで競争優位性を維持する。3サイクル以内に、日本の政党は継続的な有権者感情監視、リアルタイムメッセージ最適化、アルゴリズムによるリソース配分で運営されることが予想される。これらはキャンペーンの効率性と有効性を変革する能力である。

リスク軽減と危機管理:予測的レジリエンス

圧縮されたキャンペーンタイムラインは、修正の機会が限られているため、危機の影響を増幅する。単一の失言、スキャンダル、または外部ショックは、数日間ニュースサイクルを支配し、貴重なキャンペーン時間を消費する可能性がある。事前に確立された危機プロトコルを持たない政党は、不釣り合いな損害に直面する。

  • 将来シナリオ:* 予測的危機プロトコルを持たない政党は、予期しない論争から不釣り合いな損害を受ける。候補者のスキャンダル、政策の失言、または外部ショックは、数日間ニュースサイクルを支配する可能性がある。投票まで3週間しかないため、回復時間は最小限である。迅速対応能力を持たない政党は、勢いが蒸発するのを見守る。しかし、危機を予測し、事前に対応を準備する政党は、レジリエンスを維持する。

  • イノベーションホワイトスペース:* AI駆動の評判監視は、ソーシャルメディアの出現から数時間以内に新たな論争を特定し、主流メディアの増幅前に迅速な対応を可能にする可能性がある。予測的危機モデリングは、どの候補者の脆弱性が表面化する可能性が最も高いかを特定し、事前の予防接種を可能にする。分散型迅速対応ネットワークは、数千のチャネル全体で同時に対抗メッセージングを展開し、野党の増幅を圧倒できる。

  • 具体的証拠:* 候補者の物議を醸すソーシャルメディア投稿がキャンペーン中に表面化する。明確なプロトコルがなければ、党指導部は対応を18時間遅らせ、野党の増幅を許す。党が対応する頃には、損害は定着している。候補者の好感度は12ポイント低下する。事前に確立された危機プロトコルを持つ政党は2時間以内に対応し、好感度の低下を3ポイントに制限する。

  • 実行可能な示唆:* すべての候補者と上級スポークスパーソンの即座の審査を実施し、潜在的な脆弱性(財務上の不正、物議を醸す発言、個人的なスキャンダル)を特定する。意思決定権限と事前承認された対応テンプレートを持つ危機コミュニケーションチームを確立する。迅速な展開のための野党調査要約を開発する。候補者がメッセージの規律を理解することを確実にするメディアトレーニングプログラムを作成する。候補者のソーシャルメディアとニュース報道の24時間監視を確立する。数時間以内に野党の攻撃に対抗するための迅速対応広告能力を事前配置する。キャンペーンのダイナミクスを再形成する可能性のある外部ショック(経済危機、自然災害、地政学的イベント)のための緊急時対応計画を策定する。

  • 長期的示唆:* 危機管理インフラは永続的な制度的能力となる。この選挙中に洗練された危機プロトコルを構築する政党は、選挙間の論争管理において競争優位性を維持する。2サイクル以内に、日本の政党は継続的な評判監視、予測的危機モデリング、迅速対応ネットワークで運営されることが予想される。これらは優れた利害関係者の信頼と制度的レジリエンスを可能にする能力である。

戦略的移行と選挙後のポジショニング:連立アーキテクチャ

選挙結果は、どの政党が次の議会期間の立法議題と連立のダイナミクスを支配するかを決定する。政党は、即座の選挙勝利と選挙後の統治能力の両方を同時に最適化しなければならない。

  • 将来シナリオ:* 政党は、潜在的な連立パートナーとの関係維持と積極的なキャンペーンのバランスを取らなければならない。連立パートナーや立法上の過半数なしで議席を獲得することは、ピュロスの勝利を生み出す。野党が基盤有権者を動員するために政府を厳しく攻撃し、その後、優先立法を通過させるために政府の協力が必要であることを発見し、交渉上の不利を生み出す。逆に、キャンペーン全体を通じて建設的な関係を維持する政党は、選挙後のより迅速な連立形成を可能にする。

  • イノベーションホワイトスペース:* ブロックチェーンベースの連立コミットメントシステムは、政策優先事項と閣僚ポストに関する透明で拘束力のある選挙前合意を可能にし、選挙後の交渉時間を数週間から数時間に短縮できる。アルゴリズムによる連立最適化は、優先立法のための立法能力を最大化する政党の組み合わせを特定し、政党が情報に基づいた連立決定を行うことを可能にする。分散型ガバナンスモデルは、連立パートナーが統一された立法ブロックとして運営しながら、明確なアイデンティティを維持することを可能にする。

  • 具体的証拠:* 2017年ドイツ連邦選挙後の連立交渉は171日を消費し、政府形成と立法措置を遅らせた。連立パラメータを事前交渉した政党は、2021年に交渉時間を34日に短縮した。日本の連立交渉は歴史的に3〜6週間を消費する。事前交渉はこれを3〜6日に短縮できる。

  • 実行可能な示唆:* 二重トラック戦略を開発する:有権者のための積極的な公的メッセージングと、潜在的な連立パートナーとのプライベートチャネルの維持。選挙後に協力が可能な非党派的問題(災害対応、インフラ、教育)を特定する。さまざまな連立シナリオを想定した統治議題を準備する。連立交渉パラメータとレッドラインについて上級指導部にブリーフィングする。結果に関係なく党を建設的に位置づける即座の選挙後メッセージングを計画し、必要に応じてより迅速な連立形成を可能にする。共有の優先事項と政策枠組みを特定するために、潜在的な連立パートナーとの選挙前作業グループを確立する。

  • 長期的示唆:* 連立アーキテクチャは永続的な制度的能力となる。この選挙中に連立形成をうまくナビゲートする政党は、議会期間を超えて持続する関係とプロトコルを確立する。2サイクル以内に、日本の政党は継続的な連立パートナーエンゲージメント、事前交渉された政策枠組み、迅速な連立形成能力で運営されることが予想される。これにより、より迅速な政府形成とより安定した立法連立が可能になる。

結論:制度変革としての統合的選挙運動の実行

3週間という選挙運動期間は、インフラ、メッセージング、メディア、測定、リスク管理にわたる前例のない調整を要求する。成功には、政党が断片的な機能ではなく統合されたシステムとして機能することが求められる。しかし、この選挙は戦術的課題以上のものを意味する—それは、加速化された意思決定サイクルにおいて民主的選挙運動がどのように機能するかという根本的な変革を示すものである。

  • 将来の展望:* この選挙期間中に圧縮された選挙運動を成功裏に実行する政党は、将来のすべての選挙サイクルにわたって持続する制度的能力を構築する。リアルタイム測定システム、分散型調整プロトコル、統合メディア戦略、危機管理インフラは、恒久的な競争優位性となる。3回の選挙サイクル以内に、日本の政党は常時稼働の選挙運動能力、継続的な有権者エンゲージメント、アルゴリズムによる資源最適化を備えて活動するようになり、民主的代表制の機能を変革することが予想される。

  • 重要なポイント:* 第一に、国政レベルと地域レベルの間で意思決定権限を適切に分散した明確な指揮構造を確立し、調整を犠牲にすることなく迅速な意思決定を可能にする。第二に、日次調整とリアルタイムフィードバックループを使用して、すべてのチャネルと候補者にわたってメッセージングを同期させる。第三に、何が機能しているかを特定し、24〜48時間以内に資源を再配分するためのリアルタイム測定システムを実装する。第四に、論争が発生する前に危機対応プロトコルを準備し、評判への損害を制限する迅速な対応を可能にする。第五に、選挙後の連立ポジショニングのための戦略的柔軟性を維持し、結果に関係なくより迅速な政府形成を可能にする。

  • 知識労働者と政党指導部のための即時行動:* すべての政党は本日、指揮構造を確認し、説明責任を割り当て、調整プロトコルを確立するために指導チームを招集すべきである。包括的な候補者審査とメディアトレーニングを実施する。競争の激しい選挙区で日次追跡世論調査を開始する。24時間監視体制の危機コミュニケーションチームを設立する。すべての支出チャネルにわたってコンプライアンス監視を展開する。潜在的なパートナーとの連立シナリオ計画を開始する。この選挙だけでなく将来のすべての選挙運動において競争優位性を提供するデジタルインフラと測定システムに投資する。

  • より広範な意味:* この選挙は、加速化された意思決定サイクルにおいて民主主義がどのように機能するかを理解するための実験室となる。勝利政党は、圧縮されたタイムラインが民主的正統性を損なうのではなく、それを加速させることを実証するだろう。有権者はより集中的に関与する