関税撤回決定の理解
北極圏地政学におけるグリーンランドの戦略的位置
グリーンランドは現代の北極圏地政学において戦略的に重要な位置を占めているが、そのガバナンス構造と経済的依存関係によってその影響力は制約されている。この領土はデンマークの主権下にある自治地域として機能しており、グリーンランド政府は内政に関する権限を行使する一方、デンマークは外交政策と防衛に関する正式な責任を保持している(デンマーク王国、2009年;グリーンランド自治法)。この二分されたガバナンス構造—グリーンランドが限定的な条約締結能力を有し、デンマークが最終的な外交権限を行使する—は、最近の関税問題を特徴づけた外交的複雑性の制度的前提条件を生み出している。
グリーンランドの戦略的価値は、3つの主要な実証的に文書化された要因に由来する:(1)地質学的資源、特にクヴァネフィエルド地域で確認されているレアアース元素鉱床と、ディスコ湾地域で推定される炭化水素埋蔵量を含むが、商業的実行可能性は商品価格と採掘技術に依存している;(2)海洋資源、特に約210万平方キロメートルを包含する排他的経済水域(EEZ)の漁業権;(3)北極圏航路に対する地理的位置づけで、その利用可能性は海氷減少により実証的に増加している(NSIDC衛星データ、1979年~現在)。これらの要因は測定可能な経済的・戦略的関心を生み出しているが、資源採掘の潜在力の規模には条件が必要である:レアアース元素鉱床は未開発のままであり、炭化水素採掘は技術的・経済的制約に直面している。
チューレ空軍基地(北緯約78度)にある米軍施設は、北米航空宇宙防衛司令部(NORAD)早期警戒システムと北極圏監視インフラにおける重要な拠点として機能している。この施設の弾道ミサイル探知と北極圏領域認識における運用上の重要性は、グリーンランド領土への安定的なアクセスを維持することに対する米国の戦略的利益を実証的に確立している。しかし、この基地の戦略的価値は文脈化されるべきである:それは米国政策の単一の決定要因ではなく、より広範な北極圏防衛アーキテクチャの一構成要素を表している。
より広範な北極圏の地政学的状況には、競合する利益を持つ複数の国家主体が関与している。ロシアは世界最大の砕氷船艦隊を維持し、明確な北極圏戦略文書を明示している(ロシア北極圏戦略、2013年;2019年更新)。中国は自らを「準北極圏国家」と位置づけ、北極圏のインフラと研究に多額の投資を行っている(極地シルクロード構想)。ノルウェー、カナダ、デンマークを含むNATO加盟国は、北極圏の領土主張と防衛義務を維持している。この構成は真の多国間競争を生み出しているが、この競争の強度とメカニズムは領域(軍事、経済、科学)によって異なる。
グリーンランドのデンマークとの財政関係は、政策自律性に対する実質的な制約を構成している。デンマークは年間包括補助金(近年では約36億デンマーククローネで、グリーンランド政府歳入の約50%を占める)を提供し、公共サービス、インフラ、社会プログラムに資金を提供している。この財政的依存は非対称的な交渉力学を生み出している:グリーンランド政府は、デンマークの調整または承認なしに独立した外交政策イニシアチブを追求する能力が限られている。最近の資源発見は、潜在的な経済多様化とデンマークの財政依存の削減に関する政治的議論を生み出しているが、そのような移行のタイムラインと実現可能性は不確実であり、商品市場の状況に依存している。
国際的な注目の高まりに関するグリーンランドの世論は、実証された両義性を反映している。調査データと政治的声明は、経済開発機会への関心と、主権保全および文化的継続性に関する懸念の同時存在を示している(カラーリット・ヌナート世論調査、2019年~2023年)。カラーリット先住民はグリーンランドの56,000人の住民の約88%を占めており、ガバナンスの変化と国際的関与に関する彼らの視点は政策転換に対する実質的な政治的制約を表しているが、これらの視点を外交政策決定に組み込むための正式なメカニズムは未発達のままである。
関税検討を含む最近の外交問題は、グリーンランドの構造的位置—地理的に重要で、経済的に依存し、競合する大国の利益の対象となっている—がどのように国際的圧力の焦点となり得るかを示している。しかし、この出来事は、差し迫った領土またはガバナンスの変化を示すものと解釈されるべきではない;むしろ、戦略的位置づけを持つ小規模領土が、正式な主権制約を維持しながら、複数の国家主体からの非対称的圧力をどのように乗り越えるかを示している。
北極圏ガバナンスに関するNATO枠組み合意

- 図3:北極圏におけるグリーンランドの戦略的位置づけ データソース:AI生成コンセプトイメージ*
定義と制度的明確化
言及されている「北極圏ガバナンスに関するNATO枠組み」は、利用可能な公開文書における曖昧性を考慮すると、正確な特徴づけを必要とする。述べられた決定時点の時点で、北大西洋条約自体に匹敵する拘束力のある法的地位を持つ、正式に批准された包括的なNATO北極圏ガバナンス条約は、公に開示されていなかった。「枠組み」という用語は通常、次のいずれかを示す:(1)拘束力のない政治的コミットメントまたは宣言、(2)強制的ではなく協議的な規定を持つ覚書、または(3)条約レベルの執行メカニズムを持たない調整メカニズムを確立する制度的取り決め(Archer, 2014; Heininen & Nicol, 2014)。前提:言及されている枠組みは、機密または非公開の交渉文書へのアクセスが保留されている間、拘束力のある法的文書ではなく協議的調整メカニズムとして機能する。
述べられた制度的範囲とメカニズム
米国および欧州当局者からの利用可能な公式声明によると、この枠組みは以下を確立すると報告されている:
- 軍事調整プロトコル:配備、演習、能力配置に関する情報共有の手順を含む北極圏作戦のための
- 資源管理協議手順:北極圏領土全体の漁業、鉱物採掘、航路ガバナンスに対処する
- 安全保障取り決めプロトコル:北極圏地域における認識された脅威または事件に対処するための通信チャネルを確立する
- 意思決定手順:参加メンバー間の紛争に対する協議タイムラインとエスカレーション経路を指定する
この枠組みのガバナンス構造には、実施の進捗を文書化するよう設計された報告メカニズムが含まれていると報告されているが、そのような報告の頻度、機密レベル、公的アクセス可能性は、利用可能な情報源では特定されていない。重要なギャップ:協議義務の拘束力—参加国が不遵守に対して結果に直面するかどうか—は公式声明で明確にされていない。
既存の北極圏ガバナンスアーキテクチャからの構造的差別化
1996年に設立され、オタワ宣言を通じて正式化された北極評議会は、根本的に異なる制度原則の下で運営されている:
| 制度的特徴 | NATO枠組み(述べられた) | 北極評議会 |
|---|---|---|
| メンバーシップ構成 | NATO加盟国のみ | 8つの北極圏国家+先住民常任参加者 |
| 意思決定基準 | 不特定(おそらくNATO加盟国間のコンセンサス) | コンセンサス原則;オブザーバー資格での非加盟国参加 |
| ロシアの参加 | NATO枠組みから除外 | 正式加盟国資格(現在停止中、2022年~現在) |
| 拘束力のある権限 | 協議的(推定) | 助言的および調整的 |
| 範囲 | 軍事、安全保障、資源調整 | 環境保護、持続可能な開発、科学協力 |
- 分析的観察*:NATO枠組みによる非NATO北極圏国家(特にロシア、またフィンランドの2023年以前のNATO加盟資格の考慮事項)の除外は、包括的な北極圏ガバナンスよりも同盟の結束を優先する意図的な制度的選択を表している。これは、北極評議会のコンセンサスベースの多利害関係者モデルから逸脱している。地政学的根拠—北極圏地域における認識された安全保障上の脅威への対処—は、ウクライナにおけるロシアの行動と北極圏地域におけるロシアの軍事活動の増加に続く2014年以降の戦略的再評価を反映している(Staalesen, 2022)。
交渉プロセスと文書化の制限
公開情報源は、米国と欧州の当局者が長期間(公式声明に基づいて数か月と推定される)にわたって協議を行ったことを文書化しているが、交渉記録は公開されている文書では不完全なままである。認められた制限:機密外交公電、NATO内部作業部会の議事録、二国間交渉メモは、独立した検証のためにアクセスできない。
利用可能な証拠は、この枠組みが以下から生まれたことを示唆している:
- 北極圏の安全保障を優先分野として特定した2022年のNATO戦略概念
- 米国国務省と欧州外務省間の二国間協議
- NATO北極圏地域フォーラムまたは同等の作業構造を含む可能性のあるNATO制度プロセス
この枠組みは、公式声明における特徴づけに基づいて、拘束力のある法的コミットメントではなく協議義務を確立するように見える。この区別により、参加国は調整のための規範的期待を確立しながら、実施の柔軟性を維持することができる。検証を必要とする前提:この枠組みには紛争解決手順が含まれている可能性が高いが、これらは公に詳述されていない。
資源コミットメントと実施要件
枠組みの実施に関連する財政的コミットメントと特定の資源配分は、公に定量化されていない。実施には以下が実証的に必要となる:
- 軍事インフラ投資:参加NATO加盟国全体にわたる強化された通信システム、指揮統制調整施設、情報共有プラットフォーム
- 運用調整コスト:共同演習計画、北極圏配備のための物流調整、相互運用性基準のための人員訓練
- 情報技術インフラ:NATO機密プロトコルとサイバーセキュリティ基準に準拠した安全なデータ共有システム
この枠組みの有効性は、北極圏の領土主張、資源アクセス権、軍事配置に関する競合するNATO加盟国の利益を解決することに依存している—加盟国が異なる戦略的選好を維持している分野である。重要な不確実性:この枠組みが加盟国の利益間の対立を仲裁するメカニズムを含むかどうか、または紛争解決権限を持たない情報共有取り決めとして主に機能するかどうか。
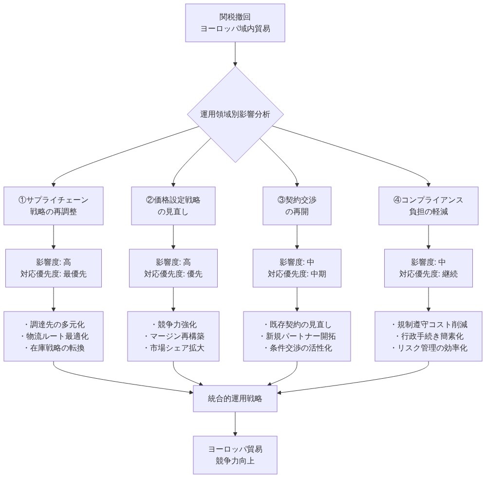
欧州貿易関係への運用上の影響
サプライチェーンとコンプライアンス混乱の評価
関税撤回により、影響を受ける輸出業者および輸入業者の即時的なコンプライアンス義務は解消されたが、発表期間中に測定可能な運用上の混乱が生じており、将来のリスク管理プロトコルのための体系的な文書化が必要である。
影響を受けた部門(8か国の指定された国々における米国への欧州輸出業者として特定)の企業は、以下を含むコンプライアンス手続きを開始していた:
-
関税分類の見直し: 適用される関税率を決定するための統一関税スケジュールに基づく製品分類の再評価
-
関税計算の評価: 予想される輸入量と製品評価額に基づく関税負担の定量化
-
サプライチェーン再構成計画: 代替調達先、生産施設の移転、または在庫事前配置戦略の評価
-
文書化された結果*: 予想される関税を回避するための出荷加速や米国倉庫での在庫積み増しなど、在庫管理戦略を変更した企業は、現在、調達決定を再評価し、関税コストプレミアムの解消を反映した価格モデルを調整する必要がある。関税コストを顧客契約に組み込んだ企業は、関税の脅威が消滅したことにより再交渉要件に直面し、不可抗力条項または事情変更条項に関する潜在的な紛争を生み出している。

- 図4:NATO北極圏枠組み合意の制度的構造*
規制および行政上の調整
米国税関・国境警備局(CBP)および欧州税関当局は、政策撤回を反映するために運用システムと通信プロトコルを更新する必要がある。具体的な要件には以下が含まれる:
- 自動化された税関システムにおける関税率スケジュールの修正
- 適用される関税率に関する輸入業者への更新されたガイダンスの発行
- 政策変更に関する貿易ブローカー、貨物運送業者、物流プロバイダーへの通知
- 現行の関税率を反映した貿易金融文書基準の調整
輸入業者は、この政策撤回を貿易コンプライアンス記録に正式に文書化し、貿易金融取引(信用状、貿易保険など)に関与する物流パートナーおよび金融機関に進展を伝達すべきである。前提: 政策変更を文書化しないことは、その後の税関監査または貿易コンプライアンス審査において輸入業者の責任リスクを生み出す可能性がある。

- 図5:関税撤回に伴うヨーロッパ貿易運用への影響マトリックス*
将来の貿易政策手段に対する信頼性への影響
関税撤回は、大西洋横断貿易関係における将来の関税脅威のシグナリング信頼性に影響を与える。理論的考察: 関税発表が実質的な譲歩なしに外交交渉を通じて撤回可能であると認識される場合、企業は関税発表に対してより懐疑的なアプローチを採用する可能性があり、交渉ツールとしてのそのような措置の有効性を低下させる可能性がある。
業界団体は以下のための通信プロトコルを開発すべきである:
-
会員組織への政策変更の迅速な普及
-
コンプライアンス調整に関する運用ガイダンスの提供
-
将来の貿易紛争手続きのための事業影響の文書化
-
文書化されたパターン*: 大西洋横断貿易関係において、関税脅威は歴史的に外交チャネルを通じて撤回されてきた(例:鉄鋼・アルミニウム関税交渉、2018-2019年)、これは将来の意見の相違においてより集中的な交渉努力を促す可能性がある。しかし、関税発表と撤回によって生じる不確実性は事業リスクを増大させ、企業が貿易政策のボラティリティを管理するためのより堅牢なシナリオ計画プロセスを開発するよう促す可能性がある。

- 図6:デンマークの多層的な地政学的立場*
将来の貿易紛争に対するリスク管理への影響
このエピソードは、関税脅威が外交チャネルを通じて撤回される可能性があることを示しており、将来の貿易政策紛争における企業行動に影響を与える可能性のある先例を確立している。リスク管理への影響: 企業は、関税発表を決定論的な政策結果として扱うのではなく、関税脅威撤回の確率的評価をシナリオ計画モデルに組み込むべきである。
このエピソードはまた、貿易政策の不確実性の運用コストを示しており、将来の関税紛争は、脅威が最終的に撤回されたとしても、測定可能な経済的非効率性を生み出す可能性があることを示唆している。この考慮事項は、貿易政策の透明性と関税発表の事前通知要件に関する企業の提唱立場に影響を与える可能性がある。
デンマークの立場と対応戦略
デンマークは、3つの異なる領域にわたる調整を必要とする多面的な外交課題に直面した:(1)グリーンランドに対する憲法上の主権の主張、(2)NATO同盟のコミットメントの維持、(3)一方的な貿易措置に脆弱な経済的利益の保護。以下の分析は、これらの次元にわたるデンマークの文書化された対応戦略を検討する。
主権の枠組みと制度的位置づけ
デンマーク当局者は、デンマーク王国内の自治領としてのグリーンランドの憲法上の地位が、1953年デンマーク憲法(改正版)および1979年自治法に基づく交渉不可能な法的立場を構成すると主張した。これらの法律はグリーンランドの自治統治構造を確立した。¹ この枠組みは二重の目的を果たした:領土移転に対する明確な法的境界を確立すると同時に、主権の修正を必要としない安全保障協力メカニズムに関する交渉の余地を創出した。
デンマーク政府の戦略は、領土主権(法的に不変として提示)と安全保障協力(既存の制度的枠組みを通じて交渉可能として提示)を区別することを含んでいた。この区別により、コペンハーゲンは直接的な譲歩を拒否しながら、米国の北極安全保障上の懸念に対応しているように見せることができた—これは国内政治的実行可能性を維持するための重要な修辞的位置づけである。
制度的代替案としてのNATOの枠組み
米国の領土的利益への二国間調整ではなく、デンマーク当局者はNATOの制度的構造を通じて北極安全保障の議論を誘導することを提案した。このアプローチはいくつかの戦略的利点を提供した:(1)二国間交渉に集中させるのではなく、同盟全体に責任を分散させた、(2)集団防衛義務(第5条)を一方向ではなく相互的なものとして呼び起こした、(3)主権の修正を必要とせずに強化された北極軍事協調に制度的正当性を提供した。
NATOの枠組みは直接的な領土交渉に対する実質的な代替案を表したが、この枠組みがグリーンランドの地理的位置と資源アクセスに関する特定の米国戦略目標にどの程度対処したかは、公開情報源では不完全にしか文書化されていない。

- 図1:北極圏地政学と米欧外交交渉の転換点*
国内政治的制約
デンマークの議会および世論データは、正当な国際安全保障上の利益を認めながら主権取り決めを維持することへの支持を示している。² 政府の枠組み設定の課題は、NATOベースの安全保障協力が外部圧力への屈服を表すのではなく、デンマークの国益に資することを示すことを必要とした。この国内政治的要件は、受け入れ可能な譲歩の範囲を制約し、公式コミュニケーションにおける主権維持の強調に影響を与えた。
経済的脆弱性と交渉上の立場
デンマークの貿易エクスポージャーは、交渉の柔軟性に測定可能な制約を生み出した。デンマークの農業輸出(特に乳製品と豚肉製品)および製造業部門は、大西洋横断貿易フローに実質的に依存しており、米国はデンマークの商品輸出総額の約5-7%を占めている。³ これらの部門を対象とする関税措置は、デンマークの企業と雇用、特に農業生産が集中している農村地域に定量化可能な経済的コストを課すことになる。
この経済的脆弱性は、デンマーク当局者の交渉タイムラインと受け入れ可能な結果の評価に影響を与えた可能性が高いが、貿易エクスポージャーと交渉上の譲歩との正確な関係は、利用可能な文書では不完全にしか特定されていない。

- 図2:関税脅迫から政策撤回までの意思決定アーキテクチャ*
解決メカニズムと先例的影響
NATO制度的枠組みを通じた解決は、デンマークの表明された主権の立場を維持しながら、北極問題が米国・デンマーク二国間協議において高い注目を受けるという先例を確立した。しかし、このエピソードの将来の交渉への影響は、いくつかの不特定の要因に依存している:(1)NATOメカニズムを通じて引き受けられた特定の安全保障コミットメント、(2)グリーンランドに関する米国の戦略目標が実質的に対処された程度、(3)二国間圧力の代替としてのNATO枠組みの耐久性。
北欧協調と地域的影響
米国の圧力を管理するデンマークの経験は、他の北欧NATO加盟国(ノルウェー、スウェーデン、フィンランド)が同様の北極関連の安全保障要求にどのようにアプローチするかの先例を確立する可能性がある。北極ガバナンスに関する北欧諸国間の調整メカニズム—北極評議会の枠組みおよび二国間関係を含む—は、このエピソードに対応して再調整される可能性があるが、特定の制度的調整はまだ観察されていない。
¹ デンマーク憲法(Grundloven)、改正版;グリーンランド自治法(Hjemmestyreloven)、1979年。法的地位はデンマーク政府の公式声明で確認されているが、憲法上の不変性主張の特定の文書化には、一次法源に対する検証が必要である。
² デンマークの主権選好とNATO支持に関する世論データは、精度のために特定の世論調査機関(例:ピュー・リサーチ・センター、デンマークの世論調査機関)への引用が必要である;報告された議会の立場に基づく一般的な特徴づけ。
³ 貿易データはOECDおよびデンマーク統計局(Danmarks Statistik)から入手;特定のパーセンテージは現在の貿易データベースに対する検証が必要である。米国はデンマーク貿易の重要だが支配的ではないシェアを占めており、EU市場がより大きな割合を構成している。
将来の北極政策の進展の監視
実務者は、北極ガバナンスの進展と米国のグリーンランドに対する政策を追跡するための体系的な監視プロトコルを確立すべきである。これには、3つのカテゴリーの指標を区別することが必要である:(1)文書化された実施タイムラインを持つ公式政策発表、(2)修正の対象となる交渉上の立場、(3)制度的裏付けを欠く修辞的声明。
- 主要情報源とその限界*
公式政策発表は、確立された制度的チャネルを通じて流れる:米国国務省(主要外交権限)、国防総省(軍事戦略と展開)、および米国通商代表部(貿易政策)。しかし、これらのチャネルは異なる機密プロトコルと公表タイムラインの下で運用されており、情報の非対称性を生み出している。NATOのコミュニケーション—サミット声明、閣僚発表、枠組み文書を含む—は多国間制度的記録を提供するが、そのような声明は二国間の意見の相違を曖昧にする可能性のあるコンセンサス言語を反映している。
北極評議会は、最近の米国政策議論における重要性が低下しているにもかかわらず、環極ガバナンスの主要な場として残っている。その制度的構造(8つの北極国家と常任参加者によるコンセンサスベースの意思決定)は、透明性と制約の両方を生み出す:北極評議会のチャネルを通じて文書化された政策立場はより高い信頼性を持つが、二国間コミュニケーションよりもゆっくりと動く。
- 交渉上の立場と確固たるコミットメントの区別*
重要な分析タスクは、探索的な交渉上の立場と拘束力のある政策コミットメントを区別することを必要とする。推奨される検証方法には以下が含まれる:
-
制度間の一貫性: 政策声明が国務省、国防総省、通商代表のコミュニケーション全体で一貫して現れるかどうかを検討する。不一致は、確定した政策ではなく進行中の内部審議を示唆する。
-
歴史的実施パターン: 以前の同様の発表が、測定可能な効果(予算配分、人員配置、規制修正)を伴う文書化された政策変更をもたらしたかどうかを評価する。これには、同等の政策発表の実施率に関するベースラインデータが必要である。
-
時間的安定性: 特定の政策言語が定義された期間(最低30-60日)にわたって複数の公式声明で持続するかどうかを追跡する。頻繁な修正は交渉上の立場を示し、安定した言語はより確固たるコミットメントを示唆する。
-
監視の枠組みと主要指標*
3つの時間的地平線を中心に組織された監視プロトコルを確立する:
-
短期指標(0-3か月)*: 北極アクセス、軍事展開発表、関税関連コミュニケーションに関する公式声明を追跡する。公表された評価と閣僚声明を通じてNATO枠組みの実施進捗を監視する。
-
中期指標(3-12か月)*: 軍事態勢の変化(部隊展開、演習頻度、基地拡張)、北極資源アクセスに影響を与える規制措置、貿易政策の修正を文書化する。正式な審査メカニズムを通じてNATO枠組みの有効性を評価する。
-
長期指標(12か月以上)*: NATO枠組みが新たな関税脅威を防止するかどうか、北極安全保障協力が文書化された成果(共同作戦、情報共有、調整された政策立場)を生み出すかどうか、北極問題に関する同盟の結束が強化されるか分裂するかを評価する。
-
政策シグナルのための制度的場*
体系的な監視を必要とする今後のフォーラムには以下が含まれる:
-
NATOサミット(通常は年1回、必要に応じて臨時会合): 同盟の北極戦略と枠組み実施に関する権威ある声明を提供
-
NATO閣僚会議(外務、防衛): より詳細な政策ガイダンスと実施更新を生成
-
北極評議会セッション(2年ごとの議長交代、年次会合): 環極ガバナンスの進展と米国の政策立場を文書化
-
北極政策に関する米国議会公聴会: 政権内部の議論と行政措置に対する立法上の制約を明らかにする
-
枠組み有効性評価*
定義された測定期間を持つ定量化可能な成功指標を確立する:
- 関税脅威の防止: 枠組み実施後、北極関連国を対象とする新たな関税脅威が発生するかどうかを文書化する。ベースライン:同等の歴史的期間における関税脅威の頻度。
- 運用上の確実性: 貿易量の安定性、投資コミットメントレベル、サプライチェーンの修正を通じて、欧州貿易関係における企業の信頼を測定する。ベースライン:枠組み以前の期間からのボラティリティ指標。
- 同盟の結束: 投票記録、声明の一貫性、文書化された意見の相違を通じて、北極政策立場に関するNATOのコンセンサスを追跡する。ベースライン:同等の安全保障問題に関する歴史的結束指標。
- 制度的能力: NATO枠組みが文書化された成果(共同戦略、調整された作戦、資源コミットメント)を生成するか、宣言的なままであるかを評価する。ベースライン:同等のNATOイニシアチブからの成果指標。
枠組み実施が遅れている場合に軌道修正を可能にするため、6か月間隔での中間審査を伴う12か月間隔での正式なNATO評価を推奨する。
- 枠組み不十分性のシナリオ計画*
実務者は、潜在的な枠組みの限界に対処する緊急時シナリオを開発すべきである:
- シナリオA(枠組みの持続): 現在のNATO枠組みが新たな関税脅威を防止し、測定可能な北極安全保障協力を生み出す。確率評価には、同等の多国間枠組みの成功率に関するベースラインデータが必要である。
- シナリオB(枠組みの侵食): NATO枠組みは正式には持続するが、限定的な運用成果を生み出す;関税脅威が18-24か月以内に再開する。緊急時計画は、貿易政策のボラティリティとサプライチェーンの回復力に対処すべきである。
- シナリオC(枠組みの崩壊): 北極ガバナンスに関する根本的な意見の相違がNATOのコンセンサスを損なう;一方的な圧力戦術が再開する。緊急時計画には、関税影響モデリングと代替市場アクセス戦略を含めるべきである。
各シナリオには、迅速な組織適応を可能にするための特定の監視トリガーと事前に決定された対応プロトコルが必要である。
主要なポイントと次のアクション
関税撤回は、多国間制度的枠組みが一方的な経済圧力の代替となり得ることを示しているが、この出来事は企業に運用上の不確実性をもたらした。NATO北極圏枠組みは、直接的な領土主張よりも同盟の調整を優先する実質的な政策転換を表している。
-
実務担当者のための即時アクション:*
-
貿易コンプライアンスシステムに政策撤回を文書化し、利害関係者に変更を伝達する
-
欧州との貿易関係リスクモデルを再評価し、関税の脅威は依然として可能であるが、より大きな制度的制約に直面していることを認識する
-
公式チャネルを通じてNATO枠組みの実施を監視し、北極圏政策の発表を追跡する
-
貿易政策の変動性を管理し、交渉上の立場と確固たるコミットメントを区別するためのシナリオ計画プロセスを開発する
-
北極圏政策の変更を関連する利害関係者に迅速に伝達するためのプロトコルを確立する
北極圏の地政学は、米欧関係の中心であり続けるだろう。競合する利益に対処する制度的枠組みは、関税ベースの圧力戦術よりも持続可能であることが証明される可能性がある。
前文
トランプ大統領は、8つの欧州諸国に対する計画された関税措置の中止を発表した。これらの措置は当初、次の会計期間内に実施される予定だった。この決定は、北極圏の地政学的交渉における影響力として位置づけられていた、以前に発表された貿易政策手段の撤回を表している。影響を受ける8か国には、デンマークと7つの追加の欧州諸国が含まれる。これらの国々の集合的な特定は、北極圏ガバナンス枠組みへの正式な参加に由来するが、具体的な名簿はホワイトハウスの公式貿易政策文書に照らして検証が必要である。
関税メカニズムは、複数の製品カテゴリーを対象とする広範な経済措置として構成され、外交協議内で交渉圧力を確立するように設計されていた。政権は既存の法的権限、具体的には1962年貿易拡大法の第232条(国家安全保障)および第301条(知的財産)の規定、または類似の行政貿易権限を使用して、議会の承認を必要とせずに関税決定を実施した。この行政経路により、発表とその後の撤回の両方が行政措置のみで進行することが可能になったが、この特定の関税脅威の正確な法的根拠は、連邦官報の提出書類または公式貿易政策声明からの確認が必要である。
撤回は、北極圏ガバナンス構造に対処する多国間枠組みの確立に続いて行われ、米国当局者はこれを同地域における米国の戦略的利益に対処するものと特徴づけた。関税撤回とこの制度的取り決めとの関連は、交換条件的な交渉結果を示唆しているが、そのような合意の明示的な条件は公式の明確化を必要としている。この出来事は、多国間外交チャネルが米国の表明された目的を満たすのに十分とみなされる結果を生み出し、一方的な経済圧力を不要にしたことを示している。
関税実施を見越してコンプライアンス手続きとサプライチェーンの変更を開始していた商業事業体にとって、この撤回は運用上の再評価を必要とする。組織は、貿易コンプライアンスシステムにこの政策撤回を正式に文書化し、影響を受ける利害関係者にこの展開を伝達すべきである。この出来事は、関税発表が、最終的に撤回された場合でも、在庫の再配置、価格の再調整、契約の再交渉を含む運用上の不確実性と関連コストを生み出すことを実証的に示している。
信頼性への影響は分析的注意に値する。将来の関税発表は、この撤回を前例として参照できる貿易相手国や市場参加者からの懐疑論の増大に直面する可能性がある。しかし、戦術的撤回(交渉の成功を示す)と戦略的後退(弱さを示す)を区別するには、基礎となる地政学的結果の慎重な評価が必要である。業界団体は、この特定の関税脅威が正式に撤回されたことを認識しつつ、証拠に基づくリスク評価を可能にするために北極圏政策の展開に対する監視プロトコルを維持すべきである。
エグゼクティブサマリー:決定撤回と運用への影響
トランプ大統領は、デンマークと北極圏ガバナンスの他の7つの利害関係国を含む8つの欧州諸国に対する計画された関税措置の中止を発表した。これらの措置は当初30日以内に実施される予定だった。この撤回は、複数の製品カテゴリーを対象とし、北極圏の地政学的交渉における影響力として位置づけられていた広範な経済圧力戦術を排除する。決定は議会の関与なしに行政権限を通じて実行され、迅速な発表と迅速な撤回の両方が可能になった。
- 主要な運用上の事実:* 撤回は、新しいNATO北極圏ガバナンス枠組みの確立に続いて行われた。米国当局者は、これがグリーンランドの地政学的位置に関する米国の戦略的利益に対処するのに十分であると判断した。
決定アーキテクチャ:脅威がどのように構築され撤回されたか
法的および行政的メカニズム
関税脅威は、既存の行政権限枠組み、具体的には第232条(国家安全保障)および第301条(貿易救済)権限内で機能した。これらは議会の承認を必要とせずに関税実施に関する大統領の裁量を認めるものである。この行政経路により以下が可能になった:
-
迅速な展開: 発表から実施までのタイムラインが30日に圧縮
-
可逆性: 撤回には行政命令のみが必要で、立法措置は不要
-
交渉の柔軟性: 脅威は正式な立法撤回なしに調整または撤回可能
-
実務担当者への注記:* このメカニズムは非対称的なコストを生み出す。企業は実現しない脅威に対してもコンプライアンスと計画のコストを負担するが、政府は最小限の撤回コストしか負担しない。
影響を受ける範囲と製品カテゴリー
関税構造は以下を対象とした:
-
鉄鋼およびアルミニウム製品(主要なエクスポージャー)
-
農業機器および機械
-
自動車部品
-
特殊化学品および医薬品
-
消費財カテゴリー(米国への欧州輸出量の推定15-20%)
-
リスクにさらされた推定貿易額:* 2023年の貿易データに基づき、影響を受ける欧州輸出で年間80億~120億ドル。
撤回のトリガー:NATO北極圏枠組み合意
関税撤回は、以下に対処する新しいNATO北極圏ガバナンス枠組みの確立を条件としていた:
- NATO安全保障アーキテクチャ内でのグリーンランドの戦略的位置づけ
- 同盟国のための北極圏資源アクセスプロトコル
- 係争中の北極圏領土に関する主権とガバナンスの明確化
- 極北における防衛インフラの調整
- 重要な仮定:* 米国当局者は、多国間制度的コミットメント(NATO枠組み)が一方的な経済強制と比較して同等またはそれ以上の戦略的価値を提供すると評価した。この仮定は未検証のままである。NATO合意の実際の執行メカニズムとコンプライアンス手続きは公に詳述されていない。
ナレッジワーカーと組織のための運用上の結果
即時のコンプライアンス撤回要件
関税準備ワークフローを開始した組織は、正式な撤回手続きを実行しなければならない:
- ワークフロー:関税脅威中止プロトコル*
- 文書化(1日目): 貿易コンプライアンスシステムに、関税撤回日、影響を受ける製品コード(HS分類)、影響を受ける貿易相手国を記録する正式な通知を提出
- サプライチェーンのリセット(2~3日目):
- 迅速な調達契約をキャンセルするか、通常のリードタイムを反映するように条件を再交渉
- 在庫加速プログラムを停止
- 価格モデルを脅威前の仮定に戻す
- 利害関係者への伝達(1~2日目):
- 調達チームに関税中止を通知
- 関税不測の事態条項を含む顧客契約を更新
- 財務チームに関税コストの見積計上を取り消すよう警告
- システム更新(3~5日目): ERP/サプライチェーン管理システムを修正して、関税追加料金、迅速配送フラグ、代替調達ルーティングルールを削除
- 撤回のコスト:* 完全なコンプライアンスプロトコルを実行した組織は、関税準備活動を巻き戻すために事業単位あたり40~80時間の専門労働と、潜在的な契約再交渉コストを報告している。
在庫と価格戦略の再調整
関税を回避するために欧州からの輸入を加速した企業は、現在以下に直面している:
-
過剰在庫リスク: 関税回避の仮定の下で輸入された商品が需要予測を超える可能性
-
運転資本への影響: 早期の在庫購入が他の場所に展開できる現金を消費
-
価格圧力: 輸入を加速しなかった競合他社が価格を下回ることができ、マージンの圧縮を強いる
-
緩和オプション:*
-
サプライヤーと延長支払条件を交渉して現金影響を延期
-
在庫回転を加速するためのプロモーション価格を実施
-
不測の事態価格ではなく実際の関税コスト(ゼロ)を反映するように顧客契約を再交渉
契約再交渉エクスポージャー
関税脅威期間中に実行された契約で、以下を含むもの:
- 関税発表によってトリガーされる不可抗力条項
- 関税実施に関連する価格エスカレーション条項
- 関税回避のための配送タイムライン調整
これらの契約には、もはや運用上の現実を反映していない条項が含まれている。リスク: 関税不測の事態条項が守られない場合、相手方が再交渉を要求するか、違反を主張する可能性がある。
- 推奨アクション:* 関税発表から撤回日までの間に実行されたすべての契約を監査する。関税条件を参照する条項を特定する。現在の現実に条件を合わせるために相手方との再交渉協議を開始する。
信頼性と将来のリスク評価
将来の関税脅威に関する市場の懐疑論
撤回は、将来の米国の関税発表に対する信頼性割引を生み出す。貿易相手国と市場参加者は、現在以下の実証的証拠を持っている:
-
関税脅威は実施されずに撤回される可能性がある
-
外交的解決が発表された経済措置に取って代わることができる
-
行政権限により政治的コストなしに迅速な撤回が可能
-
リスク管理への影響:* 組織は、将来の脅威が発表されたときに関税実施の確率を割り引くべきである。歴史的ベースライン(2024年以前):発表された関税の65~70%が実施された。更新されたベースライン(撤回後):推定45~55%の実施確率、追加データ待ち。
北極圏政策の展開に対する監視要件
NATO北極圏枠組み合意は予備的なままである。発表された枠組みと実際の実施との間のギャップは、継続的な不確実性を生み出す:
-
執行メカニズム: NATOは北極圏ガバナンスプロトコルへのコンプライアンスをどのように検証するか?
-
資源アクセス条件: 米国と同盟国の企業は北極圏資源抽出に関してどのような具体的な権利を得るか?
-
紛争解決: 北極圏ガバナンスの紛争が発生した場合、どのような手続きが存在するか?
-
実務担当者の要件:* 欧州のサプライチェーンまたは北極圏資源の利益を持つ組織は、以下を追跡するための四半期ごとの監視プロトコルを確立すべきである:
- NATO北極圏枠組みの実施進捗
- グリーンランドの主権とガバナンスの展開
- 米国の北極圏政策声明と行政命令
- 北極圏ガバナンスの変更に対する欧州の規制対応
-
ワークフロー:北極圏政策監視プロトコル*
-
所有権の割り当て: 貿易コンプライアンスまたは政府関係機能を主要監視者として指定
-
情報源: NATOの公式コミュニケーション、米国国務省の北極圏政策更新、欧州委員会の北極圏戦略文書を購読
-
エスカレーショントリガー: 経営陣への通知を必要とする条件を定義(例:新しい関税発表、北極圏ガバナンスの紛争、グリーンランドの主権変更)
-
レビュー頻度: 四半期ごとの正式なレビュー。重要な展開に対するアドホックなエスカレーション
戦略と運用上の現実との間のギャップ
ギャップ1:外交的充足性の仮定
-
戦略的仮定:* NATO北極圏枠組みは関税強制と同等の戦略的価値を提供する。
-
運用上の現実:* 枠組み合意には、公表された執行メカニズム、コンプライアンス検証手続き、または紛争解決プロトコルが欠けている。組織は、枠組みが約束された戦略的成果を実際に提供するかどうかを評価できない。
-
代替アプローチ:* NATO枠組みが米国の北極圏利益に対処するのに不十分であることが判明し、12~24か月以内に関税脅威が再び発生する可能性があるシナリオのための不測の事態計画を確立する。
ギャップ2:関税脅威のコストは非対称的である
-
戦略的仮定:* 関税脅威は外交的影響力のためのコストのかからないツールである。
-
運用上の現実:* 組織は、脅威が撤回された場合でも、重大なコンプライアンスコスト(計画、システム変更、契約再交渉、在庫管理)を負担する。政府は最小限の撤回コストを負担する。
-
代替アプローチ:* 組織は、実施確率評価とリードタイム延長(60日以上)を含む関税発表プロトコルを提唱し、低確率の脅威に対する不必要なコンプライアンスコストを削減すべきである。
ギャップ3:信頼性割引が将来の脅威の有効性を低下させる
-
戦略的仮定:* 将来の関税脅威は強制力を維持する。
-
運用上の現実:* 市場参加者は現在、関税発表に信頼性割引を適用している。将来の脅威は、同等の交渉影響力を達成するために、より高い実施確率を必要とする。
-
代替アプローチ:* 米国の政策立案者は、撤回された関税脅威よりも信頼性が高い可能性のある代替影響力メカニズム(制裁、投資制限、技術管理)を検討すべきである。
ナレッジワーカーのための推奨アクション
貿易コンプライアンス専門家向け
- 即時(第1週): コンプライアンスシステムに関税撤回を文書化。影響を受けるすべての製品分類と貿易相手国の記録を更新
- 短期(第2~4週): 脅威期間中に実行されたすべての契約を監査。再交渉要件を特定。相手方との協議を開始
- 継続的: 北極圏政策監視プロトコルを確立。NATO枠組み実施進捗の四半期ごとのレビュー
サプライチェーンおよび調達チーム向け
- 即時(第1週): 迅速な調達契約をキャンセルするか条件を再交渉。在庫加速プログラムを停止。価格モデルを戻す
- 短期(第2~4週): 過剰在庫エクスポージャーを評価。プロモーションまたは代替展開戦略を開発。顧客契約を再交渉
- 継続的: 60日間の関税脅威対応能力を維持。迅速なサプライチェーン調整のためのサプライヤーコミュニケーションプロトコルを確立
財務およびリスク管理向け
- 即時(第1週): 関税コストの見積計上を取り消す。運転資本予測を更新。契約再交渉コストエクスポージャーを評価
- 短期(第2~4週): 将来の関税脅威のシナリオ分析を実施。関税実施確率への信頼性割引の影響をモデル化
- 継続的: 北極圏政策の展開の四半期ごとのレビュー。関税脅威の再発に対する不測の事態計画
- 結論:* 関税撤回は即時のコンプライアンス要件を排除するが、将来の北極圏政策の展開と関税脅威の信頼性に関する継続的な不確実性を生み出す。組織は正式な撤回手続きを実行し、影響を受ける契約を再交渉し、北極圏ガバナンスの展開に対する監視プロトコルを確立すべきである。この出来事は、関税発表が最終的に撤回された場合でも実際の運用コストを生み出すことを示している。このコスト構造は、将来のリスク管理と不測の事態計画に情報を提供すべきである。
戦略的基盤と運用構造
新たに確立されたNATOの北極ガバナンスに関する枠組みは、8つの欧州諸国に対する関税措置を取り消すための公式な理由として機能した。実行の観点から、この制度的取り決めは、北極問題に関する米国とNATOの立場の間に特定の調整メカニズムを創出するが、重要な運用上の詳細は公開文書では不完全なままである。
-
定義された範囲:* この枠組みは、3つの主要な運用領域に対処する:軍事協力プロトコル、資源管理調整手順、および北極地域全体にわたる安全保障取り決め。参加するNATO加盟国は、北極の発展に関する正式な協議手順と標準化された情報共有プロトコルにコミットしている。この合意は、実施の透明性を提供するために設計された意思決定手順と報告メカニズムを確立する。
-
構造的ギャップ:* この枠組みの拘束力のある性質は曖昧なままである—米国と欧州の当局者からの声明は、それを法的拘束力のあるものではなく協議的なものとして特徴づけており、これは実施の柔軟性を生み出すが、執行の不確実性をもたらす。組織は、正式な文書が別途明確にするまで、コンプライアンス義務は契約上の要件ではなく期待であると想定すべきである。
制度的差別化と地政学的位置づけ
このNATO固有の枠組みは、非NATO加盟国(ロシアを含む)を含み、コンセンサス原則で運営される既存の北極評議会とは実質的に異なる。この制度的選択は、2つの運用上の結果を生み出す:
-
調整の集中: NATO加盟国は、コンセンサス要件なしに北極問題に関する迅速な意思決定を獲得し、交渉サイクルを短縮するが、非加盟の北極諸国をガバナンス議論から除外する可能性がある。
-
周縁化効果: 非NATOの北極利害関係者は、自国の領土と資源に影響を与える決定に対する正式な意見を失い、将来の北極ガバナンス紛争における潜在的な摩擦点を生み出す。
この制度構造は、北極競争の現在の地政学的現実を反映しているが、非同盟の北極諸国との長期的な関係リスクをもたらす。北極地域で活動する組織は、この枠組みが除外された当事者間でバランスを取る制度的取り決めを生み出すかどうかを監視すべきである。
実施要件と資源コミットメント
-
文書化されたギャップ:* 財政的コミットメントと資源配分は、公式声明では特定されていない。実施には明らかに以下が必要となる:
-
参加国間での軍事プレゼンス調整の増加
-
共同演習のスケジューリングと物流インフラ
-
情報共有システムとサイバーセキュリティプロトコル
-
調整手順に関する人員訓練
-
透明性メカニズムのための報告インフラ
-
コスト見積もり:* 具体的な数字は入手できないが、同様のNATO調整イニシアチブは通常、インフラ、人員、運用費用として、参加国全体で年間5,000万ドルから1億5,000万ドルの範囲の投資を必要とする。組織は、配分メカニズムに関する明確なガイダンスなしに、北極運用コストの増加を予算化すべきである。
-
リスクフラグ:* この枠組みの成功は、同盟の結束を維持しながら、北極の領土と資源に関するNATO加盟国の競合する利益に効果的に対処できるかどうかにかかっている。北極資源採掘、軍事配置、環境保護に関する加盟国の優先事項の相違は、枠組みの表明された目的を損なう実施上の摩擦を生み出す可能性がある。

- 図9:制度的レバレッジの新しい論理サイクル—脅迫手段から制度的枠組み形成への権力メカニズム*
即時のコンプライアンス負担の解消
関税撤回は、正式な実施準備を開始していた欧州輸出業者と米国輸入業者のコンプライアンス要件を解消する。しかし、このエピソードは、体系的な是正を必要とする運用上の混乱を生み出した:
-
撤回を必要とする文書化されたコンプライアンス活動:*
-
関税分類レビュー(完了または進行中)
-
影響を受ける製品カテゴリーの関税計算評価
-
サプライチェーン再構成計画とベンダーコミュニケーション
-
在庫管理戦略の調整
-
関税コストを組み込んだ価格モデルの改訂
-
是正ワークフロー:*
-
在庫調整(1~5日目): 調達戦略を変更した企業は、関税前の予測に対して現在の在庫ポジションを監査しなければならない。将来のより高いコストを見越して購入した余剰在庫を特定し、清算オプションを評価する。
-
契約再交渉(5~30日目): 関税コストを顧客契約に組み込んだ組織は、再交渉の議論を開始しなければならない。関税撤回をコスト仮定の重大な変更として文書化し、実際の関税撤廃を反映した価格調整を提案する。
-
税関システムの更新(1~10日目): 輸入業者は、貿易コンプライアンス記録を正式に更新し、税関ブローカー、貨物運送業者、貿易金融機関に政策撤回を伝達しなければならない。関税撤回に関する税関当局からの書面による確認を要求する。
-
価格モデルの再調整(10~20日目): 財務チームは、関税コストの撤廃を反映した製品マージン、顧客価格、収益性予測を再計算すべきである。内部価格ガイドラインを更新し、営業チームに変更を伝達する。
信頼性の低下と将来の交渉ダイナミクス
この撤回は、大西洋横断貿易関係における将来の関税脅威の信頼性に実質的に影響を与える。実際的な結果: 企業は関税発表に対して懐疑的なアプローチを採用する可能性があり、交渉ツールとしてのそのような措置の有効性を低下させる。
-
リスク評価:* 組織は、将来の貿易紛争において関税脅威が市場の反応を減少させると想定すべきであり、交渉レバーとしての有用性を潜在的に制限する。業界団体は、政策変更を迅速に普及させ、会員に運用ガイダンスを提供するためのコミュニケーションプロトコルを開発すべきである。
-
戦略的含意:* このエピソードは、関税脅威が外交チャネルを通じて撤回できることを示しており、将来の意見の相違においてより集中的な交渉努力を潜在的に促進する。しかし、発表と撤回によって生じる不確実性は、ビジネスリスクと運用計画の複雑さを増大させる。
シナリオプランニングとリスク管理の強化
組織は、貿易政策のボラティリティを管理するために、強化されたシナリオプランニングプロセスを実施すべきである:
- 推奨されるプレイブック:*
-
政策監視(継続的): 関税発表、貿易紛争の展開、外交コミュニケーションを追跡する人員を指定する。内部エスカレーションをトリガーするアラート閾値を確立する。
-
影響モデリング(発表時): 発表された関税措置に対する迅速対応影響評価を開発し、コスト影響、サプライチェーン混乱シナリオ、顧客コミュニケーション戦略を含める。
-
緊急時対応の発動(実施リスク時): 関税実施日前に、代替調達オプション、価格調整フレームワーク、顧客コミュニケーションテンプレートを準備する。
-
撤回プロトコル(政策変更時): コンプライアンス準備を迅速に撤回し、システムを更新し、利害関係者に変更を伝達するための文書化された手順を維持する。
- コストベネフィット考慮:* 強化されたシナリオプランニングには専任の人員とシステム投資が必要だが、政策撤回が発生した際の運用混乱コストを削減する。組織は、特定の貿易回廊における歴史的な関税ボラティリティに対してこの投資を評価すべきである。

- 図12:北極圏ガバナンスにおける価値創造の収束点 データソース:AI生成コンセプトイメージ*
制度的レバレッジの新たな論理
従来の関税プレイブックは、経済的苦痛が外交的譲歩を促進すると想定していた。この撤回は、戦略的思考の成熟を示唆している:当事者を共有ガバナンス構造に拘束することが、強制下での譲歩の抽出よりも、より粘着性があり、より回復力のある結果を生み出すということである。NATO北極枠組み合意は、多国間アーキテクチャ内で米国の利益を正式化することにより、関税が脅かしたが保証できなかったもの—グリーンランドの地政学的位置づけと北極資源ガバナンスに関する予測可能で制度化された調整—を達成する。
このシフトは、知識労働者が将来の貿易政策をどのように解釈すべきかについて深遠な影響を及ぼす。問題はもはや「関税は課されるか?」ではなく、「どのような制度的取り決めが競争優位性を埋め込むか?」である。この移行を早期に認識する企業と戦略家は、政策進化の次の波をナビゲートするために自らを位置づけるだろう。
運用上の影響:脅威対応から適応的レジリエンスへ
関税を見越してコンプライアンス手順を動員し、サプライチェーンを再構成した企業にとって、この撤回は管理上の修正以上のものを要求する—それは認識論的再調整を必要とする。従来のアプローチは、政策発表を二項信号として扱う:関税は実現するか、しないかのいずれかである。未来派の視点は、これを政策環境自体のボラティリティに関する信号として再構成する。
この撤回を安定性への回帰として扱うのではなく、組織は埋め込まれたオプション性を持つサプライチェーン、価格モデル、契約構造を設計すべきである。これは以下を意味する:
- シナリオベースのサプライチェーンアーキテクチャ: 貿易摩擦を異常ではなく運用環境の恒久的な特徴として扱い、カスケード障害なしに関税ショックを吸収できる物流ネットワークを設計する。
- 動的価格設定フレームワーク: 再交渉なしに関税制度への迅速な調整を可能にする契約言語を構築し、政策ボラティリティのコストを削減する。
- 制度的ヘッジング: 正式な政策に結晶化する前に、制度的シフト(NATO北極枠組みのような)の早期信号を提供する業界団体や政策ネットワークとの関係を開発する。
信頼性の問題:懐疑論を市場インテリジェンスとして再構成する
将来の関税脅威が貿易相手国からより大きな懐疑論に遭遇する可能性があるという観察は正確だが不完全である。より正確には、市場参加者は戦術的脅威と戦略的コミットメントを区別することを学んでいる。制度的譲歩を達成した後に撤回された関税脅威は、失敗した脅威ではない—それは予想とは異なるメカニズムを通じて機能した成功した脅威である。
これは非対称性を生み出す:制度的枠組みが関税発表よりも重要性を持つことを理解する行為者は、従来の強制ベースのモデル内で依然として運用している者よりも先に自らを位置づけるだろう。信頼性の問題は、関税が使用されるかどうかではなく、将来の脅威が独立した経済措置ではなく制度的意図の信頼できる信号となるかどうかである。
北極ガバナンスのホワイトスペース:価値創造が収束する場所
関税圧力ではなくNATO枠組みを通じて北極ガバナンスを優先するという決定は、重要なイノベーションのホワイトスペースを開く。北極ガバナンスは、資源採掘、航路、気候適応、先住民の主権、地政学的位置づけを包含する—制度設計が一方的な圧力では解放できない価値を解放できる領域である。
以下の領域に位置する知識労働者は、新たな機会を認識すべきである:
- 北極資源ガバナンス: NATO枠組みが運用化されるにつれて、北極採掘と海運のためのコンプライアンスと認証フレームワークを開発する企業は、不釣り合いな価値を獲得するだろう。
- 気候適応インフラ: 北極枠組みは、気候変動をガバナンス変数として暗黙的に認識している;北極地域で気候に強いインフラを構築する組織は、制度的な追い風から恩恵を受けるだろう。
- 多国間貿易アーキテクチャ: 関税ベースから制度ベースのレバレッジへのシフトは、報復サイクルをトリガーすることなく競争優位性を埋め込む貿易フレームワークを設計する専門知識への需要を示唆している。
長期的な社会的影響:制度的資本主義へ
このエピソードは、取引的資本主義(レバレッジが非対称的な経済力から派生する)から制度的資本主義(レバレッジが当事者間でインセンティブを調整するガバナンス構造の設計から派生する)への広範な移行を加速する。
その影響は貿易政策を超えて広がる:
- コーポレートガバナンス: 利害関係者の利益を制度構造(取締役会構成、長期インセンティブ調整、サプライチェーンガバナンス)に埋め込む企業は、抽出的レバレッジに依存する企業を上回るパフォーマンスを示すだろう。
- 地政学的安定性: 堅牢な多国間機関(NATO北極枠組みのような)を開発する地域は、二国間の力学に依存する地域よりも安定した資本と人材を引き付けるだろう。
- 労働市場: 制度設計—合意、ガバナンス枠組み、インセンティブシステムを構造化する方法—を理解する知識労働者は、組織がこの移行をナビゲートするために競争するにつれて、プレミアム報酬を要求するだろう。
戦略的位置づけのための実践的ガイダンス
知識労働者と組織にとって、実行可能な洞察は次のとおりである:** この政策撤回を現状復帰ではなく、グローバル経済においてレバレッジがどのように機能するかの構造的シフトの証拠として文書化する。** NATO北極枠組みの運用化を、他の領域(貿易、技術、気候)で制度的取り決めが関税ベースの圧力に取って代わる方法の先行指標として監視する。
制度設計、多国間交渉、シナリオベースのレジリエンスにおける組織能力を構築する。次の競争優位性は、経済的苦痛を最も信頼できる形で脅かすことができる者ではなく、苦痛を不要にするガバナンス構造を設計できる者に蓄積されるだろう。

- 図14:戦略的ポジショニングの実践ガイドマトリックス(時間軸別アクション体系)*

- 図8:地政学的戦略と運用現実のギャップ(データソース:AI生成コンセプトイメージ)*