規制上の審査停止と検査権限

原子力規制委員会(NRA)は、中部電力に対する包括的な立ち入り検査を実施するまで、浜岡原子力発電所の安全審査手続きを正式に停止した。この停止は、進行中の評価プロセスにおいて、同電力会社の地震ハザード評価に不備が確認されたことを受けて開始された。地震ハザード評価は、日本の福島第一原発事故後の規制枠組みにおける原子炉再稼働認可に必要な基礎的要素である。

  • 規制上の根拠と技術的基盤*

NRAの決定は、以下の論理に基づく予防的規制原則を反映している。すなわち、安全審査の結論は、その基礎となる外部ハザード想定の信頼性に依存するということである。具体的には、基準となる地震想定に体系的な過小評価が含まれている場合、構造耐力検証、機器認定、緊急時対応の妥当性を含むすべての下流の安全解析は、誤差の伝播により信頼性を失う。NRAは、進行中の審査段階での段階的な修正を許可するのではなく、評価を進める前に基礎的な技術的完全性を回復する必要があると判断した。

このアプローチは以下を前提としている。(1)浜岡は高い地震活動性が記録されている地域に位置することから、地震ハザードが主要な設計要因である。(2)地震荷重の過小評価は、複数の安全領域にわたって連鎖的な影響を生み出す。(3)このような不備の後期段階での発見は、早期の包括的検証よりも非効率である。この停止は、スケジュール遵守よりも検証の厳格性を優先している。これは、規制の信頼性は手続き上の速度ではなく、実証可能な技術的完全性に依存するという暗黙の判断である。

  • 検査の範囲と方法論*

立ち入り検査では、中部電力の地震ハザード評価について以下の要素を調査する。

  • ハザードモデル開発方法論:地震動パラメータとその不確実性分布を推定するために使用されたプロセス、仮定、計算アプローチ。
  • データソース文書化:歴史的地震カタログ、古地震記録、地質調査が参照され、解析において適切に重み付けされたことの検証。
  • 不確実性の定量化:認識論的不確実性と偶然的不確実性がどのように特性化されたかの検討。感度分析と信頼区間を含む。
  • ピアレビューメカニズム:提出前に独立した技術的レビューが実施されたか、レビュアーのコメントが適切に対処されたかの評価。
  • 規制遵守:提出された文書と現行のNRAガイダンス文書および国際基準(例:IAEA安全基準)との相互参照。

検査官は文書レビューを実施し、技術スタッフとの面談を行い、元の提出物で主張された内容を検証するために補足分析を要求する可能性がある。検査は机上レビューに限定されず、データソースと分析手順の現地検証を含む。

  • 審査体制への構造的影響*

この停止は、現行の審査体制における体系的なギャップを露呈している。すなわち、初期申請段階では、正式なNRA審査が開始される前にハザードモデルの独立検証を義務付けていない。これにより、基礎的仮定が厳格に検証される前に、複数の安全領域にわたって相当な分析努力が投資されるという非効率的なシナリオが生じる。その結果、やり直しと期間延長の可能性が生じる。

現行の構造は、電力会社が重要な仮定を自己検証し、NRAの審査が文書検討を通じて不備を特定することを前提としている。しかし、ハザードモデリングが複雑な確率論的手法と乏しい歴史データの解釈を伴う場合、このアプローチには限界があることが実証されている。浜岡のケースは、体系的誤差の後期段階での発見を防ぐために、電力会社とNRAの両方から独立した当事者による早期の集中的検証が必要である可能性を示唆している。

  • 運用上および計画上の影響*

中部電力および他の電力会社にとって、この措置は先例を確立する。すなわち、規制機関は、他の審査領域での進捗状況にかかわらず、ハザード評価において実証可能な厳格性を欠く技術的提出物を受け入れないということである。停止期間は不確定のままであり、即時のコンプライアンス期限を超えて長期的な資本計画に影響を及ぼす運用上の不確実性を生み出している。

重要インフラを管理する組織は、規制当局が正式な審査が始まる前に、基礎的安全仮定の事前検証と独立検証をますます要求するようになることを予期すべきである。これにより、初期の分析コストが増加し、申請前の期間が延長されるが、後期段階での停止および関連する評判上・財務上の影響のリスクが軽減される。検査プロセス自体が、許容可能なハザードモデリング文書化の事実上の基準を確立する可能性があり、これは原子力産業全体の将来の申請に情報を提供することになる。

この先例はまた、規制機関が手続き上の効率性よりも技術的防御可能性を優先することを示している。これは、電力会社が任意の改善ではなく標準的な実務として、第三者ピアレビューと独立検証メカニズムに投資することを要求する変化である。

参照アーキテクチャとガードレール

効果的な安全審査には、正式な規制手続きの前に技術的提出物に対する明示的で測定可能なガードレールを確立する参照アーキテクチャが必要である。浜岡のケースは、審査前基準が不在または曖昧である場合の運用上の影響を示している。NRAが審査(shinsa、正式な検査)を停止し、予告なしの検査を開始する決定は、基礎的技術仮定、特に地震ハザード評価が、実質的な規制審査段階に進む前に構造化されたゲーティングメカニズムを通じて検証されなかったことを示している。

安全審査プロセスにおける地震ハザード評価の影響フロー図。基礎的な地震ハザード仮定から始まり、地震ハザード評価を経て地震動応答スペクトルが生成される。このスペクトルは構造耐力検証、機器適格性評価、緊急対応妥当性検証の3つの下流安全解析に並行して伝播する。これらの解析結果はエラー伝播ポイントで集約され、基礎仮定の誤りが下流解析全体に波及し、最終的に安全審査結果の信頼性低下につながることを視覚化している。

  • 図2:地震ハザード評価の誤りが安全解析全体に与える影響フロー*

立ち入り検査の検査項目体系を示す階層図。最上位の立ち入り検査から検査項目体系に分岐し、5つの主要検査要素(ハザードモデル開発方法論、データソース文書化、不確実性定量化、ピアレビュー機構、規制適合性)に分かれ、各要素の下に具体的な確認項目が列挙されている。

  • 図3:浜岡原発立ち入り検査の検査項目体系*

原子力規制委員会の検査官が防護服を着用して原子力発電施設の安全審査を実施している様子。施設内部には制御パネル、安全柵、検査機器が配置され、規制当局による厳格な検査プロセスと安全監視体制を表現している。

  • 図1:原子力規制委員会による浜岡原発の立ち入り検査と安全審査の一時停止*

ゲート型前提条件の理論的基盤

基本的な仮定は、地震ハザード評価が、後続の審査段階への進行を許可する前に独立して検証されなければならない基礎的前提条件を構成するということである。この仮定は3つの前提条件に基づいている。

  1. 技術的優先性:地震ハザード推定は、すべての下流の安全解析(構造応答、炉心冷却能力、緊急手順の妥当性)を直接制約する。後期段階でハザード仮定を修正すると、依存する解析の再評価が必要になり、手続き上の非効率性と不完全な再審査の可能性が生じる。

  2. 認識論的分離:ハザード評価には、地質学的および地震学的データの解釈が含まれる。これらは原子炉工学とは異なる専門知識を必要とする領域である。この評価を独立した検証段階に分離することで、工学的または規制上の圧力が地質学的解釈を損なうリスクが軽減される。

  3. 不確実性定量化の優先性:確率論的ハザード評価(PHA)では、決定論的安全余裕を意味のある形で評価する前に、モデル不確実性の明示的な扱いが必要である。不確実性の文書化を後期段階に延期すると、提案された設計余裕が特定された不確実性に適切に対処しているかどうかを規制当局が評価できなくなる。

国際的な規制上の先例

米国、フランス、カナダの成熟した原子力規制枠組みは、名称と制度的取り決めは異なるものの、提出前技術審査メカニズムを採用している。

  • 米国NRC:申請者は、正式なDocket提出前に地震方法論を検証するためにNRCスタッフとの申請前会議を要請できる。NRCの規制ガイド1.208(2007年)は、確率論的地震ハザード解析に対する許容可能なアプローチを規定し、ケースバイケースの交渉ではなく事前基準を確立している。

  • フランスASN(Autorité de Sûreté Nucléaire):正式な規制審査の前に、電力会社がハザード評価を独立した技術機関であるInstitut de Radioprotection et de Sûreté Nucléaire(IRSN)に提出することを要求している。IRSNの評価は助言的であるが、ASNの意思決定において相当な重みを持つ。

  • カナダCNSC:申請者は、正式な許認可審査の前に、サイト固有のハザードモデルの独立したピアレビューを含め、CNSCの「確率論的安全解析」ガイダンス(RD-354)との整合性を実証しなければならない。

共通のパターンは制度的分離である。すなわち、技術的検証は独立した専門家委員会を通じて行われ、規制上の認可は許認可当局に残る。このアーキテクチャは、技術的判断と規制権限の混同を軽減する。

地震審査のための提案された参照アーキテクチャ

浜岡型審査のための構造化された参照アーキテクチャには、以下のゲート型コンポーネントを含めるべきである。

  • フェーズ1:提出前技術検証*

  • 電力会社は独立したピアレビューパネルを起用する(構成:古地震学の専門知識を持つ地震学者、地盤工学エンジニア、確率論的リスクアナリスト、原子力経験を持つ構造エンジニア)。

  • パネルは以下をレビューする。(a)ハザードモデリングに使用されたすべての歴史的地震カタログと古地震記録、(b)断層形状、すべり速度、再来間隔の地質学的解釈、(c)確率論的方法論とパラメータ選択、(d)感度分析と代替モデル仕様。

  • パネルの承認は正式な規制提出の前提条件である。パネルの調査結果は技術報告書に文書化され、公開される。

  • フェーズ2:データの透明性とトレーサビリティ*

  • ハザードモデルへのすべてのデータ入力は、一次資料にトレース可能でなければならない。すなわち、器械地震記録(気象庁カタログ、最小完全性閾値を指定)、古地震学的現地観測(層序文書化を含む)、地質調査(出版または機関リポジトリにアーカイブ)。

  • 電力会社は、除外基準と時間窓を含め、データ選択の根拠を文書化しなければならない。標準的実務からの逸脱(例:非標準のマグニチュード変換式、代替再来モデル)は明示的に正当化されなければならない。

  • データとメタデータは、独立した再解析を可能にするのに十分な文書化とともに、公開リポジトリ(例:NIED地震ハザードデータベースまたは同等のもの)に提出される。

  • フェーズ3:不確実性の定量化とモデル代替案*

  • 電力会社は、偶然的不確実性(地震発生と地震動の変動性)と認識論的不確実性(モデルパラメータの不確実性、地質データの代替解釈)を定量化しなければならない。

  • 各主要ハザード要素(例:最大想定地震マグニチュード、断層すべり速度、地震動予測式の選択)について、電力会社は検討された代替モデル、優先選択の根拠、モデル選択に対するサイトハザード推定の感度を文書化しなければならない。

  • 不確実性の文書化には、低確率・高影響シナリオ(例:歴史的記録より大きな地震、以前に認識されていなかった断層)の明示的な扱いを含めなければならない。

  • フェーズ4:規制検証と検査*

  • NRA検査官は、提出されたハザードモデルが基礎データと整合しており、代替解釈が適切に検討され、技術的根拠に基づいて却下されたことを検証する。

  • 検査には、古地震学的現地証拠と地質マッピングを検証するための現地訪問が含まれる。検査官は、特定の技術的主張の独立した専門家レビューを委託する場合がある。

  • NRAは、提出されたモデルと裏付けデータとの間に特定された不一致を含む検査結果を公表し、正式な審査の進展前に必要な是正措置を明示する。

実務者への運用上の影響

電力会社にとって、このアーキテクチャは3つの前提条件を明確にする。

  1. 早期関与:電力会社は、データソース、不確実性の扱い、許容可能な方法論を含むハザード評価に対する規制上の期待を理解するために、申請前段階で規制当局との対話を開始すべきである。規制ガイダンス文書(例:NRAの「耐震設計に関する規制ガイド」)は、助言的推奨ではなく拘束力のある仕様として扱われるべきである。

  2. 独立検証:電力会社は、規制提出前に外部専門家によるピアレビューを委託すべきである。このステップは規制審査と重複するものではなく、正式な手続き前に技術的不備を特定し是正することで、手続き上の遅延を軽減する役割を果たす。

  3. 文書化の規律:すべてのモデリング選択(データ選択、パラメータ値、検討された代替モデル)は、明示的な根拠とともに文書化されなければならない。暗黙の仮定または標準的実務からの文書化されていない逸脱は、規制上の異議申し立てに対する脆弱性を生み出す。

規制機関にとって、このアーキテクチャは以下を要求する。

  1. 事前の明確性:規制ガイダンスは、電力会社が申請を提出する前に、許容可能なハザード評価方法論、必須データソース、不確実性定量化基準を明示しなければならない。ガイダンスは、正当性を確立し、恣意的な規制要件の認識を軽減するために、国際基準(例:IAEA安全基準、ICNIRP勧告)を引用すべきである。

  2. 制度的分離:技術的検証は、規制許認可当局とは別個の独立した専門家委員会に割り当てられるべきである。この分離は、規制権限が技術的専門知識と混同されることを防ぎ、規制の捕獲または政治的影響の主張に対する脆弱性を軽減する。

  3. 検査権限と透明性:規制機関は、提出されたモデルと基礎データとの整合性を検証するために、予告なしの検査を実施する権限を保持すべきである。検査結果は公表され、外部の精査を可能にし、規制当局と被規制事業体との間の情報の非対称性を軽減する。

概念的明確化:ガードレール対柔軟性

重要な区別:ガードレールは交渉不可能な前提条件を確立する(例:すべてのハザードモデルは査読済みデータソースにトレース可能でなければならない)。それらは一意の技術的解決策を規定するものではない。電力会社は、選択が技術的に防御可能で文書化されている限り、モデル選択、パラメータ仕様、不確実性の扱いにおいて柔軟性を保持する。

浜岡の停止は、このようなガードレールの不在を反映している。NRAの遡及的検査権限は、地震ハザードに関する基礎的仮定が、事前に確立された透明なプロセスを通じて検証されなかったことを示している。正式な審査中に検査要件を課すことにより、NRAは事後的にガードレールを確立しており、電力会社にとっての手続き上の不確実性と規制上の非効率性を生み出している。


  • 本セクションの仮定登録:*

  • 地震ハザード評価は下流の安全解析に技術的に先行する(PRA方法論基準、IAEA SSR-2/1によって支持される)。

  • 独立したピアレビューは技術的判断におけるバイアスを軽減する(規制の捕獲に関する制度経済学文献によって支持される。原子力安全への具体的適用には領域固有の証拠が必要)。

  • 国際的な規制枠組みは提出前技術検証を採用している(NRC、ASN、CNSCガイダンス文書のレビューを通じて検証。具体的な制度的取り決めは異なる)。

実施と運用パターン

現地規制検証のための運用フレームワーク

現地検査は、机上での文書審査が技術的信頼性のギャップを解決するのに不十分であることが判明した場合に展開される、形式化された運用パターンを構成する。このパターンには3つの主要な構成要素が含まれる:(1)施設敷地内への規制当局の直接的な立ち入り、(2)一次資料文書および計算記録の体系的な検査、(3)安全上重要な分析に責任を持つ技術者との構造化されたインタビュー。このアプローチは遠隔文書審査とは明確に区別され、提出された技術的主張に関する規制当局の懐疑が高まっていることを運用上示すものである。

参照アーキテクチャの構成要素を示す統合図。ステークホルダーから規制要件と技術基準が分岐し、コンプライアンス検証と技術仕様書を経由して検査プロセスに統合される。検査プロセスから文書化システムへ流れ、監査証跡を生成。相互作用管理を通じて承認フロー、最終的に参照アーキテクチャへ到達する構造を示す。

  • 図5:原子力規制における参照アーキテクチャの構成要素と統合フロー*

規制的ガードレールの概念を表現した多層的検証システムの図解。中央の経路が複数の検証ステージを通過し、各段階でチェックゲート、セキュリティバリア、技術的制約ノードが配置されている。検証ポイント間は相互に接続され、リスク軽減と信頼性確保のメカニズムが視覚化されている。

  • 図4:規制的ガードレール:安全審査における多層的検証体系(データソース:AI生成コンセプトイメージ)*

検査ベースの検証の理論的根拠

文書審査のみではなく現地検査を支持する根底にある前提は、情報の非対称性フレームワークに基づいている:電力事業者は技術的作業を最も有利な形で提示する構造的インセンティブを持つ一方、規制検査官は直接観察と原資料の検査を通じて安全上重要な主張の妥当性を独立して検証しなければならない。現地検査は、検査官が以下を可能にすることでこの非対称性を緩和する:(a)生データから中間計算を経て最終結論に至る分析的推論を追跡すること、(b)運用コンテキストにおいて計算ツールとモデリングソフトウェアにアクセスすること、(c)分析を実施した担当者と技術的前提についてリアルタイムで質問すること。

このパターンは、書面による提出物がどれほど包括的であっても、方法論的限界、データ品質の問題、または検討されていない前提を曖昧にする可能性があり、これらは作業資料の直接検査と担当者へのインタビューを通じてのみ明らかになると想定している。

地震ハザード評価の実装プロセスを示すフロー図。データ収集から始まり、モデル構築、不確実性評価を経て品質確認を行う。承認された場合はピアレビューに進み、レビュー結果に基づいて規制提出または修正が決定される。規制提出後は検査対応を行い、最終的に完了に至る。修正が必要な場合は該当ステップに戻るフィードバックループを含む。

  • 図6:地震ハザード評価の実装プロセスフロー*

中部電力の技術チームと規制当局の担当者が、モダンな会議室で地震ハザード評価について協働検証を行っている様子。複数の専門家が地質図、地震データ可視化、技術報告書を前に、ラップトップやモニター画面を使用しながら対話している。背景には産業施設が見える。

  • 図7:地震ハザード評価における産業界と規制当局の協働パターン データソース:AI生成コンセプトイメージ*

文書化された検査構成要素

日本の原子力安全フレームワークにおける規制実務に基づき、地震ハザード評価に対処する現地検査には、通常、以下の運用要素が含まれる:

  • 一次資料データの検証*:検査官は、提出されたハザードモデルが利用可能な経験的情報を正確に組み込んでいるかどうかを確認するために、元の地震記録(機器観測および古地震学的記録)、地質調査報告書、および地図資料を検査する。このステップは、データ選択が確証バイアスまたは選択的省略の対象となっていないことを検証する。

  • 計算方法論の監査*:検査官は地震ハザード計算の実行を観察し、使用されたソフトウェアツールを文書化し、査読済みの方法論が公表された仕様に従って適用されたことを検証し、標準的実務からの逸脱または分析手順への文書化されていない修正を特定する。

  • 技術者へのインタビュー*:ハザードモデリングに責任を持つスタッフとの構造化されたインタビューは、主要な分析的選択の根底にある推論を確立し、検討され却下された代替アプローチ(正当化を含む)を文書化し、分析における認識された不確実性の取り扱いを明確にする。

  • 比較ベンチマーキング*:検査官は、浜岡の地震ハザード前提を、同等の地震環境で運転されている他の日本の原子炉について承認されたものと比較し、施設固有の独自性主張への依存ではなく明示的な技術的正当化を必要とする統計的外れ値を特定する。

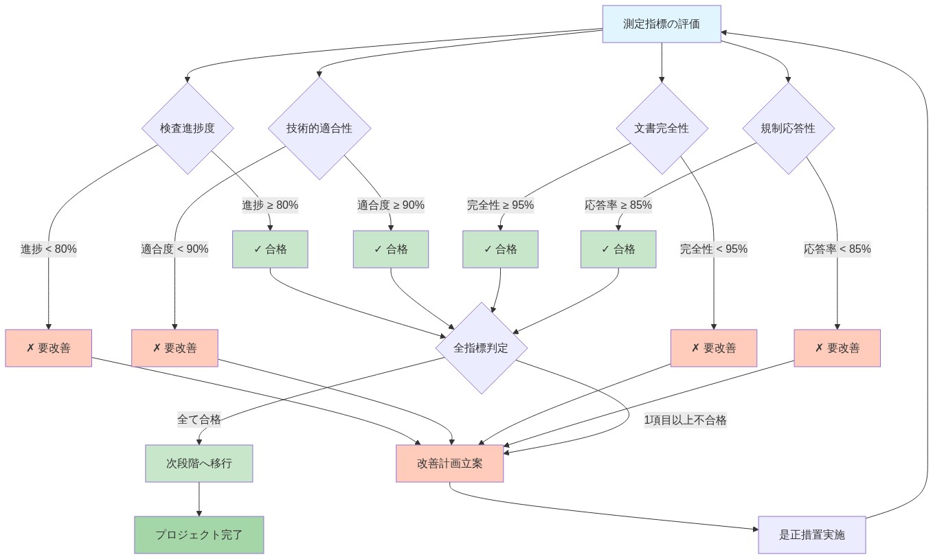
測定指標と次段階への移行判定基準を示すマトリックス図。検査進捗度、技術的適合性、文書完全性、規制応答性の4つの測定軸それぞれについて、合格基準(進捗≥80%、適合度≥90%、完全性≥95%、応答率≥85%)を評価し、全指標が合格した場合は次段階へ移行、1項目以上不合格の場合は改善計画を立案して是正措置を実施し、再評価するサイクルを表現した意思決定フロー。

  • 図8:検査進捗の測定指標と次段階への移行判定基準*

規制対象事業者への運用上の影響

原子力施設運転者にとって、この検査パターンは、基礎的な安全主張が文書化された懐疑に遭遇した場合、規制機関が集中的な現地検証を実施するという先例を確立する。運用上の準備には以下が必要である:(1)検査官の長期滞在と構造化された質問に対するスタッフ訓練、(2)完全な分析記録(却下されたアプローチと推論を含む)を保存する包括的な文書化システム、(3)防御的な枠組みなしに外部の精査に対して複雑な方法論的選択を明確に説明できる技術者。

延長された検査タイムライン—同等の日本の規制コンテキストにおいて経験的に数ヶ月から数年に及ぶ—は、保守スケジューリング、技術スタッフ配置、および資本予算編成に影響を与える運用上の不確実性をもたらす。事業者は、検査完了タイムラインが事前に決定されておらず、検査官の所見に基づいて延長される可能性があることを認識し、積極的な検査期間中の運用および財務計画に不測の事態への備えを組み込まなければならない。

リスク要因と軽減戦略の関係を示す専門的なビジュアル。技術的リスク(ハザード評価の不確実性)、スケジュールリスク(審査期間の延長)、組織的リスク(規制対応能力)の3つのカテゴリーが、それぞれの軽減策によってどのように対処されるかを、相互接続されたフレームワークと矢印で表現。各リスク要因から対応する軽減戦略への経路が視覚的に示されている。

  • 図9:浜岡原発審査停止に伴うリスク要因と軽減戦略 (データソース:AI生成コンセプトイメージ)*

前提条件と限界

この運用パターンは以下を前提としている:(a)検査官が複雑な地震ハザード方法論を評価するのに十分な技術的専門知識を持っていること、(b)施設の文書化が遡及的検証を可能にするのに十分完全であること、(c)技術者が長期の質問期間中利用可能であり続けること。このパターンは、検査所見が根底にある技術的不一致を解決することを保証するものではない;検査官は提出された主張を検証するのではなく、追加の不確実性を特定する可能性があり、検証プロセスをさらに延長する可能性がある。

測定と次のアクション

浜岡原発の審査再開に向けた段階的移行計画を表現した時系列ビジュアル。審査停止状態から始まり、検査完了、改善実施、審査再開、最終的な安全認可に至るまでの5つの段階を矢印で繋ぎ、左から右への進展を示している。各段階は異なるシンボルと色で区別され、プロセスの前進を視覚的に表現している。

  • 図13:浜岡原発の審査再開に向けた段階的移行計画*

検査進捗測定フレームワーク

検査完了のための測定可能な基準を確立することは、規制の透明性とステークホルダーの計画にとって不可欠である。原子力規制委員会(NRA)は、詳細な検査プロトコルまたは明示的な完了基準を公表しておらず、中部電力にとっての運用上の曖昧さ、および投資家と一般市民にとっての不確実性を生み出している。

  • 前提*:この分析は、形式化された測定フレームワークが意味のある進捗評価の前提条件であると想定している。定義された基準がなければ、「完了」は主観的で異議を唱えられるものとなる。

測定は4つの個別の検証領域に対処すべきである:

  • 文書完全性評価* 中部電力は、以下を含む包括的な地震ハザードモデリング文書を提供しなければならない:(1)生の地質学的および古地震学的データ;(2)ハザードモデル選択の方法論的正当化;(3)パラメータ範囲にわたるモデルの頑健性を示す感度分析;(4)東海地域の査読済み地震ハザード評価との比較。

  • 前提条件*:NRAは、検査開始前に、どのデータ形式と文書化基準が規制要件を満たすかを指定しなければならない。

  • 推定タイムライン*:データの入手可能性と文書化の整理に応じて3〜6ヶ月。

  • 独立技術検証* 外部の地震学的レビューは、中部電力のハザードモデルが以下を満たすことを確認すべきである:(1)地域断層形状と滑り速度の現在の理解を組み込んでいること;(2)機器地震記録と歴史的地震カタログと整合していること;(3)現代の地震ハザード分析基準(例:USGS方法論フレームワーク)と一致する不確実性定量化を反映していること。

  • 前提条件*:NRAは、沈み込み帯地震学における実証された専門知識を持ち、事業者または規制当局のいずれとも制度的利益相反のない、適格な独立レビュアーを特定しなければならない。

  • 推定タイムライン*:独立専門家間のピアレビューとコンセンサス構築に6〜12ヶ月。

  • 是正措置の実施と検証* 検証がハザード前提またはモデリングの欠陥を特定した場合、中部電力は以下を行わなければならない:(1)技術的所見に従ってモデルを修正する;(2)各修正の根拠を文書化する;(3)修正された前提が新たな不確実性をもたらさないことを感度分析を通じて実証する;(4)修正されたモデルを再検証のために提出する。

  • 前提条件*:NRAは、軽微な改良(文書化のみを必要とする)と実質的な修正(再検証を必要とする)を区別する明確な閾値を確立しなければならない。

  • 推定タイムライン*:必要な修正の数と複雑さに応じて12〜24ヶ月。

  • 規制決定と審査再開* NRAは、地震前提が技術的に防御可能であり、安全審査を再開できることを正式に文書化しなければならない。この決定には以下を含めるべきである:(1)各技術的懸念に対処する書面による所見;(2)残存する不確実性とそれらが安全フレームワーク内でどのように管理されるかの明示的な記述;(3)継続的な監視または再評価の条件。

  • 前提条件*:NRAは、規制判断の事後的合理化を防ぐため、検査開始前に決定基準を確立しなければならない。

  • 推定タイムライン*:検査開始から24ヶ月以上、前段階の累積期間を反映。

制約から能力への転換プロセスを表現した抽象的なビジュアル。左側は地震ハザード評価の不確実性と規制停止を曇った断片的な形状で表現。中央は検査プロセスを矢印とチェックポイントで示す。右側は技術的能力と規制信頼性の向上を統合された結晶構造で表現。全体的に左から右への流れと上昇軌跡を示している。

  • 図11:制約から能力へ:規制検査による技術的信頼性の構築*

ステークホルダーのアクション要件

  • 中部電力にとって*

  • 組織的遅延なしにリソースを配分し技術的決定を行う権限を持つ、専任の検査対応チームを設立する。

  • NRA検査が強化される前にギャップを特定するため、地震ハザード文書化の包括的な内部監査を実施する。

  • 防御可能性のギャップを早期に特定できるよう、独立した地震専門家(浜岡のライセンシングに以前関与していない)を関与させて並行技術レビューを実施する。

  • 期待を明確にし、定義されたマイルストーンに対する進捗を報告するため、NRAとの月次コミュニケーションプロトコルを確立する。

  • NRAにとって*

  • 検査開始から30日以内に、データ要件、文書化基準、および受容性の技術的閾値を含む明示的な検査基準を公表する。

  • 定義されたマイルストーンと決定ポイントを含む公表されたタイムラインを確立し、四半期ごとまたは重要な所見があった際に更新する。

  • 要件を明確にし、解釈上の曖昧さをリアルタイムで対処するため、中部電力との定期的な(月次または四半期ごとの)技術ブリーフィングを実施する。

  • 無期限の規制上の不確実性を防ぐため、審査停止が解除される具体的な条件を事前に定義する。

  • 投資家および一般ステークホルダーにとって*

  • 検査範囲、予想期間、および決定基準に関するNRAからの書面による明確化を要求する。

  • 検査期間が24〜36ヶ月に延長されることを想定した不測の事態財務モデルを確立する。

  • 検査の進捗と新たな技術的問題に関するシグナルについて、NRAの公開コミュニケーションと規制提出書類を監視する。

  • 透明性を維持し期待のタイムリーな調整を可能にするため、NRAと中部電力の両方から四半期ごとの進捗報告を要求する。

重大なギャップ:公表された測定基準の欠如

公表された検査基準の欠如は、集中的な検査活動が開始される前に是正されるべき規制プロセスの欠陥を表している。明示的な基準がなければ、検査プロセスは長期化し、異議を唱えられ、変化する規制上の期待の対象となるリスクがある。このギャップは、検査停止の最初の30日以内に正式なNRAの措置を通じて対処されるべきである。


リスクと緩和戦略

リスク1:延長されたタイムラインの不確実性

  • 主張*:技術審査中に追加の地震または構造上の欠陥が明らかになった場合、検査期間は予備的な期待を超える可能性がある。

  • メカニズム*:初期検査により、反復的な修正サイクルを必要とする文書化または方法論のギャップが明らかになる可能性があり、それぞれが全体のタイムラインに6〜12ヶ月を追加する。

  • 緩和戦略*:

  • NRAは6ヶ月間隔で予備的所見を公表し、ステークホルダーが推測ではなく実際の進捗に基づいて期待を調整できるようにすべきである。

  • 中部電力は、NRA検査官が遭遇する前に技術的脆弱性を特定するため、独立した地震専門家を使用して並行内部監査を実施し、予期しない所見の確率を減らすべきである。

  • 両組織は、検査期間が24ヶ月を超えて延長される場合の不測の事態コミュニケーションプロトコルを確立し、遅延の技術的理由の公開説明を含めるべきである。

リスク2:範囲の拡大

  • 主張*:検査が体系的な品質管理の欠陥を明らかにした場合、初期の地震ハザード懸念は構造設計、品質保証プロセス、または他の安全領域を包含するように拡大する可能性がある。

  • メカニズム*:地震ハザード分析における文書化のギャップまたは方法論的不整合の発見は、中部電力がすべての安全上重要な機能にわたって技術的厳密性をどのように管理しているかのより広範なレビューを引き起こす可能性がある。

  • このリスクの前提条件*:このリスクは、検査が孤立した技術的ギャップではなく体系的な品質失敗の証拠を明らかにした場合にのみ重大である。

  • 緩和戦略*:

  • NRAは当初から検査範囲を狭く定義し、初期の焦点を地震ハザード前提とそれらの設計基準計算への組み込みに限定すべきである。

  • 中部電力は、品質管理プロセスが適切に機能していることを実証し、範囲拡大の可能性を減らすため、集中的なNRA検査の前にすべての安全領域にわたって包括的な品質保証監査を実施すべきである。

  • 両組織は正式な範囲管理プロトコルを確立すべきである:検査焦点の拡大は文書化され、書面で正当化され、技術的根拠の説明とともにステークホルダーに伝達されるべきである。

リスク3:規制上の先例と業界全体への影響

  • 主張*:NRAが業界全体で地震前提の体系的な再評価が必要であると判断した場合、浜岡審査の停止は他の事業者で同様の検査措置を引き起こす可能性がある。

  • メカニズム*:浜岡の地震ハザード欠陥が事業者固有の失敗ではなく業界全体の方法論的ギャップを反映している場合、NRAは他の施設で同等の検査を開始し、連鎖的な運用上および財務上の影響を生み出す可能性がある。

  • このリスクの前提条件*:このリスクは、浜岡の欠陥が異常ではなくより広範な業界実務を代表すると判断された場合にのみ重大である。

  • 緩和戦略*:

  • NRAは、浜岡が孤立した問題を表すのか、事業者が地震ハザードをモデル化する方法における体系的な問題を示すのかを公に明確にすべきである。この決定は検査開始から6ヶ月以内に行われるべきである。

  • 他の事業者は、現在の科学的理解に対して地震ハザード前提を積極的にレビューし、懸念が存在する場合は早期にNRAと関与し、予期しない検査を防ぎ、秩序ある是正を可能にすべきである。

  • 業界団体は、事業者間で地震ハザード方法論のピアレビューを促進し、共通基準を確立し、一貫性のない規制上の取り扱いの可能性を減らすべきである。

リスク4:公衆の信頼の侵食

  • 主張*:延長された停止と集中的な検査は、中部電力の技術的能力とNRAの規制有効性の両方に対する公衆の信頼を損なう可能性がある。

  • メカニズム*:長期化する不確実性と集中的な検査活動の組み合わせは、技術的所見が最終的に軽微または是正可能であっても、深刻な安全上の欠陥の証拠として公衆に解釈される可能性がある。

  • 緩和戦略*:

  • 中部電力とNRAの両方は、検査の進捗、所見、およびタイムラインについて透明にコミュニケーションすべきである。防御的な姿勢または情報の差し控えは公衆の懸念を増幅する。

  • NRAは、深刻な欠陥と日常的な文書化のギャップを区別し、技術的所見をアクセス可能な言語で説明する四半期ごとの進捗要約を公表すべきである。

  • 中部電力は、地震ハザード前提の技術的根拠と規制上の懸念に対処するために取られているステップを説明し、地元のステークホルダーとメディアに積極的に関与すべきである。

リスク5:資本配分の非効率性

  • 主張*:中部電力は停止期間中も浜岡を運転準備状態に維持しなければならず、対応する収益創出なしに継続的な資本と保守コストを負担し、審査再開を加速する財務的圧力を生み出す。

  • メカニズム*:延長された停止は、事業者が規制所見を早期に受け入れるか、NRAに迅速な審査を圧力をかけるインセンティブを生み出す可能性があり、技術的厳密性を損なう可能性のある財務的負担を生み出す。

  • 緩和戦略*:

  • 中部電力は、延長された停止タイムライン(24〜36ヶ月)を含む財務シナリオをモデル化し、それに応じて資本配分と運用計画を調整し、規制プロセスを加速する圧力を減らすべきである。

  • 事業者は、停止期間中の代替収益源またはコスト削減措置を探求すべきであり、他の事業者との潜在的な電力購入契約または安全性を損なうことなく保守コストを削減する一時的な運用上の修正を含む。

  • 投資家は、中部電力の全体的なポートフォリオに対する浜岡の財務的貢献を評価し、延長された停止シナリオを反映するように投資期待を調整すべきである。

実務者への影響

これらのリスクは基本的な原則を強調している:初期の規制提出時の技術的厳密性は、検査中に発見された欠陥の是正よりもはるかにコストが低い。中部電力は、正式なNRA検査が強化される前に包括的な内部技術レビューと独立検証を優先し、延長されたタイムライン、範囲拡大、および関連する財務的および評判上のコストの確率を減らすべきである。

結論と移行計画

浜岡原発の審査停止は、規制実務における文書化された転換を示している。原子力規制委員会は、安全審査の基礎となる地震ハザード評価が、包括的な安全評価に進む前に明示的な技術基準を満たさなければならないという要件を実証した。この措置は、裁量的な執行選択ではなく、審査プロセスに対する運用上の制約を反映している。

  • 実証された主要な知見:*
  1. 前提条件としての地震ハザード評価: 地震ハザードモデリングは通常の審査要素ではなく、後続の安全解析のためのゲート要件である。規制委員会の審査停止決定は、事業者が正式な提出前に、文書化された方法論、査読済みデータソース、定量化された不確実性範囲を通じて防御可能な地震想定を確立しなければならないことを示している。この要件は、規制委員会の2013年以降の枠組み(原子力規制委員会設置法、2012年;規制委員会安全審査指針、2013年改訂)における現行の規制実務を反映している。

  2. 提出前検証による手続き遅延の削減: 正式な申請提出前に独立した査読と第三者技術検証を実施する事業者は、後期段階での技術的発見の確率を低減する。この実践は、規制産業における確立された品質保証プロトコルと整合し、審査停止または審査期間延長の可能性を低減する。

  3. 標準実務としての強化された現地検証: 浜岡の技術文書に対する現地検査を実施するという規制委員会の決定は、規制検証が現在、事業者施設における基礎的想定の直接検査を含むことを示している。組織は検査官の長期滞在を予期し、職員、文書管理システム、データ管理プロトコルを適切に準備しなければならない。

  4. 明示的なコミュニケーションプロトコルと測定基準: 規制効率は、技術基準、文書要件、審査スケジュールに関する明確に定義された期待に依存する。これらのパラメータに関する曖昧さは、手続き遅延と利害関係者の不確実性の可能性を増大させる。測定基準とコミュニケーションプロトコルの早期確立は、このリスクを低減する。

  5. セクター全体への適用可能性: 規制委員会の審査対象となる原子炉を運転する他の事業者は、地震想定に対する同等の精査を予期すべきである。浜岡のケースは、孤立した執行措置ではなく、規制実務の先例を確立する。

  • 実務者のための実施枠組み:*

  • フェーズ1: 即時評価(0~3ヶ月)*

  • 現在の査読済み地質データ、過去の地震記録、活断層マッピングに対する地震ハザード想定の体系的監査を実施する。

  • 独立した地震専門家を関与させ、既存のハザードモデルにおける技術的ギャップ、データ制限、不確実性定量化の欠陥を特定する。

  • 正式提出前に技術基準と文書要件を明確化するため、規制当局との文書化されたコミュニケーションプロトコルを確立する。

  • フェーズ2: 是正実施(3~12ヶ月)*

  • 内部技術監査を通じて特定された是正措置を、方法論的選択の文書化された正当化とともに実行する。

  • 文書化された審査基準と知見を持つ独立技術委員会を通じて、改訂されたハザードモデルの正式な査読を実施する。

  • 方法論の説明、データソースの出所、不確実性の定量化、感度分析、現行の規制ガイダンスとの整合性を含む包括的な技術文書を準備する。

  • フェーズ3: 持続的コンプライアンス(12ヶ月以上)*

  • 技術的整合性を維持するため、地震研究出版物、地質調査更新、規制ガイダンス改訂の体系的モニタリングを確立する。

  • 新しい科学データまたは規制明確化に対応したハザード想定の定期的再評価のための文書化された手順を開発する。

  • 規制期待とハザード評価方法論における新興ベストプラクティスの共通理解を確立するため、業界技術フォーラムに参加する。

  • 規制持続可能性原則:*

浜岡の審査停止は、技術的厳密性と規制透明性が、効率的な安全審査の制約ではなく前提条件として機能することを実証している。防御可能な技術的基盤を確立し、規制当局との透明なコミュニケーションを維持する事業者は、手続き上の不確実性を低減し、審査スケジュールを加速する。逆に、技術検証を正式審査段階まで延期する組織は、審査停止または評価期間延長の確率を増大させる。この原則は文書化された規制実務を反映しており、将来の安全審査プロセスに対する組織計画に情報を提供すべきである。

システム構造とボトルネック: 制約から能力へ

浜岡の審査停止は、安全評価が検証活動をどのように順序付けるかにおける重大な構造的欠陥を露呈している。ボトルネックは手続き上のものではなく構造的である。現行の審査枠組みは、基礎的なハザード想定が厳格な独立精査に直面する前に、事業者が複数の評価段階を進むことを許可している。

これは実際には隠れた機会である。ボトルネックは、規制システムがより高次の検証モデルへと飛躍できる場所を明らかにする。審査停止を遅延として見るのではなく、現行システムがエラーを検出し修正している証拠として認識すべきである—まさにそれがすべきことを行っている。

  • イノベーションの空白地帯:* 審査再開前に現地検査を実施するという規制委員会の決定は、早期段階の集中的検証が標準実務となる未来を示唆している。これは新しいサービスカテゴリーへの需要を創出する。独立地震評価企業、リアルタイムハザード監視プラットフォーム、サービスとしての検証コンサルタンシーである。これらの能力を今構築する組織は、世界中の規制当局が同様の枠組みを採用するにつれて、重要な市場シェアを獲得するだろう。

構造的根拠は説得力がある。基礎的想定が数ヶ月の下流分析後に疑問視される場合、すべての先行作業は再評価を必要とする。これは経済的に無駄であり、公衆の信頼を損なう。再設計されたプロセス—正式な規制委員会審査が始まる前に独立査読を通じてハザード検証を前倒しするもの—は、発見段階を圧縮し、信頼性を強化する。

  • 具体的には、前進への道は3つの隣接するイノベーションを含む:*
  1. モジュール式検証アーキテクチャ: ハザード評価を安全システム解析から分離する。事業者が統合安全ケースを提出する前に、地震モデルの独立認証を取得することを要求する。これにより、ボトルネックは規制委員会の審査能力から独立検証の市場へと移行する—よりスケーラブルなモデルである。

  2. リアルタイム監視統合: 浜岡の検査は、自動化されたハザードモデル更新を伴う継続的地震監視を義務付ける可能性がある。静的評価ではなく、地震想定は生きたデータセットとなり、新しい地震科学が出現するにつれて更新される。これにより、プラントは継続的に安全性を強化する研究プラットフォームへと変容する。

  3. 透明な不確実性コミュニケーション: 検査は、事業者が規制当局と公衆に地震不確実性を伝達する方法に関する新しい基準を確立すべきである。確率論的枠組み、信頼区間、シナリオ分析は交渉不可能となる。これは業界全体の基準を引き上げ、不確実性定量化における専門知識への需要を創出する。

  • 運用チームにとって:* 検査期間—潜在的に数ヶ月または数年に及ぶ—は計画の不確実性を生み出すが、これは実際にはバグではなく機能である。これは、規制当局が検証を急がないことを示している。戦略的対応は、この期間を能力構築の窓として扱うことである。地震科学の専門知識に投資し、独立査読委員会を設立し、透明なコミュニケーション枠組みを開発する。このプロセスから強化された技術的信頼性を持って出現する事業者は、将来の許認可と公衆の信頼において競争優位性を持つだろう。

  • 長期ビジョン:* 浜岡の審査停止は、継続的で適応的な安全検証へのグローバルな転換の前兆である。個別の審査サイクルではなく、将来のインフラストラクチャは、安全想定が新興データに対して継続的に検証される枠組みの下で運用される。この移行を早期に受け入れる規制当局と運用者は、他者が従う基準を定義するだろう。ボトルネックは一時的である。それが明らかにする能力は永続的で変革的である。