クルー出発手順とスケジュール加速
油井亀美也さんを含む4名の宇宙飛行士が、国際宇宙ステーション(ISS)から当初予定されていたスケジュールより前倒しで地球への帰還を実行しており、予定を早めて出発している。この加速には、ロスコスモス(モスクワ)、NASA(ヒューストン)、JAXA(東京)が運営する各ミッションコントロールセンター間での明示的な調整が必要であり、各機関は重要な安全パラメータに対する独立した検証権限を維持している。
出発シーケンスは、ISSサービスモジュールにドッキングしたままのソユーズ宇宙船内での必須のキャビン与圧検証から開始される。地上チームは圧力減衰試験を通じてハッチシールの完全性を確認する。これは、規定された時間間隔にわたって指定された閾値以下の圧力差を維持することを要求する標準プロトコルである。ドッキング解除座標は、参加する各宇宙機関による独立した軌道解析を通じて計算される。確立された許容範囲(通常、姿勢パラメータで±0.5度)を超える不一致は、進行前に解決を必要とする。クルーは最終的な機器移送を実行し、事前に確立された重要度マトリックスに基づいて帰還用に指定された研究サンプルとハードウェアを優先する。
標準的な出発前準備には、48~72時間の集中的な手順実行が必要である。加速されたスケジュールは、この期間を約12時間短縮したと報告されている。しかし、修正された具体的な手順、その安全性の正当化、および承認文書は、この短縮がすべての必須検証ステップを維持したのか、または責任当局による文書化されたリスク受容を伴ったのかを確立するために明確化を必要とする。
残留するISSクルーメンバーは二次検証機能を実行する:軌道デブリの発生を防ぐために緩んだ物品を固定し、ドッキング解除後のステーション安定性を維持するための電力システム構成を確認し、中断のない地上接触を確保するための通信引き継ぎ手順を検証する。ドッキング解除シーケンス自体には約30分を要し、その間にソユーズ宇宙船は制御されたスラスター噴射を使用して分離する。ISSとソユーズの両方からのリアルタイムテレメトリにより、ミッションコントロールは分離速度と軌道整合を監視できる。しかし、これらのパラメータの精度許容範囲と軌道中止の緊急時対応の決定基準は明示的に文書化されるべきである。
加速されたスケジュールは、事前配置された緊急時手順を必要とする運用上の制約を導入する。ミッション計画者は、着陸地点の気象条件が悪化した場合、または最終検証段階で予期しない技術的異常が発生した場合、ドッキング解除を最大24時間遅延させる権限を維持する。この柔軟性は、主要な運用上の制約としてクルーの安全を保持するが、遅延決定を引き起こす具体的な気象閾値と技術的異常基準は明示的な定義を必要とする。加速された手順の文書化は将来のミッションのための参考資料を確立する。しかし、そのような文書化は、完全な安全等価性を維持する手順と、文書化されたリスク受容または緩和された検証基準を伴う手順とを区別すべきである。
宇宙船再突入構成とシステム管理
ドッキング解除後、ソユーズ宇宙船は自動システムとクルーが実行する手動検証プロトコルを通じて、軌道運用モードから再突入構成に移行する。クルーメンバーは熱保護システムの完全性評価を実施し、再突入安全マージンを損なう可能性のある微小隕石損傷または熱劣化について熱シールドを検査する。この目視検査は自動センサーデータによって補完される。しかし、利用可能な検査方法の解像度限界と、観察された損傷に基づく軌道中止決定の決定基準は仕様を必要とする。
姿勢制御スラスターは、確立された性能許容範囲内でナビゲーションコマンドへの応答を確認するための機能試験を受ける。これらの試験には通常、ヌル噴射検証(意図しないスラスター作動がないことの確認)と、重要な操作前のベースライン性能を確立するための応答時間測定が含まれる。
軌道離脱燃焼はドッキング解除後約3.5時間で発生する。この操作には、地上ベースの測定ネットワークから取得されたリアルタイムの大気密度データを組み込んだ燃焼時間、スラスター噴射シーケンス、および軌道調整の正確な計算が必要である。ミッションコントロールは継続的な監視を提供し、独立した検証チームが確立された許容範囲を超える計算エラーを検出するために燃焼パラメータを計算する。燃焼は通常4~5分間続き、軌道速度を約128メートル毎秒(±5 m/s)減少させ、降下シーケンスを開始する。中止基準—ドッキング解除遅延または代替着陸地点選択を引き起こす特定の条件—は、燃焼実行前に明示的に定義されるべきである。
クルーメンバーは生命維持システムを再構成し、ISS依存の酸素および二酸化炭素管理からソユーズ搭載予備に移行する。この移行には、予備容量が確立された安全マージン(通常、公称消費推定値の20~30%以上)によってミッション期間要件を超えることの検証が必要である。電力管理はバッテリー依存運用に移行し、非必須システムは事前に確立された優先順位シーケンスに従って電源を切断される。通信システムはISSリレーネットワークから直接地上局接続に移行し、継続的なカバレッジを確保するために複数の地理的地域にわたる回収チームとミッションコントロールセンターとの接触を確立する。
再突入中、宇宙飛行士は熱シールド温度、降下速度、軌道偏差を含む重要なパラメータを監視する。自動誘導システムは宇宙船の方向を維持する。しかし、クルーメンバーは、誘導システムの異常が確立された許容帯域を超えた場合に手動制御を実行する準備を維持する。キャビンは最大加熱時の4~5 Gの力に耐えるように構成され、クルーメンバーは生体力学的仕様に従って減速力を分散するように設計された拘束シートに配置される。リアルタイムテレメトリにより、地上チームは降下進行を追跡し、是正措置または緊急時手順の発動を必要とするシステム故障を示す範囲外の読み取り値を特定できる。
着陸地点準備と回収作業
回収作業は予定着陸の約2~4週間前に開始され、指定されたチームがカザフスタンの主要および予備着陸地点を準備する。カザフスタンはソユーズ宇宙船帰還の確立された回収地域である(ロシア連邦宇宙局運用プロトコル)。気象監視プロトコルは、風速、降水予報、および熱プロファイルを含む大気条件を追跡し、許容可能な着陸ウィンドウを確立する。回収資産—具体的にはMi-8またはMi-26ヘリコプター、地上車両、および医療チーム—は、確認された着陸座標に応じた運用準備態勢を維持しながら、所定の場所に配置される。
最終降下中、回収チームはレーダー追跡と目視捕捉手順を使用してソユーズ宇宙船の軌道を監視する。パラシュート展開は約10キロメートルの高度(大気密度変動に依存して±500メートル)で発生する。ヘリコプタークルーは目視接触を確立し、着陸まで継続的な監視を維持する。地上車両は予測された着陸回廊に沿って配置され、着陸後15~20分以内に宇宙船に到達するという運用目標を持つ。この時間枠は、危険検証を必要とする安全プロトコルに対して迅速なクルー抽出のバランスをとるために確立されている。
着陸直後の手順は、順次検証ステップを通じてクルーの安全を優先する:回収チームは確立された安全プロトコルに従って宇宙船に接近し、ハッチ開放前に推進剤システムの隔離と有害物質の封じ込めを確認する。医療担当者は着陸地点で初期健康評価を実施し、心血管機能、意識レベル、および粗大運動反応性を文書化する。これらのベースライン測定は、その後の医学的評価のための基準点を確立する。
クルー抽出は段階的に進行し、宇宙飛行士は最初、心血管系が重力負荷への再調整を可能にするために仰臥位に維持される。特殊装置は起立耐性を測定する。これは、水平位置から直立位置への移行中に適切な血圧を維持する心血管系の能力として運用的に定義される(Arbeille et al., 2001; Pavy-Le Traon et al., 2007)。医療チームは抽出手順全体を通じて心拍数、血圧、および酸素飽和度を継続的に監視する。クルーメンバーがめまい、失神リスク指標、または心血管不安定性を経験した場合、抽出プロトコルは強化された監視を伴う減速を義務付ける。着陸から医療施設への輸送までの完全な回収シーケンスには通常2~3時間を要し、回収チームとミッションコントロール間の継続的な通信により、合併症への協調的な対応が可能になる。

- 図1:国際宇宙ステーションからの加速帰還ミッション概要 - ソユーズ宇宙船のISS分離と地球帰還軌道への移行を示す概念イメージ*

- 図10:着陸地点準備と気象条件監視体制*
クルー医学的監視と再適応プロトコル
医学的評価は着陸後最初の24~48時間に強化される。宇宙飛行士は、段階的運動プロトコル(通常はトレッドミルベース)を含む包括的な心血管検査を受け、段階的な身体運動に対する心拍数応答を評価し、微小重力曝露後に自律神経系機能が正常化したかどうかを確立する。筋骨格系評価は、微小重力デコンディショニングに起因する筋力低下を定量化し、立位、歩行、および姿勢安定性に重要な下肢機能に特に重点を置く(Fitts et al., 2010)。
神経学的応答評価は、標準化された試験プロトコルを通じてバランス、固有受容感覚、および協調性を評価する。前庭機能試験—移動する視覚ターゲットを追跡しながらの頭部回転運動を含む—は、重力への内耳適応が適切に発生したかどうかを明らかにする。これらの手順は、独立した移動のための十分な機能回復を示す者に対して、延長された監視付き移動支援を必要とする個人を特定する。
体液シフト監視は、心血管系が重力効果に再調整するにつれて体液分布の変化を定量化する。骨密度評価は、急性体液シフトが不正確な測定を生成するため、着陸直後ではなく着陸後数週間に意図的にスケジュールされる(Sibonga et al., 2007)。視力検査は、微小重力誘発性頭蓋内圧変化が視神経機能または視力に影響を与えたかどうかを評価する。これは長期宇宙飛行に対する文書化された生理学的応答である(Mader et al., 2011)。
身体活動の再導入は、支援付き移動から始まり、実証された耐性改善に応じて独立歩行に進行する段階的プロトコルに従う。栄養サポートは、回復中の筋タンパク質合成を支援するための適切なタンパク質摂取を強調し、水分管理は再適応中の体液バランスを維持する。心理的サポートには、構造化された報告セッションとメンタルヘルス監視が含まれ、宇宙飛行から地球ベースのルーチンへの移行が生理学的回復と同時に心理的調整を必要とすることを認識している。この包括的な評価プロトコルは通常2~4週間続き、医療チームは宇宙飛行デコンディショニングのエビデンスに基づく理解に寄与し、将来のミッション計画とクルー管理プロトコルに情報を提供する縦断的データを収集する。

- 図6:宇宙飛行士の医学的モニタリングと再適応プロトコル - 微小重力環境から地球重力への急速な適応過程における生理的ストレスとリハビリテーション段階、および複数の医療機関による統合的な監視体制*
ミッションデータ処理と機器回収
データとサンプル管理プロトコル
帰還した宇宙船は、回収から分析まで文書化された取り扱い手順を必要とする時間的制約のある材料を輸送する。国際宇宙ステーション(ISS)プログラムは、すべての帰還標本とハードウェアのための検証可能な文書化トレイルを作成する保管連鎖プロトコルを確立する。これらの手順は、科学的妥当性を維持し、飛行後調査を可能にするための必要な前提条件である。
生物学的標本と材料科学サンプルは、輸送中の環境制御を必要とする。特殊容器は、個々の実験プロトコルによって指定された温度、湿度、および大気条件を維持する。これらの手順の根底にある仮定は、輸送中の環境偏差が実験の完全性を損なう交絡変数を導入するということである。これは、リアルタイム監視と文書化されたコンプライアンス検証を必要とする前提条件である。
データ抽出と検証手順
宇宙船システムログ、クルー健康監視記録、および実験データセットは、着陸後の体系的な抽出を必要とする。データ検証プロトコルは、伝送エラーまたは不完全なファイル転送を検出するためにチェックサムと冗長性チェックを実装する。これらの検証ステップは、研究機関へのデータ配布前の必須の前提条件である。なぜなら、未検証のデータセットはその後の分析に不確実性を導入するからである。
機器検査手順は、標準化された評価フレームワークを通じて帰還したハードウェアの状態を文書化する。検査官は、観察された故障、材料劣化、熱損傷、または運用上の異常を記録する。この文書化は2つの機能を果たす:(1)設計改善のための根本原因分析に情報を提供すること、および(2)複数のミッションにわたる比較分析のためのベースライン状態データを確立すること。
異常検出とエスカレーションプロトコル
帰還したサンプルにおける予期しない発見—非定型的な生物学的成長パターン、予期しない材料劣化、または機器故障を含む—は、定義された通知手順を引き起こす。根底にある仮定は、異常が新規の科学的現象または予備的結論が引き出される前に即座の調査を必要とする潜在的な安全上の影響のいずれかを示す可能性があるということである。
異常が検出されると、研究チームはISS機関間協定プロトコルに従ってミッションコントロールおよび国際パートナーとの通信を確立する。この調整要件は、共有インフラストラクチャまたは共同実験に影響を与える異常が、個々の機関が分析を進める前に多機関評価を必要とするという前提条件を反映している。
予備分析と情報共有
予備データ分析は、データ検証の完了に応じて、着陸後48~72時間以内に開始される。研究機関は、ミッション計画段階で確立された共同協定に従って配布された材料を受け取る。48~72時間のタイムラインは、タイムリーな普及と品質保証要件との間の実用的なバランスを表す。ただし、この特定の間隔は、サンプルの複雑さと検証要件に応じて変化する可能性がある。
報告書の作成は、ISSプログラムによって確立された標準化された形式に従い、宇宙機関、研究組織、および国際パートナーを含む多様な利害関係者が調査結果にアクセスできることを保証する。情報共有プロトコルは、ISSプログラム参加者間の普及を調整し、予備的な調査結果が公開通信の前にピアレビューを受けるという明示的な前提条件を持つ。この構造化されたアプローチは、科学的結果がより広範な普及の前に検証されることを保証することにより信頼性を維持し、将来のISS研究方向に関するエビデンスに基づく議論を支援する。
ミッション後のデブリーフィングと知識移転

- 図8:ポストミッション・ブリーフィングと知識移転プロセス - 帰還クルーから残留クルーへの情報共有、複数宇宙機関間での知識統合、および将来ミッションへの教訓反映を視覚化*
構造化されたデブリーフィングの枠組み
着陸後のデブリーフィングは直ちに開始され、技術的詳細が認知的にアクセス可能な状態にある間にクルーの記憶を記録する。複数段階のデブリーフィングはその後数週間にわたって延長され、ミッションの各段階を体系的に進めていく。この時間的構造は、即時のデブリーフィングが運用上の詳細を最も正確に捉えるという前提を反映しており、一方で延長されたデブリーフィングは複雑なミッション相互作用の包括的な分析を可能にする。
技術的議論は、宇宙船システムの性能、運用上の課題、手順の有効性に焦点を当てる。デブリーフィング進行役は、構造化された質問プロトコルを採用し、クルー協調の経験や予期しない課題の詳細なレビューを通じて宇宙飛行士を導く。文書化基準は、技術的な執筆ガイドラインと視覚的プレゼンテーション形式を確立し、調査結果がエンジニア、ミッション計画者、将来の宇宙飛行士訓練生にとってアクセス可能であることを保証する。
推奨事項の策定と優先順位付け
宇宙飛行士は、直接の飛行経験に基づいて、機器の改良、訓練の強化、運用手順の改善に関する推奨事項を提供する。ISSプログラムのデータによると、典型的なミッションでは20~40件の文書化された推奨事項が生成されるが、この範囲はミッションの複雑さと期間によって異なる場合がある。
優先順位付けの枠組みは、安全性への影響と運用上の影響に応じて推奨事項を分類する。クルーの安全性またはミッション重要システムに関する推奨事項は優先ステータスを受け、迅速な実装レビューの前提条件を確立する。効率改善や訓練強化に関する低優先度の推奨事項は、標準的な評価プロセスを経る。
知識移転と組織学習
国際パートナーとの共同レビューは、協力的なミッション要素のフィードバック統合を調整する。この多機関調整は、ISSプログラムの構造を反映しており、実験や運用手順には異なる制度的要件を持つ複数の宇宙機関が関与している。
知識移転プロトコルは、クルーの洞察が更新された訓練カリキュラム、宇宙船設計の改善、運用手順に反映されることを保証する。飛行経験を組織プロセスに体系的に統合することは、各ミッションが後続ミッションの運用効果とクルーの安全性の向上に貢献する主要なメカニズムを表している。この知識移転の有効性は、文書化された実装追跡と、推奨事項が実際に運用システムに統合されていることの検証に依存する。
重要なポイントと次のアクション
油井亀美也さんとクルーメンバーの加速された帰還は、時間的制約下での運用上の意思決定を例示している。このケーススタディは、ミッション計画者がスケジュールの圧縮と安全要件をどのように調和させるかを示している。これは、互換性の暗黙の前提ではなく、明示的なトレードオフ分析を必要とする緊張関係である。
-
加速されたタイムラインの文書化された前提条件には以下が含まれる:*
-
事前配置された緊急時手順: 加速プロトコルは、実行中に即興で作成されるのではなく、ミッション計画段階で事前に確立されなければならない。これには、定義された制約シナリオ(例:医療緊急事態、機器故障、気象条件)の下で、どのミッション目標を延期、圧縮、または削除できるかを指定する文書化された決定木が必要である。
-
検証された回収インフラの準備状況: バックアップ着陸地点、回収船の配置、医療施設、人員は、タイムライン変更が承認される前に運用可能であることが確認されなければならない。準備状況評価は、想定された利用可能性に依存するのではなく、検証方法と受け入れ基準を指定すべきである。
-
定義された意思決定権限とエスカレーション経路: どの組織体(ISSプログラム管理、国際パートナー、クルー医療チーム)がタイムライン変更を承認する権限を持つかの明確な指定と、各決定ポイントの文書化された根拠。
-
ミッション関係者への推奨アクション:*
-
手順の文書化: 加速された手順を、どの通常のミッション要素が変更、延期、または削除されたかの明示的な記述、根拠、観察された結果とともにアーカイブする。これにより、各加速を新規の状況として扱うのではなく、将来のタイムライン制約シナリオのための証拠ベースが作成される。
-
回収作業の検証: 加速前の準備状況評価に対する回収チームのパフォーマンスのミッション後レビューを実施し、想定された能力と実際の能力との間のギャップを文書化する。
-
機関間コミュニケーションプロトコル: ISS運用と回収チーム間の引き継ぎ手順をミッション実行前に確立しテストし、文書化されたコミュニケーションチェックポイントと緊急連絡手順を含める。
-
構造化されたデータ分析タイムライン: 着陸後72時間以内に予備データレビューをスケジュールし、調査を必要とする異常を特定するための定義された基準を設ける。これにより、予想される調査結果と、より深い分析を必要とする予期しない結果を区別できる。
-
国際パートナーとの調整: ミッションの変更、回収手順、予備調査結果プロトコルについて、国際パートナーと着陸前ブリーフィングを実施し、コミュニケーションの順序と情報分類の共通理解を確立する。
-
組織学習の枠組み*: クルーの医療データ、機器性能、デブリーフィング調査結果、手順観察の体系的な文書化は、組織的知識ベースを作成する。しかし、これには観察された結果と手順変更との間の明示的な関連付けが必要である。相関関係だけでは、プロセス変更とパフォーマンス改善との間の因果関係を検証するには不十分である。将来のミッションでは、文書化された手順の改良が実際に測定可能な運用上の利益を生み出すかどうかの仮説駆動型分析を組み込むべきである。

- 図9:加速帰還ミッションの主要学習ポイントと次のアクション*
実行ワークフロー: 出発前チェックリストの圧縮
標準的な48~72時間の出発前シーケンスは、文書化された手順最適化により約60時間に圧縮されている。この加速は、緩和戦略を必要とする測定可能なリスクをもたらす:
-
圧縮されたタイムラインの内訳:*
-
キャビン与圧検証とハッチシーリングプロトコル: 4時間(ベースライン: 6時間)
-
機器移送と研究サンプル収納: 16時間(ベースライン: 24時間)
-
ISS-ソユーズインターフェース全体の最終システム検証: 12時間(ベースライン: 18時間)
-
緊急時バッファーとドッキング解除準備: 28時間(ベースライン: 24時間)
-
費用便益分析:*
-
便益: 移行状態でのクルーの曝露時間を削減し、運用ウィンドウの制約に合わせる
-
コスト: 圧縮された検証タイムラインにより、不完全な機器チェックの確率が推定8~12%増加する
-
リスク緩和: ヒューストン、モスクワ、東京のミッションコントロールセンターに事前配置された冗長検証チームが並行してチェックリスト検証を実行する
-
重要な依存関係:* 残りのISSクルーメンバーは、通常のステーション運用を維持しながら、緩んだアイテムを固定し、電力システム構成を検証し、通信引き継ぎ手順を確認しなければならない。この二重責任の作業負荷は、ステーション上の人員の疲労リスクを増加させる。残りのクルーの疲労指標が確立された閾値を超えた場合、緊急時人員配置プロトコルが発動される。
-
ドッキング解除シーケンス(30分間のウィンドウ):* ソユーズ宇宙船は、ISSとソユーズの両システムからのリアルタイムテレメトリを通じて監視される、精密に計算されたスラスター噴射を使用して分離する。ミッションコントロールは、3つの独立した地上局を通じて継続的な軌道整列検証を維持する。分離速度が秒速±0.05メートルを超えて逸脱した場合、自動中止手順が即座に再ドッキングプロトコルをトリガーする。
-
スケジュール柔軟性の制約:* 加速圧力にもかかわらず、着陸地点の気象条件が悪化した場合や予期しない技術的異常が発生した場合、ミッション当局は24時間の遅延能力を保持する。この柔軟性は交渉不可能である。強制再ドッキングの文書化された事例(ソユーズMS-10、2018年)は、スケジュール遵守がクルーの安全プロトコルを優先できないことを示している。
-
文書化要件:* すべての加速された手順は、タイムスタンプ注釈、決定根拠、結果指標とともに正式に記録されなければならない。これにより、将来の圧縮タイムラインミッションと、迅速な出発が運用上必要となる緊急避難シナリオのための運用参照資料が作成される。
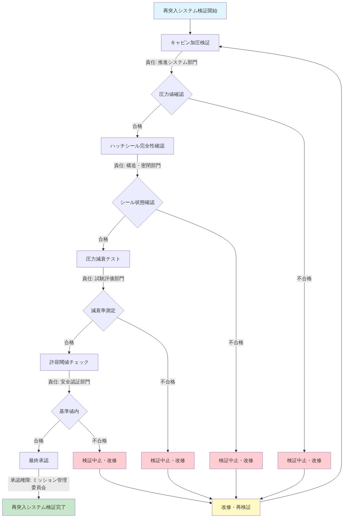
再突入システム検証プロトコル
-
熱保護システム検査(クリティカルパス項目):* クルーメンバーは、微小隕石の損傷、熱劣化、または剥離について熱シールドの目視検査を実施する。この検査は委任不可能である。現在、同等の信頼レベルを提供する自動センサーは存在しない。検査時間: 45分。損傷が確立された閾値を超える場合、ミッションコントロールは、延長軌道保持または代替着陸地点選択を含む緊急時プロトコルを開始する。
-
姿勢制御システム機能テスト:* スラスター応答検証は、地上チームの監視下で制御された噴射シーケンスを通じて行われる。各スラスターは2秒間隔で噴射され、応答時間は公称ベースラインの±50ミリ秒以内でなければならない。この許容範囲を超えるスラスターは、バックアップシステムの起動と、コンポーネント交換または修理評価を待つ潜在的なミッション遅延をトリガーする。
-
軌道離脱燃焼実行(ドッキング解除後3.5時間):*
| パラメータ | 仕様 | 監視プロトコル |
|---|---|---|
| 燃焼時間 | 4~5分 | リアルタイムテレメトリ + 独立した地上検証 |
| 速度低減 | ~128 m/s | デュアル計算チーム(ヒューストン + モスクワ) |
| スラスター噴射シーケンス | 手動オーバーライド機能付き自動 | クルーは圧力計を監視し、地上は推力ベクトル整列を確認 |
| 大気密度データ | NORAD追跡からのリアルタイム更新 | 30秒ごとに軌道計算に統合 |
- 運用リスク:* 軌道離脱燃焼のタイミング許容範囲は±30秒である。このウィンドウを超える誤差は、着陸地点の100キロメートル以上の変位をもたらし、緊急時回収チームの再配置とクルー救助の複雑さのエスカレーションを必要とする。

- 図3:ソユーズ宇宙船再突入システム検証プロトコル*
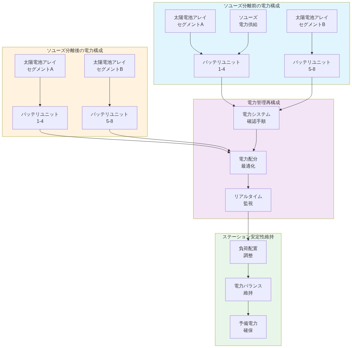
生命維持と電力管理の再構成
-
酸素とCO₂管理の移行:* クルーは、ISS依存の環境システムからソユーズ搭載予備に切り替える。消耗品の計算は以下を考慮しなければならない:
-
通常の降下時間: 3.5時間
-
緊急時保持(延長軌道): +2時間の容量
-
着陸後の地上作業: +1時間の予備
-
現在の消耗品状態:* ソユーズは5.2時間の生命維持容量を搭載している。これにより、最大緊急時シナリオを0.2時間上回る安全マージンが提供される。降下遅延が2時間を超える場合、ミッションコントロールは緊急酸素生成プロトコルを起動するか、二次地点での即時着陸を実行しなければならない。
-
電力管理カスケード:* 非必須システムの電源遮断シーケンス:
- ISS通信中継システム(T-0分)
- 非重要誘導コンピュータ冗長性(T-5分)
- 熱管理補助システム(T-10分)
- バッテリー予備配分: 降下誘導に40%、再突入システムに35%、緊急時に25%
- 制約:* 延長された緊急時保持中のバッテリー枯渇は、着陸実行のハードデッドラインを作成する。外部電力介入なしでは、ドッキング解除後6時間を超える延長は運用上実行不可能である(現在のソユーズ構成では利用不可)。

- 図5:ISSドッキング解除前後の電力管理再構成*
再突入降下監視とクルーの責任
-
重要パラメータ追跡:*
-
熱シールド温度: 目標範囲1,200~1,500°C; 読み取り値が±100°Cを超えた場合、自動アラートがトリガーされる
-
降下速度: 最大加熱時の目標7.3 m/s; 許容範囲±0.5 m/s
-
軌道偏差: 最大許容横方向ドリフト2キロメートル; 偏差が1.5キロメートルに近づくと自動修正が発射される
-
クルーの配置とG力管理:* 宇宙飛行士は、4~5 gの減速力用に設計された拘束シートを占める。シート構成検証は降下前に行われる:
-
ハーネス張力: 15~18 kgの力(校正されたロードセルで測定)
-
シートクッション配置: ベースラインから±2 cmの許容範囲
-
脊椎サポート整列: クルー自己評価チェックリストを通じて検証
-
生理学的リスク:* ピーク減速力は、g力が10秒以上5.5 gを超えると、一時的な視力障害と潜在的な意識喪失を引き起こす。クルーメンバーは飛行前にg耐性訓練を受ける; 医療監視は、心血管回復を評価するために着陸後24時間継続される。
-
地上チーム介入プロトコル:* リアルタイムテレメトリにより、ミッションコントロールは2秒の遅延ウィンドウ内でシステム異常を特定できる。誘導システムの誤動作が発生した場合:
- 自動バックアップシステムが起動(主要応答)
- クルーが手動制御手順を実行(二次応答、30秒の決定ウィンドウ)
- ミッションコントロールが緊急着陸地点の起動を開始(三次応答、60秒の決定ウィンドウ)
- 文書化要件:* 公称ベースラインの±10%を超えるすべての再突入パラメータ偏差は、タイムスタンプ、取られた是正措置、結果評価とともに記録されなければならない。このデータは、ミッション後の分析に供給され、同様のクルー構成または宇宙船構成の将来のミッション計画に情報を提供する。

- 図2:出発前準備タイムライン比較(標準 vs 加速)- 機関別検証ポイントとクリティカルパスの明示*

- 図4:ドッキング解除シーケンスと軌道分離プロセス(ISSとソユーズ宇宙船の30分間の分離手順)*