集合住宅火災死亡事件捜査:愛知県豊田市
初動対応と発見
愛知県豊田市の集合住宅で住宅火災の通報を受け、消防隊が出動した。到着後、標準的な避難プロトコルを実施し、被災した住戸の周囲に安全区域を設定した。消火活動中、出動隊員は焼損した室内で女性の遺体を発見し、作戦の焦点は直ちに火災の封じ込めから犯罪現場の保全へと移行した。
潜在的な犯罪行為の認識により、警察と消防が連携して対応に当たった。警察官は証拠の汚染を防ぐため現場を確保し、室内の配置、ドアと窓の状態、強制侵入の痕跡を記録した。近隣住民への聞き込みでは、偶発的な火災に典型的な爆発音や促進剤の臭いの報告はなく、意図的な点火の疑いが当初から持たれた。
完全な構造崩壊前の発見というタイミングにより、捜査員は重要な微量証拠を回収し、被害者の搬出前に現場の元の状態を写真とビデオで記録することができた。この早期の保全は、火災と潜在的な暴力の両方によって損傷した現場を処理するという二重の課題を考えると、不可欠であることが証明された。

- 図2:初期対応フロー(火災報告から現場保全まで)*
法医病理学と死因
検死の結果、被害者は火災が始まる前に窒息死したことが判明した。法医学検査官は特徴的な絞殺の指標を特定した:眼球の点状出血、頸部の舌骨骨折、頸部組織の出血である。
毒物学分析が決定的となった。被害者の血液には最小限の一酸化炭素濃度しか含まれておらず、気道に煤もなかった。これは火災中に煙や炎を吸い込んだことと矛盾する所見である。被害者が火災中に生存していた場合、一酸化炭素の吸入により測定可能な血中濃度が生じていたはずである。この不在と、物理的な絞殺の証拠を組み合わせることで、死亡前の死が確立された。
焼損パターン分析はこの結論をさらに裏付けた。死後の火傷は、生前の火傷とは異なる組織反応特性を示す。死後硬直と体温分析により、被害者が火災開始時に死亡していたことと一致する死亡時刻の範囲が確立された。この法医学的証拠により、捜査は火災死亡事故の調査から殺人事件へと変わった。

- 図5:生前火傷と死後火傷における一酸化炭素血中濃度の比較(出典:法医学的知見に基づく一般的データ)*

- 図4:法医学的証拠による死因特定フロー*

- 図3:法医学的調査と死因特定プロセス(AI生成画像)*
火災発生源と放火捜査
火災調査員は室内に複数の発火点を特定した。これは意図的な点火の重要な指標である。偶発的な火災は通常、電気機器や調理事故などの単一の発生源から始まる。
炭化水素検出器を使用した残骸サンプルの実験室分析により、促進剤の残留物が特定され、意図的な燃料の導入が示された。残存する構造要素の熱画像により、火災の進行が地図化され、自然な延焼パターンとの矛盾が明らかになった。
室内の電気系統、ガス管、家電製品の記録により、偶発的な発火源は除外された。調査員は、煙探知器が無効化されているか欠落していることに注目し、計画性を示唆した。火災の急速な延焼と激しさは、通常の家庭用品を超える相当な燃料負荷を示していた。総合的に、この証拠は、未知の加害者が殺人を犯した後に火災を起こし、証拠を破壊して犯罪を隠蔽しようとした可能性が高いという理論を裏付けた。

- 図7:放火の科学的証拠チェーン*

- 図6:火災原因調査と放火の科学的証拠*
被害者の身元確認と背景調査
正式な身元確認は以下の方法で進められた:
-
歯科記録の照合:主要な身元確認方法
-
個人所有物の回収:特徴的な物品による確認
-
デジタル機器の検査:電話、コンピュータ、個人用電子機器
-
*タイムライン再構築**には以下を使用:
-
電話記録の分析(通話履歴、位置情報データ)
-
金融取引記録
-
ソーシャルメディア活動の記録
-
周辺地域の監視映像
-
関係性と状況の評価:*
-
家族へのインタビュー
-
同僚や友人の証言
-
雇用状況の評価
-
最近の対立の特定
-
日常パターンの記録
-
捜査目的*:この背景調査は、動機の特定、時間的パターンの確立、被害者と潜在的な容疑者との関連性の構築を目的とした。事件前の数日間における記録された日常パターンからの逸脱は、知人や親密なパートナーとの計画性または対立の激化を示す可能性がある。

- 図8:被害者身元確認と背景調査プロセス*
容疑者の絞り込みと証拠収集
捜査員は、住民、訪問者、保守作業員、配達員を含む、室内へのアクセス権を持つ個人の特定を優先した。物理的証拠の収集は、火災を生き延びた指紋、DNAサンプル、微量物質に焦点を当てた。建物のセキュリティシステムと近隣の事業所の監視カメラが見直され、集合住宅への出入りの動きが追跡された。
証人の証言は相互参照され、矛盾や関連する時間枠内の所在を説明できない個人が特定された。ドアの錠と警備システムのログが調べられ、強制侵入や不正アクセスの兆候が検査された。携帯電話の基地局データと電子通信が分析され、個人を現場に配置したり、被害者との関連する相互作用を明らかにしたりした。
デジタルフォレンジックは、一連の出来事の再構築と、計画性や対立の激化を明らかにする可能性のある通信パターンの特定において特に価値があることが証明された。

- 図9:容疑者特定と証拠収集の調査フロー*
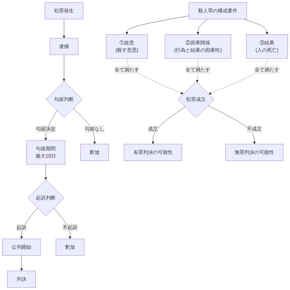
法的手続きと事件構築
日本の殺人捜査は、厳格な証拠記録と証拠保管連鎖プロトコルを要求する特定の法的枠組み内で行われる。警察は、起訴を支援するために写真記録と正式な証人陳述書を維持する。捜査員、法医学専門家、検察官の間の調整により、一貫した事件理論の構築と適切な訴因の選択が保証される。
捜索令状と逮捕令状には、相当な理由に基づく司法の承認が必要である。捜査員は、証拠の要約、専門家報告書、証人リストを含む包括的な事件ファイルを検察官の審査のために準備する。日本の手続きにおける逮捕と起訴の証明基準には、有罪の実質的な証拠が必要である。
捜査判事は公判前の拘留決定を監督し、事件の強度を評価する。検察官は、利用可能な証拠(直接的または状況的)が裁判に進むための基準を満たしているかどうかを評価する。物理的証拠の回収を複雑にする火災損傷により、状況証拠の信頼性と証人の信頼性の慎重な評価が必要となる。

- 図11:刑事手続きフロー及び殺人罪の構成要件*

- 図12:法廷での証拠提示と法的議論*
継続的な捜査と地域の安全
警察は、事件の完全性を保護しながら捜査の手がかりを生み出すために、管理された情報を一般に公開した。地域住民が関連する観察を報告するための情報提供窓口が設置された。集合住宅での巡回の増加により、住民を安心させ、潜在的なさらなる事件を抑止した。
捜査員は、新しい情報が浮上するにつれてフォローアップインタビューを実施し、新鮮な捜査の視点で証拠を再検討した。建物のセキュリティ改善と安全対策に関する住民とのコミュニケーションについて、集合住宅の管理者と調整した。
初期の手がかりが容疑者の特定につながらない場合、コールドケースプロトコルにより、将来の技術的進歩と定期的な事件の見直しのために証拠が保存される。捜査は活発に続いており、刑事は加害者を特定し逮捕するためにすべての実行可能な手がかりを追求している。
初動対応と現場発見
事件当日、愛知県豊田市の集合住宅内の住戸で構造火災の通報を受け、消防隊が出動した。到着後、最初の対応者は日本の消防庁(FDMA)のガイドラインに準拠した標準的な避難プロトコルを実施し、安全区域を設定し、隣接する住戸を避難させた。消火活動中、消防隊員は焼損した室内で死亡した女性を発見した。
この発見により、火災の封じ込めから犯罪現場の保全への即座の作戦移行が必要となった。完全な構造崩壊前の発見というタイミングにより、重要な証拠条件が保存された。潜在的な犯罪行為の認識により、消防と警察の間の調整が開始され、警察官は汚染を防ぎ物理的証拠を保存するために現場を確保した。
最初の対応者による初期観察は、以下の要因を記録した:
- 現場の特徴:偶発的な火災に典型的な爆発音や促進剤の臭いの報告なし
- 構造的証拠:ドアと窓の状態、潜在的な強制侵入の指標、争った形跡の記録
- 遺体の位置:明らかな火災発生地点に対する位置
- 環境条件:構造劣化前の微量証拠の保存
火災と潜在的な暴力の両方によって損傷した現場を処理するという課題には、日本の警察法医学基準に概説されているように、証拠回収と構造的安全性の考慮事項のバランスをとる専門的なプロトコルが必要であった。
法医病理学:死因の決定
法医学検査官は、死亡が火災関連の傷害によるものか窒息によるものかを確立するために検死検査を実施した。検査により、以下の絞殺の生前指標が明らかになった:
- 点状出血:眼組織に存在
- 舌骨の損傷:頸部圧迫外傷と一致する骨折または変位
- 頸部組織の出血:圧迫による血管破裂を示す頸部軟組織の出血
これらの所見は、法医病理学文献(Saukko & Knight、『Forensic Pathology』第4版、2015年)に記載されているように、手動または索状絞殺による生前窒息の特徴である。
-
毒物学的所見は死亡順序の確立において決定的であった:*
-
一酸化炭素レベル:血液サンプル中の最小濃度
-
気道検査:気道に煤の沈着なし
-
火災中に生存していた場合の予想される所見:測定可能なカルボキシヘモグロビン濃度(致命的な煙吸入の場合、通常>10%)
一酸化炭素マーカーと煤の沈着の不在により、被害者が煙や燃焼生成物を吸入しなかったことが確立され、火災開始前に死亡が発生したことが示された。
-
*死後焼損パターン分析**により、生前の焼損と矛盾する差異的な熱反応特性が明らかになった。死後硬直の発達と体温分析により、火災が始まったときに被害者が死亡していたことと一致する死亡時刻の範囲が確立された。
-
結論*:法医学的証拠により、火災事象に先立つ窒息による殺人が確立され、捜査分類は偶発的な火災死亡から刑事殺人へと変わった。
火災発生源分析と放火捜査
火災調査員は、発火源と方法を決定するために標準化された技術を採用した。主要な捜査結果には以下が含まれた:
-
焼損パターン分析:*
-
室内に複数の発火点を特定
-
偶発的な火災は通常、単一の発生源(電気機器、調理事故、暖房器具)から発生
-
複数の発火点は意図的な点火の重要な指標を構成
-
促進剤の検出:*
-
炭化水素検出方法を使用した実験室分析のために残骸サンプルを収集
-
可燃性液体残留物の存在は意図的な燃料導入を示す
-
構造要素の熱画像分析により火災の進行が地図化され、自然な延焼パターンとの矛盾が特定された
-
偶発的な発火源の除外:*
-
故障状態について電気系統を検査
-
漏れや故障についてガス管を検査
-
機械的故障について家電製品を評価
-
煙探知システムが無効化されているか欠落していることを記録
-
火災の挙動特性:*
-
通常の家庭用品を超える相当な燃料負荷を示す急速な延焼と激しさ
-
偶発的な点火シナリオと矛盾する火災進行パターン
-
捜査結論*:証拠は総合的に、未知の加害者が殺人を犯した後に意図的に火災を起こしたという理論を裏付け、証拠破壊と犯罪隠蔽の動機と一致した。
容疑者の絞り込みと証拠収集戦略
捜査の優先事項は以下に焦点を当てた:
-
アクセスと機会の評価:*
-
室内の鍵を持つ住民
-
記録されたアクセス権を持つ訪問者
-
保守作業員とサービス担当者
-
建物への入館権を持つ配達員
-
物理的証拠の収集:*
-
残存する表面からの指紋の回収
-
生物学的物質からのDNAサンプルの収集
-
微量物質の保存(繊維、促進剤残留物)
-
耐火証拠回収プロトコル
-
監視と移動追跡:*
-
建物警備システムの見直し(アクセスログ、カメラ映像)
-
近隣の事業所の監視カメラ映像
-
携帯電話基地局データ分析(位置配置)
-
電子通信記録
-
証人陳述の分析:*
-
一貫性のための相互参照検証
-
タイムライン説明責任の評価
-
関連する時間枠内の所在を説明できない個人の特定
-
警備システムの検査:*
-
ドアの錠の状態と操作の証拠
-
電子アクセスログの見直し
-
強制侵入の指標
-
デジタルフォレンジック:*
-
通信パターン分析
-
計画性の指標
-
対立激化の記録
-
一連の出来事の再構築
法的枠組みと事件の構築
日本の殺人捜査は特定の法定要件内で行われる:
-
証拠記録基準:*
-
写真記録の維持
-
正式な証人陳述プロトコル
-
証拠保管連鎖の記録
-
専門家報告書の編集
-
司法認可要件:*
-
捜索令状には相当な理由に基づく司法の承認が必要
-
逮捕令状には証拠の十分性評価を伴う司法の承認が必要
-
捜査判事は公判前の拘留決定を監督
-
検察の事件評価:*
-
証拠の要約を含む包括的な事件ファイルの準備
-
専門家報告書の統合
-
証人の信頼性評価
-
直接的および状況的証拠の評価
-
この事件に特有の証拠上の課題:*
-
物理的証拠の回収を複雑にする火災損傷
-
状況証拠の信頼性評価
-
現場汚染の条件下での証人の信頼性評価
-
不完全な物理的証拠による時間的順序の再構築
-
訴因基準*:日本の手続きでは、逮捕と起訴の基準を満たす有罪の実質的な証拠が必要であり、検察官は利用可能な証拠(直接的または状況的)が裁判に進むことを支持するかどうかを評価する。
捜査の継続性と公共の安全対策
-
情報管理:*
-
捜査の手がかりを生み出すための管理された一般公開
-
選択的開示による事件の完全性保護
-
地域報告のための情報提供窓口の設置
-
地域の安全対策:*
-
集合住宅での警察巡回の増加
-
警察の対応に関する住民の安心
-
潜在的なさらなる事件の抑止
-
捜査の継続性:*
-
新しい情報が浮上するにつれてのフォローアップインタビュー
-
新鮮な捜査の視点での証拠の再検討
-
セキュリティ改善に関する集合住宅管理者との調整
-
長期的な事件管理:*
-
証拠保存のためのコールドケースプロトコル
-
捜査の進展に伴う定期的な事件の見直し
-
既存の証拠への技術的進歩の適用
-
継続的な手がかりの追求による活発な捜査状態の維持
-
捜査目的*:警察の対応能力と捜査の徹底性に対する国民の信頼を維持しながら、加害者の特定と逮捕。