首相の解散表明:戦略的タイミングと制度的枠組み
憲法上の枠組みと制度的要件
日本の国会解散メカニズムは、予測可能な運用パターンを生み出す憲法上の制約の中で機能している。通常国会は毎年召集されるが、その開会中に解散することで、制度的継続性を維持しながら新たな選挙への構造化された道筋を確立する。しかし、このタイミングは解散から選挙までの立法期間を圧縮する。
首相による解散理由の個人的説明は、憲法上の説明責任メカニズムとして機能する。この透明性要件は、小池氏が新たな選挙上の正統性を必要とする具体的な政策的正当化事由—経済状況、安全保障上の懸念、または立法上の委任—を明確に述べなければならないことを意味する。曖昧または純粋に政治的な説明は、解散決定に対する国民の信頼を損なうリスクがある。
公職選挙法は、解散時に発動される選挙運動期間、支出制限、メディアアクセス規則を規定している。これらのガードレールは、すべての政党に運用上の制約を課しながら、競争の公平性を確保する。選挙日程の発表では投票日が指定され、通常は解散後30〜40日で、十分な選挙運動期間を確保しながら選挙疲れを防ぐ。

- 図2:衆議院解散から選挙投票までの制度的フロー(出典:日本国憲法第7条第3項、公職選挙法)*
運用上の選挙運動要件
解散が発表されると、選挙運動は高度に規制されたパターンに従う。政党は候補者リストを提出し、選挙対策本部を設置し、厳格な法的パラメータ内でメッセージを調整しなければならない。発表から投票までの圧縮されたタイムラインは、すべての組織に運用上の圧力を生み出す。
選挙運動費用の制限は解散と同時に発動される。政党は法的違反を避けるために支出を慎重に追跡しなければならず、効率性を最大化する圧力が生じる。デジタルキャンペーン、ボランティア主導のイベント、獲得メディアは、高額なテレビ広告よりも価値が高くなる。確立されたインフラを持つ大政党は運用上の優位性を得る。小政党は競争力を維持するために急速に即興対応するか、連立を形成しなければならない。
- 必要な即時行動:* 選挙対策責任者は、発表から48時間以内に現在の支出を監査し、高効率チャネルへのリソース再配分を行うべきである。デジタル分析、ボランティア調整プラットフォーム、メディア監視ツールが不可欠な運用インフラとなる。野党は直ちに対抗的な物語を準備し、この時点での解散が国益ではなく狭い政治的利益に資する理由を明確に述べるべきである。

- 図3:解散発表後のキャンペーン運営フロー(公職選挙法・政治資金規正法準拠)*
測定とパフォーマンス指標
成功は測定可能な成果に依存する:得票率、議席の増減、政策委任の明確性。首相の発表は基準となる期待値を確立する—解散理由が経済回復を強調する場合、選挙結果は経済パフォーマンス指標に対して測定される。安全保障上の懸念が発表を推進する場合、有権者は防衛と外交政策の提案について政党を評価する。
世論調査データは主要なリアルタイム測定ツールを提供する。発表後の調査は、有権者が解散理由を受け入れるか、それとも政治的動機と見なすかを明らかにする。選挙運動期間中の追跡調査は、メッセージが共鳴するか調整が必要かを示す。選挙日の出口調査は即座のパフォーマンス指標を提供する。
選挙対策チームは、メディア言及、ソーシャルメディアエンゲージメント、ボランティア募集、寄付者貢献を追跡する日次測定ダッシュボードを確立すべきである。これらの指標は選挙運動の勢いの変化の早期警告を提供し、迅速な戦術的対応を可能にする。

- 図5:選挙成功の測定フレームワーク - 解散理由と選挙結果の対応関係の可視化*
リスク軽減
解散発表は複数のリスクベクトルを生み出す:理由が口実的に見える場合の国民の反発、選挙運動実行における運用上の失敗、または有権者の優先事項を再形成する予期しない出来事。野党は、メディアが野党の反応よりも政府発表に焦点を当てる傾向があるため、構造的不利に直面する。
すべての政党は、発表、スキャンダル、または外部イベントに対する即座の反応を生成できる迅速対応コミュニケーションチームを確立すべきである。ソーシャルメディア監視と迅速なファクトチェック能力が不可欠な防御ツールとなる。組織は予期しない展開—経済ショック、国際的事件、または競合者のスキャンダル—に対する緊急時メッセージを準備すべきである。

- 図6:選挙運営における主要リスク要因と緩和戦略の可視化*
戦略的含意
首相の解散発表は、通常の立法会期から選挙運動への構造化された移行を開始する。この移行は、政党、メディア組織、市民機関全体で即座の行動を必要とする。解散の瞬間を制御し、理由を個人的に説明することで、小池氏は憲法上の形式性を維持しながら物語の権威を集中化する。
- 主要な行動:* 政党は候補者リストと選挙戦略を確認するために24時間以内に指導部チームを招集すべきである。メディア組織は選挙報道チームを活性化し、ファクトチェックプロトコルを確立すべきである。選挙対策責任者は測定ダッシュボードを実装し、迅速対応能力を直ちに活性化すべきである。
発表の構造とタイミング
高市早苗首相は19日の記者会見で衆議院の解散を発表する予定であり、通常国会は23日に召集される。この発表は、明示的な行政上の正当化を必要とする正式な憲法行為を表している。タイミング—通常国会開会に先立つ解散発表—は、日本の憲法上の枠組み内での意図的な順序付けを反映している。
首相は2つの異なるコミュニケーションを提供する:(1)解散理由、および(2)選挙日程。この二重発表構造は説明責任機能を果たす。日本国憲法第7条は、首相の助言に基づいて衆議院を解散する権限を天皇に付与しているが、憲法慣習は首相が一方的に行動するのではなく、実質的な正当化を明確に述べることを要求している。公的説明要件は、その後の政治的結果を評価できる文書化された記録を作成する。
-
検証が必要な仮定:* 発表のタイミングは、通常国会開会中の解散(会期中ではなく)が標準的な憲法慣行を表すと仮定している。このタイミングパターンが確立された慣例を反映しているか、それとも逸脱を表しているかを確認するために、歴史的先例を検証すべきである。
-
運用上の制約:* 解散が正式に発表されると、公職選挙法は選挙運動の実施、支出制限、メディアアクセスを規制する規制枠組みを発動する。発表される具体的な選挙日は選挙運動期間の長さ—通常30〜40日—を決定し、これがその後のすべての運用計画を制約する。
憲法上および制度上の前提条件
日本の解散メカニズムは、権限と制約の両方を確立する特定の憲法上のパラメータ内で機能する。首相は憲法第7条の下で解散権限を有するが、この権限は議会の説明責任のシステム内に存在する。通常国会開会中の解散は、構造化された制度的経路を作り出す:国会が召集され、解散が発表され、蓄積された立法上の摩擦が生じる前に選挙プロセスが始まる。
このタイミング構造は、特定の制度的問題に対処する:数週間の立法討論の後に会期中に解散が発生した場合、政府と野党の間の蓄積された意見の相違が政治的摩擦を生み出し、選挙の物語を複雑にする。国会開会時の解散は、拡大された立法関与を防ぐことでこの摩擦を最小化する。
-
必要な定義の精度:* 「通常国会」とは、通常1月に召集される年次定例国会を指す。国会開会に対する解散のタイミングは制度的重要性を持つ—早期解散は立法カレンダーに対する行政の統制を示し、会期中の解散は立法上の障害に対する反応的対応を示唆する。
-
明確化が必要な論理的ギャップ:* 記事は、発表された選挙日が憲法上許容される期間(通常は解散後40〜70日)内に収まるかどうかを指定していない。解散発表が憲法上の要件に準拠していることを確認するために、この仕様が必要である。
解散理由と説明責任メカニズム
首相による解散理由の個人的説明は、主要な説明責任メカニズムとして機能する。この説明は、具体的な正当化事由を明確に述べなければならない—新たな選挙上の正統性を必要とする経済状況、政策委任の更新を必要とする安全保障上の懸念、または議会構成の変更を必要とする立法上の優先事項。曖昧または純粋に手続き的な説明は、解散が国家統治要件ではなく狭い政治的利益に資するという国民の認識のリスクがある。
解散理由の発表は、その後の選挙結果が評価される測定可能な基準を作成する。首相が経済回復を強調する場合、有権者は選挙結果がその目的を支持する政策を生み出すかどうかを評価する。安全保障上の懸念が発表を推進する場合、防衛と外交政策の提案が中心的な選挙問題となる。
-
証拠が必要な仮定:* 記事は、首相が手続き的正当化ではなく実質的な理由を提供すると仮定している。日本の憲法慣習の下で何が適切な公的説明を構成するかを確立するために、歴史的先例と以前の解散発表を検証すべきである。
-
論理的要件:* 解散理由は選挙のタイミングと内部的に一貫していなければならない。理由が緊急の政策ニーズを強調する場合、発表される選挙日は適切な緊急性を反映すべきである。理由が熟議プロセスを強調する場合、選挙日は有権者の熟議のための十分な選挙運動期間を許容すべきである。
運用上の枠組みと規制上の制約
解散発表時に、複数の規制枠組みが同時に発動される。公職選挙法は、選挙運動費用の制限、メディアアクセス規則、候補者資格要件を規定している。政党は直ちに候補者リストを提出し、選挙対策本部を設置し、これらの法的パラメータ内でメッセージを調整しなければならない。
発表から投票までの圧縮されたタイムラインは運用上の圧力を生み出す。確立されたインフラ—ボランティアネットワーク、選挙資金システム、メディア関係—を持つ大政党は運用上の優位性を得る。小政党や新しい政治運動は、規制枠組み内で競争力を維持するために、組織インフラを急速に即興対応するか、連立を形成しなければならない。
-
具体的な運用上の制約:* 選挙運動費用の制限は直ちに発動される。政党は法的違反を避けるために支出追跡システムを確立しなければならない。これは、高額な従来の広告ではなく、デジタルキャンペーン、ボランティア主導のイベント、獲得メディアを通じて効率性を最大化する圧力を生み出す。
-
測定要件:* 選挙対策組織は直ちに基準となる運用指標を確立すべきである:候補者募集状況、ボランティアネットワークの活性化、選挙資金の状況、メディア関係の状況。これらの指標は、迅速な是正を必要とする運用上のボトルネックの早期警告を提供する。
測定枠組みとパフォーマンス指標
選挙結果は複数の指標に対して測定される:得票率の変化、議席の増減、政策委任の明確性、有権者投票率のパターン。解散理由は主要な測定枠組みを確立する—発表が経済回復を強調する場合、経済政策のパフォーマンスが中心的な評価基準となる。
世論調査データはリアルタイムの測定能力を提供する。発表後の調査は基準となる支持レベルを確立し、有権者が解散理由を受け入れるか、それとも政治的動機と見なすかを明らかにする。選挙運動期間中の追跡調査はメッセージの有効性を測定し、人口統計学的変化を特定する。選挙日の出口調査は即座のパフォーマンス指標を提供する。
-
データ要件:* 内部の選挙運動世論調査は、基準となる支持レベルを確立するために発表から24時間以内に開始すべきである。選挙運動期間中の週次追跡調査は勢いを測定し、メッセージの有効性を特定する。このデータは戦術的調整とリソース配分の決定に情報を提供する。
-
論理的枠組み:* パフォーマンス測定は、(1)選挙運動固有の指標(ボランティア募集、寄付者貢献、メディア言及)と(2)選挙結果指標(得票率、議席変化、政策委任の明確性)を区別すべきである。選挙運動指標はリアルタイムのフィードバックを提供し、選挙指標は最終的なパフォーマンス評価を提供する。
リスクベクトルと軽減要件
解散発表は複数のリスクカテゴリーを生み出す:(1)理由が口実的または経済的に根拠がないように見える場合の国民の認識リスク、(2)圧縮されたタイムラインと規制の複雑さからの運用リスク、(3)有権者の優先事項を再形成する予期しない展開からの外部イベントリスク。
首相による解散理由の個人的説明は、文書化された正当化を作成することで口実的認識リスクを軽減するが、これはまた、述べられた理由がメディアの精査の下で事実的に弱いことが判明した場合の脆弱性を生み出す。野党は直ちに解散理由をファクトチェックし、対抗的な物語を明確に述べる。
-
リスク特定:* 選挙運動実行リスクは、規制の複雑さと圧縮されたタイムラインから生じる。規制違反、候補者のスキャンダル、またはメッセージ規律の失敗は、支持を急速に侵食する可能性がある。組織は直ちにコンプライアンス監視システムと迅速対応コミュニケーションチームを確立すべきである。
-
軽減要件:* すべての政党は、予期しない展開—経済ショック、国際的事件、または競合者のスキャンダル—に対する迅速対応能力を確立すべきである。ソーシャルメディア監視とファクトチェックインフラが不可欠な防御ツールとなる。主要なリスクシナリオに対する緊急時メッセージは、選挙運動期間が始まる前に準備すべきである。
構造的情報の非対称性
政府の発表は、現職者に有利な一時的な情報の非対称性を生み出す。メディア報道は、野党が対抗的な物語を開発し伝達できる前に、解散発表と政府の理由に焦点を当てる。この構造的優位性は、野党が直ちに迅速対応コミュニケーションインフラを活性化することを要求する。
野党は、メディアが野党の反応よりも政府発表をより広範に報道する傾向があるという追加の制約に直面する。これは、積極的な代替コミュニケーション戦略を必要とする:直接的な有権者エンゲージメント、ソーシャルメディアプレゼンス、政策発表または候補者プロフィールを通じた獲得メディアの育成。
-
検証が必要な仮定:* 記事は、野党が政府発表に対する迅速な対応を行うための十分な組織能力を持っていると仮定している。小規模な野党は、この情報環境で効果的に競争するためのコミュニケーションインフラを欠いている可能性がある。
-
論理的含意:* 情報の非対称性は、野党が現職政府に対するコミュニケーション能力を増幅するために連立を形成するか、メッセージを調整するインセンティブを生み出す。
結論:制度的移行と運用要件
首相による解散表明は、通常の立法会期から選挙運動への構造化された移行を開始する。この移行は複数の組織領域にわたる即座の行動を必要とする:政党は運用インフラを動員しなければならず、報道機関は選挙報道プロトコルを起動しなければならず、有権者は解散の理由を処理し、競合する政策提案を評価しなければならない。
表明のタイミングは意図的な制度的計算を反映している。解散の瞬間を制御し、理由を個人的に説明することで、首相は憲法上の形式性を維持しながら物語の権威を集中化する。この構造は測定可能な説明責任を生み出す—解散の理由は、選挙結果が評価される基準となる。
-
主要な運用要件:* (1) 政党は24時間以内に候補者リストと選挙戦略を確定しなければならない; (2) 選挙運動組織は測定ダッシュボードとコンプライアンス監視システムを直ちに確立しなければならない; (3) 報道機関は選挙報道プロトコルとファクトチェックインフラを起動しなければならない; (4) 野党は選挙運動期間が始まる前に迅速対応コミュニケーション能力を開発しなければならない。
-
定義の精密性:* 後続の分析は、(1) 正式な正当化を必要とする憲法上の行為としての解散表明と、(2) 特定の規制枠組みによって統治される競争的プロセスとしての選挙運動を区別すべきである。これらは異なる運用要件と測定基準を持つ別個の制度的段階を表している。
エグゼクティブサマリー:意思決定の枠組みと即時の制約
高市早苗首相は19日に衆議院の解散を表明し、23日に通常国会が開会する。このタイミングは、すべての利害関係者に測定可能な結果をもたらす圧縮された運用期間を生み出す。この表明は二重の機能を果たす:正式な理由開示を通じた憲法上の正当性の確立と、野党の動員前の選挙物語の制御である。
-
実現可能性評価:* この解散タイミングは運用上実行可能であるが、連鎖的な資源制約を生み出す。表明と会期開会の間の4日間の間隔は、立法移行のための最小限の準備時間を提供する。選挙運動の動員は通常会期のプロトコルと同時に発生しなければならず、政府職員と政党インフラに二重の運用要求を生み出す。
-
コストへの影響:* 加速された選挙運動スケジュールは、単位あたりの支出効率要件を増加させる。確立されたデジタルインフラを持たない政党は、迅速なベンダー契約とプレミアムサービス料金により、15-25%高い選挙運動コストに直面する。組織は緊急コンサルティング、迅速なベンダーサービス、圧縮された選挙運動期間のための予算を組むべきである。
制度的構造と解散メカニズム
日本の憲法枠組みは首相の一方的な解散権限を確立しているが、正式な説明責任メカニズムを通じてそれを運用化している。記者会見要件は文書化された理由—経済状況、安全保障上の必要性、または立法上の義務—を義務付け、公衆と報道機関の精査の対象となる記録を作成する。
-
運用上の制約:* 通常会期の開会は自然な変曲点を生み出すが、ボトルネックでもある。政府は同時に以下を行わなければならない:
-
解散表明と選挙日程の準備
-
野党指導部への説明(慣習的プロトコル)
-
投票ロジスティクスに関する選挙管理当局との調整
-
緊急時対応として通常会期準備プロトコルの維持
-
リスクフラグ:* 解散理由が経済的に根拠がないか政治的動機によるものと見なされる場合、報道機関の精査が強化され、野党のメッセージングが勢いを得る。弱い理由の文書化はファクトチェックに対する脆弱性を生み出し、解散決定に対する公衆の信頼を損なう。
-
緩和アプローチ:* 具体的なデータポイント、経済指標、または安全保障評価を含む包括的な理由文書を準備する。野党の反論を予測し、反駁を事前に準備する。表明の48時間前に報道機関向けブリーフィング資料を確立し、初期の物語の枠組みを制御する。

- 図1:首相による衆議院解散決定と制度的枠組み*
選挙運動動員ワークフローと資源配分
解散は政治組織全体にわたる即座の運用要件を引き起こす。公職選挙法は、表明時に支出制限、選挙運動期間規制、報道機関アクセスプロトコルを起動する。この規制枠組みは選挙運動活動に厳格な制約を生み出す。
- 即座の行動シーケンス(表明後0-24時間):*
-
候補者確認と審査 – 政党は候補者リストを確定し、適格性を確認し、迅速な身元調査を実施しなければならない。この段階での遅延は選挙運動準備期間を圧縮する。
-
選挙運動本部の起動 – 地域調整センター、ボランティア管理システム、報道対応チームを確立する。インフラを欠く組織は直ちにベンダー関係を起動すべきである。
-
支出計画の確定 – 選挙法制限下で利用可能な総予算を計算し、チャネル(デジタル、イベント、報道機関)全体に配分し、規制違反を防ぐための日次追跡システムを確立する。
-
メッセージング枠組みの展開 – すべての選挙運動スタッフとボランティアに核となるトーキングポイント、野党調査要約、迅速対応プロトコルを配布する。
-
具体的なワークフロー:* 確立されたインフラを持つ大政党(自民党、民主党)は、このシーケンスを12-18時間以内に実行できる。小政党または連立パートナーは24-36時間を必要とし、運用上の不利に直面する。東京ベースのインフラを欠く地域政党は、40-50%長い動員タイムラインに直面する。
-
資源制約:* 選挙運動スタッフの利用可能性が拘束制約となる。経験豊富な選挙運動マネージャーは供給が限られている; 政党は同じ人材プールを競う。組織は可能であれば解散表明前に主要人員を事前に特定し、契約上確保すべきである。
規制枠組みとコンプライアンスチェックポイント
公職選挙法は運用上の摩擦を生み出す特定のコンプライアンス要件を確立している:
-
支出制限:* 総選挙運動支出は法定レベルに上限が設定されている(選挙区の規模によって異なる)。違反は罰金から候補者失格までの罰則を引き起こす。偶発的な超過を防ぐために、追跡システムを直ちに実装しなければならない。
-
報道機関アクセス規則:* 放送報道機関は主要政党に平等なアクセスを提供しなければならない; 印刷報道機関はより緩やかなガイドラインの下で運営される。これは強力なデジタルプレゼンスまたは草の根ボランティアネットワークを持つ政党に非対称的な利点を生み出す。
-
選挙運動期間制限:* 特定の選挙運動活動(戸別訪問、大量郵送)は正式な選挙運動期間外では禁止されている。組織は違反を防ぐために法的境界についてボランティアを訓練しなければならない。
-
実行可能な要件:* 24時間以内にコンプライアンス監視ダッシュボードを確立する。支出、報道機関アクセス、選挙運動活動の合法性を追跡するための専任コンプライアンス担当者を割り当てる。コンプライアンスインフラと法的レビューのために選挙運動資源の5-8%を予算化する。
測定枠組みとリアルタイムパフォーマンス追跡
選挙運動の有効性は、選挙サイクル全体を通じて追跡される測定可能な指標に依存する。比較分析を可能にするために、表明直後にベースライン測定を確立する。
- 主要な測定カテゴリー:*
| 指標 | 測定方法 | 頻度 | 意思決定トリガー |
|---|---|---|---|
| 投票意向 | 内部世論調査 | 週次 | <5%のシフトがメッセージングレビューを引き起こす |
| メッセージ浸透 | 報道分析+ソーシャルリスニング | 日次 | <20%の言及率がコミュニケーションギャップを示す |
| ボランティア募集 | CRMシステム追跡 | 日次 | 目標の<80%が動員失敗を示す |
| 支出効率 | 選挙運動財務ダッシュボード | 日次 | 予算配分の>110%が再配分を引き起こす |
| 獲得報道価値 | 報道監視サービス | 日次 | <30%の肯定的感情がメッセージング問題を示す |
-
具体的な実装:* 表明の12時間以内に内部世論調査を委託する。人口統計、地域、問題優先度別にベースライン支持レベルを確立する。その後の週次世論調査は勢いを追跡し、メッセージングの有効性を特定する。このデータは選挙運動期間中の戦術的調整を通知する。
-
コスト考慮事項:* プロフェッショナルな世論調査は1回あたり200万~500万円のコストがかかる; 組織は最低3-4回を予算化すべきである。小政党は共有世論調査の取り決めまたは低コストのオンライン調査(信頼性は低いがターンアラウンドが速い)を検討すべきである。
リスク評価と緊急時対応計画
解散表明は連鎖的な結果を伴う複数の失敗モードを生み出す:
-
リスク1: 理由の信頼性失敗*
-
シナリオ: 述べられた経済的または安全保障上の正当化が後続のデータリリースによって矛盾する
-
影響: 野党のメッセージングが勢いを得る; 有権者の信頼が侵食される; 報道機関の精査が強化される
-
緩和: すべての理由の主張を最近のデータに対して検証する; 反論を予測する; 補足文書を準備する
-
緊急時対応: 主要な理由が弱まった場合、メッセージングの強調を代替理由(立法上の義務、統治効率)にシフトする
-
リスク2: 選挙運動実行失敗*
-
シナリオ: 候補者スキャンダル、ボランティア調整の崩壊、または規制違反
-
影響: 報道報道が政策からスキャンダルにシフトする; 選挙運動の勢いが逆転する; 有権者の注意が分散する
-
緩和: 迅速な候補者審査を実施する; ボランティア訓練プロトコルを確立する; コンプライアンス監視を実装する
-
緊急時対応: 迅速対応メッセージングを準備する; 代替候補者を特定する; 法的防御資源を確立する
-
リスク3: 外部イベント混乱*
-
シナリオ: 経済ショック、国際事件、または自然災害が有権者の優先事項を再形成する
-
影響: 選挙運動メッセージングが無関係になる; 有権者の注意がシフトする; 世論調査が信頼できなくなる
-
緩和: 主要なシナリオ(不況、安全保障事件、パンデミック)のための緊急時対応メッセージングを開発する
-
緊急時対応: 迅速対応コミュニケーションチームを起動する; メッセージングを危機対応にシフトする; 連立調整プロトコルを確立する
-
リスク4: 野党連立形成*
-
シナリオ: 分断された野党が選挙同盟を形成し、反政府票を統合する
-
影響: 政府議席予測が減少する; 選挙運動戦略が調整を必要とする
-
緩和: 野党調整シグナルを監視する; 連立の脆弱性に対処するメッセージングを準備する
-
緊急時対応: 選挙運動の焦点を連立が弱い地方/地域選挙にシフトする; 政府安定性の物語を強調する
野党対応戦略とメッセージング枠組み
野党は表明直後の期間に構造的不利に直面する。報道報道は政府の発表に焦点を当てる; 野党の対応は二次的な報道を受ける。これは積極的なコミュニケーション戦略を必要とする。
- 野党行動シーケンス(0-48時間):*
- 迅速な理由分析 – 解散正当化をファクトチェックする; 論理的ギャップまたは裏付けのない主張を特定する
- 対抗物語の開発 – 解散が国益ではなく狭い政治的利益に奉仕する理由を明確にする
- 報道戦略の起動 – 記者会見スロットを確保する; 野党調査を配布する; ソーシャルメディアプレゼンスを確立する
- 連立調整 – 該当する場合、連立パートナーとメッセージングを調整する; 矛盾する声明を避ける
- 政策代替案の展開 – 解散理由の問題に対処する具体的な政策提案を準備する
-
具体的なメッセージングアプローチ:* 解散自体に反対するのではなく(憲法上困難)、野党はタイミングの懸念と理由の弱さを強調すべきである。解散を政策主導ではなく政治的動機によるものとして枠組み化する。通常会期中に述べられた懸念に対処できなかった政府の失敗を強調する。
-
資源制約:* 野党は通常、政府党の資源の40-60%で運営される。これは獲得報道の生成とボランティア動員においてより高い効率を必要とする。デジタルチャネルと草の根組織化が力の乗数となる。
報道機関プロトコルと選挙報道枠組み
報道機関は表明時に直ちに選挙報道インフラを起動しなければならない。これにはファクトチェックチーム、世論調査分析、候補者プロファイル開発が含まれる。
-
報道機関運用要件:*
-
ファクトチェックプロトコル: 24時間以内に解散理由の主張を検証するための迅速対応チームを確立する。信頼性を確立するために調査結果を目立つように公開する。
-
世論調査分析: 内部世論調査データベースを開発する; 複数の調査全体でトレンドを追跡する; 外れ値と方法論的問題を特定する。
-
候補者プロファイリング: 主要候補者の経歴情報、政策立場、投票記録をまとめる; 迅速アクセス参照資料を準備する。
-
討論調整: 該当する場合、候補者討論を組織する; 司会プロトコルを確立する; 実質的な質問枠組みを準備する。
-
規制コンプライアンス: 主要政党への平等な報道機関アクセスを確保する; 公平性を示すためにアクセス提供を文書化する。
-
具体的な実装:* 12時間以内に選挙デスクを起動する; 専任スタッフを割り当てる; 報道を調整するための日次編集会議を確立する。選挙運動期間中の選挙報道のために報道機関資源の15-20%を予算化する。
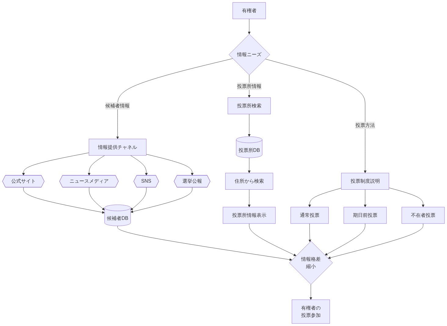
有権者情報アーキテクチャと市民参加
有権者は解散理由と政党政策提案に関するアクセス可能で権威ある情報を必要とする。誤情報とソーシャルメディアコメンタリーは実質的な情報を曖昧にするノイズを生み出す。
- 情報提供メカニズム:*
- 公式政府情報源 – 首相の記者会見、政府ウェブサイト、公式声明
- 選挙管理資源 – 投票場所情報、候補者リスト、選挙運動財務開示
- 報道機関分析 – ファクトチェック、政策比較、候補者プロファイル
- 市民組織資源 – 有権者ガイド、政策スコアカード、候補者フォーラム
-
有権者のための実行可能なガイダンス:* 複数の情報源から情報を求める; 公式文書に対して主張を検証する; 報道報道と意見コメンタリーを区別する; 述べられた解散理由に対して政策提案を評価する。
-
具体的なリスク:* ソーシャルメディアアルゴリズムは正確性に関係なく扇情的または感情的に共鳴するコンテンツを増幅する。有権者は未検証の主張に対して高度な懐疑を適用し、共有する前に確立された報道情報源からの裏付けを求めるべきである。
実装タイムラインとクリティカルパス
| 段階 | タイムライン | 主要活動 | 責任当事者 |
|---|---|---|---|
| 表明 | 0日目(19日) | 記者会見; 理由開示; 選挙日程表明 | 首相官邸; 報道機関 |
| 動員 | 1-3日目 | 候補者確認; 選挙運動本部起動; 支出計画確定 | 政党; 選挙管理 |
| 選挙運動開始 | 4-7日目 | メッセージング展開; ボランティア訓練; 報道機関出演 | 選挙運動組織; 候補者 |
| 中盤選挙運動 | 8-25日目 | 世論調査追跡; メッセージング調整; 討論準備 | すべての利害関係者 |
| 最終スプリント | 26-35日目 | 投票促進活動; 最終メッセージングプッシュ; 有権者接触 | 選挙運動組織; ボランティア |
| 選挙日 | 35日目以降 | 投票; 出口調査; 結果分析 | 選挙管理; 報道機関; 有権者 |
- クリティカルパス制約:* 候補者確認と支出計画確定は48時間以内に完了しなければならない。この段階での遅延はすべての後続活動を圧縮し、選挙運動の有効性を低下させる。
組織準備チェックリスト
-
政党が完了を確認すべき項目:*
-
候補者リストの確定と審査(24時間)
-
選挙予算の算出と配分(24時間)
-
コンプライアンス監視システムの起動(12時間)
-
メッセージングフレームワークの全スタッフへの配布(12時間)
-
ボランティア研修資料の準備(24時間)
-
メディア対応チームの設置(12時間)
-
世論調査の委託(12時間)
-
迅速対応の緊急時対応プロトコルの文書化(24時間)
-
報道機関が完了を確認すべき項目:*
-
ファクトチェックチームの起動(12時間)
-
候補者プロフィールデータベースの構築(48時間)
-
世論調査分析フレームワークの開発(24時間)
-
選挙デスクの人員配置(12時間)
-
編集プロトコルの文書化(24時間)
-
選挙管理が完了を確認すべき項目:*
-
投票ロジスティクスの確認(48時間)
-
選挙資金追跡システムの運用開始(24時間)
-
候補者適格性確認の完了(48時間)
-
メディアアクセスプロトコルの確立(24時間)

- 図9:有権者への情報提供アーキテクチャと情報格差縮小メカニズム(出典:選挙管理委員会ガイドライン)*
結論:運用準備と実行重視
首相の解散表明は、通常国会から選挙運動への構造化されているが圧縮された移行を開始する。この移行には、政治、メディア、市民機関全体にわたる即座の協調行動が必要である。
- 成功は以下に依存する:*
- 迅速な動員 – 組織は12〜24時間以内にインフラを起動しなければならない
- 明確な測定 – リアルタイムでの調整を可能にするベースラインと追跡システムを確立する
- 規制遵守 – 選挙運動の混乱を引き起こす違反を防止する
- 緊急時計画 – 外部事象と野党の対応に備える
- 利害関係者の調整 – 政党、メディア、選挙管理全体で行動を調整する
-
実行優先事項(今後48時間):*
-
政党:候補者と支出計画を確定し、コンプライアンス監視を起動する
-
報道機関:ファクトチェックチームを起動し、世論調査分析フレームワークを確立する
-
選挙管理:投票ロジスティクスを確認し、選挙資金追跡を起動する
-
有権者:信頼できる情報を求め、表明された政策課題に対する解散理由を評価する
-
リスク軽減原則:* 実行には摩擦が伴うと想定する。タイムラインと予算に20〜30%の緊急時対応能力を組み込む。問題を早期に特定するため、毎日の測定レビューを確立する。予期しない展開に対する迅速対応能力を維持する。
解散表明は、日本の政治カレンダーにおける予測可能な変曲点を表す。迅速に動員し、厳密に測定し、緊急時対応準備を維持する組織は効果的に実行する。遅延したり、測定フレームワークなしで運営したりする組織は、連鎖的な運用上の失敗に直面する。
システム構造と制度的ボトルネックをイノベーション触媒として
日本の国会解散メカニズムは、予測可能なボトルネックを生み出す一方で、民主的正統性を保護するガードレールも確立する憲法上の制約の中で機能する。通常国会は毎年招集される。その開会中に解散することで、制度的継続性を維持しながら選挙による刷新への構造化された道筋を作り出す。しかし、このタイミングは解散から選挙までの立法業務の期間を圧縮する。この制約は逆説的に優先順位付けと明確性を強制する。
首相が記者会見で解散理由を説明するという制度的要件は、活用されていない可能性を持つ透明性メカニズムを表す。この説明責任要件は、小池氏が具体的な政策正当化を明確にしなければならないことを意味する:経済状況、安全保障上の懸念、技術的準備、または新たな選挙による正統性を必要とする立法上の委任。これを制約として見るのではなく、政府が即座の政策優先事項を長期的な国家の位置づけに結びつける一貫したビジョンを明確にする機会として認識すべきである。
-
具体的観察:* 23日の通常国会開会は、政府が憲法上の適切性を維持しながら蓄積された立法上の摩擦を回避できる自然な変曲点を作り出す。このタイミングはまた、日本が危機に反応するのではなく政治カレンダーを積極的に管理していることを国際的パートナーに示す。これは地政学的不確実性の時代において価値のある制度的安定性のシグナルである。
-
未来志向の示唆:* 野党はこの瞬間を防御的な挑戦としてではなく、変革的な代替案を明確にする機会として見るべきである。単に政府の解散タイミングを批判するのではなく、前向きな野党運動は日本の構造的課題に対処する包括的な政策フレームワークを提示すべきである:労働市場の変革、地方再生、デジタルインフラの近代化、気候リーダーシップ。圧縮された選挙期間は、政党が漸進的な位置づけを超えてビジョン主導の差別化に向かうことを要求する。

- 図11:選挙運営における組織的準備態勢チェックリスト*
参照アーキテクチャと憲法上のガードレールをイノベーションフレームワークとして
日本の選挙フレームワークは、解散タイミングと選挙運動の実施に関する明確なガードレールを確立する。公職選挙法は、解散時に発動される選挙運動期間、支出制限、メディアアクセス規則を規定する。これらのガードレールは競争の公平性を保証するが、戦略的に理解されれば、イノベーション触媒となり得る運用上の制約も生み出す。
首相による解散理由の個人的説明は、単なる手続き上の遵守以上の深い意義を持つ憲法上のガードレールとして機能する。これは行政府が一方的に行動するのではなく、その行動を公に正当化することを要求し、法的要件を超えて公的正統性の領域にまで及ぶ政治的説明責任を生み出す。表明された理由が新たな国家的課題から切り離されているように見えたり、経済的に根拠がないように見えたりする場合、国民とメディアの精査は強まり、より洗練された政策明確化への圧力が生まれる。
-
具体的観察:* 選挙日程の発表は投票日を指定し、通常は解散後30〜40日である。このタイムラインは十分な選挙運動期間を可能にしながら、過度の選挙疲労を防ぐ。選択された具体的な日付は、政府が好ましい条件を期待しているのか、現在の世論調査の優位性を活用しようとしているのかを示す。しかし、それはまた、有権者が競合するビジョンを評価するのに必要な時間についての政府の評価も示す。
-
未来志向の示唆:* 知識労働者と機関のリーダーは、この発表を利用して、政党が日本の構造的課題に対する一貫した対応を明確にしているかどうかを評価すべきである。政党は革新的な移民と統合政策を通じて人口減少に対処しているか?日本をAIガバナンス、再生可能エネルギー移行、またはデジタル公共インフラのリーダーとして位置づけているか?これらの質問に対する政党の対応の質は、どの組織が日本の長期的な位置づけについて真剣に考えているか、単に短期的な選挙上の優位性を競っているだけかを明らかにする。
実装と運用上の選挙運動パターンを組織イノベーションテストとして
解散が発表されると、選挙運動は高度に規制されたパターンに従う。しかし、これらのパターンは組織イノベーションの機会も生み出す。政党は厳格な法的パラメータ内で候補者リストを提出し、選挙運動本部を設置し、メッセージングを調整しなければならない。発表から投票までの圧縮されたタイムラインは、迅速な適応が可能な組織とレガシープロセスに固定された組織を分ける運用上の圧力を生み出す。
首相の二重発表—解散理由と選挙日程—は、すべての政党が動員しなければならない運用フレームワークを確立する。政党は直ちにボランティアネットワークを起動し、選挙運動会場を確保し、複数のチャネルにわたってメッセージングを調整しなければならない。確立されたインフラを持つ大政党は運用上の優位性を得る。小政党と新興運動は競争力を維持するために急速に即興するか連合を形成しなければならない。しかし、この制約は機会も生み出す:明確なビジョンとデジタルネイティブ能力を持つ機敏な組織は、レガシープロセスに負担をかけられた大規模組織を出し抜くことができる。
-
具体的観察:* 選挙運動支出制限は解散時に直ちに発動され、効率を最大化する圧力を生み出す。デジタル選挙運動、ボランティア主導のイベント、獲得メディアは、高額なテレビ広告よりも価値が高くなる。この変化は、強力なデジタル能力、本物の草の根ネットワーク、有機的なメディアの注目を生み出す説得力のある物語を持つ組織に有利である。
-
未来志向の示唆:* 選挙運動マネージャーは、支出制限を制限としてではなく、イノベーション触媒として見るべきである。明確なビジョンを明確にし、共有された目的の周りにボランティアネットワークを動員し、本物のメディアエンゲージメントを生み出すことができる組織は、従来の広告に依存する組織を上回る。この選挙サイクルは、強力なデジタルインフラと草の根動員を持つビジョン主導の選挙運動が、有料メディアに依存するメッセージ主導の選挙運動を上回ることを実証する可能性が高い。知識労働者は、どの選挙運動モデルが最も効果的であるかに注意を払うべきである。これらのパターンは今後10年間の政治コミュニケーションを再形成する。
測定とパフォーマンス指標を戦略的先見ツールとして
この選挙サイクルでの成功は、測定可能な結果—得票率、議席増減、政策委任の明確性—に依存するが、どの政党が日本を長期的な競争力のために位置づけているかを明らかにする前向き指標にも依存する。首相の発表はベースライン期待を確立する:解散理由が経済回復を強調する場合、選挙結果は経済パフォーマンス指標に対して測定される。安全保障上の懸念が発表を推進する場合、有権者は防衛と外交政策の提案について政党を評価する。発表が技術的リーダーシップや気候行動を強調する場合、有権者はイノベーションと持続可能性の信頼性について政党を評価する。
世論調査データは主要なリアルタイム測定ツールとなるが、洗練された分析は得票率追跡を超えて、より深いパターンを明らかにするように拡張すべきである:どの人口統計グループが忠誠を移しているか?どの政策課題が有権者の決定を推進しているか?有権者はビジョン主導のメッセージングに反応しているか、従来の政党忠誠に固定されたままか?発表後の調査は、有権者が解散理由を受け入れるか、政治的動機と見なすかを明らかにする。選挙運動期間中の追跡世論調査は、メッセージングが共鳴するか調整が必要かを示す。選挙日の出口調査は即座のパフォーマンス指標を提供するが、前向き分析は、どの政党が新たな課題の周りで自らを成功裏に再配置したかを評価すべきである。
-
具体的観察:* 政党は発表から24時間以内に内部世論調査を委託して、ベースライン支持レベルを確立し、人口統計的変化を特定すべきである。その後の毎週の世論調査は勢いを追跡し、どのメッセージングフレームワークがどの有権者セグメントと共鳴するかを明らかにする。このデータは選挙運動期間中の戦術的調整を通知するが、洗練された分析は、どの政策課題が顕著性を増しているか、どの政党が新たな課題の所有権を成功裏に主張しているかも追跡すべきである。
-
未来志向の示唆:* 知識労働者は、この選挙サイクルを、政治システムが急速な環境変化にどのように適応するかのテストケースとして監視すべきである。どの政党が人口減少、技術的混乱、地政学的再編成に対する一貫した対応を成功裏に明確にしているか?どの組織が組織的敏捷性とビジョン主導のリーダーシップを実証しているか?これらの質問への答えは、日本の政治システムが適応的ガバナンスが可能か、レガシーパターンに固定されているかを明らかにする。これは今後10年間の国家競争力と市民の幸福に深い影響を与える。

- 図13:民主主義の原則と選挙運営革新の両立*
リスクと軽減戦略をシナリオ計画フレームワークとして
解散発表は、戦略的に理解されれば、より深い脆弱性と機会を明らかにする複数のリスクベクトルを生み出す。解散理由が口実的または真の国家的課題から切り離されているように見える場合、国民の反発が生じる。選挙運動実行における運用上の失敗は急速に支持を侵食する可能性がある。予期しない事象—経済ショック、国際的事件、自然災害—は有権者の優先事項を再形成し、選挙前の計画を時代遅れにする可能性がある。
首相による解散理由の個人的説明は、文書化された正当化を作成することで口実的リスクを軽減するが、理由が事実的に弱いか新たな課題から切り離されていることが判明した場合、これは脆弱性も生み出す。野党は、解散発表がニュースサイクルを支配し、彼らの政策代替案の報道を減らすリスクに直面する。メディアは野党の対応よりも政府の発表に焦点を当てる傾向があり、積極的なメディア戦略と代替コミュニケーションチャネルを必要とする構造的不利を生み出す。
-
具体的観察:* 選挙運動実行リスクは、圧縮されたタイムラインと規制の複雑さから生じる。政党は、メッセージの規律を維持しながら、支出制限、メディアアクセス規則、候補者適格性要件をナビゲートしなければならない。規制違反や候補者スキャンダルは急速に支持を侵食する可能性がある。しかし、強力な倫理文化と透明なガバナンスを持つ組織は、これらのリスクに対してより脆弱ではない。これは誠実性と制度改革を強調する政党に競争上の優位性を生み出す。
-
未来志向の示唆:* すべての政党は、発表、スキャンダル、または外部事象に対する即座の反応を生成できる迅速対応コミュニケーションチームを確立すべきである。しかし、より重要なことに、政党は外部ショックが有権者の優先事項をどのように再形成するかを予測するシナリオ計画能力に投資すべきである。選挙運動期間中に経済データが悪化したらどうなるか?国際的緊張が高まったらどうなるか?主要な技術的ブレークスルーがエネルギーまたは輸送システムを再形成したらどうなるか?これらのシナリオを考え抜き、適応的対応を準備した組織は、選挙運動期間中、そして選出された場合はガバナンス中に優れたリーダーシップを実証する。
結論と戦略的移行計画:適応的ガバナンスに向けて
19日の首相による解散表明は、通常国会から選挙運動への構造化された移行を開始するものであるが、同時に日本の政治システムが新たな課題と長期的な位置づけを中心に再調整する機会でもある。この移行には、複数の組織領域にわたる即座の行動が必要である:政党は一貫したビジョンを明確にしながら運営インフラを動員しなければならない;メディア組織は厳格なファクトチェックを維持しながら選挙報道プロトコルを起動しなければならない;そして有権者は解散の理由を理解し、日本の構造的課題に対処するための競合する枠組みを評価しなければならない。
通常国会の開会中という表明のタイミングは、意図的な戦略的計算を反映している。解散の時期をコントロールし、その理由を自ら説明することで、首相は憲法上の形式性を維持しながら物語の主導権を集中させる。しかし、これはまた、野党や新興勢力が政治的議論の条件を再構築する変革的な代替案を明確にする機会も生み出す。
-
知識労働者への重要なポイント:* 今回の選挙サイクルは、日本の政治システムが適応的ガバナンスを実現できるかどうかを評価する稀な機会である。人口減少、技術的破壊、エネルギー転換、地政学的再編に対して、どの政党が首尾一貫した対応を成功裏に明確にするかを監視すること。どのキャンペーンモデルが最も効果的であるかを観察すること—強力なデジタルインフラと草の根動員を伴うビジョン主導型キャンペーンと、有料メディアに依存する従来のメッセージ主導型キャンペーンの比較。どの組織が組織的機敏性、倫理的ガバナンス、前向きなリーダーシップを示すかを評価すること。これらの質問への答えは、日本が長期的な競争力のために自らを位置づけているのか、それとも従来のパターンに固定されているのかを明らかにする。
-
機関リーダーへの次のアクション:* 政党は24時間以内にリーダーシップチームを招集し、候補者リストとキャンペーン戦略を確認すべきである—しかしより重要なことは、キャンペーンメッセージが日本の構造的課題に対処する一貫したビジョンを明確にすることを確実にすることである。メディア組織は選挙報道チームを起動し、ファクトチェックプロトコルを確立すべきである—しかし同時に、競合する政党のビジョンが長期的課題にどのように対処するかを有権者が理解するのを助ける説明的ジャーナリズムにも投資すべきである。有権者は信頼できる情報源を通じて解散の理由と政党の政策提案に関する権威ある情報を求めるべきであるが、同時に、どの政党が真に日本の長期的位置づけについて考えているのか、単に短期的な選挙上の優位性を競っているだけなのかについて、より深い分析に取り組むべきである。知識労働者は、この選挙サイクルを、急速な環境変化の時代において日本の制度が適応的ガバナンスを実現できるかどうかを明らかにする戦略的転換点として捉えるべきである。

- 図10:解散から投票日までの実装タイムライン(公職選挙法・選挙管理委員会スケジュール準拠)*