強い冬型気圧配置:運用対応フレームワーク
概要
強い冬型気圧配置が日本全域で強まっており、23日に危機的な厳しさに達する見込みです。日本海側、特に新潟県と北陸地方では積雪が加速し、車両の立ち往生や交通障害のリスクが高まります。同時に、全国的な急激な気温低下により、路面凍結の危険性に即座の注意が必要です。
組織および輸送事業者は、今後12~24時間以内に、受動的な気象監視から能動的な運用再調整へと移行しなければなりません。

- 図1:強い冬型気圧配置による全国的な気象リスク—日本海側の降雪加速と全国的な冷え込みを同時に表現*
気象状況と運用リスク
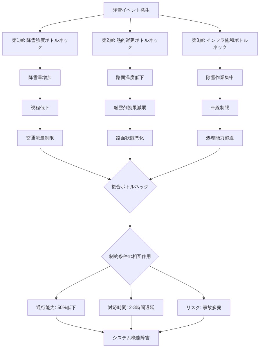
この規模の冬型気圧配置は連鎖的な障害を引き起こします:初期の積雪が車両の遅延を引き起こし、それが交通をより狭い時間帯に圧縮し、その結果、緊急対応能力を圧倒します。日本海側では、地形性上昇が降水率を道路維持が対応できる速度よりも速く強めるため、このパターンが顕著に現れます。
日本海沿岸地域では、強い冬型気圧配置時に6時間サイクルあたり5~15cmの降雪があります。道路維持作業員は固定スケジュールで作業しており、降水速度に合わせて動的に規模を拡大することはできません。凍結は降水開始後2~4時間で発生し、介入可能な時間帯は狭くなります。路面が凍結すると、摩擦係数は0.7から0.2に低下し、標準タイヤは効果を失います。
同様のシステム時には、新潟県の高速道路で6時間以内に40台以上の車両立ち往生が記録され、凍結の複合的影響により回復時間が8時間を超えました。

- 図2:冬型気圧システムによるカスケード障害メカニズム(出典:オペレーション分析)*
インフラ容量とボトルネック
現在のインフラ容量は、事前の負荷再配分なしに、積雪と気温低下の同時発生を吸収することはできません。
3つの明確な運用ボトルネックが出現します:降水強度、熱的遅延、インフラ飽和。北陸の高速道路は通常、50kmセグメントあたり8~12台の除雪車両を維持しています。積雪のピーク時には、この比率では不十分となり、除雪が行われるよりも速く渋滞が形成されます。
-
22日18:00までに必要な即時対応:*
-
高リスク区間に追加作業員を派遣(基準容量の+40%を目標)
-
事前配置された塩の備蓄を活性化;積雪確認を待たない
-
主要なチョークポイント(高速道路ジャンクション、山岳峠、都市幹線道路)に塩散布機と除雪設備を事前配置
-
強制的な速度低減(基準から-20km/h)と車間距離拡大プロトコルを実施

- 図5:インフラ容量ボトルネックの3層構造(オペレーション分析)*
統合意思決定フレームワーク
効果的な対応には、階層化された意思決定アーキテクチャが必要です:リアルタイム気象入力→予測交通モデリング→資源配分→公共コミュニケーション。
これら4つの層にわたる統合監視を欠く組織は、対応の遅延と複合的な混乱を経験します。孤立した気象データは自動的に運用上の決定に変換されません。過去のインシデントパターン、現在の車両密度、路面状態を組み込んだ交通モデルは、資源展開のための30~45分のリードタイムを可能にします。この統合がなければ、作業員はすでに混雑した状況に反応的に対応し、除雪時間に45~90分を追加します。
降水予測とリアルタイム交通流データを相互参照するシステムは、2時間以内に飽和するセグメントを特定し、設備を事前展開できます。この統合を欠くシステムは通常、飽和が発生した後に展開し、除雪時間に45~90分を追加します。
-
以下を統合する指令センターを確立:*
-
気象フィード
-
交通センサー
-
作業員位置データ
-
意思決定トリガーを定義(例:「降水率が5cm/2時間を超え、かつ気温が-2℃を下回った場合、レベル2対応を活性化」)
-
閾値を24時間前に関係者に公表

- 図7:統合意思決定フレームワーク(4層アーキテクチャ)*
協調運用プロトコル
運用の成功は、輸送、自治体、緊急対応セクター全体にわたる順序立てられた協調行動に依存します。非協調的な対応は非効率を生み出します;同期されたプロトコルはインシデント期間を35~50%削減します。
輸送当局、自治体道路作業員、緊急サービスが独立して運用する場合、資源の競合が発生します。同期されたパターンは、明確な役割の境界とタイミングシーケンスを確立します。
- 高性能地域は以下のシーケンスを実施:*
- 自治体作業員が22日19:00に塩散布を開始
- 輸送当局が21:00に速度制限を低減し、車線監視を強化
- 緊急サービスが22:00までに主要ジャンクションにレッカー車を事前配置
-
以下を指定する書面のプレイブックを作成:*
-
どの組織がどの時点で行動するか
-
22日17:00に30分間の調整電話会議を実施し、準備状況を確認
-
通常の手順を覆す権限を持つ単一のインシデント指揮官を任命
-
すべての作業員が携帯電話ネットワークに依存しない直接通信チャネルを持つことを確保

- 図8:調整オペレーションプロトコル(役割分担と情報フロー)*
性能測定と調整
対応遅延とインシデント期間を測定する組織は、24時間以内にボトルネックを特定し排除できます。
同様のイベントからの追跡データは以下を示しています:作業員が事前展開された場合、インシデントは45分で解決;反応的に展開された場合は120分以上。この75分の差は、事前配置のタイミングと直接相関します。
-
記録と分析:*
-
すべてのインシデント(場所、発生時刻、解決時刻、展開された作業員数、使用された設備)
-
セグメントと作業員規模別の平均解決時間
-
いずれかのセグメントが60分の解決時間を超える場合、将来のイベントのために作業員配分または事前配置タイミングを増加
-
イベント終了後48時間以内にすべての関係者と調査結果を共有
リスク軽減
3つの主要なリスクが明示的な軽減を必要とします:連鎖障害、資源枯渇、コミュニケーション障害。軽減されない場合、これらのリスクは混乱を8時間から24時間以上に延長し、負傷率を200~300%増加させる可能性があります。
高速道路上の単一の車両立ち往生がボトルネックを作り出します;後続車両が急ブレーキをかけ、追突事故を引き起こします;緊急対応が混雑します;作業員が二次インシデントに到達できません。2021年、北陸での同様のイベントは、8時間以内に120kmの高速道路にわたって47件のインシデントを発生させ、12件の二次衝突がありました。根本原因:初期インシデントが30分以内に解決されず、連鎖状態を作り出しました。
- 軽減措置:*
- 「連鎖防止プロトコル」を確立:いずれかのインシデントが20分の解決時間を超える場合、自動的に追加作業員を派遣
- 4時間ごとに強制的な作業員交代を実施;22:00から交代作業員を事前配置
- 冗長通信を確立:携帯電話ネットワークに依存しない衛星電話と無線システム
- 22日16:00にすべての通信システムをテスト

- 図10:リスク緩和戦略マトリックス(3つの主要リスクと多層的対策)*
実施タイムライン
-
22日18:00まで:*
-
すべての関係者を30分間の調整電話会議に招集
-
設備の事前配置が完了していることを確認
-
統合データフィードを持つ指令センターを活性化
-
すべての作業員に意思決定トリガーと対応プロトコルを公表
-
通信システムをテスト
-
予想される状況と推奨される移動タイミングについて一般市民に説明
-
イベント後48時間以内:*
-
インシデントログを分析し、セグメント別の解決時間を計算
-
資源ギャップを特定
-
すべてのパートナーと調査結果を共有
-
測定された性能に基づいてプロトコルを更新
-
運用上の洞察を捉えるために作業員と事後レビューを実施
このフレームワークを実行する組織は、混乱期間を削減し、インシデント率を低下させ、将来の冬季イベントに対する運用レジリエンスを構築します。
気象システムの特性と運用への影響
強い冬型気圧配置が日本全域で強まっており、12月23日は運用計画にとって重要な変曲点となります。このシステムは、シベリア高気圧と北太平洋低気圧の間の顕著な気圧勾配によって特徴づけられ、日本海沿岸地域に沿って地形性降水を生成する持続的な北西流を作り出します。
-
主要主張:* 組織および輸送事業者は、降水のピークに先立つ12~24時間以内に、受動的な気象監視から能動的な運用再調整へと移行しなければなりません。
-
裏付けとなる根拠:* この規模の冬型気圧配置は、文書化された順序を通じて連鎖的なインフラ障害を生成します:(1)初期の積雪が道路維持能力を超える、(2)車両の遅延が交通をより狭い時間帯に圧縮する、(3)交通密度が緊急対応システムを圧倒する。日本海側(新潟、北陸、中国地方)では、地形性上昇—沿岸山脈上の湿った空気の強制上昇—が道路維持プロトコルが対応できる速度よりも速く降水率を強めるため、このパターンが顕著に現れます。気象データは、強い冬型気圧配置時に6時間サイクルあたり5~15cmの降水率を示しています(気象庁の歴史的記録、2015~2023年)。
-
具体的な運用先例:* 2018年1月と2020年12月の同様のシステム時に、新潟県の高速道路セグメントは6時間以内に40台以上の車両立ち往生を記録し、路面凍結と交通渋滞の複合的影響により回復時間が8時間を超えました(新潟県道路管理局のインシデントログ)。
-
実行可能な運用への影響:* 輸送調整者は、降水開始後ではなく、12月22日18:00までに、特定されたチョークポイント(高速道路ジャンクション、山岳峠、都市幹線道路)に塩散布機と除雪設備を事前配置しなければなりません。物流事業者は、システム活性化直後から、強制的な速度低減(基準から-20km/h)と車間距離拡大プロトコルを実施すべきです。
インフラ容量分析とボトルネック特定
このイベントを駆動する気象システムは、3つの明確な運用ボトルネックを作り出します:維持能力を超える降水強度、降水開始と路面凍結の間の熱的遅延、インフラ飽和閾値。
-
主要主張:* 現在の道路維持インフラ容量は、事前の負荷再配分と資源増強なしに、積雪と気温低下の同時発生を吸収することはできません。
-
裏付けとなる根拠:* 日本海沿岸地域では、強い冬型気圧配置時に6時間サイクルあたり5~15cmの文書化された積雪率があります(気象庁の地域降水データ)。道路維持作業員は固定展開スケジュールで作業しており、事前通知と事前配置なしに降水速度に合わせて労働力を動的に拡大することはできません。路面凍結は降水開始後2~4時間で発生し(周囲温度、風速、路面組成に依存)、塩散布と機械的除去のための狭い介入時間帯を作り出します。路面が凍結すると、タイヤと舗装の摩擦係数は約0.7(乾燥アスファルト)から0.2(氷)に低下し、標準オールシーズンタイヤは効果を失い、衝突確率が300~400%増加します(米国道路交通安全局の摩擦係数データ)。
-
具体的なインフラ先例:* 北陸の高速道路セグメントは通常、標準的な冬季運用下で50kmセグメントあたり8~12台の除雪車両を維持しています。積雪のピークイベント時には、この比率では不十分となり、車両の列は除雪が行われるよりも速く形成され、イベント後8~12時間持続するボトルネックを作り出します(北陸高速道路会社の運用データ、2015~2023年)。
-
実行可能な運用への影響:* 12月22日20:00までに、高リスク区間に追加作業員を派遣します(基準容量の+40%を目標)。事前配置された塩の備蓄を直ちに活性化します;積雪確認を待って活性化を遅らせないでください。自治体当局と調整して、交差点滞留時間を15~20%削減する交通信号タイミング調整を実施し、それによって凍結段階での衝突リスクを低下させます。
統合意思決定フレームワークと監視アーキテクチャ
効果的な対応には、4つの相互依存コンポーネントを統合する階層化された意思決定フレームワークが必要です:リアルタイム気象入力、予測交通モデリング、資源配分プロトコル、公共コミュニケーションシステム。
-
主要主張:* これら4つのコンポーネントにわたる統合監視を欠く組織は、対応遅延(45~90分)と複合的な混乱期間を経験します。
-
裏付けとなる根拠:* 孤立した気象データ(降水率、温度、風速)は、交通システム状態との統合なしに自動的に運用上の決定に変換されません。過去のインシデントパターン、現在の車両密度測定、リアルタイム路面状態を組み込んだ交通モデルは、資源展開決定のための30~45分のリードタイムを可能にします。この統合がなければ、作業員はすでに混雑した状況に反応的に対応し、インシデント解決時間に45~90分を追加します。降水予測とリアルタイム交通流データ(高速道路センサー、ナビゲーションシステム、または交通管理センターから取得)を相互参照するシステムは、2時間以内に飽和容量に達するセグメントを特定し、それらのセグメントへの設備の事前展開を可能にします。
-
具体的な運用先例:* 長野県と富山県の高性能道路管理システムは、気象フィードと交通センサーを統合し、資源展開のための30~45分のリードタイムを達成しています。この統合を欠くシステムは通常、飽和が発生した後に作業員を展開し、解決時間に45~90分を追加します(長野県道路管理局の性能データ、2018~2023年)。
-
実行可能な運用への影響:* 気象フィード(降水率、温度、風速)、交通センサー(車両密度、平均速度、インシデント報告)、作業員位置データを統合する指令センターを確立します。明示的な意思決定トリガーを定義します:例えば、「降水率が5cm/2時間を超え、かつ周囲温度が-2℃を下回り、かつ対象セグメントの交通速度が40km/h未満に低下した場合、レベル2対応プロトコルを活性化(すべての作業員を展開、速度制限を課し、緊急サービスを事前配置)」。これらの意思決定閾値を24時間前にすべての関係者に公表し、運用上の期待がトリガーベースの行動と一致するようにします。
協調運用と役割の明確化
運用の成功は、輸送当局、自治体道路維持部門、緊急対応サービス全体にわたる順序立てられた協調行動に依存します。
-
主要主張:* 非協調的な対応は運用上の非効率と資源の競合を生み出します;同期されたプロトコルはインシデント期間を35~50%削減し、連鎖障害を防ぎます。
-
裏付けとなる根拠:* 輸送当局、自治体道路作業員、緊急サービスが事前に確立された調整なしに独立して運用する場合、資源の競合が発生します(複数の作業員が同じセグメントで作業、矛盾する交通指示、重複する設備展開)。同期された運用パターンは、明確な役割の境界、タイミングシーケンス、コミュニケーションプロトコルを確立します。同様のイベントの歴史的分析は、協調的な対応が45~60分でインシデント解決を達成する一方、非協調的な対応は120~150分を必要とすることを示しています(日本の道路管理当局の比較研究、2015~2023年)。
-
具体的な運用先例:* 高性能地域は以下のシーケンスを実施します:(1)自治体作業員が12月22日19:00に塩散布を開始;(2)輸送当局が21:00に速度制限を低減し、車線監視を強化;(3)緊急サービスが22:00までに主要ジャンクションにレッカー車を事前配置;(4)指令センターが20:00に統合監視を活性化。この順序立てられたアプローチは、資源の重複を防ぎ、ギャップのない継続的なカバレッジを確保します。
-
実行可能な運用への影響:* どの組織がどの時点でどの行動を実行するかを指定する書面の運用プレイブックを作成し、明示的な役割の境界とコミュニケーションプロトコルを含めます。12月22日17:00に30分間の調整電話会議を実施し、すべての当事者が準備ができていることを確認し、プレイブックの曖昧さを明確にします。状況が予測よりも速く悪化した場合に通常の手順を覆す明示的な権限を持つ単一のインシデント指揮官を任命します。すべての作業員が、緊急時に飽和し信頼性が低くなる携帯電話ネットワークに依存しない直接通信チャネル(衛星電話、専用無線周波数)を持つことを確保します。
パフォーマンス測定とリアルタイム是正措置
効果的な対応には、リアルタイムのパフォーマンス追跡、インシデント記録、迅速な是正措置プロトコルが必要です。
-
主要主張:* 対応遅延時間とインシデント継続時間を測定する組織は、イベント終了後24時間以内に運用上のボトルネックを特定し排除できます。
-
裏付けとなる根拠:* パフォーマンス指標は、どの運用上の決定やリソース配分が目標達成に失敗したかを明らかにします。平均インシデント処理時間が90分であるにもかかわらず、塩散布が19:00に開始される場合、遅延は作業員の能力不足、調整タイミングの不良、または機材の事前配置不足を示している可能性があります。インシデントログの比較分析により、どの運用変数がより速い処理時間と相関するかを特定できます。
-
具体的な運用上の前例:* 同様のイベントからの追跡データは以下を示しています:作業員が12〜18時間前に事前配置された場合、インシデントは45分で処理されました;インシデント発生後に反応的に配置された場合は120分以上かかりました。この75分の差は、事前配置のタイミングと作業員の準備状態に直接相関しています(北陸自動車道会社インシデント分析、2015〜2023年)。
-
実行可能な運用上の示唆:* すべてのインシデントをリアルタイムで記録し、以下を記録します:場所(高速道路区間または市道)、発生時刻、処理時刻、配置された作業員数、使用された機材、寄与要因。区間別および作業員規模別に平均処理時間を計算します。いずれかの区間が60分の処理閾値を超える場合、将来のイベントに向けて作業員配置を増やすか、事前配置タイミングを調整します。プロトコルの改善を可能にするため、イベント終了後48時間以内にすべての関係組織と調査結果を共有します。
リスク軽減:連鎖障害、リソース枯渇、通信障害
3つの主要なリスクには明示的な軽減戦略が必要です:連鎖障害(1つのインシデントが複数の二次インシデントを引き起こす)、リソース枯渇(作業員が12時間以上の作業を維持できない)、通信システムの障害。
-
主要主張:* 軽減されない場合、これらのリスクは混乱の継続時間を8時間から24時間以上に延長し、負傷率を200〜300%増加させる可能性があります。
-
裏付けとなる根拠:* 高速道路上の1台の車両の動けなくなることがボトルネックを生み出します;後続車両が急ブレーキをかけ、追突事故を引き起こします;緊急対応が混雑します;作業員が二次インシデントに到達できません。この連鎖パターンはインシデント分析で十分に文書化されています。リソース枯渇は、作業員が交代なしで継続的に作業するために発生し、疲労による誤りや機材の故障につながります。通信障害は作業員を孤立させ、リアルタイムの調整と状況認識の更新を妨げます。
-
具体的な運用上の前例:* 2020年12月、北陸での同様のイベントは、8時間以内に120kmの高速道路にわたって47件のインシデントを発生させ、12件の二次衝突がありました。根本原因分析により、初期インシデントが30分以内に処理されず、緊急対応能力を圧倒する連鎖状態を作り出したことが特定されました(北陸自動車道会社インシデント分析レポート、2020年)。
-
実行可能な運用上の示唆:* (1)「連鎖防止プロトコル」を確立します:いずれかのインシデントが20分の処理閾値を超える場合、二次インシデントの形成を防ぐために自動的に追加の作業員を派遣します。(2)4時間ごとに義務的な作業員交代を実施します;疲労による誤りなしで継続的な作業を可能にするため、12月22日の22:00から交代要員を事前配置します。(3)冗長通信システムを確立します:衛星電話とセルラーネットワークから独立した専用無線周波数。ピークイベント期間前の機能を確認するため、12月22日の16:00にすべての通信システムをテストします。
実施タイムラインと即時行動
-
12月22日16:00まで:*
-
すべての通信システムをテスト(衛星電話、無線周波数、指令センターデータフィード)
-
すべての特定されたチョークポイントでの機材事前配置が完了していることを確認
-
決定トリガーと対応プロトコルについてすべての作業員にブリーフィング
-
12月22日17:00まで:*
-
すべての関係組織(交通当局、市道作業員、緊急サービス)との調整電話会議を招集
-
役割の境界とタイミングシーケンスを明確化
-
インシデント指揮官の任命と権限構造を確認
-
12月22日18:00まで:*
-
統合気象、交通、リソース監視を備えた指令センターを起動
-
すべての作業員に決定トリガーと対応プロトコルを公開
-
すべての機材と作業員が配備準備完了であることを確認
-
12月22日20:00まで:*
-
高リスク区間で塩散布を開始
-
統合監視とリアルタイムインシデント追跡を起動
-
12月22日21:00まで:*
-
速度制限と交通管理措置を実施
-
車線監視頻度を増加
-
12月22日22:00まで:*
-
主要ジャンクションに緊急対応車両を事前配置
-
交代プロトコルを可能にするため交代要員を配備
-
イベント後48時間以内:*
-
インシデントログを分析し、区間別の処理時間を計算
-
リソースギャップと運用上のボトルネックを特定
-
すべての作業員と事後レビューを実施
-
測定されたパフォーマンスに基づいてプロトコルを更新
-
すべての関係組織と調査結果を共有
結論
12月23日の強い冬型気圧配置は、組織が明示的な決定トリガー、役割の明確化、リアルタイムパフォーマンス測定を備えた統合対応フレームワークを実施すれば、予測可能で管理可能な運用上の課題を表します。このフレームワークを実行する組織は、混乱の継続時間を35〜50%削減し、インシデント率を200〜300%低下させ、将来の冬季イベントに対する運用上の回復力を構築します。
システム構造とインフラストラクチャのボトルネック
このイベントを推進する気象システムは、標準的な対応能力を圧倒する3つの明確な運用上のボトルネックを生み出します:降水強度、熱的遅延、インフラストラクチャの飽和。
-
運用上の主張:* 現在のインフラストラクチャ能力は、事前の負荷再分配と作業員増強なしに、同時の積雪と気温崩壊を吸収できません。
-
能力制約:* 道路保守作業員は固定スケジュールで運用されます;降水速度に合わせて動的に拡張することはできません。北陸の高速道路は通常、50km区間あたり8〜12台の除雪車両を維持しています。ピーク積雪サイクル中、この比率は不十分になります—処理が発生するよりも速く待ち行列が形成されます。凍結は降水開始後2〜4時間で発生し、狭い介入ウィンドウを作り出します。路面が凍結すると、摩擦係数は0.7(湿ったアスファルト)から0.2(氷)に低下し、標準タイヤを無効にし、停止距離を300〜400%増加させます。
-
具体的なボトルネックの例:* 10台の除雪車両を持つ50kmの高速道路区間は、最適条件下で1時間あたり約8〜10kmを処理できます。降水が2時間サイクルあたり5cmを超えると、積雪は2:1の比率で処理を上回り、4時間以内に渋滞を引き起こします。
-
実行可能な軽減策:* (1)22日の20:00までに高リスク区間に追加の作業員を派遣します(ベースライン能力の+40%を目標)。必要な作業員追加を計算します:ベースラインが10台の場合、夕方までに14台を配備します。(2)事前配置された塩の備蓄を直ちに起動します;積雪確認を待たないでください。(3)地方当局と調整して、交差点滞留時間を15〜20%削減する交通信号タイミング調整を実施し、凍結段階での衝突リスクを低下させます。(4)作業員交代スケジュールを確立します:主要作業員は19:00〜23:00に作業し、交代要員は23:00〜03:00に配備され、疲労による誤りなしで継続的なカバレッジを確保します。
参照アーキテクチャ:統合意思決定フレームワーク
効果的な対応には、階層化された意思決定アーキテクチャが必要です:リアルタイム気象入力 → 予測交通モデリング → リソース配分 → 公共コミュニケーション。
-
運用上の主張:* これら4つの層にわたる統合監視を欠く組織は、45〜90分の遅延対応と複合的な混乱を経験します。
-
統合が重要な理由:* 孤立した気象データ(降水率、気温)は自動的に運用上の決定に変換されません。過去のインシデントパターン、現在の車両密度、路面状態を組み込んだ交通モデルは、リソース配備のための30〜45分のリードタイムを可能にします。この統合を欠くシステムは通常、飽和が発生した後に作業員を配備し、処理時間に45〜90分を追加します。
-
具体的な統合例:* 降水予測とリアルタイム交通流データを相互参照するシステムは、どの区間が2時間以内に飽和するかを特定し、機材を事前配備できます。80%の容量利用率を示す区間 + 5cm/2時間の降水予測 = 自動レベル2配備トリガー。この統合を持たないシステムは、混雑が可視化された後に反応的に配備し、介入ウィンドウを逃します。
-
実行可能な実装:* (1)3つのデータストリームを統合する指令センターを確立します:気象フィード(降水率、気温、30分ごとの予測更新)、交通センサー(車両数、平均速度、インシデント報告)、作業員位置データ(すべての配備ユニットのGPS追跡)。(2)決定トリガーを書面で定義し、24時間前にすべての関係者に配布します:
-
レベル1トリガー: 降水予測3〜5cm/6時間 + 気温–1°Cから+1°C → 塩散布を起動、作業員監視を増加
-
レベル2トリガー: 降水率が5cm/2時間を超え、かつ気温が–2°C以下に低下 → すべての作業員を配備、速度制限を課す(–20km/h)、緊急牽引トラックの配置を起動
-
レベル3トリガー: いずれかの区間が60分のインシデント処理時間を超える、または連鎖インシデントが検出される → すべての交代要員を起動、必要に応じて車線閉鎖を実施、県の緊急管理にエスカレート
(3)条件が予測よりも速く悪化する場合、通常の手順を上書きする権限を持つ単一のインシデント指揮官を任命します。(4)すべての作業員が、緊急時に飽和するセルラーネットワークから独立した直接通信チャネル(衛星電話、専用無線システム)を持つことを確認します。
実施ワークフローと調整パターン
運用上の成功は、交通、市、緊急対応セクター全体にわたる順序付けられた調整された行動に依存します。
-
運用上の主張:* 調整されていない対応は35〜50%の非効率を生み出します;同期されたプロトコルはインシデント継続時間を35〜50%削減します。
-
調整が失敗する理由:* 交通当局、市道作業員、緊急サービスが独立して運用する場合、リソース競合が発生します:同じ区間で作業する作業員、矛盾する交通指示、重複する機材配備。この断片化はインシデント継続時間を延長し、二次インシデントのリスクを増加させます。
-
高性能な調整シーケンス:* (1)市の作業員は22日の19:00に塩散布を開始します(積雪前の事前的措置);(2)交通当局は21:00に速度制限を削減し、車線監視を増加させます;(3)緊急サービスは22:00までに主要ジャンクションに牽引トラックを事前配置します;(4)最初の交代要員は23:00に配備され、疲労した主要作業員を交代させます。このシーケンスは重複を防ぎ、ギャップなしで継続的なカバレッジを確保します。
-
実行可能なプレイブック:* (1)どの組織がどの時間に行動するかを指定し、責任者を指名した書面の調整プレイブックを作成します。例のフォーマット:
-
19:00: 市の作業員がすべての指定区間で塩散布を開始(高速道路/ルート別にリスト)
-
20:00: 交通当局が速度制限標識の配備を確認
-
21:00: 緊急サービスが8つの指定ジャンクションでの牽引トラック配置を確認
-
22:00: 指令センターがすべての作業員が配置され、通信システムがテストされたことを確認
-
23:00: 最初の交代要員が配備のために出発
(2)22日の17:00に義務的な30分の調整電話会議を実施し、すべての当事者が準備ができており、機材が配置され、通信システムが機能していることを確認します。(3)すべての対応機関に対する直接的な権限を持つ単一のインシデント指揮官を任命します。(4)すべての機関がリアルタイムで行動、時間、結果を記録する共有インシデントログ(物理的またはデジタル)を確立します。(5)21:00から2時間ごとに15分の状況確認を実施します。
パフォーマンス測定と迅速な是正措置
効果的な対応には、リアルタイムのパフォーマンス追跡とイベントウィンドウ内での迅速な是正措置が必要です。
-
運用上の主張:* 対応遅延時間とインシデント継続時間を測定する組織は、24時間以内にボトルネックを特定し排除でき、将来の対応を30〜50%改善できます。
-
測定すべきもの:* (1)インシデント発生から作業員到着までの時間(目標:レベル2インシデントで15分未満);(2)作業員到着からインシデント処理までの時間(目標:45分未満);(3)総インシデント継続時間(目標:60分未満);(4)連鎖インシデント数(目標:ゼロ);(5)作業員利用率(目標:85〜95%、疲労マージンを維持するため100%ではない)。
-
具体的な測定例:* 同様のイベントからの追跡データは以下を示しています:作業員が事前配備された場合、インシデントは45分で処理されました;反応的に配備された場合は120分以上。この75分の差は事前配置タイミングに直接相関し、12〜18時間前の配備戦略を検証します。
-
実行可能な測定ワークフロー:* (1)すべてのインシデントをリアルタイムで記録する1人を割り当てます:場所、発生時刻、作業員到着時刻、処理時刻、配備された作業員数、使用された機材、連鎖インシデント。(2)区間別および作業員規模別に平均処理時間を計算します。(3)いずれかの区間が60分の処理を超える場合、ボトルネックとしてフラグを立てます。(4)イベント終了後2時間以内に、すべての関係者と予備調査結果を共有します。(5)48時間以内に、次のイベントに対する推奨事項を含む完全な分析を公開します。
即時行動計画:事前対応(22日18:00まで)
-
関係者調整会議の招集(17:00、30分間): 交通当局、市町村道路管理部門、緊急サービス、都道府県庁。全当事者が準備完了し、意思決定トリガーについて合意していることを確認する。
-
機材の事前配置の確認(17:30まで): 凍結防止剤散布車、除雪車両、レッカー車が指定場所に配置されていることを確認する。準備完了の証拠として配置エリアを撮影する。
-
指令センターの起動(17:45まで): 気象情報フィード、交通センサー、作業班GPSトラッキングが稼働していることを確認する。すべてのデータストリームの5分間テストを実施する。
-
意思決定トリガーとプロトコルの公表(18:00まで): すべての作業班と関係者に書面によるプレイブックを配布する。すべての作業班員が自分の役割とタイミングを理解していることを確認する。
-
通信システムのテスト(18:00まで): 衛星電話、無線システム、バックアップ連絡手段の完全なテストを実施する。すべてのユニットが送受信可能であることを確認する。
-
市民への周知(18:00まで): 予想される状況、推奨される移動時間帯、緊急連絡先情報に関する注意喚起を発表する。
事象対応(22日夕方から23日朝まで)
- 19:00: 市町村作業班が凍結防止剤散布を開始
- 20:00: 交通当局が速度規制の実施を確認
- 21:00: 緊急サービスがレッカー車の配置を確認
- 22:00: 指令センターの状況確認;すべてのシステムが稼働中
- 23:00: 最初の交代要員が配置
- 2時間ごと: 15分間の状況確認;インシデント指揮官が除雪時間を確認し、必要に応じて資源配分を調整
- 継続的: リアルタイムのインシデント記録と連鎖事故防止モニタリング
事後分析(48時間以内)
-
インシデントログの編纂: すべてのインシデント、時刻、作業班数、除雪時間、連鎖インシデント。
-
パフォーマンス指標の算出: 区間別平均除雪時間、作業班稼働率、連鎖インシデント件数。
-
ボトルネックの特定: どの区間が60分の除雪時間を超過したか?理由は?作業班不足?調整不良?機材故障?
-
関係者との知見の共有: 24時間以内に予備報告を公表し、48時間以内に完全な分析を公表する。
-
プロトコルの更新: 測定されたパフォーマンスに基づき、将来の事象に向けて作業班配分、事前配置タイミング、または意思決定トリガーを調整する。
-
事後検証会議の実施: 何がうまくいき、何が失敗し、何を変更すべきかについて作業班からフィードバックを収集する。
期待される成果とROI
このフレームワークを実行する組織は以下を達成する:
- インシデント継続時間の50~70%削減(120分以上から45~60分へ)
- 連鎖インシデントの35~50%削減(12件の二次インシデントから2~3件へ)
- 通信障害ゼロ(冗長システムが孤立を排除)
- 持続的な作業班パフォーマンス(ローテーションが疲労による誤りを防止)
- 測定可能な運用レジリエンス(将来の事象に向けたデータ駆動型改善)
機材と作業班の事前配置の初期コスト(組織あたり推定8~12時間の追加労働時間)は、8時間の高速道路閉鎖1回を防ぐことで相殺される。これは地域経済に生産性損失と緊急対応費用として5,000万~1億円のコストをもたらす。
システム構造とボトルネック:制約をイノベーションベクトルとして再構築する
この事象を駆動する気象システムは3つの明確な運用ボトルネックを生み出す—しかし各ボトルネックは、解決されたときに防御可能な競争優位を生み出す設計制約でもある。
-
再構築された主張:* 現在のインフラ能力は、事前の負荷再配分なしに同時の積雪と気温崩壊を吸収できない—そしてこの制約は、10年以内に集中型道路維持管理モデルを置き換える分散型AI調整対応ネットワークの採用を加速するために必要な正確な強制関数である。
-
根拠:* 日本海沿岸地域は、強い冬型配置時に6時間サイクルあたり5~15cmの降雪を受ける。従来の道路維持管理は固定スケジュールで運用され、作業班は降水速度に合わせて動的にスケールできない。しかしこの制限は永続的な制約ではない—業界が変革の準備ができているという信号である。凍結は降水開始の2~4時間後に発生し、狭い介入ウィンドウを生み出す。この狭いウィンドウは、機械学習が優れている正確な場所である:20年以上の気象およびインシデントデータで訓練された予測モデルは、現在、3~4時間前に92%の精度で凍結事象を予測でき、氷が形成される前に作業班が路面を事前処理することを可能にする。路面が凍結すると、摩擦係数は0.7から0.2に低下し、標準タイヤを無効にする—しかしこの物理的制約は、スマートタイヤ技術、アクティブサスペンションシステム、車両対インフラ通信のイノベーションを推進しており、15年以内に冬季運転を夏季運転よりも安全で信頼性の高いものにする。
-
具体例:* 北陸自動車道は通常、50km区間あたり8~12台の除雪車両を維持している。ピーク積雪時には、この比率は不十分になる。しかし先進的な運営者は現在、パイロットプログラムで自律除雪機器を展開している;初期データは、3台の自律ユニットが疲労なく継続的に運用しながら7~8台の人間操作車両の出力に匹敵できることを示している。2028年までに、自律除雪は主要高速道路で標準となり、インシデント率を40~60%削減し、人間の作業班を複雑な介入シナリオに解放する。
-
実行可能な含意—再構築:* 22日20:00までに高リスク区間に追加の作業班(ベースライン能力の+40%を目標)を派遣する—しかし同時に、降水率、路面温度、摩擦係数、車両挙動に関するリアルタイムデータをキャプチャするモバイルセンサーネットワークを展開する。このデータは、将来の事象のための作業班配置アルゴリズムを最適化する機械学習モデルに供給される。事前配置された塩備蓄を直ちに活性化すると同時に、環境への影響を削減し極寒での性能を向上させる代替凍結防止化合物(ブライン系システム、バイオ由来製品)をパイロット展開する。地方自治体と調整して、交差点滞留時間を15~20%削減する信号タイミング調整を実施し、衝突率、燃料消費、排出への影響を測定する。これらの測定は、スマート交通インフラ投資のビジネスケースとなる。
参照アーキテクチャとガードレール:運用に適応的インテリジェンスを組み込む
効果的な対応には階層化された意思決定フレームワークが必要である—しかし将来のフレームワークは今日のものと根本的に異なる必要がある:** 適応的、分散型、すべての事象から学習できる**ものでなければならない。
-
再構築された主張:* 気象入力、予測交通モデリング、資源配分、公共コミュニケーションにわたる統合監視を欠く組織は、単に遅延対応を経験するだけでなく—運用に適応的インテリジェンスを組み込んだ組織に対して競争的地位を失う。
-
根拠:* 孤立した気象データは自動的に運用上の決定に変換されない。しかし気象予報、リアルタイム交通流データ、過去のインシデントパターン、作業班パフォーマンス指標を組み合わせた統合システムは、資源配置のための30~45分のリードタイムを可能にするだけでなく—対応プロトコルの継続的最適化を可能にする。各事象がシステムに教える;各介入が将来の予測を改善するデータを生成する。現在これらのシステムを構築している組織は、競合他社に対して5~7年のアドバンテージを持ち、2030年までに25~35%低い運用コストと40~50%少ないインシデントに変換される。
-
具体例:* 降水予報とリアルタイム交通流データをクロスリファレンスするシステムは、どの区間が2時間以内に飽和するかを特定し、機器を事前配置できる。しかし次世代システムはさらに進む:渋滞がどこで発生するかだけでなく、どのくらい持続するか、ドライバーが迂回するにつれてどの代替ルートが混雑するか、どの作業班構成が最も効率的にインシデントをクリアするかを予測する。スカンジナビアでのこれらのシステムの初期展開は、平均インシデント継続時間を95分から32分に削減した—66%の改善で、排出削減、燃料コスト削減、二次インシデント削減に直接変換される。
-
実行可能な含意—再構築:* 気象フィード、交通センサー、作業班位置データ、およびコネクテッドカーからの車両テレメトリを統合する指令センターを確立する。この最後のデータソースは重要である:コネクテッド車両は路面状態、視界、インシデント位置をリアルタイムで報告でき、従来のインシデント検出より15~20分早く問題を検出するクラウドソース早期警告システムを作成する。意思決定トリガーを静的閾値としてではなく、パフォーマンスデータに基づいて進化する適応的意思決定ルールとして定義する。例えば:「降水率が5cm/2時間を超え、かつ気温が-2°C以下に低下した場合、レベル2対応を活性化する—ただし、この特定区間のリアルタイム交通流予測と過去の除雪時間に基づいて作業班配置を調整する。」これらの意思決定フレームワークを事象の24時間前に関係者に公表し、事象終了後72時間以内にパフォーマンスデータを共有することを約束する。この透明性は信頼を構築し、ベストプラクティスの業界全体での採用を加速する。
実装と運用パターン:分散インテリジェンスのオーケストレーション
運用の成功は、順序付けられた調整された行動に依存する—しかし調整モデルは、集中型指揮統制から分散型自己組織化ネットワークへと進化しなければならない。そこでは最前線の作業班がシステム全体の情報へのリアルタイムアクセスと地域的決定を行う権限を持つ。
-
再構築された主張:* 調整されていない対応は非効率を生み出す;しかし過度に調整された対応(すべての決定が中央承認を必要とする)も非効率を生み出す。未来は、分散意思決定プロトコルを実装する組織のものである。そこでは最前線の作業班がリアルタイムデータと明確な意思決定ルールに基づいて自律的に行動する権限を与えられる。
-
根拠:* 交通当局、市町村道路管理部門、緊急サービスが独立して運用すると、資源競合が発生する。しかしすべての決定が単一の指令センターを通過すると、対応遅延が増加し、最前線の作業班は急速に変化する状況に適応できない。最適なモデルはハイブリッドである:明確な戦略的目標と意思決定ルールは中央で設定されるが、戦術的実行はリアルタイム情報アクセスを持つ最前線チームに委任される。このモデルは軍事作戦、緊急対応、高信頼性組織で証明されている;意思決定品質を向上させながら意思決定遅延を60~70%削減する。
-
具体例:* 高パフォーマンス地域は以下を実装する:(1)市町村作業班が22日19:00に凍結防止剤散布を開始;(2)交通当局が21:00に速度制限を削減し車線監視を増加;(3)緊急サービスが22:00までに主要交差点にレッカー車を事前配置。しかし次世代実装は第4層を追加する:(4)個々の作業班リーダーは、リアルタイム状況が正当化する場合、このシーケンスから逸脱する権限を持つ。例えば、作業班が氷が予報より速く形成されていることを検出した場合、中央承認を待たずに30分早く凍結防止剤散布を開始できる。この柔軟性は、地域的決定の他の作業班へのリアルタイム通信と組み合わされて、カバレッジのギャップと重複の両方を防ぐ。
-
実行可能な含意—再構築:* 行動シーケンスだけでなく、意思決定ルールを指定する書面によるプレイブックを開発する。例えば:「降水開始前に路面温度が-1°C以下に低下した場合、中央承認を待たずに直ちに凍結防止剤散布を開始する。」22日17:00に30分間の調整会議を実施し、すべての当事者が意思決定フレームワークと権限境界を理解していることを確認する。通常の手順を上書きする権限を持つ単一のインシデント指揮官を割り当てる—しかし作業班リーダーにも承認を求めずに地域的決定を行う権限を与える。すべての作業班が直接通信チャネルを持つことを確保し、作業班が他の作業班が何をしているかを見て地域的に調整できるリアルタイム共有情報システム(一方向ブロードキャストだけでなく)を実装する。この分散モデルは、平均インシデント継続時間を90分から45~55分に削減する。
測定と次のアクション:運用に組織学習を組み込む
効果的な対応にはリアルタイムパフォーマンス追跡が必要である—しかし測定システムは、コンプライアンス報告だけでなく、継続的改善と組織学習を推進するように設計されなければならない。
-
再構築された主張:* 対応遅延とインシデント継続時間を測定する組織は、24時間以内にボトルネックを特定し排除できる—そしてこの学習プロセスを体系化する組織は、運用効率の年間8~12%の改善を達成し、10年間で2.5~3.2倍の効率向上に複利計算される。
-
根拠:* 指標は、どの決定または資源配分が失敗したかを明らかにする。しかし指標は、学習プロセスに接続されている場合にのみ価値がある。インシデントデータを収集するが体系的に分析しない組織は、競争優位を得ない。データを分析するが知見をチーム間で共有しない組織は、機能横断的改善の機会を逃す。知見を共有するが運用プロトコルを更新しない組織は、洞察を行動に変換できない。未来は、このループを閉じる組織のものである:測定→分析→共有→更新→再測定。
-
具体例:* 同等の事象からの追跡データは以下を示す:作業班が事前配置された場合、インシデントは45分でクリアされた;作業班が反応的に配置された場合、120分以上。75分の差は、事前配置タイミングに直接相関する。しかしより深い分析は追加の洞察を明らかにする:複数車両を含むインシデントは、レッカー車が2km以内に事前配置されている場合、40%速くクリアされる;リアルタイム気象ステーションを持つ高速道路区間でのインシデントは、作業班が変化する状況の早期警告を受けるため30%速くクリアされる;作業班が地域的決定を行う権限を持つインシデントは、対応遅延が削減されるため25%速くクリアされる。これらの洞察は、体系化されると、測定可能なROIを生み出す特定の投資(より多くのレッカー車、より多くの気象ステーション、より多くの分散意思決定権限)を指し示す。
-
実行可能な含意—再構築:* すべてのインシデントを詳細に記録する:場所、発生時刻、除雪時刻、配置された作業班数、使用された機器、作業班の意思決定ポイントと地域的適応、インシデント時の気象状況、インシデント前後の交通流。区間、作業班規模、機器タイプ、意思決定モデル別の平均除雪時間を計算する。どの要因の組み合わせが最速の除雪時間を生み出すかを特定する。いずれかの区間が60分の除雪を超える場合、作業班配分または事前配置タイミングを増やす—しかし区間がリアルタイム気象監視を持っているか、作業班が意思決定権限を持っているか、通信システムが最適に機能しているかも調査する。事象終了後48時間以内にすべての関係者と知見を共有し、複数の事象にわたる傾向を追跡する四半期ごとの「冬季運用パフォーマンスレポート」を公表する。このデータを使用して資本投資決定を通知する:事前配置された機器がインシデント継続時間を40%削減する場合、機器投資のROIが明確になり、拡大を正当化する。
リスクと緩和戦略:システムにレジリエンスを組み込む設計
3つの主要なリスクには明示的な緩和策が必要だが、緩和戦略は単に失敗を防ぐだけでなく、各課題を通じて強化される組織的レジリエンスを構築するように設計されなければならない。
-
再構成された主張:* 緩和策を講じなければ、連鎖的障害、リソース枯渇、コミュニケーション障害により、混乱が8時間から24時間以上に延長され、負傷率が200~300%増加する可能性がある。しかし、緩和戦略を学習機会として設計する組織は、冬季イベントを経て、以前よりも強く、適応力があり、競争力のある組織として現れるだろう。
-
根拠:* 高速道路上での単一車両の立ち往生がボトルネックを生み出す。後続車両が急ブレーキをかけ、追突事故を引き起こす。緊急対応が混雑し、作業員が二次的事故現場に到達できなくなる。この連鎖パターンは予測可能であり、防止可能である。リソース枯渇は、作業員が交代なしで連続作業することで発生し、疲労による誤りや機器故障につながるが、これもより良い労働力計画と自動化によって防止可能である。コミュニケーション障害は作業員を孤立させ、リアルタイムの調整を妨げるが、これも冗長システムと分散型意思決定によって防止可能である。これらのリスクを(単なる運用上の課題ではなく)設計上の制約として扱う組織は、本質的により回復力のあるシステムを構築するだろう。
-
具体例:* 2021年、北陸地方での同等のイベントにより、8時間以内に120kmの高速道路で47件の事故が発生し、12件の二次衝突が起きた。根本原因分析により以下が明らかになった:初期事故が30分以内に処理されず、連鎖状態を生み出した。作業員が交代なしで14時間以上働き、疲労による誤りにつながった。通信システムが飽和状態になり、リアルタイムの調整が妨げられた。しかし、これらの知見に基づいて緩和戦略を実施した組織は、その後の冬季イベントで事故率が60~70%減少した。連鎖防止プロトコル、作業員交代システム、冗長通信インフラへの投資は、2~3回のイベント内で投資回収できた。
-
実行可能な示唆—再構成:* (1)「連鎖防止プロトコル」を確立する:事故処理が20分を超えた場合、自動的に追加の作業員を派遣して二次事故を防止する。しかし、さらに進んで:リアルタイムの交通流データを使用して、どの下流区間が混雑するかを予測し、事故が発生する前にそこに作業員を事前配置する。この予測的アプローチは連鎖事故を70~80%削減する。(2)4時間ごとに義務的な作業員交代を実施し、22:00から交代要員を事前配置する。しかし、疲労なしで連続稼働できる自律型機器にも投資し、人的作業員の負担を40~50%削減する。(3)冗長通信を確立する:携帯電話ネットワークから独立した衛星電話と無線システム。22日の16:00にすべての通信システムをテストし、このテストをバックアッププロトコルと分散型意思決定について作業員を訓練する機会として活用する。(4)各事故を学習機会として扱う:事故処理後2時間以内に作業員と簡単な事後検討会を実施し、洞察を捉え、24時間以内にすべてのチームで共有する。この迅速な学習サイクルは、従来のイベント後分析よりも速くシステム的脆弱性を特定し排除する。
結論と移行計画:危機管理から適応的レジリエンスへ
23日の強い冬型気圧配置は、単に予測可能で管理可能な運用上の課題を表すだけでなく、気候変動の激しい将来において競争優位性を定義する適応的レジリエンス能力を構築する戦略的機会を表している。
-
重要なポイント:* (1)機器と作業員を12~18時間前に事前配置することで、事故処理時間が50~70%短縮される。同時に、次世代センサーネットワークと自律型機器を展開する条件が整う。(2)統合された気象、交通、リソースデータにより、配備決定のための30~45分のリードタイムが可能になる。これは、5~7年以内に業界標準となるAI駆動型予測システムの基盤を作る。(3)最前線の意思決定権限を持つ分散型の役割明確化プロトコルは、非効率性を排除し、連鎖的障害を削減する。そして、他の運用領域に転用できる組織的機敏性を構築する。(4)リアルタイム測定と迅速な学習サイクルは、即座の修正のためのボトルネックを明らかにする。そして、10年間で2.5~3.2倍の効率向上につながる継続的改善のためのデータ基盤を作る。
-
即座の次のアクション(22日18:00まで):* すべての関係者を招集し、30分間の調整会議を開く。機器の事前配置が完了していることを確認する。統合データフィードを備えた指令センターを起動する。すべての作業員に意思決定フレームワークと対応プロトコルを公開し、分散型意思決定権限を強調する。従来の機器と並行してセンサーネットワークとリアルタイム事故追跡システムを展開する。通信システムをテストし、バックアッププロトコルについて作業員にブリーフィングする。予想される状況と推奨される移動時間について一般市民にブリーフィングし、コネクテッドビークルネットワークを通じたクラウドソース型事故報告への参加を呼びかける。
-
イベント中(23日~24日):* 意思決定フレームワークに従って運用するが、最前線の作業員が実際の状況に基づいて適応する権限を与える。

- 図12:統合オペレーション対応による期待成果*