解散と選挙戦開始:争点の設定

制度的文脈とフレーミングの相違

8月23日の衆議院解散は、8月8日の総選挙に至る正式な選挙運動期間を開始する。1 この時系列—27日の公示に先立つ解散—は、選挙活動が機能する法的枠組みを確立する。与党連立の表明する理由は、高吉政権の政策継続に対する信任確認を中心としており、具体的には経済安定化と防衛態勢を正当化として挙げている。野党はこのフレーミングに異議を唱え、解散時期は憲法上の必要性や危機対応ではなく、戦略的な選挙計算を反映していると主張している。

このフレーミングの相違は正確な定義に値する:与党連立は継続信任論(政権継続の信任)を推進し、選挙での勝利が継続的な政策実施を正当化すると主張している。野党は戦略的機会主義批判を展開し、解散時期は実質的な統治要件ではなく、有利な世論調査状況と相関していると主張している。実証的には、これらの主張を区別するには以下の検証が必要である:(1)解散時期が標準的な議会慣行と一致しているか、それとも体系的に逸脱しているか、(2)外部条件(経済危機、安全保障上の脅威、立法上の行き詰まり)が客観的に解散を必要としたか、それとも代替的な統治経路が実行可能なまま残っていたか。

選挙運動メッセージの強度は、各連立がそのフレーミングを有権者の認識にどれだけ効果的に埋め込むかと相関する。与党の安定性訴求は、リスク回避的選好を示す有権者層—典型的には高齢有権者、地方人口、現職の経済政策から恩恵を受ける人々—を標的とする。野党のメッセージは、現職のパフォーマンスに不満を表明する有権者層—典型的には若年有権者、都市人口、経済的困窮を経験している人々—を標的とする。選挙運動チームは、有権者データベース分析を通じてこのセグメンテーションを運用化し、メッセージ強度を集中すべき説得可能な有権者層を特定すべきである。

与党の『政権継続の信任』フレーミングと野党の『戦略的機会主義』批判という二つの対立するナラティブが、有権者認知を通じて異なる投票行動に分岐する因果構造を示す図。解散タイミングが両フレーミングの争点化を促進する。

  • 図2:フレーミング対立構造—『継続の信任』vs『戦略的機会主義』*

日本の国会議事堂を中心に、二つの対立する道に分岐する未来的なビジュアル。一方の道は伝統的な制度を象徴する青系の光で照らされ、もう一方は改革と変化を象徴する暖色系の光で照らされている。前景には投票箱と投票ブースが配置され、民主的プロセスの緊張感と選択の重要性を表現している。

  • 図1:衆議院解散と選挙戦の開始—民主的プロセスの分岐点(データソース:AI生成コンセプトイメージ)*

選挙運動インフラと資源制約

選挙運動は制約付き最適化問題の中で機能する:固定された時間的期間、規制されたメディアアクセス、動かせない手続き上の期限、有限の財源。8月27日の公示は拘束力のある法的制約を発動させる:候補者ごとの選挙運動支出上限、放送時間配分規則、特定の選挙運動方法に対する制限。これらの制約は単なる手続き上のものではなく、どの選挙運動戦略が実行可能なままであるかを根本的に形成する。

  • 現職の優位性と責任:* 与党は典型的に構造的優位性を持つ—確立されたボランティアネットワークを持つ既存の地区組織、迅速な資金調達を可能にする寄付者関係、現職議員の定期的な報道による報道機関との親密性。しかし、これらの優位性は迅速な動員を必要とする;組織的惰性はタイムリーな展開を妨げる可能性がある。野党は資源不足に直面するが、潜在的な非対称的優位性を持つ:標的設定が正確であれば、集中的なメッセージングは限られた資源を増幅でき、反現職感情は財政的インセンティブなしでボランティアを動員できる。

  • 重要なボトルネック:* 主要なボトルネックは選挙運動期間ではなく、情報飽和と有権者の注意配分である。有権者は、伝統的な放送メディア(規制上の公平性要件の対象)、デジタルプラットフォーム(最小限の規制の対象)、直接接触(戸別訪問、電話作戦)を通じて、競合するメッセージを同時に受け取る。選挙運動の効果は、このノイズの中でのメッセージ浸透に依存する。人口統計、地理、選好特性による正確な標的設定を可能にする堅牢な有権者データベースインフラを欠くチームは、資源を非効率的に配分し、説得不可能な有権者に到達する一方で、スイング有権者層を見逃すことになる。

  • 運用上の前提条件:* 効果的な選挙運動実行には以下が必要である:(1)地区および人口統計特性別に細分化された検証済み有権者接触データベース、(2)大規模な選挙運動活動を管理できる訓練されたボランティアコーディネーター、(3)テレビ、デジタル、印刷チャネル全体での迅速な広告配置を可能にするメディア購入インフラ、(4)対立候補の攻撃に対する迅速対応メッセージング能力。これらの能力を欠くチームは、戦略的ではなく反応的に機能することになる。

選挙キャンペーンの制約条件フレームワークを示す図。時間的制約(公示日8月27日から投票日までの12日間、期日前投票期間)、法的制約(支出上限規制、放送時間配分、広告掲載ルール)、組織的制約(ボランティア確保、資金調達上限、スタッフ配置)、手続き的制約(期日前投票所設置、投票所配置計画、開票所運営)の4つのカテゴリーが、中央の相互作用ノードに集約され、最終的にキャンペーン実行計画に統合される構造を表現している。

  • 図4:選挙キャンペーンの制約条件フレームワーク*

現職政党の構造的優位性と脆弱性を対比的に表現した抽象的ビジュアル。左側は堅牢な組織ネットワーク、資金フロー、メディア露出の優位性を示す相互接続されたノードと光る回路で表現。右側は同じ構造に亀裂と断絶が生じ、変化への渇望に対する脆弱性を象徴。幾何学的で現代的なデザイン。

  • 図5:現職政党の優位性と脆弱性—構造的ジレンマ(データソース:AI生成コンセプトイメージ)*

法的枠組みとメッセージング制約

選挙法は、選挙の完全性を保護する交渉不可能な境界を確立する:選挙資金開示要件、候補者適格性検証、特定の行為(買収、強制、対立候補の記録に関する虚偽陳述)の禁止。これらのガードレールは選挙運動の柔軟性を制約するが、行政的および刑事的罰則を通じて法的に執行可能である。

  • 事実的防御可能性要件:* 選挙運動メッセージングは法的精査に耐えなければならない。対立候補の記録に関する虚偽の主張は、法的異議申し立て、行政上の苦情、評判の損害を招く。高吉政権の継続メッセージは、具体的で検証可能な政策成果を必要とする:特定のインフレ削減指標、雇用増加、防衛能力向上、または社会政策の成果。裏付け証拠のない漠然とした安定性への訴えは、野党の精査と有権者の懐疑の下で弱まる。

野党も同様に、現職批判のみに依存するのではなく、具体的な政策代替案を明確にしなければならない。有権者調査は、建設的なプラットフォームへの需要が増加していることを示している;代替案なしに批判のみを提供する選挙運動は信頼性の欠如に直面する。これには、野党チームが主要問題—インフレ管理、労働政策、防衛支出、社会福祉—に関する詳細な政策文書を、単なる論点ではなく、作成することが必要である。

  • コンプライアンスインフラ:* 選挙運動チームは、法的リスクを防ぐために、メッセージング戦略から組織的に分離された専任のコンプライアンス担当者の役割を確立すべきである。この担当者は:(1)展開前にすべての主要な選挙運動メッセージングの事実的正確性をレビューし、(2)虚偽陳述について対立候補の主張を監視し、迅速な事実的反論を準備し、(3)実証可能な虚偽広告に対する差止命令書について法律顧問と調整し、(4)潜在的な法的防御のためにメッセージング決定の文書を維持すべきである。

参考資料は、インフレ動向、雇用統計、防衛支出配分、社会政策成果—野党が攻撃を集中させる分野—に関する政権の記録を包括的に文書化すべきである。野党チームは、候補者が一般的な批判ではなく具体的な立場を明確にできるように、各主要問題に関する詳細な政策ブリーフを準備すべきである。

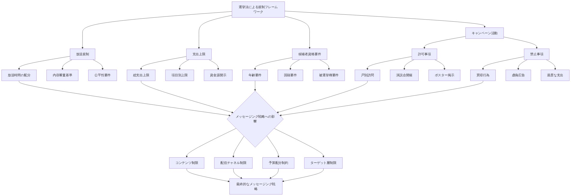
選挙法による規制フレームワークを階層的に示す図。最上位の規制フレームワークから、放送規制(放送時間配分、内容審査、公平性)、支出上限(総支出、項目別、資金源開示)、候補者資格要件(年齢、国籍、被選挙権)、キャンペーン活動(許可事項:戸別訪問・演説会・ポスター掲示、禁止事項:買収・虚偽広告・過度な支出)に分岐。これらすべてがメッセージング戦略への影響に集約され、コンテンツ制限、配信チャネル制限、予算配分制約、ターゲット層制限を経て、最終的なメッセージング戦略に至る流れを示す。

  • 図6:選挙法による規制フレームワークとメッセージング制約の関係図*

選挙運動実行と運用規律

成功する選挙運動は、反復可能な運用パターンに従う:候補者募集と訓練、ボランティア展開の順序付け、メディアスケジューリング、有権者接触の優先順位付け。実行規律—予期しない出来事にもかかわらず計画された運用への遵守—が、効果的な選挙運動と非効果的な選挙運動を区別する。

  • 資源配分戦略:* 与党連立は、選挙的に安全な地区(勝利が確実な場所)で投票率向上活動を実行する一方で、競争的資源を限界議席(結果が不確実なまま残る場所)に集中すべきである。この配分は、勝ち目のない地域での無駄な支出を防ぎながら、限界議席の獲得を最大化する。野党は逆の制約に直面する:現実的な勝利が可能な場所に資源を集中し、勝ち目のない地区全体での分散支出を避けなければならない。

  • 日常業務とウォールーム構造:* 選挙運動マネージャーは、メッセージング戦略、現場活動、法的コンプライアンス、メディア購入の代表者を含む日常的なウォールームを確立すべきである。これらのウォールームは:(1)夜間の世論調査とソーシャルメディアセンチメントデータをレビューし、(2)対立候補のメッセージングを評価し脆弱性を特定し、(3)候補者イベントのスケジューリングとメディア出演を調整し、(4)その日のメッセージングを承認し、(5)迅速な対応を必要とする新たな問題を特定すべきである。

  • メッセージ規律と一貫性:* 野党の選挙運動は歴史的にメッセージ規律に苦労している;複数の候補者が一貫性のない批判を提供することは、影響を希釈し、「立場変更」の非難を招く。すべての候補者と代理人に配布される日々の論点を持つ中央メッセージング権限を確立することで、このリスクを軽減する。与党の選挙運動は自己満足を防がなければならない;選挙運動実行が失敗したり、予期しないスキャンダルが発生したりすると、現職の優位性は急速に蒸発する可能性がある。

  • リアルタイム追跡と戦術的調整:* 日常業務には、メディア報道(放送、印刷、デジタル)のリアルタイム追跡、ソーシャルメディアセンチメント分析、内部世論調査を含めるべきである。このデータは戦術的調整を通知すべきである:対立候補のメッセージングが予期しない牽引力を得た場合、対抗メッセージングは直ちに展開すべきである。特定地域で投票率向上活動が期待を下回る場合、現場チームは再訓練または資源再配分を必要とする。

キャンペーン実行の運用規律を示すフロー図。キャンペーン開始から意思決定プロセス、メッセージング統制と承認、ボランティア配置、実行フェーズへと進む。リアルタイム監視で問題を検出した場合は適応メカニズムを通じてメッセージ修正を行い、正常進行時は継続実行。目標達成判定で未達成の場合は適応メカニズムに戻り、達成時はキャンペーン終了となる。組織的一貫性(承認プロセス)と柔軟性(リアルタイム適応)のバランスを時系列で可視化している。

  • 図7:キャンペーン実行の運用規律フロー*

パフォーマンス測定と戦略的適応

選挙運動の効果は、確立されたベンチマークに対する継続的な測定を必要とする。指標には以下を含めるべきである:世論調査トレンドの軌跡、メディアインプレッション量、ソーシャルメディアエンゲージメント率、有権者接触完了率。

  • 世論調査と追跡方法論:* 内部世論調査は、公示直後にベースライン測定を確立し、その後、以下について週次追跡を実施すべきである:候補者好感度、問題顕著性ランキング、候補者認知度レベル。野党は特に、「不当な解散」の物語が有権者の受容を得るかどうかを測定すべきである;世論調査が有権者が選挙を手続き的に正当なものとして受け入れていることを示す場合、メッセージング戦略は実質的な政策批判への調整を必要とする。与党は、継続メッセージングが共鳴するか、それとも有権者が変化への需要を表明するかを監視すべきである。

  • スイング地区分析:* 日次追跡世論調査は、スイング地区—選挙結果が真に不確実なまま残る選挙区—をオーバーサンプリングすべきである。これらの地区は典型的に総議席の10-15%を占めるが、全体的な選挙結果を決定する。スイング地区での集中的な測定は、勢いの変化の迅速な特定を可能にする。

  • 具体的な測定行動:*

  • 公示から48時間以内にベースライン世論調査を確立する

  • 特定されたスイング地域で日次追跡世論調査を実施する

  • 新たな問題と虚偽の主張についてソーシャルメディアプラットフォームを毎時監視する

  • 論理的脆弱性と事実的誤りについて対立候補のメッセージングを毎日分析する

  • 現在の戦術が意図した方向に指標を動かしているかを評価する週次戦略レビューをスケジュールする

  • 適応プロトコル:* 野党のメッセージングが予期しない牽引力を得た場合、与党は24-48時間以内に対抗メッセージングまたは政策発表で対応すべきである。与党の投票率向上活動が期待を下回る場合、現場チームは即座の再訓練または資源再配分を必要とする。測定規律は、組織的惰性を通じて非効果的な戦術を継続することから選挙運動を防ぐ。

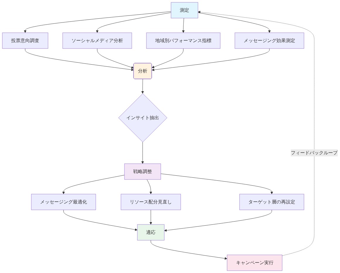
パフォーマンス測定と戦略適応のサイクルを示すフロー図。測定段階では投票意向調査、ソーシャルメディア分析、地域別パフォーマンス指標、メッセージング効果測定の4つのデータソースから情報を収集。これらが分析段階に統合され、インサイト抽出を経て、戦略調整段階でメッセージング最適化、リソース配分見直し、ターゲット層の再設定に反映される。その後、適応段階を経てキャンペーン実行に至り、点線で示されたフィードバックループにより測定段階に戻る継続的なサイクルを表現している。

  • 図8:パフォーマンス測定と戦略適応のサイクル*

リスク評価と緊急時対応計画

主要な選挙運動リスクには以下が含まれる:候補者スキャンダル、予期しない政策失敗、マクロ経済ショック、または野党の突破口。各リスクカテゴリーは、事前に準備された緊急時対応を必要とする。

  • 候補者不正行為リスク:* 与党候補者のスキャンダルは、メディア報道が支配的になると継続メッセージを損なう可能性がある。緩和には以下が必要である:(1)指名前のすべての候補者の徹底的な審査(財務記録、法的履歴、ソーシャルメディア履歴)、(2)もっともらしいスキャンダルシナリオのための事前準備されたメッセージング、(3)選挙運動リーダーシップが個人の不正行為から党を距離を置くことを可能にする迅速対応プロトコル。

  • 経済悪化リスク:* 失業率の上昇、インフレの加速、または金融市場の不安定性は、有権者感情を変化に向けてシフトさせる可能性がある。野党は、経済状況を現職の政策選択—特定の財政決定、金融政策調整、または労働市場規制—に明示的にリンクするメッセージングを準備すべきである。これには、野党候補者が一般的な「経済は悪い」という批判ではなく因果メカニズムを明確にできるようにする詳細な政策分析が必要である。

  • 誤情報と虚偽の主張リスク:* ソーシャルメディアプラットフォームは、候補者、政策立場、または投票手続きに関する虚偽の主張の迅速な拡散を可能にする。両陣営は、出現から数時間以内に虚偽の主張を特定する監視プロトコルを確立しなければならない。緩和には以下が含まれる:(1)専任チームによる毎時のソーシャルメディア監視、(2)証拠文書を伴う迅速対応の事実的反論、(3)ファクトチェック組織との調整、(4)実証可能な虚偽広告に対する法的差止命令書。

  • シナリオ計画:* 選挙運動リーダーシップは、以下に対処する構造化されたシナリオ計画を実施すべきである:選挙運動中にインフレが悪化したらどうなるか?主要候補者に関わる大きなスキャンダルが発生したらどうなるか?野党が世論調査で予期しない勢いを得たらどうなるか?事前に準備された対応フレームワークは、反応時間を短縮し、パニック駆動の戦略的誤りを防ぐ。

戦略的統合と選挙後の移行

この選挙サイクルは、与党と野党の両方にとって重要な分岐点を表す。与党連立は、その信任主張を検証するために、最小限の誤りで選挙運動活動を実行しなければならない;重大な失策または外部ショックは、継続の物語を損なう可能性がある。野党は、反現職感情を議席獲得に変換しなければならない;そうしないと、次の議会任期の現職支配を強化することになる。

  • 選挙運動前の即時行動(公示後1-3日):*

  • 候補者名簿を確定し、ボランティアネットワークの準備状況を確認する

  • テレビ、デジタル、印刷チャネル全体でメディア購入を開始する

  • ウォールーム構造と日常的な運用プロトコルを確立する

  • ベースライン世論調査とソーシャルメディアセンチメント分析を実施する

  • 初期選挙運動段階(4-14日):*

  • 与党は、特定の指標を伴う政策成果に関する肯定的なメッセージングを開始すべきである

  • 野党は、代替政策を明確にしながら、特定の現職の失敗に対する攻撃を開始すべきである

  • 指標の軌跡を確立するために日次追跡を開始すべきである

  • 候補者イベントスケジュールは、メディア報道機会を最大化すべきである

  • 中期選挙運動評価(15-21日):* 両陣営は、初期戦術が意図した方向に指標を動かしているかを評価する包括的な戦略レビューを実施すべきである。測定が非効果性を示す場合、重大な調整を展開すべきである。

  • 選挙後の統合:* 勝利した選挙運動は権力を統合し、信任を実施する;敗北した選挙運動は、以下を分析する正直な事後検証を実施しなければならない:どのメッセージングが共鳴したか?どの有権者セグメントが説得可能であることが証明されたか?どの運用戦術が効果的であることが証明されたか?この分析は、将来の選挙運動戦略を通知する。

選挙運動期間—8月27日の公示から8月8日の投票まで—は圧縮され、容赦がない。選挙運動の効果は、最終的に、根本的な問題に関する議論の強度を反映する:継続と変化のどちらが国益により良く奉仕するか。有権者は8月8日に彼らの選挙選択を通じてこの問題に答える。


マンデート問題をシステムリセットの機会として

23日の衆議院解散は単なる手続き上のトリガーではない。民主主義システムが社会契約を再調整できる稀な転換点を表している。これを「マンデート追求」対「機会主義的」と見るのではなく、21世紀における選挙の正統性がどのように構築されるかを根本的に再考する機会として認識すべきである。

与党連立の継続性の物語と野党の挑戦は、どちらも時代遅れの二項対立の中で機能している:現職対挑戦者である。世界中の新興民主主義国は、市民議会、参加型予算編成、熟議世論調査など、日本の有権者が選挙のマンデートとどう関わるかを変革できる代替的な正統性の枠組みを実験している。この選挙サイクルは、伝統的な構造にもかかわらず、これらのメカニズムを統合するための試験場を提供する。

  • 前方シグナル:* いずれかの連立が市民の意見収集メカニズムや政策の共同創造を選挙メッセージに組み込めば、次世代の民主的参加への準備ができていることを示す。有権者は単に世論調査されるだけでなく、相談されることをますます期待している。市民が統治を形成する方法を最初に明確にする選挙運動—単にが統治するかではなく—は、投票を超えた意味のある参加を求める知識労働者の増加する層を捉える。

「安定」と「変化」の間のフレーミングの相違は、より深い機会を覆い隠している:この選挙を静的な継続性や反応的な野党ではなく、適応的ガバナンスのマンデートとして位置づけることである。現職のパフォーマンスに不満を持つ有権者層は、しばしば全面的な交代を要求しているのではなく、応答性、透明性、方向修正能力を要求している。この区別を認識する選挙メッセージ—「私たちは単に継続するのではなく、異なる統治をする」—は、誤った選択に疲れた有権者に響く。


選挙後の戦略的再編成を表現した抽象的なビジュアル。キャンペーン組織から統治組織への移行を示す相互接続されたノードと流動的な経路、勝利の統合と敗北からの再構築を象徴する対比的な要素、そして民主的プロセスの完成と未来への展望を表現した幾何学的な形状と上昇する軌跡が描かれている。

  • 図10:選挙後の戦略的再編成と統治への移行*

イノベーション基盤としての選挙インフラ

従来の選挙のボトルネック—候補者募集、ボランティア調整、メッセージ配信—は、デジタルネイティブツールが成熟するにつれて解消されつつある。法的制約を動かせない障壁として見るのではなく、先進的な選挙運動はそれらをイノベーションの設計パラメータとして認識すべきである。

  • インフラの機会:* 今モジュール式のデータ駆動型システムを構築する選挙チームは、この選挙サイクルを超えて持続する競争優位性を確立する。具体的には:

  • 有権者データベースアーキテクチャ: リアルタイムの有権者データプラットフォーム(プライバシー法に準拠)に投資するチームは、レガシーシステムでは対応できない精密なターゲティングを実行できる。歴史的にリソースが制約されてきた野党は、オープンソースの有権者分析ツールとクラウドソースのデータ収集を採用することで、現職の優位性を飛び越えることができる。

  • 分散型ボランティアネットワーク: 中央集権的な指揮統制ではなく、地域のボランティアがマイクロターゲティングされたメッセージを中心に自己組織化できるようにする選挙運動は、より高いエンゲージメントとより速い適応を達成する。ブロックチェーンベースのボランティア調整システムは、まだ初期段階だが、調整の摩擦を完全に排除できる可能性がある。

  • マルチチャネルメッセージ統合: 情報飽和の問題は、より大きな声で放送することでは解決されない。断片化されたメディアエコシステム全体で一貫した物語を作成することで解決される。AIアシストによるメッセージ生成—プラットフォームとオーディエンスに合わせてトーンを適応させながら一貫性を確保する—はもはや推測的ではなく、今すぐ展開可能である。この能力を統合する選挙運動は、選挙が進むにつれて複利的な優位性を得る。

  • 重要な洞察:* 27日の公示は単に支出上限を発動するだけでなく、インフラを運用可能にするための競争を発動する。これらのシステムをすでに構築しているチームは精密に実行する。選挙期間中に即興で対応するチームは苦戦する。この選挙は、どの政党がデジタルファーストの選挙インフラに投資し、どの政党がアナログ手法に依存し続けているかを明らかにする。

真のボトルネックは期間や規制ではなく、組織の準備態勢である。データインフラを事前配置し、ボランティアネットワークを訓練し、メッセージシステムをテストした選挙運動は、現職の優位性に関係なく、そうでない選挙運動を上回るパフォーマンスを発揮する。


制約ではなく競争境界としての法的枠組み

選挙法は交渉不可能な境界を確立するが、これらの境界は創造的な解釈に対してますます多孔質になっている。法的ガードレールを制限として見るのではなく、洗練された選挙運動はそれらを競争の場を定義するものとして認識すべきである。

  • 正統性のアーキテクチャ:* 法的制約内で運用しながら説得力のある影響を最大化するメッセージには、3つの要素が必要である:
  1. 物語の力を持つ事実の防御可能性: 高吉政権の継続性メッセージは具体的な成果を引用しなければならないが、単にそれらを列挙するだけではない。最も説得力のあるフレーミングは、成果を有権者の懸念に結びつける:「インフレ管理はより悪い結果を防いだ」は「インフレは0.3%低下した」よりも響く。野党も同様に、抽象的な原則ではなく、生活体験に政策代替案を結びつけなければならない。

  2. 対戦相手の主張の事前バンキング: 虚偽の申し立てに対応するのを待つのではなく、選挙運動は予想される攻撃を予測し、事前に有権者をそれらに対して免疫化すべきである。研究によると、事前バンキングは事後の事実確認よりも効果的である。野党は次のようなメッセージを準備すべきである:「政権は私たちが財政規律を欠いていると主張するだろう。それが誤解を招く理由は…」攻撃が着地する前に。

  3. ブランドシグナルとしての法令遵守: 自らの主張の事実確認を公開し、誤りを迅速に訂正し、誤情報の展開を拒否するなど、誠実に運営されていることを目に見える形で示す選挙運動は、有権者の説得につながる信頼を構築する。これは利他主義ではなく、戦略的ポジショニングである。制度的信頼が低下する時代において、誠実さを示す選挙運動は不釣り合いな信頼性を獲得する。

  • 前方シグナル:* 自らと対戦相手の両方の主張の包括的な事実確認を最初に公開する選挙運動—「透明性ダッシュボード」—は、自信を示し、認識論的誠実さを重視する増加する有権者層を捉える。これはいずれの連立にとってもホワイトスペースの機会である。

コンプライアンスインフラには法的審査プロトコルが含まれるべきだが、倫理的審査も含まれるべきである—「これは合法か?」だけでなく「これは私たちの価値観と一致しているか?」を問う。倫理的境界を明確にできる選挙運動は、有権者の信頼とボランティアのコミットメントを獲得する。


キャンペーン組織の基盤技術がいかに統治イノベーションへ転用されるかを示す抽象的ビジュアル。下層のデータ分析ダッシュボード、中層のデジタル動員ネットワーク、上層のボランティア管理システムが、発光する接続線とデータフローで統合されている。技術と組織構造の融合を表現した多層的なアーキテクチャ。

  • 図12:キャンペーン基盤のイノベーション転用可能性 - データ分析、デジタル動員、ボランティア管理システムが選挙後の統治基盤へと進化する過程を示す*

組織能力としての実行規律

選挙運動の実行パターンはますます標準化されており、これは差別化が新しい戦術からではなく、基本をいかにうまく実行するかから生まれることを意味する。

  • 実行のフロンティア:*

  • 乗数としての候補者の質: 候補者を募集してパフォーマンスを期待するのではなく、洗練された選挙運動は現在、候補者のコミュニケーションスキル、政策知識、危機対応能力を開発する集中的なトレーニングプログラムを実施している。微妙な政策立場を明確にし、有権者の懸念に思慮深く対応できる候補者は、トーキングポイントに依存する候補者を上回るパフォーマンスを発揮する。野党は候補者育成に多額の投資をすべきである。これは現職の優位性を必要としない力の乗数である。

  • 定着の課題としてのボランティアエンゲージメント: 従来の選挙運動はボランティアを使い捨ての労働力として扱う。次世代の選挙運動は、ボランティアを民主的参加の利害関係者として認識する。ボランティアに意味のある役割を作り、影響に関するリアルタイムのフィードバックを提供し、貢献を称賛する選挙運動は、選挙期間中に複利的に増加するボランティアの定着を構築する。自分の仕事が重要だと感じるボランティアは他の人を募集する。代替可能として扱われるボランティアは離脱する。

  • リアルタイム適応プロトコル: 日々のウォールームには、メッセージングとフィールドオペレーションだけでなく、迅速な学習ループも含まれるべきである—メッセージのバリアントをテストし、反応を測定し、機能するものをスケールするメカニズム。ソーシャルメディアメッセージのA/Bテスト、新たな問題の迅速な世論調査、パフォーマンスデータに基づくフィールド優先順位のリアルタイム調整は、今やテーブルステークスである。これらのプロトコルを実行する選挙運動は、事前計画されたスケジュールに依存する選挙運動を上回るパフォーマンスを発揮する。

  • 重要な能力:* メッセージの規律は硬直した繰り返しを意味するのではなく、一貫した変化を意味する。野党候補は、同一のトーキングポイントを暗唱するのではなく、地域に関連する方法で中核的な批判を明確にするように訓練されるべきである。これには、地域の適応を可能にしながら戦略的方向性を提供する中央メッセージング権限が必要である。

与党は自己満足の罠を防がなければならない:実行が失敗すれば、現職の優位性は蒸発する可能性がある。日々のパフォーマンスレビュー—ターゲット有権者に到達しているか?メッセージは響いているか?ボランティアは活気づいているか?—は交渉不可能である。


戦略的インテリジェンスとしての測定

選挙運動の測定は、世論調査を超えて、リアルタイムの感情分析、行動予測、アトリビューションモデリングを包含するように進化した。これらの能力を活用する選挙運動は戦略的優位性を獲得する。

  • 測定のフロンティア:*

  • 量よりも感情の軌跡: 生の世論調査数値を追跡するのではなく、洗練された選挙運動は感情の方向と速度を測定する。野党のメッセージは週ごとに勢いを増しているか?与党の継続性メッセージは響いているか、停滞しているか?これらの軌跡を追跡することで、選挙運動は定着する前に新たな変化を検出できる。

  • アトリビューションモデリング: どの選挙活動が有権者の説得を促進するか?候補者イベント、ソーシャルメディア、ダイレクトメール、またはピアツーピアの接触か?従来の選挙運動はすべての活動が等しく貢献すると仮定する。データ駆動型の選挙運動はアトリビューションを測定し、最も影響力の高い活動にリソースを再配分する。予算が限られている野党は、測定可能なROIを持つ活動を冷酷に優先すべきである。

  • 予測モデリング: 過去の投票データで訓練された機械学習モデルは、どの有権者が説得可能か、どの有権者が固定されているか、どの有権者が投票しそうにないかを予測できる。これらのモデルを展開する選挙運動は、コミットした有権者や無関心な有権者にリソースを浪費するのではなく、真に説得可能な有権者に説得努力を集中できる。

  • マイクロセグメンテーション: 有権者を一枚岩のブロックとして扱うのではなく、選挙運動は心理的プロファイル、問題の顕著性、メディア消費パターンによってセグメント化すべきである。防衛費に関心のある有権者は、両者が「スイング有権者」であっても、医療費に関心のある有権者とは異なるメッセージを必要とする。精密なセグメンテーションは精密なメッセージングを可能にする。

  • 具体的な次のアクション:*

  • 公示直後にベースライン世論調査を確立。スイング地域で毎週追跡

  • ソーシャルメディアで毎日感情分析を展開。24時間以内に新たな問題にフラグを立てる

  • 選挙活動のアトリビューション分析を実施。最も影響力の高い戦術にリソースを再配分

  • 説得可能な有権者の予測モデルを構築。これらのセグメントにフィールドオペレーションを集中

  • 人口統計セグメント別に選挙メッセージの浸透を測定。特定のグループが意図したメッセージを受け取っていない場合はメッセージを調整

これらの測定プロトコルを実行する選挙運動は、何が機能し、何が機能していないかをリアルタイムで検出し、直感に依存する選挙運動では対応できない中間コース修正を可能にする。


リスクシナリオと適応的対応プロトコル

リスクを軽減すべき脅威として見るのではなく、先進的な選挙運動はそれらを適応能力を示す機会として認識すべきである—有権者がますます重視する資質である。

  • 高確率リスクシナリオ:*
  1. 経済ショック(インフレ加速、失業率急増): 軽減には、現職の経済政策を擁護するか、代替的な物語に転換する事前準備されたメッセージが必要である。野党は次のようなメッセージを準備すべきである:「経済状況は政権が対処できなかった構造的課題を反映している。これが私たちの計画だ…」与党は、政策対応を強調しながら、世界的なトレンドの中で経済状況を文脈化するメッセージを準備すべきである。事前準備されたメッセージは、反応的なスクランブルではなく、迅速な展開を可能にする。

  2. 候補者スキャンダル: 主要候補者の不正行為はニュースサイクルを支配する。軽減には、透明な承認、必要に応じた迅速な除去、組織の誠実さに関する明確なメッセージが必要である。スキャンダルを透明性を持って処理する選挙運動は信頼性を獲得する。隠蔽しているように見える選挙運動は信頼を失う。候補者の除去、交代、メッセージングのための事前準備されたプロトコルは、選挙が始まる前に確立されるべきである。

  3. 誤情報の急増: 投票手続き、候補者の記録、または政策立場に関する虚偽の主張がソーシャルメディアで流通する。軽減には、リアルタイムの監視と迅速な事実確認が必要である。選挙運動は事実確認組織とのパートナーシップを確立し、予想される虚偽の主張に対する迅速対応メッセージを準備すべきである。ソーシャルメディアチームは、毎日ではなく毎時間トレンドトピックを監視すべきである。

  4. 対戦相手のブレークスルー: 野党は予想外に効果的なメッセージを開発し、勢いを得る可能性がある。与党は毎日対戦相手のメッセージを監視し、新たな攻撃に対する対抗メッセージを準備すべきである。対戦相手の主張を却下するのではなく、選挙運動はそれらを真剣に受け止め、実質的な対応を開発すべきである。

  • 適応的対応プロトコル:*

  • シナリオプランニングセッションを確立。高確率リスクに対する事前準備された対応を開発

  • 数時間以内にメッセージを展開する権限を持つ迅速対応チームを作成

  • ソーシャルメディアとニュースサイクルを継続的に監視。新たな問題に即座にフラグを立てる

  • 毎日の戦略レビューを実施。現在の戦術が新たなリスクに対処しているかを評価

  • リソース配分の柔軟性を維持。新たな脅威に対処するためにリソースをシフトする準備をする

適応能力を示す選挙運動—新たな課題を認識し、思慮深く対応する—は、不確実な状況で効果的に統治できるという有権者の信頼を構築する。


戦略的統合と選挙後のポジショニング

この選挙サイクルは重要な岐路を表しているが、従来の分析がフレーム化する方法ではない。継続性と変化の間の二者択一として見るのではなく、新しいガバナンスパラダイムを確立する機会として認識すべきである。

  • 統合の機会:*

与党連立にとって、勝利は権力の統合ではなく、民主的参加の深化を引き起こすべきである。マンデートを求める選挙の後には、有権者の意見を目に見える形で組み込むマンデートを実現するガバナンスが続くべきである。具体的なメカニズム:主要な政策問題に関する市民議会、裁量支出のための参加型予算編成、透明なフィードバックループを持つ定期的なタウンホール。これらのメカニズムを実装する与党は、マンデートが単なる政策実施ではなく、民主的刷新を含むことを示す。

野党にとって、議席を獲得するかどうかにかかわらず、この選挙運動は彼らを信頼できる代替ガバナンスとして確立すべきである。これには、批判を超えて実証された政策能力に移行することが必要である。野党は主要な問題に関する詳細な政策文書を公開し、政府分析に匹敵する政策研究を実施し、有権者が実質的であると認識するシャドウキャビネットの専門知識を開発すべきである。野党を単に「現職の批判者」ではなく「統治する準備ができている」として位置づける選挙運動は、長期的な信頼性を構築する。

  • インフラの遺産:*

デジタルインフラ、ボランティアネットワーク、データシステムに今投資する選挙運動は、この選挙サイクルを超えて持続する能力を確立する。特に野党は、選挙インフラ投資を長期的な資産構築として見るべきである。この選挙期間中に開発されたボランティアネットワークは、将来のサイクルにおける地域組織化の基盤となる。今構築された有権者データベースは、データを蓄積するにつれてますます価値が高まる。今展開されたデジタルインフラは、将来の選挙のプラットフォームとなる。

  • 具体的な次のアクション:*

  • 候補者名簿を確定し、ボランティアネットワークを即座に確認

  • 27日の公示でメディア購入とソーシャルメディアキャンペーンを開始

  • 日々の追跡と測定プロトコルを確立

  • 毎週の戦略レビューを実施。パフォーマンスデータに基づいて戦術を調整

  • 選挙中間評価の準備。現在の戦術がパフォーマンス不足の場合、リソースまたはメッセージをシフトする準備をする

  • 選挙後の統合戦略を計画。勝利した選挙運動はマンデートの実施を即座に開始すべきである。敗北した選挙運動は正直な事後分析を実施し、将来のサイクルのための再構築を開始すべきである


結論:民主主義の転換点としての選挙

27日の公示から8月8日の投票日までの選挙期間は短く厳しいものだが、21世紀の民主的参加がどのようなものになり得るかを示す機会でもある。

討論の激しさは、統治の方向性についての根本的な意見の相違を反映するだろう—継続か変化か、安定か改革か、現職か対立候補か。これらは有権者が決定すべき正当な問題である。

しかし、統治がどのように進化するか—有権者の意見が政策をどう形成するか、透明性がどう制度化されるか、適応能力がどう実証されるか—についてのビジョンを最初に明確に示す選挙運動こそが、選挙を単なる候補者間の選択としてではなく、民主的参加そのものを再構築する機会として捉える新興有権者層を捉えることになる。

与党連立は現職の優位性を持ち、野党は勢いの可能性を持っている。しかし真の優位性は、この選挙が単に議席を獲得することだけでなく、今後10年間の統治を定義する民主的関与の新しい基準を確立することであると認識する連立に属する。

有権者は8月8日に決定を下す。しかし、ここで概説したインフラ、測定システム、適応プロトコルの構築を今から始める選挙運動は、この選挙に勝つだけでなく、今後の不確実で複雑な状況下で効果的に統治する立場に立つことになるだろう。

Footnotes

  1. この分析で参照される特定の日付と選挙手続きは、日本の議会選挙の制度的枠組みを反映している;手続きの詳細は、現行の選挙法規定に対する検証の対象となる。