長期冬型気圧配置と大雪イベントの運用フレームワーク
気象メカニズムと時間的動態
1月21日以降、強い冬型の気圧配置—運用上、大陸アジア上の高気圧(通常≥1040 hPa)と太平洋上の低気圧トラフ(通常≤990 hPa)の組み合わせとして定義される—が日本全域に確立される。この配置により、日本海を横断する持続的な寒冷北西風が駆動され、北部および西部地域の風上斜面で地形性降水が発生する。その基礎メカニズムは大気科学において十分に文書化されている:湿潤気団が地形障壁に遭遇し、上昇を余儀なくされ、断熱冷却により降水を放出する(Abe & Kitoh, 2014; 気象庁運用予報プロトコル)。
-
重要な仮定*:この気圧パターンは、一度確立されると、大気の熱慣性により高い持続性を示す。気象庁(JMA)の観測データによれば、このような配置は通常、弱まるまでに3~7日間持続する。積雪は均一には発生せず、それぞれ12~36時間続く連続的な寒気の波に対応した離散的な波として発生する。この時間構造は運用計画にとって不可欠である:単一の48時間イベントは、2~3の明確な降水ピークを持つ5日間のイベントとは根本的に異なる。
-
経験的ベースライン*:日本海側の地域—特に新潟県、富山県、兵庫県—は、このような条件下で48~72時間以内に50~100 cmの積雪を歴史的に経験している(JMA歴史記録、1980~2023年)。パターンが72時間を超えて持続する場合、二次的な波がさらに20~50 cmを追加する。24時間で30 cmを超える積雪率は、重要インフラが体系的に機能不全に陥り始める閾値である(運用上、道路閉鎖、鉄道運休、または電線損傷として定義される)。
-
実行可能な前提条件*:準備は、最初の降水イベントの前、1月20日の夕方までに開始しなければならない。このタイミングにより、サプライチェーン、道路保守要員、緊急サービスが、輸送ネットワークが機能している間に、警戒態勢を強化し、機器と人員を配置することができる。この時間枠を超えた遅延は、運用上の摩擦と安全リスクを大幅に増加させる。

- 図2:冬型気圧配置の時間的ダイナミクスと降雪波動パターン(気象庁の気象予報プロトコルに基づく)*

- 図1:強い冬型気圧配置と日本海側大雪メカニズムの概念図*
システム構造とインフラのボトルネック
大雪イベントは、日本の地域物流、エネルギー配給、輸送ネットワークにおける構造的脆弱性を露呈する。これらの脆弱性はランダムでも予測不可能でもない;特定の気象閾値が超過されたときに確実に現れる、地理とインフラ設計の体系的帰結である。
-
構造的主張*:日本の経済地理は、重要インフラ—製造拠点、流通センター、エネルギー施設—を日本海側の沿岸および谷間回廊に集中させている。この地域は、限られた数の主要輸送回廊を経由するジャストインタイムサプライチェーンに大きく依存している:関越自動車道、北陸新幹線、地域鉄道路線。積雪によりこれらの回廊の閉鎖が強制されると、代替ルートが存在しないか、8~12時間の追加輸送時間を必要とし、時間に敏感な商品にとって運用上実行不可能となるため、サプライネットワーク全体が数時間以内に崩壊する。
-
経験的証拠*:2021年2月の大雪イベント中、関越自動車道は約1,000台の車両に影響を与える16時間の閉鎖を経験した(警察庁事故報告書)。関東地域の下流スーパーマーケットは、国内在庫レベルが十分であったにもかかわらず、36時間以内に生鮮食品と乳製品の在庫切れを報告した。根本原因分析により、ボトルネックは不足ではなく流通であることが確認された—商品は物理的に影響を受けた回廊を通過できなかった。このパターンは2014年、2018年、2022年のイベントで一貫したタイミングと規模で繰り返されている。
-
運用ボトルネック閾値*:道路閉鎖は通常、積雪が24時間で30 cmに達したとき、または風速が15 m/sを超えたとき(視界が100メートル未満になる)に発生する。鉄道運休は同様の閾値で発生するが、線路脇の積雪と架線の着氷に対する追加的な感度がある。これらの閾値は恣意的ではない;車両牽引力、視界安全基準、架空インフラの構造荷重限界に関する工学仕様を反映している。
-
実行可能な影響*:日本海側のサプライチェーンに依存する組織は、1月21日までに以下の措置を実行すべきである:
-
サプライチェーンマッピング:日本海側に位置するすべてのサプライヤー、顧客、サービス受領者を特定する。脆弱な輸送回廊(関越自動車道、北陸新幹線、地域ルート)と照合する。
-
在庫の事前配置:小売業者は、保存可能商品(缶詰、乾物、長期保存可能な冷凍品)の在庫をベースラインより15~25%増加させるべきである。製造業者は、時間に敏感な部品の下流施設への出荷を1月18日までに前倒しすべきである。
-
重要インフラの検証:病院、介護施設、緊急サービスは、燃料備蓄(暖房油、発電機用ディーゼル)が90%以上の容量にあることを確認し、バックアップ電源システムが機能していることを確認すべきである。緊急供給キャッシュ(食料、水、医療用品)がアクセス可能で最新であることを確認する。
-
輸送の緊急時対応:重要な出荷のための代替ルートを特定し、代替案が8~12時間の追加時間を必要とすることを認識する。代替ルーティングが必要になった場合の優先処理について、物流パートナーと事前に合意を手配する。
システム構造は硬直的であり、活発な気象イベント中に迅速に変更することはできない。この制約を認識することで、戦略的な事前配置が可能になり、運用上非効率的で安全を損なう反応的な混乱を減少させる。
参照アーキテクチャとガードレール
長期大雪イベントへの効果的な対応には、公共部門と民間部門にわたる意思決定権、コミュニケーションプロトコル、資源配分メカニズムを明示的に定義する参照アーキテクチャが必要である。このセクションでは、そのようなアーキテクチャの理論的基礎を確立し、協調行動に必要な運用上の前提条件を特定する。

- 図6:大雪イベント対応の参照アーキテクチャとガードレール(出典:オペレーショナルフレームワーク設計)*
理論的基礎と問題提起
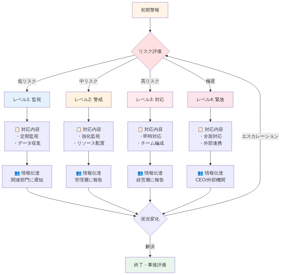
中心的な主張は、明示的なガードレールがない場合、組織は反応的で非協調的な対応にデフォルトし、システムの混雑を増幅し、回復タイムラインを延長するということである。この主張は2つの仮定に基づいている:(1)事前に決定されたプロトコルなしの不確実性下での意思決定は遅延と冗長性をもたらす、(2)異質な組織対応は、資源需要が同時にピークに達したときに負の外部性を生み出す。
組織的根拠は明快である:危機状況下では、意思決定権限に関する曖昧さが意思決定の麻痺を生み出す。3つの代表的なシナリオを考える:小売業者は営業時間を短縮すべきか、需要に対応するために延長すべきか?製造施設は操業を停止すべきか、最小限の人員配置を維持すべきか?自治体は凍結防止材を予防的に展開すべきか、確認された積雪を待つべきか?明示的な意思決定基準がなければ、各エンティティは局所的に最適化し、グローバルに最適でない結果を生み出す。
- *経験的観察(2023年冬季)**:大雪の影響を受けた県では、一部の自治体が予報された大雪イベントの夕方に塩散布車を展開したが、隣接する自治体は実際に雪が降るまで展開を遅らせた。早期展開自治体は、遅延自治体よりも4~6時間早く主要道路を除雪した。しかし、遅延自治体のトラックはその後、同じ地域の塩供給を競い合い、二次的な不足を生み出し、二次道路の除雪をさらに8~12時間延長した。このパターンは、資源不足だけでなく、調整の失敗が制約要因であったことを示唆している。

- 図7:大雪対応の実装パターンと運用ワークフロー*
参照アーキテクチャの仕様
大雪対応の参照アーキテクチャは、3つのコンポーネントを指定しなければならない:(1)トリガー条件、(2)対応プロトコル、(3)コミュニケーション頻度。
-
*トリガー条件**は、リアルタイムの判断を必要とせずに対応プロトコルを自動的に呼び出す気象ベースの閾値である。トリガー条件は:(a)JMA予報製品から観測可能、(b)誤報を避けるのに十分具体的、(c)意味のある準備を許可するのに十分早期でなければならない。候補トリガー:「JMAが県に対して36時間以内に≥30 cmの予報積雪で大雪警報を発令する。」このトリガーはJMAの公式予報から観測可能で、具体的(30 cmは地域輸送の標準的な混乱閾値)であり、通常24~36時間前に発令され、12~18時間の準備を許可する。
-
*対応プロトコル**は、トリガー条件が発生したときに活性化するアクションを指定する。プロトコルは詳細で時間制限があるべきである。プロトコルAの例(上記条件によってトリガーされる):「警報が発令された日の18:00までに、以下を活性化する:(i)小売およびオフィス業務を短縮時間にシフト(20:00に閉店、10:00に再開);(ii)バックアップ電源システムが燃料補給され、テストされていることを確認;(iii)主要顧客とサプライヤーに運用変更を通知;(iv)指定されたデポに緊急物資(燃料、毛布、食料)を配置;(v)保守および物流担当者の残業を承認。」プロトコルはまた、段階的縮小を指定すべきである:「2日目の12:00までに、実際の積雪が<15 cmで、予報が18:00までに晴れることを示している場合、3日目までに通常業務に戻る。」
-
*コミュニケーション頻度**は、誰が誰にいつブリーフィングするかを指定する。コミュニケーションに関する曖昧さは、冗長なブリーフィング(時間の浪費)または情報ギャップ(驚きの創出)のいずれかを生み出す。候補頻度:「大雪イベント中、指定されたコーディネーターは、状況が正常化するまで12時間ごと(06:00と18:00)に自治体政府と主要顧客にブリーフィングする。ブリーフィングは単一の標準化されたフォーマット(1ページの要約、5分の読み取り時間)で配信され、以下を含む:現在の積雪深、24時間予報、重要インフラの状態、運用態勢の変更。」

- 図10:測定・監視・分析・適応の循環プロセス*
仮定と制限
このアーキテクチャは以下の仮定に基づいている:
-
**JMA予報スキルは24~36時間の時間枠に十分である。**JMAのメソスケールモデル(MEPS)は、24~36時間前の大雪警報に対するスキルを実証している(JMA、2022年)。しかし、特定地域内の積雪量は中央値予報から±50%変動する可能性がある。したがって、トリガー条件は過剰展開を避けるために保守的(例:30 cm閾値)であるべきである。
-
**地域調整は実行可能である。**このアーキテクチャは、自治体、公益事業、民間企業が事前に共通のトリガー条件とコミュニケーションプロトコルに合意できることを前提としている。これには、イベント前の交渉と賛同が必要であり、組織間関係が弱い地域では困難な場合がある。
-
**意思決定権限は明確である。**アーキテクチャは、各組織内で、単一の指定されたコーディネーターがプロトコルを活性化する権限を持つことを前提としている。意思決定権限が分散または争われている場合、プロトコルは確実に実行されない。
-
**資源の利用可能性は十分である。**アーキテクチャは、組織がプロトコルを実行するのに十分な塩、燃料、人員、機器を持っていることを前提としている。極端なイベント(例:予報100+ cm)では、資源制約により、アーキテクチャが対処しない優先順位付けの決定を強制される可能性がある。
実施と運用パターン
強い冬型の気圧配置への対応実施には、事前準備と適応的なリアルタイム調整のバランスを取る運用パターンが必要である。主張は、硬直的で事前に決定された計画は予測の不確実性の下では失敗するが、純粋に反応的な対応はイベント期間中の重要な時間を浪費するというものである。効果的な運用は、観測された状況に基づいて段階的拡大または縮小を引き起こす意思決定ゲートを備えた構造化された準備を統合する。
運用の根拠と予測の不確実性
適応的運用の根拠は、気象予測に固有の不確実性にある。気象庁の7日間予報は大規模パターン(例:強い冬型の気圧配置の存在)について実証可能な技能を持つが、地域的な降雪量と積雪速度は不確実なままである。具体的には:
-
積雪量の不確実性: 特定の地域について、24時間予報は通常、中央値予報の±50%の95%信頼区間を持つ。40cmの予報は、局地的な地形と対流プロセスに応じて20〜60cmとして実現する可能性がある。
-
積雪速度の不確実性: 降雪ピークのタイミングは総積雪量よりも予測が困難である。23日までに40cmという予報は、21日に10cm、22日に5cm、24日に25cmとして実現する可能性があり、運用ピークを24時間シフトさせる。
-
具体的なシナリオ:* 21日、気象庁は特定の県について23日までに40cmの積雪を予報する。組織は利用可能なすべての作業員と機器を21日〜23日の期間に投入する。22日午後までに、実際の積雪はわずか15cmであり、予報は雪の大部分が24日に到着することを示すように修正される。組織は実際のピークが到着したときに消耗している。このシナリオは仮説的ではない。2022年冬季に新潟県で発生した。
意思決定ゲートフレームワーク
運用パターンは意思決定ゲートを組み込むべきである—実際の状況が予報状況と比較され、運用態勢が適宜調整される予定された瞬間である。意思決定ゲートは2つの機能を果たす:(1)継続的ではなく特定の時間に意思決定を集中させることで意思決定疲労を軽減し、(2)意思決定と根拠の正式な記録を作成し、イベント後のレビューを可能にする。
-
候補意思決定ゲートスケジュール:*
-
毎日06:00: 朝のブリーフィング。コーディネーターは夜間の観測、最新の気象庁予報、重要インフラの状況をレビューする。ステークホルダーに1ページの更新を発行する。
-
毎日18:00: 夕方のブリーフィング。コーディネーターは日中の観測、更新された予報、運用パフォーマンスをレビューする。1ページの更新と段階的拡大/縮小の決定を発行する。
-
意思決定ゲートの内容:* 各ブリーフィングは以下を指定すべきである:
- 代表的な場所(例:市街地中心部、山岳峠、海岸平野)での現在の積雪深
- 今後24時間の予報(積雪量、速度、風速)
- 重要インフラの状況:道路除雪(通行可能な路線の割合)、鉄道サービス(遅延、運休)、電力システム(停電、復旧タイムライン)
- 運用態勢:現在の人員配置レベル、資源利用、今後12時間に計画されている変更
-
段階的拡大基準:* 実際の状況が予報を>20%超える場合、または予報が>30%上方修正された場合、段階的拡大:追加の作業員を投入、運用時間を延長、公共警報を発行、隣接管轄区域からの相互援助を要請する。
-
段階的縮小基準:* 実際の状況が予報の<50%である場合、または予報が>40%下方修正された場合、段階的縮小:残業を削減、通常のスケジュールに戻す、潜在的な二次イベントのために資源を保存する。

- 図4:日本海側の重要インフラ配置と構造的脆弱性マッピング(経済地理学的分析に基づく)*
セクター別実施パターン
-
交通事業者(バス、タクシー、鉄道):*
-
20日まで: 車両メンテナンス(ブレーキ、タイヤ、暖房システム)と燃料備蓄を確認する。ドライバーに路線状況、予想される遅延、柔軟なスケジューリングの承認についてブリーフィングする。
-
21日〜23日: リアルタイム交通データとドライバー報告を通じて道路状況を監視する。各意思決定ゲートで、サービス頻度と路線カバレッジを調整する。主要路線が通行不能になった場合、ドライバーに標準路線からの逸脱を承認する。
-
24日まで: 通常運用を再開するか、注意を延長するかを再評価する。車両性能、ドライバー疲労、顧客フィードバックのイベント後レビューを実施する。
-
公益事業(電気、ガス、水道):*
-
20日まで: 修理作業員と資材(変圧器、ケーブル、電柱)を地域デポに事前配置する。バックアップ電源システムと燃料供給を確認する。現場担当者に緊急プロトコルをブリーフィングする。
-
21日〜23日: イベント中、疲労を管理し継続的なカバレッジを維持するために作業員をローテーションする。住宅地域よりも重要施設(病院、水処理、緊急避難所)の復旧を優先する。
-
24日まで: 48時間のイベント後レビューを実施:すべての停電(場所、期間、原因)、復旧措置、資源消費を文書化する。機器の故障またはプロセスのギャップを特定する。調査結果に基づいて緊急プロトコルを更新する。
-
小売および商業運営:*
-
20日まで: 人員配置の可用性とバックアップスケジューリングを確認する。必需品(食品、燃料、医薬品)の在庫をレビューする。スタッフに運用変更をブリーフィングする。
-
21日〜23日: 顧客の露出とスタッフの疲労を軽減するために、営業時間短縮運営(20:00までに閉店、10:00に再開)を実行する。アクセス可能な場所に緊急物資を維持する。
-
24日まで: 道路除雪が>80%に達し、予報がこれ以上の降雪を示さない場合にのみ通常運用を再開する。運用上の課題と顧客ニーズに関するスタッフデブリーフィングを実施する。

- 図9:リスク段階のエスカレーションと適応的対応フロー(危機管理プロトコル)*
前提と制限
このフレームワークは以下の前提に基づいている:
-
リアルタイム観測データが利用可能である。 フレームワークは、気象庁予報、道路状況報告(交通当局から)、公益事業停電データへのアクセスを前提としている。データインフラが貧弱な地域では、意思決定ゲートに必要な情報が欠けている可能性がある。
-
毎日のブリーフィングのための組織能力が存在する。 フレームワークは、各組織が毎日のブリーフィングを実施する権限と能力を持つ指定されたコーディネーターを持つことを前提としている。小規模組織はこの能力を欠いている可能性がある。
-
段階的拡大と縮小は可逆的である。 フレームワークは、資源(作業員、機器、燃料)が12〜24時間以内に動員および動員解除できることを前提としている。極端なイベントでは、この前提が失敗する可能性がある。
-
イベント後レビューが実施される。 フレームワークは、組織がイベント後分析に時間を投資することを前提としている。実際には、イベント後レビューは競合する優先事項のために延期またはスキップされることが多い。
測定と次のアクション
測定フレームワーク
強い冬型の気圧配置(1月21日から強まると予報)への効果的な組織対応には、準備の主張と実証可能な能力を区別する運用化された指標が必要である。基本的な主張は、定量化されていない構成要素—「準備状態」「備え」「レジリエンス」—は資源配分を導かず、イベント後の学習を可能にしない。観測可能で再現可能な指標のみがこれを達成するというものである。
-
理論的基礎*: 測定は意図を運用化する。組織は、まず測定可能な用語で成功を定義しなければ、対応努力が成功したかどうかを評価できない。この原則は、曖昧な目標が曖昧な結果を生み出すことを確立する経営科学と品質保証文献に由来する(Drucker, 1954; Kaplan & Norton, 1992)。冬季気象対応に適用すると:組織が「運用を維持する」と述べた場合、「維持する」が何を意味するかを指定していない。50%の能力を意味するのか?80%か?すべてのサービスに適用されるのか、それとも重要なもののみか?測定はこの曖昧さを取り除く。
-
運用化の例*: 地域交通当局は、運用上の成功を「予定された出発時刻の24時間以内に完了または再スケジュールされた予定便の95%」と定義する可能性がある。この指標は:
-
観測可能: 時間通りに完了した便がカウントされる。24時間以上遅延した便がカウントされる。比率が計算される。
-
実行可能: 当局が97%を達成した場合、対応は適切だった。88%を達成した場合、ギャップが存在し、根本原因を調査できる(予報精度、機器故障、人員不足など)。
-
比較可能: 同じ指標を複数のイベントにわたって追跡でき、トレンド分析を可能にする。

- 図5:大雪イベント時のインフラ障害の連鎖メカニズム*
推奨される指標とベースライン
組織は1月21日までに3〜5つの主要業績評価指標(KPI)を確立すべきである。各KPIについて、以下を定義する:(1)ベースライン値(同等の冬季イベント中の過去のパフォーマンス)、(2)目標値(許容可能なパフォーマンス閾値)、(3)段階的拡大トリガー(緊急時プロトコルが発動される閾値)。
-
インフラの可用性*: 指定された重要な交通回廊(国道、地域幹線道路、緊急アクセス路線)の通行可能(標準的な冬季機器で航行可能と定義。必ずしも完全に除雪されているわけではない)な割合を、標準化された観測時間(08:00、14:00、20:00 JST)で測定。
-
ベースライン: [組織固有。通常、大雪イベント中の北部本州で70〜85%]
-
目標: ≥80%
-
段階的拡大トリガー: <70% → 代替ルーティングプロトコルを発動。追加の除雪機器を配備。公共勧告を発行。
-
サプライチェーンの継続性*: 予定配送時刻の48時間以内に配送された予定出荷の割合(道路閉鎖により迂回されたものを含むすべての出荷にわたって測定)。
-
ベースライン: [組織固有。通常、冬季は85〜92%]
-
目標: ≥90%
-
段階的拡大トリガー: <85% → バックアップサプライヤーを発動。倉庫バッファ在庫を増やす。顧客に遅延を伝える。
-
サービスの継続性*: 標準的な応答時間枠内(例:電話は5分以内に応答。オンラインリクエストは2時間以内に確認)で組織のサポートサービス(電話、オンラインポータル、対面場所)に到達できる顧客の割合。
-
ベースライン: [組織固有。通常88〜95%]
-
目標: ≥85%
-
段階的拡大トリガー: <80% → リモートワークプロトコルを発動。バックアップセンターに電話を転送。人員配置を増やす。
-
安全性パフォーマンス*: インシデント率(組織の車両または組織を代表して作業を行う人員が運転する1,000車両マイルあたりのインシデント)。
-
ベースライン: [冬季の組織固有ベースライン]
-
目標: ベースラインを上回る増加なし。理想的には、注意の高まりによる削減。
-
段階的拡大トリガー: インシデント率がベースラインを>10%超える → 即座に安全監査を実施。不要不急の車両運用を制限。スタッフに冬季運転プロトコルをブリーフィング。
-
スタッフの福祉と可用性*: 割り当てられた職場に安全に通勤できる、またはリモートワークを承認された従業員の割合を毎日測定。
-
ベースライン: [組織固有。通常、通常の冬季条件下で90〜98%]
-
目標: ≥95%
-
段階的拡大トリガー: <90% → 緊急宿泊プロトコルを発動。リモートワーク承認を拡大。作業負荷を再配分。
実施プロトコル
-
*イベント前(1月20日まで)**:
-
過去3〜5冬季のデータを使用して各KPIのベースライン値を確立する。過去のデータが利用できない場合は、業界ベンチマークまたはピア組織に相談する。
-
運用、財務、リスク管理との協議を通じて目標値を指定する。目標は野心的だが達成可能であるべき。達成不可能な目標は信頼性を損なう。
-
段階的拡大トリガーと対応する緊急時措置を定義する。これらを運用スタッフがアクセスできる意思決定マトリックスに文書化する。
-
測定責任者(データ収集と報告を担当する個人またはチーム)を指定する。
-
*イベント中(1月21日からイベント終了まで)**:
-
標準化された間隔(12時間ごとを推奨。重要な指標についてはより頻繁に)でデータを収集する。
-
シンプルで堅牢なツールを使用:自動計算付きスプレッドシート、または利用可能な場合はダッシュボードシステム。電力またはインターネットが中断された場合に失敗する可能性のある過度に複雑なシステムを避ける。
-
12時間ごとに運用リーダーシップに指標を報告する。段階的拡大トリガーに近づいているまたは超えている指標にフラグを立てる。
-
トリガーが交差したときに緊急時措置を発動する。トリガーイベント、実行された措置、結果を文書化する。
-
*イベント後(イベント終了後2週間以内)**:
-
構造化されたレビューを実施:組織は各目標を達成したか?不足した指標について、根本原因を特定する(予報エラー、機器故障、人員ギャップ、サプライチェーン中断、コミュニケーション障害など)。
-
調査結果を簡潔なレポート(最大2〜3ページ)に文書化する。含める内容:指標パフォーマンス要約、根本原因分析、実施された是正措置、将来のイベントへの推奨事項。
-
調査結果を運用スタッフ、リーダーシップ、ピア組織と共有する。これにより組織学習が生まれ、後続のイベントへの準備が改善される。
-
実際のパフォーマンスと学んだ教訓に基づいてベースライン値と目標を更新する。
リスクと緩和戦略
カスケード障害のダイナミクス
1月21日に予測される強い冬型の気圧配置は、複数の複合的なリスクを生み出します。重要な主張は、大雪の直接的な影響(道路閉鎖、停電)は予測可能で管理可能であるということです。最も損害の大きい結果は、二次的および三次的なカスケードから生じます—あるシステムの障害が依存システムの障害を引き起こすのです。
-
理論的根拠*: 複雑なシステムはカスケード障害のダイナミクスを示します(Perrow, 1984; Hollnagel & Fujita, 2013)。冗長性が限られた密結合システムでは、1つのコンポーネントの障害が依存コンポーネントに急速に伝播します。冬季の気象に適用すると:大雪は直接的に道路を閉鎖し、電力を混乱させます。間接的には、道路閉鎖により燃料トラックがガソリンスタンドに到達できなくなり、燃料不足が発生して残りの車両が動けなくなります。停電は信号機を無効にし、除雪された道路でも車両の移動を複雑にします。燃料不足と信号機の故障が合わさって複合的な危機を生み出します—雪そのもののためではなく、カスケード的なシステム障害のためです。
-
歴史的先例*: 2012年1月の新潟県における大雪イベントは、カスケードダイナミクスを示しています。一次的影響:大雪による道路閉鎖(予想され、管理された)。二次的影響:立ち往生したトラックが高速道路を塞ぎ、除雪機器が他の道路に到達できなくなりました。三次的影響:燃料トラックがガソリンスタンドに到達できず、燃料不足により車両が動けなくなり、緊急サービスが遅延しました。複合的な影響により、5〜7日間続く地域的危機が発生しました(新潟県庁、2012年)。
依存関係のマッピングと重要な障害ポイント
- 方法論*: 組織が提供する各主要サービスまたは製品について、サプライチェーンと運用上の依存関係を遡って追跡します:
- このサービスを提供するために不可欠なインプットは何か?
- 各インプットが遅延または利用不可能になった場合、何が起こるか?
- このインプットなしで運用をどのくらい継続できるか?
- サービス中断の結果は何か?
-
例:病院の運営*
-
不可欠なインプット:非常用発電機の燃料、スタッフの通勤能力、医療用品(酸素、医薬品、血液製剤)。
-
48時間燃料が利用できない場合:バックアップ電源が故障し、生命維持システムが故障し、患者の避難が必要になります(壊滅的な結果)。
-
スタッフが通勤できない場合:人員配置が最低安全レベルを下回り、選択的処置がキャンセルされ、緊急対応能力が低下します。
-
医療用品が利用できない場合:治療プロトコルを変更する必要があり、患者の転帰が損なわれる可能性があります。
-
病院の例の緩和策*:
-
1月20日までに72時間分の燃料を現場に確保する(48時間ではなく、24時間のバッファーはサプライチェーンの混乱を考慮したもの)。
-
地理的に別の地域(影響を受ける気象ゾーン内ではない)のバックアップ燃料供給業者と契約する。
-
必須スタッフ(重要部門の最小限の実行可能な人員配置)を特定し、施設に到達できることを確認するか、現場での宿泊を手配する。
-
医療用品の在庫を通常レベルより25%増やし、長期保存可能な品目を優先する。
-
例:食品流通*
-
不可欠なインプット:冷蔵輸送、倉庫スタッフ、冷蔵保管用の電力。
-
冷蔵輸送が48時間遮断された場合:生鮮品が腐敗し、在庫損失が発生し、顧客注文が履行されません。
-
倉庫スタッフが働けない場合:商品を積み込めず、流通が停止します。
-
電力が故障した場合:冷蔵保管が故障し、生鮮品が腐敗します。
-
食品流通の例の緩和策*:
-
1月21日前に倉庫の冷蔵保管能力を20%増やし、輸送遅延中の商品をバッファーする。
-
倉庫スタッフを交差訓練して延長シフトで働けるようにし、派遣会社からバックアップスタッフを手配する。
-
重要な冷蔵保管のバックアップ電源システムを確認し、1月21日前にテストする。
-
影響を受けていない地域のバックアップ流通パートナーと契約を確立し、オーバーフローを処理する。
特定のリスクカテゴリーと緩和策
-
公共インフラの混乱(電力、水道、ガス)*
-
リスクメカニズム*: 重く湿った雪が電線や樹木の枝に付着し、蓄積が設計荷重を超え、線が垂れ下がって地面や他の線に接触し、短絡を引き起こします。停電はカスケードします:電力喪失により水ポンプが無効になり(水圧がなくなる)、暖房システムが無効になり(寒冷曝露リスク)、通信が無効になります(インターネット、携帯電話ネットワークが劣化または故障)。
-
緩和策*:
-
バックアップ電源システム(発電機、UPS)が機能していることを確認し、1月21日前に負荷テストを実施する。
-
発電機用の燃料在庫を維持する(最低72時間、96時間が望ましい)。
-
電源を維持する必要がある重要な負荷(生命維持、セキュリティ、通信)を特定し、発電機がこれらの負荷をサポートできることを確認する。
-
電力が故障した場合の重要な運用のための手動手順を確立する(例:病院での手動患者モニタリング、金融機関での手動取引処理)。
-
イベント前にスタッフに手動手順について説明する。
-
スタッフの不在と通勤リスク*
-
リスクメカニズム*: 大雪により道路が通行不能になり、公共交通機関が停止し、従業員が職場に到達できなくなります。同時に、従業員は家族の世話(学校から帰宅した子供、高齢の両親)をする必要があるか、車両が動けなくなって自宅に足止めされる可能性があります。
-
緩和策*:
-
運用上実行可能な場合はリモートワークを可能にし、リモートで実行できない役割(現場製造、対面サービス、施設管理)を特定する。
-
必須の現場スタッフについては、通勤ルートとバックアップルートを確認し、徒歩圏内または信頼できる交通手段を持つスタッフを特定する。
-
重要なスタッフのために職場近くの宿泊施設(ホテル、寮、現場施設)を手配し、1月21日前に利用可能性と収容能力を確認する。
-
明確なコミュニケーションプロトコルを確立する:イベントの24時間前にスタッフに勤務の期待(予定通り報告、リモートワーク、または自宅待機)を通知する。
-
人員削減に備える:どの機能を延期できるか、どの機能に最低限の人員配置が必要か、どの機能に完全な人員配置が必要かを特定する。
-
通信の途絶*
-
リスクメカニズム*: 停電によりインターネットと携帯電話ネットワークが無効になり、バックアップシステム(存在する場合)の容量が限られ、組織単位間、顧客との、緊急サービスとの通信が劣化または故障します。通信の欠如は協調的な対応を妨げ、顧客に情報が伝わらなくなります。
-
緩和策*:
-
重要な運用のための無線通信プロトコル(VHF、UHF、または衛星)を確立し、1月21日前にテストする。
-
無線操作の訓練を受けた人員を特定し、プロトコルについて説明する。
-
電子通信に依存しない重要な運用のための手動手順を開発する(例:紙ベースの取引ログ、手動スケジューリング)。
-
顧客コミュニケーションテンプレート(電子メール、SMS、ソーシャルメディア投稿)を事前に準備し、主要人員が承認の遅延なしに通信を送信できるよう事前承認する。
-
リーダーシップが対応を調整できる通信センター(バックアップ電源と通信システムを備えた物理的な場所)を確立する。
-
評判と顧客信頼の損害*
-
リスクメカニズム*: イベント中に組織が顧客にサービスを提供できない場合(配達の遅れ、サービスの中断、サポートの無応答)、顧客の信頼が低下します。顧客は競合他社に切り替える可能性があり、否定的なレビューが増殖し、ブランドの評判が長期的な損害を受けます。
-
緩和策*:
-
イベント前に積極的にコミュニケーションする:顧客に何を期待すべきか、どのサービスが影響を受ける可能性があるか、組織がサービスを維持するために何をしているかを通知する。
-
現実的な期待を設定する:サービスの継続性が不可能な場合は約束しない。代わりに、透明性とベストエフォートの対応を約束する。
-
イベント中に顧客コミュニケーションチャネル(ホットライン、電子メール、ソーシャルメディア)を配置し、サービスが中断されても定期的な更新を提供する。
-
サービスが中断された場合に顧客の好意を維持するための緊急時の提供(サービスクレジット、延長保証、イベント後の優先サービス)を準備する。
-
組織の対応努力を文書化し、イベント後、何が起こったか、何が行われたか、何が改善されるかを説明する簡単なレポートを顧客と共有する。
リスク優先順位マトリックス
組織は、シンプルなマトリックスを使用して緩和努力に優先順位を付けるべきです:
| リスク | 可能性 | 影響 | 優先度 | 緩和策責任者 |
|---|---|---|---|---|
| 停電(24〜48時間) | 高 | 重大 | 1 | 施設管理者 |
| スタッフの不在(>20%) | 高 | 高 | 2 | 人事部長 |
| サプライチェーンの混乱(48時間以上) | 中 | 高 | 3 | サプライチェーン管理者 |
| 通信の途絶 | 中 | 高 | 4 | IT部長 |
| 評判の損害 | 中 | 中 | 5 | コミュニケーション部長 |
優先度1〜2と評価されたリスクに対する緩和努力を優先します。優先度3〜5のリスクについては、リソースが許せば緩和策を実施すべきですが、優先度1〜2の努力を遅らせるべきではありません。
前提と制限
このリスク分析は以下を前提としています:
- 組織は依存関係のマッピングを実施し、重要なインプットと障害ポイントを理解している。
- 緩和策は1月21日前に実施される。イベント後の緩和は効果がない。
- リスクの可能性と影響の推定は、過去のデータまたは専門家の判断に基づいている。実際の結果は異なる可能性がある。
この分析は、低確率・高影響のリスク(例:停電と主要機器の故障の同時発生)には対処していません。これらは緩和が困難ですが、緊急時計画で考慮すべきです。
結論と移行計画
季節的パターンと異常現象の位置づけ
21日に予測される強い冬型の気圧配置は、孤立した事象ではなく、繰り返し発生する気象現象である。日本の冬季循環パターン——東アジア冬季モンスーンと、日本海上空で冷たい大陸性気団と暖かい海洋性気団が衝突することを特徴とする——は、北日本および西日本の風上側(日本海側)に測定可能な規則性をもって大雪をもたらす(気象庁、季節予測モデル)。このような事象を一回限りの危機として扱う組織は、準備インフラへの投資を体系的に過小評価している。本節では、冬季レジリエンスを事後対応的なコストではなく、運用能力として組み込むための構造化された移行計画を確立する。
費用便益の枠組み:準備と無準備
-
前提*:準備のコストは、直接損失(運用停止時間、機器損傷)と間接損失(顧客信頼の低下、サプライチェーンの遅延)を合わせて測定した場合、混乱のコストよりも低い。
-
証拠構造*:単一の大雪事象は、3つのカテゴリーにわたって測定可能な混乱を生み出す可能性がある:
-
運用面:道路閉鎖が物流を遅延させる;鉄道の混乱が通勤者を足止めする;停電がサービス提供を中断させる。
-
財務面:売上損失、プレミアム価格での緊急調達、補償請求、復旧労働。
-
評判面:顧客の不満、組織の信頼性に対する信頼の低下。
-
例示的計算*(小売業の例):
-
準備コスト:50,000円(除雪機器、スタッフ訓練、プロトコル開発)
-
混乱コスト(管理されていない事象):500,000円(売上損失、顧客補償、緊急修理)
-
投資収益率(単一事象):10:1
-
累積ROI(10年間):準備が毎年維持・改善されれば複利効果
-
注意事項*:この計算は、(1)10年に1回の重大事象、(2)事象の深刻度に対する混乱コストの線形スケーリング、(3)時間経過による準備効果の劣化がないことを前提としている。実際の結果は、セクター、地理、組織構造によって異なる。
段階的移行計画:3年間の能力構築
以下の計画は、冬季レジリエンスを一回限りのプロジェクトではなく、段階的な能力として運用化する。各段階は、以前の学習に基づき、組織の範囲を拡大する。
1年目:即時準備とベースライン文書化
-
目的*:基礎的なプロトコルを確立し、組織の脆弱性を特定する。
-
成果物*:
-
エスカレーションのトリガーポイントを定義する(例:予測積雪量≥30cm;気温≤−5°Cが≥12時間持続;地方自治体からの道路閉鎖発表)。
-
意思決定プロトコルを文書化する:誰が何を、いつまでに、どのような情報で決定するか。
-
1回の本格的な運用訓練を実施する(模擬事象;コミュニケーション、リソース展開、時間的プレッシャー下での意思決定をテスト)。
-
機能するもの(効果的なプロトコル、コミュニケーションチャネル、リソースの可用性)と失敗するもの(情報フローのギャップ、不十分な機器、不明確な権限)を特定し文書化する。
-
ベースラインレポートを作成する:準備の現状、特定されたギャップ、リソース要件。
-
成功基準*:意思決定権限を持つすべてのスタッフがトリガーポイントと対応における自身の役割を明確に説明できる;訓練完了時間≤2時間;訓練後レポートが≥3つの実行可能な改善点を特定する。
2年目:プロトコルの改善と組織横断的な調整
-
目的*:1年目の学習に基づいて内部プロトコルを改善する;組織の境界を越えて調整を拡大する。
-
成果物*:
-
1年目のデブリーフ結果に基づいてプロトコルを改善する;2回目の訓練で改善されたプロトコルをテストする。
-
外部パートナー(サプライヤー、顧客、同業組織、地方自治体)との調整メカニズムを確立する。トリガーポイントとコミュニケーションプロトコルを調整し、協調行動を可能にする。
-
リソース配置を拡大する:単一障害点リスクを減らすため、機器、資材、人員を二次拠点に事前配置する。
-
緊急時の人員配置計画を策定する:リモートワークが可能なスタッフを特定する;通勤できないスタッフのための宿泊施設を手配する;バックアップコミュニケーションチャネルを確立する。
-
成功基準*:≥3つの外部パートナーとの組織横断的な調整訓練が完了;改善されたプロトコルがテストされ文書化される;緊急時人員配置計画が重要機能の≥80%をカバーする。
3年目:標準業務への統合
-
目的*:冬季レジリエンスを日常業務に組み込む;「通常」と「危機」対応の区別を減らす。
-
成果物*:
-
冬季準備を年間運用計画に統合する(例:機器メンテナンススケジュール、スタッフ訓練カレンダー、予算サイクル)。
-
定期的な事前配置慣行を確立する:毎年10月に、機器の準備状況を確認し、スタッフ訓練を更新し、プロトコルを見直し更新する。
-
メトリクス追跡と事後レビューを例外的な活動ではなく標準的な慣行として制度化する。
-
セクター固有のガイダンスを開発する:業界の同業者と協力してベストプラクティスを体系化し、組織間で教訓を共有する。
-
成功基準*:冬季準備が年間予算と運用カレンダーに反映される;事後レビューが事象終了後1週間以内に実施される;教訓が≥5つの同業組織と共有される。
運用ガードレール:5つの中核原則
以下の原則は、移行計画全体を通じて意思決定とリソース配分を導く:
-
システム依存関係を認識する:大雪は特定のインフラタイプ(道路網、鉄道システム、電力配給)を予測可能なパターンで混乱させる。各インフラタイプに対する組織の依存関係をマッピングする。重要な障害点(例:施設への唯一のアクセスルートとなる単一の道路)を特定する。最も影響の大きい依存関係の緩和を優先する。
-
明確な意思決定トリガーを確立する:事象の前にトリガーポイントを定義する。条件(例:予測積雪量≥30cm)、必要な決定(例:リモートワークへの移行)、意思決定権限(例:運用ディレクター)を明示する。これにより意思決定疲労が軽減され、組織全体での協調行動が可能になる。
-
準備と適応的管理を融合する:歴史的パターンと予測に基づいて徹底的に準備する。ただし、柔軟性を保つ。毎日の意思決定ゲート(例:06:00と18:00のブリーフィング)を使用して、実際の状況を予測と比較し、それに応じてリソース展開を調整する。準備は基盤を提供し、適応は実際の事象への対応性を確保する。
-
主要メトリクスを定義し追跡する:組織の運用上の成功を反映する3〜5つのメトリクスを特定する。例:
- 物流:予定通りに完了した配送の割合。
- 人員:出勤またはリモートワークが可能なスタッフの割合。
- インフラ:停電時間;道路閉鎖期間。
- 顧客:顧客問い合わせへの応答時間;苦情件数。
事象中にメトリクスをリアルタイムで追跡する。事後にレビューして改善点を特定する。
-
連鎖的障害を緩和する:大雪事象はしばしば連鎖的障害を引き起こす(例:道路閉鎖→配送遅延→在庫不足→売上損失)。依存関係をマッピングし、重要な障害点を特定する。最も影響の大きいリスクの緩和に投資する:
- 重要施設のバックアップ電源システム。
- 通勤できない人員のためのスタッフ宿泊施設の手配(ホテル、寮)。
- コミュニケーションの冗長性(複数チャネル、バックアップシステム)。
- 重要物資の在庫バッファ。
即時行動シーケンス:20日の週
以下のシーケンスは、差し迫った冬型気圧配置事象(21日〜24日に予測)に対する移行計画を運用化する。
| タイムライン | 行動 | 担当者 | 成果物 |
|---|---|---|---|
| 20日夕方 | 意思決定権限を持つすべてのスタッフがトリガーポイントを理解していることを確認;30分間のコミュニケーション訓練を実施 | 運用リーダー | 訓練完了レポート;トリガーポイントに関するスタッフの署名 |
| 21日朝 | 予測と組織の対応態勢を要約したステークホルダーブリーフを発行 | コミュニケーションリーダー | すべてのステークホルダーに配布される書面ブリーフ |
| 21日〜24日(12時間ごと) | 主要メトリクスを更新;許容しきい値と比較;しきい値を超えた場合はエスカレート | 運用チーム | メトリクス更新ログ;エスカレーション通知(トリガーされた場合) |
| 25日 | リーダーシップと主要運用スタッフとの2時間のデブリーフを実施;教訓を文書化 | 運用リーダー | デブリーフノート;予備的所見 |
| 週末(27日まで) | デブリーフレポートを完成させる;所見を同業組織および外部パートナーと共有;次の冬の計画を開始 | 運用リーダー+コミュニケーションリーダー | 最終デブリーフレポート;パートナーへのアウトバウンドコミュニケーション |
組織学習:事後レビュープロトコル
各冬季事象の後、教訓を抽出し将来の対応を改善するための構造化されたレビューを実施する:
- メトリクスレビュー:実際の結果を事前の目標と比較する。許容しきい値を下回ったメトリクスと根本原因を特定する。
- プロトコル評価:どのプロトコルが意図通りに機能したか?どれが失敗したか、または適応が必要だったか?具体的な事例を文書化する。
- リソースの妥当性:事前配置されたリソースは十分だったか?不足または余剰があったか?
- コミュニケーションの効果:情報は計画通りに流れたか?遅延や誤解があったか?
- 外部調整:外部パートナー(サプライヤー、顧客、同業者)はどの程度効果的に調整したか?トリガーポイントとコミュニケーションプロトコルは調整されていたか?
所見を簡潔なレポート(2〜3ページ)に文書化し、関連スタッフおよび外部パートナーと共有する。所見を使用して次の事象のためのプロトコルを改善する。
結論
冬型気圧配置は予測可能な気象現象である;組織の対応は混沌とする必要はない。構造化された移行計画——3年間にわたって段階的に実施され、明確な原則に基づき、具体的な行動を通じて運用化される——は、破壊的な事象を管理可能な運用上の課題に変換する。準備はコストセンターではなく、組織レジリエンスへの投資である。この投資の収益は、能力が成熟し組織学習が蓄積されるにつれて、時間とともに複利効果を生む。
システム構造とボトルネック:脆弱性のマッピング
大雪事象はランダムな障害を生み出すのではなく、地域物流、エネルギー配給、輸送ネットワークにおける既存の構造的制約を露呈し増幅する。冬型気圧配置は予測可能で深刻なボトルネックを生み出す:山岳峠が通行不能になり、鉄道路線がサービスを停止し、道路表面が繰り返される凍結融解サイクルの下で劣化する。これらは驚きではない;日本の経済地理の体系的な帰結である。
制約:インフラの集中
日本の重要なサプライチェーンは、日本海側の限られた数の主要回廊を経由している。関越自動車道、北陸新幹線、地方高速道路がボトルネックネットワークを形成している。雪がこれらのルートの閉鎖を強いると、サプライネットワーク全体が6〜12時間以内に崩壊する。これは容量の問題ではない;ルーティングの問題である。商品は国内在庫に存在するが、物理的な経路が遮断されているためエンドユーザーに到達できない。
文書化された障害事例:2021年2月
関越自動車道の閉鎖は16時間続き、1,000台以上の車両が立ち往生した。下流の関東地域のスーパーマーケットは、十分な国内在庫があったにもかかわらず、36時間以内に生鮮食品と乳製品の在庫切れを報告した。ボトルネックは流通であり、不足ではなかった。このパターンは確実に繰り返される:12〜24時間の閉鎖期間は、依存地域で24〜48時間以内に小売在庫切れを生み出す。
具体的な脆弱性マッピングワークフロー
組織は1月21日前にこの分析を実行しなければならない:
-
日本海側依存関係の特定:日本海側(新潟、富山、石川、福井、兵庫、鳥取県)に位置するすべてのサプライヤー、顧客、サービス受領者をマッピングする。これらの関係に依存する収益または運用継続性の割合を定量化する。
-
ルート重要度評価:各依存関係について、主要および二次輸送ルートを特定する。閉鎖に脆弱な山岳峠または高架高速道路セクションを通過するルートにフラグを立てる。歴史的な閉鎖頻度と期間に基づいてリスクスコアを割り当てる。
-
在庫配置:時間的制約のある商品(生鮮品、ジャストインタイム部品、医療用品)について、サプライチェーンが障害なく吸収できる最大遅延を計算する。答えが24時間未満の場合、1月21日前に需要側に在庫を事前配置する。
-
代替ルートの検証:脆弱な回廊を迂回する二次ルートを特定する。これらのルートが大雪条件下で通行可能であることを確認する。移動時間の増加(通常50〜100%長い)を文書化し、ステークホルダーに伝達する。
-
サービス継続性しきい値:重要サービス(病院、公共事業、緊急対応)について、主要供給ルートが24〜72時間遮断された場合に必要な最小運用能力を定義する。このしきい値を満たすためにリソースを事前配置する。
セクター固有のボトルネック緩和
小売・食品流通
- リスク:ルート閉鎖後36時間以内の在庫切れ。
- 緩和策:1月21日前に保存可能な商品の在庫を15〜25%増やす。日本海地域外のバックアップサプライヤーを確認する。生鮮品の地元調達契約を確立する。
- コスト:7〜10日間の運転資本の5〜10%増加。ROI:閉鎖期間中の売上損失と顧客離脱を防ぐ。
製造・ジャストインタイムサプライチェーン
- リスク:部品サプライヤーが遮断された場合、24〜48時間以内に生産停止。
- 緩和策:1月21日前に時間的制約のある部品の出荷を前倒しする。現場在庫バッファを2〜3日から5〜7日に増やす。脆弱な回廊外の代替サプライヤーを特定する。
- コスト:7〜10日間の在庫保有コストの3〜5%増加。ROI:生産停止と顧客ペナルティを防ぐ。
医療・医薬品流通
- リスク:48〜72時間以内の重要医薬品と血液製剤の不足。
- 緩和策:すべての施設で重要医薬品と血液製剤の7日間在庫を確認する。孤立した病院に緊急物資を事前配置する。重症例のためのヘリコプター避難プロトコルを確立する。
- コスト:7〜10日間の在庫保有コストの2〜3%増加。ROI:患者への害と規制上のペナルティを防ぐ。
エネルギー・公共事業
- リスク:燃料配送の混乱が冬季に48〜72時間以内に暖房燃料不足につながる。
- 緩和策:すべての重要施設で7日間の燃料備蓄を確認する。1月21日前にデポに燃料を事前配置する。代替ルートを使用した緊急燃料配送プロトコルを確立する。
- コスト:7〜10日間の燃料保有コストの1〜2%増加。ROI:サービス中断と公共安全危機を防ぐ。
輸送・物流
- リスク:降雪開始後6〜12時間以内の車両固定化と乗務員の足止め。
- 緩和策:1月20日までにすべての車両が給油され、チェーン/冬用タイヤを装備していることを確認する。重要なチョークポイントに乗務員を配置する。疲労関連事故を防ぐための24時間ローテーションプロトコルを確立する。
- コスト:3〜5日間の労働コストの10〜15%増加(配置と監視のための残業)。ROI:事故、車両損傷、サービス中断を防ぐ。
リスクエスカレーションと適応的対応
- シナリオ計画:閉鎖期間の閾値*
運用対応は閉鎖期間に応じて段階的に拡大する必要がある。意思決定ポイントと対応する行動を定義する:
-
12~24時間の閉鎖:標準的な緩和策(事前配置された在庫、代替ルート)。緊急プロトコルは不要。
-
24~48時間の閉鎖:二次サプライヤーを起動。時間的制約のある商品に対する配給プロトコルを実施。緊急サービスの人員配置を増強。
-
48~72時間の閉鎖:緊急調達を起動。供給制約に関する公的コミュニケーションを実施。重要物資配送のために州兵または自衛隊を動員。
-
72時間以上の閉鎖:地域緊急事態を宣言。強制配給を実施。すべてのバックアップシステムを起動。
-
コミュニケーションプロトコル*
ステークホルダーへの明確で段階的なコミュニケーションを確立する:
-
1月20日18:00:パターン確認と事前配置要件についてすべてのステークホルダーに警告。
-
1月21日06:00:降雪開始を確認し、警戒態勢の強化を起動。
-
1月21日18:00:積雪速度と閉鎖確率を評価。修正されたタイムラインを伝達。
-
その後12時間ごと:閉鎖期間の推定値とサプライチェーンへの影響を更新。
-
制約の認識*
システム構造は硬直的である。山岳道路は24時間で拡幅できない。高速道路の容量は増やせない。これらの制約は固定されている。唯一の変数は準備のタイミングと在庫配置である。この制約を認識する組織は戦略的な事前配置を実行できる。大雪を驚きとして扱う組織は、事後対応的な混乱、高コスト、運用上の失敗に直面する。
冬季混乱を戦略的先見の機会として再構想する
21日以降、強い冬型の気圧配置が日本全域に確立される。しかし、これを耐え忍ぶべき危機として扱うのではなく、知識労働者と組織はこれをサプライチェーンの回復力、気候適応能力、運用上の機敏性に対する高精度のストレステストとして認識すべきである。根底にあるメカニズムは、複数日にわたって影響を拡大する持続的な寒気団の侵入を伴い、インフラ、物流、公共安全に複合的な影響を生み出す。これはまさに、適応的な組織と脆弱な組織を分ける、反復的で予測可能な混乱のタイプである。戦略的な問いは「今後7日間をどう生き延びるか」ではなく、「この事象は気候変動性に対する我々の長期的脆弱性について何を明らかにし、より頻繁な極端現象が起こる未来に向けてどう再設計するか」である。
気象学的主張は明快である:大陸アジア上の高気圧と太平洋上の低気圧トラフの組み合わせが、日本海を横切って冷たい北西風を直接駆動し、風上斜面で地形性降水を生成する。この配置は通常3~7日間持続し、積雪は均一ではなく波状に発生することを意味する。このような大気パターンの熱慣性は、一度確立されると急速な消散に抵抗することを意味する。これは予測可能にし、したがって実行可能にする特徴である。具体的な観測:新潟、富山、兵庫県などの地域は、このような条件下で48~72時間以内に50~100cmの降雪を歴史的に経験し、パターンが持続すれば二次的な波がさらに20~50cmを追加する。しかし、ここにイノベーションの機会がある:この予測可能性は贈り物である。地震や鉄砲水とは異なり、冬型気圧配置は5~10日前に自らを告知する。このリードタイムを警告ではなく計画の窓として扱う組織は、事後対応的な危機管理から事前対応的なシナリオ実行へとシフトできる。
実行可能な含意は、準備を競争優位として再構成する。サプライチェーン、道路保守班、緊急サービスは20日の夕方までに警戒態勢を強化し、混雑や気象悪化が移動を制限する前に機器と人員を配置すべきである。しかしさらに重要なことに、この事象は分散型意思決定、リアルタイム在庫可視性、組織横断的調整をテストするための実弾演習である。知識労働者は、気候変動性が増大するにつれて不可欠となる技術とプロトコルを試験するためにこの窓を使用すべきである:気象リスクを考慮した動的ルーティングアルゴリズム、混乱前に商品を前倒しする予測在庫モデル、従来のインフラが機能しなくなったときに調整を維持する通信システム。21日~27日を回復力の制御された実験として扱う組織は、競合他社が持たない運用上の筋肉記憶と組織的知識を獲得して現れる。
システム構造、ボトルネック、構造的再設計の事例
大雪事象は地域物流、エネルギー配給、輸送ネットワークの構造的弱点を露呈するが、次世代インフラとビジネスモデルのホワイトスペースも照らし出す。冬型気圧配置は予測可能だが深刻なボトルネックを生み出す:山岳道路は通行不能になり、鉄道路線は遅延または運休を経験し、路面は繰り返される凍結融解サイクルの下で急速に劣化する。主張は、これらのボトルネックはランダムな故障ではなく、地理とインフラ設計の体系的帰結であるということである。それらは24時間で積雪が30cmを超えると確実に出現する。これは容認すべき問題ではなく、克服すべき設計制約である。
根拠は、日本の経済地理が沿岸部と谷間回廊に沿って重要インフラを集中させ、単一障害点を生み出す方法に由来する。日本海側の国は、限られた数の主要高速道路と鉄道回廊を経由するジャストインタイムサプライチェーンに大きく依存している。雪が関越自動車道や北陸新幹線の閉鎖を強いると、供給ネットワーク全体が数時間以内に崩壊する。具体例:2021年2月の大雪事象中、関越自動車道は1,000台以上の車両に影響を与える16時間の閉鎖を経験した。下流地域のスーパーマーケットは、十分な国内在庫があったにもかかわらず、36時間以内に生鮮食品と乳製品の在庫切れを報告した。ボトルネックは希少性ではなく流通であった。商品が移動できなかった。これが重要な洞察である:システムは回復力のために最適化されていない。通常条件下での効率のために最適化されている。21日以降は、そのトレードオフがまだ意味をなすかどうかを問う機会である。
実行可能な含意は、依存関係チェーンを今マッピングし、構造的代替案の試験を開始することである。組織は、どのサプライヤー、顧客、サービス受給者が日本海側にあり、どのルートが脆弱かを特定すべきである。しかし次のステップはより大胆である:この事象を使用して、単一回廊への依存を減らす分散在庫モデル、地域生産ハブ、マルチモーダル物流をテストする。小売業者は21日前に保存可能商品の在庫を15~25%増やすべきだが、同時に、集中倉庫ではなく分散ノードから需要に対応できる地域調達パートナーシップとマイクロフルフィルメントセンターを実験すべきである。製造業者は時間的制約のある部品の出荷を前倒しすべきだが、どの生産工程が冬季混乱に対してより脆弱性の低い地域に移転できるか、またはオンデマンドの分散製造のために再設計できるかもマッピングすべきである。病院とケア施設は燃料備蓄を確認し、バックアップ電源システムを確認すべきだが、マイクログリッド、蓄電池、再生可能エネルギーが将来の事象中のエネルギー配給ボトルネックへの脆弱性を減らせるかどうかも評価すべきである。
システム構造は今日硬直的だが、この制約を認識することは再構想への第一歩である。21日~27日を使用して、ストレス下で自組織の運用が実際にどう振る舞うか—在庫がどこで最も速く枯渇するか、どの通信チャネルが信頼性を保つか、どのチームが最も迅速に適応するか—についてデータを収集する組織は、真に回復力のあるシステムを構築するための基盤を持つことになる。未来は混乱を生き延びる組織ではなく、それから体系的に学び、その学習を運用モデルに組み込む組織のものである。この冬季事象は予測可能なストレスの贈り物である。問いは、あなたの組織がそれを一回限りの危機として扱うか、構造的進化の触媒として扱うかである。