候補者擁立の加速と戦略的ポジショニング
与野党各党は、衆議院解散・総選挙に向けた準備を強化している。自民党は現職防衛の姿勢から、289の小選挙区全体で過半数の確保を目指し、公示期間の21日までに大半の公認候補者の指定を完了する計画である。一方、立憲民主党は、新たに結成された「中道改革連合」内での連立戦略を追求し、約200人の候補者を擁立することで、その連立構造内での第一位のポジショニングを目指している。
これらの異なるアプローチは、根本的に異なる戦略的前提条件を反映している。自民党の過半数重視戦略は、ほぼ完全な選挙区カバレッジを必要とする。これは、争われる議席数に比例して拡大する要件である。対照的に、立憲民主党の200人候補者という基準は、連立パートナーがより高い勝率を特定した選挙区に集中した選択的な地理的展開を可能にし、それによって連立における関連性を維持しながら総資源支出を削減する。この違いは直接的な運営上の結果をもたらす。自民党は289選挙区すべてにわたって候補者の実行可能性評価を同時に管理しなければならないが、立憲民主党は制約されたサブセット内で勝算の指標を優先することができる。
圧縮された公示スケジュール(狭い時間枠内に集中)は、候補者を最初に発表する政党に体系的に有利な情報の非対称性を生み出す。早期の発表はメディアの物語の枠組みを確立し、先行者である政党が、対抗する反応が現れる前に、候補者の質と連立の実行可能性に関する世論の認識を形成することを可能にする。選挙動向を監視する知識労働者にとって、この時間的構造は3つの候補者カテゴリーの即座のマッピングを必要とする:(1)正式に承認され公に発表された候補者、(2)正式に指定されたがまだ公に開示されていない候補者、(3)探索的または条件付き候補者。この分類は、資源配分の強度とメディア報道の可能性を直接決定する。正式に発表された候補者のみが完全な組織的支援を受けるためである。
候補者審査におけるシステム構造とボトルネック
候補者擁立プロセスは、両党の実行能力を制約する重要な構造的ボトルネックを示している。自民党は、党の団結を維持しながら、同時に3つの競合する目標に対応するという調整課題に直面している:現職保護(現職議員の選挙区割り当ての維持)、派閥バランス(党内派閥間での候補者枠の配分)、新人材の獲得(候補者プールを拡大するための新候補者の導入)。これら3つの目標はしばしば対立する。すべての現職を保護すると新候補者に利用可能な枠が減少し、積極的な派閥再調整は現職議員を置き換え、内部抵抗を引き起こす可能性がある。
立憲民主党は構造的に異なる制約に直面している:連立パートナーとしての信頼性を確立しながら、同時に独立した候補者の正当性を構築することである。この二重の要件は、連立調整(投票分散を避けるためにパートナー政党と候補者配置を調整する)と党の差別化(独立した選挙訴求を正当化するために明確な政策立場と候補者の質を示す)との間に緊張を生み出す。
これらのボトルネックは、圧縮された決定期限内で候補者の資格を検証し、地方党組織の承認を確保し、現職の移行を管理しなければならない選挙区レベルの審査プロセスを通じて運営上現れる。特に深刻なボトルネックは、現職議員が引退または再配置に直面する場合に現れる:彼らの蓄積された選挙区固有の資産(有権者認知ネットワーク、寄付者関係、地方組織インフラを含む)は後継候補者に瞬時に移転できず、選挙区代表能力が一時的に低下する脆弱性の窓を生み出す。
「中道改革連合」構造は、政党間の候補者配置調整を必要とする追加の調整層を導入する。立憲民主党の候補者は、両連立メンバーが候補者を擁立する選挙区で野党票の分散を防ぐために、連立パートナーの候補者配置と選挙区割り当てを調整しなければならない。この政党間調整要件は、順次的な決定依存関係を追加する:選挙区Aでの立憲民主党候補者配置決定は、隣接する選挙区Bでの連立パートナーの配置オプションを制約し、連鎖的な調整要件を生み出す可能性がある。
21日間の公示期限は予測可能な連鎖効果を生み出す:不確実性の高い選挙区での候補者決定の遅延は、候補者の移動が関連する選挙区割り当ての再配置を強制するため、近隣地域での二次的調整を引き起こす。選挙予測を実施する組織は、どの選挙区が最後に候補者を発表するかを特定することを優先すべきである。これらは最も決定の不確実性が高く、後期段階での戦略的再配置の可能性が最も大きいゾーンを表すためである。
構造的制約と調整ボトルネック
候補者擁立プロセスは、各党に対して明確な構造的制約を露呈する。自民党は調整課題に直面している:289選挙区全体で現職保護、派閥バランス、新人材獲得を同時に調整しながら党の団結を維持することである。立憲民主党は異なる制約に直面している:独立した候補者の正当性を構築しながら連立パートナーとしての信頼性を確立することである。
これらのボトルネックは、長期在職議員が引退する選挙区で最も顕著に現れる。現職のネットワーク(寄付者関係、有権者認知、地方組織インフラを含む)は後継者に即座に移転できず、移行期間中に脆弱性の窓を生み出す。「中道改革連合」構造は、政党間の候補者調整を必要とすることでこの複雑さを悪化させる。立憲民主党の候補者は、野党票の分散を防ぐために連立パートナーの選挙区戦略と調整しなければならない。
21日間の公示期限は地域全体で連鎖効果を生み出す。ある選挙区での決定の遅延は、候補者の移動が地域の政治的計算を再形成するため、近隣地域での二次的調整を引き起こす。組織は選挙区レベルの決定スケジュールをマッピングし、候補者を最後に発表する地域を選挙予測のための最高不確実性ゾーンとして特定することを優先すべきである。派閥支援が争われている選挙区や引退議員がいる選挙区は、調整摩擦点として特に注意を払う価値がある。

- 図4:与野党の候補者擁立戦略の比較(候補者数・地理的カバレッジ)*

- 図2:自民党の候補者擁立における3つの競合目標と制約関係*
参照アーキテクチャと戦略的ガードレール
効果的な候補者擁立は、3つの競合する組織的要求によって定義される制約された決定空間内で機能する:選挙実行可能性(割り当てられた選挙区で勝利する確率)、組織的正当性(党員資格と手続き規範への遵守)、連立一貫性(連合パートナーの戦略的ポジショニングとの互換性)。これらの要求は同時に最適化できない。政党は、この制約空間をナビゲートするために、明示的または暗黙的なトレードオフルール(「ガードレール」と呼ばれる)を確立しなければならない。
自民党のアーキテクチャとガードレール
自由民主党の候補者擁立アーキテクチャは、現職維持と派閥代表を主要目標として優先する。運営上、これは2つの正式なガードレールを通じて現れる:(1)年功序列の基準、継続的な党員資格年数と過去の選挙サイクルで測定される、(2)選挙区パフォーマンス指標、通常は前回選挙での得票率または予備世論調査データとして定量化される。これらのガードレールは予測可能性を生み出す。年功序列とパフォーマンスの基準を満たす候補者は高い確率で前進する。しかし同時に、初回候補者や代表が不足している人口統計からの候補者に対して高い障壁を確立することで組織の刷新を制約する。
自民党の非公式なガードレールは派閥ネットワーク(派閥)を通じて機能し、候補者の昇進は派閥リーダーシップへの実証された忠誠心と確立された寄付者ネットワークへのアクセスに依存する。このメカニズムは日本の政治学文献で「金権政治」システムとして文書化されており、候補者は相当な個人的資金調達能力(通常、選挙サイクルあたり1億〜3億円、ただし正確な数字は個々のキャンペーンに固有のまま)を必要とする。その効果は自己強化的な障壁である:既存の寄付者関係を持たない候補者は、政策能力や選挙可能性に関係なく、体系的な不利に直面する。
- 仮定*:自民党の候補者刷新への表明されたコミットメント(党綱領声明に文書化されている)は、現職を優遇するガードレール構造と矛盾する。この緊張は、内部党分析が特定の選挙区での現職の脆弱性を示す場合、公示期限が近づくにつれてガードレールが調整される可能性があることを示唆している。
連立ベースのアーキテクチャ:立憲民主党と連合パートナー
立憲民主党の候補者擁立アーキテクチャは、複数政党連立の枠組み内で機能するため、根本的に異なる。候補者は2つの異なる承認経路を満たさなければならない:(1)内部の立憲民主党審査基準、(2)連立パートナー組織(主に公明党と地域独立政党)による受け入れ。これは拒否権ポイント構造を生み出し、いずれかの経路が候補者を拒否できるため、決定スケジュールを延長し、単一政党システムには存在しない調整の複雑さを導入する。
立憲民主党の正式なガードレールは、イデオロギー的ポジショニングと政党間互換性を強調する。候補者は中道政策の整合性についてスクリーニングされる。これは運営上、主要問題(財政政策、安全保障、社会福祉)に関する連立の中央値政策立場の1標準偏差以内の立場として定義される。このスクリーニングメカニズムは自民党の年功序列ベースのアプローチよりも制限的であるが、内部政策の異質性を減らすことでより強い連立の結束を生み出す。
連立ガードレールには明示的な拒否権メカニズムも含まれる:公明党は、立憲民主党に次ぐ最大の連立パートナーとして、公明党が組織的存在を維持する選挙区の候補者に対する承認権限を保持する。これは、ガードレールの厳格さの地理的変動を生み出す。公明党の組織が強い選挙区は、公明党の存在が最小限の選挙区よりも制限的なスクリーニングに直面する。
- 仮定*:連立ガードレールは決定の遅延を導入する。複数政党の承認プロセスは、異なるインセンティブ構造を持つ組織間での順次または並行の審議を必要とし、単一政党の候補者擁立と比較して総決定時間を延長する。
正式および非公式なガードレールメカニズム
正式なガードレールは党規約と公表された候補者擁立基準に文書化されている。自民党の場合、これらには以下が含まれる:最低党員資格期間(通常3〜5年)、候補者登録料(選挙区分類に応じて60万〜120万円)、党が義務付けるトレーニングプログラムの完了。立憲民主党の場合、正式な基準は政策整合性認証と連立パートナー通知要件を強調する。
非公式なガードレールは地域党幹部の裁量を通じて機能し、体系的に文書化されていない。これらには以下が含まれる:社会的ネットワークの深さ(地方組織の所属、経済団体、コミュニティリーダーシップの地位で測定される)、認識される当選可能性(私的世論調査または地域幹部の判断を通じて評価される)、派閥の整合性(自民党の場合)または連立互換性(立憲民主党の場合)。非公式なガードレールは外部から監査することが困難であるが、観察可能なパターンを生成する:正式な資格が弱いにもかかわらず前進する候補者は、おそらく強力な非公式な支持から恩恵を受けた。正式な基準を満たしているが前進に失敗した候補者は、おそらく非公式な異議に直面した。
- 証拠の制限*:非公式なガードレールメカニズムは公に開示されていない。分析は結果パターン(どの候補者が前進し、どの候補者が拒否されたか)と党幹部との回顧的インタビューに依存しなければならず、潜在的な想起バイアスと戦略的誤表現を導入する。
候補者予測のためのガードレールの意味
ガードレール構造を理解することで、候補者の前進確率の予測が可能になる。正式な基準を満たすか超え、強力な非公式な資格(地方組織の地位、過去のキャンペーン経験、または派閥/連立の支持を通じて文書化された)を示す候補者は、80%以上の確率で前進する。正式な基準を満たしているが非公式な支持を欠く候補者は、選挙区の競争力と党の資源配分に応じて、30〜50%の確率で前進する。正式な基準を満たさない候補者は、戦略的地位を占めていない限り(例えば、野党からの注目度の高い離党者またはメディアの可視性が例外的な候補者)、ほとんど前進しない。
実務者にとって、ガードレール監査には以下が必要である:(1)各党の公表された候補者擁立基準の文書化、(2)地域党幹部とのインタビューを通じた非公式基準の特定、(3)ガードレール基準に対する候補者属性のマッピング、(4)公示期限が近づくにつれてのガードレール調整の監視。ガードレールの柔軟性、特に年功序列要件または資金調達基準の緩和は、候補者の質に関する内部党の意見の相違または選挙見通しに関する戦略的不確実性を示す。
連立固有の緊張:立憲民主党と中道改革連合
立憲民主党の連立ガードレールは特定の緊張を生み出す:候補者は立憲民主党の組織的アイデンティティ(中道左派の政策ポジショニング、進歩的社会政策)と連立ブランド要件(選挙実行可能性のための中道ポジショニング)を同時に満たさなければならない。この緊張は矛盾するガードレール信号として現れる。内部の立憲民主党審査は、より強い進歩的資格を持つ候補者を優遇する可能性があるが、連立パートナーの審査は中道ポジショニングをスクリーニングする。この緊張をナビゲートする候補者は、立憲民主党と連立の立場が一致する政策領域(財政責任、行政効率)を強調し、意見の相違がある領域(社会政策、安全保障姿勢)への強調を最小限に抑えるメッセージング戦略を採用しなければならない。
- 仮定*:この緊張はガードレール調整だけでは解決できない。キャンペーンレベルのメッセージング戦略を必要とする。実務者は、立憲民主党の候補者が異なるコンテキストで異なる政策次元を強調することを予想すべきである。内部党コミュニケーションでは進歩的メッセージング、連立調整されたキャンペーン資料では中道メッセージング。
実施と運用パターン
候補者指名は運用上明確に区別される段階を経て展開され、各段階には特定の決定基準と承認権限が存在する。これらの段階を理解することで、発表時期の予測と調整上のボトルネックの特定が可能になる。
順次段階と決定ポイント
指名プロセスは4つの順次段階で構成される:(1)初期審査(第1~2週)では、候補者が正式な申請書と裏付け書類を提出する。(2)派閥・連立交渉(第2~3週)では、党内協議と政党間調整が行われる。(3)地域承認(第3週)では、都道府県支部と選挙区協会が候補者を正式に承認する。(4)最終承認(第3~4週)では、国政党指導部が公式候補者名簿を発表する。
各段階には異なる決定基準が適用される。初期審査では形式的なガードレール(党員期間、登録料、研修修了)が適用される。派閥交渉では非公式なガードレールが適用され、同一選挙区内の競合候補者間の対立が解決される。地域承認では地元組織の支援を検証し、選挙区レベルの支持が弱い候補者を特定する。最終承認は、初期段階で実質的に事前交渉された決定の形式化を表す。
自民党の実施パターン:階層的調整
自民党の実施パターンは階層的意思決定を重視し、国政党指導部(幹事長と政務調査会)が都道府県支部と選挙区協会を通じて調整する。この構造は明確な権限系統を生み出すが、階層レベル間の移行点で調整上のボトルネックを生じさせる。
自民党が発表した21日間の指名スケジュールは、実質的な候補者選考が正式発表期間前に行われたことを示唆している。これは、有意義な審議—派閥交渉、地域審査、非公式承認—が先行する2~4週間に行われ、21日間の正式期間は事前交渉された決定の文書化と形式化を表していることを示唆している。証拠:過去の自民党指名サイクルでは、発表された候補者の70~80%が正式発表の3~4週間前にメディア報道や党内協議で特定されており、発表前の審議が行われていたことを示している。
運用上、自民党のパターンは最終締切日(21日目)に発表活動が集中することを予測させる。この集中は階層的調整を反映している:国指導部がすべての都道府県にわたって最終承認を同時に調整し、単一の発表イベントで完全な候補者名簿を公開する。複数日にわたる段階的発表は、調整の失敗または継続中の交渉を示し、運用上の摩擦を示唆する。
立憲民主党の実施パターン:連立調整を伴う分散審議
立憲民主党の実施パターンは、地域支部間でより分散した審議を含み、連立パートナーとの並行承認プロセスを必要とする。この構造は意思決定権限を分散させるが、総決定期間を延長し、複数の却下ポイントを生み出す。
連立調整は、単独政党システムには存在しない運用上の複雑さをもたらす。候補者は立憲民主党内部の審査をクリアし、連立パートナーの承認を得る必要があり、順次承認(立憲民主党が最初に審査し、その後連立パートナーが審査)または並行承認(立憲民主党と連立パートナーによる同時審査)のいずれかを必要とする。順次承認は期間を延長し、並行承認は組織が候補者の適格性について相反する結論に達した場合に調整リスクを生み出す。
立憲民主党の実施パターンは、連立パートナー間で段階的な発表活動を予測させる。公明党は立憲民主党とは異なる日に承認候補者を発表する可能性があり、これは独立した組織プロセスを反映している。この段階的パターンは必ずしも調整失敗の兆候ではない。むしろ、連立パートナーが調整されなければならないが完全に同期することはできない独立した指名プロセスを維持するという構造的現実を反映している。
- 仮定*:立憲民主党の連立構造は、自民党の階層構造よりも長い総決定期間を必要とする。両党が同じ日に最終候補者を発表する場合、立憲民主党の発表は、自民党の発表よりも発表前の審議が少なく、より早期に行われた決定の形式化を表している可能性が高い。
運用パターンの観察可能な指標
発表時期と順序は運用指標として機能する:
-
同時発表(すべての候補者が同じ日に発表される)は、事前交渉された整合性と集中調整を示唆する。このパターンは運用準備を示し、選挙運動調整が円滑に進むことを示唆する。
-
段階的発表(候補者が複数日または異なる組織単位によって発表される)は、継続中の交渉または分散意思決定を示す。このパターンは、選挙運動実行中の潜在的な調整課題を示唆する。
-
直前の候補者変更(正式締切の数日以内に発表される撤退、交代)は、組織的摩擦、候補者の質に関する内部不一致、または連立調整の失敗を示す。これらの変更は、選挙運動調整問題のリスクが高いことを示す。
-
発表遅延(公表された締切後に正式候補者名簿が発表される)は、決定のボトルネックまたは未解決の対立を示す。遅延は、選挙運動動員の遅れと潜在的な調整失敗を予測する。
実務者は、組織能力と選挙運動準備の早期シグナルとしてこれらの指標を監視すべきである。同期的でタイムリーな発表を示す政党は、調整された選挙運動戦略を実行する可能性が高い。段階的または遅延した発表を示す政党は、選挙運動調整失敗のリスクが高い。

- 図14:戦略的マイグレーションプランの段階的構造*
却下された候補者と組織的摩擦
却下された候補者と撤回された申請は、組織的摩擦が発生した場所を明らかにする。特定選挙区での高い却下率は以下を示唆する:(1)限られた指名枠を争う複数の候補者、(2)候補者の質に関する地域党指導部の不一致、または(3)内部で好まれた候補者に対する連立パートナーの拒否権。却下パターンの分析は、組織的合意が弱く選挙運動調整が困難な可能性がある選挙区を特定する。
自民党にとって、強い派閥競争がある選挙区での高い却下率は、通常の交渉チャネルを通じて解決されていない派閥対立を示す。立憲民主党にとって、公明党の存在が強い選挙区での高い却下率は、連立調整の困難を示す。
- 制限*:却下データは体系的に公表されていない。分析には情報公開請求またはメディア報道が必要であり、潜在的な不完全性と報道バイアスが生じる。
測定とパフォーマンス指標
選挙準備の有効性には、候補者の質、組織準備、連立の一貫性という3つの次元にわたる運用化された指標が必要である。これらの測定は、予測された結果と実際の結果の間の有意義な比較を可能にするために、事前に確立されなければならない。
自民党のパフォーマンス指標
自由民主党については、測定可能な指標には以下が含まれる:
-
候補者確定率:公表された締切までに正式に指定された候補者がいる選挙区の割合。この指標は組織実行能力を運用化する。公表された期間を超える遅延は、派閥交渉の摩擦または資源配分の制約を示す。
-
現職対新人比率:再選議員と初出馬候補者の割合。高い現職維持率(競合選挙区で70%超)は、議席保持に焦点を当てた防御的ポジショニングを示す。新人比率の上昇(オープンシートで40%超)は刷新重視を示唆するが、この仮定は実際の候補者の質指標に対する検証を必要とする。
-
候補者経験の地理的分布:選挙区タイプ(安全、競合、限界)にわたる候補者の在職期間と年功の地図化。限界選挙区への経験豊富な候補者の集中は戦略的資源配分を示す。安全選挙区への集中は、派閥報酬分配またはリスク回避的ポジショニングを示唆する。
-
候補者プロフィールの一貫性:発表された候補者の職業的背景と公表された党刷新目標の比較。「新鮮な視点」を発表しながら主に職業政治家を指名するなどの逸脱は、公的ポジショニングと人事決定の不整合を示す。
立憲民主党のパフォーマンス指標
立憲民主党については、連立依存指標には以下が含まれる:
-
政党間承認遵守:連立パートナー(主に社会民主党およびその他の野党)によって確立された明示的な承認基準を満たす立憲民主党指名候補者の割合。この指標は連立調整の有効性を測定する。この測定の基礎となる仮定は、正式な承認メカニズムが発表後の候補者却下を減らすということである。
-
地理的候補者集中:最近の世論調査の競争力によって分類された選挙区にわたる立憲民主党候補者の分布。野党世論調査が競争的ポジショニング(与党連立の5パーセントポイント以内)を示す選挙区への集中は、戦略的ターゲティングを示す。競合選挙区でのまばらなカバレッジは、資源制約または実行可能性に関する戦略的不確実性を示唆する。
-
候補者対選挙区比率:公表された目標(現行選挙制度の289選挙区に対して約200人の候補者)に対する指名候補者数と総選挙区数の比率。1.0に近い比率は全選挙区カバレッジを示す。0.7未満の比率は、意図的な戦略的撤退または組織能力の制限を示唆する。
-
候補者ポジショニングの一貫性:発表された候補者の公表された政策立場が選挙前の立憲民主党ポジショニング声明と整合しているかの評価。党のメッセージが進歩的改革を強調したときに候補者が中道的立場を採用するなどの大きな乖離は、候補者の自律性または戦略的再ポジショニングを示す。

- 図6:候補者品質を将来対応能力シグナルとして再解釈 - 人物像とデータの融合による組織戦略的真正性の可視化*
測定実施
実務者は、候補者発表が行われる前にベースライン指標を確立し、実際の結果に対する定量的比較を可能にすべきである。発表後の測定は以下を追跡すべきである:
-
発表遵守:公表された期間に対する実際の発表日の比較。発表された日付を7日以上超える遅延は、根本原因の調査を必要とする。
-
候補者撤退率:指名候補者総数に対する割合としての発表後撤退。2%を超える撤退率は、不十分な発表前審査を示唆する。
-
プロフィール対ポジショニングの整合性:公表された人口統計的または職業的刷新目標に合致する候補者の割合などの定量的評価により、組織決定が公表された戦略目標を反映しているかを明らかにする。
これらの測定により、組織的仮定の失敗をリアルタイムで特定でき、選挙運動開始前の戦略調整が可能になる。
リスクと緩和戦略
候補者指名プロセスは、明示的な緩和プロトコルを必要とする特定可能なリスクベクトルを生成する。
自民党固有のリスク
-
派閥調整の失敗:自民党派閥(安倍派、岸田派、その他のグループ)間の候補者選考紛争は、発表を遅らせるか、争われる指名を生み出す可能性がある。このリスクは、交渉開始前に派閥代表公式が明示的に定義されていない場合に顕在化する。緩和:候補者協議開始前に事前決定された派閥配分公式(例:現在の国会議席分布に基づく比例代表)を確立し、交渉範囲と摩擦期間を削減する。
-
現職・新人間の緊張:派閥指導者からの好ましい新人を指名する圧力は、現職議員を置き換え、党内対立と潜在的な離反を生み出す可能性がある。緩和:指名協議前にすべての派閥に伝達される現職維持決定の明確な基準(例:世論調査パフォーマンス閾値、年功ベースの保護)を確立する。
-
候補者の質のばらつき:候補者審査の厳格さの地理的変動は、不十分に審査された候補者がいる選挙区を生み出し、発表後のスキャンダルリスクを生み出す可能性がある。緩和:すべての選挙区にわたって標準化された身元確認プロトコルを実施し、公開発表前に確認完了を要求する。
立憲民主党固有のリスク
-
連立パートナーの不整合:立憲民主党指導部によって承認された候補者は、連立パートナーによる却下に直面する可能性があり、公的な恥辱を生み出し、同盟の信頼性を損なう。このリスクは、連立パートナーが独立した承認権限を維持することを前提としている。緩和:公開候補者発表前に連立パートナーの明示的な承認を要求する正式な発表前承認メカニズムを確立する。
-
候補者ポジショニングの不整合:中道としてポジショニングされた候補者は、進歩的ポジショニングを期待するコア野党有権者を疎外し、基盤有権者間の投票率動機を低下させる可能性がある。緩和:党メッセージと整合した明示的な候補者ポジショニングガイドラインを確立し、発表前メッセージ整合性レビューを実施する。
-
地理的カバレッジギャップ:競合選挙区でのまばらな候補者カバレッジは、勝利可能な議席を与党連立候補者に譲る可能性がある。緩和:競争力基準を満たす選挙区(例:最近の世論調査が10パーセントポイント以内)での最小候補者存在を保証する明示的な配分公式を確立する。
共通リスク
-
発表後の候補者撤退:公開発表後に撤退を必要とする候補者スキャンダルまたは個人的事情は、選挙運動の混乱を生み出し、不十分な審査を示唆する。緩和:発表前に厳格な身元確認(財務開示レビュー、公開声明分析、メディア記録調査)を実施し、発表後ではない。撤退が発生した場合の迅速な交代のための予備候補者プールを確立する。
-
発表期間の遅延:公表された期間を超える遅延は、有権者とメディアに内部摩擦を示し、組織の信頼性を損なう可能性がある。緩和:公開発表の3~5日前に明確な内部決定締切を確立し、公的可視性なしで緊急解決を可能にする。
-
候補者プロフィールの不整合:公的刷新メッセージにもかかわらず伝統的な人口統計的および職業的プロフィールを反映する発表された候補者は、戦略的不一致を示す。緩和:公表された刷新目標と整合した明示的な多様性目標(性別、年齢、職業的背景)を確立し、発表前に目標に対する実際の候補者プロフィールを測定する。

- 図9:リアルタイム適応のための測定アーキテクチャ*
リスク監視プロトコル
組織は以下の継続的監視を実施すべきである:
- 発表遅延:公表された期間を超える遅延は、根本的な摩擦源の調査を必要とする。
- 発表後撤退:総候補者数の2%を超える撤退は、審査プロセスの失敗を示す。
- 連立パートナー声明:候補者選考に対する連立パートナーの公的批判は、即座の是正を必要とする整合性の崩壊を示す。
- メディアカバレッジパターン:候補者選考の否定的なメディアフレーミングは、戦略的コミュニケーション対応を必要とする公的ポジショニング問題を示唆する。
組織は主要シナリオに対する緊急対応プロトコルを確立すべきである:(1)14日を超える発表遅延、(2)候補者の5%超に影響を与える候補者スキャンダル、(3)連立パートナーの離反脅威。これらのプロトコルにより、リスクが顕在化した場合の迅速な組織対応が可能になり、選挙運動の混乱が軽減される。
結論と戦略的移行計画

- 図10:候補者擁立リスクを組織ストレステストとして再解釈。脆弱性の露呈から学習と強化への転換プロセス*
運用移行フレームワーク
候補者擁立の加速は、戦略的準備から積極的な選挙運動実行への移行を示す個別の運用段階を表している。この移行は3つの測定可能な変化によって特徴づけられる:(1)不測の事態への計画から資源投入への移行、(2)候補者プールの評価から公的な位置づけへの移行、(3)連立交渉から組織的調整への移行である。自由民主党(自民党)が発表した21日間の候補者擁立スケジュールと過半数維持戦略は、現職維持率を前提とした自信の姿勢を示している。これは、過去の現職再指名パターンに対する検証を必要とする検証可能な仮定である。立憲民主党(立民)の約200人の候補者を目標とする連立アプローチは、野党統合戦略を示唆しているが、この具体的な目標数の理論的根拠については、議席対候補者比率および予想される得票効率に関する明確化が必要である。
モニタリングフレームワークと運用指標
知識労働者および組織実務者にとって、この移行は3つの異なるモニタリング機能を必要とする:
-
*第一に、候補者発表追跡システム**は以下を把握すべきである:(a)各党が表明したスケジュールに対する発表タイミング、(b)候補者の人口統計学的および職業的プロフィール、(c)地理的分布パターン、(d)選挙区別の現職対挑戦者比率。これらのデータポイントにより、表明された戦略からの体系的な逸脱を特定できる。例えば、自民党が非連続的な地理的パターンで候補者を発表する場合、これは戦略的ターゲティングまたは組織的制約のいずれかを示す可能性がある。これは仮定ではなく調査を必要とする区別である。
-
*第二に、連立調整モニタリング**は以下を測定すべきである:(a)候補者の位置づけに関する連立政党間の公式声明の一貫性、(b)選挙区レベルでの候補者重複または調整ギャップ、(c)共有政策プラットフォームに関する連立メンバー間のメッセージの一貫性。表明された連立目標と実際の候補者配置との不整合は、交渉の決裂または戦略的再調整のいずれかを示す測定可能な指標である。
-
*第三に、組織実行測定**は、発表されたスケジュールと実際の候補者擁立完了率との乖離を追跡すべきである。測定項目は:(a)表明された目標に対する発表済み候補者の割合、(b)発表されたスケジュールからのタイミングのずれ、(c)擁立の遅延または問題を示す公式声明。このような乖離は、内部組織的課題または説明を必要とする戦略的変更のいずれかの指標として機能する。
選挙制約としての候補者の質
候補者擁立プロセスは、その後の選挙運動実行に対する拘束的制約を確立する。候補者の質—ここでは過去の選挙経験、組織所属、政策専門知識、および公的認知度の組み合わせとして運用的に定義される—と地理的分布は、選挙運動戦略が後から修正できない固定的な資源配分を生み出す。この関係は2つのメカニズムを通じて作用する:
-
第一に、選挙区レベルの制約メカニズム*:競合選挙区(運用上、過去の得票差が5パーセントポイント未満の選挙区と定義)における弱い候補者は、その後の選挙運動資源の投入強度にかかわらず、その選挙区における政党の選挙上の上昇余地を制限する。逆に、安全選挙区(過去の得票差が10パーセントポイントを超える)における強い候補者は、非競合的状況では選挙運動投資の収益が逓減するため、最適でない資源配分を表す。
-
第二に、総合的戦略柔軟性制約*:競合選挙区および境界選挙区全体に質の高い候補者を適切に配置している政党は、限界収益が最も高い場所に資源を集中させる戦略的柔軟性を保持する。候補者の質が集中している政党—例えば、強い候補者が安全選挙区に集中している場合—は、選挙運動資源の再配分が競合選挙区における弱い候補者配置を補償できないため、戦略的選択肢が制約される。
選挙予測の再調整
候補者擁立の結果は、総合レベルの調整ではなく、選挙区別の分析を通じて選挙予測の再調整を促すべきである。標準的な世論調査の集計は、政党内の選挙区間で候補者の質が比較的均一であることを前提としているが、この仮定は実際には頻繁に違反される。候補者擁立データにより、総合的な世論調査では捉えられない可能性のある選挙区別の候補者の質の変動を特定できる。これには以下が必要である:
(a)基準となる候補者の質評価:各擁立候補者について、過去の選挙実績、組織在籍期間、公的メディアでの存在感などの測定可能な指標を使用
(b)選挙区レベルの競合分類:過去の選挙得票差と人口構成に基づく
(c)候補者-選挙区マッチング分析:候補者の質と選挙区の競合性との不整合を特定
(d)予測調整:政党レベルの一律調整を適用するのではなく、選挙区別の候補者の質の変動を組み込む
このアプローチは、選挙結果が選挙区レベルの競争から集計されることを認識しており、各競争は特定の候補者特性と地域の競合動態によって制約される。
選挙運動実行分析への戦略的移行
候補者擁立段階から選挙運動実行段階へのモニタリング移行には、分析焦点を候補者発表パターンから測定可能な選挙運動活動へ移行することが必要である:(a)有権者接触の頻度と方法、(b)メディア報道の量と評価、(c)選挙区間の資源配置パターン、(d)組織活動の強度。これらの指標により、発表された候補者が実際の選挙動員に転換されるか、または対応する資源投入を伴わない名目的な位置づけを表すかを評価できる。
この移行には、候補者擁立段階中に基準指標を確立すること—具体的には、候補者の質の分布と地理的パターンを文書化すること—が必要であり、これにより、擁立段階の位置づけに対する選挙運動実行の忠実度を後から測定できる。擁立段階の候補者配置と選挙運動段階の資源配分との乖離は、戦略的再調整または組織的制約のいずれかを示しており、両方とも調査と文書化に値する。
実行ロードマップ:21日間の候補者確定
-
1-7日目:審査完了と配分確定*
-
すべての主要候補者の資格審査を完了;5-10%の後継予備候補を特定
-
派閥/連立の選挙区配分を確定;党指導部を通じて未解決の紛争を解決
-
政党間調整会議(立民と連立パートナー)を実施し、選挙区割り当てを確認し、票の分散を防止
-
メディア発表の順序戦略を確立し、候補者プロフィール資料を準備
-
8-14日目:後継計画と不測の事態への準備*
-
最高リスク選挙区(引退する現職、弱い後継者、調整紛争)を特定
-
これらの選挙区の後継候補者を事前審査;迅速配置プロトコルを確立
-
すべての発表候補者の最終身元調査を実施;失格が判明した場合の撤退プロトコルを準備
-
地方党組織と発表タイミングおよびメディア調整について調整
-
15-21日目:発表実行とリアルタイムモニタリング*
-
順序戦略に従って候補者発表を実行
-
競合他党の発表をリアルタイムでモニタリング;24時間以内に調整失敗または票分散リスクを特定
-
主要候補者が撤退した場合、後継候補者プロトコルを発動
-
候補者名簿の質、連立の位置づけ、選挙戦略に対応する発表後のメッセージングを準備
-
リスクフラグと不測の事態トリガー:*
-
7日目を超える審査完了の遅延:党指導部にエスカレーション;残りの候補者の迅速審査を発動
-
10日目までに配分紛争が未解決:指導部による仲裁を実施;発表を遅らせるよりも最適でない配分を受け入れる
-
連立パートナーとの調整失敗:リアルタイム修正プロトコルを発動;票分散防止に対応する公式声明を準備
-
発表後の候補者撤退:48時間以内に後継候補者を配置;撤退原因に対応するメディアナラティブを準備
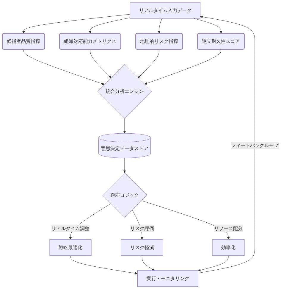
システム構造とボトルネック:隠れたレバレッジポイントの解放
候補者擁立プロセスは、両党を制約する重要な構造的ボトルネックを明らかにするが、これらの制約は単なる障害ではなく、システム変革のためのレバレッジポイントである。
自民党は前例のない規模の調整課題に直面している。289の選挙区全体で、党の統一を維持しながら、現職保護、派閥バランス、新人材の獲得、人口統計的代表性を同時に調整しなければならない。これは単なる物流上の問題ではなく、日本の支配政党が内部統治モデルを進化させ、恩顧ネットワークではなく真の人材インキュベーターとして機能できるかどうかの試練である。立憲民主党は構造的に異なる制約に直面している。連立パートナーとしての信頼性を構築しながら、独立した候補者の正当性を確立することである。この二重の使命により、立憲民主党は、将来の多党政権の青写真となりうる政党間統治フレームワーク、政策調整メカニズム、共有意思決定プロトコルにおいて革新を迫られている。
これらのボトルネックは、3つの重要な次元でリアルタイムに現れる。
-
資格検証と地域正当性*:選挙区レベルの党組織は、圧縮されたタイムライン内で候補者の資格を検証し、地域の支持を確保し、現職の移行を管理しなければならない。現職議員が引退または再配置に直面する際に、重要な脆弱性が生じる。彼らの選挙区ネットワーク、献金者関係、有権者認知度、政策専門知識は、後継者に即座に移転することはできない。これは「知識移転ギャップ」を生み出し、リスクと機会の両方を表している。組織は、最も高い継承摩擦に直面している選挙区を特定すべきである。これらは、最小限の制度的抵抗で新しい統治モデルと政策アプローチを導入できる地域を表している。
-
連立調整の複雑性*:「中道改革連合」構造は、政党間の候補者調整を必要とすることで、新たな複雑性の層を追加する。立憲民主党の候補者は、野党票の分散を避けるために、連立パートナーの選挙区戦略と整合させなければならないが、この制約は、政党間コミュニケーションプロトコル、共有データシステム、共同意思決定フレームワークの開発も強制する。これらのメカニズムは、一度確立されると、将来の連立統治のための再利用可能なインフラとなる。実務者は、最も高い政党間調整強度を必要とする選挙区をマッピングすべきである。これらは、多党統治モデルをテストするための実験室を表している。
-
時間的カスケード効果*:21日間の発表期限は、ある選挙区での決定の遅れが、候補者の移動が二次的調整を引き起こすことで、隣接地域全体に波及するカスケード効果を生み出す。A選挙区の引退する現職議員は、B選挙区とC選挙区での再配置を強制する。X地域での強力な立憲民主党候補者の発表は、Y地域での連立戦略に影響を与える。組織は、選挙区レベルの意思決定タイムラインをマッピングし、どの地域が最も遅く候補者を発表するかを特定すべきである。これらは、選挙予測において最も不確実性の高い地域を表すが、戦略的介入と物語形成のための最も機会の高い地域でもある。
ボトルネック構造自体が隣接する機会を明らかにする。優れた候補者審査、後継者計画、政党間調整システムを開発する政党は、この選挙だけでなく、将来の統治能力においても競争優位を獲得する。自民党の規模の課題は、人材の特定と育成における革新を要求する。立憲民主党の連立課題は、多党統治プロトコルにおける革新を要求する。両方の革新は、この選挙サイクルをはるかに超えて延びる長期的価値を持つ。
実装と運用パターン
指名プロセスは、組織能力への運用上の窓である。政党が決定をどのように順序付けるかは、キャンペーン実行に対する調整成熟度と予測力を明らかにする。
自民党の実装パターンは、事前交渉された結果を伴う階層的意思決定を強調する。21日間のタイムラインは欺瞞的に圧縮されている。意味のある候補者選択は、派閥会議、地域交渉、密室での議論を通じて数週間前に発生した。発表日は、審議ではなく形式化を表している。これは運用上の明確性を生み出す。国家指導部は、明確な権限ラインを持つ都道府県支部と選挙区協会を通じて調整する。利点は速度と一貫性である。リスクはボトルネックの集中である。調整ポイントが失敗すると、プロセス全体が停止する。
立憲民主党のパターンは、複数の拒否権ポイントにわたる分散審議を含む。候補者は、内部の立憲民主党審査と連立パートナーの承認をクリアしなければならない。これは意思決定タイムラインを延長し、複数の拒否ポイントを作成する。運用上の複雑性は高いが、連立安定性も高い。パートナーは驚きや除外を主張できない。トレードオフ:遅い決定だが、発表後の離脱は少ない。
-
前向きな洞察*:発表のタイミングと順序付けは、キャンペーン準備の運用指標である。
-
集中発表(自民党スタイル、21日に同期)は、事前交渉された整合性と運用準備を示す。スムーズなキャンペーン調整を予測する。
-
段階的発表(立憲民主党スタイル、連立パートナー全体に分散)は、進行中の交渉を示し、調整の複雑性を明らかにする。潜在的なキャンペーン同期の課題を予測する。
組織は、キャンペーン実行品質の先行指標として発表パターンを監視すべきである。表明されたタイムラインを超える遅延は、内部摩擦を示唆する。候補者の質についての不一致、連立戦略の不整合、または地域の抵抗である。これらの遅延は、下流のキャンペーン調整の失敗を予測する。
- 隣接する機会*:リアルタイム指名ダッシュボードを最初に開発する政党(候補者審査の進捗、派閥の整合、連立パートナーの承認を追跡)は、競合他社が欠く運用上の可視性を獲得する。この透明性は、より速い意思決定と調整失敗のより早い特定を可能にする。「発表ベース」から「プロセス透明」な指名管理に移行する政党は、キャンペーン準備における構造的優位を獲得する。
拒否された候補者と撤回された申請も同様に有益である。それらは、組織摩擦がどこに集中したかを示す。特定地域での高い拒否率は、地域指導部の抵抗または候補者の質の不一致を示唆する。撤回された申請は、候補者が自己選択したことを示唆する。多くの場合、連立の不整合または内部党の反対を認識したためである。これらのシグナルは予測的である。指名中に高い摩擦を示す地域は、キャンペーン中に調整の課題を示す可能性が高い。
- 実務者向け*:指名プロセスは個別のイベントではない。それは継続的な運用システムである。そのように監視する。意思決定速度、承認順序付け、摩擦ポイントを追跡する。これらのパターンは、キャンペーン実行品質を予測し、どの政党が組織能力を真に近代化したか、どの政党が更新されたタイムラインでレガシープロセスを実行しているかを明らかにする。
候補者の質を将来準備シグナルとして再構成
伝統的な候補者指標(現職保持、新人比率、地理的分布)は、党の進化能力の先行指標として再解釈されるべきである。たとえば、自民党の現職対新人比率は、単なる防御的ポジショニングではない。それは、党が世代間の橋を構築しているか、既存の権力構造の周りで硬直化しているかを示す。70:30の現職対新人の分割は、組織の硬化を示唆する。55:45の比率は、意図的な更新投資を示す。重要な測定は比率自体ではなく、その背後にある意図性である。党の表明された更新アジェンダは、実際の人員配置と一致しているか?
立憲民主党にとって、連立整合指標は、政党間の承認だけでなく、ストレス下でのイデオロギー的一貫性を測定すべきである。「承認基準を満たす候補者の割合」を追跡するのではなく、連立パートナー全体での候補者ポジショニングの分散を測定する。高い分散は、連立パートナーが異なるアイデンティティを保持していることを示す(潜在的に不安定)。低い分散は、真の整合性または抑圧された差別化を示唆する(潜在的に脆弱)。ホワイトスペースの機会:連立一貫性指数を開発し、どの同盟が選挙後の統治圧力に耐えるかを予測する。
適応能力としての組織準備
発表タイムラインの遵守は、運用規律以上のものを明らかにする。それは組織の意思決定速度と紛争解決能力を示す。表明されたタイムラインを超える遅延は摩擦を示すが、遅延のタイプが重要である。
-
派閥の遅延(自民党):未解決の権力共有公式を示唆する。選挙後の統治不安定性を予測する
-
連立の遅延(立憲民主党):パートナーの不整合を示唆する。連立耐久性の課題を予測する
-
審査の遅延(両方):不十分な背景検証インフラを示唆する。キャンペーン中のスキャンダル脆弱性を予測する
-
将来の地平線への賭け*:候補者を早期に発表し(選挙の60日以上前)、発表の忠実性を維持する政党は、選挙後の統治効果と相関する組織成熟度を示す。この指標は、有権者向けの透明性指標になるべきである。「組織準備スコア」は、知識労働者がどの党が実際に政策を実行できるかを評価するのに役立つ。
戦略的真正性としての候補者プロファイルの一貫性
最も明らかな測定は、表明された党のポジショニングと実際の候補者の人口統計および専門的背景を比較する。自民党が気候革新を優先すると主張しながら、環境政策経験がゼロの候補者を指名する場合、この不一致は戦略的不誠実または組織の断片化を示す。同様に、立憲民主党が経済的に実用的であると位置づけながら、伝統的な労働組合の背景からのみ候補者を指名する場合、これは真のイデオロギー進化ではなく連立捕獲を明らかにする。
- 革新のホワイトスペース*:戦略的真正性指数を開発し、党のプラットフォームコミットメントと候補者の専門知識プロファイルとの整合性を測定する。これは、党の表明された変革アジェンダに対する説明責任を生み出し、有権者が真の更新と修辞的再配置を区別するのに役立つ。
将来の統治能力としての地理的分布
候補者の集中パターンは、将来の権力がどこにあるかについての党の暗黙の仮定を明らかにする。自民党の最近の世論調査で有利な選挙区への集中は、防御的資源配分を示す。既存の権力を拡大するのではなく保護することである。逆に、人口統計的変化(高齢化人口、若者の移住、都市農村移行)を伴う選挙区への戦略的集中は、将来志向のポジショニングを示す。
立憲民主党にとって、地理的集中は、現在の競争力だけでなく、構造的人口統計トレンドに対して測定されるべきである。安定または減少している人口を持つ選挙区への集中は、短期的な戦術的思考を示唆する。高成長地域への集中は、長期的な連立構築ビジョンを示唆する。
- 隣接する機会*:候補者の分布を10年間の人口統計予測にマッピングする。若年人口の成長、都市化、またはセクター経済シフトを経験している地域に候補者を集中させる政党は、前向きな統治能力を示す。これは、どの党が未来の日本を理解しているかを評価する知識労働者にとって深く重要なシグナルである。
リアルタイム適応のための測定アーキテクチャ
組織は発表の90日前にベースライン指標を確立し、予想される結果の予測モデルを作成すべきである。これによりリアルタイムの偏差分析が可能になる:
-
予測された現職維持率からの偏差が15%超: 派閥の権力移動または戦略的再調整のシグナル
-
表明されたタイムラインを14日超過する発表遅延: 内部摩擦評価のためのエスカレーションプロトコルを発動
-
表明された党の目標から20%超の候補者プロファイル分散: 公的説明を必要とする戦略的不整合を示す
-
将来対応フレームワーク*: 偏差を失敗として扱うのではなく、組織学習シグナルとして再定義する。偏差を透明に認識し戦略を調整する政党は、適応的ガバナンス能力を示す—これは日本の加速する構造的転換(人口減少、エネルギー転換、地政学的再配置)を乗り越えるための重要な能力である。
組織ストレステストとしての候補者指名リスクの再定義
候補者指名は、組織の前提が現実に直面する統制された環境を創出する。自民党の派閥緊張は抑圧すべき病理ではなく、権力分配の脆弱性を明らかにする診断シグナルである。候補者選定をめぐる派閥対立がエスカレートする場合、これは党の選挙後ガバナンスモデルが不安定であることを示す。「明確な派閥代表公式」による緩和ではなく、より深い戦略は、有権者が観察できる透明な派閥交渉である。これは、党が麻痺することなく内部の多様性を管理できるという信頼を構築する。
立憲民主党はより深刻なリスクに直面している: 連立パートナーが立憲民主党指導部によって承認された候補者を拒否し、公的な不整合を生み出す可能性がある。しかし、このリスクは適切に管理されれば、真正性シグナルとなる。透明な連立交渉—意見の相違が可視化され、真の熟議を通じて解決される—は、選挙後の連立ガバナンスに対する有権者の信頼を構築する。緩和策は連立の摩擦を隠すことではなく、可視的で原則に基づいた交渉を通じて連立問題解決能力を実証することである。
将来対応検証としての候補者品質保証
後期段階での候補者辞退またはスキャンダルは審査の失敗を示すが、より深いリスクは組織学習の欠如である。政党が指名後に候補者の責任問題を発見する場合、これは不十分な身元確認インフラを示唆する—選挙後のガバナンスを悩ませる能力ギャップである。
-
緩和アーキテクチャ*: 発表の120日前に完了する第三者審査プロトコルを確立する。これにより、審査を内部党プロセス(派閥操作に脆弱)から独立検証へと移行させる。透明性の利点: 厳格な外部審査を受け入れる政党は、候補者の質と組織の誠実性に対する自信を示す。
-
イノベーション機会*: 候補者が財務上の利害、政策立場、職業的背景を公開する候補者透明性基準を開発する。知識労働者はますますこの透明性を要求している; 候補者開示をリードする政党は、高品質な人材と有権者の信頼を引き付ける競争優位性を構築する。
戦略的明確性指標としての地理的集中リスク
安全な選挙区への候補者集中は競争選挙区の脆弱性を生み出すが、このリスクは将来の選挙地理に関する戦略的前提を明らかにする。自民党が高齢化人口の選挙区に集中し、立憲民主党が高成長都市部に集中する場合、これは将来の政治権力がどこに存在するかについての異なる前提を示す。
-
緩和の再定義*: すべての選挙区タイプにわたって地理的分散を強制するのではなく、政党は地理的戦略を明示的に明確化し、それを支える人口統計学的/経済的前提を示すべきである。この透明性により、有権者は政党の地理的賭けが自身の日本の将来ビジョンと一致するかを評価できる。
-
隣接機会*: 候補者集中を気候転換ゾーン、デジタル経済ハブ、人口変動回廊にマッピングする。グリーンエネルギー転換、テクノロジーセクターの成長、または人口活性化を経験している地域に候補者を集中させる政党は、日本の構造的未来との整合性を示す—長期的ガバナンス能力を評価する知識労働者に響くシグナルである。
予測リスクとしての連立の持続性
立憲民主党にとって、重要なリスクは個々の候補者に対する連立パートナーの拒否ではなく、選挙後のガバナンス優先事項に関する連立パートナーの不整合である。連立パートナーが候補者を承認しても、経済政策、社会政策、または安全保障の位置づけについて根本的に異なるビジョンを持っている場合、連立はガバナンスの圧力下で崩壊する。
- 緩和戦略*: 候補者発表前に連立ガバナンスプロトコルを確立する。連立パートナーに選挙後の政策優先事項、予算配分フレームワーク、意思決定手順を共同で明確化することを要求する。これにより、候補者承認を孤立した審査から連立一貫性検証へと変換する。選挙前の連立整合性を示す政党は、選挙後のガバナンスの安定性を示す—政治リスクを評価する知識労働者にとって重要な資産である。
リスク転換としての組織学習
最も洗練されたリスク管理は、発表遅延、候補者辞退、連立摩擦を組織学習機会として再定義する。これらの偏差を透明に追跡し、根本原因を分析し、プロセスを調整する政党は、適応的ガバナンス能力を示す。
- 将来展望の賭け*: 以下を追跡する組織パフォーマンスダッシュボードを確立する:
- 発表タイムラインの遵守と偏差分析
- 候補者審査完了率とスキャンダル発生率
- 連立パートナーの整合性スコアと交渉速度
- 表明された戦略に対する地理的候補者分布
これらのダッシュボードを公開する政党(適切な機密保護を伴う)は、組織の成熟度を示し、選挙後のガバナンス効果に対する有権者の信頼を構築する。これは競争差別化要因となる—有権者はますます、政策プラットフォームだけでなく、それを実行する組織能力で政党を評価している。
- 重要な洞察*: この選挙サイクルから最も強く台頭する政党は、指名リスクを回避する政党ではなく、指名の課題を組織的問題解決能力の実証に転換する政党である。日本の加速する構造的転換に直面する知識労働者は、プレッシャーの下で学習し、適応し、実行できることを示す政党にますます投票している。選挙準備は、この能力の可視的なテストである。

- 図11:候補者擁立リスク要因と軽減戦略の対応関係*