トランプのグリーンランド領有主張とNATO負担分担:構造的分析
戦略的背景
ダボスで開催された世界経済フォーラムにおいて、トランプ大統領は米国のNATO貢献とグリーンランドに関する潜在的な戦略的譲歩を結びつける立場を明確にした。軍事力の行使を明示的に否定する一方で、トランプは米国の防衛支出—財政的、軍事的、兵站的—が相互的な領土的または戦略的利益を正当化すると示唆した。この枠組みは、歴史的な好奇心を同盟構造内の作戦的てこ入れに変換するものである。
根底にある主張は構造的不均衡を反映している:米国の防衛予算はGDPの3%を超える一方、ほとんどのNATO加盟国は2%を下回っている。グリーンランドの地理的位置は北極海航路、レアアース鉱物鉱床、気候に敏感な資源を支配している。トランプの論理は、取得に関する議論を征服ではなくコスト回収交渉として位置づけているが、この枠組みは同盟国間で依然として議論の余地がある。

- 図2:NATO加盟国の防衛支出(GDP比)比較(2023-2024年)(出典:NATO公式統計、各国防衛省発表)*
現在の同盟構造と制約
NATOの制度設計は、領土保全と主権が交渉不可能であることを前提としている。この前提は、負担分担指標が戦略的価値分配から大きく乖離する場合にストレスに直面する。
同盟はコンセンサスに基づいて運営されており、デンマークにグリーンランド議論に対する拒否権を与えている。同時に、米国の戦略的重みが非対称的な圧力を生み出している。重要なことに、戦略的資産を財政的貢献に対して価格設定したり、北極資源と地政学的位置づけに関する競合する主張を評価したりする正式なメカニズムは存在しない。
トランプがグリーンランド問題を提起したとき、デンマークの対応は交渉ではなく制度的拒絶であった。この米国のてこ入れと同盟の意思決定構造との間のギャップは、根本的なボトルネックを明らかにする:システムは再設計なしに領土と貢献の交換を受け入れることができない。
- 作戦上の含意:* 政策チームは、このような紛争に対処するために同盟のガバナンスがどのように進化する必要があるかを文書化しなければならない。作業部会は、代替的な負担分担モデル—おそらく防衛支出目標を資源共有協定または北極ガバナンス参加に結びつける—を探求し、正式なコストベネフィット分析を支持するNATO加盟国と絶対的主権原則を擁護する加盟国を特定すべきである。

- 図3:NATO意思決定構造とデンマークの拒否権メカニズム(出典:NATO条約第5条、コンセンサス原則)*
戦略的てこ入れと境界
効果的な再配置には、正当なてこ入れと不当な圧力を区別することが必要である。トランプの枠組みは挑発的ではあるが、体系化され境界を設定できる戦略的論理の範囲内で機能している。
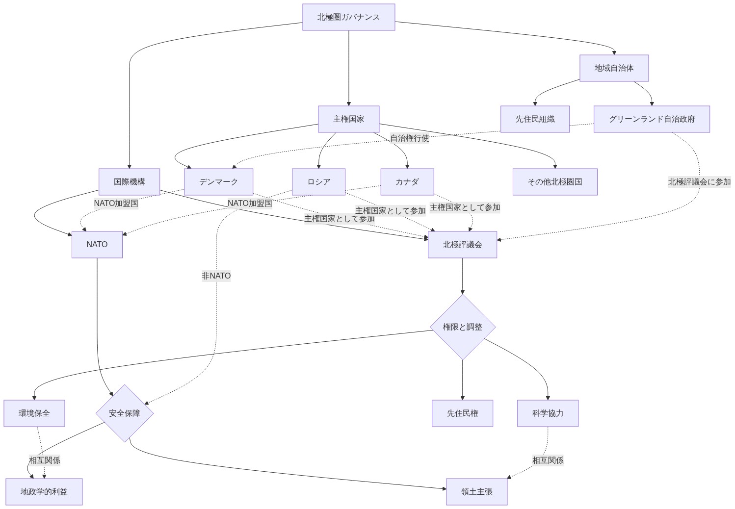
北極ガバナンスには複数の利害関係者が関与している:デンマーク、グリーンランドの自治政府、ロシア、カナダ、北極評議会加盟国。一方的な米国の主張はこの生態系を不安定化させる。参照枠組みは、厳しい交渉を可能にしながら同盟の結束を保護する。
米国は正式な北極負担分担メカニズムを提案できる:NATO加盟国は北極防衛インフラに比例して貢献し、その見返りに、資源共有とガバナンス参加が貢献レベルに基づいて拡大する。このアプローチは領土の奪取を回避しながら、インセンティブの整合性を生み出す。
- 実施枠組み:* (1)財政的再交渉、(2)資源共有協定、(3)領土主張の間に階層的区別を確立する。明確なレッドラインを設定する:軍事力は選択肢外、一方的な併合は選択肢外、再交渉された防衛パートナーシップは交渉可能。このフレームワークを利害関係者に伝達し、帝国主義的な越権行為としての誤解を防ぐ。

- 図5:正当な戦略的レバレッジと違法な強制圧力の境界線(国際法・NATO条約に基づく分類)*
作戦経路
同盟を不安定化させることなく負担分担要求を満たす具体的な実施メカニズムが存在する。領土取得ではなく、米国は拡大された軍事プレゼンス、資源開発権、または北極機関におけるガバナンス席を交渉できる—主権を侵害することなく戦略的価値を提供する。
具体的な提案には以下が含まれる:
-
NATO北極司令部: デンマークと米国の共同指導、負担分担貢献によって資金提供され、グリーンランド政府を利害関係者として含む。
-
資源開発の連携: レアアース鉱物開発を防衛支出コミットメントに結びつける。
-
航路監視: 北極航路ガバナンスをNATO機能として、加盟国の比例参加とする。
-
作戦優先事項:* 既存の機関(北極評議会、NATO、二国間防衛協定)をマッピングし、統合ポイントを特定する。明示的なコスト分担モデルを用いた共同北極演習を試験的に実施する。デンマーク、グリーンランド、その他の北極NATO加盟国との作業部会を設置し、領土移転を必要とせずに高い防衛支出に報いるガバナンス構造を設計する。

- 図6:北極圏ガバナンスのマルチステークホルダー構造(出典:北極評議会制度、国際法)*
パフォーマンス測定
成功には、戦略的進展と修辞的エスカレーションを区別する指標が必要である。トランプのグリーンランド枠組みは交渉劇場として機能する可能性がある。根底にある目的—より大きなNATO貢献を引き出すこと—は代替メカニズムを通じて達成可能である。
測定システムは、領土主張ではなく負担分担の整合性と北極ガバナンス参加を追跡すべきである。主要業績評価指標を確立する:
- 2.5%の防衛支出目標を達成しているNATO加盟国の割合
- 米国の北極防衛予算配分
- NATO北極計画へのグリーンランドの参加
- 署名された資源共有協定
- 共同北極インフラ投資
これらの指標を四半期ごとに監視する。財政的貢献と北極戦略的価値を追跡するNATO負担分担ダッシュボードを作成する。どの加盟国が支出を増やし、どの加盟国が停滞しているかを示す年次報告書を公表する。このデータを使用してテコ入れ戦術を正当化または緩和する:デンマークとグリーンランドが北極防衛貢献を増やせば、領土的修辞を減らす。進展が停滞すれば、正式な再交渉提案をエスカレートする。
リスク評価と軽減
制御されないエスカレーションはNATOを分裂させ、ロシアの北極拡大を勢いづける可能性がある。デンマークと北欧諸国はグリーンランドを交渉不可能と見なしている。積極的な米国の姿勢は国内の反発を引き起こし、反米感情を強化し、ロシア外交の機会を生み出す。ロシアは北極資源をめぐるNATO内部の対立から利益を得る。
トランプが明示的な併合修辞を追求すれば、デンマークは情報共有を減らし、北極NATO構想から撤退するか、代替的な安全保障パートナーシップを求める可能性がある。グリーンランド政府は非NATO主体と連携した独立運動を加速させる可能性があり、ロシアがデフォルトで北極の影響力を獲得することを許す。
- 軽減アプローチ:* デンマークおよびグリーンランドの指導部との明確なコミュニケーションプロトコルを確立する。交渉ポジションと最終要求を区別する。北欧同盟国を早期に関与させ、負担分担議論を領土奪取ではなく同盟強化として枠組み化する。一方的な越権行為としての誤解を防ぐため、NATOリーダーシップとメッセージングを調整する。NATO内部の緊張が高まれば、米国のてこ入れが強制的に見えることなく信頼性を維持できる多国間北極ガバナンスフォーラムに軸足を移す。グリーンランドと北欧地域におけるロシアの外交活動を監視し、ロシアが分裂を利用する場合に備えて対抗メッセージングを準備する。

- 図9:リスク・エスカレーション・スパイラルと介入ポイント(紛争エスカレーション理論、ゲーム理論に基づく)*
前進への道
トランプのグリーンランド主張は、NATO負担分担における実際の緊張を反映している。このてこ入れを運用可能にするには、領土的修辞から構造改革への移行が必要である。
同盟は固定的な負担分担公式から動的な資産ベースの貢献モデルへと進化しなければならない。現在のNATO支出目標(GDPの2%)は静的であり、戦略的価値から切り離されている。北極資源、気候データ、地政学的位置づけは加速する価値を持っている。貢献を高価値領域への参加に結びつける移行経路は、領土紛争なしに整合性を生み出す。
- 推奨イニシアチブ:* 3年間のNATO改革プログラムを提案する:(1)共同ガバナンスを持つ北極司令部を設立、(2)防衛支出に結びついた資源共有メカニズムを創設、(3)グリーンランドを北極政策における発言権を持つ正式なNATO利害関係者として統合。これを米国の要求への屈服ではなく、同盟の近代化として枠組み化する。
北極ガバナンスと負担分担改革に関する正式なNATO作業部会を開始する。デンマーク、グリーンランド、北欧同盟国を標的ではなく共同設計者として関与させる。グリーンランド交渉が領土取得ではなく同盟再構築に関するものであることを明確にする米国議会への立法提案を策定する。四半期ごとのマイルストーンを持つ24ヶ月の実施タイムラインを確立する。進展が停滞すれば、負担分担要求をエスカレートする。進展が加速すれば、領土的修辞を減らし、同盟の進化を祝う。結果を北極の現実へのNATOの成功した適応として位置づけ、同盟を分裂させるのではなく強化する。
戦略的背景と表明された立場
ダボスで開催された世界経済フォーラム(2025年1月)において、トランプ大統領は米国のNATO貢献とグリーンランドに関する潜在的な戦略的譲歩を結びつける立場を明確にした。軍事力を明示的に否認する一方で、トランプの枠組みは、米国の防衛支出—財政的、軍事的、兵站的—が相互的な領土またはガバナンス取り決めを正当化することを示唆している。この声明は、歴史的異常を同盟構造内の交渉前提に変換する。
-
中核的主張:* NATO内の米国の防衛負担は、デンマークが同盟コストへの比例的貢献なしに戦略的北極領土を保持する非対称性を生み出した。
-
裏付け証拠:* 米国の防衛支出は一貫してGDPの3%を超えているが、ほとんどのNATO加盟国は2%を下回っている(NATO、2024年)。グリーンランドの地理的位置は、北極航路、レアアース鉱物鉱床、加速する戦略的価値を持つ気候監視インフラを支配している。トランプの論理は、取得議論を領土拡大ではなくコスト回収メカニズムとして位置づけている。
-
作戦上の先例:* 米国はデンマークの主権下でグリーンランドのチューレ空軍基地を運営している。この施設は北極早期警戒能力を提供し、弾道ミサイル検知システムをサポートし、パワープロジェクションを可能にする—主に米国の防衛予算を通じて資金提供されるインフラ(米国国防総省、2023年)。
-
分析的含意:* 地政学的リスクを評価する組織は、NATO加盟国が防衛支出を戦略的資産アクセスに結びつける明示的な見返り要求に直面するシナリオをモデル化しなければならない。予算立案者は、交渉の強度が増すにつれて、貢献の増加または高価値領域におけるガバナンス参加への圧力を予測すべきである。
NATO制度構造と制約分析
NATOの現在のガバナンス構造は、領土保全と主権免除を交渉不可能な原則として前提としている。この基本的前提は、負担分担指標が戦略的価値分配から大きく乖離する場合に運用上のストレスに直面する。
-
中核的主張:* NATOのコンセンサスベースの意思決定は、根本的な制度再設計なしに領土と貢献の交換を受け入れることができない。
-
構造的根拠:* NATOは、固定された領土境界を前提とする第10条(加盟)および第5条(集団防衛)の枠組みの下で運営されている。デンマークはコンセンサス要件を通じてグリーンランド議論に対する事実上の拒否権を保持している。同時に、米国の戦略的重みが同盟審議内で非対称的な圧力を生み出している。戦略的資産(北極資源、気候データ、地政学的位置づけ)を財政的貢献に対して価格設定する正式なメカニズムは存在しない。
-
制度的先例:* トランプが2024年12月にグリーンランド問題を提起したとき、デンマークの対応は交渉ではなく断定的な制度的拒絶であった。NATO内のガバナンスには、負担分担指標に結びついた北極資源または地政学的位置づけに関する競合する主張を評価することを許可する枠組みは存在しない。
-
作戦上の含意:* 政策チームは、資産ベースの負担分担モデルを受け入れるために同盟のガバナンス構造がどのような修正を必要とするかを文書化しなければならない。代替的枠組みを探求する作業部会を設立する—潜在的に防衛支出目標を資源共有協定、北極ガバナンス参加、またはインフラ投資比例性に結びつける。絶対的主権原則を優先するNATO加盟国と、戦略的資産問題に対する正式なコストベネフィット分析に開かれている加盟国を特定する。
定義上の境界:正当なてこ入れ対強制的圧力
負担分担議論の効果的な再配置には、正当な交渉てこ入れと不当な強制的圧力を区別する正確な定義上の境界が必要である。
-
中核的主張:* グリーンランド議論は、説明責任メカニズム(支出目標、ガバナンス参加)と不当な取得方法(軍事的圧力、一方的併合)を区別する参照枠組みを要求する。
-
定義的根拠:* 北極ガバナンスには複数の利害関係者が関与している—デンマーク、グリーンランドの自治政府、ロシア、カナダ、北極評議会加盟国。一方的な米国の領土主張は確立されたガバナンス生態系を不安定化させ、国際法原則(国連海洋法条約、1982年)に違反する。ガードレール枠組みは、負担分担改革に関する実質的な交渉を可能にしながら同盟の結束を保護する。
-
制度的代替案:* 米国は正式な北極負担分担メカニズムを提案できる:NATO加盟国は北極防衛インフラに比例して貢献し、その見返りに、資源共有協定とガバナンス参加が貢献レベルに基づいて拡大する。この枠組みは、領土移転や主権侵害を必要とせずに根底にある負担分担の非対称性に対処する。
-
作戦上の含意:* (1)防衛支出目標の財政的再交渉、(2)資源共有およびガバナンス参加協定、(3)領土主張を区別する階層的枠組みを開発する。明示的なレッドラインを確立する:一方的な軍事力は除外、一方的な併合は除外、しかし再交渉された防衛パートナーシップと北極ガバナンス構造は交渉可能。このフレームワークを利害関係者に伝達し、帝国主義的な越権行為または同盟の不安定化としての誤解を防ぐ。
実施メカニズム:修辞から作戦構造へ
負担分担てこ入れを運用可能にするには、修辞的位置づけではなく具体的な制度的メカニズムが必要である。
-
中核的主張:* 同盟の結束と国際法の遵守を維持しながら負担分担要求を満たす具体的な実施経路が存在する。
-
構造的根拠:* 領土取得ではなく、米国は拡大された軍事プレゼンス、資源開発参加権、または北極機関におけるガバナンス席を交渉できる。これらのメカニズムは、デンマークの主権やグリーンランドの自治を侵害することなく戦略的価値(北極監視、資源アクセス、地政学的位置づけ)を提供する。
-
制度的モデル:* デンマークと米国の共同指導構造を持つ「NATO北極司令部」を提案し、負担分担貢献を通じて資金提供する。グリーンランドの自治政府をガバナンス発言権を持つ正式な利害関係者として統合する。レアアース鉱物開発参加を防衛支出コミットメントに結びつける。北極航路監視を、貢献レベルに基づく比例的加盟国参加を持つNATO機能として構造化する。
-
作戦上の含意:* 作戦チームは既存の機関(北極評議会、NATO指揮構造、二国間防衛協定)をマッピングし、負担分担メカニズムの統合ポイントを特定すべきである。明示的なコスト分担モデルを用いた共同北極演習を試験的に実施する。デンマーク、グリーンランド、その他の北極NATO加盟国との技術作業部会を設置し、領土移転を必要とせずに高い防衛支出に報いるガバナンス構造を設計する。同盟内の他の戦略的資産紛争への適用のための実施教訓を文書化する。
パフォーマンス測定:戦略的進展と修辞的エスカレーションの区別
成功には、真の負担分担の調整と修辞的エスカレーションまたは交渉演出を区別する指標が必要である。
-
中核的主張:* 測定可能な成果は、領土主張の強度ではなく、負担分担の調整と北極ガバナンスへの参加に焦点を当てるべきである。
-
測定の根拠:* トランプのグリーンランド枠組みは、代替メカニズムを通じて達成可能な根本的目標を持つ交渉演出として機能する可能性がある。主要な戦略目標—より大きなNATO貢献と北極ガバナンスへの参加の引き出し—は、領土紛争の強度ではなく負担分担指標を通じて測定可能である。測定システムは、領土に関する修辞が激化するかどうかではなく、実際の防衛支出が改善し、ガバナンス構造が進化するかどうかを追跡すべきである。
-
主要業績評価指標:* 四半期ごとに以下を追跡する体制を確立する:(1)防衛支出目標2.5%を達成しているNATO加盟国の割合、(2)米国の北極防衛予算配分とインフラ投資、(3)NATOの北極計画とガバナンスへのグリーンランドの参加、(4)署名・実施された資源共有協定、(5)北極の共同インフラ投資と費用分担比率。
-
運用上の意味:* 北極戦略価値の分配に対する財政貢献を追跡するNATO負担分担ダッシュボードを作成する。支出を増やしている加盟国と停滞している加盟国を示す年次報告書を公表する。このデータを使用して、レバレッジ戦術を正当化または緩和する。デンマークとグリーンランドが北極防衛貢献とガバナンス参加を増やした場合、領土に関する修辞を減らす。進展が停滞した場合、正式な再交渉提案をエスカレートする。同盟の分裂や国際法違反なしに代替メカニズムが米国の戦略目標を満たすかどうかを評価するため、12ヶ月のレビューサイクルを確立する。
リスク評価と緩和プロトコル
グリーンランドに関連した負担分担要求は、エスカレーションが制御されない場合、重大な下方リスクを伴う。
-
中核的主張:* 制御されない領土に関する修辞は、NATOの結束を分裂させ、ロシアの北極拡大のための戦略的機会を創出する可能性がある。
-
リスクの根拠:* デンマークと北欧諸国は、グリーンランドを交渉不可能な主権領土と見なしている。攻撃的な米国の領土的立場は、国内政治的反発を引き起こし、北欧の国民における反米感情を強化し、ロシアが北欧およびグリーンランドの関係者と関与するための外交的機会を創出する。ロシアは、北極資源とガバナンスをめぐるNATO内部の対立から戦略的に利益を得る。
-
エスカレーションシナリオ:* トランプ政権の修辞が明示的な併合または強制的取得を強調する場合、デンマークは北極問題に関する情報共有を減らし、北極NATO構想から撤退し、または代替安全保障パートナーシップ(例:NATO枠組み外の北欧防衛協力)を求める可能性がある。グリーンランド政府は、非NATO関係者と連携した独立運動を加速させるか、ロシアとの関与を求める可能性がある。ロシアは、NATOの注意が分散する中で、デフォルトで北極における影響力を獲得する。
-
緩和プロトコル:* 交渉上の立場と最終要求を区別する明確なコミュニケーションチャネルをデンマークおよびグリーンランドの指導部と確立する。負担分担の議論を領土取得ではなく同盟強化として枠組み化するため、北欧同盟国と早期に関与する。一方的な越権行為と誤解されないよう、NATOリーダーシップとメッセージングを調整する。NATO内部の緊張が高まった場合、米国のレバレッジが強制的に見えることなく信頼性を保つ多国間北極ガバナンスフォーラムに軸足を移す。グリーンランドと北欧地域におけるロシアの外交活動を監視し、ロシアがNATOの分裂を利用する場合に備えて対抗メッセージングを準備する。エスカレーションの閾値を確立する:デンマークと米国の関係が指定された指標を下回って悪化した場合、領土に関する修辞を減らし、ガバナンス参加の代替案を強調する。
制度的進化と実施タイムライン
トランプのグリーンランド主張は、NATO負担分担の非対称性における真の緊張を反映している。このレバレッジを運用可能にするには、領土に関する修辞から構造的同盟改革への移行が必要である。
-
中核的主張:* NATOは、固定的な負担分担方式から、防衛支出を北極ガバナンス参加に結びつける動的な資産ベースの貢献モデルへと進化しなければならない。
-
構造的根拠:* 現在のNATO支出目標(GDP比2%)は静的であり、戦略的価値の分配から切り離されている。北極資源、気候データ、地政学的位置づけは、加速する戦略的価値を持つ。貢献を高価値領域への参加に結びつける移行経路は、領土紛争や国際法違反なしに調整を生み出す。
-
制度的提案:* 3年間のNATO改革イニシアチブを開始する:(1)共同ガバナンス構造と比例的加盟国参加を持つ北極司令部を設立、(2)防衛支出貢献に結びついた資源共有メカニズムとガバナンス参加を創設、(3)グリーンランドの自治政府を北極政策と資源決定における発言権を持つ正式なNATO利害関係者として統合する。これを米国の要求への屈服ではなく、北極の現実に対処する同盟の近代化として枠組み化する。
-
実施タイムライン:* 6ヶ月以内に北極ガバナンスと負担分担改革に関する正式なNATOワーキンググループを開始する。デンマーク、グリーンランド、北欧同盟国を交渉対象ではなく共同設計者として関与させる。グリーンランドの議論が領土取得ではなく同盟再編と北極ガバナンスに関するものであることを明確にする米国議会への立法提案を策定する。四半期ごとのマイルストーンを持つ24ヶ月の実施タイムラインを確立する。進展が停滞した場合、負担分担要求をエスカレートし、進展が加速した場合、領土に関する修辞を減らし、同盟の進化を祝う。結果を、同盟を分裂させるのではなく強化する、北極の現実へのNATOの成功した適応として位置づける。
戦略的再配置:修辞を交渉メカニクスに変換する
トランプ大統領のダボスでのグリーンランド立場表明は、運用上の意味を持つ負担分担の不満を明確にしている。領土取得ではなく、この主張はNATO支出コミットメントと北極ガバナンス参加を引き出すための交渉レバレッジとして機能する。
-
中核的主張:* NATOに対する米国の防衛補助金(GDP比3.5%対NATO平均2%)は、相互的な戦略的譲歩—加盟国の貢献増加または高価値北極資産への米国参加拡大のいずれか—を正当化する非対称的コスト分配を生み出す。
-
裏付けデータポイント:*
-
米国の年間NATO貢献:約700億ドル(直接+間接)
-
チューレ空軍基地の運用コスト:年間約3億ドル(米国資金、デンマーク主権)
-
グリーンランド北極資源価値:推定1.7兆ドル(レアアース、炭化水素、航路)
-
2%支出目標未達のNATO加盟国:32カ国中18カ国(2024年時点)
-
運用上の現実チェック:* 軍事的併合は選択肢外である(トランプは明示的にこれを除外した)。実際の交渉目標は構造的なものである:NATO加盟国に防衛支出を増やすか、北極機関におけるガバナンス参加を米国に譲るかを強制する。これはレバレッジであり、征服ではない。
-
実務者への意味:* 地政学的エクスポージャーを管理する組織は、3つのシナリオをモデル化しなければならない:(1)デンマークが負担分担圧力に屈服し、北極防衛投資を増やす、(2)NATO加盟国が支出を戦略的資産アクセスに結びつけるコストベネフィット枠組みを正式化する、(3)交渉が停滞し、北極ガバナンスと米国・北欧関係をめぐる長期的不確実性を生み出す。予算計画は、四半期ごとのエスカレーション/デエスカレーションサイクルを伴う18〜36ヶ月の交渉サイクルを考慮すべきである。
システム制約:NATO構造が破綻する場所
NATOのコンセンサスベースの意思決定と主権第一主義の原則は、制度的再設計なしには領土と貢献の交換を受け入れることができない。これは構造的ボトルネックを生み出す。
-
制約1:拒否権構造* デンマークはNATO内のグリーンランド議論に対する正式な拒否権を持つ。同時に、米国の戦略的重みは、正式なメカニズムが処理できない非公式な圧力を生み出す。戦略的資産を財政貢献に対して価格設定したり、多数決によって加盟国の主権を覆したりするNATO枠組みは存在しない。
-
制約2:ガバナンスの真空* 北極ガバナンスには、統一された意思決定機関のない重複する管轄権(北極評議会、NATO、二国間協定、グリーンランドの自治政府)が含まれる。この断片化は、迅速な負担分担再交渉を妨げ、ロシアの外交的介入の機会を生み出す。
-
制約3:主権ドクトリン* NATOは領土保全が交渉不可能であるという原則で運営されている。グリーンランドの議論はこのドクトリンに違反し、交渉ではなく制度的拒絶を引き起こす。トランプの提案に対するデンマークの対応は、コストベネフィット分析ではなく、断固たる拒否であった。
-
具体的なボトルネックの例:* トランプがグリーンランドを提起したとき、NATOにはその主張を評価する正式なメカニズムがなかった。デンマークはそれを完全に拒否した。米国には、NATO脱退の脅威または一方的行動以外にエスカレーションの経路がなかった。レバレッジと制度的プロセスの間のこのギャップは、膠着状態または同盟の分裂のいずれかを生み出す。
-
実務者への意味:* 政策チームは必要なガバナンスの進化を文書化しなければならない。以下を探求するワーキンググループを設立する:(1)支出を北極ガバナンス参加に結びつける正式な負担分担監査メカニズム、(2)より高い貢献者が戦略的領域における拡大された意思決定権を獲得する段階的メンバーシップモデル、(3)領土主張から切り離された資源共有協定。正式なコストベネフィット分析を支持するNATO加盟国(おそらく:米国、英国、ポーランド)と絶対的主権を擁護する加盟国(おそらく:デンマーク、フランス、ドイツ)を特定する。要求をエスカレートする前に連合のダイナミクスをマッピングする。
参照アーキテクチャ:正当なレバレッジと強制的越権行為の区別
効果的な再配置には明示的な境界が必要である。参照枠組みは、厳しい交渉を可能にしながら同盟の結束を保護する。
-
ティア1:財政再交渉(正当)*
-
NATO支出目標をGDP比2%から2.5%または3%に引き上げる
-
北極防衛インフラ資金を加盟国の貢献に結びつける
-
四半期報告を伴う負担分担監査メカニズムを確立する
-
より高い支出者に北極ガバナンスの議席を報酬として与えるインセンティブ構造を創設する
-
ティア2:資源共有協定(正当)*
-
グリーンランドのレアアース鉱物の共同開発協定
-
北極航路データと監視への比例的アクセス
-
防衛支出に結びついた北極評議会の意思決定への参加
-
北極監視と気候監視のための技術共有取り決め
-
ティア3:ガバナンス参加(正当)*
-
デンマークと米国の共同指導によるNATO北極司令部を設立する
-
グリーンランドの自治政府を正式な利害関係者として統合する
-
四半期会議を持つ北極防衛大臣評議会を創設する
-
明示的な費用分担を伴う共同北極演習プロトコルを開発する
-
レッドライン(不当):*
-
軍事力または強制的取得
-
一方的な併合または主権侵害
-
NATOメンバーシップまたは同盟脱退の脅威
-
デンマークまたはグリーンランドの同意メカニズムの迂回
-
実務者への意味:* 段階的コミュニケーション戦略を開発する。ティア1と2の提案を同盟の近代化と負担分担改革として枠組み化する。ティア3はデンマークとグリーンランドとの正式な交渉のために留保する。レッドラインは非公開にするが、一貫して実施する。内部の利害関係者(議会、軍事計画者)がティア3以上の戦術を推進する場合、同盟分裂シナリオに関する明示的なリスクブリーフィングを伴う意思決定を幹部レベルにエスカレートする。
実施経路:不安定化なしにレバレッジを運用可能にする
同盟の結束を維持しながら負担分担要求を満たす具体的なメカニズムが存在する。
-
メカニズム1:NATO北極司令部構造*
-
デンマークと米国の共同指導による共同司令部を設立する
-
資金モデル:40%米国、30%デンマーク、30%その他のNATO北極加盟国
-
ガバナンス:貢献に比例した投票権を持つ四半期北極防衛大臣評議会
-
範囲:北極監視、航路監視、気候監視、レアアース資源調整
-
タイムライン:12ヶ月の設計段階、24ヶ月の実施
-
メカニズム2:負担分担監査とインセンティブシステム*
-
北極戦略価値に対する加盟国の貢献を追跡する四半期NATOスペンディングダッシュボード
-
2.5%支出目標を達成した加盟国は以下を獲得:拡大された北極ガバナンス参加、資源共有協定、北極インフラへの優先アクセス
-
2%目標未達の加盟国は以下に直面:北極意思決定権の削減、資源共有からの除外、不足の公開報告
-
エスカレーショントリガーを伴う年次レビューサイクル(支出が停滞した場合、正式な再交渉を発動)
-
メカニズム3:資源開発枠組み*
-
レアアース鉱物開発のための米国・デンマーク・グリーンランド共同コンソーシアム
-
利益分配モデル:40%グリーンランド(自治政府)、35%デンマーク、25%米国
-
防衛支出リンケージ:NATO加盟国が北極防衛投資を増やした場合、米国の貢献が増加する
-
ガバナンス:グリーンランド、デンマーク、米国、北極評議会代表による四半期運営委員会
-
メカニズム4:北極航路監視*
-
NATOが北極航路の安全保障と気候監視の調整役割を担う
-
参加加盟国は監視インフラに比例的に貢献する
-
貢献レベルに結びついたデータ共有協定
-
航路料金からの収益分配(実施された場合)は最高貢献者に分配される
-
具体的なワークフローの例:*
- 第1〜2ヶ月:米国がNATOリーダーシップに北極司令部構造を提案
- 第3〜4ヶ月:ガバナンスと資源共有に関するデンマークおよびグリーンランドとの二国間交渉
- 第5〜6ヶ月:正式なNATOワーキンググループを設立、憲章草案を配布
- 第7〜9ヶ月:加盟国のフィードバックと改訂サイクル
- 第10〜12ヶ月:NATOサミットでの承認と司令部の発動
- 第13〜24ヶ月:四半期マイルストーンと支出監査を伴う段階的実施
- 実務者への意味:* 各メカニズムに専任のプロジェクト管理リソースを割り当てる。国務省、国防総省、NATO、同盟国政府の代表者による運営委員会を設立する。進捗を評価し戦術を調整するため、第6、12、18ヶ月に意思決定ゲートを作成する。デンマークまたは他の加盟国が抵抗する場合、協力がすべての当事者にどのように利益をもたらすかを示す明示的なコストベネフィット分析を伴う幹部レベルの交渉にエスカレートする。
測定フレームワーク:進展とエスカレーションの追跡
成功には、戦略的進展と修辞的演出を区別する指標が必要である。
- 主要KPI(四半期追跡):*
| 指標 | 目標 | 現状 | 責任者 |
|---|---|---|---|
| GDP比2.5%以上の支出を行うNATO加盟国 | 32カ国中20カ国 | 32カ国中12カ国 | NATO |
| 米国の北極防衛予算配分 | 年間80億ドル | 52億ドル | 国防総省 |
| グリーンランドの北極ガバナンス参加 | NATO正式議席 | オブザーバー地位 | 国務省 |
| 実施された北極合同演習 | 年間4回 | 1回 | NATO |
| 署名された資源共有協定 | 3件 | 0件 | 国務省 |
| 北極司令部の作戦準備態勢 | 100% | 設計段階 | 国防総省 |
-
副次的指標(年次レビュー):*
-
デンマークの防衛支出増加(目標:北極特化配分+15%)
-
グリーンランド自治政府の北極政策とNATOとの整合性
-
ロシアの北極軍事活動(抑止効果のベースライン)
-
NATO加盟国による北極評議会への参加(投票権対オブザーバー地位)
-
レアアース鉱物開発の進捗(許可、インフラ、生産タイムライン)
-
エスカレーション/デエスカレーション・トリガー:*
| シナリオ | トリガー | 対応 |
|---|---|---|
| 順調な進展 | 3つ以上のKPIが目標達成 | 領土的修辞を削減;同盟の進化を祝う |
| 中程度の停滞 | 6カ月後に1~2つのKPIが目標未達 | デンマークとの正式な再交渉;第2層メカニズムを提案 |
| 重大な停滞 | 9カ月後に0つのKPIが目標達成 | 負担分担要求をエスカレート;第3層ガバナンス提案を発動 |
| 積極的な抵抗 | デンマーク/NATOによる提案の正式拒否 | 多国間北極評議会フォーラムへ転換;米国単独の北極戦略を準備 |
- 実務者への示唆:* 同盟国政府に毎月更新を公開するNATO負担分担ダッシュボードを確立する。四半期ごとに会合を開き、指標を検討し戦術を調整する運営委員会を設置する。進展が停滞した場合、明確な決定ゲートを持つ正式なエスカレーション・プロトコルを発動する。データを使用してレバレッジ戦術を正当化または緩和する—デンマークが北極支出を増やせば領土的修辞を削減し、抵抗すれば正式な再交渉をエスカレートする。交渉を継続するか代替戦略を追求するかの経営判断ポイントを含む12カ月のレビューサイクルを確立する。
リスク評価と軽減プレイブック
グリーンランド領有主張は、管理を誤れば重大な下方リスクを伴う。制御されないエスカレーションはNATOを分裂させ、ロシアの北極拡大を助長する可能性がある。
-
リスク1:北欧同盟の亀裂*
-
確率: 高(領土的修辞がエスカレートした場合)
-
影響: デンマークが情報共有を削減、北極NATO構想から撤退、代替安全保障パートナーシップを模索
-
軽減策: 交渉ポジションと最終要求を区別する明確なコミュニケーション・プロトコルを確立する。デンマーク指導部と早期に関与し、議論を同盟強化として位置づける。NATOとメッセージングを調整し、一方的な越権行為と誤解されないようにする。緊張が高まれば、多国間北極ガバナンス・フォーラムへ転換する。
-
コンティンジェンシー: NATO交渉に関係なく米国の北極アクセスを保持する、デンマークおよびグリーンランドとの二国間安全保障協定を準備する。
-
リスク2:ロシアの外交的介入*
-
確率: 中~高(ロシアはNATO内部対立から利益を得る)
-
影響: ロシアが北極での影響力を拡大、グリーンランドまたは北欧諸国とのパートナーシップを確立、地政学的レバレッジを獲得
-
軽減策: グリーンランドおよび北欧地域におけるロシアの外交活動を監視する。NATOの結束と共有された北極安全保障利益を強調する対抗メッセージングを準備する。ロシアの参加を排除する統一北極戦略について同盟国と調整する。ロシアの北極活動に関する定期的な情報ブリーフィングを確立する。
-
コンティンジェンシー: ロシアが北極で足場を得た場合、米国の北極軍事プレゼンスをエスカレートし、NATO北極司令部の発動を加速する。
-
リスク3:グリーンランド独立運動の加速*
-
確率: 中(グリーンランド政府が米国・デンマーク間の緊張を利用する可能性)
-
影響: グリーンランドが非NATO主体と連携した独立を追求;米国の北極戦略を複雑化;ガバナンスの空白を生む
-
軽減策: グリーンランド自治政府を北極ガバナンス・メカニズムの共同設計者として関与させる。NATO北極司令部および資源共有協定への直接参加を提供する。米国の関与をデンマークの主権を損なうものではなく、グリーンランドの利益を支援するものとして位置づける。
-
コンティンジェンシー: グリーンランド政府の自治的地位を認め、デンマークから独立した安全保障を提供する二国間協定を準備する。
-
リスク4:議会の越権行為*
-
確率: 中(攻撃的戦術への政治的圧力)
-
影響: 議会が一方的な北極領有主張または軍事行動を要求;外交交渉を損なう;同盟の反発を引き起こす
-
軽減策: 負担分担戦略とレッドラインを説明する明確な立法ブリーフィングを確立する。グリーンランド交渉を領土獲得ではなく同盟の近代化として位置づける。正式な再交渉提案を超えるエスカレーションには行政承認を要求する。
-
コンティンジェンシー: 議会が攻撃的戦術を推進する場合、NATO亀裂シナリオに関する明示的なリスクブリーフィングを添えて大統領にエスカレートする。
-
リスク5:長期化する交渉の膠着状態*
-
確率: 高(NATOのコンセンサスベースの意思決定は遅い)
-
影響: 北極ガバナンスをめぐる不確実性が持続;米国の北極戦略が不明確なまま;競合国(ロシア、中国)が優位を獲得
-
軽減策: 明確なタイムラインと決定ゲートを確立する。12カ月後に交渉が停滞した場合、代替戦略(一方的な北極政策、二国間協定、北極評議会への参加)を発動する。緊急性を生み出すため、同盟国にタイムラインを伝達する。
-
コンティンジェンシー: NATOのコンセンサスに依存しない独立した米国北極戦略を準備;意欲的な同盟国(英国、カナダ、北欧諸国)と並行構想について調整する。
-
実務者への示唆:* 各シナリオの確率と影響を評価するため、月次で会合するリスク管理委員会を設立する。明確な決定トリガーを持つ各リスクのコンティンジェンシー・プレイブックを維持する。リスク確率が60%を超えた場合、軽減策の推奨とともに経営レベルにエスカレートする。エスカレーション・シナリオをシミュレートし、対応プロトコルをテストする四半期ごとのウォーゲームを実施する。
移行計画:NATO構造改革と24カ月実施
トランプのグリーンランド領有主張は、NATO負担分担における実際の緊張を反映している。このレバレッジを運用可能にするには、領土的修辞から構造改革へ移行する必要がある。
-
フェーズ1:基盤(1~6カ月目)*
-
北極ガバナンスと負担分担改革に関するNATOワーキンググループを設立
-
負担分担監査を実施:北極戦略的価値に対する現在の支出をマッピング
-
デンマーク、グリーンランド、北欧同盟国を共同設計者(標的ではなく)として関与
-
交渉目的を明確化する米国議会向け立法提案を策定
-
議論を同盟の近代化として位置づける広報戦略を作成
-
フェーズ2:設計(7~12カ月目)*
-
共同ガバナンス構造を持つ北極司令部憲章を最終化
-
デンマークおよびグリーンランドと資源共有協定を交渉
-
負担分担監査メカニズムとインセンティブ・システムを確立
-
全NATO加盟国とステークホルダー協議を実施
-
実施タイムラインと予算要件を策定
-
フェーズ3:発動(13~18カ月目)*
-
段階的な作戦準備態勢でNATO北極司令部を発動
-
負担分担監査とダッシュボードを実施
-
明示的なコスト分担を伴う最初の北極合同演習を開始
-
レアアース鉱物開発コンソーシアム交渉を開始
-
北極防衛大臣評議会を設立
-
フェーズ4:最適化(19~24カ月目)*
-
北極司令部の完全な作戦準備態勢を達成
-
年次負担分担レビューを実施し、インセンティブ構造を調整
-
資源共有協定を評価し、成功すれば拡大
-
グリーンランドをNATOの正式なステークホルダーとして統合
-
同盟全体の北極戦略に関するNATOサミット向け勧告を準備
-
成功基準:*
-
20カ国以上のNATO加盟国がGDP比2.5%の支出目標を達成
-
デンマーク・米国共同指導による北極司令部が運用開始
-
3件以上の資源共有協定が署名
-
グリーンランドがNATO北極ガバナンスに正式参加
-
結果を降伏ではなく同盟の進化として位置づける肯定的なメディア報道
-
失敗基準(代替戦略のトリガー):*
-
12カ月後にGDP比2.5%の支出目標を達成するNATO加盟国が15カ国未満
-
デンマークによる北極司令部提案の正式拒否
-
グリーンランド政府が非NATO主体と連携
-
交渉期間中のロシアの北極軍事拡大
-
一方的な北極領有主張への議会の圧力
-
実務者への示唆:* 国務省と国防総省から執行スポンサーを任命する。NATO、デンマーク、グリーンランド、同盟国政府の代表者による運営委員会を設立する。6カ月目、12カ月目、18カ月目に明確な決定ゲートを持つ月次進捗報告書を作成する。進展が停滞した場合、選択肢とともに経営レベルにエスカレート:交渉継続、コンティンジェンシー戦略の発動、または一方的な北極政策の追求。結果を同盟を分裂させるのではなく強化する、北極の現実へのNATOの成功した適応として位置づける。
結論:修辞から運用上の現実へ
トランプのグリーンランド領有主張は、NATO負担分担のコミットメントと北極ガバナンスへの参加を引き出すための交渉レバレッジとして機能する。成功には、同盟の結束を維持しながら米国の戦略目標を満たす具体的なメカニズムへと、領土的修辞から移行することが必要である。
-
中核的運用原則:* 負担分担改革は、領土獲得や同盟の亀裂なしに、北極司令部の設立、資源共有協定、ガバナンスへの参加を通じて達成可能である。
-
即時行動(今後90日間):*
- 北極ガバナンスと負担分担改革に関するNATOワーキンググループを設立
- ガバナンス構造についてデンマークおよびグリーンランドと二国間交渉を実施
- 交渉を明確化する議会向け立法提案を策定
負担分担の変曲点
トランプ大統領のダボスにおけるグリーンランドに関する立場表明は、大西洋同盟が戦略的資産をどのように価格設定するかの根本的な再調整を示している。これを領土的異常と見なすのではなく、NATOの75年の歴史を持つ構造が21世紀の資源経済学と北極地政学とどこで不整合を起こしているかを明らかにするストレステストとして認識すべきである。
-
中核的緊張:* 米国は数十年にわたりNATO防衛を支えてきた一方で、戦略的北極資産—新興航路、レアアース鉱床、気候上重要なデータインフラを支配する—は、より小規模な貢献国の下に集中したままである。この非対称性は、北極の価値が加速する中で持続不可能である。
-
なぜ今重要なのか:* 米国の防衛支出はGDPの3.5%を超える;ほとんどのNATO加盟国は2%未満にとどまる。同時に、グリーンランドの戦略的フットプリントは拡大している:チューレ空軍基地(米国運営、デンマーク主権)は北極活動と早期警戒システムを監視;北極航路が開通;エネルギー転換に不可欠なレアアース鉱物が地政学的に争われるようになっている。歴史的な負担分担の前提の下では、もはや計算が成り立たない。
-
領有主張に埋め込まれた機会:* トランプのグリーンランド・フレーミングを帝国主義的越権行為として退けるのではなく、先見性のある組織はこれをより効率的な同盟構造を解き放つ可能性のある交渉触媒として認識すべきである。問題は米国がグリーンランドを獲得すべきかどうかではない—すべきではない—むしろ、NATOが貢献レベルを戦略的価値の分配と整合させるためにどのように進化できるかである。

- 図11:NATO負担分担モデルの移行メカニズム(固定的ルールから多次元的評価体系への転換)*
NATOのガバナンス・ボトルネックの解体
NATOの現在の構造は、主権と領土保全が不変であると仮定している。この仮定は今や負担分担の現実と衝突している。
-
構造的問題:* NATOはコンセンサスで運営される;デンマークはグリーンランド議論に対する拒否権を持つ。同時に、非対称的な米国の戦略的重みは、正式なメカニズムが吸収できない圧力を生み出す。同盟には戦略的資産の価格設定メカニズムが欠けている—北極資源、気候データインフラ、地政学的ポジショニングに対する競合する主張を財政的貢献と照らして評価する枠組みが存在しない。
-
既存の枠組みが失敗する理由:* トランプがグリーンランドを提起したとき、デンマークの反応は交渉ではなく制度的拒否だった。これは交渉が不可能だからではない;正式な経路が存在しないからである。NATOの負担分担議論は、北極ガバナンス、資源配分、戦略的ポジショニングから隔離されたままである。これらの領域は統合されるべきである。
-
イノベーションのホワイトスペース:* 以下のような再設計されたNATO構造を想像してみよう:
-
防衛支出のコミットメントが、高価値領域(北極ガバナンス、気候データネットワーク、レアアースサプライチェーン)への参加と明示的にリンクされる
-
より小規模な貢献国が、軍事予算だけでなく戦略的資産に比例した影響力を獲得する
-
資源共有協定がゼロサムの領土紛争に取って代わる
-
グリーンランドの先住民政府が、受動的な対象ではなく、北極NATO計画の正式なステークホルダーになる
これはトランプの修辞への降伏ではない;実際の不整合に対処する同盟の近代化である。
- 組織への実行可能な枠組み:* NATOの意思決定構造を北極ガバナンス機関(北極評議会、国際海事機関、新興気候データコンソーシアム)に対してマッピングする部門横断的ワーキンググループを設立する。負担分担指標を形式化できる統合ポイントを特定する。絶対的主権原則を擁護する加盟国に対して、この進化を支持するNATO加盟国を文書化する。この情報は、同盟交渉が激化する中で重要になる。
参照アーキテクチャ:正当なレバレッジと不安定化圧力の区別
効果的な再配置には防護柵が必要である。トランプのフレーミングは挑発的だが、体系化可能な—そして制約可能な—戦略的論理の範囲内で機能している。
-
防護柵フレームワーク:*
-
第1層(交渉可能):* 負担分担の財政的再交渉;戦略的拠点での軍事プレゼンス拡大;資源共有協定;北極機関でのガバナンス参加;共同インフラ投資。
-
第2層(条件付き):* 正式な同盟再構築に結びついた領土的譲歩;多国間コンセンサスを通じてのみの主権移転;防衛支出コミットメントを条件とする資源開発権。
-
第3層(交渉対象外):* 軍事力;一方的な併合;強制的な獲得;先住民の権利の侵害;北極ガバナンス・エコシステムの不安定化。
-
なぜこれが重要か:* 北極ガバナンスには複数のステークホルダーが関与する—デンマーク、グリーンランドのイヌイット・タピリット・カナタミ(ITK)政府、ロシア、カナダ、北極評議会加盟国。一方的な米国の領有主張はこのエコシステムを不安定化し、ロシアの影響力の機会を生み出す。防護柵フレームワークは、厳しい交渉を可能にしながら同盟の結束を保護する。
-
具体的な実施経路:* 以下のように構成された「NATO北極ガバナンス・イニシアチブ」を提案する:
- 北極合同司令部 デンマーク・米国共同指導、負担分担貢献で資金調達
- 資源共有メカニズム レアアース鉱物開発を防衛支出コミットメントにリンク
- グリーンランド・ステークホルダー評議会 先住民政府の代表をNATO北極計画に統合
- 負担分担ダッシュボード どの加盟国が何を貢献し何のガバナンス参加を受けるかを透明に追跡
これは、デンマークの主権やグリーンランドの自治を侵害することなく、米国に戦略的価値(北極での影響力、資源アクセス、早期警戒能力)を提供する。
- リスクチームへの実行可能な示唆:* 3つの結果のシナリオモデルを開発する:(1)トランプが領土的修辞をエスカレートし、北欧の反発とロシアの機会主義を引き起こす;(2)トランプが構造改革に転換し、形式化された負担分担メカニズムを提案する;(3)両方を組み合わせたハイブリッド・アプローチ。各シナリオについて、ステークホルダーの反応、同盟亀裂リスク、北極ガバナンスへの影響をマッピングする。これらのモデルを使用して、同盟の結束を維持しながら米国の戦略目標を推進する交渉経路について指導部にブリーフィングする。
レバレッジの運用化:レトリックから構造改革へ
トランプのグリーンランド構想は交渉上の演出として機能する可能性があるが、その根底にある目的—より大きなNATO貢献と北極圏での影響力の獲得—は具体的なメカニズムを通じて達成可能である。
-
実施経路:*
-
フェーズ1(1〜6ヶ月):正式提案*
-
防衛支出を北極圏ガバナンス参加と明示的に結びつけるNATO負担分担改革提案を提示
-
デンマーク、グリーンランド、北欧同盟国を共同設計者とする作業部会を設立
-
明示的なコスト分担モデルを伴う北極圏合同演習のパイロット版を提案
-
米国の要求への屈服ではなく、同盟の近代化として位置づける
-
フェーズ2(6〜12ヶ月):制度的統合*
-
共同指導体制を持つ「NATO北極司令部」を創設
-
レアアース鉱物と気候データインフラのための資源共有協定を策定
-
グリーンランド政府をNATO北極圏計画の正式な利害関係者として統合
-
北極圏参加レベルに対する貢献を追跡する四半期ごとの負担分担ダッシュボードを確立
-
フェーズ3(12〜24ヶ月):運用化*
-
負担分担資金モデルを伴う統合北極圏防衛インフラを展開
-
NATO加盟国とのレアアース鉱物共同開発イニシアチブを開始
-
防衛支出と連動した参加を伴う北極圏気候データコンソーシアムを設立
-
代替メカニズムが米国の戦略目標を満たすかどうかを評価する年次レビューを実施
-
これが機能する理由:* 領土獲得(政治的に不可能で戦略的に逆効果)ではなく、米国は軍事プレゼンスの拡大、資源へのアクセス、ガバナンスへの影響力、北極圏早期警戒能力を獲得する。デンマークは主権を保持しながら防衛貢献を増やす。グリーンランドは正式なNATO利害関係者の地位と経済発展の機会を得る。ロシアは内部分裂を利用するのではなく、より結束したNATOの北極圏態勢に直面する。
-
作戦チームへの実行可能な示唆:* 既存の機関(北極評議会、NATO、二国間防衛協定、新興気候データネットワーク)をマッピングし、統合ポイントを特定する。明示的なコスト分担モデルを伴う北極圏合同演習のパイロット版を実施する。デンマーク、グリーンランド、その他の北極圏NATO加盟国との作業部会を設置し、領土移転を必要とせずに高い防衛支出に報いるガバナンス構造を設計する。他の戦略的資産紛争(南シナ海、東地中海、中央アジア)への適用のために学んだ教訓を文書化する。
測定フレームワーク:戦略的進展とレトリック的エスカレーションの追跡
成功には、真の同盟進化とパフォーマンス的な姿勢を区別する指標が必要である。
- 主要業績評価指標:*
| 指標 | 目標 | タイムライン | 責任者 |
|---|---|---|---|
| 防衛支出2.5%を満たすNATO加盟国 | 80% | 24ヶ月 | NATO事務総長 |
| 米国北極圏防衛予算配分の増加 | +40% | 24ヶ月 | 米国国防総省 |
| NATO北極圏計画へのグリーンランド参加 | 正式な利害関係者の地位 | 12ヶ月 | NATO北極司令部 |
| 署名された資源共有協定 | 3以上の二国間協定 | 18ヶ月 | NATO+加盟国 |
| 北極圏インフラへの共同投資 | 5億ドル以上のコミットメント | 24ヶ月 | NATO+加盟国 |
| 北極圏ガバナンス統合(北極評議会+NATO) | 正式な連絡体制の確立 | 12ヶ月 | NATO+北極評議会 |
-
これらの指標が重要な理由:* トランプのグリーンランド構想は交渉上の演出かもしれない。その根底にある目的—より大きなNATO貢献と北極圏での影響力の獲得—はこれらのKPIを通じて測定可能である。負担分担が改善され、北極圏ガバナンスが統合され、資源共有協定が実現すれば、米国は領土紛争なしに戦略目標を達成する。指標が停滞すれば、エスカレーションが正当化される。
-
戦略チームへの実行可能な示唆:* 財政貢献を北極圏戦略的価値と照らし合わせて追跡するNATO負担分担ダッシュボードを作成する。どの加盟国が支出を増やし、どの加盟国が停滞しているかを示す年次報告書を公表する。このデータを使用してレバレッジ戦術を正当化または緩和する。デンマークとグリーンランドが北極圏防衛貢献を増やし、NATO利害関係者の地位を正式化すれば、領土レトリックを減らし、同盟の進化を祝う。進展が停滞すれば、正式な再交渉提案をエスカレートする。代替メカニズムが同盟の分裂なしに米国の戦略目標を満たすかどうかを評価するための12ヶ月のレビューサイクルを確立する。
リスク軽減:エスカレーションスパイラルとロシアの機会主義の防止
グリーンランド主張は、誤って管理された場合、重大な下方リスクを伴う。主な脅威は軍事紛争ではなく、同盟の分裂とロシアの北極圏拡大である。
-
シナリオ1:制御不能なエスカレーション*
-
リスク: トランプが明示的な併合レトリックを追求;デンマークが情報共有を削減;北欧諸国が代替安全保障パートナーシップを求める;ロシアがデフォルトで北極圏での影響力を獲得
-
軽減策: デンマークとグリーンランドの指導部との明確なコミュニケーションプロトコルを確立し、交渉ポジションと最終要求を区別する。北欧同盟国と早期に関与し、負担分担の議論を同盟強化として位置づける。一方的な越権行為として誤解されないよう、NATOリーダーシップとメッセージングを調整する。
-
シナリオ2:構造改革の受け入れ*
-
リスク: NATO加盟国が負担分担改革を受け入れるが、他の問題(東欧、中東、貿易)での譲歩を要求;同盟が価値観に基づくものではなく取引的になる
-
軽減策: 北極圏ガバナンス改革を、特定の要求への屈服ではなく、より広範な同盟近代化の先例として位置づける。明確な原則を確立する:負担分担は戦略的価値と結びついており、無関係な地政学的紛争とは結びついていない。透明性のある規則に基づく枠組みを通じて同盟の結束を維持する。
-
シナリオ3:ハイブリッドアプローチ(最も可能性が高い)*
-
リスク: トランプが領土レトリックと構造改革提案を組み合わせる;一部のNATO加盟国はこれを強制的と解釈;他の加盟国は実用的な交渉と見なす
-
軽減策: メッセージングを分離する:公に構造改革と同盟近代化を強調;私的に領土主張は交渉上のレバレッジであり、政策目標ではないことを明確にする。明確なレッドラインを確立する:軍事力は選択肢外;一方的な併合は選択肢外;しかし再交渉された防衛パートナーシップは交渉可能。
-
監視すべきロシアの対抗措置:*
-
グリーンランドと北欧諸国との外交的関与の増加
-
米国の帝国主義とNATOの不安定性を強調するメッセージング
-
NATO境界近くでの北極圏軍事演習
-
非NATO北極圏アクターとの資源開発パートナーシップ
-
情報およびリスクチームへの実行可能な示唆:* グリーンランドと北欧地域におけるロシアの外交活動の監視プロトコルを確立する。ロシアがNATOの分裂を利用する場合に備えて対抗メッセージングを準備する。北極圏ガバナンスに関する一貫したコミュニケーションについて同盟国と調整する。NATO内部の緊張が高まった場合、米国のレバレッジが強制的に見えることなく信頼性を保つ多国間北極圏ガバナンスフォーラムに軸足を移す。
移行経路:固定的な負担分担から動的な資産ベースの貢献モデルへ
トランプのグリーンランド主張は、NATO負担分担における実際の緊張を反映している。同盟は静的な公式から、貢献を戦略的価値と結びつける動的モデルへと進化しなければならない。
-
進化:*
-
現行モデル(持続不可能):*
-
戦略的価値から切り離された固定的な2%防衛支出目標
-
北極圏ガバナンス、資源配分、地政学的ポジショニングから切り離された負担分担
-
小規模貢献国(デンマーク、ノルウェー)が不釣り合いな戦略的資産を保持
-
戦略的資産を財政貢献に対して価格設定するメカニズムがない
-
提案モデル(持続可能):*
-
北極圏ガバナンス参加と結びついた防衛支出目標
-
貢献レベルと結びついた資源共有協定
-
正式なNATO利害関係者として統合されたグリーンランド
-
貢献を北極圏参加と照らし合わせて追跡する透明な負担分担ダッシュボード
-
支出と戦略的価値の整合性を評価する四半期ごとのレビュー
-
実施タイムライン:*
-
1年目:* NATO北極圏ガバナンスイニシアチブを確立;負担分担改革を提案;デンマーク、グリーンランド、北欧同盟国との作業部会を設置
-
2年目:* 北極司令部を運用化;資源共有協定を開始;グリーンランドを利害関係者として統合;パイロット合同演習を実施
-
3年目:* 完全実施;年次レビュー;学んだ教訓を他の戦略的資産紛争に適用
-
成功基準:*
-
NATO加盟国の80%が2.5%防衛支出目標を達成
-
NATOと北極評議会間の正式な北極圏ガバナンス統合
-
3以上の資源共有協定が署名される
-
グリーンランドがNATO北極圏利害関係者として正式に認識される
-
米国北極圏防衛予算が40%増加
-
軍事的エスカレーションゼロ;領土獲得ゼロ
-
リーダーシップへの実行可能な示唆:* 北極圏ガバナンスと負担分担改革に関する正式なNATO作業部会を開始する。デンマーク、グリーンランド、北欧同盟国を標的ではなく共同設計者として関与させる。グリーンランド交渉が領土獲得ではなく同盟再構築に関するものであることを明確にする米国議会への立法提案を策定する。四半期ごとのマイルストーンを伴う24ヶ月の実施タイムラインを確立する。結果を、同盟を分裂させるのではなく強化する、北極圏の現実へのNATOの成功した適応として位置づける。
結論:グリーンランドを同盟進化の触媒として再構成する
トランプのグリーンランド主張は挑発的だが、実際の問題を指摘している:NATOの負担分担アーキテクチャは北極圏の戦略的価値と整合していない。これを帝国主義的な越権行為として却下するのではなく、先見性のある組織はこれを必要な同盟進化の触媒として認識すべきである。
- 前進への道:*
-
レトリックと戦略を分離する: トランプの領土主張は交渉上のレバレッジである。その根底にある目的—より大きなNATO貢献と北極圏での影響力—は構造改革を通じて達成可能である。
-
ガードレールを設計する: 交渉可能なもの(負担分担改革、資源共有、ガバナンス参加)と選択肢外のもの(軍事力、一方的な併合、強制的な獲得)を区別する。
-
代替案を運用化する: 領土紛争なしに戦略的価値を提供する具体的なメカニズム—北極司令部、資源共有協定、グリーンランド利害関係者の地位—を提案する。
-
進捗を測定する: 負担分担の改善、北極圏ガバナンスの統合、資源共有協定を追跡する。指標を使用してレバレッジ戦術を正当化または緩和する。
-
リスクを軽減する: 同盟国とのコミュニケーションプロトコルを確立;ロシアの機会主義を監視;分裂が生じた場合に備えて対抗メッセージングを準備する。
-
動的モデルへ移行する: 固定的な負担分担公式から、防衛支出を北極圏ガバナンス参加と結びつける資産ベースの貢献モデルへ移行する。
- 機会:* うまく実行されれば、トランプのグリーンランド構想は、冷戦以来のNATOの最も重要な近代化の触媒となる—貢献を戦略的価値と整合させ、北極圏ガバナンスを統合し、同盟を分裂させるのではなく強化するものである。この進化を予測し形成する組織は、新興の北極圏経済と地政学において戦略的優位性を獲得するだろう。
問題は米国がグリーンランドを獲得すべきかどうかではない。すべきではない。問題は、NATOが負担分担を戦略的価値と整合させる構造を創出することで領土主張を不要にするほど速く進化できるかどうかである。それが進行中の真の交渉である。