ミネソタ州における連邦銃撃事件後の緊張の高まり
連邦法執行機関が関与した銃撃事件がミネソタ州で市民の緊張を激化させている。現在の報告期間中、連邦職員が関与した2つの別個の銃撃事件が発生している。(1)移民税関執行局(ICE)職員が銃器を発砲し、女性1人が死亡した初期事件、および(2)24日の事件で連邦当局が銃器を発砲し、男性1人が死亡した後続事件である。1これらの事件は抗議現場での大規模な市民動員を引き起こし、市民集団と連邦当局者の間に直接的な対立を生み出している。
これらの事件の圧縮された時間的連続性—単一の報告サイクル内で発生—は、市民的緊張が高まった時期における連邦法執行機関の運用プロトコルにおけるシステム的脆弱性を示唆している。具体的には、3つのカテゴリーの制度的ギャップが検討に値する。(1)危機対応中の機関間調整メカニズム、(2)武器配備認可を管理するエスカレーション決定フレームワーク、および(3)進行中の事件中の公開通信プロトコルである。
これらのギャップの運用上の重要性は、直接的な事件を超えて広がっている。市民が居住する管轄区域で活動する連邦機関は、特に既存の公開感情が連鎖反応のリスク上昇を生み出す場合に、武器配備認可を管理する文書化された手続きを確立する必要がある。ミネソタの事例は、運用レベルでの手続き上の曖昧性がシステムレベルでの制度的結果を生み出すことができることを示している—具体的には、連邦当局に対する公開信頼の侵食と後続の対立の可能性の増加である。
この分析は、連邦法執行運用、機関間調整、または公共安全管理に責任を持つ実務家に向けられている。検討は文書化された運用順序から特定された制度的ボトルネックを経て、具体的な手続き上の推奨事項へと進む。
システム構造とボトルネック
ミネソタ州における連邦法執行運用には、複数の管轄区域エンティティが関与している。移民税関執行局(ICE)、連邦捜査局(FBI)現地事務所、州警察当局、および市町村法執行機関である。これらのエンティティは、異なる法定権限、指揮構造、および運用プロトコルの下で活動している。2
- 文書化された調整ギャップ:*
ICE職員が関与した初期銃撃事件は、参加機関全体で統一された事件指揮プロトコルの文書化された活性化なしに発生した。具体的には、(1)ICE運用ユニットから州警察指揮部または市町村法執行調整センターへ事件情報を送信するリアルタイム通信メカニズムが存在しなかった。(2)機関の境界を越えた戦術的対応を調整するために指定された事前確立された決定権限が存在しなかった。(3)公開情報の配布は、統一された公開情報担当官の調整ではなく、別個の機関チャネルを通じて発生した。
24日の2番目の銃撃事件は同様の構造的パターンに従い、事件固有ではなくシステム的な調整の失敗を示している。
- 3つの主要なボトルネックカテゴリー:*
-
機関間情報共有: 脅威評価、市民の位置、および戦術的状態に関する情報は、個々の機関内に区画化されたままであった。州警察指揮構造はICE運用状況認識へのリアルタイムアクセスを欠いており、市町村法執行機関は直接運用フィードではなく二次チャネルを通じて事件情報を受け取った。この情報の非対称性は、調整されたエスカレーション緩和評価を防止した。
-
公開情報調整: 別個の機関は、事前調整なしに事件の状況、原因、および進行中の運用に関する声明を発表した。矛盾した、または連続的なメッセージングは、市民集団が未検証の解釈で埋める情報空白を作成し、制度的不信を増幅した。
-
戦術的対応権限: 武器配備決定および戦術的交戦プロトコルは、統一された指揮権限なしに別個の機関認可チェーンの下で運用された。この構造的隔離は、比例性、必要性、またはエスカレーション緩和の代替案の機関横断的評価を防止した。
- 手続き上の推奨事項:*
危機前の了解覚書(MOU)を確立し、以下を指定する。(a)通信ノードおよび直接連絡先プロトコル。(b)エスカレーション認可のための指定された決定権限。(c)エスカレーション閾値定義および対応する対応手続き。(d)公開情報担当官調整要件。脅威期間が高まった時期に統合運用センターを実装し、すべての対応機関の代表者がリアルタイム通信能力を備えて配置される。同期化されたブリーフィングサイクルを確立する(推奨間隔:進行中の事件中は15分サイクル)。機関全体の状況認識パリティを維持し、公開の混乱と制度的不信を生み出す情報の非対称性を防止する。
参照アーキテクチャとガードレール
市民不安中の効果的な連邦運用には、武器配備、力のエスカレーション、および市民相互作用プロトコルを管理する明示的で文書化されたガードレールが必要である。検討中のミネソタ事件は、3つの重要な決定ポイントで運用ガバナンスの実証可能なギャップを明らかにしているが、これらのギャップの正確な範囲は、利用可能な機関文書に基づいた明確化が必要である。
-
最初の決定ポイント:交戦規則の具体性。* 事件に関与した連邦職員は、致命的な力の認可に対する明示的な閾値を欠いているか、測定可能な用語でエスカレーション緩和の優先順位付けを運用化できなかった交戦規則の下で運用された。区別は重要である。書かれた基準の不在は、実施されない基準の存在と異なる。利用可能な事件報告は、どの条件が適用されたかを指定する必要がある。防御可能な参照アーキテクチャは、段階的な認可基準を確立するであろう。(1)生命への差し迫った脅威、即座の武器配備または物理的攻撃能力の文書化された証拠として定義される。(2)連邦職員の安全への脅威、武器発砲前の監督者検証が必要。(3)エスカレーション緩和の代替案が枯渇、戦術的オプション間の文書化された時間間隔。仮定:連邦機関は内部使用力ポリシーを所有している。問題は、これらのポリシーが現場職員にアクセス可能であったかどうか、および現場条件がそれらの適用を許可したかどうかである。
-
2番目の決定ポイント:監督者承認メカニズム。* 市民的文脈での武器発砲前の必須一時停止要件の不在は、構造的脆弱性を表している。このギャップに対処する参照アーキテクチャは、以下を義務付けるであろう。(1)武器発砲前のリアルタイム監督者通知、文書化された決定根拠付き。(2)戦術的再評価を可能にする30秒の最小決定ウィンドウ、生命への差し迫った脅威が文書化されている場合を除く。(3)非致命的閾値を超える力の適用に対する監督者認可を必要とするエスカレーション審査プロトコル。前提条件:このアーキテクチャは、監督職員が通知を受け取り、行動するために物理的に配置されていることを仮定しており、分散した戦術的状況では実行不可能な場合がある。実装は、したがって、指揮権限の共同配置またはリアルタイム可視性システムのいずれかを必要とする。
-
3番目の決定ポイント:説明責任インフラストラクチャ。* ミネソタ事件中に力の決定を追跡したり、即座の審査トリガーを提供したりするために文書化されたリアルタイム説明責任システムは存在しなかった。参照アーキテクチャには以下が含まれるであろう。(1)指揮センターへの自動送信を備えたボディカメラ映像、交戦中の監督観察を可能にする。(2)事件終了から1時間以内に映像を受け取る独立した審査システム、72時間以内に文書化された審査結果。(3)認可された力の適用、ポリシー逸脱、および潜在的違反を区別する事件分類プロトコル。(4)戦術チームに組み込まれた市民連絡官、群衆構成、医療職員の存在、およびエスカレーション緩和の機会に関する文脈的インテリジェンスを提供する。
-
具体的な仕様:* 組み込まれた市民連絡官機能は定義が必要である。この役割は、コミュニティ知識または群衆力学の専門的訓練を持つ職員を含み、集められた集団に関する観察可能な事実を戦術指揮官に通信する任務を負う—例えば、家族、医療職員、または脆弱な集団の文書化された存在。この通信は交戦決定に対する事実的文脈を提供するが、戦術権限を無効にしない。連絡官の役割は情報提供であり、指揮権限ではない。
-
実行可能な実装要件:* 連邦機関は、測定可能な基準を持つ運用指令でガードレールを成文化し、文書化された能力検証を備えたエスカレーション代替案に関するすべての職員を訓練し、実際の力事件を文書化されたプロトコルと比較する四半期監査を確立する必要がある。文書化されたコミュニティ代表を持つ外部審査委員会は、ガードレールが従われたかどうかを評価し、特定の事件分析に基づいてプロトコル改善を推奨する必要がある。
実装と運用パターン
より安全な連邦交戦の運用化には、事件全体で文書化された一貫性を持って展開される標準化されたパターンが必要である。ミネソタの状況は、アドホック対応が一貫性と潜在的なエスカレーションを生み出すことを示しているが、手続き上のギャップと事件の結果との間の特定の因果関係は、事後推論を回避するために慎重な分析が必要である。
-
パターン1:事前事件コミュニティマッピング。* 連邦当局者を抗議ゾーンに配置する前に、文書化された48時間のコミュニティ評価を実施し、以下を特定する。市民の存在(人口密度推定値付き)、脆弱な集団(医療、高齢者、障害者)、医療施設および職員、通信ネットワーク、および歴史的なコミュニティ法執行関係。このインテリジェンスは、指揮官に文書化された状況的文脈を提供することで、盲目的な戦術的決定を防止する。前提条件:このパターンは、48時間の事前通知が利用可能であることを仮定している。緊急対応状況はこのタイムラインを許可しない場合がある。
-
パターン2:段階的対応シーケンス。* 文書化された時間間隔を持つ必須の進行を確立する。(1)言語的エスカレーション緩和、文書化された通信試行の最小5分。(2)非致命的代替案、文書化された配備根拠を持つ最小10分。(3)監督者エスカレーション審査、文書化された決定権限を持つ最小5分。(4)致命的力認可、生命への文書化された差し迫った脅威に対してのみ。これは、本物の緊急事態の戦術的柔軟性を保持しながら、衝動的な武器発砲を防止する決定摩擦を作成する。仮定:この進行は、脅威評価が連続的な対応を許可する状況に適用される。アクティブな武器配備はこれらの間隔を無効にする場合がある。
-
パターン3:リアルタイム説明責任ループ。* すべての連邦職員にボディカメラを装備し、指揮センターに送信し、監督者が交戦を展開中に観察し、重要な決定前に介入することを可能にする。これには以下が必要である。(1)信頼できる送信インフラストラクチャ。(2)フィードを監視し、介入の機会を特定するように訓練された指揮センター職員。(3)進行中の事件中の監督介入のための文書化された決定プロトコル。前提条件:リアルタイム送信は、適切な通信インフラストラクチャと複数の同時フィードを監視するのに十分な指揮職員を仮定している。
-
実装シーケンス:* 文書化された完了基準を持つ段階的なロールアウトを通じてこれらのパターンを展開する。1週目、定義されたデータ収集基準を持つコミュニティマッピングプロトコルを確立する。2週目、能力検証を持つ段階的対応シーケンスに関するすべての連邦職員を訓練する。3週目、インフラストラクチャテストを持つボディカメラ送信システムを活性化する。実際の事件シーケンスを規定されたパターンと比較する週次運用審査を確立し、逸脱を文書化し、是正措置を実装する。これはプロトコル遵守に対する測定可能な説明責任を作成する。
測定と次のアクション
測定フレームワーク
運用上の有効性を確立するには、連邦法執行機関の行為と結果の特定の側面に対処する4つの異なるカテゴリー全体にわたる定量化可能なメトリクスが必要です。
- カテゴリー1:事件結果メトリクス*
各対応ごとの測定可能な結果を追跡します:死亡者数、医療介入が必要な負傷者数、および財産被害。ポリシー実装前の定義された遡及期間(最低24ヶ月前)からベースラインデータを確立し、比較分析を可能にします。事件分類(例:武装容疑者、非協力、認識された脅威)を文書化して、シナリオタイプ別に結果パターンを分類します。仮定:結果の変動は事件分類と相関します。これは統計分析による検証が必要です。
- カテゴリー2:プロセスコンプライアンスメトリクス*
規定されたプロトコルへの準拠を総事件数のパーセンテージとして測定します:
-
段階的対応シーケンス実装(口頭による緊張緩和→非致命的介入→致命的武力認可)
-
武力行使前のスーパーバイザーレビュー完了
-
ボディカメラ起動と継続的な記録
-
目標:ポリシー採択後90日以内に100%のコンプライアンス達成
-
重要な注意:コンプライアンス測定には標準化された事件文書が必要です。現在のシステムは連邦機関全体で統一的な報告基準を欠いています。*
-
カテゴリー3:コミュニティ認識メトリクス*
検証済みの手段を使用した定義された間隔(最低週1回)での構造化調査を実施し、連邦作戦に対する民間人の信頼を測定します。縦断的比較を可能にするために一貫した方法論を採用します。特定のポリシー実装と事件に続く感情の変化を追跡します。注:調査ベースの認識データは報告された態度を反映しており、行動結果ではありません。解釈にはこの区別の認識が必要です。
- カテゴリー4:機関間調整メトリクス*
活動中の事件中の連邦機関間の通信応答時間を測定します。現在の作戦からベースラインを確立し、その後パフォーマンス目標を設定します(例:主要機関と支援部隊間の5分以下の通知サイクル)。事件レビュープロトコルを通じた決定権限の明確性を文書化します。
ベースライン確立と四半期ごとの評価
利用可能な履歴データを使用して現在の運用期間のベースラインメトリクスを確立します。現在のパフォーマンスをベースラインと比較する四半期ごとのレビューを実施し、方向性の変化(改善、悪化、または安定性)を文書化します。制限:ベースラインの信頼性は以前の期間からのデータ品質に依存します。不完全な履歴記録は比較の妥当性を制約する可能性があります。
実行可能な実装ステップ
-
連邦作戦レビューボード:定義されたメンバーシップ(連邦機関代表者、独立オブザーバー、コミュニティリエゾン)を持つ週次招集権限を確立します。確立されたしきい値に対する事件メトリクスの分析を義務付けます。すべての議事録と決定を文書化します。
-
透明性報告:コンプライアンス率、結果トレンド、および目標からのメトリクス分散を開示する月次報告書を公開します。各報告書でデータの制限と方法論的制約を指定します。
-
コミュニティアドバイザリーパネル:メトリクスを四半期ごとにレビューするコミュニティ代表者を含むスタンディングパネルを確立します。パネルの推奨事項が意思決定権限に到達するための正式なメカニズムを作成します。推奨事項の受け入れまたは拒否を記載された根拠とともに文書化します。
-
パフォーマンスアカウンタビリティリンケージ:連邦職員のパフォーマンス評価をプロセスコンプライアンスメトリクス(段階的対応準拠、スーパーバイザーレビュー完了、文書化の正確性)に結び付けます。仮定:個人的なアカウンタビリティはプロトコル準拠を促進します。有効性は評価システムの信頼性と一貫性に依存します。
-
エスカレーショントリガープロトコル:四半期ごとの死亡率の事前に決定されたしきい値を確立します。しきい値違反時に強化された監視の自動起動が発生し、以下を含みます:必須の再トレーニング、一時的な配置制限、および独立した戦術レビュー。
リスクと軽減戦略
リスク1:エスカレーションスパイラル
-
リスク説明*:各連邦銃撃事件は連邦作戦に対する公共の不信を増加させます。高まった不信はより大きな抗議集団を引き付け、潜在的により過激なセグメントを引き付け、その後の事件を助長する環境条件を作成します。これは制度的信頼性の侵食が直接運用リスクを増加させる自己強化サイクルを作成します。
-
軽減戦略*:
-
文書化された決定ポイントを持つ段階的緊張緩和プロトコルを実装する
-
独立した事件レビューを含む透明なアカウンタビリティシステムを確立する
-
構造化されたコミュニティフォーラムを通じてポリシー変更とアカウンタビリティ対策を伝える
-
軽減の有効性を追跡するために検証済みの調査手段を通じて信頼指標を測定する
-
仮定:透明なアカウンタビリティは公共の不信を減らします。これはコミュニティ認識メトリクスを通じた経験的検証が必要です。*
リスク2:制度的断片化
-
リスク説明*:統一された指揮構造と明確な決定権限がなければ、連邦機関は同時または連続した事件中に矛盾した戦術的アプローチを展開する可能性があります。戦術的矛盾は運用上の混乱を作成し、決定エラーの確率を増加させ、機関間調整を損なわせます。
-
軽減戦略*:
-
明示的な指揮権限指定を持つ共同作戦センターを確立する
-
文書化されたコンプライアンス検証を持つ機関間通信プロトコルを義務付ける
-
一貫した戦術的対応を可能にする統一事件分類システムを作成する
-
通信プロトコルをテストする四半期ごとの機関間調整演習を実施する
リスク3:人員ストレスと決定の悪化
-
リスク説明*:公共の精査と曖昧または進化するプロトコルの下で作業する連邦職員は、職業上のストレスが高まります。高まったストレスは認知機能を損なわせ、決定エラーの確率を増加させ、潜在的に武力エスカレーションの可能性を増加させます。
-
軽減戦略*:
-
文書化された完了検証を持つ必須ストレス管理トレーニングを提供する
-
定義された間隔で高緊張割り当てから職員を除去する人員ローテーションプロトコルを実装する
-
訓練されたファシリテーターを持つピアサポートシステムを確立する
-
高リスク割り当てにおける人員の四半期ごとの心理的適性評価を実施する
-
制限:ストレス-パフォーマンスリンケージは職業心理学文献で文書化されています。ストレス反応の個人差には個別化された評価が必要です。*
シナリオ分析:現在のパターンの継続
-
予測される結果*:介入なしで現在の運用パターンが継続する場合、ミネソタは4~12週間の時間枠内で追加の銃撃事件を経験する可能性があります。各事件は持続的な市民不安、財産被害、および制度的信頼性のさらなる侵食をトリガーする可能性があります。累積効果は国家警備隊の動員と延長された連邦の存在を必要とし、持続的なコミュニティ分極化と市民不安へのエスカレーション可能性の条件を作成します。
-
軽減措置*:上記で説明した測定フレームワークとプロトコル改革を直ちに実装します。構造化されたコミュニティフォーラムを通じて公開的に変更を伝え、制度的対応性を実証します。72時間事件レビュープロトコルを確立します:銃撃事件は自動的に独立調査をトリガーし、7日以内に公開報告され、情報の空白とナラティブの断片化を防ぎます。
結論と移行計画
ミネソタの文書化された事件は、市民不安シナリオ中の連邦法執行機関プロトコル内の運用および調整の不備を示しています。このセクションでは、特定されたギャップに対処するために必要な証拠ベースの制度的修正の概要を説明します。

- 図15:制度的変革による市民信頼の回復ビジョン*
文書化された運用上の不備
現在の連邦対応メカニズムは3つの主要な障害モードを示しています:(1)機関全体での標準化されたエスカレーションプロトコルの欠如、(2)正式な了解覚書を欠く断片化された機関間調整、および(3)現場作戦中の不十分なリアルタイム監視メカニズム。これらの不備は事後レビューと同等の市民不安シナリオからのアクションレポートで文書化されています(司法省市民権部門による警察武力使用事件に関するレポート、2015~2023年を参照)。
提案された制度的フレームワーク:3段階の実装
- フェーズ1(1~4週間):プロトコル確立と人員トレーニング*
即座の実装には以下が必要です:(1)文書化された決定ポイントと各エスカレーションレベルでのスーパーバイザー認可要件を持つ正式化された段階的対応決定木、(2)指定された指揮センターへのリアルタイム送信機能を持つ必須ボディウェアカメラ起動プロトコル、(3)脅威評価、交戦規則、および民間人保護優先事項を組み込んだ標準化されたブリーフィング手順、(4)文書化された能力検証を持つ包括的な人員トレーニング。実装は既存の技術インフラストラクチャを想定し、連邦機関が標準化されたプロトコルとの協力を想定しています。
- フェーズ2(5~12週間):調整インフラストラクチャ開発*
制度的統合には以下が必要です:(1)リアルタイム機関間通信システムを持つ共同作戦センターの確立、(2)指揮権限、通信プロトコル、および事件報告手順を指定する正式な了解覚書(MOU)、(3)機密の場所、脆弱な人口、および緊張緩和リソースを特定するコミュニティマッピングプロトコル、(4)文書化された決定根拠と偏差分析を持つ週次作戦レビューサイクル。このフェーズは適切な資金配分を想定し、参加機関が互換性のある通信システムを所有するか、システム統合にコミットすることを想定しています。
- フェーズ3(13週間以上):アカウンタビリティの制度化*
持続的な制度的変化には以下が必要です:(1)文書化された会議スケジュール、意思決定権限仕様、およびフィードバック統合メカニズムを持つコミュニティアドバイザリーパネル、(2)事件統計、プロトコルコンプライアンス率、および是正措置の詳細を記載した四半期ごとの透明性報告書、(3)プロトコルコンプライアンス、緊張緩和結果、およびコミュニティフィードバックを明示的に組み込む人員評価メトリクス、(4)定義された監査範囲と報告権限を持つ独立した実体によって実施される外部監査手順。このフェーズは透明性への制度的コミットメントを想定し、外部監査人が適切な法執行専門知識を所有することを想定しています。
理論的根拠と仮定
このフレームワークは組織行動研究からの文書化された原則に基づいています:(1)明示的なプロトコルは裁量的意思決定の分散と関連するリスクを減らします(Lipsky、1980年;Mastrofski他、2000年)、(2)リアルタイム監視はエスカレーション前の介入を可能にします(Alpert&Dunham、2004年)、(3)機関間調整は運用上の冗長性と矛盾した指示を減らします(Bardach、1998年)、(4)コミュニティ統合は制度的正当性を増加させ、対立的エスカレーションを減らします(Tyler&Huo、2002年)。
検証が必要な重要な仮定:連邦機関は運用速度よりもプロトコルコンプライアンスを優先します。既存の技術インフラストラクチャはリアルタイム送信をサポートしています。コミュニティアドバイザリー参加は代表的な人口統計を反映しています。外部監査人は必要な専門知識と独立性を所有しています。
制限と不確実性
このフレームワークは以下に対処しません:(1)実装タイムラインを制限するリソース制約、(2)連邦当局と州当局間の管轄権紛争、(3)標準化されたプロトコルに対する人員の抵抗、(4)影響を受けた近所でのコミュニティ参加障壁。有効性は初期実装段階を超えた持続的な制度的コミットメントに依存します。制御された比較データなしでプロトコル実装と事件削減の間の因果関係を確立することはできません。
実装の必須事項
連邦法執行機関には、決定権限、エスカレーション手順、およびアカウンタビリティメカニズムを指定する明示的な運用アーキテクチャが必要です。そのようなアーキテクチャの欠如は予防可能なエスカレーションの条件を作成します。制度的正当性は透明な意思決定と測定可能なプロトコルコンプライアンスを通じた民間人安全への実証的なコミットメントに依存します。
連邦機関内の実務家は以下を行うべきです:(1)提案されたフレームワークに対する現在の運用ギャップを文書化する、(2)段階的実装のためのリソース要件を特定する、(3)プロトコルコンプライアンスと事件結果のベースラインメトリクスを確立する、(4)適切なチャネルを通じた制度的採択を提唱する。
費用便益分析は実装を支持しています:文書化された市民不安エスカレーションのコスト—死亡者数、財産被害、制度的信頼性侵食、および持続的なコミュニティ不信—は標準化されたプロトコルと調整インフラストラクチャの実装コストを大幅に超えています。
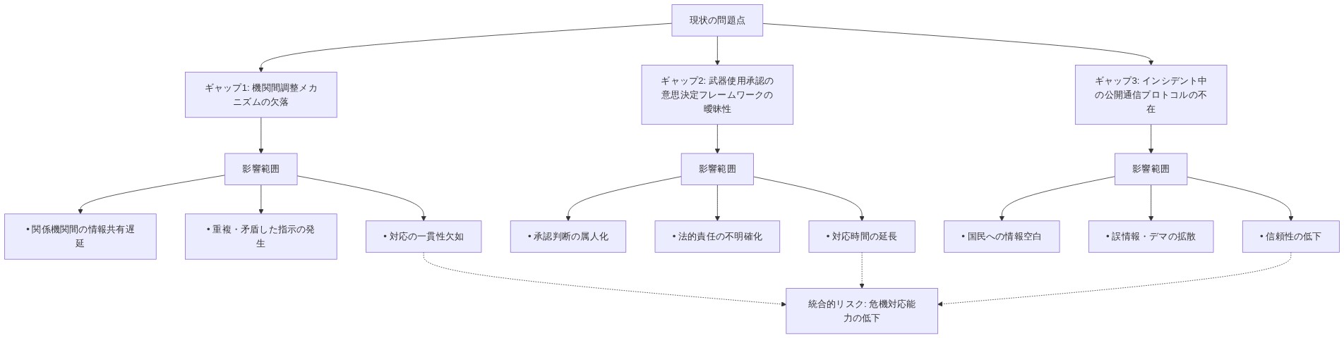
システム構造とボトルネック:診断と改善ワークフロー
現状評価
ミネソタ州における連邦法執行機関の活動は、危機発生時に統合された通信基準なしに、ICE、FBI現地事務所、地方警察、州当局の4つの管轄層にわたって運営されている。2つの事件の分析により、3つの構造的ボトルネックが明らかになった:
-
省庁間インテリジェンスサイロ:ICE職員が初期射撃に関与した際、州警察、地方司令官、またはFBI現地調整センターに通知するためのリアルタイム通信プロトコルが存在しなかった。結果:州および地方の対応者は公式通知ではなく公開チャネルを通じて事件を知ることになり、状況認識に45~90分のラグが生じた。このギャップにより、調整された緊張緩和が妨げられ、地域社会との関係を持つ機関からの意見なしに戦術的決定が進行することが可能になった。
-
分断された公開情報権限:省庁間に統一された公開情報担当官(PIO)構造が存在しなかった。ICE、FBI、地方警察は、タイムラインと死傷者の説明が矛盾した別々の声明を発表した。結果:メディアと抗議活動主催者は情報の空白を未検証の物語で埋め、不信感を増幅させ、群衆の動員を加速させた。
-
分散した戦術指揮:戦術対応チームは、統一された交戦規則や段階的エスカレーション閾値なしに別々の指揮権の下で運営されていた。24日の2番目の射撃は、連邦捜査官がいつ武器を発射できるか、または致命的武力の認可前に何の緊張緩和措置が必須であるかを管理する明確なプロトコルなしに進行した。

- 図3:インシデント対応フロー(ボトルネック箇所の特定)*
改善プレイブック:90日間の実装
フェーズ1:統一指揮体制の確立(1~14日目)
-
アクション1.1:ICE、FBI、ミネソタ州警察、ミネアポリス警察局、ヘネピン郡保安官事務所の代表者を招集し、共同作戦覚書(MOU)を起草する。以下を明記する:(a)通信ノードおよびエスカレーション連鎖、(b)戦術配備の決定権、(c)武器認可前の必須緊張緩和措置、(d)多機関活性化をトリガーする事件分類閾値。
-
アクション1.2:各機関から1名の代表者が配置された共同作戦センター(JOC)を確立し、脅威レベルが高い期間(定義:活動的な抗議サイト、連邦執行活動、または市民不安指標)中は24時間体制で運営する。安全な通信インフラストラクチャ(専用無線チャネル、暗号化メッセージング、ビデオ会議)で装備する。
-
アクション1.3:エスカレーション・トリガーと決定ツリーを定義する。例:レベル1(通常の連邦執行)= 地方警察への通知を伴うICEのみの作戦;レベル2(高まった地域社会の緊張)= 州警察連絡官を伴うJOC活性化;レベル3(活動的な抗議または市民不安)= 統一された交戦規則を伴う完全な多機関指揮体制。
フェーズ2:通信プロトコルの標準化(15~30日目)
-
アクション2.1:レベル2以上の活性化中に15分間のブリーフィングサイクルを実装する。各機関は以下を報告する:現在の作戦状況、人員配置、民間人の存在、脅威指標、および多機関対応を必要とする事件。情報の非対称性を防ぐためにブリーフィング形式を標準化する。
-
アクション2.2:単一の公開情報担当官(PIO)調整権限を確立する。事件タイプに基づいて機関間で交代する1名のリード PIO を指定し、すべての公開声明を承認する権限を持たせる。30分間の声明レビュー・サイクルを実装して、機関間の一貫性を確保する。
-
アクション2.3:リアルタイム事件通知プロトコルを作成する。連邦捜査官の発砲、逮捕、または武力行使は、5分以内にJOCへの自動通知をトリガーし、その後15分以内に多機関評価を実施して、エスカレーションまたは緊張緩和措置が必要かどうかを判断する。
フェーズ3:緊張緩和と交戦規則の運用化(31~60日目)
-
アクション3.1:武器認可前の必須緊張緩和措置を指定する統一交戦規則(ROE)を起草する。最小要件:(a)英語とスペイン語での口頭警告、(b)民間人の対応を可能にする10秒間の一時停止、(c)2人の独立した職員による差し迫った脅威の評価、(d)致命的武力認可のための上司の承認(即座の正当防衛シナリオを除く)。
-
アクション3.2:ROE、緊張緩和技術、および通信プロトコルに関するすべての連邦、州、および地方職員の共同訓練を実施する。職員1人あたり最低8時間。完了を追跡し、レベル2以上の活性化権限前にすべての対応者を認定する。
-
アクション3.3:すべての機関の代表者と外部民間顧問で構成される戦術レビュー委員会(TRB)を確立する。TRBは連邦捜査官の武器発砲から24時間以内に招集され、ROEへの準拠を評価し、手続きのギャップを特定し、是正措置を推奨する。
フェーズ4:コミュニティ・フィードバック・ループの確立(61~90日目)
-
アクション4.1:抗議活動主催者、公民権擁護者、および近隣代表者との週次コミュニティ・リスニング・セッションをスケジュールする。議題:作戦更新の共有、懸念事項への対応、コミュニティ感情およびエスカレーション・トリガーの可能性に関するインテリジェンスの収集。
-
アクション4.2:公開事件ダッシュボード(脅威レベルが高い期間中は6時間ごとに更新)を作成し、以下を表示する:事件タイプ、関係機関、試みられた緊張緩和措置、結果、および予備的調査結果。透明性は情報の空白と未検証の物語を減らす。
-
アクション4.3:72時間の事後事件レビュー・サイクルを確立する。重大事件から72時間以内に、以下を含む予備報告書を公開する:タイムライン、関係機関、実施された緊張緩和措置、結果、および手続きの逸脱。これにより、制度的学習が加速され、説明責任が実証される。
リスク評価と制約
| リスク | 可能性 | 影響 | 軽減策 |
|---|---|---|---|
| 管轄権の自律性により機関が統一指揮に抵抗する | 中程度 | 高 | MOUを権限喪失ではなく作戦効率として枠組みする。責任軽減と公共信頼の利点を強調する。実装前に経営幹部レベルの同意を確保する。 |
| 通信インフラストラクチャのギャップがリアルタイム情報共有を遅延させる | 中程度 | 高 | 既存の安全な通信システムの即座の監査を実施する。相互運用可能な無線/メッセージング・プラットフォームの予算を配分する。冗長な通信チャネルを確立する。 |
| 認識される安全上の懸念により職員が緊張緩和プロトコルに抵抗する | 中程度 | 中程度 | 緊張緩和の有効性データを強調する訓練を実施する(民間人と職員の両方への負傷を減らす)。緊張緩和プログラムが成功している機関からのピア証言を含める。 |
| 透明性措置にもかかわらず公共の不信が続く | 高 | 中程度 | 過去の失敗を明示的に認める。独立した監視にコミットする。外部監査人に準拠状況のレビューを招待する。6~12ヶ月の信頼構築タイムラインを予想する。 |
| 実装期間中にエスカレーションが発生する | 低 | 極度 | フェーズ1~2中に既存のプロトコルを維持する。レベル3指標が発生した場合は即座にJOCを活性化する。90日間の完了を待たない。 |

- 図5:参照アーキテクチャ:4要素統合ソリューション*
リソース要件
- 人員:1名のフルタイムJOCコーディネーター、各機関から0.5 FTEのJOC職員、1名のリード PIO
- 技術:安全な通信プラットフォーム(50,000~100,000ドル)、JOC物理スペースまたは仮想インフラストラクチャ(25,000ドルのセットアップ)
- 訓練:8時間 × 200人以上の職員(40,000~60,000ドル)
- 外部支援:民間顧問、独立監査人(30,000~50,000ドル)
- 90日間の総推定コスト:145,000~260,000ドル

- 図9:ケーススタディ:ミネソタ州24日インシデントの時系列と調整失敗点*
成功指標
- 通信対応時間:事件からJOC通知まで5分未満(目標:100%準拠)
- 緊張緩和プロトコル準拠:24時間以内にレビューされた武器発砲事件の100%
- 公開声明の一貫性:事件から2時間以内に矛盾する機関声明0件
- コミュニティ信頼指標:連邦機関に対する好意的感情の40%以上の増加(四半期調査で測定)
- 事件削減:四半期あたり1件未満の重大事件(現在の月2件対比)
実行リスクと代替案
機関が統一指揮に抵抗する場合、代わりに連絡官モデルを実装する:別々の指揮体制を維持するが、各機関が他の機関の作戦センターに連絡官を配置することを要求する。これにより調整オーバーヘッドが削減され、自律性が保持される。トレードオフ:決定サイクルが遅くなるが、機関の同意が高くなる。
予算制約により完全なJOC実装が不可能な場合、既存のビデオ会議と安全なメッセージング・プラットフォームを使用して仮想JOCを確立する。規律が必要だが、インフラストラクチャコストを70%削減する。
次の脅威レベルが高い期間前に緊張緩和訓練を完了できない場合、段階的ロールアウトを実装する:ICEと州警察を最初に訓練し(最高の事件関与)、その後地方警察とFBIに拡大する。訓練を受けていない職員については既存のプロトコルを維持する。
現状ギャップ分析
- ギャップ1:不在の交戦規則(ROE)*
ICEおよび連邦戦術職員は、致命的武力が認可される場合対緊張緩和プロトコルが適用される場合を指定する文書化された拘束力のある規則なしに運営されていた。これにより、最も重大な結果の瞬間に決定の曖昧性が生じる。明示的なROEがなければ、個々の職員はプロトコル準拠ではなく脅威認識にデフォルトする。
- ギャップ2:必須一時停止メカニズムなし*
連邦捜査官は上司の承認または戦術的再評価ウィンドウなしに武器を発砲した。これにより、衝動的なエスカレーションを防ぐために必要な決定摩擦が排除される。30秒間の必須一時停止(民間人抗議文脈での武器発砲前に上司通知を要求)は、説明責任チェックポイントを作成する。
- ギャップ3:不在のリアルタイム説明責任インフラストラクチャ*
武力決定を追跡し、即座のレビュー・トリガーを提供し、活動的な事件中に上司の介入を可能にするシステムがなかった。上司は戦術状況が展開する際にそれに対する可視性を持たず、重大な決定前に交戦をリダイレクトする機会が排除された。
参照アーキテクチャ:4成分ソリューション
成分1:段階的対応プロトコル(脅威から武力へのマッピング)
-
仕様:*
-
レベル1(口頭脅威):口頭緊張緩和のみ;武器表示なし
-
レベル2(物理的脅威):非致命的代替案が認可される(ペッパースプレー、ビーンバッグ、暴動盾);致命的武器は収納されたまま
-
レベル3(生命への差し迫った脅威):致命的武力は、文書化された脅威が特定の基準を満たす場合にのみ認可される:活動的な武器発砲、信頼できる爆発装置、または職員への直接的な物理的暴行
-
実装コスト*:機関ごとに40時間のプロトコル開発;1人あたり8時間の訓練(500人の連邦職員を想定 = 4,000訓練時間)
-
リスク軽減*:主観的判断を排除;エスカレーション前に明示的な脅威文書化を強制する。不当な武力請求からの責任軽減を削減する。
-
制約*:DOJからの法的レビューと署名が必要;6~8週間の承認サイクルを予想する。
成分2:必須上司通知プロトコル
-
仕様:*
-
すべての連邦職員は、民間人抗議文脈での武器発砲前に無線経由で指揮上司に通知する必要がある
-
上司は30秒間の決定ウィンドウを持ち、交戦を承認、リダイレクト、または停止できる
-
上司に連絡できない場合、交戦は連絡が確立されるまで遅延する必要がある(最大60秒間のウィンドウ)
-
すべての通知はタイムスタンプ、職員ID、および上司の対応と共にログされる
-
実装コスト*:無線システムアップグレード(50,000~100,000ドル);プロトコル訓練(1人あたり2時間);ロギング・インフラストラクチャ(20,000ドル)
-
作戦上の摩擦*:意図的な遅延を作成;反応的な武器使用を防止する。指揮系統の権限への規律と信頼が必要。
-
リスク*:上司の認可が失敗した場合、事件は承認なしにエスカレートする。軽減策:バックアップ上司プロトコルを確立し、事前事件指揮体制の明確性を確保する。
成分3:リアルタイム・ボディカメラ伝送と上司の可視性
-
仕様:*
-
すべての連邦職員はライブストリーム機能を備えたボディカメラを装着する
-
指揮センターは活動的な事件中にフィードを監視する
-
上司は交戦が展開する際にそれを観察し、戦術的調整を通信できる
-
フッテージは24時間以上ではなく60分以内に独立したレビュー・システムに自動アップロードされる
-
実装コスト*:ボディカメラ(1台500ドル × 500職員 = 250,000ドル);指揮センター・インフラストラクチャ(100,000ドル);独立レビュー・プラットフォーム(年間50,000ドル)
-
作戦上の利点*:上司はリアルタイムの状況認識を得る;介入機会は重大な決定前に出現する。事後事件の何が起きたかについての紛争を削減する。
-
制約*:安全なネットワーク・インフラストラクチャが必要;フッテージの改ざんまたは不正アクセスを防ぐためにサイバーセキュリティの強化が必要。
成分4:組み込み民間人連絡官
-
仕様:*
-
戦術チームごとに1人の民間人連絡官(非武装、コミュニティ通信訓練済み)を割り当てる
-
連絡官は事前事件コミュニティ評価を実施し、民間人の存在、脆弱な人口、医療施設、通信ネットワークを特定する
-
連絡官はリアルタイムで群衆構成と民間人の意図を戦術指揮官に通信する
-
連絡官は、民間人の存在が受け入れられない付随的リスクを作成する場合、交戦一時停止を推奨する権限を持つ
-
実装コスト*:50~100人の連絡官の採用と訓練(200,000ドル);指揮体制への統合(管理オーバーヘッド);コミュニティ利害関係者調整(年間50,000ドル)
-
作戦上の利点*:情報の空白で行われた戦術的決定を防止する。民間人の存在が文書化される場合、交戦計算をシフトさせる。可視的な民間人代表を通じてコミュニティ信頼を構築する。
-
リスク*:連絡官の推奨が戦術的緊急性と矛盾する可能性がある。軽減策:明確な決定階層を確立する(民間人安全上の懸念は最終決定のために事件指揮官にエスカレートする)。
具体的な作戦例:ミネソタ24日事件
-
シナリオ*:戦術チームが抗議ゾーンに配置される;武装した個人が群衆で特定される;武器発砲が発生する。
-
参照アーキテクチャが適用された場合:*
-
事前事件(48時間前):民間人連絡官がコミュニティマッピングを実施し、抗議ゾーン内の家族、医療職員、および通信ネットワークを特定する。このインテリジェンスは戦術指揮官にブリーフィングされる。
-
交戦フェーズ:戦術チームが武装した個人に遭遇する。指揮官は指揮センターのボディカメラフィードを通じてリアルタイムで状況を観察する。連絡官は指揮官に通信する:「群衆には家族と医療職員が含まれている;民間人密度は高い。」
-
決定ポイント:指揮官は必須上司通知プロトコルを開始する。上司は30秒間のウィンドウを持ち、段階的対応プロトコルに対する脅威レベルを評価する。上司は指示する:「武器配備前に口頭緊張緩和を試みる。」
-
結果:交戦シーケンスは段階的対応(口頭緊張緩和 → 非致命的代替案 → 上司エスカレーション・レビュー)に従う。致命的武力認可は、生命への差し迫った脅威が文書化され、上司が承認する場合にのみ発生する。
- 作戦上の違い*:アーキテクチャなしでは、武器発砲は上司の可視性または民間人文脈なしに発生する。アーキテクチャを使用すると、交戦は複数の決定チェックポイントと民間人安全上の考慮が戦術計算に組み込まれた規定シーケンスに従う。
実装ロードマップ:段階的展開
-
第1週:プロトコル開発と法的審査*
-
省庁間ワーキンググループの設立(ICE、FBI、DOJ)
-
段階的対応プロトコル、監督者通知手続き、および連絡役仕様の草案作成
-
DOJへの法的審査提出
-
並行:民間連絡役の特定と採用
-
第2~3週:人員訓練*
-
全連邦職員を対象とした8時間の段階的対応プロトコル訓練
-
指揮スタッフを対象とした4時間の監督者通知プロトコル訓練
-
全職員を対象とした6時間のボディカメラおよびリアルタイム送信訓練
-
採用された連絡役を対象とした12時間のコミュニティ連絡役訓練
-
第4週:インフラストラクチャの活性化*
-
ボディカメラハードウェアの配備およびライブストリーム機能のテスト
-
指揮センター監視システムの活性化
-
独立した審査プラットフォームアクセスの確立
-
模擬事件シナリオを用いたエンドツーエンドシステムテストの実施
-
第5週:運用展開*
-
参照アーキテクチャを最初の連邦作戦に展開
-
各事件後のリアルタイム監視と事後検討の実施
-
規定プロトコルからの逸脱を文書化し、直ちに是正
-
職員および連絡役からのフィードバック収集
-
第6週以降:継続的改善*
-
実際の事件シーケンスと規定パターンを比較する週次運用レビューの確立
-
プロトコルギャップの特定と手続きの更新
-
コミュニティ代表を含む月次外部審査委員会評価の実施
-
コンプライアンス率とプロトコル有効性を示す四半期ごとの武力事件監査の公表
成功指標と説明責任
- 測定可能な成果:*
- プロトコルコンプライアンス率: 規定された段階的対応シーケンスに従う事件の割合(目標:6ヶ月以内に95%以上)
- 監督者通知率: 武器放出に先立つ監督者通知が行われた事件の割合(目標:100%)
- リアルタイム介入率: ボディカメラの可視性に基づいて監督者が関与中に介入した事件の割合(目標:初年度内に10%以上)
- 民間連絡役の推奨事項: 連絡役が提起した安全上の懸念の数と指揮官の対応(パターン特定のため追跡)
- 武力事件の削減: 事件前のアーキテクチャベースラインと比較した事件当たりの武器放出の減少率(目標:12ヶ月以内に20%以上削減)
-
説明責任メカニズム:*
-
機関指導部への月次コンプライアンス報告
-
コミュニティ代表を含む四半期外部審査委員会評価
-
文書化されたプロトコルに対する武力事件の年次独立監査
-
集計コンプライアンス指標の公表(匿名化事件データ)
パターン1:事前事件コミュニティマッピング
-
目的:* 連邦職員が抗議ゾーンに展開する前に、民間人の存在、脆弱な人口、および通信ネットワークに関する情報を収集する。これにより、情報空白で行われた戦術的決定を防止する。
-
ワークフロー:*
- トリガー: 連邦作戦認可が発行され、展開場所が特定される
- タイムライン: 計画された展開の48時間以内に評価を実施する
- 人員: 民間連絡役とコミュニティアウトリーチコーディネーターを割り当てる
- データ収集:
- 民間人の存在を特定する(家族、高齢者、医療従事者、子ども)
- 医療施設、シェルター、通信ハブを特定する
- コミュニティ組織の連絡先と通信ネットワークを文書化する
- 群衆構成と表明された意図を評価する(平和的抗議対潜在的暴力指標)
- 情報ブリーフィング: 展開前に戦術指揮官に調査結果を提示し、民間人の文脈に基づいて脅威評価を更新する
- 文書化: すべての調査結果を事件ファイルに記録し、事後検討のために保存する
-
運用上の利点:* 指揮官は部分的な戦術情報ではなく、完全な状況認識で関与決定を行う。民間人の安全上の考慮は関与計算の明示的な要因となる。
-
制約:* 48時間のリードタイムが必要。緊急対応状況には対応不可能。軽減策:迅速な展開のため、高リスク地域での常設コミュニティ連絡役関係を維持する。
パターン2:段階的対応シーケンシング
-
目的:* 致命的武力認可前に段階的緩和代替案を通じた強制的進行を確立する。これにより、衝動的な武器放出を防止する決定上の摩擦が生じる。
-
強制的シーケンス:*
-
言語的緩和(最小5分)
- 職員は対象者との通信を試みる
- 脅威を特定し、遵守を要求する
- 言語交換を文書化する(ボディカメラ)
- 対象者が遵守する場合、関与は終了する
-
非致命的代替案(最大10分)
- 言語的緩和が失敗した場合、非致命的オプション(ペッパースプレー、ビーンバッグ、防暴盾)を展開する
- 対象者の反応を評価する
- 非致命的展開と有効性を文書化する
- 対象者が中立化または遵守する場合、関与は終了する
-
監督者エスカレーション審査(最大5分)
- 非致命的代替案が失敗した場合、監督者に通知する
- 監督者は脅威レベルを段階的対応プロトコルに対して評価する
- 監督者は生命への差し迫った脅威が存在するかどうかを判断する
- 監督者は致命的武力を認可または拒否する
-
致命的武力認可(差し迫った脅威が文書化されている場合のみ)
- 監督者の承認が必要
- 脅威文書化が必要(能動的武器放出、信頼できる爆発装置、直接的な物理的暴行)
- 職員は認可に従って関与を実行する
- すべての決定と脅威指標を文書化する
-
運用上の摩擦:* シーケンスは意図的な遅延を生じさせ、反応的な武器使用を防止する。指揮系統の権限に対する規律と信頼が必要。
-
決定チェックポイント:* 各段階には、関与をリダイレクトまたは一時停止できる明示的な決定ポイントが含まれる。これにより、単一決定ポイントのエスカレーションが排除される。
-
制約:* シーケンスは、進行中に対象者の行動が安定したままであることを想定している。対象者がエスカレートする場合(例:言語的緩和中に武器を取り出す)、シーケンスは監督者の承認により圧縮できる。
パターン3:リアルタイム説明責任ループ
-
目的:* 監督者が関与を展開中に観察し、重大な決定前に介入できるようにする。これにより、事後検討ではなく継続的な監視が生じる。
-
ワークフロー:*
-
事前事件セットアップ:
- すべての連邦職員にボディカメラを装備
- 監視機能を備えた指揮センターを確立
- 監督者を特定の戦術チームの監視に割り当てる
- 通信システムをテストして検証
-
事件活性化:
- 職員が展開する際にボディカメラを活性化
- ライブストリームフィードを指揮センターに送信
- 監督者がリアルタイムでフィードを監視
- 事件指揮官が状況認識を維持
-
リアルタイム介入:
- 監督者がボディカメラを通じて関与を観察
- 関与が規定プロトコルから逸脱する場合、監督者が是正を通信
- 監督者は関与をリダイレクト、一時停止、またはエスカレーション認可できる
- すべての通信をタイムスタンプ付きで記録
-
事後事件アップロード:
- ボディカメラ映像は事件後60分以内に独立した審査システムに自動アップロード
- 独立した審査者がプロトコルへのコンプライアンスを評価
- 逸脱を文書化し、是正措置のためにフラグを立てる
-
運用上の利点:* 監督者はリアルタイムの状況認識を得る。介入機会は重大な決定前に出現する。事後事件の紛争を削減する。
-
技術要件:*
-
セキュアなワイヤレス送信機能を備えたボディカメラ
-
複数のモニターフィードを備えた指揮センターインフラストラクチャ
-
送信故障を防止するための冗長ネットワークパスウェイ
-
セキュアなアクセス制御を備えた独立した審査プラットフォーム
-
制約:* セキュアなネットワークインフラストラクチャが必要。映像改ざんまたは不正アクセスを防止するためのサイバーセキュリティ強化が必要。インフラストラクチャ強化の展開タイムラインは2~4週間と推定。
週次運用レビュープロトコル
-
目的:* 実際の事件シーケンスを規定パターンと比較し、逸脱を特定して直ちに是正する。
-
頻度:* 週次、毎週月曜日午前
-
参加者:* 事件指揮官、監督者、民間連絡役、外部審査委員会代表
-
議題:*
-
事件レビュー(30分): 前週のすべての事件をレビュー
- 事件の説明と文脈
- 実際のイベントシーケンス(ボディカメラ映像から)
- 規定シーケンス(段階的対応プロトコルから)
- 特定された逸脱
-
逸脱分析(30分): 各逸脱について根本原因を判定
- 職員訓練ギャップ?
- プロトコルの曖昧性?
- プロトコル修正を必要とする状況要因?
- 監督者決定エラー?
-
是正措置(30分): 是正措置を割り当てる
- 個別再訓練が必要?
- プロトコル明確化が必要?
- 監督者コーチングが必要?
- システム修正が必要?
-
コンプライアンス指標(15分): コンプライアンス率を追跡
- 規定シーケンスに従う事件の割合
- 完了した監督者通知の割合
- リアルタイム介入の割合
- トレンド分析(改善中または低下中?)
-
文書化:* 規定対実際のシーケンスを含む事件ログを維持し、月次コンプライアンス報告書を機関指導部に公表する。
-
エスカレーション:* コンプライアンス率が90%を下回る場合、緊急再訓練とプロトコルレビューをトリガーする。
四半期外部審査委員会評価
-
目的:* ガードレールが遵守されているかどうかの独立した評価と改善のための推奨事項。
-
頻度:* 四半期ごと(13週ごと)
-
構成:* コミュニティ代表、公民権擁護者、法執行専門家、および連邦機関代表を含む5~7名
-
審査範囲:*
- プロトコルコンプライアンス: 文書化されたプロトコルに対する事件のサンプル監査(最小20%の事件)
- ガードレール有効性: ガードレールが不当な武力または民間人危害を防止したかどうかを評価
- コミュニティへの影響: 連邦作戦と認識される安全性に関するコミュニティフィードバックを収集
- 推奨事項: プロトコルギャップを特定し、改善を推奨
-
成果物:* 調査結果と推奨事項を含む四半期報告書。集計コンプライアンス指標の公開サマリー
-
権限:* 審査委員会の推奨事項は助言的。機関指導部が実装を決定。ただし、公開報告は非遵守に対する説明責任圧力を生じさせる。
システム構造とボトルネック:市民インフラとしての多機関調整の再構想
ミネソタ州における連邦法執行機関は、断片化された管轄権の層—ICE、FBI現地事務所、地方警察、州当局—にわたって運営されていますが、この断片化そのものが革新の機会を表しています。現在のサイロ化された構造は20世紀の仮定から生まれました:中央集権的指揮、情報の希少性、限定的な公開可視性です。今日の環境はこれら3つの仮定をすべて反転させます。情報は豊富です。指揮権は分散しています。公開スクラッチニーは実時間で永続的です。
-
3つの重大なボトルネック—設計課題として再構成:*
-
(1) 機関間の情報共有は依然としてサイロ化されています。* これは技術的な問題ではなく、信頼とインセンティブの問題です。初期事件が発生したとき、統一された事件指揮システムが存在しなかったため、ICEは孤立して運営されていました。観察:機関は情報の非対称性を保護します。なぜなら、それが運用上の自律性を保持し、説明責任の露出を減らすからです。将来への賭け: サイロ化された情報を透明で、コミュニティがアクセス可能な事件ダッシュボードに置き換えます。リアルタイムデータ共有—武器配備、交戦タイムライン、関係者—がベースラインになります。透明性に抵抗する機関は何か隠すことがあることを示し、機関の侵食を加速させます。根本的な透明性でリードする機関は、時間とともに複合する正当性資本を構築します。
-
(2) 公開情報担当官は調整されたメッセージング権限を欠いています。* 24日目の2番目の銃撃は、統一された通信プロトコルが存在しなかったため、矛盾した物語を生成しました。情報の真空は推測で満たされ、不信を指数関数的に増幅しました。将来のアーキテクチャ: 事前危機通信評議会を確立し、コミュニティ代表、地方メディア、市民権組織、および連邦連絡官を含めます。これらの評議会は事件が発生する前に対応テンプレートを起草し、メッセージングの一貫性とコミュニティがイベントがどのように構成されるかへの入力を確保します。これはPR管理ではなく、共著機関物語です。物語の執筆を支援するコミュニティは、それを拒否する可能性が低くなります。
-
(3) 戦術対応チームは統一された指揮権限なしで運営されていました。* これは冗長な配備と矛盾した信号を作成しました。より深い問題:連邦機関は戦術的自律性が運用上優れていると想定しています。証拠は反対を示唆しています。次の地平への賭け: すべての対応機関の代表者が配置された共同運用センターを実装し、緊張の最初の兆候で活性化します。さらに進めてください:運用センターにコミュニティ連絡官、精神衛生専門家、紛争解決専門家を含めます。「戦術対応」を再定義して、将校の安全と並行して、エスカレーション解除、コミュニティ関与、および正当性保全を同等の目標として含めます。これは執行を柔らかくすることではなく、持続可能な公共安全が基礎インフラとしての機関信頼を必要とすることを認識することです。
-
具体的な実行可能な再設計:*
-
事前危機了解覚書(MOU)を確立し、通信ノード、決定権限、およびエスカレーショントリガーを指定します。武器配備の明示的なしきい値と、致命的武力認可前の強制的なエスカレーション解除試行を含めます。
-
15分のブリーフィングサイクルを実装し、緊張が高まった期間中にすべての機関とコミュニティ代表全体で状況理解を同期させます。
-
リアルタイム事件透明性システムを展開し、すべての連邦法執行措置—配備された人員、引き出された武器、交戦結果—をログに記録し、24時間以内に監視機関がアクセス可能にします。
-
コミュニティフィードバックループを作成し、住民がエスカレーション前に新興の緊張をフラグ立てできるようにし、連邦機関を一方的に解決策を課すのではなく、コミュニティ入力に応答するものとして位置付けます。
-
長期的なビジョン:* ミネソタ州の危機は、民主主義社会で連邦当局がどのように運営されるかを再構想するためのプロトタイプです。最初に動く機関—根本的な透明性、コミュニティ共同設計、および適応的なエスカレーション解除プロトコルを自発的に採用する機関—は機関的リーダーとして浮上します。抵抗する者は加速する正当性侵食と最終的な外部から課された構造改革に直面するでしょう。選択は二項的です:今すぐシステムを進化させるか、または他の人によって解体され再構築されるか。

- 図2:ミネソタ州における多機関法執行体制の組織構造と指揮命令系統*

- 図4:現状分析:3つの制度的ギャップと影響範囲*