ByteDanceのSeedance 2.0ローンチ一時停止:生成AIデプロイメントにおける戦略的コンプライアンス
Seedance 2.0の遅延ローンチの背景にある戦略的撤退
ByteDanceは動画生成モデルであるSeedance 2.0のグローバル展開を一時停止し、包括的な法的・技術的レビューを待っている状況です。この決定は、西洋市場に参入する中国系テクノロジー企業が歴史的に採用してきた事後的なコンプライアンス戦略からの転換を示しています。TikTokが複数の司法管轄区域で経験したように、テクノロジーをデプロイしてから規制上の課題に対処するのではなく、ByteDanceは市場参入前に先制的な法的精査を実施しています。
この区別は正確に理解する必要があります。この一時停止は、生成動画技術がソーシャルメディアプラットフォームと比較して異なる規制体制の下で機能することの認識を反映しています。動画生成システムは著作権責任、合成メディアガバナンス、人格権に関する特定の法的リスクを提示しており、これらはコンテンツ配信規制とは根本的に異なります。ByteDanceが法的レビュー待機中のデプロイメント遅延を決定したことは、規制コンプライアンスが市場参入の事後的な考慮ではなく、ローンチの前提条件であると同社が判断したことを示唆しています。
このタイミングはTikTokが米国、欧州連合、その他の司法管轄区域で経験した長期にわたる規制上の戦いから得られた教訓を反映しています。これらの紛争は実質的なコンプライアンスコスト、運用上の不確実性、評判上の損害をもたらしました。これに対して、先制的な法的レビューはByteD anceが規制要件をデプロイメント前に特定し対処することを可能にし、事後的なコンプライアンス義務の規模と期間を削減する可能性があります。
生成動画における法的複雑性
Seedance 2.0の法的リスク露出はデータプライバシーをはるかに超えています。ByteDanceの法的レビューは、訓練データの出所に関する紛争、スタジオやクリエイターからの著作権侵害請求、誤情報に使用される合成メディアに対する責任フレームワーク、および個人の現実的な描写を生成する場合の人格権侵害に対処する必要があります。
この一時停止は訓練データセットと出力機能の包括的な監査を示唆しており、他の生成AI企業が直面する訴訟に匹敵するリスク露出を評価している可能性があります。ByteDanceはコンテンツ属性、透かし、選択的アンラーニング機能を含む技術的セーフガードを実装している可能性があります。これらのメカニズムは、法的要求に応じて訓練された知識を削除または修正することをシステムに許可します。
同社の法務チームは対象市場全体の規制要件をマッピングしており、単一の司法管轄区域の法的措置がグローバルローンチ全体を脱線させる可能性があることを認識しています。この司法管轄区域の複雑性はリスクを増幅します。EU のコンプライアンスフレームワークは北米、アジア、および新興市場の要件と大きく異なります。1つの規制当局を満たすソリューションは他の場所では不十分である可能性があります。

- 図4:Seedance 2.0における包括的な法的審査と技術的セーフガード実装フロー*
コンプライアンスのためのエンジニアリング要件
法的レビューに伴うエンジニアリング作業は、初期開発中に優先されなかったコンプライアンスメカニズムでSeedance 2.0を改造することを含む可能性があります。これには、著作権で保護されたキャラクターまたは認識可能な個人の生成を防ぐための堅牢なコンテンツフィルタリング、出力を訓練データにリンクするレコードを維持するプロベナンストラッキング、圧縮後も機能する透かしシステム、および潜在的には選択的アンラーニング機能が含まれます。
これらの技術的要件は標準的なコンテンツモデレーションを超えた根本的な課題を表しており、モデルアーキテクチャと推論パイプラインの変更が必要です。ByteDanceのエンジニアはコンプライアンス要件とモデルパフォーマンスおよびユーザーエクスペリエンスのバランスを取っています。これは他の生成AI企業にとって解決が困難であることが証明されている緊張関係です。
エンジニアリングのタイムラインは実質的です。本番システムへのコンプライアンスの改造には通常、数ヶ月の開発、テスト、検証が必要です。このタイムラインはByteD anceがデプロイメントを急ぐのではなく一時停止することを決定した理由を正当化します。
競争圧力と市場タイミング
ByteDanceの一時停止は急速に進化する動画生成市場で競合他社に戦略的な機会を生み出します。ByteDanceが法的レビューを実施している間、OpenAIのSora、Runway、および新興の中国系競合他社は技術を進め、ユーザーベースを構築しています。生成AIにおける先発者優位は採用モメンタムと市場支配力にとって重要な重みを持ちます。
この競争圧力は困難なトレードオフを生み出します。市場への急速な参入は遅延ローンチよりもはるかにコストが高い可能性のある法的紛争のリスクがありますが、過度な慎重さは競合他社が市場基準を確立することを許可します。ByteDanceの決定は速度よりも長期的な法的セキュリティを優先し、西洋市場での高まる精査に直面する中国系企業としての独自の脆弱性を反映しています。
この一時停止は、競合他社が独自の法的問題に直面する場合は先見の明があることが証明される可能性があり、または先制的なコンプライアンスではなく市場存在を通じて規制環境を形成する機会を逃したことを表す可能性があります。

- 図6:生成ビデオ市場の競争タイムラインと各社の規制対応戦略(2024年)*
地政学的文脈と非対称的な精査
ByteDanceは西洋のAI競合他社と区別する高まった地政学的疑惑の下で運営されています。中国系テクノロジープラットフォームは、通常のAI統治上の懸念に国家安全保障とデータソブリンティの問題を複合させる規制上の懐疑に直面しています。
この地政学的側面はByteD anceが単に起動して懸念に事後的に対処することができない理由を説明しています。Seedance 2.0での法的誤りは、動画生成だけでなくByteD anceの西洋市場全体での存在に影響を与える、ByteDanceの国際事業に対するより広い制限をトリガーする可能性があります。ステークスは西洋の競合他社にとってそうではない方法で実存的です。
ByteDanceは同等の市場アクセスを得るために競合他社よりも高いコンプライアンス基準を達成する必要があります。Seedance 2.0の一時停止は非対称的な規制圧力下での合理的なリスク管理を反映しています。
西洋のAI企業戦略との対比
ByteDanceの先制的な一時停止は、他のAI企業が規制上の不確実性をどのように乗り切るかとは対照的です。一部の西洋企業はデプロイメントまたは発表後に政府の精査に事後的に対応します。ByteDanceは逆のアプローチを試みています。事後的なローンチ規制リスクを削減するため、デプロイメント前の包括的な法的レビューを受け入れ、市場参入の遅延を受け入れています。
この二分法は異なるリスクプロファイルと市場ポジションを反映しています。西洋のAI企業は事後的なコンプライアンスコストを吸収することを可能にする規制関係と政治的資本を所有していることが多いです。ByteDanceはこれらの利点を欠いており、先制的な法的レビューが必要です。
Seedance 2.0の一時停止は、地政学的に脆弱な企業がAIデプロイメントにアプローチする方法のテンプレートを確立する可能性があります。これはローンチ後の反復的なコンプライアンスではなく、市場参入前の包括的な法的レビューを強調するものです。

- 図8:西側AI企業 vs. ByteDanceの規制対応戦略の比較*
業界慣行への含意
ByteDanceの決定は、生成AIデプロイメントが現在、特に地政学的精査に直面している企業または規制された司法管轄区域で運営している企業にとって、実質的な事前法的精査を必要とすることを示唆しています。エンジニアリング作業(透かし、プロベナンストラッキング、選択的アンラーニングの実装)は、司法管轄区域全体で規制要件になる可能性のある技術的慣行を表しています。
実務家は、ByteDanceのレビュープロセスが他のAI企業が採用する技術的ソリューションを生成するかどうか、または規制当局が義務付けるかどうかを監視する必要があります。これは業界基準を形成する可能性があります。結果は、先制的なコンプライアンス戦略が規制上の不確実性を正常に乗り切るかどうか、または過度な慎重さが競合他社が市場支配力を確立している間に単に不可避の法的課題を遅延させるかどうかを示します。

- 図9:先制的 vs. 反応的コンプライアンス戦略のコスト・リスク比較(出典:業界分析に基づく推定値)*
生成動画技術における法的複雑性
Seedance 2.0の法的環境は従来のソフトウェアに適用可能なデータプライバシーフレームワークを実質的に超えています。このシステムはByteD anceの法務チームが対処する必要がある異なる責任ベクトルを提示しています。
-
訓練データの出所と著作権責任*:生成動画モデルは大規模な動画データセットでの訓練を必要とします。訓練データの法的地位(適切なライセンスで取得されたか、フェアユース正当化、または同意)は司法管轄区域全体で争われたままです。スタジオとクリエイターは、モデル訓練での著作権材料の無許可使用を主張する生成AI企業に対して訴訟を開始しています。ByteDanceはデプロイメント前に訓練データソースを監査し、フェアユースまたはライセンスに関する防御可能な法的立場を確立する必要があります。
-
合成メディアと誤情報ガバナンス*:動画生成システムは、発生しなかったイベントまたは個人が経験しなかった状況での個人の現実的な合成コンテンツを生成できます。EU、米国、およびその他の司法管轄区域の規制フレームワークは、誤情報キャンペーンで使用される合成メディアに対してプラットフォームとツールプロバイダーに責任を課しています。ByteDanceはそのような使用を防止または軽減するための技術的およびポリシーメカニズムを実装する必要があります。
-
人格権と肖像権保護*:生成動画システムは識別可能な個人の現実的な描写を作成できます。カリフォルニア州、ニューヨーク州、欧州連合を含む司法管轄区域は、同意なしにそのような生成を制限する可能性のある人格権と肖像権保護を認識しています。ByteDanceは認識可能な個人の肖像の無許可生成を防止する技術的セーフガードを確立する必要があります。
-
責任フレームワークの不確実性*:AI システムの出力に対する法的責任は未解決のままです。責任はツールプロバイダー、ユーザー、またはその両方に付着しますか。異なる司法管轄区域は異なる基準を適用します。この不確実性はシステムプロバイダーとしてのByteD anceに実質的な法的リスク露出を生み出します。
この一時停止はByteD anceがこれらの責任ベクトルの包括的な監査を実施していることを示しています。これはおそらく法的リスク露出を削減できる技術的セーフガード(コンテンツフィルタリングシステム、透かしメカニズム、プロベナンストラッキング)の評価を含みます。AI システムガバナンスに関する研究で文書化されているように、選択的アンラーニング機能(法的課題に応じて訓練された知識を削除または修正することをシステムに許可するメカニズム)は著作権と人格権の懸念に対処するための1つの潜在的な技術的アプローチを表しています。
コンプライアント デプロイメントのためのエンジニアリング要件
上記で特定された法的複雑性に対処するには、実質的なエンジニアリング作業が必要です。ByteDanceのエンジニアは初期開発中に優先されなかったコンプライアンスメカニズムでSeedance 2.0を改造する要件に直面している可能性があります。
-
コンテンツフィルタリングと生成制約*:システムは著作権で保護されたキャラクター、同意なしに認識可能な個人、またはその他の法的に保護されたコンテンツの生成を防止する必要があります。これには追加の分類器の訓練とベースモデルの生成パラメータの修正が必要です。これは潜在的なパフォーマンスへの影響を伴う実質的なエンジニアリング作業です。
-
プロベナンストラッキングと属性*:システムは生成された出力を訓練データソースにリンクするレコードを維持する必要があります。これはフェアユースに関する法的防御を可能にし、潜在的に問題のある訓練データの特定を許可します。実装はモデルアーキテクチャと推論パイプラインの修正が必要です。
-
透かしと合成メディア識別*:技術的な透かしは合成動画の起源の検出を可能にします。圧縮と編集を生き残る堅牢な透かしは活発な研究分野であり、不完全なソリューションを表しています。ByteDanceはユーザーエクスペリエンスを維持しながら規制要件を満たすのに十分な透かしを実装する必要があります。
-
選択的アンラーニング機能*:法的課題が特定の訓練データまたは出力を問題があるものとして特定する場合、システムは理想的には完全な再訓練なしにその知識を削除または修正することを許可する必要があります。この機能は技術的に未成熟なままですが、潜在的なコンプライアンスメカニズムを表しています。
これらのエンジニアリング要件はモデルアーキテクチャとデプロイメントパイプラインの根本的な修正を表しています。業界の経験は、本番システムへのコンプライアンスの改造には通常3~6ヶ月の開発、テスト、検証が必要であることを示唆しています。このタイムラインはByteD anceが不完全なコンプライアンスメカニズムでデプロイするのではなく一時停止することを決定した理由を説明しています。
競争ダイナミクスと市場タイミング
ByteDanceの一時停止は急速に進化する動画生成市場で競争上の機会を生み出します。OpenAI(Sora)、Runway、および新興の中国系企業を含む文書化された競合他社は、ByteDanceのレビュー期間中に技術を進め、ユーザーベースを構築し続けています。生成AI市場では、先発者優位は採用モメンタム、ユーザーベース開発、および市場基準設定にとって重要な重みを持ちます。
この競争圧力は困難な戦略的計算を生み出します。市場への加速は遅延ローンチよりもはるかにコストが高い可能性のある法的紛争のリスクがありますが、過度な慎重さは競合他社が市場存在とユーザー期待を確立することを許可します。ByteDanceの決定は速度対市場優位よりも長期的な法的セキュリティと運用上の安定性を優先します。
この戦略的選択の結果は不確実なままです。競合他社がその後独自の法的問題に直面する場合、ByteDanceの一時停止は先見の明があることが証明される可能性があります。あるいは、競合他社が主要な法的課題なしに正常にデプロイする場合、ByteDanceの慎重さは先制的なコンプライアンスではなく市場存在とユーザー採用を通じて規制環境を形成する機会を逃したことを表す可能性があります。
地政学的文脈と非対称的な規制精査
ByteDanceは西洋のAI競合他社と区別する規制精査の下で運営されています。中国系企業として、ByteDanceは西洋市場でのデータソブリンティ、国家安全保障、およびユーザー情報への政府アクセスに関する高まった懐疑に直面しています。この地政学的側面は通常のAI統治上の懸念に追加の規制要件と政治的反対を複合させます。
この非対称性はコンプライアンス戦略に物質的な違いを生み出します。西洋のAI企業は技術をデプロイし、政治関係と規制の親密さを活用して規制上の懸念に事後的に対処することができることが多いです。ByteDanceはこの戦略を効果的に採用することはできません。Seedance 2.0での法的誤りは、動画生成だけでなくByteD anceの西洋市場全体での存在に影響を与える、ByteDanceの国際事業に対するより広い制限をトリガーする可能性があります。
したがって、ByteDanceの一時停止は非対称的な規制圧力下での合理的なリスク管理を反映しています。同社は同等の市場アクセスを得るために西洋の競合他社よりも高いコンプライアンス基準を達成し、より大きな法的慎重さを実証する必要があります。
事後的なコンプライアンス戦略との対比
ByteDanceの先制的な法的レビューは他のAI企業が採用する事後的なコンプライアンスアプローチとは対照的です。一部の企業はAI システムを発表またはデプロイし、政府措置または訴訟を通じて規制上の懸念が出現するにつれて対処します。このアプローチは速度対市場と反復的なコンプライアンスを優先します。
ByteDanceの戦略は逆を表しています。事後的なローンチ規制リスクを削減するため、デプロイメント前の包括的な法的レビュー、市場参入の遅延を受け入れています。この二分法は異なるリスクプロファイルと市場ポジションを反映しています。確立された規制関係と政治的資本を持つ企業は事後的なコンプライアンスコストを吸収できます。これらの利点を欠くByteD anceは先制的な法的レビューが必要です。
Seedance 2.0の一時停止は、地政学的に脆弱な企業がAIデプロイメントにアプローチする方法のテンプレートを確立する可能性があります。これはローンチ後の反復的なコンプライアンスではなく、市場参入前の包括的な法的および技術的レビューを強調するものです。
AIガバナンスと業界基準への含意
ByteDanceの決定は、生成AIデプロイメントが現在、特に地政学的精査に直面している企業または規制された司法管轄区域で運営している企業にとって、実質的な事前法的精査を必要とすることを示唆しています。エンジニアリング作業(透かし、プロベナンストラッキング、コンテンツフィルタリング、および潜在的には選択的アンラーニングの実装)は、司法管轄区域全体で規制要件になる可能性のある生成動画システムへのコンプライアンスの技術的アプローチを表しています。
知識労働者と実務家にとって、この決定はAIデプロイメント戦略が初期計画段階から法的、技術的、地政学的考慮事項を統合する必要があることを示しています。コンプライアンスは事後的なデプロイメント上の懸念として対処することはできません。
利害関係者はByteD anceのレビュープロセスが他のAI企業が採用する技術的ソリューションを生成するかどうか、または規制当局が義務付けるかどうかを監視する必要があります。これは業界基準を確立する可能性があります。結果は、先制的なコンプライアンス戦略が規制上の不確実性を正常に乗り切るかどうか、または競合他社が市場支配力を確立している間にそのような慎重さが単に不可避の法的課題を遅延させるかどうかを示します。
法的リスク:露出と適合要件のマッピング
Seedance 2.0の法的複雑性は、4つの異なる責任カテゴリーにまたがっており、それぞれが個別の軽減戦略を必要とします。
1. 訓練データの出所と著作権侵害
-
問題の本質:* 著作権で保護されたコンテンツで訓練されたビデオ生成モデルは、スタジオ、制作会社、クリエイターからの訴訟に直面しています。同様の訴訟は既に他の生成AI企業を標的にしています(Getty Images対Stability AI、OpenAIに対する集団訴訟)。
-
ByteDanceの監査範囲:* 法務チームは訓練データセットの構成を文書化し、著作権で保護されたマテリアルを特定し、侵害露出を評価する必要があります。これには以下が必要です。
-
訓練ビデオソースとライセンス状況の完全なインベントリ
-
訓練データにおける著作権保護コンテンツの割合の定量化
-
対象管轄区域におけるフェアユース判例との比較(EU、US、UK基準は大きく異なります)
-
訴訟が進行した場合の潜在的損害賠償露出のモデリング
-
適合メカニズム:* 選択的アンラーニング機能を実装します。これは法的異議または権利保有者の要求に応じて、訓練された知識を削除または修正する技術システムです。これは単純なコンテンツフィルタリングではなく、全体的なパフォーマンスを低下させることなく対象知識の削除を可能にするモデルアーキテクチャの変更が必要です。
-
コストとタイムライン:* アンラーニング実装には通常、4~6ヶ月のエンジニアリング作業、200~500万ドルの開発コスト、継続的なメンテナンスオーバーヘッドが必要です。テスト単独(アンラーニングが対象知識を削除し、アーティファクトを導入しないことを検証)で2~3ヶ月を消費します。
2. 合成メディア認証とディープフェイク責任
-
問題の本質:* Seedance 2.0の出力は、偽情報、選挙干渉、詐欺に悪用される可能性があります。規制枠組みはますますプラットフォームに合成メディア害に対する責任を負わせています。
-
ByteDanceの監査範囲:*
-
出力のリアリズムと検出可能性の評価
-
対象市場全体の規制要件のマッピング(EU AI法の合成メディア規定、提案されている米国規制、英国とカナダの新興基準)
-
責任枠組みの評価:ByteDanceはユーザー生成出力に対して責任を負うのか、それともプラットフォームレベルの展開のみか
-
他の合成メディアプラットフォームからの判例分析
-
適合メカニズム:*
-
ウォーターマーキングシステム は圧縮とフォーマット変換を生き残ります。標準的なデジタルウォーターマークはユーザーがビデオを再エンコードするときに失敗します。堅牢なウォーターマーキングは計算オーバーヘッドを追加する暗号化アプローチが必要です。
-
プロバナンストラッキング は出力を生成タイムスタンプ、ユーザー識別子、入力プロンプトにリンクする不変レコードを維持します。これはデータ保持とプライバシー適合義務を作成します。
-
コンテンツフィルタリング は明示的な同意なしに政治家、セレブリティ、または個人の現実的な描写の生成を防止します。
-
コストとタイムライン:* ウォーターマーキングとプロバナンスインフラストラクチャには3~4ヶ月の開発、100~300万ドルのエンジニアリングコストが必要であり、推論パイプラインに15~25%のレイテンシを追加します。プロバナンスレコードの継続的なストレージコストはユーザーボリュームに応じてスケールします。
3. 人格権と肖像権保護
-
問題の本質:* Seedance 2.0は同意なしに識別可能な個人の現実的な描写を生成でき、管轄区域全体で大きく異なる人格権法に違反する可能性があります。
-
ByteDanceの監査範囲:*
-
人格権枠組みのマッピング:米国パブリシティ権、EU GDPR人格権規定、中国の人格権法、他の市場における新興基準
-
モデルが認識可能な個人を生成する能力の評価
-
同意メカニズムとその強制可能性の評価
-
適合メカニズム:*
-
顔認識フィルタリング は明示的な同意が提供されない限り、認識可能な個人の生成を防止します
-
同意管理システム は人格権保有者の承認のレコードを維持します
-
ジオフェンシング は高責任管轄区域(EU、カリフォルニア)での機能可用性を制限します
-
コストとタイムライン:* 顔認識統合には2~3ヶ月の開発、100~200万ドルのエンジニアリング、継続的なチューニングが必要な誤検知/検知漏れリスクを導入します。
4. 管轄区域全体の規制の断片化
-
問題の本質:* 適合要件は対象市場全体で大きく異なり、複雑性を複合させます。
-
管轄区域要件マトリックス:*
| 管轄区域 | 主要要件 | 適合メカニズム | タイムライン |
|---|---|---|---|
| EU | AI法透明性、合成メディアラベリング、著作権尊重 | 説明可能性システム、必須ウォーターマーキング、訓練データ文書化 | 6~8ヶ月 |
| US | FTC指針適合、州レベルのパブリシティ権、潜在的な連邦AI規制 | コンテンツフィルタリング、同意システム、監査証跡 | 4~6ヶ月 |
| UK | AI権利章典原則、新興合成メディア指針 | 公正性評価、影響文書化 | 3~4ヶ月 |
| 中国 | コンテンツセキュリティ法、アルゴリズムガバナンス、データローカライゼーション | コンテンツフィルタリング、監査ログ、ローカルインフラストラクチャ | 2~3ヶ月 |
| カナダ | AIDA適合(保留中)、ケベック州法25プライバシー要件 | プライバシー影響評価、同意メカニズム | 4~5ヶ月 |
-
重大な制約:* 単一管轄区域の法的措置は全体的なグローバル展開を脱線させる可能性があります。EUがSeedance 2.0に対して執行措置を発行した場合、それは米国およびその他の市場参入決定に影響を与える規制リスクを示唆しています。ByteDanceは順序立てではなく、すべての対象市場全体で同時に適合を達成する必要があります。
-
実行の含意:* 適合作業は管轄区域全体で並行して進行することはできません。すべての市場全体で最も厳格な要件を満たす統一された技術アーキテクチャに統合される必要があります。これは最高基準がすべての展開に対して必須となる「規制上限」効果を作成します。
エンジニアリングロードマップ:適合システムの構築
ByteDanceの一時停止は、Seedance 2.0に適合を改造する包括的なエンジニアリングプログラムに対応している可能性があります。この作業はモデルアーキテクチャと推論パイプラインの根本的な変更を伴います。
フェーズ1:適合インフラストラクチャ(月1~3)
-
成果物:*
-
ビデオエンコーディングパイプラインに統合されたウォーターマーキングシステム
-
プロバナンストラッキングデータベースとAPI
-
顔認識フィルタリングモジュール
-
コンテンツポリシー強制エンジン
-
リソース配分:* 15~20人のエンジニア、月額80万~120万ドルのバーンレート
-
リスク要因:*
-
ウォーターマーキングはビデオ品質を低下させる可能性があります。知覚不可能性を検証するために広範なテストが必要です
-
顔認識の誤検知は正当なコンテンツをブロックする可能性があります。多様な人口統計データセットに対するチューニングが必要です
-
プロバナンスデータベースを日次生成の数百万にスケーリングするにはインフラストラクチャ投資が必要です
フェーズ2:モデル修正とアンラーニング(月2~5)
-
成果物:*
-
モデルに統合された選択的アンラーニング機能
-
訓練データの著作権検出システム
-
生成パイプラインの人格権フィルタリング
-
リソース配分:* 10~15人のエンジニア、月額60万~90万ドルのバーンレート
-
リスク要因:*
-
アンラーニング実装はモデル低下を導入する可能性があります。システムパフォーマンスが許容可能なままであることを検証する必要があります
-
著作権検出は法的レビューが必要であり、フェアユースが適切に処理されることを確認します
-
人格権フィルタリングは創造的な使用例と緊張を作成します。慎重なポリシー定義が必要です
フェーズ3:テストと検証(月4~6)
-
成果物:*
-
すべての対象管轄区域全体の適合テスト
-
フィルタリングバイパスを特定するための敵対的テスト
-
適合制約下でのパフォーマンスベンチマーキング
-
法的レビューとサインオフ
-
リソース配分:* 8~12人のエンジニア、法務チーム、月額50万~80万ドルのバーンレート
-
リスク要因:*
-
敵対的テストはアーキテクチャの変更を必要とする適合ギャップを明らかにする可能性があります
-
法的レビューは新しい要件を表面化させ、タイムラインを延長する可能性があります
-
適合制約下でのパフォーマンス低下はモデルの再訓練を必要とする可能性があります
総プログラムコストとタイムライン
-
エンジニアリングコスト: 6ヶ月で400~600万ドル
-
インフラストラクチャコスト: 50万~100万ドル(ウォーターマーキング、プロバナンス、顔認識システム)
-
法務と適合コスト: 100~200万ドル
-
総プログラムコスト: 550万~900万ドル
-
タイムライン: 一時停止から展開準備まで6~8ヶ月
-
クリティカルパス:* 法的レビューとアンラーニング実装は順序立てたボトルネックです。法務チームが著作権監査を完了するまでアンラーニングを検証することはできません。アンラーニングがテストされるまで適合にサインオフすることはできません。
競争圧力と市場タイミング分析
ByteDanceの一時停止は、企業が法的レビューを実施している間に即座の競争上の開口部を作成します。
一時停止ウィンドウ中の競合ポジショニング
| 競合企業 | ステータス | 市場優位性 |
|---|---|---|
| OpenAI(Sora) | 限定ベータ、選別されたアクセス | ユーザーベースの構築、品質基準の確立 |
| Runway | 商用利用可能、反復的リリース | 初期採用者の獲得、ユーザーフィードバックの収集 |
| Pika Labs | パブリックベータ、急速な反復 | 市場投入速度の優位性、コミュニティエンゲージメント |
| 中国の競合企業(Kuaishou、Bilibili) | 急速な反復、規制制約の削減 | 国内市場支配、潜在的な国際展開 |
-
市場ダイナミクス:* 生成AIにおける先行者優位は重要ですが、決定的ではありません。Soraの品質優位性は競合企業が一致する必要がある市場基準を確立する可能性があります。しかし、規制適合は競争上の堀になる可能性があります。ByteDanceが堅牢な適合インフラストラクチャを達成した場合、エンタープライズ顧客向けの「法的に安全な」オプションとしてSeedance 2.0をマーケティングすることができます。
-
採用タイムライン:* ビデオ生成採用は通常、S字曲線パターンに従います。初期採用が遅い(月1~6)、急速な成長(月6~18)、プラトー(18ヶ月以上)。ByteDanceの6~8ヶ月の一時停止は潜在的な初期採用者市場シェアの15~25%を失う可能性がありますが、適合インフラストラクチャが競合企業より優れていることが証明された場合、持続的な成長のために企業を位置付けます。
リスク調整済み市場機会
-
シナリオ1:適合展開(60%の確率)*
-
堅牢な適合インフラストラクチャを備えた8ヶ月以内に展開
-
法的確実性によるエンタープライズ採用の加速
-
市場シェア:2年目までにビデオ生成市場の20~30%
-
収益可能性:3年目までに年間1億~2億ドル
-
シナリオ2:規制遅延(25%の確率)*
-
規制変更または法的異議による8ヶ月を超える適合作業の延長
-
競合企業が市場支配を確立
-
市場シェア:2年目までにビデオ生成市場の10~15%
-
収益可能性:3年目までに年間3000万~5000万ドル
-
シナリオ3:規制障壁(15%の確率)*
-
規制環境が硬化します。適合は法外に高くなります
-
展開は無期限に遅延するか、特定の市場に制限されます
-
市場シェア:ビデオ生成市場の5%未満
-
収益可能性:年間2000万ドル未満
-
期待値計算:* (0.60 × 1億5000万ドル)+(0.25 × 4000万ドル)+(0.15 × 1000万ドル)= 9000万ドル + 1000万ドル + 150万ドル = 1億150万ドルの期待値、確率加重リスク調整済み。
地政学的文脈と非対称規制圧力
ByteDanceは西側の競合企業と区別する規制精査の下で運営されています。この非対称性は適合計算を根本的に変更します。
規制圧力の差異
-
西側のAI企業(OpenAI、Anthropic、Runway):*
-
AI安全性と著作権に焦点を当てた規制懐疑論
-
政治資本と規制関係は反応的適合を可能にします
-
最悪のシナリオ:訴訟、罰金、市場制限
-
地政学的リスク:低~中程度
-
ByteDance:*
-
規制懐疑論はAI安全性懸念を国家安全保障とデータ主権の質問と組み合わせます
-
西側市場での政治資本が限定的。規制関係が未発達です
-
最悪のシナリオ:訴訟、罰金、市場制限、ByteDanceエコシステム全体に影響を与える広範な運営制限
-
地政学的リスク:高~実存的
-
実行の含意:* ByteDanceは反応的適合の贅沢を余裕がありません。Seedance 2.0での単一の法的誤りは以下をトリガーする可能性があります。
-
ByteDanceの米国運営への制限(大統領令、立法措置)
-
ByteDanceのEU運営への制限(規制執行、市場禁止)
-
同盟国市場でのByteDAanceの運営への制限(英国、カナダ、オーストラリア)
-
TikTok、ByteDanceの他の国際資産への連鎖効果
これは、ByteDanceが同等の市場アクセスを得るために競合企業より高い適合基準を達成する必要がある非対称リスクを作成します。
規制判例分析
-
TikTok規制戦(2020年~現在):*
-
大統領令、提案された立法、州レベルの禁止
-
米国政府との継続的な適合交渉
-
推定適合および法的コスト:5億~10億ドル以上
-
運営上の混乱:重大、継続中
-
Seedance 2.0への教訓:* ByteDanceの製品との反応的適合は高価で破壊的です。先制的適合はより安価で予測可能です。
-
コスト比較:*
-
先制的適合(Seedance 2.0一時停止):550万~900万ドル、6~8ヶ月の遅延
-
反応的適合(TikTokモデル):5億~10億ドル以上、継続的な運営上の混乱
-
ROI計算:* 5億ドル以上の反応的適合コストを回避するために700万ドルを前払いすることは、70対1の投資収益率を表します。
他のAI企業戦略との対比
ByteDanceの先制的一時停止は、他のAI企業が規制不確実性をどのようにナビゲートするかと大きく対比しています。
反応的適合モデル(西側企業)
- 典型的なシーケンス:*
- 製品を展開するか、機能を発表する
- 規制精査が出現する
- 反応的適合措置が実装される
- 訴訟または執行措置
- 和解または交渉された適合
-
例:*
-
OpenAIのGPT-4展開に続く規制精査
-
Anthropicのペンタゴン供給チェーンリスク指定に続く明確化
-
Stability AIの著作権訴訟に続くライセンス交渉
-
利点:* 市場投入速度、市場プレゼンス、展開を通じた規制ナラティブを形作る能力
-
欠点:* 法的露出、運営上の混乱、潜在的な市場制限
先制的適合モデル(地政学的に脆弱な企業)
- 典型的なシーケンス:*
- 包括的な法的および技術的レビュー
- 適合インフラストラクチャの実装
- 規制事前承認(可能な場合)
- 適合保証を備えた市場展開
- 継続的な適合監視
-
ByteDanceのSeedance 2.0アプローチはこのモデルを例示しています*
-
利点:* 法的確実性、訴訟リスク削減、規制信頼性
-
欠点:* 展開遅延、競争上の不利、より高い前払いコスト
戦略的含意
ByteDanceの一時停止は、地政学的に脆弱な企業がAI展開にどのようにアプローチするかのテンプレートを確立します。このテンプレートは以下の場合に業界標準になる可能性があります。
-
国際的に拡大する中国のテック企業
-
複数の高精査管轄区域で運営する企業
-
機密AI機能(ビデオ生成、顔認識など)を展開する企業
-
実務家の要点:* 反応的適合と先制的適合の選択は規制リスク プロファイルに依存します。地政学的脆弱性が高い企業は先制的モデルを採用すべきです。政治資本を持つ企業は反応的アプローチを余裕があります。
適合プレイブック:実務家向けの実装ロードマップ
同様のビデオ生成技術を展開する組織の場合、ByteDanceの一時停止は複製可能な適合フレームワークを示唆しています。
展開前適合チェックリスト
-
法的レビュー(週1~4)*
-
訓練データの出所をマップします。著作権保護コンテンツの割合を特定します
-
対象管轄区域全体の著作権侵害露出を評価します
-
人格権リスクと責任枠組みを文書化します
-
合成メディアガバナンス要件を評価します
-
規制ギャップと曖昧性を特定します
-
技術評価(週2~6)*
-
ウォーターマーキング実現可能性とパフォーマンス影響を評価します
-
顔認識フィルタリング精度と誤検知率を評価します
-
アンラーニング実装複雑性とコストをモデル化します
-
適合インフラストラクチャオーバーヘッド(レイテンシ、ストレージ、計算)を定量化します
-
規制マッピング(週3~8)*
-
各対象管轄区域の要件を文書化します
-
市場全体の矛盾する要件を特定します
-
規制上限(最も厳格な要件)を決定します
-
統一された適合アーキテクチャの実現可能性を評価します
-
エンジニアリング計画(週4~8)*
-
適合インフラストラクチャアーキテクチャを定義します
-
リソース要件とタイムラインを推定します
-
クリティカルパスのボトルネックを特定します
-
テストと検証アプローチを計画します
-
リスク評価(週5~8)*
-
異なるシナリオの下で法的露出を定量化します
-
競争上の影響をモデル化します
Seedance 2.0グローバル展開延期の背景にある戦略的転換点
ByteDanceがSeedance 2.0のグローバル展開を一時停止する決定は、単なる防御的なリスク管理をはるかに超えています。進化する制度的枠組みと次世代AI機能がいかに統合されるべきかについて、根本的な再調整を示唆しています。この一時停止を後退と見なすのではなく、信頼インフラストラクチャの意図的な構築として認識すべきです。これは生成メディアプラットフォーム全体にとって必須要件となるでしょう。
これは単なる受動的なコンプライアンス対応ではありません。ByteDanceは生成ビデオ技術が必要とするガバナンス層を構築しているのです。この一時停止は、堅牢な法的・技術的基盤なしの時期尚早な展開が、思慮深い事前準備よりも技術の採用と影響力をはるかに深刻に制約することになるという洗練された理解を反映しています。
タイミングが示唆するのは重要な事実です。ビデオ生成技術は、技術的能力が制度的準備を上回る文明的転換点を表しています。ByteDanceの一時停止はこのギャップを認識し、それを埋める立場に自社を位置付けています。躊躇に見える動きを、責任あるAI展開のリーダーシップへと変換しているのです。
イノベーション機会としての法的アーキテクチャ
Seedance 2.0の法的複雑性は、次世代生成システムの設計要件として再構成されるべきです。訓練データの出所、著作権帰属、合成メディア認証、人格権保護は、克服すべき障害ではなく、知識労働者が要求する信頼できるAIインフラストラクチャの基礎的要素です。
この一時停止により、ByteDanceは競合他社が最終的に実装を強制されるソリューションを先制的に構築できます。訓練データセットと出力機能の包括的な監査を今実施することで、ByteDanceは本質的にカテゴリを定義するガバナンス標準を構築しています。これは同社を後発企業ではなく、責任あるビデオ生成の設計者として位置付けます。
ここで生まれるイノベーション空間を考えてみてください。堅牢なコンテンツ帰属システム、圧縮や変換に耐える暗号化ウォーターマーク、法的要件への適応を可能にする選択的アンラーニング機能。これらはコンプライアンス負担ではなく、新規の技術的能力です。規制枠組みが結晶化する中で、これらは競争優位性となります。これらの問題をすでに解決している企業は、コンプライアンス対応AI時代を支配するでしょう。
EU、北米、アジア、新興市場にまたがる管轄権の複雑性は、無期限に遅延する理由ではなく、モジュール型コンプライアンスアーキテクチャを構築する理由です。異なる規制環境に適応できるシステムです。ByteDanceの一時停止は、複数のガバナンス枠組みの下で同時に運用できるほど柔軟なシステムを設計することを含んでいる可能性があります。地域要件を尊重しながら分断を避けるグローバルAI展開のテンプレートを作成しているのです。
コンプライアンス要件を通じたエンジニアリング革新
法的審査に伴うエンジニアリング作業は、生成ビデオ技術を根本的に進化させる機会を表しています。Seedance 2.0にコンプライアンスメカニズムを改造する。コンテンツフィルタリング、出所追跡、ウォーターマーキング、選択的アンラーニング。これらには、規制要件だけでなく、すべてのユースケースにおいて技術の信頼性、解釈可能性、信頼性を向上させるイノベーションが必要です。
ここが重要な再構成です。コンプライアンス要件は技術革新を駆動します。エンジニアが出力を説明でき、訓練データ系統を追跡でき、学習された動作を選択的に修正できるシステムを構築しなければならないとき、彼らはAIシステムをより堅牢に、より監査可能に、そして最終的には自分たちが使用するツールを理解し信頼する必要がある知識労働者にとってより有用にする問題を解決しているのです。
これらの修正に必要な数ヶ月は、基礎的AIインフラストラクチャへの投資を表しています。技術が成熟するにつれて、その価値は複利で増加します。これらの問題を早期に解決する企業は、規制コンプライアンスをはるかに超えた技術的リーダーシップを確立します。製品品質、ユーザー信頼、制度的採用へと拡張するのです。
競争力学と市場リーダーシップ
ByteDanceの一時停止は、直感に反する競争優位性を生み出します。競合他社が市場進出を急ぐ一方で、ByteDanceはカテゴリを定義するインフラストラクチャ構築を急いでいます。新興技術カテゴリでは、先行者利益はしばしば最速の起業家ではなく、業界規範となる技術的・制度的標準を確立する企業に帰属します。
ソーシャルメディアとの類似性を考えてみてください。TikTokの成功は最初ではなく、競合他社が対抗できない優れた技術とユーザー体験を構築することから生まれました。同様に、Seedance 2.0の遅延展開は、ByteDanceが市場急進する競合他社が欠ける組み込みコンプライアンス、信頼インフラストラクチャ、制度的信頼性を備えたシステムを展開する立場に置きます。
競争計算は反転すべきです。不十分なコンプライアンスインフラストラクチャで市場に急進することは、短期的な市場シェア獲得をはるかに上回る長期的負債を生み出します。ByteDanceの一時停止は、規制されたAIカテゴリでは、持続可能な競争優位性が最速ではなく最も信頼できるプレイヤーであることから生まれるという理解を反映しています。
これはまた隣接イノベーションの機会も生み出します。ByteDanceがコンプライアンスインフラストラクチャを構築する際、それ自体が価値ある製品となるツール、フレームワーク、ベストプラクティスを開発する可能性があります。コンプライアンス・アズ・ア・サービス提供、ウォーターマーク技術、出所追跡システム。これらは業界標準を進める一方で、重要な収益源となる可能性があります。

- 図12:規制対応成熟度 vs. 市場投入タイミングによる企業ポジショニング(出典:業界分析に基づく戦略マトリクス)*
戦略的明確性としての地政学的文脈
ByteDanceの高まった地政学的精査は、純粋に制約的であるのではなく、信頼性が実際に何を意味するかについての戦略的明確性を提供します。同社は競合他社よりも高いコンプライアンス基準を達成する必要があります。この要件は課題ですが、優れたガバナンスを通じて市場リーダーシップを確立する機会を生み出します。
これは地政学的側面を再構成します。ByteDanceの脆弱性は実は信頼インフラストラクチャ構築における利点です。同社は競合他社よりも徹底的にコンプライアンス問題を解決する強力なインセンティブを持っています。最小限の規制要件を超えるシステムを作成しています。これはByteD anceを、生成ビデオ技術の信頼できるプロバイダーとして位置付けます。ガバナンスと説明責任を優先する制度にとって。
この一時停止は、ByteDanceが重要な真実を理解していることを示唆しています。AI統治の時代では、最も堅牢なコンプライアンスインフラストラクチャを実証できる企業が制度的採用に勝利します。大学、企業、政府機関、メディア組織は、展開後にコンプライアンスを改造したシステムよりも、最初からトラスト・アーキテクチャで構築されたプラットフォームを選好します。
これは知識労働者にとって特に強力です。彼らはますます、監査可能で説明可能で準拠したAIシステムを要求する制度的文脈内で活動しています。ByteDanceの一時停止は、Seedance 2.0をこれらのユーザーにとって選択肢となるプラットフォームとして位置付けます。まさにそれがガバナンス要件を念頭に置いて構築されたからです。
新興標準と業界リーダーシップ
ByteDanceのレビュープロセスは、業界標準となる技術ソリューションとガバナンスフレームワークを生み出す可能性があります。同社は生成ビデオ技術が制度的要件とどのように統合されるかを形作る機会を持っています。競合他社が従うパターンを確立しています。
これは本物のイノベーションリーダーシップを表しています。市場に最初に到達することではなく、責任ある大規模展開の難しい問題を最初に解決することです。ByteDanceが開発するウォーターマーク システム、出所追跡メカニズム、選択的アンラーニング機能は、他の企業が採用する参照実装となる可能性があります。
長期的な影響を考えてみてください。ByteDanceのコンプライアンスインフラストラクチャが業界標準になれば、同社はすべての将来の生成メディア製品にまたがる構造的競争優位性を獲得します。Seedance 2.0のガバナンス層への投資は、製品ポートフォーション全体にわたって複利で増加します。
戦略的ポジショニングとしての一時停止の再構成
ByteDanceのSeedance 2.0一時停止は、躊躇ではなく、責任あるAI展開を定義するインフラストラクチャへの意図的投資として理解されるべきです。同社はガバナンス層、技術標準、制度的関係を構築しています。グローバル規模で持続可能で信頼できる生成ビデオ技術を実現するものです。
知識労働者にとって、この一時停止は朗報を表しています。最終的に市場に到達する生成ビデオツールが、最初からコンプライアンス、信頼、制度的要件を念頭に置いて構築されることを意味します。あなたが使用するシステムは、展開後にコンプライアンスを改造したのではなく、ガバナンスを真摯に受け止めたチームによって設計されたものです。
より広いAI業界にとって、ByteDanceのアプローチは一つのテンプレートを確立します。競争優位性としての積極的なコンプライアンスアーキテクチャ。信頼できるシステムに先制的に投資する企業は、不十分なガバナンスインフラストラクチャで市場に急進する企業を上回ります。
本当のイノベーションは一時停止そのものではなく、ByteDanceが一時停止中に構築するものです。このレビューから生まれるコンプライアンスメカニズム、ガバナンスフレームワーク、技術標準は、今後数年間、生成AIが制度的要件とどのように統合されるかを形作ります。ByteDanceは市場から撤退しているのではなく、生成ビデオ技術において最も信頼でき、最もコンプライアンスに準拠し、最終的に最も価値あるプレイヤーとして市場に参入する準備をしているのです。

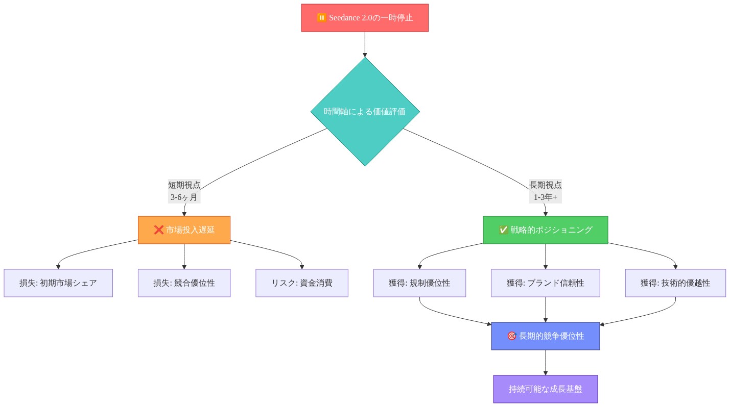
- 図2:反応的コンプライアンス vs. 先制的コンプライアンス戦略の比較(Seedance 2.0の遅延発表の戦略的背景)*

- 図14:一時停止の再フレーム化:短期的遅延 vs. 長期的戦略的優位性*