事件概要と初期対応の調整
27日朝、千葉県香取市の住宅火災により、一軒家が全焼しました。消火・救助活動により、焼け跡から1人の遺体が発見されています。登録住所に記載されている高齢女性2人が発見・確認されていないため、行方不明者捜索が進行中です。警察と消防は、身元確認と被害者数の確定に向けた体系的な対応を進めています。
本質的に問われているのは、高度な熱損傷下での被害者特定という課題です。この条件下では、被害者確認のタイムラインに測定可能な不確実性が生じます。対応の調整は3つの異なる機能領域にまたがります。火災現場の調査と証拠保全、警察主導の行方不明者捜索と身元確認、そして法医学的分析です。確認された死亡者(1人)と所在不明の住人(2人)の不一致は、定義上の曖昧性を生み出し、家族への通知プロトコルと公共安全通信の両方に影響を与えます。対応者は調査の厳密性を保ちながら、時間的制約のある捜索活動を管理する必要があります。初期段階での優先事項は以下の通りです。(1)発見された遺体の証拠保全に関する文書化、(2)定義された範囲内の地域病院と緊急シェルターの体系的な調査を通じた行方不明者の捜索、(3)機関間の通信分断を防ぐための統一指揮体制の確立です。
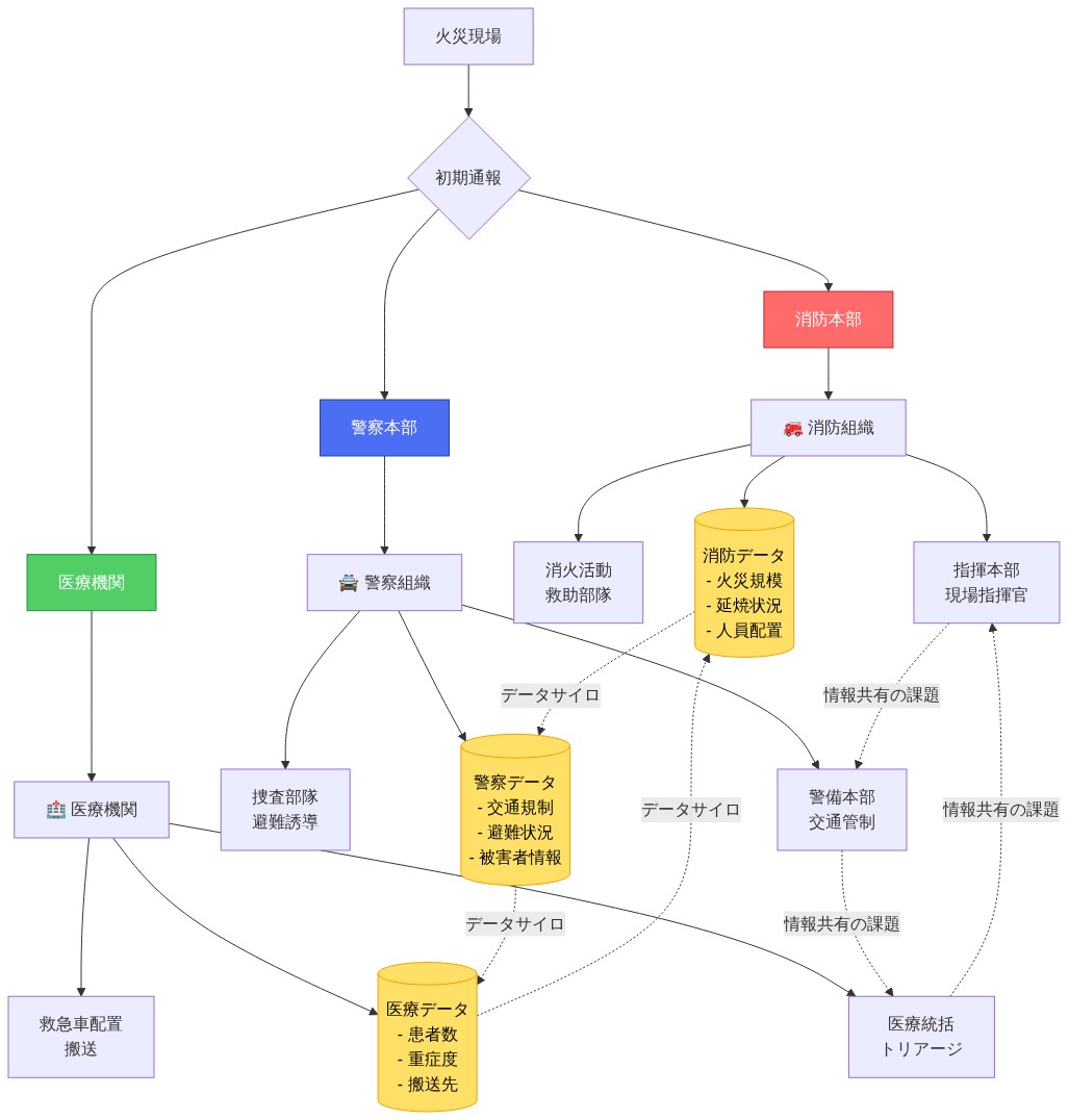
システム構造と通信のボトルネック
住宅火災の死亡事件への対応は、3つの制度的に独立したシステムにまたがって機能します。各システムは異なるデータソースと運用タイムラインを持ちます。消防は現場へのアクセスと消火資源を管理していますが、住民登録簿や身元記録への直接的なアクセスを持ちません。警察は住民データベースと行方不明者プロトコルを管理していますが、消火活動中に現場に即座に到着できない場合があります。法医学者または検死官は別のタイムラインで法医学的分析を実施し、現場での発見から正式な身元確認までの間に本質的な遅延が生じます。
見落とされがちですが、全焼した住宅火災後に2人の住人が発見できない場合、システムは3つの相互排他的な仮説を同時に評価する必要があります。(1)現場での死亡と遺体の発見、(2)安全への成功した避難、(3)他の場所への一時的な避難です。初期段階では、これらの仮説のいずれかに確率を割り当てるのに十分なデータがありません。この認識論的ギャップは、対象を絞った通知プロトコルを妨げ、家族への通信に連鎖的な遅延をもたらします。
ここで重要なのは、事後的な対応ではなく、事前の相互援助協定の設計です。消防が現場到着後30分以内に住民名簿を受け取ることを明記すべきです。名簿は不動産記録、公共事業会社、または緊急サービスデータベースから取得します。単一の指定家族連絡官が唯一の通信チャネルとして機能し、矛盾した通知や時期尚早な通知を防ぎます。迅速な確認プロトコルが即座に始動します。初期問い合わせから120分以内に、5キロメートル範囲内のすべての病院、緊急シェルター、緊急サービスが、既知の説明と一致する高齢女性2人の入院に関する調整された問い合わせを受け取り、回答が統合されます。このアプローチは、根拠のない期待のサイクルを減らし、避難成功または一時的な避難の確認を加速させます。
身元確認と検証プロトコル
現代の事件対応には、段階的な身元確認の枠組みが必要です。主な方法は、家族による目視確認、歯科記録の比較、DNA分析です。各方法は異なる信頼度とタイムラインを持ちます。目視確認は最も迅速ですが、火災による高度な熱損傷後は信頼性が低くなります。歯科記録は歯科医の協力が必要で、数日かかります。DNA分析は決定的ですが、標準的な検査室条件下では1~2週間を要します。
一体の焼けた遺体は、裏付けとなる証拠がなければ、行方不明者と確実に照合することはできません。年齢、体格、特徴的な特性は不確定である可能性があります。2人の行方不明者と1人の確認された死亡者の存在は、調査の複雑性を生み出します。どの住人が確認され、どの住人が未確認のままなのか。
より広い文脈で捉えると、推奨プロトコルは即座に歯科記録の請求を開始することです。既知の全世帯員に対して実施します。同時に、家族から DNA参照サンプルを収集します。二次検証を確立します。隣人、公共事業会社、最近の訪問者に聞き取り調査を行い、関連時間帯に誰が在宅していたかを確認します。これを確認された避難目撃情報または病院入院と照合します。このマルチソースアプローチは、単一の身元確認方法への依存を減らします。

- 図2:火災対応における機関間の組織構造と情報フロー*
現場調査と文書化
火災現場の調査には、遺体が移動される前の体系的な文書化が必要です。写真、熱画像、構造分析は、燃焼パターンと潜在的な発火点を確立し、刑事捜査と民事責任の両方の問題に情報を提供します。
遺体の位置、出口への近接性、避難の試みの証拠は、調査上の重要性を持ちます。高齢者は移動能力が限定されている可能性があり、避難能力と生存確率に影響を与えます。
調査プロトコルとしては、専任の調査官を配置して、現場を3次元で図示することが重要です。遺体の位置、家具の配置、構造的な崩壊パターンを記録します。消防士に到着時の状況について聞き取り調査を行います。煙の密度、炎の位置、出口のアクセス可能性について確認します。ロックされたドア、塞がれた通路、移動の困難さを示す福祉用具の証拠を文書化します。この再構成により、火災が生存可能であったか、行方不明者が現実的な脱出経路を持っていたかが明確になります。

- 図3:熱損傷遺体の身元確認プロトコルフロー(Identification and Verification Protocols)*
検証結果とタイムライン
成功指標には、初回死亡確認までの時間、行方不明者の発見または確認までの時間、最終的な被害者数の正確性が含まれます。遅延は家族の苦痛と公共の不確実性を複合させます。
2人の行方不明者が48時間以内に発見されない場合、捜索プロトコルは地域ネットワークに拡大する必要があります。病院、精神保健施設、身元確認なしに避難した高齢者が避難所を求めた可能性のある一時的なシェルターです。
チェックポイント スケジュールは以下の通りです。
-
12時間:* 近隣のすべての病院とシェルターが、既知の説明と一致する入院者について報告します。
-
24時間:* 正式な行方不明者アラートが地域の全執行機関に発行されます。
-
48時間:* 未発見の場合、地域メディアと公開アピールにエスカレートします。
-
並行して:* 法医学的分析の勢いを維持します。発見された遺体が行方不明者の1人として確認された場合、2番目の人物の捜索範囲は大幅に縮小されます。
リスク軽減
-
誤認:* 熱損傷により特徴的な特性が不明瞭になります。軽減策は、目視確認のみに依存しないことです。遺体を返却したり、家族に通知したりする前に、歯科またはDNA確認が必要です。
-
家族への通知の遅延:* 複数の機関からの矛盾した情報は混乱を生じさせます。軽減策は、単一の家族連絡官を指定することです。すべての更新はこの人物を通じて流れます。
-
不完全な現場調査:* 現場をクリアするプレッシャーは、法医学的文書化を短縮する可能性があります。軽減策は、非緊急要員の現場アクセスに対して72時間の保留を義務付けることです。瓦礫の除去前に、主任調査官からの書面による承認が必要です。
-
捜索疲労:* 行方不明者捜索は初期段階後に勢いを失います。軽減策は、警察、消防、家族代表との週次レビュー会議を確立し、手がかりをリフレッシュし、パラメータを調整することです。
即座および短期的な行動
-
次の24時間:*
-
歯科記録またはDNAを通じて死亡者の身元を確認します。
-
すべての地域病院とシェルターを調査します。
-
現場の文書化と写真撮影を完了します。
-
家族のDNA参照サンプルを収集します。
-
48~72時間:*
-
住人が発見されない場合、正式な行方不明者アラートを発行します。
-
火災原因の予備的評価を発表します。
-
家族支援リソースを確立します。
-
2週目以降:*
-
法医学的分析を完了します。
-
被害者数の確定を完了します。
-
すべての対応機関との事後検討を実施します。
-
同様の住宅に住む高齢者向けの火災安全改善を推奨します。
住宅火災の死亡事件には、並行した調査経路が必要です。迅速な被害者特定、行方不明者の体系的な捜索、現場の法医学的分析です。解決には、規律ある調整、明確な通信、各段階での体系的な検証が必要です。

- 図6:火災対応における主要リスクと軽減戦略マトリックス*
参照アーキテクチャ:身元確認と検証プロトコル
火災死亡事件における被害者身元確認には、異なる信頼度と運用タイムラインを反映した段階的な枠組みが必要です。主な方法には、(1)家族または知人による目視確認、(2)死亡前記録に対する歯科記録の比較、(3)生物学的親族からの参照サンプルを用いたDNA分析が含まれます。各方法は異なる信頼性の制約を持ちます。
高度な熱損傷後の目視確認には本質的な限界があります。顔の特徴、肌の色素沈着、特徴的なマークは不確定または不在である可能性があります。歯科記録の比較には、治療歯科医の協力が必要で、通常は記録の取得と分析に2~5営業日を要します。DNA分析は決定的な確認を提供しますが、標準的な検査室条件下では7~14日を要し、より高いコストでより迅速な処理が可能ですが、サンプルスループットが低下します。
技術的に見ると、単一の回収された遺体は、裏付けとなる証拠がなければ、特定の行方不明者に確実に帰属させることはできません。骨格遺体からの年齢推定は、±5~10年の誤差範囲を持ちます。長骨からの身長推定も同様の不確実性範囲を持ちます。2人の行方不明者と1人の確認された死亡者の存在は、論理的な制約を生じさせます。最低限、1人の行方不明者は未確認のままであり、回収された遺体の身元は目視認識以外の方法で確立される必要があります。
運用上の含意として、既知の全世帯員の歯科記録請求を即座に開始することが重要です。治療歯科医を通じて実施します。同時に、利用可能な家族からDNA参照サンプルを収集します。唾液スワブ、毛根付きの毛髪、または生物学的物質を含む個人物品です。構造化された聞き取り調査を通じた二次検証経路を確立します。隣人、公共事業サービス職員、最近の医療訪問者、配送サービスを調査して、関連時間帯の占有パターンと存在を確認します。報告された避難目撃情報を病院入院記録、緊急シェルターチェックイン、警察接触ログと照合します。このマルチソースアプローチは、単一の身元確認方法への依存を減らし、個々の方法が曖昧な結果をもたらす場合に三角測量を可能にします。
実装と現場調査パターン
火災現場の調査には、遺体が移動される前または瓦礫が撤去される前の体系的な文書化が必要です。標準的なプロトコルには、複数の角度からの写真文書化、燃焼強度勾配を特定するための熱画像分析、崩壊パターンと荷重支持破壊シーケンスを確立するための構造図が含まれます。この証拠は二重の調査目的に役立ちます。火災の発生と拡散パターンの確立(放火が疑われる場合の刑事捜査に関連)と、占有者の生存確率に関連する条件の文書化です。
調査上の観察として、構造内の回収された遺体の空間的位置、出口への近接性、避難の試みの証拠(窓やドアの近くでの位置付けなど)、および移動補助具の有無または不在は、すべて被害者再構成に直接的な重要性を持ちます。移動能力が限定されている、または感覚障害のある高齢者は、避難確率が低下し、行方不明者シナリオの解釈に影響を与えます。
運用上の含意として、専任の現場調査官を配置して、以下を文書化する3次元構造図を作成することが重要です。(1)構造的特徴と出口に対する回収された遺体の位置、(2)家具の配置と障害パターン、(3)構造的崩壊または塞がれた通路の証拠、(4)ドアと窓の状態(ロック、塞がれた、またはアクセス可能)です。到着時の状況に関する消防士との構造化された聞き取り調査を実施します。煙の密度と視認性、炎の位置と強度、出口のアクセス可能性、および占有者の存在の指標(助けを求める声、動き、避難の試みの兆候)について確認します。移動補助具(歩行器、車椅子、酸素機器)の証拠を文書化し、避難の困難さを示します。この再構成により、火災環境が避難を許可したか、行方不明者が現実的な脱出経路を持っていたかが明確になります。
測定と検証結果
住宅火災死亡事件への対応の有効性は、特定の時間ベースおよび正確性ベースの指標を通じて測定されます。(1)現場発見から初回死亡確認までの時間、(2)初期報告から行方不明者の発見または状態確認までの時間、(3)初期行方不明者数に対する最終被害者数の正確性です。いずれかの指標の遅延は、家族の苦痛を複合させ、公共通信を複雑にし、証拠が劣化する場合は調査結果に影響を与える可能性があります。
時間的制約として、2人の行方不明者が地域の捜索と検証プロトコルを通じて48時間以内に発見されない場合、捜索範囲は地域ネットワークに拡大する必要があります。地域病院(一般および精神科)、一時的な緊急シェルター、高齢者ケア施設、および25キロメートル範囲内の法執行機関が含まれます。火災により避難した高齢者は、正式な身元確認なしに避難所を求めたり、不完全な情報で施設に入院したりする可能性があります。
運用上の含意として、12時間、24時間、48時間の間隔でチェックポイントベースの検証を確立することが重要です。12時間時点で、地域内のすべての病院と緊急シェルターは、既知の説明(年齢範囲、身体的特性、既知の場合は衣類)と一致する高齢女性2人を入院させたかどうかを報告する必要があります。24時間時点で、住人が未発見の場合、正式な行方不明者アラートを写真、説明、最後の既知の位置情報を含むすべての地域法執行機関に発行します。48時間時点で、依然として未発見の場合、地域メディアと公開アピールにエスカレートします。同時に、法医学的分析の勢いを維持します。回収された遺体が歯科またはDNA分析を通じて行方不明者の1人として確認された場合、2番目の人物の捜索範囲は大幅に縮小され、行方不明者から回収プロトコルにシフトする可能性があります。
リスクと軽減戦略
-
リスク1:遺体の誤認識*。熱による損傷は顔の特徴、歯科治療の痕跡、その他の識別特性を不明瞭にします。結果として、遺族への誤った通知、実際の遺族への通知遅延、死亡診断書作成における法的問題が生じる可能性があります。軽減策:視覚的識別のみでは死亡診断書作成に不十分であることを義務付ける要件を確立します。遺骨の引き渡しまたは遺族への通知が最終化される前に、歯科記録の比較またはDNA分析による確認を必須とします。公式記録に使用された特定の識別方法を文書化します。
-
リスク2:遺族への通知遅延または矛盾した通知*。複数の機関(消防、警察、検死官)が独立して遺族と連絡を取る可能性があり、死亡者の状態と行方不明者の状態について矛盾した情報が生じます。結果として、遺族の精神的苦痛の増加、公式な通信に対する国民の信頼喪失、不完全な情報に基づいて遺族が独立した捜索を実施する場合の捜索活動への潜在的な支障が生じます。軽減策:単一の遺族連絡担当官を専属の通信窓口として指定します。消防、警察、検死官からのすべての更新情報が、遺族への連絡前にこの担当官を通じて流れることを義務付けます。すべての遺族との連絡と提供された情報を文書化した通信ログを確立します。
-
リスク3:不完全または不十分な現場調査*。火災現場の瓦礫撤去、救済作業、または物件アクセスのための圧力により、法医学的な文書化が不完全になる可能性があります。結果として、火災の原因、居住者の行動、または避難の試みに関する証拠の喪失、死亡者の状況を再構成する能力の低下が生じます。軽減策:非緊急要員による現場アクセスに対して72時間の強制保持を確立します。主任調査官からの書面による承認がない限り、瓦礫撤去または構造物の解体を禁止します。いかなる作業前に現場を写真撮影し文書化します。
-
リスク4:捜索疲労と勢いの喪失*。行方不明者の捜索は通常、初期の手がかりが尽きて要員が再配置されるため、72時間後に調査の勢いを失います。結果として、行方不明の居住者を発見する確率の低下、状態確認の遅延、遺族の不確実性の長期化が生じます。軽減策:警察、消防、遺族代表者を含む週次レビュー会議を確立し、手がかりを更新し、新しい情報を評価し、捜索パラメータを調整します。非アクティブ状態への移行前に、最低30日間はアクティブなケース状態を維持します。
結論と今後の対応
本事件は、行方不明者の要素を含む住宅火災の死亡事例が、同時に並行して運用される複数の調査トラックを必要とすることを示しています。すなわち、(1)複数の方法による迅速な被害者識別、(2)地域ネットワークを通じた行方不明者の体系的捜索、(3)火災の原因と居住者の状況を確立するための現場法医学です。1人の確認された死亡と2人の行方不明者という構成は、単一機関の行動または段階的な調査フェーズでは解決できない論理的制約を生み出します。
-
*直後の対応(0~24時間)**:
-
既知の全世帯員の歯科記録請求を開始します
-
利用可能な遺族から DNA 参照サンプルを収集します
-
すべての地域病院と緊急シェルターの入院記録を調査します
-
現場の写真撮影と熱画像撮影の文書化を完了します
-
現場の状態と居住者の指標に関する消防士との構造化インタビューを実施します
-
*短期的対応(24~72時間)**:
-
歯科記録比較の予備的結果を取得します
-
居住者が発見されない場合、地域法執行機関への正式な行方不明者アラートを発行します
-
現場調査に基づいた火災原因の予備的評価を公表します
-
遺族支援リソースと定期的な通信スケジュールを確立します
-
初期調査で結果が得られない場合、地域施設への捜索範囲を拡大します
-
*長期的対応(2週目以降)**:
-
歯科記録が決定的でない場合、DNA分析を完了します
-
法医学的火災調査報告書を最終化します
-
明確な識別により死亡者の確認を完了します
-
すべての対応機関と事後検討を実施し、通信上の隙間と手続き上の改善を特定します
-
移動能力に制限のある高齢者が居住する住宅構造における火災安全改善の推奨事項を策定します
今後の進め方は、機関間の規律ある調整、明確な通信プロトコル、および各調査段階での体系的な検証を必要とします。

- 図7:火災対応の即時・短期アクションプラン(優先順位付き段階的実行計画)*

- 図11:火災対応における包括的リスク分析マトリックス*