企業のAIガバナンスは今、かつてないほど重要である

企業のAIガバナンスが緊急を要する理由

  • 主張:* AI システムは現在、中核的なビジネス運用に組み込まれているにもかかわらず、ほとんどの組織はそのリスクと影響を管理するための正式なガバナンス構造を欠いている。

  • 根拠と証拠:* AI が実験的環境から本番環境への移行を遂行した時点で、組織のリスク・プロファイルは根本的に変容した。採用判定、信用供与配分、顧客サービスルーティング、リソース配分といった重大な決定に AI システムが影響を及ぼす場合、失敗モードは技術的学習機会から規制違反、評判毀損、法的責任へと転換する。統制された試験環境でバイアスを示すモデルは開発の反復段階を表現するが、展開されたシステムで数千人の顧客に影響を与える同じバイアスは、公正信用報告法(FCRA)、雇用機会均等委員会(EEOC)ガイダンス、および新興の AI 固有規制(例えば EU AI 法、提案されている米国アルゴリズム説明責任法)に基づく適合性違反を構成する。この区別は根本的な前提条件を反映している。ガバナンスが必要になるのは、システムが統制された環境から重大な影響を及ぼす環境へ移行する時点である。

  • 具体例:* ある金融サービス機関は、過去の検証データセットで高い精度を示したが、特定の地理的地域の申請者に対して体系的に不利に作用するローン承認モデルを展開した。事後分析により、モデルが訓練データに存在する過去の融資格差を符号化していたことが明らかになった。これはアルゴリズムバイアスに関する学術文献で記録されている現象である(Barocas & Selbst, 2016)。規制監査時に、当該機関は執行措置、強制的なモデル再訓練、および公開開示に直面した。この結果は、展開前ガバナンスチェックポイントを通じて防止可能であった。そのチェックポイントは以下を要求していたはずである。(1)保護された人口統計グループ全体にわたる分解されたパフォーマンス分析、(2)既知の制限事項のドキュメンテーション、(3)権限を有する意思決定者による明示的なリスク受容。

  • 実行可能な含意:* システムが監査および統制能力を超えて増殖する前に、直ちに正式な AI ガバナンス機能を確立すること。明示的な所有権を指定する。通常、最高リスク責任者または最高コンプライアンス責任者に付与される。AI システムを承認、制限、または廃止する権限を持つ。データサイエンス、コンプライアンス、法務、ビジネス運用、および影響を受ける利用者集団からの代表を含む部門横断的なレビューボードを作成する。意思決定権と段階的対応基準を書面で文書化する。この構造は反応的危機管理を防止し、AI ガバナンス成熟度を制度的信頼性のプロキシとして評価する規制当局、顧客、および投資家との組織的信頼性を確立する。

システム構造と説明責任の明確化

本質的な問題は、ほとんどの組織が AI システムに対する意思決定権限について明示的な明確性を欠いており、承認ボトルネックを生成し、機能全体にわたって説明責任を分散させることにある。

AI 開発は通常、データエンジニアリング、モデル開発、プロダクト管理、法務、およびコンプライアンスチームにわたる調整を要する。正式化されたガバナンス構造がなければ、意思決定権限は曖昧なままである。データサイエンスチームはコンプライアンス入力なしにモデルを開発する。コンプライアンスレビューは開発サイクルの後期に発生し、その時点では設計変更は費用がかかる。ビジネスチームはモデルの制限事項または失敗モードの文書化された理解なしに機能を展開する。この断片化は二つの失敗モードを生成する。(1)未解決の権限紛争による展開遅延、(2)必要なレビューをバイパスして加速された展開であり、検出されないリスクを増加させる。

小売企業のレコメンデーションエンジンは技術開発を完了し、内部パフォーマンスベンチマークに合格したが、6 ヶ月間レビュー中のままであった。単一の利害関係者も明確な承認権限を保有していなかった。プロダクト管理は展開速度を優先した。法務は明示的な責任フレームワークを要求した。データチームはユーザーセグメント全体にわたって分解されたパフォーマンスベンチマークを要求した。コンプライアンスは公平性メトリクスが運用化され監視されることを要求した。各機能は暗黙的な拒否権を保有したが、いかなる機能も明示的な権限を保有していなかった。曖昧な構造は、技術的準備が整っているにもかかわらずシステムが展開されないままである調整失敗を生成した。

軽量なガバナンス構造を設計し、明示的な段階的対応経路と単一ポイント説明責任を備えること。本番システムごとに一人の指定された「AI システムオーナー」を割り当て、エンドツーエンドのリスク管理と意思決定権限に責任を持たせる。段階的なレビュープロセスを実装する。低リスク修正に対するチームレベルでの日常的な承認。複雑な意思決定は運営委員会レビューを要する。段階的対応トリガーを具体性をもって定義する。例えば、(1)10,000 人を超えるユーザーに影響を与えるシステム、(2)年齢、性別、人種、障害状態などの機密属性を組み込むシステム、(3)保護された人口統計グループで 2% を超える文書化されたエラー率を示すシステム、(4)規制対象領域(信用、雇用、医療、住宅)内のシステム。これらの基準を文書化し、すべての開発チームに伝達して曖昧性を低減し、より迅速な日常的承認を可能にする。

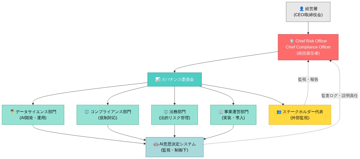
AI意思決定の権限構造を示す組織図。最上位にCEO/取締役会があり、その下にChief Risk Officer/Chief Compliance Officerが統括責任者として配置されている。その下のガバナンス委員会には、データサイエンス部門、コンプライアンス部門、法務部門、事業運営部門、ステークホルダー代表の5つの部門が参加している。これらすべての部門がAI意思決定システムに対して監視・制御を行い、監査ログと説明責任を通じて統括責任者に報告する構造を示している。

  • 図2:AI統治のための組織構造と権限分配*

組織構造と意思決定権

見落とされがちだが、ほとんどの組織は AI 決定の所有者が誰であるかについて明確性を欠いており、ハンドオフにおいてボトルネックと説明責任の分散を生成している。AI プロジェクトはデータエンジニアリング、モデル開発、プロダクト、法務、およびコンプライアンスチームにわたる。明確なガバナンス構造がなければ、決定はハンドオフで停滞する。データサイエンティストはコンプライアンス入力なしにモデルを構築する。コンプライアンスレビューは遅すぎる時点で発生する。ビジネスチームは制限事項を理解することなく機能を出荷する。

小売企業のレコメンデーションエンジンは本番レビューで 6 ヶ月間停滞していた。単一の人物がそれを承認できなかった。プロダクトは速度を望んだ。法務は責任明確性を望んだ。データチームはパフォーマンスベンチマークを望んだ。コンプライアンスは公平性メトリクスの定義を望んだ。すべての利害関係者は拒否権を保有したが、誰も明確な権限を保有していなかった。

明確な段階的対応経路を備えた軽量なガバナンス構造を設計する。システムごとに単一の「AI オーナー」を割り当て、エンドツーエンドのリスクに責任を持たせる。段階的なレビュープロセスを作成する。チームレベルでの日常的な承認、運営委員会での複雑な決定。段階的対応トリガーを定義する。例えば、モデルが 10,000 人を超えるユーザーに影響を与える場合、年齢または性別のような機密属性を含む場合、または保護されたグループで 2% を超えるエラー率を示す場合。

AIシステムのライフサイクル全体における技術的・手続き的ガードレール実装フロー。開発段階での要件定義・設計レビュー・リスク評価から始まり、検証段階でのテスト実施、デプロイ前審査でのコンプライアンス確認、本番運用でのパフォーマンス監視、継続監視での異常検知を経て、問題発生時は改善・再検証のループに戻る一連のプロセスを示す図。各段階でのチェックポイント、テスト項目、承認プロセスが明示されている。

  • 図4:AIシステムライフサイクルにおけるガードレール実装フロー*

技術的および手続的ガードレール

表面上は承認プロセスまたはドキュメンテーションを通じたガバナンスは機能するように見えるが、構造的には規模での失敗を示す。ガバナンスが承認ワークフロー、スプレッドシート、または電子メールチェーンにのみ存在するフレームワークは予測可能な失敗モードを示す。期限圧力下でチームはプロセスを回避する。チーム全体にわたって矛盾が出現する。監査証跡は不完全またはアクセス不可能になる。効果的なガバナンスはインフラストラクチャを通じて運用化される。モデルレジストリ、自動テストパイプライン、技術的チェックポイントで強制されるドキュメンテーション要件。そのため、適合性はデフォルトパスとなり、克服すべき障害ではなくなる。このアプローチは、AI 固有の要件に適応されたソフトウェアエンジニアリングの確立された実践(例えば、自動テストゲートを備えた継続的統合/継続的デプロイメントパイプライン)と一致する。

あるテクノロジー企業はモデルレジストリを実装し、すべてのモデルがログすることを要求した。(1)訓練データの系統とバージョニング、(2)モデルアーキテクチャとハイパーパラメータ、(3)人口統計グループ全体にわたって分解されたパフォーマンスメトリクス、(4)文書化された既知の制限事項と失敗モード、(5)本番環境への昇格前の権限を有するオーナーのサインオフ。レジストリは自動チェックを組み込んだ。人口統計グループ全体でのパフォーマンス分散が 5% を超えるモデルにフラグを立てる。展開適格性前にドキュメント化されたバイアステスト結果を要求する。明示的なオーナー権限とコンプライアンスサインオフなしに本番環境への昇格をブロックする。このインフラストラクチャはガバナンスをゲートキーピング(反応的レビュー)から有効化(プロアクティブなガイダンス)へシフトさせ、摩擦を低減し、チーム採用を増加させた。

AI ガバナンスインフラストラクチャに中核的な技術能力として投資すること。実装する。(1)必須メタデータフィールドとバージョニングを備えたモデルレジストリ、(2)展開適格性前に公平性、パフォーマンス、およびロバストネステストを実行する自動テストパイプライン、(3)明示的な制限事項ステートメントと既知の失敗モードを要求する標準化されたドキュメンテーションテンプレート、(4)すべてのモデル変更、承認、およびパフォーマンス監視結果をキャプチャする監査ログ。ダッシュボードを通じてコンプライアンスデータを開発チームに可視化する。モデルパフォーマンスメトリクス、公平性指標、およびインシデント履歴を表示する。この透明性は、チームが自己評価コンプライアンスステータスを有効にし、正式なレビュー前に問題を特定することで摩擦を低減し、同時に可視性を通じて説明責任を生成する。

AIシステムの継続的監視と運用ライフサイクル管理のプロセスを示す図。本番環境でのパフォーマンス監視から始まり、ドリフト検出により異常を判定。異常がない場合は継続運用、異常がある場合は詳細分析を実施。その後、定期的な再評価を行い、性能判定により良好な場合はモデル更新、低下している場合はモデル廃止を判定。すべての履歴は更新履歴DBに記録され、本番環境へのフィードバックループを形成する。

  • 図6:AIシステムの継続的監視とライフサイクル管理のサイクル*

継続的監視とライフサイクル管理

ガバナンスは運用現実に適応する必要がある。モデルはドリフトし、チームは反復し、ビジネスニーズは進化する。静的な承認プロセスは失敗する。AI システムは静的ではないからである。モデルは時間とともに劣化する。新しいデータは予期しないバイアスを明らかにする。ビジネスコンテキストはシフトする。ガバナンスは展開前レビューだけでなく、継続的な監視、インシデント対応、および定期的な再評価を含む必要がある。

医療 AI システムは患者トリアージのために展開され、起動時に良好に機能したが、6 ヶ月後にケースを見落とし始めた。患者の人口統計がシフトしていた。モデルはもはや人口を反映していない過去のデータで訓練されていた。継続的な監視がなければ、劣化は検出されないままであった。四半期ごとのパフォーマンス監査と自動メトリクスドリフトアラートを備えたガバナンスフレームワークは、劣化開始から数週間以内にこれをキャッチしていたはずである。

運用ガバナンスを確立する。継続的な監視ダッシュボード、人口統計グループ別の月次パフォーマンスレビュー、四半期ごとのリスク評価、およびインシデント対応プロトコル。モデル再訓練または廃止をトリガーするものを定義する。モデルライフサイクルを管理するための専任チームを割り当てる。承認だけではなく。すべての決定と変更を監査証跡のために文書化する。

ガバナンス有効性の測定

ここで問われているのは、ガバナンスが測定されるかどうかではなく、測定されないガバナンスがドリフトするということである。チームは古いパターンに戻る。基準は侵食される。リスクは静かに蓄積される。メトリクスは説明責任を生成し、ガバナンスが機能しているか失敗しているかを明らかにする。

ある企業は三つのガバナンスメトリクスを追跡した。承認までの時間(目標:10 営業日)、コンプライアンス率(必須チェックに合格するモデルの割合)、およびインシデント率(四半期ごとの予期しない失敗)。6 ヶ月後、不明確なレビュー基準のため承認時間は 30 日に増加していた。チームがバイアステストなしでモデルを展開したため、インシデント率は急増した。これらのメトリクスはプロセス再設計とトレーニングをトリガーした。

3~5 のガバナンス KPI を定義する。承認速度、コンプライアンス率、インシデント頻度、および利害関係者満足度。月次でレビューし、データを使用してプロセスを改善する。四半期ごとにリーダーシップに進捗を伝達する。これはガバナンスをビジネスニーズと一致させ続ける反応ループを生成する。

AIシステムのリスク評価マトリクス図。影響度と発生可能性の組み合わせに基づいて3つのリスク領域に分類。高リスク領域(赤)では厳格な審査、独立監査、多段階承認、継続的監視を実施。中リスク領域(黄)では定期レビュー、段階的承認、定期監視を実施。低リスク領域(緑)では基本的チェック、簡易承認、事後報告の簡略化されたプロセスを適用。各領域でガバナンスの厳密度が段階的に設定される。

  • 図8:リスク基準のガバナンス段階化マトリクス*

リスクベースのガバナンスと緩和

ガバナンス自体はリスクを導入する。過度な中央集約化はイノベーションを遅延させる。不十分なリソースは盲点を生成する。厳格なガバナンスはチームを麻痺させ、プロジェクトを地下に押しやることができる。不十分なガバナンスは重大なシステムを未レビューのままにする。バランスはコンテキスト依存であり、積極的な管理を要する。

ある銀行は非常に厳格な AI ガバナンスを実装したため、モデル開発は劇的に遅延した。チームは承認をバイパスするために無認可ツールとデータセットを使用し始め、システムがガバナンスビューの外に存在するようになったため、リスクを増加させた。解決策はリスク段階的ガバナンスであった。低リスクモデルに対する軽量レビュー、高影響システムに対する厳格なレビュー。

リスクベースのガバナンスを実装する。モデルを影響別に分類する。高影響システムは顧客決定に影響を与える。中影響システムは内部運用を最適化する。低影響システムは実験をサポートする。それに応じてガバナンス強度を調整する。摩擦を低減するために自動化に投資する。シャドウ AI システムを定期的に監査する。ガバナンスの根拠をチームに伝達し、それが障害ではなく有効化として理解されるようにする。

AI統治の実装ロードマップを3つのフェーズで時系列表示。フェーズ1(基礎構築:3-4ヶ月)では組織体制整備とポリシー策定を実施し、AI統治委員会設置とポリシードキュメントを成果物とする。フェーズ2(システム構築:4-6ヶ月)ではガバナンスツール導入とプロセス確立を行い、ツール実装とプロセスマニュアルを成果物とする。フェーズ3(運用最適化:継続的)では継続改善とスケーリングを推進し、改善レポートとKPI達成状況を成果物とする。各フェーズは順序立てて進行し、最終的に運用安定化に至る。

  • 図10:AI統治実装ロードマップ(3フェーズ)*

実装ロードマップ

組織は 12~18 ヶ月以内にアドホック AI 実践から構造化ガバナンスへ移行する必要がある。そうしなければ、規制、評判、および運用リスクに直面する。規制当局は AI 監視を厳しくしている。顧客と投資家はますます透明性を要求している。成熟したガバナンスを備えた競合他社は、まだ即興している者を上回る。

直ちに 90 日間の基礎段階で開始する。既存の AI システムを監査する。ガバナンス構造と意思決定権を定義する。運営委員会を確立する。ガバナンス実装のためのパイロットシステムを選択する。学習を使用してスケーリングする。12 ヶ月までに、ガバナンスはすべての本番システムにわたって運用可能であるべきである。18 ヶ月までに、それは文化とインフラストラクチャに組み込まれるべきである。

リーダーシップを招集し、現在の状態を評価し、リソースをコミットする。ガバナンスはコンプライアンスチェックボックスではない。それはより迅速で安全な AI 展開を可能にする競争上の優位性である。

運用ガバナンスとライフサイクル管理

ガバナンスは運用現実に適応する必要がある。展開されたモデルは時間とともに劣化し、チームは継続的に反復し、ビジネスコンテキストは進化する。展開前レビューのみに限定されたガバナンスフレームワークは盲点を生成する。そこでは劣化、バイアスの出現、または規制の不一致が検出されないまま蓄積される。効果的なガバナンスは継続的な監視、インシデント対応プロトコル、および定期的な再評価サイクルを含む。

医療組織は患者トリアージのための AI システムを展開し、起動時に強いパフォーマンスを示した。展開後 6 ヶ月、システムは緊急介入を要するケースを体系的に見落とし始めた。根本原因分析により、患者の人口統計構成がシフトしていたことが明らかになった。モデルはもはや現在の患者人口を代表していない過去のデータで訓練されていた。継続的な監視プロトコルがなければ、この劣化は数ヶ月間検出されないままであり、患者の転帰に潜在的に影響を与えていた。人口統計グループ全体にわたって四半期ごとのパフォーマンス監査と定義されたしきい値を超えるメトリクスドリフトの自動アラートを組み込むガバナンスフレームワークは、パフォーマンス劣化開始から数週間以内に調査と再訓練をトリガーしていたはずである。

運用ガバナンスを展開前レビューとは異なる機能として確立する。実装する。(1)定義された間隔で更新されるモデルパフォーマンス、公平性メトリクス、およびデータドリフト指標を追跡する継続的な監視ダッシュボード(高リスクシステムの場合は日次、中リスクの場合は週次)、(2)人口統計グループとユースケース別に分解された月次パフォーマンスレビュー、(3)モデルパフォーマンス、ビジネスコンテキスト、または規制環境が十分に変化してモデル再訓練または廃止を保証するかどうかを評価する四半期ごとのリスク評価、(4)予期しない失敗に対する調査手順と段階的対応基準を定義するインシデント対応プロトコル。モデルライフサイクルを管理するための専任チームを割り当てる。監視、再訓練、および廃止。これらをアドホック活動として扱うのではなく。すべての決定、パフォーマンス変更、および是正措置を監査証跡および規制適合性のために文書化する。

ガバナンス測定とパフォーマンス追跡

  • 主張:* ガバナンスの有効性は定義されたキー・パフォーマンス・インジケータを通じて測定可能であり、測定されないガバナンスは組織が旧来のパターンに回帰し、基準が劣化するにつれて漂流する。

  • 根拠と証拠:* 測定メカニズムを欠いた組織的実践はエントロピーを示す。基準は劣化し、プロセスは迂回され、リスクは静かに蓄積される。測定は説明責任を生み出し、プロセスの失敗を露呈させ、データ駆動型の改善を可能にする。この原理はガバナンスにも他の組織機能と同様に適用される。

  • 具体例:* ある組織は三つのガバナンス指標を追跡した。(1)承認までの時間(目標:提出から決定まで10営業日)、(2)コンプライアンス率(本番環境モデルが必須ガバナンスチェックに合格した割合)、(3)インシデント率(四半期あたりの予期しない障害または規制上の知見)。六ヶ月の運用後、分析は以下を明らかにした。承認時間は30営業日に増加していた。これはレビュー基準が不明確で、レビュアーの解釈が一貫していなかったためだ。コンプライアンス率は78%に低下していた。チームがバイアステストを完了せずにモデルを展開していたからだ。インシデント率は四半期あたり2.3件に増加していた。主にパフォーマンス劣化が検出されなかったことが原因だ。これらの指標はプロセス再設計(レビュー基準の明確化、レビュアー研修の追加)、インフラストラクチャ投資(自動バイアステスト)、運用上の変更(継続的監視の実装)を引き起こした。その後の測定は承認時間が12日に短縮され、コンプライアンス率が94%に上昇し、インシデント率が四半期あたり0.4件に低下したことを示した。

  • 実行可能な含意:* 組織目標に整合した3~5個のガバナンス・キー・パフォーマンス・インジケータを定義する。推奨指標は以下の通り。(1)承認速度(提出から決定までの中央値。リスク階層別に分解)、(2)コンプライアンス率(必須チェックに合格したシステムの割合)、(3)インシデント頻度(四半期あたりの予期しない障害または規制上の知見)、(4)カバレッジ(ガバナンス下にある本番環境AI システムの割合)、(5)ステークホルダー満足度(開発チームとビジネスステークホルダーに対するガバナンスプロセス有効性の調査)。指標を月次でレビューし、指標が劣化した場合は根本原因分析を実施する。データを使用してプロセスを改善し、研修ニーズを特定し、リソースを配分する。改善と残存するギャップの透明な議論を含めて、進捗を四半期ごとにリーダーシップに伝える。これはガバナンスをビジネスニーズと整合させ、基準の劣化を防ぐフィードバックループを生み出す。

リスク管理:ガバナンス失敗モードと軽減

  • 主張:* ガバナンス自体が組織的リスクを導入する。過度な中央集権化は革新を阻害し、ボトルネックを生み出す。不十分なガバナンスは未レビューシステムが増殖する盲点を生み出す。

  • 根拠と証拠:* ガバナンスはリスク軽減と運用効率の間のトレードオフを表す。過度に中央集権化されたガバナンスはチームを麻痺させ、展開タイムラインを延長し、正式なプロセスを迂回するインセンティブを生み出す。リソース不足のガバナンスは重要なシステムをレビューされないままにし、監査上の露出を生み出す。最適なバランスはコンテキスト依存であり、能動的な管理を必要とする。組織的コンプライアンスに関する研究(Sitkin & Bies, 1994)は、ガバナンスプロセスの知覚される公正性と明確性が自発的コンプライアンスに大きく影響することを示している。不透明または懲罰的なガバナンスはしばしば回避策を引き起こす。

  • 具体例:* ある金融機関はすべてのモデルが月次の中央集権的レビュー委員会を通過することを要求するAIガバナンスを実装した。レビューサイクルは60日以上に延長された。チームは迅速に展開する圧力に直面した。一部のチームは正式なレビューを回避するために無認可のツールとデータセットを使用し始め、ガバナンス可視性の外に影のAIシステムを生み出した。リスクは実際に増加した。重要なシステムが監査範囲の外に存在するようになったからだ。解決策はリスク階層化ガバナンスだった。低リスクモデル(内部最適化、限定的なユーザー影響)は軽量レビュー(チームレベルの承認、自動チェック)を受けた。中程度のリスクモデル(顧客向けだが限定的な財務影響)は標準レビュー(クロスファンクショナル委員会、10日目標)を受けた。高リスクモデル(信用決定、雇用決定、規制上の機密性の高いアプリケーション)は厳格なレビュー(シニアリーダーシップ承認、外部監査、20日目標)を受けた。このアプローチは平均承認時間を15日に短縮しながら、高影響度システムのリスク管理を維持した。

  • 実行可能な含意:* リスク基盤ガバナンスを実装し、ガバナンスの強度をシステムの影響とリスクに比例させる。明示的な基準を使用してモデルを分類する。(1)高影響度:顧客の財務決定、雇用決定、または規制上の機密性の高いアプリケーションに影響。10万人以上のユーザーに影響。機密性の高い人口統計属性を組み込む。(2)中程度の影響度:リソース配分に影響する内部最適化。1万~10万人のユーザーに影響。(3)低影響度:実験、内部分析、限定的なユーザー範囲。それに応じてガバナンス要件を調整する。低影響度システムの軽量レビュー、高影響度システムの厳格なレビュー。摩擦を減らすために自動化に投資する(自動テスト、ドキュメント生成、コンプライアンスチェック)。インフラストラクチャ監視とチーム調査を通じて影のAIシステムを定期的に監査する。ガバナンスをガバナンスをガバナンスを障害ではなく有効化(より迅速で安全な展開)として枠付けして、開発チームにガバナンスの根拠を伝える。このバランスの取れたアプローチは過度なガバナンスリスクと不十分なガバナンス盲点の両方を減らす。

実装ロードマップと組織的移行

  • 主張:* 組織は12~18ヶ月以内にアドホックなAI実践から構造化ガバナンスへ移行する必要がある。そうしなければ、規制上、評判上、運用上のリスクが蓄積される。

  • 根拠と証拠:* 規制環境は厳しくなっている。EU AI法は高リスクAIシステムに対する必須ガバナンス要件を確立する。提案されている米国法(例えば、アルゴリズム説明責任法)はガバナンスドキュメントと影響評価を要求する。セクター固有の規制当局(銀行、医療、雇用)はAIガバナンスガイダンスを発行している。同時に、顧客と投資家はますますAIガバナンス成熟度を制度的信頼性とリスク管理能力のプロキシとして評価している。成熟したガバナンスを持つ組織は、規制コンプライアンスと市場ポジショニングの両面で、依然としてアドホックに運営している競争相手を出し抜く。規制上の強制または公開インシデントが反応的な変更を強制する前に、ガバナンスを能動的に構築するための窓口は狭まっている。

  • 具体例:* ある金融サービス組織はQ1でガバナンス成熟度評価を実施し、以下を発見した。47個の本番環境AIシステムに中央集権的レジストリがなく、ドキュメンテーションが一貫していなく、正式な監視がなく、明確な所有権がない。規制上の検査結果は以下を含んでいた。「ガバナンス構造は公正な貸付要件へのコンプライアンスを確保するのに不十分である。」組織は12ヶ月の移行計画を実装した。(1)1~3ヶ月目:すべてのシステムを監査し、ガバナンス構造を確立し、モデルレジストリを作成し、3つの高影響度システムでガバナンスをパイロット。(2)4~9ヶ月目:すべての本番環境システムにガバナンスをスケール、継続的監視を実装、インシデント対応プロトコルを確立。(3)10~12ヶ月目:開発ワークフローにガバナンスを組み込み、研修を実施、測定とレポーティングを確立。12ヶ月目までに、すべてのシステムはガバナンス下にあり、コンプライアンス率は92%であり、組織は規制レビューのためのガバナンス成熟度の証拠を文書化していた。

  • 実行可能な含意:* 明示的なフェーズとマイルストーンを持つ構造化実装ロードマップを確立する。

  • フェーズ1(1~3ヶ月目):基礎*

  • 既存のAIシステムの包括的監査を実施(インベントリ、ドキュメンテーション、所有権、パフォーマンス監視ステータス)

  • ガバナンス構造、決定権、エスカレーション基準を書面で定義

  • エグゼクティブスポンサーシップを持つAIステアリング委員会を確立

  • モデルレジストリを作成し、既存システムで入力を開始

  • 異なるリスク階層を表す2~3個のパイロットシステムを選択してガバナンス実装

  • リソースを配分(ガバナンスチーム、インフラストラクチャ投資、研修)

  • フェーズ2(4~9ヶ月目):スケール*

  • すべての本番環境システムにガバナンスを実装

  • 継続的監視インフラストラクチャを展開

  • インシデント対応プロトコルを確立し、テーブルトップ演習を実施

  • すべての開発チームに対してガバナンス研修を実施

  • パイロット学習に基づいてプロセスを改善

  • フェーズ3(10~12ヶ月目):組み込み*

  • ガバナンスを開発ワークフローとインフラストラクチャに統合

  • 測定とレポーティングを確立(KPI、ダッシュボード、リーダーシップレポーティング)

  • ガバナンス成熟度評価を実施し、残存するギャップを特定

  • 規制当局、顧客、投資家にガバナンス成熟度を伝える

  • 直近のネクストステップ:*

  1. エグゼクティブリーダーシップを招集して現状を評価し、リソースをコミット
  2. ガバナンス機能の所有権を割り当て(通常、最高リスク責任者または最高コンプライアンス責任者)
  3. 既存のAIシステムの予備監査を実施
  4. ガバナンスステアリング委員会を確立
  5. リソース要件とタイムラインを含む詳細な実装計画を開発

ガバナンスはコンプライアンスのチェックボックスではない。それはより迅速で安全なAI展開を可能にしながら、規制上および評判上のリスクを減らす競争上の優位性である。

システム構造とボトルネック

  • 主張:* ほとんどの組織はAI決定の所有権について明確性を欠いており、ボトルネックを生み出し、説明責任を分散させている。

  • 根拠:* AIプロジェクトは通常、データエンジニアリング、モデル開発、プロダクト、法務、コンプライアンスチームにまたがる。明確なガバナンス構造がなければ、決定は引き継ぎで停滞する。データサイエンティストはコンプライアンス入力なしでモデルを構築する。コンプライアンスレビューは遅すぎて発生する。ビジネスチームは制限を理解せずに機能を出荷する。この断片化は展開を遅くし、リスクを増やし、障害が発生した場合に責任転嫁を生み出す。

  • 具体例:* あるリテール企業のレコメンデーションエンジンは本番環境対応だったが、6ヶ月間レビューで停滞していた。プロダクトは速度を望んでいた(目標:2週間の承認)。法務は責任の明確性を望んでいた。データチームはパフォーマンスベンチマーク(精度、レイテンシ)を望んでいた。コンプライアンスは公正性指標の定義を望んでいた。単一の人物がそれを承認することはできなかった。すべてのステークホルダーが拒否権を持っていたが、誰も明確な権限を持っていなかった。エンジンは決して起動されなかった。企業はより迅速に動く競争相手に競争上の優位性を失った。

  • 構造的失敗モード:*

  • 承認麻痺: 複数のステークホルダー、不明確な決定権 → 30~90日の遅延

  • リスク盲点: チームはコンプライアンス入力をスキップ → 検出されないバイアス、プライバシー違反

  • 説明責任の分散: 単一の所有者がいない → 問題はエグゼクティブへのエスカレーション

  • 影のAI: チームはガバナンスを回避 → 本番環境の監視されないシステム

  • 実行可能な含意:* 明確なエスカレーションパスと単一の説明責任ポイントを持つ軽量ガバナンス構造を設計する。

  • 参照ガバナンスモデル:*

決定タイプ所有者タイムラインエスカレーション
ルーチンモデル更新(同じアーキテクチャ、新しいデータ)モデル所有者 + データリード5営業日パフォーマンス分散 >2% の場合、ステアリング委員会
新しいモデルまたは重大なアーキテクチャ変更AIステアリング委員会10営業日5万人以上のユーザーに影響する場合、またはエグゼクティブスポンサーが規制露出の場合
高リスクシステム(採用、信用、医療)最高リスク責任者 + ビジネス所有者15営業日規制露出または >100万ドルの影響がある場合、CEO/ボード
  • エスカレーショントリガーを定義:*

  • モデルが1万人以上のユーザーに影響

  • システムが機密性の高い属性(年齢、性別、人種、郵便番号、信用履歴)を含む

  • 人口統計グループ全体でのパフォーマンス分散 >2%

  • 過去のインシデントまたは規制上の懸念

  • サードパーティまたはベンダー提供モデル

  • コンプライアンスによってフラグが立てられた評判またはリーガルリスク

  • 明確な役割を割り当て:*

  • AIオーナー(システムごと): リスク、パフォーマンス、ライフサイクルの終端から終端までの説明責任

  • ステアリング委員会: クロスファンクショナルレビュー、エスカレーション権限、四半期戦略

  • コンプライアンスリード: 展開前レビュー、継続的監視、インシデント対応

  • データリード: 訓練データ品質、バイアステスト、パフォーマンス指標

  • ビジネスオーナー: ユースケース検証、ステークホルダーコミュニケーション、ROI追跡

  • クイックスタートチェックリスト(3~4週目):*

  • 現在の意思決定ボトルネックをマップ(5~10人のステークホルダーにインタビュー)

  • ガバナンス構造と役割のドラフトを作成

  • ガバナンス実装のためのパイロットシステムを特定

  • ステアリング委員会キックオフをスケジュール


参照アーキテクチャとガードレール

  • 主張:* ガバナンスは開発ワークフローに組み込まれた技術的および手続的ガードレールを必要とし、後付けされるべきではない。

  • 根拠:* スプレッドシートまたは承認メールにのみ存在するガバナンスはスケールで失敗する。チームは圧力を受けると回避する。一貫性が忍び込む。監査証跡が消える。効果的なガバナンスはインフラストラクチャに組み込まれている。モデルレジストリ、自動テスト、ドキュメンテーション要件。コンプライアンスは最小抵抗の経路になる。これは摩擦を減らし、ガバナンスを官僚的ではなく運用的にする。

  • 具体例:* あるテック企業はモデルレジストリを実装し、チームがモデルを本番環境に昇格させる前に、モデルバージョン、訓練データ系統、人口統計グループ別のパフォーマンス指標、既知の制限事項をログに記録することを要求した。レジストリは自動チェックを自動化した。グループ全体でのパフォーマンス分散 >5% のモデルにフラグを立て、バイアステスト結果を要求し、ドキュメント化された所有者の承認なしに展開をブロック。コンプライアンスはゲートキーピングから有効化へシフトした。承認時間は30日から8日に低下した。コンプライアンス率は60%から98%に増加した。

  • コスト便益分析:*

  • 投資: レジストリ + テストインフラストラクチャ + 1 FTEガバナンスエンジニアで$200K~$500K

  • 見返り: 承認時間を60%削減。コンプライアンス率95%以上。展開後インシデントを80%削減

  • ROI: 2~3年の回収期間。年間$2M~$5M相当の継続的なリスク削減(回避された罰金 + インシデント対応)

  • 実行可能な含意:* AIガバナンスインフラストラクチャに投資する。現在の痛点とリスク露出に基づいて優先順位を付ける。

  • ガバナンスインフラストラクチャスタック(段階的ロールアウト):*

  • フェーズ1(1~3ヶ月目):基礎*

  • モデルレジストリ:バージョン管理、メタデータ、系統追跡

  • ドキュメンテーションテンプレート:標準化されたモデルカード(目的、訓練データ、パフォーマンス、制限事項、所有者)

  • バイアステストチェックリスト:展開前の必須人口統計パリティ分析

  • 監査ログ:すべてのモデル変更、承認、インシデントを追跡

  • フェーズ2(4~6ヶ月目):自動化*

  • 自動バイアス検出:グループ全体でのパフォーマンス分散 >2% のモデルにフラグ

  • パフォーマンス監視ダッシュボード:人口統計グループ別のリアルタイム指標、モデルドリフトアラート

  • インシデント対応ワークフロー:パフォーマンス劣化 >5% の自動エスカレーション

  • コンプライアンスレポーティング:リーダーシップと規制当局向けの月次ダッシュボード

  • フェーズ3(7~12ヶ月目):統合*

  • CI/CDパイプライン統合:すべてのモデル更新でバイアステストを自動実行

  • データ品質チェック:代表性のための訓練データの自動検証

  • ステークホルダー通知:ポリシー違反に対するコンプライアンス、リスク、ビジネスオーナーへのアラート

  • 監査証跡エクスポート:規制当局向けの自動コンプライアンスレポート

  • 構築対購入の決定:*

  • 構築: 6~9ヶ月、$300K~$500K、カスタマイズ可能、長期メンテナンス負担

  • 購入: 年間$50K~$200K、より迅速な展開、ベンダーロックインリスク、カスタマイズが必要な場合がある

  • 推奨: 軽量な構築(レジストリ + テンプレート + 手動テスト)から開始。ボリュームが正当化する場合、6ヶ月後にプラットフォームに移行

  • 技術要件:*

  • モデルレジストリ:Gitベースまたは専用プラットフォーム(MLflow、Weights & Biases、Hugging Face Model Hub)

  • テストフレームワーク:公正性ライブラリ(AI Fairness 360、Fairlearn、What-If Tool)

  • 監視:時系列データベース + アラート(Datadog、New Relic、カスタムダッシュボード)

  • ドキュメンテーション:バージョン管理またはウィキのMarkdownテンプレート

  • クイックスタートチェックリスト(5~8週目):*

  • モデルレジストリツールを選択(3つのオプションを評価)

  • モデルカードテンプレートをドラフト

  • パイロットシステムのバイアステスト要件を特定

  • インフラストラクチャオーナーを割り当て(データエンジニアまたはプラットフォームチーム)

実装と運用パターン

  • 主張:* ガバナンスは運用の現実に適応しなければならない。モデルは劣化し、チームは反復し、ビジネス需要は進化する。

  • 根拠:* 静的な承認プロセスは失敗する。AIシステムは静的ではないからだ。モデルは時間とともに性能が低下し、新しいデータは予期しないバイアスを露呈させ、ビジネスコンテキストは変動する。ガバナンスは展開前のレビューだけでなく、継続的な監視、インシデント対応、定期的な再評価を含まなければならない。これは運用規律とリソース配分を要求する。

  • 具体例:* 患者トリアージ用のヘルスケアAIシステムは立ち上げ時に良好な成績を収めていた(感度92%)が、6ヶ月後に症例を見落とし始めた(感度87%)。患者の人口統計が変化していた。モデルは訓練データに基づいていたが、それはもはや現在の母集団を反映していなかった。継続的な監視がなければ、この劣化は2ヶ月間検出されず、47件の診断漏れと1件の患者有害事象をもたらした。週次のパフォーマンス監査と指標ドリフト>2%に対する自動アラートを備えたガバナンスフレームワークであれば、数日以内に検出していただろう。

  • 運用上の失敗モード:*

  • モデルドリフト: パフォーマンスが静かに低下する。インシデント発生まで誰も気づかない

  • データシフト: 訓練データが現在の母集団を代表しなくなる。バイアスが出現する

  • スコープクリープ: モデルが意図しない目的で使用される。リスク構成が変わる

  • 依存関係の腐食: 上流のデータパイプラインが破損する。モデルが破損した入力を受け取る

  • ステークホルダードリフト: 元のガバナンスチームが去る。新しいチームは制約を認識していない

  • 実行可能な含意:* 継続的な監視、インシデント対応、ライフサイクル管理を備えた運用ガバナンスを確立する。

  • 運用ガバナンス・プレイブック:*

  • 週次監視(自動化):*

  • 人口統計グループ別のパフォーマンス指標(精度、適合率、再現率、F1スコア)

  • データ品質チェック(欠損値、外れ値、分布シフト)

  • モデルレイテンシとスループット

  • エラー率とインシデント数

  • ベースラインから>2%の指標偏差でアラート

  • 月次レビュー(チームレベル):*

  • 人口統計グループ全体のパフォーマンストレンド

  • データ品質の問題と改善状況

  • インシデントレビューと根本原因分析

  • モデル再訓練の必要性評価

  • ステークホルダーコミュニケーション(ビジネスオーナー、コンプライアンス、リスク)

  • 四半期ごとのリスク評価(ステアリングコミッティ):*

  • すべてのシステムにわたる包括的なパフォーマンス監査

  • バイアステスト結果とフェアネス指標

  • モデルに影響する規制またはコンプライアンスの変更

  • ユースケースに影響する競争上または市場の変更

  • 決定:継続、再訓練、修正、または廃止

  • インシデント対応プロトコル:*

  • トリガー: パフォーマンス低下>5%、バイアス検出、規制上の懸念、顧客苦情

  • 即時(0~4時間): モデルオーナーにアラート、重大度を評価、即座の対応が必要か判断(一時停止、ロールバック、または監視)

  • 短期(1~2日): 根本原因分析、影響評価、改善計画

  • 中期(1~2週間): 修正を実装(再訓練、修正、または廃止)、テスト、再展開

  • インシデント後(1ヶ月): 学習を文書化、ガバナンスを更新、ステークホルダーに報告

  • モデルライフサイクル管理:*

ステージ期間所有者主要活動
開発2~6ヶ月データサイエンティスト+プロダクト構築、テスト、検証
展開前レビュー1~2週間ステアリングコミッティバイアステスト、ドキュメンテーション、承認
パイロット2~4週間モデルオーナー+ビジネス限定的なロールアウト、パフォーマンス検証
本番運用継続中モデルオーナー+運用チーム監視、インシデント対応、再訓練
メンテナンス6~24ヶ月運用チーム四半期ごとのレビュー、ドリフト検出
廃止2~4週間モデルオーナー+コンプライアンスアーカイブ、ステークホルダー通知、クリーンアップ
  • 再訓練トリガー:*

  • パフォーマンス低下>5%が>2週間継続

  • バイアス検出(グループ間の分散>2%)

  • データ分布シフトの検出

  • 規制またはポリシー変更

  • 四半期ごとのレビューが更新を推奨

  • スケジュール済み再訓練(最低年1回)

  • 廃止トリガー:*

  • 再訓練によってパフォーマンスを復元できない

  • ユースケースがビジネス戦略と合致しなくなった

  • 規制禁止またはコンプライアンスリスク

  • より優れたパフォーマンスの代替モデルが利用可能

  • メンテナンスを正当化するのに不十分な利用量

  • リソース要件:*

  • 監視インフラストラクチャ: 1 FTE(データエンジニアまたはプラットフォームチーム)

  • インシデント対応: 0.5 FTE(オンコール体制)

  • 四半期ごとのレビュー: システムあたり20時間(ステアリングコミッティ)

  • モデル再訓練: システムあたり2~4週間(データサイエンティスト)

  • 合計: 10~15の本番システムに対して2~3 FTE

  • クイックスタートチェックリスト(第9~12週):*

  • 監視指標とアラート閾値を定義する

  • 自動監視ダッシュボードをセットアップする

  • インシデント対応プロトコルを起草する

  • 最初の月次レビュー会議をスケジュールする

  • インシデント対応のオンコール体制を割り当てる


測定と次のアクション

  • 主張:* ガバナンスの有効性は測定可能である。他のビジネス機能と同じように追跡する。

  • 根拠:* 測定されないガバナンスは漂流する。チームは古いパターンに戻り、基準は侵食され、リスクは静かに蓄積される。指標は説明責任を生み出し、ガバナンスが機能しているか失敗しているかを明らかにする。このデータは継続的改善を推進し、リーダーシップへのリソース投資を正当化する。

  • 具体例:* ある企業は3つのガバナンス指標を追跡していた。承認までの時間(目標:10営業日)、コンプライアンス率(必須チェックに合格したモデルの割合)、インシデント率(四半期あたりの予期しない障害)である。6ヶ月後、承認時間は30日に延びていた。レビュー基準が不明確で、ボトルネックが存在したからだ。コンプライアンス率は65%に低下していた。チームは期限圧力の下でバイアステストをスキップしていたからだ。インシデント率は四半期あたり8件に急増していた(目標は2件)。モデルが適切な検証なしに展開されていたからだ。これらの指標はプロセス再設計、追加訓練、リソース再配分をもたらした。3ヶ月以内に指標は正常化した。承認時間9日、コンプライアンス94%、インシデント1.5件/四半期。

  • ガバナンスKPI(優先度に基づいて3~5を選択):*

KPI目標測定方法頻度所有者
承認速度10営業日提出から承認までの中央値(日数)月次ステアリングコミッティ
コンプライアンス率>95%必須チェックに合格したモデルの%月次コンプライアンスリード
インシデント頻度<2/四半期予期しない障害またはポリシー違反の件数月次モデルオーナー
バイアス検出率>90%展開前に検出されたバイアスモデルの%四半期データリード
ステークホルダー満足度>4/5データサイエンティスト、プロダクト、コンプライアンスのガバナンス摩擦に関する調査四半期ガバナンスリード
モデルカバレッジ100%ガバナンス下にある本番AIシステムの%四半期ガバナンスリード
監査準備状況100%完全なドキュメンテーションと監査証跡を備えたシステムの%四半期コンプライアンスリード
  • 測定インフラストラクチャ:*

  • 承認追跡: スプレッドシートまたはワークフローツール(Jira、Asana)に提出/承認タイムスタンプ

  • コンプライアンス監査: モデルレジストリの自動チェック。スポットチェック(四半期ごとにシステムの10%)

  • インシデントログ: 根本原因、影響、解決を備えた一元化されたインシデントトラッカー

  • 調査: 四半期ごとのパルス調査(5~10問)をデータサイエンティスト、プロダクト、コンプライアンスに実施

  • ダッシュボード: リーダーシップ向けの月次ガバナンススコアカード(KPI+トレンドの1ページ概要)

  • 報告サイクル:*

  • 週次: KPI偏差の自動アラート(承認遅延、コンプライアンス失敗、インシデント)

  • 月次: ガバナンスチームレビュー。トレンドと是正措置を特定

  • 四半期: ステアリングコミッティレビュー。戦略的調整。ステークホルダーコミュニケーション

  • 年次: 包括的監査。ROI分析。翌年の予算計画

  • ROI計算(12ヶ月間):*

  • コスト: ガバナンスインフラストラクチャ(30万ドル)、人員配置(2~3 FTE × 15万ドル = 30~45万ドル)、訓練(5万ドル)= 65~80万ドル

  • 利益: 回避された罰金(200~500万ドル)、インシデント対応削減(50~100万ドル)、展開高速化(20~50万ドル)、顧客信頼向上(無形資産)= 270~650万ドル

  • 純ROI: 初年度240~700%。その後の年も継続的な利益

  • クイックスタートチェックリスト(第13~16週):*

  • 3~5のKPIを定義し、測定方法を確立する

  • 月次ガバナンススコアカードテンプレートを作成する

  • 自動KPI追跡ダッシュボードをセットアップする

  • 四半期ごとのステークホルダー報告会議をスケジュールする


リスクと緩和戦略

  • 主張:* ガバナンス自体がリスクをもたらす。過度な中央集権化はイノベーションを遅くし、リソース不足は盲点を生む。この緊張を乗り切ることが組織的成熟が現れる場所だ。

  • 根拠:* 強硬なガバナンスはチームを麻痺させ、プロジェクトを地下に追いやる。不十分なガバナンスは重要なシステムを未レビューのまま放置する。バランスはコンテキスト依存であり、積極的な管理を要求する。このバランスをマスターする組織は構造的優位性を得る。速く動きながら物を壊さないことができるからだ。

  • 具体例:* ある銀行は非常に厳格なAIガバナンスを実装した。モデル開発は劇的に遅くなった。チームは承認を回避するために無認可のツールとデータセットを使い始めた。リスクは実際に増加した。システムがガバナンス視野の外に存在するようになったからだ。解決策はリスク階層化ガバナンスだった。低リスクモデルには軽量レビュー、高影響度システムには厳密なレビュー。

再構成はこうだ。その初期の失敗はガバナンス問題ではなく、キャリブレーション問題だった。銀行がガバナンス強度を実際のリスクと整合させると、速度が解放された。チームは低リスク領域で自由に実験でき、重要な場所では厳密性を維持できた。モデル開発は加速し、インシデント率は低下し、チーム満足度は上昇した。ガバナンスが公正で釣り合いが取れていると感じたからだ。

  • 実行可能な含意:* リスクベースのガバナンスを実装する。モデルを影響度で分類する(高:顧客決定に影響。中:内部最適化。低:実験)。それに応じてガバナンス強度を調整する。摩擦を減らすために自動化に投資する。シャドウAIシステムを定期的に監査する。ガバナンスの根拠をチームに伝え、障害ではなく有効化として理解させる。ガバナンスプロセスが実際のリスクと合致していないとチームが指摘できるフィードバック機構を作成する。この適応的アプローチは過度なガバナンスと不十分なガバナンスの両方を防ぐ。

結論と移行パス

  • 主張:* 組織は12~18ヶ月以内にアドホックなAI実践から構造化ガバナンスへ移行しなければならない。さもなければ規制上、評判上、運用上のリスクに直面する。そして最初に移行する組織が次の10年間の競争環境を定義するだろう。

  • 根拠:* 規制当局は世界中でAI監視を厳しくしている。顧客と投資家はますます透明性と説明責任を要求する。成熟したガバナンスを持つ競合他社は即興している者たちを出し抜くだろう。ガバナンスを積極的に構築する窓口は急速に狭まっている。しかし機会はここにある。先行者は規範を確立し、顧客信頼を構築し、複製が難しい構造的優位性を創造するだろう。

この瞬間をデータガバナンスやクラウドセキュリティの初期段階に類比して考えよ。これらの能力に早期投資した組織は競争上の堀を構築した。より速く動き、より自信を持ってスケールし、より優秀な人材を引き付けることができた。AIガバナンスについても同じことが真実になるだろう。次の5年間は指導者と後発者を分ける。

  • 実行可能な含意:* 90日間の基礎段階で即座に開始する。既存のAIシステムを監査し、ガバナンス構造と決定権を定義し、ステアリングコミッティを確立し、ガバナンス実装用に1つのパイロットシステムを選択する。学習を使ってスケールする。12ヶ月までに、ガバナンスはすべての本番システムにわたって運用されるべきだ。18ヶ月までに、文化とインフラストラクチャに組み込まれるべきだ。

  • 次のステップ:* リーダーシップを招集し、現状を評価し、リソースをコミットする。ガバナンスはコンプライアンスチェックボックスではない。より速く、より安全で、より信頼できるAI展開を可能にする競争上の優位性だ。今これを構築する組織は業界をリードするだろう。遅延する組織は次の10年間を追いつくのに費やすだろう。