エンタープライズAIの大規模展開:CyberAgentの戦略的アーキテクチャ
CyberAgentによるChatGPT EnterpriseとCodexの採用は、探索的なツール評価ではなく、組織要件に基づいた意図的なインフラストラクチャ投資を示しています。広告、メディア、ゲーミング事業を展開する多角化デジタルコングロマリットとして、CyberAgentは3つの前提条件を満たすAI統合メカニズムを必要としていました。すなわち、(1)事業部門全体における知的財産データのガバナンス準拠、(2)数千の同時ユーザーにわたる運用一貫性、(3)カスタムセキュリティインフラ開発を要さない迅速な展開です。
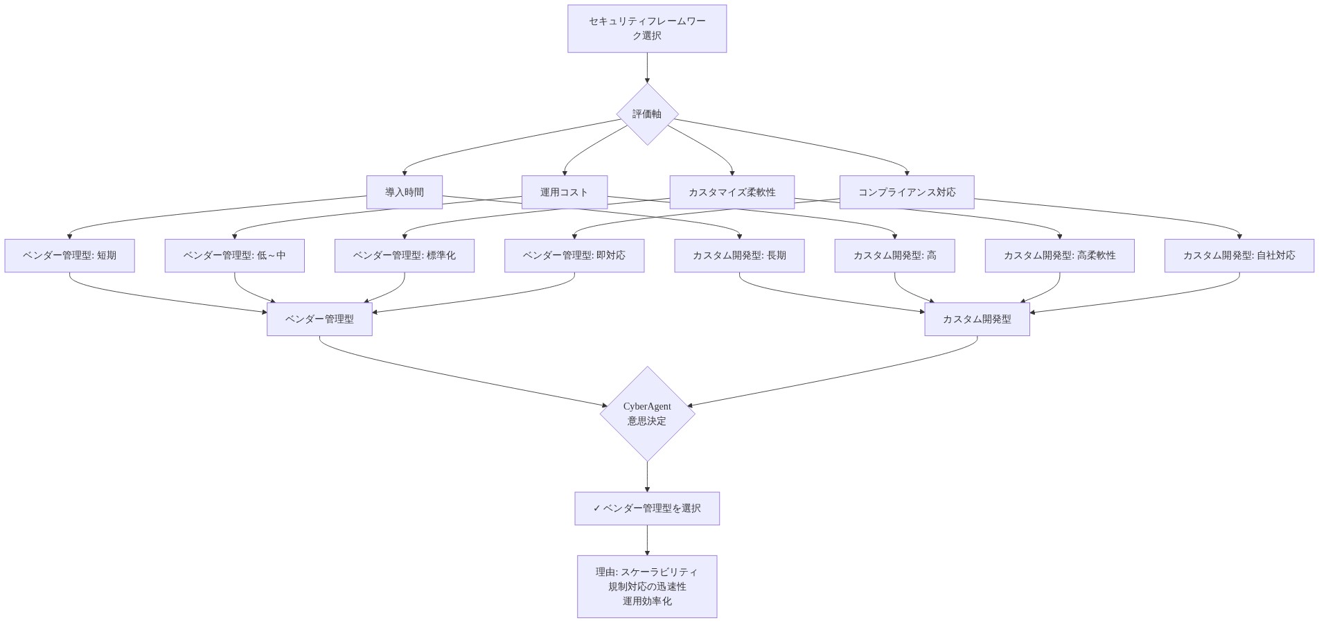
この採用パターンは、エンタープライズAI展開における実証済みのアーキテクチャ原則を反映しています。ベンダー管理型のセキュリティおよびコンプライアンスフレームワークは、既存のデータ保護義務を負う組織にとって価値実現までの時間を短縮します。CyberAgentは日本のデータ保護規制および監査証跡とアクセス制御を要求する内部ガバナンス基準の下で運用されているという前提に基づいています。トレードオフは明確です。ベンダー管理型インフラストラクチャの採用は、カスタマイズの柔軟性を犠牲にする代わりに、事前構築されたセキュリティ保証、コンプライアンス文書、および機能横断的な互換性を獲得します。この優先順位付けは、成熟したエンタープライズ採用を、より高い運用リスクを許容できる実験的展開と区別します。
この決定は、オープンソース代替案から測定可能に乖離しています。オープンソース代替案では、組織は独立して専有セキュリティレイヤー、データ処理プロトコル、およびコンプライアンスフレームワークを構築する必要があります。この構築負担は、ビジネスアプリケーション開発からエンジニアリングリソースを転用します。これは組織の複雑性に応じてスケールする費用です。CyberAgentの構造(異なるデータ感度要件を持つ複数の事業部門)はこの負担を増幅し、ベンダー提供のガバナンスフレームワークをカスタム開発よりも経済的に優先させます。
CyberAgentの展開モデルは、孤立したパイロットプロジェクトに採用を限定するのではなく、初期実装から組織全体のワークフローにAIを組み込みます。このスコープには、ロールベースのアクセス制御、監査ログ、およびデータ分離保証を含むガバナンスメカニズムが必要です。これらのメカニズムは、専有広告戦略、未発表ゲームデザイン、および機密メディアコンテンツを含むワークフローの前提条件です。これらの資産はモデルトレーニングプロセスまたはクロスカスタマーデータ漏洩に露出することはできません。
この戦略的ポジショニングは、観察可能な業界シフトを反映しています。大企業はますますAIを部門別生産性ツールではなく、ガバナンスアーキテクチャを必要とするインフラストラクチャとして扱っています。この区別は運用上の結果をもたらします。インフラストラクチャグレードのAI展開は、文書化された説明責任構造、透明な決定監査証跡、およびコンプライアンス検証を要求します。これらは消費者向けAIツールが満たさない要件です。CyberAgentのアプローチは、一般的なAIシステムにはアクセスできない機密ワークフローで価値を解放します。
エンタープライズAI採用の成功は、モデル機能の進歩よりも運用成熟度とより強く相関しています。これは比較可能な組織全体で観察される展開パターンに基づいた前提です。運用成熟度は、セキュアな統合メカニズム、最小限の展開摩擦、明確な説明責任構造、および予測可能なコストモデルを包含します。CyberAgentのベンダー選択は、最大モデルカスタマイズまたはアーキテクチャの柔軟性よりもこれらの要因を優先します。
事業部門全体における意思決定速度の加速
CyberAgentはChatGPT Enterprise統合を通じて意思決定サイクルを圧縮し、事業部門ワークフロー特性によって異なる文書化された速度改善を実現しました。広告チームは、迅速なコピーライティング生成とブランドボイス一貫性検証を通じて、キャンペーンプロトタイプ反復を複数日サイクルから単一日サイクルに短縮しました。メディア部門は、オーディエンスセグメンテーション分析とコンテンツギャップ識別の自動化を通じてコンテンツ戦略開発を加速しました。ゲーミングスタジオは、Codex支援コードレビューと技術仕様生成を通じて設計文書化サイクルを短縮しました。
これらの速度向上は一貫したメカニズムを通じて機能します。AIシステムは第一次分析と候補提案を生成し、人間の専門家は判断、戦略的文脈、および品質検証を適用します。この労働分業は、日常的な分析または文書生成ではなく、文脈知識または戦略的判断を必要とする決定に人間の努力を集中させます。速度改善は測定可能ですが制限されています。これは意思決定支援プロセスを加速しますが、人間の判断要件を排除しません。
速度上の利点は、ワークフローを統合するAI能力を示す従業員と従来の方法を使用する従業員との間で組織的階層化を生成します。AI支援ワークフローに習熟した従業員は、従来の方法を使用するピアを上回るパフォーマンスを発揮し、内部パフォーマンス格差を生成します。このパターンは、AI能力採用が個人生産性向上とキャリア進歩機会と相関する文書化された業界トレンドを反映しています。階層化は必然的ではなく、トレーニング投資とワークフロー再設計に関する組織的選択を反映しています。
速度向上は品質規律メカニズムと組み合わせた場合にのみ持続可能です。品質検証なしに意思決定サイクルを加速すると、技術的負債、創造的矛盾、および下流の手直し費用が蓄積されます。CyberAgentのアプローチは、AI支援品質ゲート(自動一貫性チェック、コンプライアンス検証、および出力検証)を実装し、速度向上を保持しながら品質基準を維持します。この組み合わせは、急いだ意思決定を損なう典型的な速度と信頼性のトレードオフを防ぎます。

- 図5:従来型 vs AI支援型意思決定プロセスの比較*
AI支援ワークフローを通じた品質改善
CyberAgentは、AI支援(置換ではなく)が人間の専門知識を強化し、どちらのモダリティも独立して生成するよりも優れた成果をもたらすという前提の下で、創造的および技術的ワークフローにAI支援を統合することにより、測定可能な品質改善を達成しました。
広告ワークフローでは、AI支援は一貫性メカニズムとして機能します。ChatGPT Enterpriseは、確立されたブランドガイドラインに対してコピーを分析し、トーン、用語、およびメッセージング戦略の逸脱にフラグを立てます。このアプリケーションは、ブランドボイス一貫性がキャンペーン効果と相関するという前提に基づいています。ただし、この関係を定量化するCyberAgentの内部メトリクスは専有です。このメカニズムは自動第一次分析を提供することにより手動レビューサイクルを削減し、人間のレビュアーが機械的ではなく戦略的一貫性チェックに焦点を当てることを可能にします。
ソフトウェア開発では、Codex統合は2つの異なる品質次元に対処します。欠陥防止と文書標準化です。Codexは埋め込まれた文書パターンを含むコード提案を生成し、実装中の開発者の認知負荷を軽減します。このアプローチは、コーディング中に生成された構造化文書が下流の保守費用を削減するという前提に基づいています。これはソフトウェアエンジニアリング文献における技術的負債蓄積に関する研究によってサポートされていますが、組織固有のROIはコードベースの複雑性とチーム構成に基づいて異なります。¹
品質改善メカニズムは特定のワークフローパターンを通じて機能します。AIは迅速な予備分析を提供し、人間の専門家は出力を検証または改善し、認知障壁が白紙からの生成に比べて低下するため反復が加速します。この拡張モデルは、戦略的トレードオフ、倫理的考慮、または新規文脈を含む決定では人間の判断が依然として優れているという前提に基づいています。これらはAIパターンマッチングが不十分な領域です。
CyberAgentは継続的投資を正当化するために3つの定量化可能な品質メトリクスを追跡しています。(1)コードレビューサイクルの欠陥率、(2)広告コピー分析の一貫性スコア、および(3)レビューサイクル期間です。これらのメトリクスは、AI支援が測定可能な価値を提供するワークフローと、人間の判断が依然として不可欠な文脈を識別することを可能にします。組織は主張された利得の外部検証を制限し、特定の改善パーセンテージを公開していません。
一貫性改善は、標準化されたAI支援分析フレームワークを通じて分散チーム全体に拡張されます。個々のアナリスト解釈に依存するのではなく、チームはChatGPT Enterpriseを介して同一の分析テンプレートを適用し、出力品質の分散を削減します。これは標準化が組織効率を改善するという前提に基づいています。ただし、発散分析アプローチが戦略的利点をもたらす文脈では創造的探索を制約する可能性があります。
専有AI採用におけるセキュリティとデータガバナンス
CyberAgentによるChatGPT Enterpriseの選択は、消費者向けAIツールが満たすことができないセキュリティおよびデータガバナンス要件に特に対処しました。この決定は文書化された制約を反映しています。知的財産情報を扱う組織は、入力データがモデルトレーニング、クロスカスタマー露出、または外部分析に使用されないという契約上の保証を必要とします。²
ChatGPT Enterpriseはこの要件に対処する3つの技術制御を提供します。(1)専用インフラストラクチャを通じたデータ分離、(2)トレーニングデータ保持の契約上の禁止、および(3)すべてのインタラクションの監査ログです。これらの制御は、消費者向けAIサービスを通じて処理された場合に情報セキュリティポリシーに違反する機密情報(キャンペーン戦略、未発表製品設計、および機密ビジネス決定)を含むワークフローでの展開を可能にします。
ガバナンスフレームワークは技術インフラストラクチャを超えて組織ポリシー調整に拡張されます。CyberAgentはロールベースのアクセス制御を実装し、AIツール権限を既存の企業認可構造にマッピングし、データアクセスパターンが確立されたコンプライアンスフレームワークと一貫性を保つことを確保します。このアプローチは、並列ガバナンス構造の維持が受け入れられない運用複雑性と監査リスクを生成するという前提に基づいています。
オープンソースAI代替案を採用する組織は、暗号化、アクセス制御、監査ログ、およびコンプライアンス文書を含む同等のセキュリティインフラストラクチャを独立して開発する必要があります。この要件は、ビジネスアプリケーションからインフラストラクチャ開発へエンジニアリングリソースを転用します。CyberAgentのベンダー管理型アプローチは、カスタマイズの柔軟性をベンダーのセキュリティ保守とコンプライアンス認証更新に対する運用単純性とベンダー説明責任と交換します。
セキュリティ優先採用戦略は、異なるコンプライアンス要件を持つ複数の事業部門を管理する大規模コングロマリットに特に関連があります。単一ベンダープラットフォームを通じた集中ガバナンスは、事業部門全体で個別のセキュリティ実装を維持する負担を軽減しながら、規制報告のための一貫した監査証跡を可能にします。これは、ベンダー統合が分散実装に比べて総所有コストを削減するという前提に基づいています。この前提には組織固有のコスト分析が必要です。
¹ ソフトウェアエンジニアリング研究は技術的負債蓄積パターンを文書化しています。Cunningham, W. (1992)の技術的負債メタファーおよび保守費用削減における文書の役割に関する後続文献を参照してください。
² OpenAIのChatGPT Enterpriseの利用規約はトレーニング目的のためのデータ分離と非保持を指定しています。同等の保証は消費者層サービスでは提供されていません。

- 図9:データガバナンスフレームワークと監査サイクル(RBAC/ABAC統合制御モデル)*
組織的変化とAI統合の課題
CyberAgentの事業部門全体でのAI採用のスケーリングは、技術展開を超えた組織的抵抗、ワークフロー再設計、およびスキル開発の課題に対処することを必要としました。組織変化管理に関する研究は、技術採用の成功が非技術的要因に実質的に依存することを示しています(Kotter, 1996; Rogers, 2003)。CyberAgentの事業部門は異なる準備プロファイルを示しました。ゲーミングの技術チームはコード生成概念への既存の親熟性により、Codexのより迅速な採用を実証しました。一方、広告の創造的専門家は構造化トレーニングと変化管理支援を必要としました。これは異質な組織文脈全体における技術採用に関する文献と一貫しています。
企業は明示的な解決を必要とするいくつかの基本的な質問に直面しました。(1)創造的ワークフロー内でのAI応用の適切なスコープ、(2)労働力置換リスクと緩和戦略、および(3)AI生成出力の品質保証基準です。これらの質問は普遍的な答えを欠いており、組織固有の調査を必要としました。成功には、定義されたサクセスメトリクスを持つ管理されたパイロットプロジェクトを通じた測定可能な価値の実証、適切な使用例と出力検証手順を指定する文書化されたガイドラインの確立、およびツールを拡張として位置付ける明確な組織的立場の伝達が必要でした。ここで拡張は、人間の判断の置換ではなく人間の能力の拡張として定義されています(Autor, 2015)。
内部能力格差は、AI支援ワークフローに習熟した従業員が同等のトレーニングを欠くピアよりも測定可能なパフォーマンス上の利点を示したため、出現しました。これは対象とした介入を必要とする識別可能な能力ギャップを生成しました。同様のダイナミクスに対処する組織は、技術トレーニングと変化管理支援を組み合わせた構造化開発プログラムを通常実装しています(Davenport & Prusak, 2000)。
変化管理インフラストラクチャは、採用成果を決定する際に技術展開と運用上同等であることが証明されました。エンタープライズ技術採用に関する文献は、AI採用を主に技術的イニシアティブとして扱う組織(採用摩擦と能力ギャップを通常過小評価する)と、統合変化管理アプローチを実装する組織を区別しています(Markus & Tanis, 2000)。CyberAgentのアプローチはツール展開を構造化トレーニングプログラム、文書化された使用例ガイドライン、および拡張利点と組織戦略調整を強調するリーダーシップコミュニケーションと組み合わせました。この統合アプローチは採用速度を明確に加速し、文書化された抵抗を削減しました。
組織的次元は、エンタープライズAI成功の重要な前提条件を明らかにしています。ツール能力と機能の豊かさは必要ですが不十分な条件を表しています。採用成果は実質的に文化的準備、スキル開発インフラストラクチャ、および具体的な使用例を通じた実証された価値に依存しています。これらの要素を欠く組織は通常、より低い利用率とAI投資の削減されたリターンを経験します。
速度、品質、およびガバナンスの統合
CyberAgentの展開パターンは、エンタープライズAI採用における基本的な緊張を示しています。3つの競合する運用目標のバランスを取ること。すなわち、意思決定速度、出力品質保証、およびセキュリティガバナンスです。これらの目標は頻繁にトレードオフダイナミクスを提示します。加速された意思決定は通常品質リスクを導入します。包括的なセキュリティガバナンスは通常運用敏捷性を削減します(Weill & Ross, 2004)。CyberAgentのアプローチは、強制されたトレードオフを受け入れるのではなく、意図的なアーキテクチャ選択と運用規律を通じてこれらの緊張を統合しました。
ChatGPT Enterpriseは、機密情報を含むワークフロー全体での展開を可能にするセキュリティインフラストラクチャ(データ分離、アクセス制御、および監査ログを含む)を提供しました。開発ワークフローへのCodex統合は、自動テストおよびレビュー手順を通じてコード信頼性の低下から速度を防ぐ品質ゲートを確立しました。組織全体の採用ポリシーは、異なる運用文脈を反映する事業部門固有のカスタマイズを許可しながら一貫した基準を確立しました。この統合は、個々の次元を他の次元の費用で最適化するよりも運用上優れていることが証明されました。
このパターンは、組織文献に文書化されたより広いエンタープライズAI展開原則を反映しています。大規模でAIを採用するエンタープライズは、通常、競合する目標を制約されたトレードオフを受け入れるのではなく、同時最適化を可能にするインフラストラクチャ投資を通じて解決します(Ross et al., 2006)。アーキテクチャ決定(システム設計、ガバナンス構造、および運用手順を含む)は、組織が統合最適化を達成するか、速度、品質、およびセキュリティ間の強制された妥協に直面するかを決定します。
主要な洞察と次のアクション

- 表1:エンタープライズAI導入の主要学習と推奨アクション(組織規模・業界・成熟度別)*
CyberAgentの導入から導き出される実証的パターン
CyberAgentによるChatGPT EnterpriseおよびCodexの採用は、特定の組織的前提条件に依存する、エンタープライズAI統合のための複数の実行可能なパターンを示しています。
-
セキュリティは事後対応ではなく前提条件である。* エンタープライズAI導入には、採用を拡大する前に機密ワークフローに対応できるセキュリティインフラストラクチャが必要です。これは以下を前提とします。(1)組織が自社のユースケースに特化した脅威モデリングを実施している。(2)データ分類スキームが文書化され、実装されている。(3)APIアクセス制御と監査ログが導入されている。これらの前提条件がなければ、速度向上は準拠性と運用リスクによって相殺されます。
-
品質ゲートは加速されたプロセスに組み込まれなければならない。* 検証なしの加速は責任を生み出します。CyberAgentのモデルは、AIが周期時間を短縮する場合でも、構造化されたレビューメカニズム—ヒューマン・イン・ザ・ループ検証、出力サンプリングプロトコル、またはドメイン固有の受け入れ基準—が必要であることを示唆しています。ここでの前提は、「より速い」が「未検証」を意味しないということです。
-
組織的変化は明示的な管理を必要とする。* AI採用の成否はツール機能ではなく、ワークフォースの準備度に基づいています。これには以下が必要です。(1)どの職務が拡張されるのか置き換えられるのかについての透明なコミュニケーション。(2)能力ギャップを特定するスキル評価。(3)ツール習熟度と判断適用の両方に対応する構造化されたトレーニング。この根拠は、技術採用研究だけではなく、組織変化管理文献(Kotter, 1996; Hiatt & Creasey, 2012)から得られています。
-
AIは置き換えではなく拡張として機能する。* 競争優位性は、組織がAIを日常的なパターンマッチングと情報統合を処理するために位置付け、文脈的推論、ステークホルダー交渉、または新規問題解決を必要とする決定のために専門家判断を解放する場合に蓄積されます。この区別は重要です。この境界を曖昧にする組織は、採用抵抗と最適でない結果を経験することが多いです。
実務家向けの実行可能な次のステップ
-
1. 明示的な基準を伴う構造化されたワークフロー監査を実施する*
- AIが許容できないリスクを導入することなく意思決定レイテンシを削減できるワークフローを特定する(例えば、コードレビュー加速、日常的なドキュメント分類)。
- 各候補ワークフローの現在の品質メトリクスとエラー許容度閾値を文書化する。
- データ感度とコンプライアンス要件(GDPR、HIPAA、SOC 2、業界固有の規制)を評価する。
- 前提: 複雑性または判断要件ではなく、人的可用性によって速度が現在制約されているワークフローが存在する。
-
2. 適切な用途と高リスク用途を区別する、ユースケース固有のガイドラインを開発する*
- 適切な用途:パターン認識、情報統合、日常的なコード生成、構造化データの要約。
- 人的オーバーライドが必要な高リスク用途:法的責任に影響する決定、医学的推奨、財務リスク評価、採用または業績評価。
- 前提: 組織はこの区別を実行可能にするために、リスク許容度とコンプライアンス義務を十分に明確に表現できる。
-
3. 測定可能な成功基準を伴うパイロットプロジェクトを設計する*
- 実装前にベースラインメトリクス(周期時間、エラー率、トランザクション当たりのコスト)を定義する。
- スコープを明確なステークホルダー所有権を持つ1〜3つのワークフローに制限する。
- 事前に決定された実行/非実行の決定ポイントを伴う4〜8週間の評価ウィンドウを確立する。
- 前提: パイロット成功は、組織的条件(トレーニング、ガバナンス、インフラストラクチャ)も拡大される場合にのみ、規模で再現可能である。
-
4. 差別化されたトレーニングプログラムに投資する*
- パワーユーザー(開発者、データアナリスト):ツール習熟度、API統合、プロンプトエンジニアリング、出力検証。
- 一般的な採用者(ナレッジワーカー):適切なユースケース、品質期待、エスカレーション手順、セキュリティプロトコル。
- リーダーシップ:ビジネスケース検証、リスク管理、変化管理、ROI測定。
- 前提: 万能なトレーニングは不十分である。職務固有の能力を開発する必要がある。
-
5. 文書化された説明責任を伴うガバナンスフレームワークを確立する*
- 新しいAIユースケースの承認ワークフローを定義する(誰が決定するのか、どのような基準か、どのようなドキュメンテーションが必要か)。
- 監査ログと出力サンプリングを実装して、ドリフトまたは品質低下を検出する。
- エッジケース、エラー、またはポリシー違反のエスカレーション手順を作成する。
- コンプライアンス、パフォーマンス監視、およびインシデント対応の明確な所有権を割り当てる。
- 前提: ガバナンスオーバーヘッドは、削減された運用およびコンプライアンスリスクによって正当化される。組織はこのトレードオフを明示的に受け入れる必要がある。
継続的な競争優位性の条件
エンタープライズAIを規模で正常に統合する組織は、AI機能だけから優位性を導き出しません。むしろ、優位性は以下の組み合わせから蓄積されます。
- 組織的準備:ワークフォース能力、変化管理規律、およびステークホルダー調整。
- セキュリティとコンプライアンスインフラストラクチャ:摩擦なく機密データと監査要件に対応できるシステム。
- 規律のある統合実践:パイロット設計、品質保証、ガバナンス、およびスケーリングのための構造化されたプロセス。
これら3つの要因は個別には十分ではなく、必要である。ガバナンスを無視しながら速度を最適化する組織は、コンプライアンスリスクを生み出します。トレーニングへの投資に失敗しながらガバナンスを優先する組織は、採用抵抗を生み出します。組織的変化に対応することなくAI機能だけが優位性を駆動すると仮定する組織は、最適でない収益を経験します。
競争優位性は従って条件付きです。速度、品質、およびガバナンスを同時に最適化する組織—明示的なトレードオフ管理と継続的な組織規律を必要とする制約—に蓄積されます。

- 図2:CyberAgentのマルチユニット統合AI基盤アーキテクチャ*

- 図3:ベンダー管理型 vs カスタム開発型セキュリティフレームワークの比較と意思決定プロセス*

- 図13:スピード・品質・ガバナンスの相互関係と相乗効果(CyberAgent事例における統合価値創造モデル)*