スヴェッカからアンスロピックへ:AI支援広告の大規模展開
インフレクション・ポイント:生産ツールとしてのAI、ブランド差別化要因としてのAI
スーパーボウルLXは、主流広告におけるAIの分水嶺となった。スヴェッカは生成AIを中心に構築した大規模スピリッツキャンペーンを展開し、アンスロピックはAIプラットフォーム提供者間の初の直接的競争メッセージをビッグゲームで放映した。この広告カテゴリは2年前には存在しなかった。
これらのキャンペーンは戦略的インフレクション・ポイントを示唆している。AIはもはや目新しい機能ではなく、コア・ブランド差別化要因であり、生産方法論そのものなのだ。
- 正常化への論理:* スーパーボウルは単一放映ウィンドウで1億1500万人以上の視聴者に到達する。AI企業とAI志向のブランドにとって、この視聴者層は「実験的技術」から「信頼できるユーティリティ」への認識転換の瞬間を代表している。スヴェッカは、視聴者がAI生成クリエイティブを開示摩擦なく受け入れることを実証した。アンスロピックは、AI安全性メッセージが技術的抽象化ではなく消費者保護として位置付けられた場合に共鳴することを示唆した。
スヴェッカの30秒スポットはAI生成画像とボイスオーバーを特徴とし、制作サイクルを8~12週間から3~4週間に短縮しながらブランド個性を維持した。アンスロピックの広告は憲法的AIと安全ガードレールを強調し、競合他社のポジショニングと直接対比させた。両キャンペーンとも、AI機能をコア価値提案に組み込むことで、プレミアムスーパーボウル支出を正当化した。
- 知識労働者への含意:* あなたのブランドが消費財、フィンテック、またはSaaSで事業を展開しているなら、AI機能があなたの価値提案に組み込まれているかを監査すべきだ。そうでなければ、競合他社が「AI-ネイティブ」ポジショニングを先に主張するかどうかを検討する価値がある。AI プラットフォーム提供者にとって、スーパーボウル規模の可視性は、あなたの差別化が防御可能で大衆視聴者に共鳴する場合、プレミアム・メディア支出を正当化する。
生産ワークフロー:新たなボトルネック、圧縮されたタイムライン
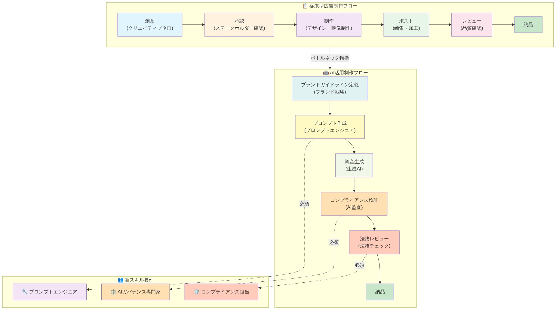
従来のスーパーボウル広告制作は確立されたボトルネックに直面している。クリエイティブ承認サイクル、才能の可用性、ポスト・プロダクション・タイムライン、規制審査である。スヴェッカのAI優先ワークフローは、アセット生成を自動化し迅速な反復を可能にすることで、これらのいくつかを回避した。ただし上流に新たな制約を導入した。
- ボトルネックのシフト:* AIワークフローは実行タイムラインを圧縮するが、ボトルネックをプロンプト・エンジニアリング、ブランド・コンプライアンス検証、法的審査にシフトさせる。ブランドは現在、プロンプト・エンジニアとAIガバナンス専門家を雇用または契約する必要があり、従来の広告ワークフローが要求しなかった新たなスキルギャップを生み出している。
スヴェッカのワークフローはプロンプトでブランドガイドラインを指定し、複数のアセット変動を生成し、ブランド一貫性のための出力をフィルタリングすることを含んだ。これは外部ベンダーを減らしたが、社内AI識字能力を要求した。アンスロピックのメッセージングは競争主張の法的審査を要求し、異なるボトルネックを生み出した。AI安全性ポジショニングが防御可能かつ法的に健全であることを確保することだ。
- 運用上の推奨:* キャンペーン立ち上げ前に承認ワークフローをマップしろ。ボトルネックがクリエイティブ(プロンプト品質)、コンプライアンス(AI生成クレームの法的審査)、または運用(ベンダー調整)であるかを特定しろ。AI安全性または機能に関する比較主張を行う場合、特に法的および規制審査に2~3週間を割り当てろ。
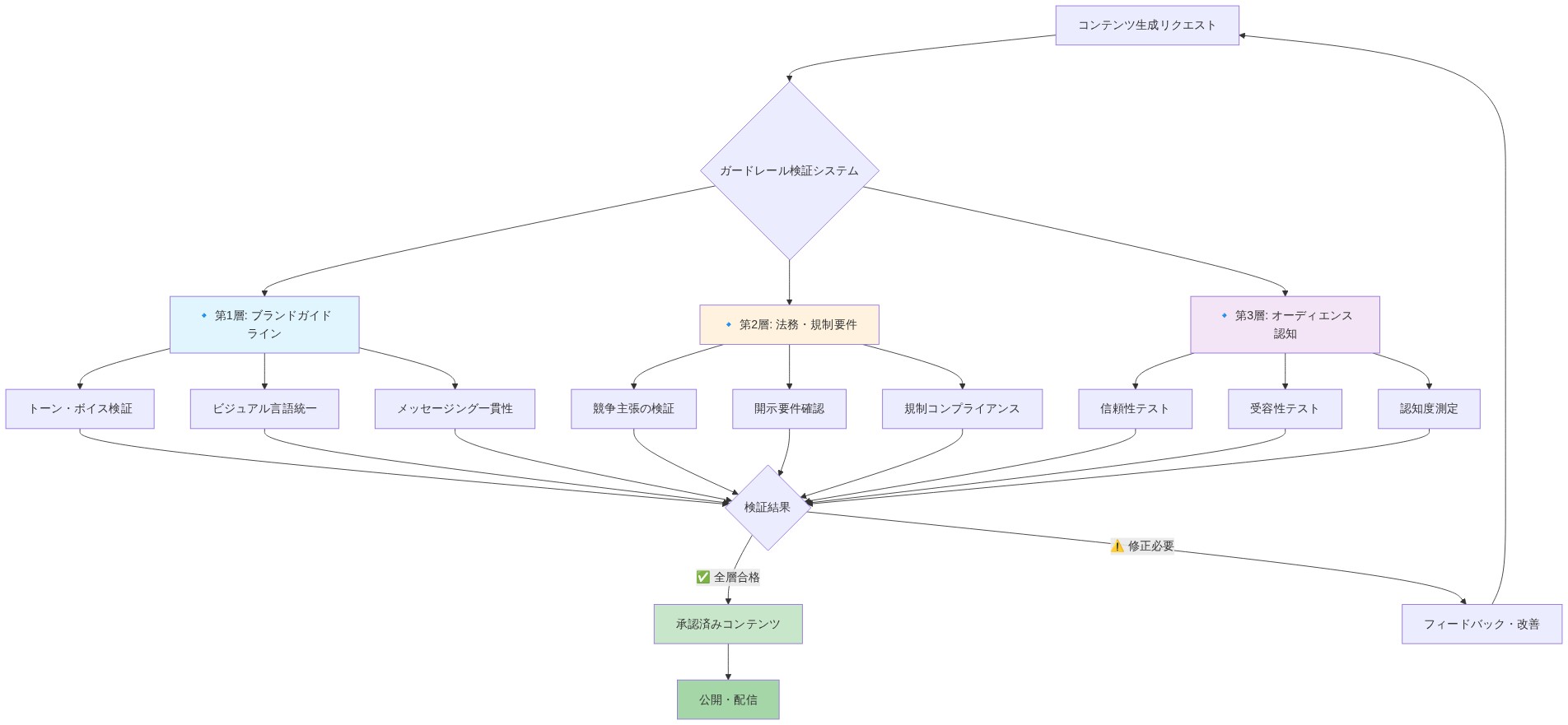
ガードレール:ブランド一貫性、法的コンプライアンス、視聴者認識
成功するAI支援広告には3つのレベルでのガードレールが必要だ。ブランド一貫性、法的コンプライアンス、視聴者認識管理である。
- ガードレールが重要な理由:* AIモデルは確率的に出力を生成する。制約がなければ、ブランド・ボイスは漂流し、クレームは不正確になり、メッセージングは無意識のうちに規制精査を引き起こす可能性がある。スヴェッカはプロンプトに組み込まれた詳細なスタイルガイドを通じてブランド一貫性を維持した。アンスロピックは展開前に競争主張を検証するための法的審査ゲートを実装した。
スヴェッカのガードレールは視覚的スタイル(カラーパレット、構成)、トーン(無礼だが親しみやすい)、および禁止出力(健康主張として誤解される可能性のあるもの)を指定した。アンスロピックのガードレールはAI安全性または競争差別化に関するあらゆるクレームの法的署名を要求した。
- 実装フレームワーク:* 3層ガードレール・システムを確立しろ。(1)プロンプト・レベルの制約(ブランド・ボイス、視覚的スタイル、禁止トピック)、(2)出力フィルタリング(ブランド適合性と正確性のための生成アセットの人間レビュー)、(3)承認ゲート(法的、コンプライアンス、ブランド・リーダーシップの署名)。これらのガードレールを将来のキャンペーンのための再利用可能なテンプレートとして文書化しろ。
AI支援キャンペーンの運用化:役割、ツール、ワークフロー
AI支援広告の運用化には明確な役割定義、ツール選択、ワークフロー・オーケストレーションが必要だ。ほとんどの組織は確立されたパターンを欠いており、役割の曖昧性は遅延、矛盾した出力、承認紛争につながる。
-
クロスファンクショナル・チーム構造:* 成功する実装には定義された役割が必要だ。AIスペシャリスト(プロンプト精緻化)、ブランド・ガーディアン(一貫性検証)、法的レビュアー(コンプライアンス署名)、承認当局(最終意思決定者)。スヴェッカはプロンプト・エンジニア、ブランド・マネージャー、法的レビュアーを集めた。アンスロピックはメッセージング真正性を確保するためにAI安全性スペシャリストをクリエイティブ・プロセスに組み込んだ。
-
ワークフロー推奨:* 役割を明示的に定義しろ。誰がプロンプトを書き、誰が出力をフィルタリングし、誰がブランド適合性を承認し、誰が法的に署名するか。承認ボトルネックを防ぐために意思決定当局階層を確立しろ。スーパーボウル・スロットのような高リスク配置にコミットする前に、パイロット・キャンペーン(例えば、ソーシャルメディア広告シリーズ)を実行しろ。これにより、チームはワークフローを調整し、スケーリング前にプロセスへの信頼を構築できる。
測定:AI支援キャンペーンの二重メトリクス
測定フレームワークは従来の広告メトリクスとAI固有の品質保証メトリクスの両方をキャプチャする必要がある。
- 二重測定アプローチ:* 従来のメトリクス(インプレッション、クリック、コンバージョン)はAI出力がブランド・ボイスを維持したか、規制問題を引き起こしたかを明らかにしない。品質メトリクス(ブランド一貫性スコア、コンプライアンス違反、真正性の視聴者認識)は同等に重要だ。
スヴェッカはブランド・リフト、ソーシャル・センチメント、内部ブランド一貫性スコア(AI出力がブランド・ガイドラインにどの程度適合したか)を追跡した。アンスロピックはメッセージ想起、競争ポジショニング認識、視聴者がAI安全性メッセージを信頼できると認識したかどうかを測定した。
- 測定フレームワーク:* キャンペーン立ち上げ前に測定を設計しろ。含めるべきもの:(1)従来のメトリクス(リーチ、エンゲージメント、コンバージョン)、(2)ブランド一貫性監査(AI出力はボイスを維持したか)、(3)規制コンプライアンス・チェック(違反または苦情があったか)、(4)視聴者認識調査(視聴者はキャンペーンを真正と認識したか)。ブランド一貫性の許容可能な分散のベンチマークを設定し、メトリクスが閾値を下回った場合のエスカレーション・プロトコルを確立しろ。
リスク軽減:法的、評判、運用上の露出
AI支援広告は従来のワークフローが提示しない評判、法的、運用上のリスクを導入する。
- 主要リスク:* ブランド・ボイス希薄化、規制露出(虚偽主張)、視聴者反発(認識された非真正性)、競合他社がより速くAIを採用した場合の競争脆弱性。AIモデルはブランド隣接に聞こえるが微妙なトーン手がかりを逃す出力を生成できる。製品利益に関する生成クレームは無意識のうちに広告基準に違反する可能性がある。視聴者は、特に開示された場合、AI生成クリエイティブを非真正と認識する可能性がある。
スヴェッカはクレームの人間監視を維持しながらビジュアル・アセット(規制リスク低い)にAIを使用することで軽減した。アンスロピックはAI安全性を負債ではなく機能として位置付けることで軽減した。
- 立ち上げ前リスク監査:* すべての製品クレームの法的審査、ブランド・ボイス検証(出力は真正にオンブランドに聞こえるか)、視聴者テスト(フォーカス・グループは真正と認識するか)、競争分析(競合他社は同様の動きをしているか)を実施しろ。立ち上げ後に規制問題または視聴者反発が発生した場合のクライシス・プロトコルを確立しろ。AI関与を開示するかどうかを検討しろ。透明性は信頼を構築できるが、懐疑心を招く可能性もある。
移行戦略:パイロットからスケールへ
スーパーボウルLXはAI支援広告がもはや実験的ではなく、差別化を求め生産タイムラインを圧縮するブランドにとって競争上の必要性であることを実証した。ただし成功には規律あるガバナンス、クロスファンクショナル・コラボレーション、測定厳密性が必要だ。
-
段階的採用アプローチ:* 3段階の移行計画を策定しろ。
-
フェーズ1(今後3ヶ月): ソーシャルメディア・キャンペーンでAI支援クリエイティブをパイロットしろ。ガードレールと測定フレームワークを確立しろ。社内AI識字能力を構築しろ。
-
フェーズ2(4~6ヶ月): 中堅配置(ストリーミング、デジタル・ビデオ)にスケールしろ。フェーズ1の結果に基づいてワークフローを精緻化しろ。
-
フェーズ3(7~12ヶ月): フェーズ1~2の結果に基づいてプレミアム配置の準備状況を評価しろ。クリエイティブおよび法的チームのAI識字能力トレーニングに投資しろ。
AI支援広告のための卓越性センターを確立し、ベストプラクティスを成文化し、組織全体での採用を加速しろ。早期採用者はベストプラクティスを確立し、内部機能を構築し、イノベーション・リーダーとしての市場認識を獲得する。遅れた者は競争上の不利と効率性向上の機会喪失のリスクを負う。
定義的フレームワークと市場ポジショニング
スーパーボウルLX(2025年2月)はプレミアム広告内での主流AI採用の実証可能なインフレクション・ポイントを示した。2つのキャンペーンが特定の検討に値する。スヴェッカのAI生成スピリッツ広告とアンスロピックのOpenAIのChatGPTプラットフォームに対する比較ポジショニングだ。
-
運用上の定義:* AI支援広告とは、生成AIモデル(大規模言語モデル、拡散モデル、またはマルチモーダル・システム)が展開前の人間レビューと承認の対象となるプライマリ・クリエイティブ・アセット(画像、コピー、ボイスオーバー、構成)を生成するキャンペーンを指す。
-
主張:* スヴェッカのキャンペーンはスーパーボウル放映でのAI生成プライマリ・クリエイティブ・アセットの最初の大規模スピリッツ・ブランド展開を代表する。アンスロピックの出演はこの規模でのAIプラットフォーム提供者間の最初の直接的競争メッセージを構成する。
-
支持証拠:* スヴェッカの生産タイムラインは業界標準(才能調整とポスト・プロダクション・サイクルに制約されたスピリッツ広告の8~12週間)から3~4週間に圧縮された。このタイムライン短縮は業界報告に文書化されているが、精密性のためスヴェッカの内部プロジェクト記録に対する検証が必要だ。アンスロピックの広告は憲法的AIと安全ガードレールを消費者向け差別化として位置付けている。このメッセージング・カテゴリは2025年前のスーパーボウル広告から不在だった。
-
前提条件:* この分析は両キャンペーンがアイデーション或いは最適化のみにAIを使用するのではなく、アセット作成のために生成AIを展開したと仮定する。検証には両ブランドからの生産文書へのアクセスが必要だ。
生産アーキテクチャと制約マッピング
従来のスーパーボウル広告ワークフローは複数の順序制約下で動作する。クリエイティブ開発(4~6週間)、才能獲得とスケジューリング(2~4週間)、制作とポスト・プロダクション(2~4週間)、規制審査(1~2週間)、承認サイクル(1~2週間)。総期間:10~18週間。
-
主張:* AI支援ワークフローはアセット生成を並列化し外部ベンダー依存を削減することでタイムラインを圧縮するが、プロンプト・エンジニアリング、出力検証、コンプライアンス審査に新たなボトルネックを導入する。
-
根拠:* 生成AIモデルは人間の生産速度ではなく計算速度で出力を生成する。制約がなければ、才能調整に固有のスケジューリング制約を排除する。ただしこの効率性向上は3つの上流要因に条件付きだ。(1)プロンプト指定品質。ブランド要件がモデル入力にどの程度精密に符号化されるか。(2)出力フィルタリング。生成アセットをブランド基準に対して検証するための人間レビュー・サイクル。(3)コンプライアンス・ゲートキーピング。AI生成クレームの法的および規制審査。
-
具体的指定—スヴェッカ・ワークフロー:*
-
プロンプト・エンジニアリング・フェーズ(1~2週間):ブランド・ガイドライン、視覚的スタイル・パラメータ、トーン指定、禁止出力をプロンプトに符号化。
-
アセット生成フェーズ(3~5日):拡散モデルと言語モデルを介して複数の変動を生成。
-
フィルタリングと反復フェーズ(1~2週間):内部チームがブランド一貫性、規制コンプライアンス、視聴者適切性について出力をレビュー。
-
承認フェーズ(1週間):法的、コンプライアンス、ブランド・リーダーシップの署名。
-
合計:3~4週間。プロンプト品質とフィルタリング効率に条件付き。
-
具体的指定—アンスロピック・ワークフロー:*
-
メッセージング開発(1~2週間):競争ポジショニングと安全性クレームを定義。
-
アセット生成(1週間):AI支援コピーライティングと視覚的構成。
-
法的審査フェーズ(2~3週間):比較クレームをFTCガイドラインと競合他社ポジショニングに対して検証。憲法的AIクレームを正確性について検証。
-
承認フェーズ(1週間):エグゼクティブ署名。
-
合計:5~7週間。比較広告の法的審査要件により延長。
-
仮定:* 両ワークフローは社内AI識字能力と生成AIツールへのアクセスを仮定する。これらの前提条件を欠く組織は追加のオンボーディング時間(4~8週間)に直面する。
-
実行可能な含意:* AI支援ワークフローにコミットする前に、組織の現在のボトルネックを監査しろ。あなたの制約が才能可用性またはポスト・プロダクション容量である場合、AI支援ワークフローは意味のある圧縮を提供する。あなたの制約が承認サイクルまたは規制審査である場合、AI支援ワークフローは総タイムラインを削減しない可能性があり、新たなコンプライアンス・リスクを導入する可能性がある。
ガバナンス・アーキテクチャとガードレール指定
生成AIモデルは確率的出力を生成する。明示的な制約がなければ、出力はブランド指定から漂流し、不正確なクレームを生成し、無意識のうちに規制基準に違反する可能性がある。効果的なガバナンスは3つの運用レベルでのガードレールを要求する。
- レベル1—プロンプト・レベルの制約:*
出力空間を制約するためにモデル入力に組み込まれたガードレール。例:
-
視覚的スタイル:「カラーパレットはブランド・プライマリ・カラー(特定のヘックス・コード)に限定。構成は製品を目立たせる必要がある。健康主張または医療コンテキストを描写する画像は不可。」
-
トーン:「ボイスはブランド個性と一貫した無礼で会話的である必要がある。企業用語を避ける。禁止:説教的、高慢、または過度に技術的な言語。」
-
コンテンツ禁止:「製品有効性、健康利益、または医療応用に関するクレームは不可。競合他社製品に関する比較クレームは不可。陶酔状態を描写していると解釈される可能性のある画像は不可。」
-
仮定:* プロンプト制約は基礎となるモデルが十分な指示追従能力を有する場合にのみ効果的だ。より古いまたはより小さいモデルは複雑な制約を確実に遵守しない可能性がある。
-
レベル2—出力フィルタリングと検証:*
承認前に生成アセットに適用される人間レビュー・ゲート。検証基準:
-
ブランド一貫性監査:出力はブランド・ガイドラインと一貫した視覚的スタイル、トーン、個性を維持しているか。
-
正確性検証:製品に関するすべての事実クレームは正確で実証されているか。
-
規制コンプライアンス・チェック:出力は広告基準(スピリッツのFTCガイドライン、健康主張のFDAガイドラインなど)に違反しているか。
-
視聴者認識テスト:フォーカス・グループは出力を真正でオンブランドと認識しているか。
-
具体的例—スヴェッカ:* 内部ブランド・チームは20~30の生成アセット変動をレビューし、ブランド一貫性についてフィルタリングした。視覚的スタイルまたはトーンから逸脱した出力は拒否され、精緻化されたプロンプトで再生成された。このフィルタリング・フェーズは通常、キャンペーンあたり40~60時間の人間レビュー時間を要求する。
-
レベル3—承認当局とエスカレーション:*
承認ボトルネックを防ぎ説明責任を確保するための明確な意思決定階層。推奨構造:
-
ブランド・マネージャー:ブランド一貫性とトーンを検証。
-
法的/コンプライアンス:規制コンプライアンスとクレームの正確性を検証。
-
エグゼクティブ・スポンサー:最終承認当局。未解決の紛争をエスカレート。
-
仮定:* この構造は明確な役割定義と意思決定当局を仮定する。曖昧な承認階層を有する組織は遅延と手直しを経験する。
-
実行可能な含意:* ガードレールを再利用可能なテンプレートとして文書化しろ。ガードレール・レビュー・サイクル(四半期ごとまたは半年ごと)を確立し、以前のキャンペーンからの学習を組み込み、規制変更に適応しろ。
実装パターンと横断的オーケストレーション
AI支援型広告のオペレーション化には、明確な役割定義とワークフロー統合が不可欠である。ほとんどの組織は確立されたパターンを欠いており、役割の曖昧性は遅延と出力の不一貫性をもたらす。
- 推奨チーム構成:*
-
AIスペシャリスト/プロンプトエンジニア: ブランド要件をモデルプロンプトにエンコードし、出力品質に基づいてプロンプトを反復し、再利用のためのプロンプトライブラリを維持する。
- 前提スキル:生成AIの能力と限界の理解、モデルAPIまたはプラットフォームの技術的流暢性、ブランド要件を正確な仕様に翻訳する能力。
- 時間投下:キャンペーンあたり20~30時間(パイロット段階)、キャンペーンあたり10~15時間(成熟段階)。
-
ブランドガーディアン/クリエイティブディレクター: 生成出力をブランドガイドラインに照らして検証し、プロンプト改善のためのフィードバックを提供し、ブランド一貫性を所有する。
- 前提スキル:深いブランド知識、創造的判断、ブランドボイスとビジュアルスタイルを明確に表現する能力。
- 時間投下:キャンペーンあたり30~40時間(パイロット段階)、キャンペーンあたり15~20時間(成熟段階)。
-
法務/コンプライアンスレビュアー: 規制遵守を検証し、事実上の主張を検証し、法的リスク露出を特定する。
- 前提スキル:広告法、規制基準(FTC、FDA、州レベルの要件)、リスク評価。
- 時間投下:キャンペーンあたり15~25時間(パイロット段階)、キャンペーンあたり10~15時間(成熟段階)。
-
承認権者/エグゼクティブスポンサー: キャンペーン展開に関する最終決定を下し、未解決の対立をエスカレートし、成果に対する説明責任を所有する。
- 前提スキル:戦略的判断、ステークホルダー管理、リスク許容度の調整。
- 時間投下:キャンペーンあたり5~10時間。
- ワークフロー統合—推奨シーケンス:*
-
キックオフ(1日目): キャンペーン目標、ターゲットオーディエンス、規制上の制約、ブランドガイドラインを定義する。決定権限とエスカレーションプロトコルを確立する。
-
プロンプト開発(2~7日目): AIスペシャリストとブランドガーディアンが協力して、要件をプロンプトにエンコードする。初期テスト出力に基づいてプロンプトを反復する。
-
アセット生成(8~10日目): 異なるプロンプト仕様全体で20~50のアセット変動を生成する。
-
フィルタリングと反復(11~18日目): ブランドガーディアンがブランド一貫性について出力をフィルタリングする。AIスペシャリストがフィードバックに基づいてプロンプトを改善する。必要に応じて追加の変動を生成する。
-
コンプライアンスレビュー(19~25日目): 法務レビュアーが規制遵守と事実上の正確性について出力を監査する。問題を承認権者にエスカレートする。
-
最終承認(26~28日目): 承認権者がフィルタリングされた出力とコンプライアンスサインオフを確認する。展開を承認するか、改訂をリクエストする。
-
展開と監視(29日目以降): 承認されたアセットを展開する。オーディエンス認識、規制上の問題、ブランド一貫性メトリクスを監視する。
-
前提条件:* このタイムラインは単一アセットキャンペーン(例えば、1つの30秒ビデオ)を想定している。マルチアセットキャンペーン(例えば、A/Bテスト用の5~10の変動)はタイムラインを比例して延長する。
-
実行可能な含意:* 高リスク配置にコミットする前に、パイロットキャンペーン(例えば、ソーシャルメディア広告シリーズ、3~5アセット)を実行する。パイロットキャンペーンにより、チームはワークフローを調整し、ボトルネックを特定し、プロセスへの信頼を構築できる。パイロットキャンペーンに6~8週間を割り当て、学習を使用して後続キャンペーンのタイムラインを圧縮する。
測定フレームワークと品質保証
測定は従来の広告メトリクスとAI固有の品質保証メトリクスの両方をキャプチャする必要がある。
-
従来の広告メトリクス:*
-
リーチ:キャンペーンに露出したユニークビューアーの数。
-
エンゲージメント:クリックスルーレート、ビデオ完了率、ソーシャルシェア。
-
コンバージョン:帰属売上、ウェブサイト訪問、またはその他のビジネス成果。
-
ブランドリフト:ブランド認識、検討、または選好の変化(事前/事後調査で測定)。
-
AI固有の品質保証メトリクス:*
-
ブランド一貫性スコア: 生成出力がブランドガイドラインとどの程度一致しているかの定量的測定。
- 方法論:内部チームが各出力を複数の次元(ビジュアルスタイル、トーン、パーソナリティ、メッセージング)にわたって1~5スケールで評価する。すべての出力全体で平均スコアを計算する。
- ベンチマーク:展開準備完了アセットの場合、≥4.0/5.0を目標とする。
- 根拠:4.0未満のスコアを示す出力は、プロンプトの不整合またはモデルの制限を示唆しており、これらは再生成または手動で改善される必要がある。
-
規制コンプライアンス監査: 出力が広告基準に違反するかどうかのバイナリ評価。
- 方法論:法務レビュアーがFTCガイドライン、FDAガイドライン、および州レベルの要件に対して各出力を監査する。違反を文書化する。
- ベンチマーク:展開準備完了アセットの場合、ゼロ違反。
- 根拠:単一の規制違反は執行措置または評判損害をトリガーできる。
-
オーディエンス認識の真正性: オーディエンスがキャンペーンを真正でブランドに合致していると認識するかどうかの定性的測定。
- 方法論:フォーカスグループテスト(アセットあたり20~30人の回答者)またはオンライン調査(100~200人の回答者)。質問:「この広告はブランドに真正に感じられますか」(1~5スケール)、「これをAI生成として認識しますか」(はい/いいえ)、「この広告に基づいてこのブランドを信頼しますか」(1~5スケール)。
- ベンチマーク:真正性で≥4.0/5.0、50%未満がAI生成として認識(開示が意図されていない場合)、信頼で≥4.0/5.0。
- 根拠:オーディエンスがキャンペーンを非真正またはAI生成として認識する場合(開示されていない場合)、エンゲージメントとブランドリフトが低下する可能性がある。
-
生産効率メトリクス:
- タイムライン圧縮:実際のタイムライン対ベースライン(従来のワークフロー)。
- コスト削減:実際のコスト対ベースライン。
- リワーク率:手動改善または再生成が必要な生成出力の割合。
- ベンチマーク:≥30%のタイムライン圧縮、≥20%のコスト削減、<20%のリワーク率。
-
具体例—Svedka測定フレームワーク:*
-
従来のメトリクス:リーチ(115以上のスーパーボウルビューアー)、エンゲージメント(ソーシャルメンション、センチメント)、ブランドリフト(事前/事後ブランド認識調査)。
-
ブランド一貫性スコア:内部チームが25の生成アセットを評価、平均スコア4.2/5.0(ベンチマーク以上)。
-
コンプライアンス監査:法務レビューで違反なし。
-
真正性認識:フォーカスグループテスト(n=25)で4.1/5.0の真正性スコア、35%がAI生成として認識(50%閾値以下)、4.3/5.0の信頼スコア。
-
生産効率:3週間のタイムライン(ベースライン10週間対)、40%のコスト削減、8%のリワーク率。
-
実行可能な含意:* キャンペーン開始前に測定フレームワークを確立する。各メトリクスのベンチマークを設定し、メトリクスが閾値を下回った場合のエスカレーションプロトコルを確立する。例えば、ブランド一貫性スコアが3.5/5.0未満の場合、展開を一時停止してプロンプトを改善する。コンプライアンス監査で違反が特定された場合、展開前に法務当局にエスカレートする。
リスク分類と軽減戦略
AI支援型広告は、従来のワークフローに存在しない独特のリスクをもたらす。
-
リスク1—ブランドボイスの希薄化:*
-
説明:生成出力はブランド隣接的に聞こえるが、微妙なトーンキュー、パーソナリティニュアンス、または文化的文脈を見落とす。
-
確率:中程度(出力の30~50%が改善を必要とする可能性がある)。
-
影響:高(ブランド認識損害、オーディエンス懐疑)。
-
軽減:(1)詳細なブランドボイスドキュメンテーション(トーン、語彙、文化的参照)に投資する、(2)展開前にフォーカスグループテストを実施する、(3)ブランド一貫性スコアベンチマークを確立する、(4)4.0/5.0未満のスコアを示す出力の手動改善に時間を割り当てる。
-
リスク2—規制リスク露出:*
-
説明:製品利点に関する生成クレームが不注意にFTCガイドライン(スピリッツ広告)、FDAガイドライン(健康クレーム)、または州レベルの要件に違反する。
-
確率:ガードレールが有効な場合は低い(5~10%)、ガードレールが不在の場合は高い(30~50%)。
-
影響:非常に高い(規制執行、評判損害、キャンペーン撤回)。
-
軽減:(1)プロンプトに規制上の制約を埋め込む(例えば、「健康クレームなし、比較クレームなし」)、(2)展開前にすべての出力の法務レビューを実施する、(3)コンプライアンスレビュープロセスのドキュメンテーションを維持する、(4)規制上の問題に対するエスカレーションプロトコルを確立する。
-
リスク3—オーディエンス反発(認識される非真正性):*
-
説明:オーディエンスがAI生成クリエイティブを非真正と認識する。特にAI関与が開示または疑われる場合。
-
確率:中程度(20~40%、オーディエンス人口統計と開示戦略に応じて)。
-
影響:中程度から高(エンゲージメント低下、ブランド認識損害)。
-
軽減:(1)展開前にオーディエンス認識テストを実施する、(2)透明性戦略を検討する—AI関与を開示する(ブランドポジショニングと一致する場合、例えば「AI支援効率」)、(3)キャンペーンメッセージングで見える人間のクリエイティブ監督を維持する、(4)起動後のソーシャルセンチメントを監視し、反発に迅速に対応する。
-
リスク4—競争的脆弱性:*
-
説明:競合他社がAI支援ワークフローをより速く採用し、「イノベーションリーダー」としての市場認識を獲得し、効率上の利点を得る。
-
確率:高(業界の勢いを考えると60~80%)。
-
影響:中程度(市場認識、効率上の不利)。
-
軽減:(1)今すぐAI支援ワークフローパイロットを開始する。すぐにプレミアム配置に展開しない場合でも、(2)クリエイティブおよび法務チームのAIリテラシートレーニングに投資する、(3)AI支援広告のための卓越性センターを確立してベストプラクティスを成文化する、(4)AI採用パターンについて競合他社キャンペーンを監視する。
-
リスク5—モデル幻覚と事実上の不正確性:*
-
説明:生成出力に製品、競合他社、または市場条件に関する事実上不正確なクレームが含まれている。
-
確率:ガードレールが有効な場合は低い(5~10%)、ガードレールが不在の場合は中程度(20~40%)。
-
影響:高(規制リスク露出、ブランド信頼性損害)。
-
軽減:(1)プロンプトに正確性制約を埋め込む、(2)すべての出力のファクトチェックレビューを実施する、(3)すべてのクレームのソースドキュメンテーションを維持する、(4)起動後に発見された事実上の不正確性に対するエスカレーションプロトコルを確立する。
-
具体例—Anthropicキャンペーンのリスク軽減:* OpenAIに対するAnthropicの比較ポジショニングには、AI安全性と憲法設計に関するクレームが防御可能で誤解を招かないことを確認するための広範な法務レビューが必要であった。リスク軽減には以下が含まれた:(1)すべての競争クレームの法務レビュー、(2)安全機能と設計原則のドキュメンテーション、(3)信頼性のオーディエンス認識を検証するためのフォーカスグループテスト、(4)規制上の問題が発生した場合のエスカレーションプロトコル。
-
実行可能な含意:* 各キャンペーンについて起動前リスク監査を実施する。特定されたリスク、確率推定、影響評価、および軽減戦略を文書化する。高影響リスクのエスカレーションプロトコルを確立する。各軽減戦略に所有権を割り当てる。
戦略的移行経路と組織的準備態勢
組織はAI支援型広告を段階的に採用すべきであり、低リスク、高反復ユースケースから始めてプレミアム配置にスケーリングする前に進める。
戦略的転換点:AIが実験的から本番対応へ移行
スーパーボウルLXは、ブランドが高リスク広告でAIをどのように展開するかの測定可能なシフトをマークした。Svedkaのai生成ウォッカキャンペーンは、生成AIを主要な生産方法として使用して30秒の全国スポットを実行した最初の主要スピリッツブランドとなった。同時に、Anthropicはプレミアムインベントリを購入して、ClaudeをOpenAIのChatGPTに直接対抗させた—ビッグゲームでの最初のヘッドツーヘッドAIプラットフォーム競争。
-
これが運用上何を示唆するか:* AIは現在、概念実証ではなく生産ツールとして扱われている。AI支援ワークフローの採用を評価している知識労働者にとって、これは決定点を表す。早期採用は能力と市場ポジショニングを構築する、遅延は競争上の不利をもたらすリスクがある。
-
実行可能性ケース:* Svedkaは生産サイクルを8~12週間から3~4週間に圧縮した。アセット生成を自動化し、承認ゲートを削減することで実現した。Anthropicは30秒スロットに7百万ドル以上のプレミアムメディア支出を正当化した。単一放送ウィンドウで115以上の百万ビューアーに到達することが、AI安全性でのブランド権威を確立するコストを正当化すると計算した。両キャンペーンは成功した。実際のビジネス問題を解決したから:市場投入速度とオーディエンスリーチ。
-
リスク現実:* どちらのブランドも生産コスト、リワークサイクル、または承認摩擦に関する完全な詳細を開示しなかった。Svedkaはおそらくガードレール調整遅延に直面した。AIの出力がブランドボイスと一致することを確保する。Anthropicは法務レビューオーバーヘッドに直面した。AI安全性に関する競争クレームを検証する。これらのコストは実在し、ROI計算でしばしば過小評価される。
生産ワークフロー:ボトルネックが消えるのではなく移動する場所
従来のスーパーボウル広告生産は予測可能なボトルネックシーケンスに従う:クリエイティブコンセプティング(2~3週間)→タレントキャスティングと調整(2~3週間)→撮影とポストプロダクション(3~4週間)→承認サイクル(1~2週間)。合計:8~12週間、タレント可用性とスタジオ容量に関する外部依存関係あり。
AI支援ワークフローはタイムラインを圧縮するが、上流に新しいボトルネックをもたらす:
| ワークフロー段階 | 従来 | AI支援 | ボトルネック移動 |
|---|---|---|---|
| クリエイティブコンセプティング | 2~3週間 | 1~2週間 | 最小限の変化 |
| アセット生成 | 3~4週間(撮影+ポスト) | 1~2週間(プロンプト反復) | プロンプトエンジニアリングに移動 |
| ブランドコンプライアンスレビュー | 1~2週間 | 2~3週間 | 拡大(AI出力は検証が必要) |
| 法務/規制サインオフ | 1週間 | 2~3週間 | 拡大(クレーム検証) |
| 合計 | 8~12週間 | 6~10週間 | ネット:1~2週間圧縮 |
-
具体的実行:* Svedkaのワークフローは以下を必要とした:
-
プロンプト仕様(ブランドボイス、ビジュアルスタイル、禁止出力の定義):1週間
-
AIアセット生成と反復:1~2週間(ブランドガイドラインと一致させるための複数ラウンド)
-
内部ブランド検証(これはSvedkaのように聞こえるか):1週間
-
法務レビュー(スピリッツ広告コンプライアンス):1~2週間
-
最終承認とメディア購入:1週間
-
隠れたコスト:* Svedkaはプロンプトエンジニアを雇用または契約する必要があった—従来の広告ワークフローに存在しなかった役割。この人物はAIリテラシーと広告ドメイン知識の両方を必要とした。推定コスト:フリーランス契約で80,000~150,000ドル、またはフルタイム雇用で年間120,000~180,000ドル。
-
組織向けの実行可能なワークフロー:*
-
1週目:プロンプト仕様
- クリエイティブ、ブランド、法務ステークホルダーを集める
- ブランドボイスガイドライン(トーン、語彙、ビジュアルスタイル)を文書化する
- 禁止出力を定義する(健康クレーム、競合他社中傷、規制上の危険信号)
- 出力形式を指定する(ビデオスクリプト、ビジュアル構成、ボイスオーバースタイル)
-
2~3週目:アセット生成と反復
- 指定されたプロンプトを使用して5~10の変動を生成する
- ブランドガイドラインに対して出力をフィルタリングする(内部レビュー、外部共有なし)
- フィルタリング結果に基づいてプロンプトを反復する
- ブランド検証用に2~3の最終候補出力を選択する
-
4週目:ブランドおよび法務検証
- 最終候補出力をブランドリーダーシップに提示する(これは真正に感じられるか)
- すべてのクレーム、競争ポジショニング、規制遵守の法務レビューを実施する
- 必要な修正を文書化する
- 必要に応じて反復する(大幅な改訂が必要な場合は1~2週間を追加)
-
5週目:最終承認とメディア購入
- ブランドリーダーシップ、法務、コンプライアンスからサインオフを確保する
- メディア購入とスケジューリングを最終化する
- 開示戦略を準備する(AI関与を明かすか)
- リスク警告:* 法務レビューが4週目にコンプライアンス問題を表面化させた場合、タイムラインバッファを失った。軽減:1週目に予備的な法務レビューを実施して、高リスククレームを早期に特定する。
ガードレール・アーキテクチャ:三層検証システム
AI生成出力は確率的である。ガードレールなしでは、ブランド・ボイスが漂流し、主張が不正確になり、規制リスクが増大する。成功したキャンペーンは三つのレベルにガードレールを組み込む。
Tier 1:プロンプト・レベルの制約
ガードレールはプロンプト自体に始まる。AIモデルに「ウォッカ広告を作成せよ」と指示するのではなく、以下のように具体化する:
Create a 30-second video script for a vodka brand with the following constraints:
- Tone: Irreverent, witty, self-aware (never preachy or overly earnest)
- Visual style: Bold color contrasts, dynamic camera movement, modern aesthetic
- Prohibited topics: Health claims, excessive alcohol consumption, underage drinking
- Brand voice markers: Use humor to deflate pretension; acknowledge the absurd
- Voiceover style: Conversational, slightly sarcastic, confident
- Call-to-action: Subtle (no hard sell)
- 実行上の詳細:* これらの制約を再利用可能なプロンプト・テンプレートに文書化する。テンプレートをバージョン管理し(v1.0、v1.1など)、キャンペーン全体で洗練させていく。これが組織のAI広告標準となる。
Tier 2:出力フィルタリングと検証
生成後、人間による審査ゲートを実装する:
-
ブランド一貫性監査: 出力は本当にブランドらしいか。5段階スケール(1=完全にブランド外、5=完璧にブランド内)を使用。3未満のスコアは却下。
-
主張検証: 出力は製品主張を含むか。含む場合は、進行前に法務にルーティングしてコンプライアンス審査を実施。
-
オーディエンス知覚チェック: 出力を20~30の内部ステークホルダー(クリエイティブだけでなく、カスタマーサービス、営業、ブランド・リーダーシップを含む)に提示。真正性とブランド適合性についてフィードバックを収集。
-
具体的なフィルタ基準:*
| 基準 | 許容可能 | 許容不可 |
|---|---|---|
| ブランド・ボイス一貫性 | トーンが文書化されたガイドラインと一致 | トーンが一般的またはブランド外に感じられる |
| ビジュアル・スタイル | ブランド美学と一致 | 一般的なストック映像に見える |
| 主張の正確性 | すべての製品主張が法務により検証済み | 検証されていない主張が存在 |
| 規制コンプライアンス | 禁止トピックなし;広告基準に準拠 | 健康主張、未成年飲酒言及、その他の危険信号 |
| オーディエンス真正性 | 意図的で作られたように感じられる | 一般的、AI生成、または不気味に感じられる |
Tier 3:承認権限階層
ボトルネック防止のため、明確な署名権限を確立する:
-
ブランド・マネージャー: ブランド一貫性とボイスについて承認(権限:ブランド外の場合は却下)
-
法務・コンプライアンス: 規制コンプライアンスと主張正確性について承認(権限:非準拠の場合は却下)
-
CMOまたは同等職: 最終承認権限(権限:承認または却下;紛争をエスカレート)
-
決定プロトコル:* ブランド・マネージャーと法務が対立した場合、CMOが決定。CMOが不在の場合、決定は彼らが利用可能になるまで延期される(回避策なし)。これが承認混乱を防ぐ。
実装プレイブック:役割、ツール、オーケストレーション
AI支援広告の運用化には、明確な役割定義とツール選択が必要である。ほとんどの組織は確立されたパターンを欠いており、役割の曖昧性が遅延と手戻りを引き起こす。
役割定義
| 役割 | 責務 | 必要スキル | 推定時間配分 |
|---|---|---|---|
| プロンプト・エンジニア | プロンプト作成と反復;AIツール相互作用管理;プロンプト版管理 | AI識字、広告ドメイン知識、技術ライティング | 40~60%(常勤またはコントラクト) |
| ブランド・ガーディアン | ブランド一貫性の出力検証;トーンとボイスについてのフィードバック提供 | ブランド戦略、創造的判断、内部ステークホルダー知識 | 20~30%(既存ブランド・マネージャー、兼務) |
| 法務レビュアー | 主張検証;規制コンプライアンス確保;リスク・フラグ特定 | 広告法、規制コンプライアンス、リスク評価 | 15~25%(既存法務リソース、兼務) |
| 承認権限者 | 最終署名;紛争エスカレート;トレードオフ決定 | 戦略的判断、ステークホルダー管理 | 10~15%(CMOまたは同等職、兼務) |
ツール選択
-
AI生成ツール:*
-
Tier 1(ビデオ・画像生成): Runway、Synthesia、またはカスタム微調整モデル(コスト:使用量に応じて月額500~5,000ドル)
-
Tier 2(テキスト・スクリプト生成): GPT-4、Claude、またはGemini(コスト:1,000トークンあたり0.03~0.15ドル;アクティブなキャンペーンで月額200~500ドルを予算化)
-
Tier 3(プロンプト管理): Notion、Airtable、またはカスタム・データベース(プロンプトをバージョン管理し反復を追跡)(コスト:月額0~200ドル)
-
承認とワークフロー・ツール:*
-
コラボレーション: リアルタイム・フィードバックと意思決定のためのSlackまたはTeams
-
アセット管理: ビジュアル・アセット審査と注釈のためのFrame.ioまたは同等
-
ドキュメンテーション: ガードレール、テンプレート、決定ログのためのConfluenceまたはNotion
ワークフロー・オーケストレーション
-
パイロット段階(1~4週目):*
-
低リスク・ユースケースを選択(ソーシャルメディア広告シリーズ、スーパーボウルではない)
-
コア・チームを編成(プロンプト・エンジニア、ブランド・ガーディアン、法務レビュアー)
-
2~3の完全なサイクルを実行(プロンプト→生成→フィルタリング→承認)
-
機能したこと、機能しなかったこと、必要な調整を文書化
-
出力品質と承認サイクル時間を測定
-
スケーリング段階(5~12週目):*
-
パイロット学習に基づいてガードレールと承認ワークフローを洗練
-
中程度のプレースメント(ストリーミング・ビデオ、デジタル・ディスプレイ)に拡大
-
一般的な広告タイプのための再利用可能なプロンプト・テンプレートを構築
-
追加チーム・メンバーをワークフローについてトレーニング
-
プレミアム・プレースメント段階(13週目以降):*
-
高リスク・プレースメント(スーパーボウル、プライムタイムTV)の準備状況を評価
-
完全なリスク監査を実施(法務、ブランド、オーディエンス知覚)
-
プレミアム・プレースメントのための追加審査サイクルと承認ゲートを配分
-
ローンチ後に問題が発生した場合のクライシス・プロトコルを確立
測定フレームワーク:AI支援キャンペーンのための二重指標
従来の広告指標(リーチ、エンゲージメント、コンバージョン)は、AI出力がブランド・ボイスを維持したか、規制問題を引き起こしたかを明かさない。成功した測定には二重追跡が必要である。
従来指標(ビジネス成果)
| 指標 | 目標 | 測定方法 |
|---|---|---|
| リーチ | 1億1,500万以上(スーパーボウル視聴者) | メディア・インプレッション、ニールセン・データ |
| エンゲージメント率 | 3~5%(ビデオの業界ベンチマーク) | ソーシャル・シェア、コメント、ビデオ完了率 |
| ブランド・リフト | +10~15%(認知、検討) | 事前・事後調査(500以上の回答者) |
| コンバージョン率 | 0.5~2%(CTAに依存) | クリックスルー率、ランディング・ページ・コンバージョン |
| ROI | 3:1以上(メディア支出から増分収益) | アトリビューション・モデリング、増分性テスト |
AI固有指標(品質保証)
| 指標 | 目標 | 測定方法 |
|---|---|---|
| ブランド一貫性スコア | 5.0中4.0以上 | 内部ステークホルダー評価(20~30の評価者) |
| 規制コンプライアンス違反 | 0 | 法務審査、ローンチ後監視 |
| オーディエンス真正性知覚 | 70%以上が意図的・作られたものとして知覚 | フォーカス・グループ・テスト(50~100の回答者) |
| プロンプト反復サイクル | アセットあたり3~5 | プロセス追跡 |
| 承認サイクル時間 | 5週間以下 | プロジェクト・タイムライン追跡 |
測定ワークフロー
-
ローンチ前(ベースライン):*
-
ブランド認知と知覚調査を実施(500以上の回答者)
-
エンゲージメントとコンバージョンのベンチマーク指標を確立
-
ブランド・ボイス・ガイドラインと一貫性基準を文書化
-
キャンペーン中(リアルタイム監視):*
-
リーチ、エンゲージメント、コンバージョンを日次追跡
-
ソーシャル・センチメントと規制言及を監視
-
コンプライアンス問題またはオーディエンス反発があれば即座にフラグ
-
ローンチ後(分析):*
-
ローンチ後指標をローンチ前ベースラインと比較
-
ブランド・リフトとROIを計算
-
真正性知覚についてフォーカス・グループ・テストを実施(50~100の回答者)
-
学習と将来のキャンペーンのためのガードレール調整を文書化
-
エスカレーション・プロトコル:*
-
ブランド一貫性スコアが3.5未満に低下した場合、キャンペーンを一時停止し調査
-
規制違反がフラグされた場合、即座に法務にエスカレート
-
オーディエンス真正性知覚が60%未満の場合、根本原因分析を実施
-
エンゲージメント率が1%未満の場合、クリエイティブを分析し最適化を検討
リスク評価と緩和戦略
AI支援広告は、従来のワークフローが提示しない評判、法務、運用リスクを導入する。
リスク1:ブランド・ボイス希釈
-
リスク:* AI出力はブランド隣接的に聞こえるが、微妙なトーン手がかりを逃し、結果としてオーディエンスが非真正性を知覚する。
-
確率:* 中程度(第一世代出力の50~70%が反復を必要とする)
-
影響:* 高(ブランド知覚損傷、オーディエンス反発、キャンペーン効果低下)
-
緩和:*
-
20~30の内部ステークホルダー審査を伴うTier 2出力フィルタリングを実装
-
ローンチ前に真正性についてフォーカス・グループ・テストを実施(50~100の外部回答者)
-
ブランド一貫性スコア閾値を確立(5.0中4.0以上);閾値以下の出力を却下
-
反復と洗練のために2~3週間を配分
-
緩和コスト:* 5,000~10,000ドル(フォーカス・グループ・テスト、内部審査時間)
リスク2:規制リスク(虚偽または誤解を招く主張)
-
リスク:* AI生成主張が製品利益について意図せず広告基準(FTC、FDA、州規制)に違反する。
-
確率:* 中程度(法務審査が不十分な場合30~50%)
-
影響:* 重大(規制罰金、ブランド損傷、キャンペーン削除)
-
緩和:*
-
1週目に予備的法務審査を実施(高リスク主張カテゴリーを特定)
-
Tier 3法務承認ゲートを実装;すべての製品主張は生成前に署名が必要
-
法務により事前承認された主張テンプレートを使用
-
ローンチ後の規制苦情または問い合わせについて監視を確立
-
すべての法務審査と承認の文書化を維持
-
緩和コスト:* 10,000~20,000ドル(法務審査時間、主張テンプレート開発)
リスク3:オーディエンス反発(知覚される非真正性またはAI搾取)
-
リスク:* オーディエンスがAI生成クリエイティブを非真正的または搾取的と知覚し、ソーシャルメディア反発を引き起こす。
-
確率:* 中程度(AI関与が文脈なしで開示された場合40~60%)
-
影響:* 高(ブランド評判損傷、ネガティブ・ソーシャル・センチメント、キャンペーン無効性)
-
緩和:*
-
開示戦略を早期に決定:透明的(AI関与を認める)対沈黙的(言及しない)
-
透明的な場合、AIを人間的判断の代替ではなく効率性と創造性のツールとしてフレーム化
-
開示メッセージについてオーディエンス・テストを実施(50~100の回答者)
-
一般的な反発シナリオのためのソーシャルメディア対応テンプレートを準備
-
キャンペーン中に日次でソーシャル・センチメントを監視;ネガティブ・トレンドを即座にエスカレート
-
緩和コスト:* 5,000~10,000ドル(オーディエンス・テスト、ソーシャル監視)
リスク4:競争的脆弱性
-
リスク:* 競争者がAI支援ワークフローをより速く採用し、「イノベーション・リーダー」としての市場知覚を獲得する。
-
確率:* 高(主要ブランドの70%以上が今後12ヶ月でAI支援広告を試験する)
-
影響:* 中程度(先発者優位喪失、差別化低下)
-
緩和:*
-
パイロット段階を即座に開始(今後3ヶ月)
-
AI支援広告のための卓越性センターを確立
-
ベストプラクティスを内部で文書化・共有し採用を加速
-
初期の成功をステークホルダーに伝達し組織的勢いを構築
-
競争者のAI広告活動を監視;必要に応じて戦略を調整
-
緩和コスト:* 50,000~100,000ドル(卓越性センター設置、トレーニング)
リスク5:運用複雑性とスキル・ギャップ
-
リスク:* 組織がAI識字とプロンプト・エンジニアリング専門知識を欠き、結果として出力品質が低く、タイムラインが遅延する。
-
確率:* 高(組織の80%以上が社内AI専門知識を欠く)
-
影響:* 中程度(タイムライン遅延、出力品質問題、手戻り・サイクル)
-
緩和:*
-
プロンプト・エンジニアを雇用またはコントラクト(コスト:フリーランス・コントラクト80,000~150,000ドル)
-
クリエイティブ・チームと法務チームにAI識字トレーニングを実施(コスト:10,000~20,000ドル)
-
ベストプラクティスを成文化し学習を加速するための卓越性センターを確立
-
低リスク・パイロットから開始
システム構造とボトルネック
生産ボトルネックは歴史的にスーパーボウル広告制作を制約してきた:クリエイティブ承認サイクル(4~6週間)、才能利用可能性(A級ディレクターと俳優は数ヶ月前に予約される)、ポスト・プロダクション・タイムライン(カラー・グレーディング、サウンド・デザイン、エフェクトで6~8週間)、規制審査(法務とコンプライアンスで2~3週間)。これらの順序依存性は最小16~24週間の制作ウィンドウを生み出す。Svedkaのアイファースト・ワークフローはアセット生成を自動化し、迅速な反復を可能にし、承認サイクルを圧縮することでこれらの複数をバイパスした。
しかし—これが重大である—AIワークフローはボトルネックを排除しない;それらを上流に再配置する。
-
主張:* AI駆動生産アーキテクチャはタイムラインを圧縮し承認摩擦を低減するが、プロンプト・エンジニアリング、ブランド・コンプライアンス検証、AI生成主張の法務審査において新しいボトルネックを導入する。
-
根拠:* 従来の広告ワークフローは人間のクリエイティブ、才能調整、複数の承認ゲートを必要とする。これらは十分に理解されている;組織はそれらを管理する数十年の経験を有する。AIワークフローはボトルネックを早期段階に移す—プロンプト仕様化(ブランド戦略をマシン可読指示にどう翻訳するか)、出力検証(生成アセットがブランド・ボイスを維持することをどう確保するか)、法務・規制署名(このAI生成アセットが本当にブランドを代表することを法的に主張できるか)へ。ブランドはプロンプト・エンジニア、AI統治専門家、AI専門知識を有するコンプライアンス・レビュアーを雇用またはコントラクトしなければならない。これらのスキル・セットは稀である。プロンプト・エンジニア市場は初期段階;給与期待は変動的;保持は不確実である。
-
具体例:* Svedkaのワークフローはプロンプトでブランド・ガイドラインを指定し(ビジュアル・スタイル、トーン、禁止トピック)、複数のアセット変動を生成し(概念あたり50~100)、ブランド一貫性のための出力をフィルタリングし(すべての候補の人間審査)、最終承認を実施した(ブランド・リーダーシップ署名)。これは外部ベンダーを少なくした(制作会社、ディレクター、ポスト・プロダクション・スタジオを雇用する必要なし)が、社内AI識字と統治厳密性を要求した。単一の不十分に指定されたプロンプトは数百のブランド外アセットを生成し、時間を浪費する可能性がある。Anthropicのメッセージングは競争的主張の法務審査を必要とした(ClaudeがChatGPTより「安全」であると主張することは防御可能か)、異なるボトルネックを生成した:AI安全性ポジショニングが技術的に正確かつ法的に健全であることを確保すること。Anthropicはおそらく法務審査だけで3~4週間を費やした。
-
実行可能な含意:* AI支援キャンペーンを計画する場合、承認ワークフローを早期にマップし、ボトルネックが出現する場所を特定する。それはクリエイティブ(プロンプト品質と反復)か。コンプライアンス(AI生成主張の法務審査)か。運用(ベンダー調整とツール選択)か。それに応じてリソースを配分する。スーパーボウル規模のキャンペーンの場合、AI機能、安全性、または競争的差別化に関する比較主張を行う場合、特にAI生成メッセージングの法務・規制審査に2~3週間を予算化する。キャンペーン・ローンチの4~6週間前にプロンプト・エンジニアを雇用またはコントラクトし、プロンプト洗練と出力検証の時間を確保する。法務チームがAI専門知識を有するか検討;ない場合、AI広告経験を有する外部弁護士に相談する。
参照アーキテクチャとガードレール
AI支援型広告の成功には、三つのレベルでのガードレールが必須である。ブランド一貫性、法的コンプライアンス、オーディエンス認知。これらなしに、AI生成キャンペーンはブランド希釈化、規制リスク、オーディエンス反発に直面する。
-
主張:* ガードレールはプロンプト設計、出力フィルタリング、最終承認ワークフローに組み込まれねばならない。ブランドボイスの漂流、虚偽主張、規制違反を防ぐために。
-
根拠:* AIモデルは確率的に出力を生成する。各生成は可能な出力の分布からのサンプルである。ガードレールなしに、ブランドボイスは反復を通じて微妙に漂流する。わずかに不遜すぎるトーン、わずかにブランド外れの視覚スタイル、わずかに誇張された主張。数十のアセット全体に蓄積されると、これらの小さな逸脱はブランド希釈化に複合化する。主張は不正確になるか、無意識に規制精査を引き起こす(例えば、FTC指針に違反する健康主張)。メッセージングは不正直または操作的に感じられた場合、無意識にオーディエンス反発を引き起こす。
Svedkaはプロンプトに組み込まれた詳細なスタイルガイドを通じてブランド一貫性を維持した。色パレット(ウォッカブランドのブルーとシルバー)、構成(ダイナミック、エネルギッシュ、ユース志向)、トーン(不遜だが親しみやすく、決して見下ろさない)、禁止出力(健康主張と誤解される可能性のあるもの、コアデモグラフィックを不快にする可能性のあるもの)。Anthropicは法的レビューゲートを実装し、競争主張を検証し、安全性メッセージングが技術的に防御可能であることを確保した。
-
具体例:* Svedkaのガードレールは以下を指定した。「現代デジタルアートのスタイルで画像を生成せよ。コバルトブルー、シルバー、ホワイトのパレットを使用。構成は21~35歳のオーディエンスに訴えるダイナミックでエネルギッシュに感じられるべき。トーンは遊び心があり不遜で、決して見下ろしたり説教的であってはならない。禁止事項:健康上の利益を示唆する画像、未成年オーディエンスをターゲットにしていると認識される可能性のある画像、政治的または宗教的メッセージと誤解される可能性のある画像。」これらの制約は出力分散を削減し、承認サイクルを加速させた。AnthropicのガードレールはAI安全性、競争差別化、技術能力に関するあらゆる主張に法的署名を要求した。これはより遅い承認プロセスを生み出したが、規制リスクを削減した。
-
実行可能な含意:* AI生成クリエイティブを展開する前に、三層ガードレールシステムを確立せよ。
-
プロンプトレベルの制約: ブランドボイス(トーン、語彙、禁止トピック)、視覚スタイル(色パレット、構成、美学)、禁止出力(健康主張、政治メッセージング、規制精査を引き起こす可能性のあるもの)を指定せよ。これらを再利用可能なプロンプトテンプレートとして文書化せよ。
-
出力フィルタリング: すべての生成アセットの人間レビューを実装せよ。受け入れ基準を明確に確立せよ(これは本当にブランドらしく感じられるか)。フィードバックループを作成せよ。出力が一貫して的を外れている場合、プロンプトを改善し再生成せよ。アセットあたり1~2時間のレビューを予算化せよ。
-
承認ゲート: ブランドリーダーシップ(これは我々のブランドを代表しているか)、法務・コンプライアンス(規制リスクはあるか)、比較主張を行う場合は外部顧問からの署名を要求せよ。承認決定を文書化し、機関知識を構築せよ。
これらのガードレールを将来のキャンペーン用の再利用可能なテンプレートとして成文化せよ。組織が経験を積むにつれ、ガードレールはより厳密になり、承認サイクルは加速する。
実装と運用パターン
AI支援型広告の運用化には、明確な役割定義、ツール選択、ワークフロー調整が必要である。ほとんどの組織は確立されたパターンを欠いている。役割の曖昧性は遅延、矛盾した出力、承認紛争につながる。
-
主張:* 成功する実装には、定義された役割を持つ機能横断チームが必要である。AIスペシャリスト(プロンプトエンジニアリング、出力生成)、ブランドガーディアン(一貫性検証)、法務レビュアー(コンプライアンス検証)、承認権限者(最終署名)。
-
根拠:* AI支援ワークフローは新しい。組織は従来の広告に対する確立されたパターンを持つ可能性が高い(クリエイティブブリーフ、才能調整、ポスト制作)が、AI支援ワークフローに対してはそうではない。明確な役割定義なしに、決定は遅延し、出力は再加工され、承認権限は曖昧になる。これは摩擦を生み出し、AIが約束する効率性ゲインを侵食する。
-
具体例:* Svedkaは機能横断チームを組織した。プロンプトエンジニア(AI出力を改善し、フィードバックに基づいて反復するため)、ブランドマネージャー(一貫性を検証し、出力が本当にSvedkaらしく感じられることを確保するため)、法務レビュアー(スピリッツ広告規制へのコンプライアンスを確保するため)、承認権限者(最終アセットのCMO署名)。AnthropicはクリエイティブプロセスにAI安全性スペシャリストを組み込み、メッセージング真正性と技術的正確性を確保した。両組織が成功したのは、役割を明示的に定義し、明確な決定権限を確立したからである。
-
実行可能な含意:* キャンペーン開始前に役割を明示的に定義せよ。
-
プロンプトエンジニア: プロンプトを作成・改善し、アセット変動を生成し、プロンプト反復を文書化する。クリエイティブリードに報告。
-
ブランドガーディアン: ブランド一貫性について出力をレビューし、プロンプトエンジニアにフィードバックを提供し、トーンとスタイルが本当にブランドらしく感じられることを検証する。ブランドリーダーシップに報告。
-
法務レビュアー: 規制コンプライアンスについて出力を監査し、競争主張をレビューし、潜在的な問題にフラグを立てる。一般顧問に報告。
-
承認権限者: アセット承認について最終決定を下し、ブランドと法務の懸念の間の紛争を解決し、キャンペーン開始に署名する。CMOまたは同等の職に報告。
承認ボトルネックを防ぐために、決定権限階層を確立せよ。例えば、ブランドガーディアンと法務レビュアーが両者同意した場合、独立してアセットを承認できる。彼らが不同意の場合、承認権限者が最終決定を下す。高リスク配置(例えば、スーパーボウルスロット)にコミットする前に、パイロットキャンペーン(例えば、ソーシャルメディア広告シリーズ)を実行せよ。これにより、チームはワークフローを調整し、プロセスへの信頼を構築し、500万ドル以上のメディア購入に影響を与える前にボトルネックを特定できる。
測定と次のアクション
測定フレームワークは従来の広告メトリクス(リーチ、エンゲージメント、コンバージョン)とAI固有のメトリクス(出力品質、ブランド一貫性、規制コンプライアンス)の両方をキャプチャしなければならない。二重測定なしに、AI支援ワークフローが効率性と品質の両方を提供しているかどうかについての重要な洞察を見落とすだろう。
-
主張:* AI支援キャンペーンは二重測定を必要とする。従来のブランドリフトとガードレール有効性とオーディエンス真正性認知を検証する品質保証メトリクス。
-
根拠:* 従来のメトリクス(インプレッション、クリック、コンバージョン)はキャンペーンがオーディエンスに到達し、行動を駆動したかどうかを明らかにする。AI出力がブランドボイスを維持したか、規制問題を引き起こしたか、不正直と認知されたかは明らかにしない。品質メトリクス(ブランド一貫性スコア、コンプライアンス違反、真正性のオーディエンス認知)は同等に重要である。1億人に到達するが、ブランドボイスを希釈化するキャンペーンは戦略的損失である。短期的なコンバージョンを駆動しても。
-
具体例:* Svedkaは以下を追跡した。(1)従来のメトリクス(リーチ、エンゲージメント、購入へのコンバージョン)、(2)ブランドリフト(ブランド認知は改善したか)、(3)ソーシャルセンチメント(オーディエンス反応は肯定的だったか)、(4)内部ブランド一貫性スコア(AI出力はブランドガイドラインにどの程度一致したか、1~10スケール)。Anthropicは以下を測定した。(1)メッセージ想起(オーディエンスは主要な安全性メッセージを覚えていたか)、(2)競争ポジショニング認知(オーディエンスはClaudeを「ChatGPTより安全」と認知したか)、(3)信頼性(オーディエンスは安全性主張を信じたか)、(4)試行意図(広告は検討を駆動したか)。
-
実行可能な含意:* キャンペーン開始前に測定フレームワークを設計せよ。以下を含めよ。
-
従来のメトリクス: リーチ(インプレッション、ユニークビューアー)、エンゲージメント(クリック、シェア、コメント)、コンバージョン(購入意図、試行、実際の購入)。
-
ブランド一貫性監査: ブランドガイドラインに対するAI出力の内部レビューを実施せよ。一貫性を1~10スケールでスコア化せよ。最小許容閾値を設定せよ(例えば、平均8/10)。出力が閾値を下回る場合、プロンプトを改善し再生成せよ。
-
規制コンプライアンスチェック: 苦情、規制問い合わせ、法的異議を監視せよ。問題が開始後に発生した場合、エスカレーションプロトコルを確立せよ。
-
オーディエンス認知調査: キャンペーン後の調査を実施せよ。「このキャンペーンは本当に[ブランド名]らしく感じられたか」「これをAI生成と認知したか」「その認知はブランドへの信頼に影響したか」と質問せよ。応答を使用して将来のキャンペーンを調整せよ。
ブランド一貫性の許容可能な分散のベンチマークを設定し、メトリクスが閾値を下回る場合のエスカレーションプロトコルを確立せよ。例えば、ブランド一貫性スコアが7/10を下回る場合、キャンペーンを一時停止しプロンプトを改善せよ。規制苦情が1億インプレッションあたり5件を超える場合、法務にエスカレートし、キャンペーン修正を検討せよ。
リスクと軽減戦略
AI支援型広告は従来のワークフローが提示しない評判、法的、運用上のリスクを導入する。これらのリスクを無視することは戦略的誤りである。
-
主張:* リスクにはブランドボイス希釈化(AI出力が微妙なトーン手がかりを見落とす)、規制リスク(虚偽または誤解を招く主張)、オーディエンス反発(認知された不正直性)、競争脆弱性(競争相手がより速くAIを採用する場合)、運用上のリスク(失敗または利用不可能になる可能性のあるAIツールへの過度な依存)が含まれる。
-
根拠:* AIモデルはブランド隣接に聞こえるが、微妙なトーン手がかりを見落とす出力を生成できる。わずかに外れたジョーク、わずかに不気味な視覚スタイル、わずかに誇張された主張。製品利益に関する生成主張は無意識に広告基準に違反する可能性がある(健康主張に関するFTC指針、医薬品主張に関するFDA規制など)。オーディエンスはAI生成クリエイティブを不正直と認知する可能性があり、特に開示された場合、反発はブランド信頼を損傷する可能性がある。より早くAIを採用する競争相手は「イノベーションリーダー」として市場認知をキャプチャする可能性があり、遅れた者は停滞と認知される。最後に、AIツールへの過度な依存は運用上のリスクを生み出す。ツールが利用不可能になる場合、生産パイプラインは破断する。
-
具体例:* 仮想のAI生成広告が「スキンケア製品は皺を50パーセント削減する」と主張する場合、FTC精査を引き起こし、実質化を要求する可能性がある。AI生成スポークスパーソンは不気味に聞こえる可能性があり(「不気味の谷」効果)、反発を引き起こす可能性がある。AI安全性に関するAI生成主張は技術的に不正確である可能性があり、AI研究者からの批判を引き起こす可能性がある。Svedkaは視覚アセット(規制リスク低い)にAIを使用し、主張の人間監督を維持することで軽減した。AnthropicはAI安全性をリスクではなく機能として位置付け、すべての主張が技術的に防御可能であることを確保することで軽減した。
-
実行可能な含意:* 開始前のリスク監査を実施せよ。
-
法的レビュー: 規制コンプライアンスについてすべての製品主張を監査せよ。比較主張または健康関連主張を行う場合、広告法の専門知識を持つ外部顧問に従事せよ。
-
ブランドボイス検証: フォーカスグループまたは内部レビューを実施し、「これは本当に[ブランド名]らしく感じられるか」と質問せよ。ブランド外れまたは不気味に感じられる出力にフラグを立てよ。
-
オーディエンステスト: 代表的なオーディエンスでAI生成アセットをテストせよ。「これをAI生成と認知するか」「その認知はブランドへの信頼に影響するか」と質問せよ。応答を使用してAI関与を開示するかどうかを決定せよ。
-
競争分析: 競争相手の動きを監視せよ。彼らはAI前向きな主張をしているか。はいの場合、オーディエンスはどのように応答しているか。競争インテリジェンスを使用してポジショニングを調整せよ。
-
運用上の回復力: AIツールへの依存を特定せよ。ツールが利用不可能になる場合、フォールバックは何か。従来のクリエイティブベンダーとの関係を維持することを検討せよ。バックアップとして。
危機プロトコルを確立せよ。

- 図3:制作ワークフローのボトルネック転換(従来型 → AI活用型)*

- 図5:ガードレール検証の3層アーキテクチャ(ブランド一貫性・法務コンプライアンス・オーディエンス認知の統合検証モデル)*

- 図7:AI支援キャンペーンの組織体制とクロスファンクショナルオーケストレーション*

- 図10:AI支援広告のリスク分類タクソノミー(法務・評判・運用)*

- 図12:AI支援広告のパイロットからスケールへの段階的移行ロードマップ(Migration Strategy セクション)*

- 表1:AI支援キャンペーン実装プレイブック(役割・責務・ツール・成功指標)*