ゴールドマン・サックスのソロモンCEOがAIの見通しに慎重な楽観姿勢を示す
ソロモンの生産性論:楽観主義の定量化
ダビッド・ソロモンによる人工知能の経済的インパクトに関する強気の評価は、彼の主張を支える実証的基礎を慎重に検証する価値があります。「大幅な生産性向上」への強調には具体性が求められます。ゴールドマン・サックスが観察している測定可能な改善とは何か、またそうした改善がどのような条件下で実現するのかです。
ソロモンの楽観主義は、金融サービス部門内での観察可能な業務改善に根拠を持つように見えます。取引執行サイクルの加速、コンプライアンス審査期間の短縮(日単位から時間単位へ)、リサーチ業務における分析スループットの向上がそれです。これらは定量化可能で、短期的な成果を表しています。ゴールドマン・サックスは、AIへの投資家であると同時に内部実装者という二重の立場にあります。この立場は認識論的な優位性をもたらします。同社はクライアントの採用パターンを観察しながら、同時に自社業務全体にAIシステムを展開しており、実装成果の比較評価が可能になるのです。
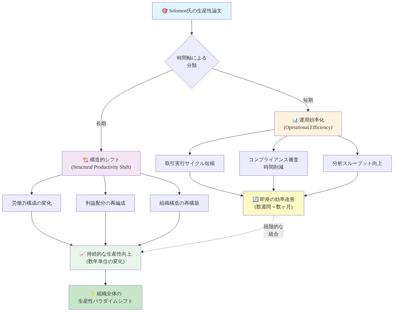
ここで重要な区別が浮かび上がります。生産性の向上には二つのカテゴリーがあります。(1)短期的な業務効率化の向上。これは測定可能で段階的です。(2)長期的な構造的生産性シフト。これは機関内ワークフローと労働配分の根本的な再編を伴います。短期的な成果は、高取引量環境で複合的に増加します。取引執行効率が5パーセント改善されれば、毎日数千件の取引に乗じて実質的なコスト削減が生まれます。長期的なシフトはより投機的な結果を伴います。労働力構成の変化、利益プールの再配分、規模が不確実な組織再編です。
ソロモンの暗黙の仮定は、AI採用が段階的ではなく加速的な採用曲線に従うというものです。これは歴史的なテクノロジー普及パターンから乖離しています。従来のS字曲線採用モデルは、飽和前の長期的な停滞期を予測します。ソロモンの枠組みは、組織学習とインフラ投資が前例のない速度で進行していることを示唆しています。この加速仮説は、もっともらしいメカニズムに基づいています。競争上の緊急性、採用障壁を低減するクラウドベースの展開モデル、デジタル変革に関する蓄積された組織経験です。しかし、これは確立された事実ではなく、仮説のままです。
- ソロモンの論題の前提条件*:組織は、理論的な生産性向上を業務現実に転換するために、十分な技術インフラ、データ品質基準、変化管理能力を備えていなければなりません。この前提条件は普遍的には満たされていません。
労働市場のパラドックス:成果と雇用喪失
ソロモンの楽観主義は、AI駆動型失業に関する連邦準備制度理事会の懸念と直接的な緊張関係にあります。連邦準備制度理事会のミシェル・クック理事は、AIが「重大な労働市場の変化」をもたらし、失業増加の可能性があるという懸念を表明しました。この緊張は根本的な見解の相違を反映しています。生産性向上と労働喪失は、深刻な社会的摩擦なしに共存できるのか、という問いです。
金融サービスは問題を明確に示しています。AIはミドルオフィス職、すなわちコンプライアンス分析官、ジュニアトレーダー、オペレーション職員を脅かします。一方で、AIスペシャリストとデータエンジニアへの需要を生み出します。問題は、雇用喪失が再教育パイプラインが労働者を吸収できるより速く発生することです。歴史的な自動化の波は解決に数年を要しました。AIの認知能力は、これらのタイムラインを予測不可能に圧縮する可能性があります。
ソロモンの暗黙の仮定は、労働市場が労働者を効率的に再配分するというものです。これには機能的な再教育システム、地理的流動性、適切な転職支援が必要です。現在の証拠は、これらのメカニズムが不完全であることを示唆しています。職業喪失と新規職業創出の間の時間的ギャップは、最終的な総雇用水準にかかわらず、影響を受ける労働者に実質的な困難をもたらします。
実務家向けの指摘:AI実装と並行して労働力転換戦略を策定してください。雇用喪失の危険性が最も高い職種を特定し、スキルアップグレードプログラムを作成し、明確なコミュニケーションタイムラインを確立してください。この転換を思慮深く管理する組織は、レジリエンスと従業員信頼を構築します。そうしない組織は、人材確保の問題、評判の損傷、規制精査に直面します。
インフラ準備と実装の現実
エヌビディアの記録的な収益成長は、AIハードウェアインフラへの実質的な資本投資を実証し、ソロモンの生産性論の必要条件を確立しますが、十分条件ではありません。物理的インフラだけでは、実装の成功を保証しません。エンタープライズAI展開の「混乱した中盤」は、複数の次元にわたる持続的な摩擦を明らかにします。
実装上の課題には以下が含まれます。(1)データ品質の不足。多くの組織は、効果的なモデル訓練に十分にクリーンで、ラベル付けされたデータセットを欠いています。(2)レガシーシステム統合の複雑性。既存のエンタープライズシステムは、しばしば最新のAIアーキテクチャとの統合に抵抗します。(3)人材不足。適格な機械学習エンジニアとデータサイエンティストへの需要は、供給を大幅に上回ります。(4)組織変化管理。ワークフロー再設計と従業員再教育には、継続的な機関的努力が必要です。
初期段階の展開からの実践的証拠は、約束と摩擦の両方を示しています。ガッシュワークのAI駆動型リード生成システムは、顧客獲得ワークフローにおける測定可能な生産性向上を実証しましたが、結果を達成するために広範なデータ準備とプロセス再設計を必要としました。このパターンは実装全体で繰り返されます。理論的な生産性向上は、業務的に実現するために実質的な組織的作業を必要とします。
ゴールドマン・サックス自体がこれらの課題を示しています。技術的洗練さ、実質的な資本資源、組織複雑性管理経験にもかかわらず、数千人の従業員と異種ワークフロー全体にAIをスケーリングすることは、テクノロジー展開を超えた組織再編を要求します。変化管理、訓練、ワークフロー再設計は、しばしば技術システム開発より多くの実装時間を消費します。
-
実証的観察*:組織は、有意義なエンタープライズ全体のAI生産性向上に18~36ヶ月のタイムラインを報告しており、これは初期予測より実質的に長いものです。管理された環境で成功するパイロットプロジェクトは、本番環境における複雑性の過小評価のため、スケーリング課題に直面することが頻繁にあります。
-
実行可能な仕様*:エンタープライズ全体の展開に対して、実装タイムラインを保守的に18~36ヶ月で予算化してください。データ準備、レガシーシステム統合、組織変化管理に明示的にリソースを配分してください。これらは通常、総実装努力の40~60パーセントを消費します。パイロットプロジェクトの成功基準を確立し、概念実証機能だけでなく、スケーリング可能性評価を含めてください。
市場ポジショニングと戦略的シグナリング
ソロモンの公開声明は、単純な経済予測を超えた複数の機能を果たします。実質的なAI関連投資とテクノロジー部門アドバイザリー関係を持つ大手投資銀行のCEOとして、彼のコミュニケーションは市場センチメント、クライアント意思決定、ゴールドマン・サックスの競争ポジショニングに影響を与えます。
強気のAIナラティブは、複数のビジネスラインにわたるディール流を生成します。テクノロジー部門のIPOアドバイザリー、AIプレミアムを組み込んだプライベートエクイティ評価、AI実装戦略に関するコーポレートアドバイザリー業務です。機関的リーダーがAI生産性への信頼を示すとき、彼らはクライアントのAIシステム投資を促進し、これはゴールドマン・サックスのアドバイザリー機会を生み出します。これはソロモンの真摯な経済評価と、AI投資を促進する機関的インセンティブの間に潜在的な利益相反を生み出します。
ソロモンの声明の会場とタイミングは検討に値します。ブルームバーグのアジア・トレード・インタビューは特定の地理的および職業的オーディエンスをターゲットにしており、これはカジュアルなコメンタリーではなく、計算された位置付けを示唆しています。ソロモンのグラス・ハーフ・フル・フレーミングは、AI懐疑主義が投資を減退させ、ゴールドマン・サックスのクライアントへの競争圧力を低減させることで自己実現的になる可能性がある環境での計算された位置付けを反映しているかもしれません。
- 分析的仕様*:ソロモンの声明を、中立的な経済分析ではなく、洗練された市場参加者からの情報提供された視点として評価してください。懐疑的な声と独立した研究と並行して、彼の見解に適切に重みを付けてください。ゴールドマン・サックスの以前の技術的転換に関する実績、先見的な判断と重大な誤判断の両方を含めて、関連するコンテキストを提供します。ソロモンの楽観主義を、戦略的決定の決定要因ではなく、包括的評価における一つのデータポイントとして使用してください。

- 図9:経営者シグナルのステークホルダー別解釈と期待・実現可能性ギャップ分析*
セクター別の相違:生産性向上が実現する場所
AI駆動型の生産性向上は、経済セクター全体に均等に分布しません。金融サービスは、迅速なAI採用に有利な条件を提示します。デジタル化されたワークフロー、豊富な構造化データ、自動化に適した高価値タスクです。製造業、医療、小売は、物理的制約、規制複雑性、データ利用可能性に基づいて異なる採用軌跡に直面します。
初期の生産性データは、重大なセクター別の分散を実証しています。情報処理タスク、データ分析、文書審査、パターン認識は、即座の生産性向上を示します。創造的および戦略的作業は、より遅い改善を示し、これらの領域でのAI拡張ではなく置換を示唆しています。このパターンは、勝者総取り動学を示します。情報集約的セクターの技術的に洗練された企業は、生産性向上を集中させ、後発企業はさらに後れを取り、業界内の競争不平等を悪化させます。
-
セクター別仕様*:情報集約的セクター(金融サービス、プロフェッショナルサービス、テクノロジー)は、特定のタスクカテゴリーで10~30パーセントの生産性向上を示します。物理的制約セクター(製造業、医療提供)は、より遅い採用を示し、生産性向上は中核業務ではなく、管理および計画機能に集中しています。
-
実行可能な仕様*:あなたの特定の業界と競争ポジション内でAI生産性の可能性をマップしてください。情報集約的セクターの企業は、競争的パリティを維持するためにAI投資を優先すべきです。人間中心または物理的制約セクターの企業は、拡張戦略に焦点を当てるべきです。AIを使用して人間の能力を強化し、人間の労働を置換するのではなく、自動化に適した管理機能を特定してください。
重要なポイントと次のアクション
ソロモンのAI生産性向上に関する楽観主義は、観察可能な証拠に基づいていますが、重大な適格性を必要とします。生産性向上は実在していますが、セクターと組織全体に不均等に分布しています。実装タイムラインは、一般的なナラティブが示唆するより実質的に長いものです。労働市場の混乱リスクは、強気の枠組みで過小評価されたままです。
- 即座の組織的アクション*:
-
インフラ評価:技術インフラ、データ品質、人材能力、組織変化管理能力全体でAI準備を評価してください。投資を必要とする特定のギャップを特定してください。
-
労働力転換計画:労働力喪失と再教育のための並行戦略を策定してください。雇用喪失に最も脆弱な職業カテゴリーを特定し、現実的なスキルアップグレードタイムラインを確立してください。
-
セクター別ポジショニング分析:あなたの業界と競争ポジション内でAI生産性の可能性をマップしてください。主要な競争相手との比較で相対的な実装速度を評価してください。
-
実装タイムライン調整:有意義なエンタープライズ全体の生産性向上に対して、現実的な18~36ヶ月のタイムラインを確立してください。データ準備、統合作業、組織変化管理に明示的に予算化してください。
-
規制監視:労働市場の発展とAI駆動型雇用喪失への規制対応を追跡してください。AI実装戦略に影響を与える可能性のある政策介入を予測してください。
ソロモンのグラス・ハーフ・フル・パースペクティブは、部分的に正しいと証明される可能性があります。特定のセクターと組織内で有意義な生産性向上が実現しますが、分布は不均等になり、実装タイムラインは現在の楽観的なナラティブが示唆するより長くなり、社会的コストは強気の枠組みが認める以上に高くなります。
労働市場のパラドックス:成果と混乱の調和
ソロモンの楽観的な枠組みは、AI駆動型労働市場混乱に関する連邦準備制度理事会の機関的懸念と実質的な緊張関係に共存しています。連邦準備制度理事会のミシェル・クック理事は、AIが「重大な労働市場の変化」をもたらす可能性があり、失業の結果をもたらす可能性があるという懸念を表明し、摩擦のない生産性ナラティブに対する公式な懐疑主義を表しています。
この緊張は、調整メカニズムに関する根本的な見解の相違を反映しています。生産性向上と労働喪失は、深刻な社会的摩擦なしに共存できるのか。金融サービスは、有益なケーススタディを提供します。AIシステムは、特定の職業カテゴリー、すなわちコンプライアンス分析官、ジュニアトレーダー、オペレーション専門家を明確に脅かします。一方で、専門的な職種への需要を生み出します。AIスペシャリスト、データエンジニア、機械学習オペレーション専門家です。重大な問題は、雇用喪失が再教育パイプライン能力との比較で圧縮されたタイムラインで発生することです。
歴史的な自動化の波、農業の機械化、事務作業のコンピュータ化は、労働市場の再配分に数十年を要しました。AIの認知能力は、これらの調整期間を予測不可能に圧縮する可能性があり、職業破壊と職業創出の間に時間的ギャップを生み出します。これらのギャップの間、影響を受ける労働者は、最終的な総雇用成果にかかわらず、真の困難を経験します。
ソロモンの暗黙の仮定は、労働市場が価格シグナルと再教育を通じて労働者を効率的に再配分するというものです。これには機能的な前提条件が必要です。(1)アクセス可能で効果的な再教育システム。(2)地理的流動性。(3)適切な転職所得支援。(4)影響を受ける地域での再配置労働者に対する雇用主需要です。現在の証拠は、これらのメカニズムが不完全に機能することを示唆しています。AI関連雇用機会の地理的集中、不十分な公開再教育インフラ、地域経済の衰退は、持続的な調整摩擦を生み出します。
- 実行可能な仕様*:AIを実装する組織は、並行する労働力転換戦略を策定すべきです。これには、雇用喪失に最も脆弱な職業カテゴリーを特定し、現実的な完了タイムラインを持つスキルアップグレードプログラムを確立し、転換計画を透過的に伝達することが必要です。この転換を体系的に管理する企業は、組織的レジリエンスと従業員信頼を構築します。そうしない企業は、人材確保の問題、評判の損傷、潜在的な規制精査に直面します。
労働市場のパラドックス:混乱を移行アーキテクチャとして再構築する
ソロモンの楽観主義は、AI駆動型失業に関する連邦準備制度理事会の懸念と生産的な緊張関係にあります。この緊張は矛盾ではなく、進行中の実際の変革に対する不完全なフレーミングを明らかにしています。連邦準備制度理事会のミシェル・クック理事は、AIが労働市場に大きな変化をもたらし、失業率の上昇の可能性があることについて懸念を表明しています。両方の視点は正しいのですが、どちらも不十分です。
本質的に問われているのは、速度のミスマッチです。金融サービス業界は最も明確なケーススタディを提供しています。AIはコンプライアンス分析官、ジュニアトレーダー、オペレーション職といった中堅職を脅かす一方で、5年前には存在しなかった全く新しいカテゴリーの仕事を同時に生み出しています。AIスペシャリスト、プロンプトエンジニア、モデル検証者、AIエシックス専門家は、単なるポジション名の変更ではなく、本物の新しい職種です。職の喪失は歴史的先例よりも速く起こりますが、新しい仕事の創出も同様に速いのです。
ここで重要なのは、この再構築です。労働市場のパラドックスは、私たちが「失業」を管理しているのではなく、現代史における最大規模の職業再編成を調整していることを認識すれば、解消されます。これには再訓練プログラムを超えた思考が必要です。AIが置き換えではなく拡張を提供する領域で人間の判断を活用する、全く新しい職業カテゴリー、新しいスキル階層、新しい価値創造経路を想像する必要があります。
ソロモンの暗黙の仮定、つまり労働市場が効率的に再配置されるという仮定は、市場メカニズムへの受動的な信頼ではなく、積極的な介入を必要とします。職の喪失と新しい職の創出の間の時間的ギャップはバグではなく、設計上の課題です。AIを導入する組織は、周辺的なHR機能ではなく、中核的な戦略的能力として労働力の移行を同時に設計すべきです。
実行可能な再構築:労働力の移行をイノベーション基盤として扱ってください。職の喪失に対して脆弱な職種を特定し、同時にAIネイティブな組織に存在する新興職種をマッピングしてください。内部モビリティ経路を作成し、新興スキルに関する学習コミュニティを確立し、継続的な再発明が常態化する組織文化を構築してください。この移行を思慮深く設計する企業は、単に人材を保持するだけでなく、労働力の適応性を通じて組織の回復力と競争優位性を構築します。
インフラストラクチャの準備態勢:ハードウェアから組織的能力へ
Nvidiaの記録的な収益は、ソロモンの生産性テーゼの物理的基盤が規模を持って構築されていることを示しています。しかし、インフラストラクチャは多次元的な準備態勢の課題の1つのレイヤーに過ぎません。AI導入の「厄介な中間領域」は、理論的な生産性から実際の価値創造を分ける持続的な摩擦点を明らかにしています。データ品質の問題、レガシーシステム統合の複雑性、人材不足、組織変革管理です。
Nvidiaのインフラストラクチャの成功は、初期段階の導入全体で明らかな実装の困難さを隠しています。かなりのリソースを持つエリート金融機関でさえ、意味のある規模でAIを運用化するのに苦労しています。Gushworkのような企業からの実践的な証拠は、有望な生産性向上と持続的な摩擦の両方を示しています。彼らのAI検索実装は測定可能なリード生成の利益をもたらしましたが、広範なデータ準備とワークフロー再設計が必要でした。AIプロジェクトが成功するか停滞するかを決定する、地味な仕事です。
ゴールドマン・サックス自体がこれらの課題を鮮明に示しています。技術的な洗練さと資本リソースにもかかわらず、数千人の従業員と複雑なワークフロー全体でAIをスケーリングするには、技術導入をはるかに超える組織再構築が必要です。変革管理、訓練、ワークフロー再設計は、技術的な仕事自体よりも実装時間を消費することが多いのです。これは重要な洞察を示唆しています。AI準備態勢は主に技術的な問題ではなく、組織的能力の問題です。
インフラストラクチャ準備態勢の問題は、次のように再構築されます。規模でAIを吸収し運用化するための組織アーキテクチャを持っていますか。これには、データガバナンスの成熟度、機能横断的なコラボレーション能力、変革管理インフラストラクチャ、継続的なワークフロー再設計への文化的開放性が含まれます。これらの能力を持つ組織はAI投資から価値を抽出します。持たない組織は、技術導入が実装段階で停滞するのを見ることになります。
前向きな示唆:ベンダーピッチでしばしば約束される6~12ヶ月ではなく、意味のあるエンタープライズ全体のAI生産性向上のために18~36ヶ月のタイムラインを予算化してください。データ準備、統合作業、組織変革管理にリソースを配分してください。これらは総実装努力の60~70%を占めることが多いのです。管理された環境で成功するパイロットプロジェクトは、過小評価された組織的複雑性のため、スケーリング中に失敗することが頻繁にあります。広く展開する前に、実装能力と組織準備態勢を構築してください。勝つ組織は、最も高度なAIモデルを持つ組織ではなく、最も成熟した組織変革能力を持つ組織です。
市場ポジショニングと戦略的シグナリング:行間を読む
ソロモンの公開的な楽観主義は、単純な経済予測を超えた複数の戦略的目的を果たしています。AI関連の投資と顧問関係が大きい大手投資銀行のCEOとして、彼の発言は純粋な分析を超えた方法で市場心理、クライアント意思決定、ゴールドマンの競争ポジショニングに影響を与えます。
強気のAIナラティブは、テクノロジーIPO、プライベートエクイティ評価、企業顧問業務におけるゴールドマンのディール流を支援しています。CEOがAI生産性への信頼をシグナルすると、クライアントはAI実装への投資を促進され、これはゴールドマンに顧問機会を生み出します。これはソロモンの本物の経済評価と彼の機関的インセンティブの間の潜在的な一致を生み出しますが、また認識する価値のある潜在的な不一致も生み出します。
タイミングとフォーラムは戦略的に重要です。ブルームバーグのアジア貿易インタビューは特定の聴衆と地域を対象としており、カジュアルなコメンタリーではなく計算されたポジショニングを示唆しています。ソロモンのグラスハーフフルなフレーミングは、AI懐疑主義が投資を抑制し、彼が予測している生産性向上を遅くすることで自己実現的になる可能性がある環境での計算されたポジショニングを反映しているかもしれません。
戦略的な再構築:ソロモンの発言を、金融サービスAI導入に対する本物の洞察を持つ人からの情報提供された視点として評価してください。ただし、中立的な分析ではありません。懐疑的な声と独立した研究と共に、彼の見解を適切に重み付けしてください。主要な技術的シフトに関する過去のゴールドマンの実績は文脈を提供します。同社は主要な判断について先見の明があり、また間違っていました。ソロモンの楽観主義を、あなたの評価における決定要因ではなく、1つのデータポイントとして使用してください。最も価値のある洞察は、ゴールドマンがAI生産性向上に実質的に賭けており、これ自体が注目する価値のある機関的信頼をシグナルしているということかもしれません。
セクター別の相違:生産性向上が集中し複合する場所
すべての業界がAI駆動型生産性向上を等しく経験するわけではありません。金融サービスは好適な条件を提示しています。デジタル化されたワークフロー、豊富なデータ、自動化に適した高価値タスクです。製造業、医療、小売業は、物理的制約、規制の複雑性、これらのセクターにおける価値創造の性質に基づいて異なる導入軌道に直面しています。
初期の生産性データは、勝者総取り動学を指す重大な分散を明らかにしています。情報処理タスクは即座の利益を見ます。創造的で戦略的な仕事はより遅い改善を示しています。これは、業界内の競争的不平等が増加する可能性が高く、技術的に洗練された企業が利益を集中させ、遅れた企業がさらに後ろに落ちることを示唆しています。生産性向上は均等に分配されません。効果的にAIを実装する能力を持つ組織の間に集中します。
このセクター別の相違は、隣接する機会空間を生み出します。情報集約的なセクターの組織は積極的なAI投資を優先すべきです。人間中心のセクターの組織は、置き換えではなく拡張に焦点を当て、AIが情報処理を処理し、人間が判断、創造性、関係管理に焦点を当てるハイブリッドワークフローを作成すべきです。実際の競争優位性は、AIまたは人間の仕事を選択することから生じるのではなく、最適な組み合わせを設計することから生じます。
前向きな示唆:あなたの特定の業界と競争ポジション内でAI生産性の可能性を精密にマッピングしてください。規制上の制約、データ利用可能性、あなたのドメイン内の価値創造の性質を考慮したセクター固有の実装ロードマップを開発してください。競争ポジショニングは絶対的なAI能力ではなく、ライバルと比較した相対的な実装速度と有効性に依存しています。好適なセクターで決定的に動く組織は、耐久性のある競争優位性を確立します。ゆっくり動く組織は構造的不利に直面します。
新興の地平:イノベーション空白地帯と新規の組み合わせ
ソロモンの生産性テーゼを超えて、より広大な機会ランドスケープが存在します。AIは既存の仕事を自動化しているだけではなく、以前は存在できなかった価値創造の全く新しいカテゴリーを可能にしています。新興の可能性を考えてください。
個人化の規模:AIは、運用効率を維持しながら、個人レベルで金融商品、医療治療、教育経路のカスタマイズを可能にします。これは大量生産から大量カスタマイズへの根本的なシフトを表しています。以前のテクノロジーが経済的にサポートできなかった価値創造のカテゴリーです。
リアルタイム意思決定拡張:組織は現在、数千の同時決定全体でリアルタイムでAI生成の洞察で人間の意思決定を拡張できます。これは、以前は不可能だった速度で動作するリスク管理、機会識別、戦略的適応の新しい可能性を生み出します。
新興の組織形態:AIは、従来の階層が管理できるよりも大規模で、より分散した組織全体での調整と意思決定を可能にします。これは新しい組織構造、ガバナンスモデル、規模での人間の努力の調整方法の可能性を開きます。
隣接するスキル創造:ルーチン認知作業が機械に移行するにつれて、人間の価値は判断、創造性、倫理的推論、対人能力を必要とするドメインに集中します。これは、まだ存在しない全く新しい職業カテゴリーとスキル階層の機会を生み出します。
戦略的示唆:組織は、現在の業務を同時に最適化しながら、AIが本物の新規価値創造を可能にするイノベーション空白地帯を探索すべきです。勝つ企業は、既存ビジネスのより効率的なバージョンではなく、AIを活用して以前は不可能だった方法で価値を創造する根本的に異なる組織になります。

- 図5:職業別AI影響度の分布と置換リスク(出典:McKinsey Global Institute、IMF、World Economic Forumの労働市場研究に基づく)*

- 図10:業種別AI生産性向上の可能性と採用状況(出典:McKinsey AI Index、World Economic Forum Future of Jobs Report)*

- 図3:従来のS字曲線採用モデルと加速採用曲線の比較(出典:技術拡散理論(Rogers, 2003)と記事の仮説に基づく)*

- 図2:Solomon氏の生産性論文における2つのカテゴリーと時間軸の関係性*

- 図6:労働市場転換アーキテクチャ:段階的な職業再編成メカニズム*

- 図12:AI時代のイノベーション・ホワイトスペース構造図*