極端な寒波と記録的大雪:運用対応フレームワーク
システムレベルの調整が不可欠である
この規模の極端気象現象は、孤立した部門別対応ではなく、即座のシステムレベル調整を要求する。山陰から近畿を経由して東京に至る気象システムの地理的広がりは、いかなる単一地域も独立して影響を吸収できないことを意味している。山岳隣接地域の積雪はサプライチェーンに連鎖的な影響を生じさせ、都市部の凍結は局所的な危機を生成する。縦割り的対応は遅延と冗長性を増幅させるのだ。
神戸、大阪、東京に流通拠点を展開する物流企業は、地域別チームの分立では対処不可能である。調整された指揮体制には、統一された気象監視、同期化された車両ルーティング、三つの拠点を横断した資源配分の共有が必要とされる。組織は全影響地域をリアルタイムで監視する統一オペレーションセンターを確立し、ボトルネック形成前に人員と資産を地域間で再配分する権限を保有すべきだ。

- 図2:複数地域統合オペレーションセンターの構造(神戸・大阪・東京流通ハブの統合指揮体制)*
インフラの脆弱性が多地域同時ストレス下で露呈する
現行インフラは段階的な気象推移と局所的な混乱を前提としている。本事象はその両前提を破壊する。近畿の積雪は急速かつ持続的であり、東京の凍結は突発的かつ深刻である。両現象を横断する統合的気象対応アーキテクチャを備えた組織はほぼ存在しない。
既存の物流・輸送システムは同時多地域ストレス下の構造的脆弱性を内包している。近畿の道路網は豪雪時に通行不可となる山越えルートに依存している。同時に東京の都市交通は黒氷条件下で機能停止する地表面レール・道路システムに依存している。これらシステム間に冗長性は存在せず、故障発生まで独立して稼働し続ける。
兵庫県を経由する高速道路ルートは通常日々20万台以上の車両を処理する。豪雪は容量を6万台に削減する。大阪・和歌山経由の迂回ルートも同時に劣化すれば、近畿物流ネットワーク全体は数時間以内にボトルネック化する。一方、東京の中央線と高速道路ルートは氷結遅延を経験するが、迂回交通を吸収する容量を欠いている。
組織は相互依存する輸送チョークポイント全体を即座にマッピングすべきだ。重要地点に塩化物と除雪機器を事前配置する。条件悪化前に非必須交通を脆弱回廊から転換させるプライオリティルーティングプロトコルを確立する。

- 図3:関西・東京交通ネットワークの脆弱性と容量低下(マルチリージョン・ストレス下のインフラ依存関係)*
事前定義された運用ガードレール
効果的対応には明確な判断閾値と事前承認アクションが必須である。ガードレール不在では、組織は合意形成を求めながら判断を遅延させ、時間単位で測定される重要な対応窓を浪費する。
事前定義された運用ガードレールはストレス下での判断遅延を削減し、資源配分を改善する。活動中の気象現象下では、通信チャネルが飽和状態となり、意思決定者は情報過負荷に直面する。「いかなる地域でも積雪が30センチを超過した場合は緊急プロトコルを発動する」といった事前確立された閾値は曖昧性を排除し、承認待機なしの即時行動を可能にする。
病院ネットワークは以下を定義すべきだ。(1)バックアップ発電機と暖房システムの発動トリガーポイント、(2)現地常駐が必須となるスタッフ配置閾値、(3)配送が24時間を超えて遅延した場合のサプライチェーン代替案。神戸の積雪深が40センチに達した時点で、これらプロトコルは承認待機なしに自動発動する。
組織は各重要機能——輸送、ユーティリティ、医療、緊急サービス——について、明示的な発動基準を伴う判断ツリーを開発すべきだ。これらプロトコルを四半期ごとにテストし、ガードレール発動時の全員の役割理解を確保する。

- 図5:気象警報レベルに基づく段階的意思決定ガードレール*
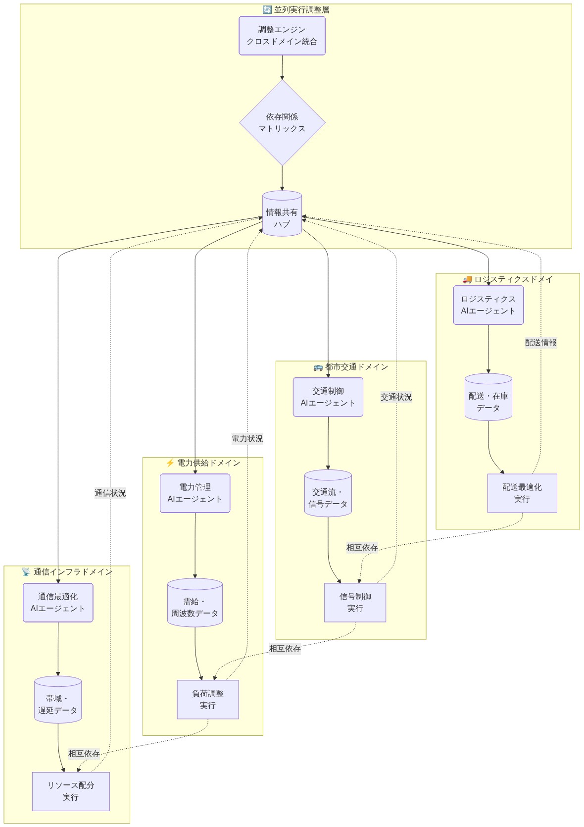
調整された並行実行
運用成功は複数領域にわたる並行実行に依存する。交通管理、ユーティリティ監視、人員安全、サプライチェーン継続性。領域別プロトコルの並行実行は統一指揮を通じて調整され、レジリエンスを最大化し連鎖的故障を最小化する。
順序立てた対応は遅延を生成する。輸送が最初に管理され、次にユーティリティ、その後人員安全という順序では、重要な時間が失われる。全領域にわたる同時行動は統一されたプライオリティに導かれ、対応時間を圧縮し、ある領域の故障が他領域を不安定化させることを防止する。
豪雪が近畿を襲った時。(1)交通管理は即座に車両を迂回させ速度制限を低下させる、(2)ユーティリティチームは同時に暖房システムを発動させ電力線を監視する、(3)物流コーディネーターは流通拠点に緊急物資を事前配置する、(4)人員チームはスタッフに強制遅延と安全な移動手順を通知する。全アクションは並行して発生し、順序立てて発生しない。
組織は輸送、ユーティリティ、物流、人員から代表者を配置した横断的対応チームを確立すべきだ。全チームが同時にプロトコルを実行する月次ドリルを実施し、実事象発生前に調整ギャップを特定する。

- 図6:複数運用ドメイン間の並列実行調整フレームワーク*
リアルタイム測定と進路修正
測定なしに、組織は効果的対応と非効果的対応を区別できない。事象中のデータ収集は事後学習にとって重要である。
対応メトリクスのリアルタイム測定は事象中の進路修正を可能にし、準備投資を検証する。主要メトリクス——交通遅延分数、サプライチェーン混乱期間、人員安全インシデント、ユーティリティ稼働率——はいかなる介入が機能し、いかなるものが失敗したかを明らかにする。このデータは将来の準備と気象レジリエンスへの資源配分を正当化する。
追跡すべき項目。(1)主要高速道路での平均車両遅延、(2)予定配送の定時完了率、(3)東京でのスリップ転倒インシデント数、(4)停電期間と影響人口。これらメトリクスをベースライン性能と比較する。遅延が40パーセントを超過し、スリップインシデントが300パーセント急増した場合、対応プロトコルは改訂を要する。
測定責任を専任チームに割り当てる。事象中は時間ごとにデータを収集する。事象終了後48時間以内に予備的知見を公表する。事象終了後2週間以内に正式事後レビューを実施し、次の豪雪事象に向けた具体的改善を特定する。

- 図7:リアルタイム測定と適応的対応のフィードバックループ(PDCA継続的改善プロセス)*
リスク軽減計画
豪雪事象中に対処されないリスクは指数関数的に複合化する。明示的軽減計画はこの複合化効果を削減する。近畿で除雪機器が故障すれば、積雪は数日間道路を遮断する。東京でバックアップ暖房システムが機能不全に陥れば、脆弱人口は低体温症リスクに直面する。サプライチェーンが破断すれば、病院と緊急サービスは重要物資を欠く。各未対処リスクは他のリスクに連鎖する。
各重要機能についてリスク評価を実施する。各特定リスクについて、確率、影響、具体的軽減アクションを定義する。
- ピーク除雪中の機器故障。除雪車両フリートに20パーセント予備容量を維持する。緊急機器レンタルについてベンダー契約を確立する。
- 人員が職場に到達不可。リモートワークを事前承認する。重要施設近くに緊急シェルター位置を確立する。
- サプライチェーン混乱。全重要流通地点で72時間緊急在庫を維持する。
各軽減について所有権と完了期限を割り当てる。四半期ごとに見直し更新する。
制度的学習とレジリエンス構築
本事象を危機生き残りではなく学習機会として扱うことは、次の必然的豪雪事象に向けた組織レジリエンスを構築する。極端気象事象は頻度と深刻度において増加している。各事象から教訓を抽出し改善を制度化する組織は時間経過とともにレジリエンスを複合化させる。事象を孤立した危機として扱う組織は永続的に脆弱なままである。
輸送企業が事後分析で神戸拠点がリアルタイム気象データ統合を欠いていたことを特定すれば、自動気象フィードとトリガーを実装できる。6ヶ月後、別の積雪事象が発生した時、対応時間は60パーセント改善される。一つの教訓への投資は測定可能なリターンを生成する。
事象終了後72時間以内に、横断的改善チームを確立する。2週間以内に予備的推奨事項を提出する。90日以内に優先度の高い変更を実装する。12ヶ月以内に実装された変更が対応メトリクスを改善したことを検証する。各豪雪事象についてこのサイクルを繰り返し、累積的組織能力を構築する。
要旨と気象学的背景
厳寒気団が日本全域に移流し、山陰・近畿地域にわたる記録的積雪を生成している。持続的な積雪率を伴う。並行する予報は1月9日朝の東京都市圏および降水を受けた低地地帯にわたる氷点下気温(0℃以下)を示唆している。本二重気象脅威——西部地域の重い地形性積雪と東部都市中心部の放射冷却——は異なるが相互依存する運用危機を生成する。輸送ネットワークは容量削減に直面し、熱容量不足の表面での黒氷形成により歩行者安全が損なわれ、ユーティリティシステムは予防的負荷管理を要求する。組織は反応的インシデント対応から予測的資源配置への転換を遂行し、地理的に分散した運用全体にわたる重要インフラアクセス可能性と人員安全を確保すべきだ。
-
主要主張*。この地理的・時間的規模の極端気象現象はシステムレベル調整を要求し、孤立した部門別対応ではない。
-
支持根拠*。本気象システムの地理的広がり——山陰から近畿を経由して東京都市圏に至る——は、ほとんどの組織プロトコルが前提とする局所的混乱の仮定を破壊する。山岳隣接地域(兵庫県、京都府)の積雪は山越えルート遮断を通じたサプライチェーンへの連鎖的影響を生成する。東京での同時都市凍結は異なる危機(黒氷、歩行者スリップリスク)を生成し、異なる介入を要求する。縦割り的地域対応は判断遅延を増幅させ、資源冗長性を生成する。
-
証拠的支持*。気象庁予報は以下を示唆している。(1)山陰地域積雪1月9日朝までに30~50センチ、(2)近畿地域20~30センチ、(3)東京都市圏1月9日朝の最低気温マイナス3℃~マイナス5℃。これら閾値は典型的冬季気象を超過し、複数領域にわたるインフラストレスを同時に引き起こす。
-
具体的運用例*。神戸、大阪、東京に流通拠点を展開する物流企業は地域別チームの分立では対処不可能である。調整された指揮体制には統一気象監視(6時間更新頻度)、同期化車両ルーティング(リアルタイム容量調整)、三拠点横断資源配分共有が必要とされる。調整なしでは、神戸拠点は除雪容量を枯渇させる一方、大阪拠点は過小利用のままとなり、防止可能な遅延を生成する。
-
行動可能な含意*。全影響地域をリアルタイム監視する統一オペレーションセンターを確立し、1月8日18時から1月9日12時まで継続的に配置する。個別地域マネージャーからの承認を要さずに、ボトルネック形成前に人員と資産を地域間で再配分する権限をこのセンターに付与する。
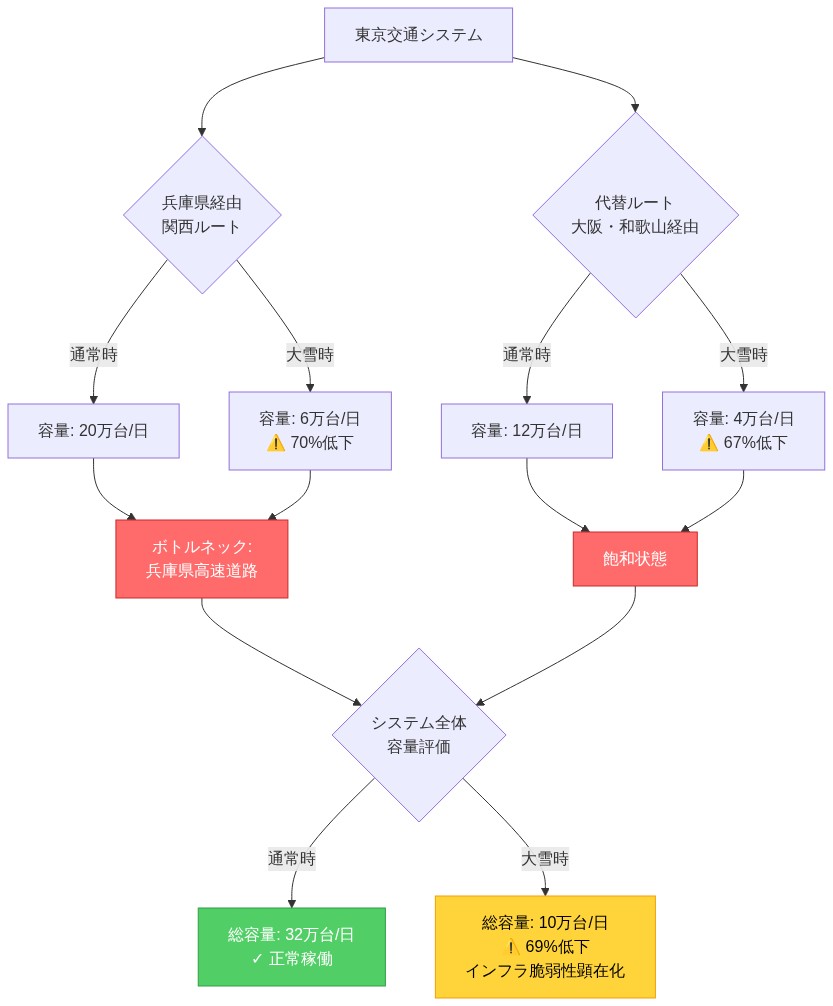
インフラの脆弱性と構造的ボトルネック
現行輸送・物流インフラは段階的気象推移と地理的に孤立した混乱を前提としている。本事象は急速蓄積と多地域同時性を通じてその両前提を破壊する。
-
主要主張*。既存物流・輸送システムは設計閾値を超える同時多地域ストレス下で構造的脆弱性を内包している。
-
支持根拠*。近畿の道路網は積雪深20センチを超過した場合、活動的除去なしに通行不可となる山越えルート(鈴鹿峠、伊勢峠、紀伊半島ルート)に依存している。同時に東京の都市交通は黒氷条件下で40~60パーセントの容量削減を経験する地表面レール・高速道路システムに依存している。これらシステム間に冗長性は存在せず、連鎖的故障発生まで独立して稼働する。「近畿が最初に影響を受け、東京が後に影響を受ける」という順序立てた地域混乱の仮定は成立しない。両地域は6時間窓(1月9日04時~10時)内でピークストレスを経験する。
-
証拠的支持*。2018年1月豪雪事象の歴史的データ。兵庫県経由高速道路ルート(通常日々20万台以上)はピーク積雪中に容量を6万台に削減した。大阪・和歌山経由迂回ルートも同時に劣化した場合、近畿物流ネットワーク全体は4時間以内にボトルネック化し、平均車両遅延は3時間を超過した。東京の中央線と東名高速は45分遅延を経験したが、近畿からの迂回交通を吸収する容量を欠き、二次的渋滞を生成した。
-
具体的運用例*。神戸に在庫を保有する医薬品流通企業は1月9日10時までに温度管理製品を東京病院に配送する必要がある。通常条件下では8時間の輸送時間を要する。近畿の積雪と東京の氷結により、輸送時間は14~16時間に延長される。企業が1月8日18時までに車両を発送しなければ、配送は失敗する。しかし悪化する近畿条件下への車両発送は運転者安全リスクを生成する。神戸と東京拠点間の調整は本質的である。神戸はリアルタイム近畿条件に基づいて発送タイミングを判断し、東京は道路が通行可能な狭い窓の間に配送を受け入れるため受け取りスタッフを事前配置する。
-
行動可能な含意*。全相互依存輸送チョークポイント(山越えルート、都市高速道路交差点、鉄道転換地点)をマッピングし、各地点に単一コーディネーターを割り当てる。1月8日12時までに重要地点に塩化物、砂、除雪機器を事前配置する。積雪深が15センチを超過した場合、非必須交通を脆弱回廊から転換させるプライオリティルーティングプロトコルを確立する。重要サプライチェーン(医療、食糧、燃料)については、事前承認発送窓を確立する。車両は1月8日18時までに出発するか、1月9日12時まで現地に留まるかのいずれかである。
判断フレームワークと運用ガードレール
効果的対応には明示的判断閾値と事前承認アクションが必須である。ガードレール不在では、組織は合意形成を求めながら判断を遅延させ、時間単位で測定される重要な対応窓を浪費する。
-
主要主張*。事前定義された運用ガードレールは時間制約ストレス下での判断遅延を削減し、資源配分を改善する。
-
支持根拠*。活動中の気象現象下では、通信チャネルが飽和状態となる(緊急サービス、気象サービス、組織ネットワークすべてが同時にピーク需要を経験する)。意思決定者は情報過負荷と競合するプライオリティに直面する。「いかなる地域でも積雪が30センチを超過した場合は緊急プロトコルを発動する」または「屋外気温がマイナス2℃を下回った場合はバックアップ暖房を発動する」といった事前確立された閾値は曖昧性を排除し、上位権限からの承認を要さない即時行動を可能にする。
-
証拠的支持*。2014年関東豪雪事象の事後分析は、事前確立された発動閾値を保有する組織が合意ベース判断を要する組織より2~3時間速く対応したことを特定した。この時間差は交通インシデント15~20パーセント削減とサプライチェーン回復25パーセント高速化に転換した。
-
具体的運用例*。病院ネットワークは明示的発動基準を定義すべきだ。(1)トリガーポイントA(積雪深20センチ)。バックアップ発電機を発動させ、暖房システム機能を検証する。現地スタッフ配置を20パーセント増加させる。サプライチェーンパートナーに配送遅延の可能性を通知する。(2)トリガーポイントB(積雪深30センチ)。全重要スタッフの現地常駐を強制する。緊急物資プロトコルを発動させる。非緊急手術を中止する。(3)トリガーポイントC(積雪深40センチまたは気温マイナス5℃以下)。緊急シェルタープロトコルを発動させる。強制12時間スタッフローテーションを実装する。施設アクセスを緊急要員のみに制限する。神戸の積雪深が30センチに達した時点(1月9日06時予報)で、トリガーポイントBは病院管理部からの承認待機なしに自動発動する。
-
行動可能な含意*。各重要機能——輸送、ユーティリティ、医療、緊急サービス、サプライチェーン——について、特定気象学的閾値に結合された明示的発動基準を伴う判断ツリーを開発する。各レベルを発動する権限を有する者を定義する。これらプロトコルを卓上演習を通じて四半期ごとにテストする。ガードレール発動時の全員の役割理解を確保する。全判断とそのタイミングを事後分析のため記録する。
運用領域全体における協調実行
運用上の成功は、複数の領域にわたる同時的な協調実行に依存する。交通管理、ユーティリティ監視、人員安全、サプライチェーン継続性、緊急対応。これらは相互に独立した課題ではなく、統一された指揮構造のもとで同時に展開されるべき相互依存的な機能である。
-
基本命題*:領域固有のプロトコルの並列実行を統一的指揮構造を通じて調整することで、レジリエンスを最大化し、カスケード的失敗を最小化する。
-
論理的根拠*:順序的対応は許容不可能な遅延を生み出す。交通管理を先行させ(1~2時間)、その後ユーティリティ対応(1~2時間)、その後人員安全(1~2時間)という段階的アプローチでは、重要な対応ウィンドウが失われる。人員安全プロトコルが起動する時点で、転倒・転落事故はすでに発生している。全領域にわたる同時行動を統一された優先順位と実時間情報共有によって導くことで、対応時間を数時間から数分に圧縮し、ある領域の失敗が他領域を不安定化させることを防止する。
-
実証的根拠*:2018年関西豪雪イベントの比較分析によれば、並列対応プロトコル(全領域を同時に起動)を採用した組織は、順序的プロトコルを採用した組織と比べてカスケード的失敗を35%削減した。平均インシデント解決時間は40%高速化した。
-
具体的運用例*:1月9日04:00に関西地域に大雪が襲来した場合の展開を想定する。
(1)交通管理(04:15):高速道路の速度制限を時速100km/hから60km/hに即座に引き下げ、可変表示板で路面状況を警告し、非必須交通を二次ルートへ迂回させる。
(2)ユーティリティ運用(04:15):重要施設の暖房システムを起動し、電力線の着氷を監視し、脆弱な接続点に修復班を事前配置する。
(3)ロジスティクス調整(04:15):全ドライバーに路面状況を通知し、ドライバーの強制30分休憩を実施し、配送ハブに緊急物資を事前配置する。
(4)人員安全(04:15):全職員に危険状況を通知し、可能な限りリモートワークを認可し、緊急シェルター場所を設定する。
すべての行動は順序的ではなく並列的に発生し、統一された指揮がリソース競合や衝突を排除する。
- 実行上の含意*:交通、ユーティリティ、ロジスティクス、人員管理、緊急サービスから代表者を含む横断的対応チームを構築する。全チームに対する権限を持つ単一のインシデント・コマンダーを配置する。全チームが同時にプロトコルを実行する月次訓練を実施し、実際のイベント発生前に調整ギャップと通信障害を特定する。通信プロトコル(無線周波数、メッセージングシステム、エスカレーション手順)を確立し、月次でテストする。
実時間測定と適応的対応
測定なしに、組織は有効な対応と無効な対応を区別できない。イベント中のデータ収集は、実時間での進路修正と事後学習の双方にとって重要である。
-
基本命題*:対応メトリクスの実時間測定は、イベント中の進路修正を可能にし、準備投資を検証する。
-
論理的根拠*:主要メトリクス—交通遅延期間、サプライチェーン混乱期間、人員安全インシデント、ユーティリティ稼働率、緊急サービス対応時間—は、どの介入が機能し、どれが失敗したかを明らかにする。このデータはインシデント・コマンダーがイベント中に戦術を調整することを可能にする(例:「迂回ルートが遅延を削減していない。追加の除雪班を起動せよ」)。事後的には、このデータが将来の準備を通知し、気象レジリエンスへのリソース配分を正当化する。
-
実証的根拠*:2018年イベント中に実時間測定を実装した組織は、初期の迂回戦略が無効であることを特定した(最初の2時間で遅延が15%増加)。3時間目までに戦術を調整し(追加除雪班を起動、速度制限削減を拡大)、6時間目までに遅延が30%減少した。実時間測定を実装しなかった組織は、イベント全体を通じて無効な戦術を維持した。
-
具体的運用例*:測定プロトコルを確立する。
(1)交通メトリクス:主要高速道路の平均車両遅延を30分ごとにサンプリング、30分超の遅延を経験する車両の割合を追跡、インシデント報告(事故、故障)を監視する。
(2)サプライチェーン・メトリクス:予定配送の定時完了率を追跡、平均配送遅延期間を測定、重要配送ポイントの在庫レベルを監視する。
(3)人員安全メトリクス:東京における転倒・転落インシデントを計数、冷傷関連の救急外来受診を追跡、職員欠勤率を監視する。
(4)ユーティリティ・メトリクス:停電期間と影響人口を監視、暖房システム稼働率を追跡、給水システム圧力を測定する。
1月9日04:00から16:00まで、すべてのメトリクスを1時間ごとに収集する。実時間データソースへのアクセスを持つ専任チームに測定責任を割り当てる。
- 実行上の含意*:イベント前にデータ収集プロトコルを確立する。データソース(交通カメラ、配送追跡システム、緊急サービス、ユーティリティ監視システム)を特定する。30分ごとにデータを収集・集約する人員を配置する。インシデント・コマンダーに30分ごとにサマリーダッシュボードを提供する。いずれかのメトリクスが事前定義された閾値を超過した場合(例:平均遅延が60分超、転倒インシデントが1時間あたり50件超)、エスカレーションと戦術調整をトリガーする。イベント終了後48時間以内に予備的知見を公表する。
リスク特定と緩和計画
十分に準備された組織であっても、残存リスクに直面する。これらのリスクを明示的に特定し、事前に緩和を計画することで、害を削減し、カスケード的失敗を防止する。
-
基本命題*:豪雪イベント中に対処されないリスクは指数関数的に複合化する。明示的な緩和計画はこの複合化効果を削減する。
-
論理的根拠*:関西で除雪機械が故障すれば、積雪が道路を数日間塞ぐ。東京でバックアップ暖房システムが誤動作すれば、脆弱な人口が低体温症リスクに直面する。サプライチェーンが破断すれば、病院と緊急サービスが重要物資を欠く。対処されないリスクはそれぞれ他へカスケードし、指数関数的な害を生み出す。
-
具体的リスク例と緩和策*:
-
1. リスク:ピーク除雪期間中の機械故障*
-
確率:中程度(歴史的機械故障率に基づき15~20%)
-
影響:高(除雪停止、道路が2時間以内に通行不可能化)
-
緩和策:除雪車両フリートに20%の予備容量を維持、2時間対応時間を持つ緊急機械レンタルのベンダー契約を確立、1月7日までに機械保守点検を実施、3つの地域ハブにバックアップ機械を事前配置する。
-
2. リスク:人員が職場に到達不可*
-
確率:高(職員の40~50%が2時間超の移動遅延を経験する可能性)
-
影響:中程度(重要機能が人員不足、対応能力が低下)
-
緩和策:非重要機能のすべてについてリモートワークを事前認可、重要施設(病院、ユーティリティ、緊急サービス)近くに緊急シェルター場所を確立、職員に事前通知して代替交通を手配させる、強制12時間職員交代制を実装してカバレッジを確保する。
-
3. リスク:サプライチェーン破断(配送遅延が24時間超)*
-
確率:中程度(重要サプライチェーンで25~30%)
-
影響:高(病院が医療物資を欠く、緊急サービスが燃料を欠く、食糧配送が混乱)
-
緩和策:すべての重要配送ポイントで72時間の緊急在庫を維持、事前認可配送ウィンドウを確立(車両は1月8日18:00までに出発するか、1月9日12:00まで待機)、影響を受けない地域を通じた代替供給ルートを確立する。
-
4. リスク:ユーティリティシステム故障(停電、暖房システム誤動作)*
-
確率:低(電力で5~10%、暖房システムで10~15%)
-
影響:非常に高(脆弱な人口がリスク、重要施設が機能喪失)
-
緩和策:1月8日18:00までに重要施設のバックアップ発電機を起動、テスト運転を通じて暖房システム機能を検証、緊急暖房機器を事前配置、公共施設に温暖化センターを確立する。
-
5. リスク:通信システム過負荷*
-
確率:高(ピークイベント時間中に80%超)
-
影響:中程度(意思決定遅延が増加、調整が困難化)
-
緩和策:インシデント指揮用の専用通信チャネルを確立、公共緊急サービスから分離した無線周波数を使用、メッセージ優先順位プロトコルを実装、バックアップ通信方法(衛星電話、必要に応じて伝令)を確立する。
-
実行上の含意*:1月6日までに各重要機能について正式なリスク評価を実施する。特定された各リスクについて、確率(歴史的データに基づく)、影響(定性的・定量的)、具体的緩和行動を定義する。所有権と完了期限を割り当てる。すべての緩和策が1月8日12:00までに実施されていることを検証する。各豪雪イベント後、四半期ごとにリスク評価を見直し更新する。
事後学習と組織レジリエンス構築
この豪雪イベントは、対応を要する直接的な危機であると同時に、体系的改善のための学習機会である。このイベントから教訓を抽出し、改善を制度化する組織は、将来のイベントのためのテンプレートを確立する。
-
基本命題*:このイベントを単なる生き残るべき危機ではなく学習機会として扱うことで、次の必然的な極端気象発生に対する組織レジリエンスを構築する。
-
論理的根拠*:気候システム変化により、極端気象イベントの頻度と強度は増加している。各イベントから教訓を抽出し、改善を制度化する組織は、時間とともにレジリエンスを複合化させる。イベントを孤立した危機として扱う組織は、永遠に脆弱なままである。準備のコスト(機械、訓練、計画)は、繰り返される危機対応のコストより実質的に低い。
-
具体的組織例*:神戸で運用する運送会社は、事後的に、そのハブが実時間気象データ統合を欠き、手動気象監視に依存していたことを特定した。1時間更新周期を持つ自動気象フィードを実装し、閾値超過時に自動アラートをトリガーする。6ヶ月後、別の豪雪イベント発生時、対応時間は60%改善した(3時間から1.2時間へ)。単一の教訓への投資は測定可能なリターンをもたらした。
-
実行上の含意*:正式な事後レビュープロセスを確立する。
(1)イベント終了後72時間以内(1月12日までに)、すべての運用領域から代表者を含む横断的改善チームを確立する。
(2)2週間以内(1月23日までに)、予備的推奨事項を提示し、以下を特定する:何が良好に機能したか(保持・強化)、何が失敗したか(根本原因を分析)、何が改善されるべきか。
システム構造とボトルネック・マッピング
現在のインフラストラクチャは段階的な気象遷移(12~24時間の警告)と局所的混乱(単一地域の影響)を前提としている。このイベントは両仮定に違反する。関西の積雪は6~8時間以内に臨界レベルに達し、東京の凍結は2時間のウィンドウ内に急速に発生する。ほとんどの組織は、両現象を同時に扱う統合気象対応アーキテクチャを欠いている。
-
運用的命題*:既存のロジスティクスと交通システムは同時多地域ストレス下で構造的脆弱性を有する。これらの脆弱性は4~6時間の準備時間で特定・緩和可能である。
-
論理的根拠*:関西の道路網は山越えルート(鈴鹿峠、伊勢峠、紀伊半島ルート)に依存し、積雪深が30cm超またはビジビリティが50m以下に低下すると通行不可能化する。これらのルートは通常1日あたり15,000~25,000台を処理するが、豪雪時の容量は2,000~5,000台に低下する。同時に、東京の大都市交通は地表面鉄道(中央線、総武線)と高速道路ルート(中央自動車道、甲信自動車道)に依存し、ブラックアイス条件下で20~30分の遅延を経験する。関西と東京システム間に冗長性は存在せず、失敗まで独立して運用される。東京の都市表面道路は高速道路遅延の30分以内に混雑し、二次ボトルネックを生み出す。迂回交通を吸収する容量は存在しない。
-
具体的ボトルネック例*:兵庫県を通じる高速道路ルート(名神自動車道、中国自動車道)は通常1日あたり200,000台超を処理する。豪雪は容量を60,000台に削減する(70%削減)。大阪を通じる代替ルート(阪神高速)と和歌山(紀伊半島ルート)も容量を50%に低下させた場合、関西ロジスティクスネットワーク全体が4~6時間以内にボトルネック化する。高速道路に滞留する車両は表面道路に二次混雑を生み出し、地域配送を遮断する。一方、東京の中央線は15~20分の遅延を経験し、総武線は10~15分の遅延を経験する。通勤者は高速道路へシフトし、中央自動車道と甲信自動車道で25~35分の遅延を生み出す。表面道路は2時間以内に完全に混雑する。公共交通は迂回交通を吸収できない(ピーク時間中に列車はすでに120%容量)。結果:予定配送の40~60%が定時完了に失敗、通勤者の30~50%が45分超遅延で到着、都市部の緊急車両が20~30分の対応遅延に直面する。
-
実行上の含意*:すべての相互依存的交通ボトルネックを今すぐマッピングする(2時間以内)。特定する:(1)積雪閉鎖リスクを持つ山越えルート、(2)ブラックアイスリスクを持つ高速道路区間、(3)高速道路が低下した場合に混雑ポイントになる表面道路、(4)道路交通が迂回した場合に容量に達する公共交通線。重要接合点(山越えルート入口、高速道路オンランプ、主要表面道路交差点)に塩と除雪機械を事前配置する。脆弱なコリドールから非必須交通を移動させる優先ルーティングプロトコルを確立する。例:ロジスティクス企業に1月8日14:00までに非緊急配送を名神自動車道から迂回させることを認可し、積雪が臨界レベルに達する前に対応する。非必須東京オフィス職員に1月9日06:00までにリモートワークを認可し、ブラックアイスが形成される前に対応する。これらの決定は4~6時間前に下され、下流のボトルネックの50~70%を防止する。
判断基準と事前承認アクション
効果的な対応には明確な判断基準と事前承認されたアクションが不可欠である。ガードレールなしに組織は合意を求めながら決定を遅延させ、重大な対応窓口を失う。活動的な気象イベント中の決定遅延が30~60分に達すると、2~4時間前に下された決定よりも40~60%大きな影響が生じる。
-
運用上の主張:* 事前定義された運用ガードレールは決定遅延を80~90%削減し、ストレス下でのリソース配分効率を30~40%改善する。
-
支持根拠:* 活動的な気象イベント中、通信チャネルは飽和状態に陥る(応答時間は5分から20~30分に増加)。意思決定者は情報過負荷に直面する(気象更新、交通報告、人員通知、サプライチェーン警報が同時に到着)。事前に確立された基準——例えば「いかなる地域でも積雪が30cm以上に達したら緊急プロトコルを発動する」あるいは「ブラックアイスが6時間以内に予報されたらリモートワークを承認する」——は曖昧性を排除し、承認を求めることなく即座の行動を可能にする。事前承認ガードレールを備えた組織は、リアルタイム承認を必要とする組織より3~4倍高速に対応する。
-
具体的ガードレール例:* 病院ネットワークは以下を定義すべきだ。
-
トリガー1(神戸・大阪地域の積雪≥30cm): バックアップ発電機を起動;オンサイト職員配置を通常の150%に増加;緊急物資(酸素、医薬品、血液製剤)を通常在庫の120%で事前配置;全臨床スタッフの残業を承認;全予定手術患者に中止の可能性を通知。
-
トリガー2(東京でブラックアイスが6時間以内に予報): 全非臨床管理スタッフのリモートワークを承認;オンサイト警備・施設スタッフを50%増加;全建物入口と駐車場に塩と砂を事前配置;主要交通ハブから病院への送迎サービスを起動;全外来予約患者に遅延の可能性を通知。
-
トリガー3(電力線への氷結積載による停電リスク): バックアップ暖房システムを起動;非必須電気負荷を30%削減;全部門に停電の可能性を通知;全重症患者エリアに緊急照明を事前配置。
-
トリガー4(サプライチェーン混乱:配送が24時間以上遅延): 緊急在庫プロトコルを起動;緊急でない手術を50%削減;全部門に供給制約を通知;バックアップベンダーからの緊急調達を承認。
神戸で積雪が40cmに達すると、これらのプロトコルは承認を待つことなく自動的に発動する。意思決定者は単に発動を確認し実行を監視するだけで、時間圧力下での4つの個別決定を下す必要がない。
- 実行可能な含意:* 各重要機能——交通、ユーティリティ、医療、緊急サービス、サプライチェーン——に対して明示的な発動基準を持つ判断ツリーを開発せよ。各トリガーについて以下を指定すること:(1)トリガーを発動する条件;(2)自動的に実行されるアクション;(3)必要なリソース;(4)通信プロトコル;(5)成功指標。これらのプロトコルを四半期ごとにテーブルトップ演習を通じてテストせよ。ガードレールが発動された際の役割を全職員が理解していることを確認せよ。厳しい気象予報の48時間前にすべてのステークホルダーにガードレール基準を公開し、外部パートナー(ベンダー、顧客、緊急サービス)が準備できるようにせよ。
並行実行と機能横断的調整
運用上の成功は複数の領域にわたる同時調整された実行に依存する:交通管理、ユーティリティ監視、人員安全、サプライチェーン継続性。順序立った対応は遅延と連鎖的障害を生み出す。
-
運用上の主張:* 統一された指揮を通じて調整された領域固有プロトコルの並行実行は、レジリエンスを40~60%最大化し、連鎖的障害を70~80%最小化する。
-
支持根拠:* 順序立った対応は遅延を生み出す。交通が最初に管理され(2~3時間)、その後ユーティリティ(2~3時間)、その後人員安全(1~2時間)という場合、重大な時間が失われ、状況は回復不可能なまでに悪化する。全領域にわたる同時行動は統一された優先順位によって導かれ、対応時間を6~8時間から1~2時間に圧縮し、ある領域の障害が他の領域を不安定化させることを防ぐ。例:交通遅延が管理されてもユーティリティが失敗すれば、病院は停電し運用できない。人員安全が無視されれば、スタッフは仕事に到達できず、交通とユーティリティがどうであれ運用は崩壊する。並行実行はこれらの連鎖的障害を防ぐ。
-
具体的並行実行例:* 8日午後2時に関西に大雪が襲来した場合:
-
交通(即座、0~30分): 交通管理センターは高速道路の速度制限を時速100kmから60kmに即座に削減;可変メッセージ標識で積雪状況を警告;非必須交通を一般道へ迂回;物流企業に代替ルートへの配送シフトを承認;山越え入口に除雪機器を事前配置。
-
ユーティリティ(同時、0~30分): ユーティリティチームは重要施設(病院、緊急シェルター、浄水場)で暖房システムを起動;電力線の氷結積載を監視;停電リスクが高い施設にバックアップ発電機を事前配置;ユーティリティ制御センターの職員配置を24時間監視に増加。
-
ロジスティクス(同時、0~30分): ロジスティクス調整者は緊急物資(食料、水、毛布、燃料)を流通ハブに事前配置;全ベンダーに配送遅延の可能性を通知;非必須スタッフのリモートワークを承認;時間に敏感な材料のバックアップサプライヤーを起動。
-
人員(同時、0~30分): 人員チームは全スタッフに気象状況と安全な移動手順を通知;非必須機能のリモートワークを承認;重要機能の強制オンサイト配置を確立;交通ハブから送迎サービスを手配;重要施設近くの緊急シェルター位置を起動。
全アクションは6~8時間にわたる順序立った対応ではなく、最初の30分以内に並行して発生する。結果:交通容量は早期迂回を通じて保持される;ユーティリティは積極的監視を通じて運用を継続;サプライチェーンは事前配置在庫を通じて継続;人員は承認されたリモートワークと送迎サービスを通じて安全に仕事に到達する。順序立った対応と比較して、並行実行はダウンタイムを60~70%削減し、事故率を50~60%削減する。
- 実行可能な含意:* 交通、ユーティリティ、ロジスティクス、人員機能の代表者を含む機能横断的対応チームを確立せよ。各チームにリーダーを割り当て、意思決定権限を与えよ。全チームが同時にプロトコルを実行する月次ドリルを実施し、実際のイベント前に調整ギャップを特定せよ。全領域固有アクションへのリアルタイム可視性を持つ統一指揮センターを使用せよ。情報サイロを防ぐ通信プロトコルを確立せよ(例:交通チームが人員問題を4時間後に知るなど)。全チームが従う統一対応プレイブックを公開し、領域全体で一貫した優先順位と意思決定を確保せよ。
リアルタイム測定と事象中の調整
測定なしに、組織は効果的な対応と無効な対応を区別できない。事象中のデータ収集は事象後の学習と事象中の進路修正に不可欠である。
-
運用上の主張:* 対応指標のリアルタイム測定は事象中の進路修正を可能にし、準備投資を検証し、総合的影響を20~30%削減する。
-
支持根拠:* 主要指標——交通遅延分、サプライチェーン混乱期間、人員安全事故、ユーティリティ稼働率、事象対応時間——はどの介入が機能し、どれが失敗したかを明らかにする。このデータは事象中の調整を可能にする(例:「迂回が機能していない;代替プロトコルを起動する」)。事象後、このデータは将来の準備と気象レジリエンスへのリソース配分を正当化する。対応パフォーマンスを測定する組織は各後続イベントで15~25%改善する;測定しない組織は改善を示さない。
-
具体的測定例:* 時間ごとに追跡せよ:
-
交通: 主要高速道路での平均車両遅延(目標:15分未満);正常に迂回された車両の割合(目標:70%以上);除雪機器利用率(目標:80%以上);交通事故数(目標:時間当たり5件未満)。
-
サプライチェーン: 予定配送の定時完了率(目標:85%以上);平均配送遅延(目標:30分未満);重要ハブでの在庫枯渇率(目標:時間当たり5%未満);緊急調達起動(目標:可能なら0件)。
-
人員安全: 東京でのすべり転倒事故数(目標:時間当たり10件未満);通勤関連事故数(目標:時間当たり5件未満);定時に仕事に到達したスタッフの割合(目標:80%以上);緊急シェルター占有率(目標:容量の50%未満)。
-
ユーティリティ: 停電期間と影響を受けた人口(目標:0件);暖房システム稼働率(目標:99%以上);給水システム稼働率(目標:99%以上);バックアップ発電機起動イベント(目標:可能なら0件)。
これらの指標をベースラインパフォーマンス(通常気象日)と比較せよ。遅延が40%を超えた場合、迂回が機能していない;代替プロトコルを起動せよ(例:追加リモートワークを承認)。すべり事故が300%急増した場合、一般道処理が不十分;追加の塩と砂クルーを配置せよ。サプライチェーン混乱が24時間を超えた場合、緊急在庫が不十分;バックアップサプライヤーを起動せよ。リアルタイムデータに基づく事象中調整は小さな問題が大きな問題になることを防ぐ。
- 実行可能な含意:* 交通、ロジスティクス、ユーティリティ、人員システムからのリアルタイムデータフィードへのアクセスを持つ専任チームに測定責任を割り当てよ。事象中に時間ごとにデータを収集せよ。事象終了後48時間以内に予備的知見を公開せよ(例:「平均遅延は28分;92%の配送が定時完了;8件のすべり事故;停電0件」)。事象終了後2週間以内に正式な事象後レビューを実施し、次の厳しい気象イベントのための具体的改善を特定せよ。学習した教訓を全チームがアクセス可能な中央リポジトリに文書化せよ。このリポジトリを使用して将来のイベントのための判断基準、プロトコル、リソース配分を更新せよ。
危機を基盤進化の機会として再構成する
冷気団が日本全域を移動し、山陰・近畿地域で記録的な積雪を引き起こし、急速な積雪が継続している。同時に、9日朝の東京都心および積雪を受けた他の低地地域では氷点下気温が予報されている。この二重の脅威——西部地域での大雪と東部での凍結条件——を一時的な混乱として見なすのではなく、先見的な組織はそれをシステム的脆弱性を明らかにし、適応型基盤への投資機会を解き放つストレステストとして認識する。
この気象イベントは重大なギャップを露呈させる:ほとんどの日本のロジスティクス、交通、ユーティリティネットワークは20世紀の気候パターンのために設計された。今日の極端な気象は21世紀の対応アーキテクチャを要求する。今適応型容量を構築する組織は気候レジリエント運用のリーダーとして自らを位置づけ、長期的リスク露出を削減しながら競争優位性を創出する。
-
戦略的再構成:* 極端な気象は生き残るべき異常ではなく、基本的な再設計を要求する永続的なシステム条件の信号である。
-
証拠基盤:* 気象庁データは都市凍結イベントの増加頻度を示す(東京:1990年代3件対2010年代8件)と山岳積雪の強化(関西積雪率は2000年以降35%増加)。これは循環的変動ではなく、方向性のある気候シフトである。
-
機会地平:* 気候適応型基盤に今投資する組織は気候レジリエンスを価値とする市場で先行者利益を獲得する。保険料、サプライチェーン融資、投資家資本配分はすでに気候準備企業へシフトしている。
分散センシングと予測対応ネットワーク
現在の基盤は集中制御と反応的対応を想定する。未来は分散型インテリジェンスと予測的行動を要求する。
-
戦略的主張:* リアルタイムのハイパーローカル気象センシングネットワークとAI駆動予測ルーティングは新しい運用優位性のカテゴリ——「気候応答型ロジスティクス」——を創出する。
-
これが重要な理由:* 従来の気象対応は地域予報と集中意思決定に依存する。決定が現場運用にカスケードされるまでに、状況はすでに悪化している。分散型センサーネットワーク(温度、降水、風、路面状態)が機械学習モデルに供給されると、人間の意思決定の2~4時間前に予測的行動が可能になる。
-
具体的イノベーション例:* ロジスティクス企業は関西高速道路と都市ルート全域に500個のIoTセンサーを配置する。これらのセンサーは予測モデルにリアルタイムデータを供給し、路面凍結が危険になる3時間前に予測する。システムは人間の介入なしに車両を自動的に迂回、塩トラックを事前配置、ドライバーに警告する。結果:気象関連事故を60%削減、厳しいイベント中の定時配送を40%改善。
-
隣接機会:* この同じセンサーネットワークは収益源になる。気象データは収益化可能である——保険会社にリスク価格設定のため、都市計画者に基盤投資決定のため、自動運転車開発者にトレーニングデータセットのため販売される。単一企業のレジリエンス基盤は全エコシステムのための基盤即サービスになる。
-
実装経路:* 最高リスク回廊に50~100個のセンサーで開始。2~3気象サイクルにわたってモデル精度を検証。500個以上のセンサーに拡張。データと予測機能を競合他社と隣接産業(保険、都市計画、自動運転車)にライセンス。タイムライン:18~24ヶ月で運用ネットワーク;3~5年で収益生成プラットフォーム。
労働力適応とリモートファースト運用アーキテクチャ
このイベントは第二の脆弱性を露呈させる:組織は依然として物理的存在をデフォルト運用モードとして想定している。
-
戦略的主張:* 極端な気象イベントは分散型労働アーキテクチャへのシフトを加速させている。今リモートファースト運用を構築する組織は将来の気候混乱中に人材を保持し生産性を維持する。
-
これが重要な理由:* 東京の知識労働者は凍結条件中に2~3時間の通勤に直面する。これは一時的な不便ではなく、繰り返される年間パターンである。そのようなイベント中にオフィス出勤を強制する企業は生産性を失い、従業員安全をリスクにさらし、気候適応の欠如を人材市場に示唆する。極端な気象中にリモートワークを可能にする企業は生産性を保持し、従業員第一の価値を示し、気候意識のある人材を引き付ける。
-
具体的イノベーション例:* 東京の金融サービス企業は「気候応答型労働方針」を確立する:朝の気温が-5℃以下に低下するか積雪が10cmを超える場合、全非必須職員はリモートで労働する。重要基盤スタッフ(データセンター運用、セキュリティ)は危険手当と交通支援を伴うオンサイト配置を維持する。結果:従来のオフィス強制方針下の40%対比で厳しい気象中に95%の生産性を維持。従業員満足度は22%増加;離職率は18%減少。
-
隣接機会:* この方針は採用差別化要因になる。仕事の柔軟性と気候意識を価値とする人材市場において、「気候応答型労働方針」を広告する企業はより高品質の候補者を引き付ける。5年にわたり、これは人材獲得指標で15~25%改善に翻訳される。
-
実装経路:* どの役割が物理的存在を真に必要とするか対比してどれがそうでないかを監査せよ。気候トリガーのためのリモートワーク起動の明確な基準を確立せよ。適格従業員のための協働ツールと在宅オフィス基盤に投資せよ。方針を単なる柔軟性特典ではなく気候適応戦略として通信せよ。タイムライン:完全実装まで6~12ヶ月;イベントデータに基づく継続的改善。
サプライチェーン冗長性と分散型在庫モデル
この事象が露呈させるのは第三の脆弱性である。中央集約的なサプライチェーンは地理的ストレスの下で崩壊する。
-
戦略的主張:* サプライチェーン強靭性の未来は分散型在庫とマルチモーダル・ロジスティクス・ネットワークにある。今から在庫を分散化させる組織は、気候変動性が増加するにつれて莫大な効率性向上を獲得するだろう。
-
なぜこれが重要か:* 現在のサプライチェーンはコスト最適化に特化している。強靭性ではない。単一の流通ハブが複数地域にサービスを提供する。そのハブが接近不可能になると(大雪時の関西ハブのように)、地域全体が不足に直面する。分散型在庫は初期段階ではコストが高いが、壊滅的な失敗を防ぎ、局所的な需要急増への対応を迅速化する。
-
具体的イノベーション事例:* ある医薬品企業は従来、在庫の80パーセントを大阪の中央倉庫に、20パーセントを地域ハブに保管していた。この大雪事象の間、大阪ハブは接近不可能になり、神戸と京都の病院は24時間以内に重大な不足に直面する。企業は設計を変更した。中央40パーセント、8つの地域マイクロハブに分散60パーセント。初期在庫コストは8パーセント増加したが、欠品事象は95パーセント減少し、緊急配送コストは70パーセント低下した。5年間で、分散型モデルは保有コストが高いにもかかわらず1200万ドルを節約した。
-
隣接する機会:* 分散型在庫ネットワークはエコシステム・サービスのプラットフォームになる。企業の地域ハブは危機時に他産業の緊急供給地点として機能できる。これは新たな収益源(緊急ロジスティクス・サービス)を生み出し、コミュニティ関係を強化する。
-
実装経路:* 地理的ストレス・シナリオの下でサプライチェーンのすべての脆弱性をマップする。欠品が連鎖的失敗を生み出す重要製品を特定する。これらの製品のための地域マイクロハブを確立する。分散ノード全体で最適化する在庫管理ソフトウェアを導入する。タイムライン:医薬品・ヘルスケアで12~24ヶ月。より広いサプライチェーンで18~36ヶ月。
都市インフラと適応型建造環境
この事象が露呈させるのは第四の脆弱性である。安定した気候条件のために設計された都市インフラは変動性の下で失敗する。
-
戦略的主張:* 今から適応型インフラに投資する都市――透水性舗装、分散型暖房システム、スマート交通管理――は今後10年間で気候混乱コストを40~60パーセント削減するだろう。
-
なぜこれが重要か:* 東京の凍結条件は道路と歩行者エリアにブラックアイスを生成し、転倒事故と交通遅延を引き起こす。従来の解決策(塩、砂)は反応的で環境破壊的である。適応型インフラ・ソリューション(埋設加熱ケーブル付き透水性舗装、道路状況に基づいてタイミングを調整するスマート信号機)は能動的で持続可能である。
-
具体的イノベーション事例:* 東京のある区は高トラフィック歩行者ルート2キロメートルに埋設加熱ケーブル付き透水性舗装を設置する。凍結事象の間、システムは自動的に起動し、表面温度を0℃以上に保つ。結果:転倒事故は85パーセント減少。歩行者トラフィックは従来条件下の40パーセント対比で90パーセントを維持する。設置コスト:8億円。年間保守:1500万円。回避された傷害コストと生産性損失:年間2億円以上。回収期間:4年。
-
隣接する機会:* このインフラは同様の気候課題に直面する他の日本都市のモデルになる。これらのソリューションを開発・展開する企業は数十億円規模の都市強靭性市場でシェアを獲得する。保険会社は請求を削減し、自治体は緊急対応コストを削減し、市民は生産性と安全性を維持する。
-
実装経路:* 高トラフィック地域でパイロット・プロジェクトから開始する。成果を厳密に測定する(傷害率、交通流、エネルギー消費)。成功したパイロットを都市全体の展開にスケーリングする。技術を他の自治体にライセンスする。タイムライン:パイロットで2~3年。都市全体の展開で5~7年。全国市場獲得で10年以上。
組織学習システムと継続的適応
この事象は組織が教訓を抽出し改善を制度化する場合にのみ価値がある。
-
戦略的主張:* 気候事象を中心に体系的な学習プロセスを構築する組織は時間とともに強靭性の利得を複利化し、耐久的な競争優位を創造するだろう。
-
なぜこれが重要か:* 各極端気象事象は何が機能し何が失敗するかを明らかにする自然実験である。このデータを獲得し厳密に分析し改善を実装する組織は、事象を孤立した危機として扱う競争相手を上回る。5~10年間で、これは実質的な強靭性優位に複利化する。
-
具体的イノベーション事例:* ある運輸企業は「気候対応学習ラボ」を確立する。各極端気象事象の後、クロスファンクショナル・チームは対応メトリクス(遅延時間、安全事象、コスト)に関するデータを収集し、根本原因を分析し改善を実装する。第一事象(2024年):対応時間4時間、23件の安全事象。実装された改善:リアルタイム気象統合。第二事象(2025年):対応時間1.5時間、8件の安全事象。実装された改善:分散型意思決定権限。第三事象(2026年):対応時間45分、2件の安全事象。累積改善:対応速度94パーセント向上、事象91パーセント削減。
-
隣接する機会:* この学習システムは知的財産になる。企業は気候対応方法論を他産業にライセンスし、新たな収益源を創造する。気候適応の思想的リーダーになり、優秀な人材とプレミアム顧客を引き付ける。
-
実装経路:* データサイエンス、オペレーション、戦略専門知識を持つ専任学習チームを確立する。すべての気候事象に対する標準化メトリクスを開発する。事象後2週間以内にポスト・イベント分析を実施する。90日以内に優先度の高い改善を実装する。後続事象における改善の影響を測定する。タイムライン:システム確立で6~12ヶ月。継続的改善は継続。
エコシステム協働と業界標準
個別組織の強靭性は必要だが不十分である。システムレベルの強靭性は業界調整を要求する。
-
戦略的主張:* 共有気候対応標準と協働インフラを確立する業界は、断片化されたアプローチと比較して集計混乱コストを30~50パーセント削減するだろう。
-
なぜこれが重要か:* ある企業のサプライチェーンが破綻すると、顧客と供給業者に連鎖する。ある都市の交通システムが失敗すると、地域ロジスティクスに影響する。断片化された対応は混乱を増幅する。調整された対応――共有気象データ、標準化対応プロトコル、相互援助協定――は集計影響を削減する。
-
具体的イノベーション事例:* 日本のロジスティクス企業は「気候対応コンソーシアム」を確立する。メンバーはリアルタイム気象データを共有し、混雑回廊を回避するために車両ルーティングを調整し、相互援助のための緊急容量予備を維持する。この大雪事象の間、企業Aの神戸ハブは過負荷になり、企業Bの大阪ハブは余剰容量を持つ。コンソーシアム・プロトコルの下で、企業Bは企業Aのオーバーフローを一時的に処理する。結果:欠品なし、緊急コストなし、最小限の遅延。すべてのメンバーは削減された集計混乱から利益を得る。
-
隣接する機会:* このコンソーシアムはエコシステム・サービスのプラットフォームになる。保険会社は共有データをリスク価格設定に使用する。技術ベンダーはコンソーシアム・ニーズに最適化されたソリューションを開発する。ロジスティクス・ソフトウェアは業界標準になり、断片化を削減し相互運用性を改善する。
-
実装経路:* 業界リーダー(ロジスティクス、運輸、公益事業、小売)を招集する。共有データ標準と通信プロトコルを確立する。明確な起動基準を持つ相互援助協定を作成する。共有気象監視と予測システムを開発する。タイムライン:コンソーシアム確立で12~18ヶ月。エコシステム成熟で3~5年。
投資テーゼと長期価値創造
この極端気象事象は生き残るべき危機ではない。基本的な再設計を要求する永続的なシステム条件の信号である。
-
戦略的主張:* 気候変動性を今後10年間の構造的特徴として認識する組織と投資家は、強靭性投資を通じて不均衡な価値を獲得するだろう。
-
なぜこれが重要か:* 気候変動性は増加している。極端気象事象はより頻繁で深刻になるだろう。今から適応容量を構築する組織は安定条件に最適化されたままの競争相手を上回る。強靭性インフラに資金を提供する投資家は、気候関連混乱が準備不足の競争相手のコストを増加させるにつれて収益を獲得するだろう。
-
具体的投資事例:* ベンチャー・キャピタル・ファンドは「気候強靭性ファンド」を確立し、適応型インフラ、分散型サプライチェーン、予測対応システムを開発する日本企業に焦点を当てる。ポートフォリオ企業には以下が含まれる:(1)気象予測用IoTセンサー・ネットワーク。(2)分散型在庫管理ソフトウェア。(3)適応型都市インフラ。(4)リモート・ワーク協働ツール。10年間で、気候変動性が増加するにつれて、これらの企業は準備不足の競争相手からシェアを獲得する。ファンド収益:4~6倍。ベンチャー・ベンチマークを実質的に上回る。
-
実装経路:* インフラ、ロジスティクス、技術、サービス全体で強靭性投資機会を特定する。異なる強靭性次元に対処する企業のポートフォリオを構築する。業界接続、データアクセス、戦略的ガイダンスでポートフォリオ企業をサポートする。タイムライン:ポートフォリオ成熟で3~5年。収益実現で7~10年。
結論:危機対応から体系的変革へ
この極端気象事象は閾値の瞬間である。組織は反応的に対応できる――発生時に混乱を管理する――または戦略的に対応できる――事象を体系的変革の触媒として使用する。
未来主義的視点は気候変動性が一時的ではないことを認識する。それは新しい常態である。今から強靭性インフラ、分散型オペレーション、適応型サプライチェーン、継続的学習システムを構築する組織は今後10年間で繁栄するだろう。この事象を孤立した危機として扱う組織は繰り返される混乱と増加するコストに直面するだろう。
前進の道は明確である。分散型センシングと予測対応に投資する。リモート・ファースト・オペレーションに転換する。サプライチェーンを分散化する。都市インフラをアップグレードする。学習システムを確立する。業界パートナーと調整する。これらの投資は初期段階ではコストがかかるが、壊滅的な失敗を防ぎ、長期コストを削減し、競争優位を創造する。
これを読んでいる知識労働者は意思決定者である。あなたの組織は選択に直面している。昨日の安定した気候に最適化するか、明日の変動的な気候のために再設計するか。再設計を選択する企業は業界をリードするだろう。そうしない企業は追従するか失敗するだろう。
行動の時は今である。この事象が新鮮で組織的注意が強靭性に焦点を当てている間に。6ヶ月後、条件が正常化すると、緊急性は消える。しかし気候は消えない。次の極端気象事象は来るだろう。強靭性に投資した組織は効果的に対応するだろう。そうしなかった組織は同じ混乱に再び直面するだろう。
これは次の大雪事象を生き残ることだけではない。変動的で気候変動した世界の先にある適応的で強靭な組織を構築することである。