広島原爆供養塔:遺髪サンプルの発見と身元特定の展望
発見:供養塔内の40人分の遺髪サンプル
1955年に設立された広島原爆供養塔には、約70,000人の身元不明犠牲者の遺骨が納められています。2024年の身元特定成功を受けて実施された体系的な見直しの過程で、市職員は火葬された遺骨とともに保存されていた少なくとも40人分の遺髪サンプルを発見しました。これらのサンプルは小型容器や家族が記名した封筒に保管されており、爆撃直後およびその後数年間に収集されたものです。当時、遺族や当局が将来の身元特定に備えて資料を保存しようと試みました。
この発見が重要である理由は、遺髪サンプルが約80年経過した現在でも火葬された骨片とは異なり、有効なDNAを得られる可能性があるためです。一部のサンプルには、後に亡くなったり埋葬手続きを完了できなかったりした家族による慎重な保存の痕跡が見られます。その他は復興作業中に当局によって収集されました。この保存状態と記録の多様性は、機会と制約の両方を生み出しています。40人分のサンプルは身元特定の可能性がある相当な母集団を示していますが、実際のDNA生存性は未検証のままです。
この発見は実務的な問題を提起します。供養塔の収蔵品内にさらにどれだけのサンプルが存在するのでしょうか。過去の目録作成作業は一貫性を欠いており、広島の湿潤な気候下での数十年の保管により、記録と物理的資料の両方が劣化しています。市職員は現在、残存資料の体系的な目録作成と、DNA分析に必要な多大な投資に値するサンプルの判定という喫緊の課題に直面しています。
2024年の突破口:技術的検証
2024年、遺髪サンプルのDNA分析により、供養塔の遺骨から79年ぶりに初めて身元特定に成功しました。これは画期的な成果です。法医学専門家は保存されていた毛根から有効な遺伝物質を抽出し、市の身元特定プログラムに登録されている生存家族のDNAサンプルと照合しました。この事例は、爆撃以来行方不明だった親族について、家族に決着をもたらしました。
この突破口は、大規模災害後の犠牲者身元特定における進歩と並行しています。2011年の東日本大震災では、持続的な制度的取り組みを伴って実施された場合、体系的なDNAプログラムが長年の身元特定課題をどのように解決できるかが実証されました。広島の成功は、40人分の追加遺髪サンプルを発見した包括的な見直しを促しました。
2024年の事例は重要な技術的論点を証明しました。遺髪サンプルは火葬された遺骨とは異なり、現代の分析に十分な遺伝物質を保持しているということです。この検証により、市のアプローチは受動的な保管から能動的な調査へと転換し、今回の発見につながった集中的な調査が実施されました。
技術的制約と法医学的現実
1945年以降保存されてきた遺髪から使用可能なDNAを抽出することには、相当な障害があります。毛髪の軸部分には核DNAがほとんど含まれていません。有効な遺伝物質は毛根(根の構造)が無傷で残っているかどうかに依存します。約80年間のさまざまな保管条件、湿度変動、温度変化を経て、多くの毛根は回収不可能なほど劣化している可能性があります。
現代の法医学研究所は、全ゲノム増幅や次世代シーケンシングを含む特殊技術を用いて劣化したサンプルを扱いますが、個々の事例における成功率は不確実なままです。分析コストはサンプルあたり数十万円を超えることが多く、期間は数週間から数か月に及びます。身元特定の成功には生存親族からの比較用DNAも必要です。これは広範な家族への働きかけと系譜調査を必要とする要件です。
市は、どのサンプルを検査するかを優先順位付けする明確なプロトコルを確立する必要があります。限られたリソースを考慮すると、職員は潜在的な身元特定と現実的な成功確率のバランスを取る必要があります。さらに、多くの家族は供養塔に身元不明の親族がいることを知らない可能性があります。その他の家族は爆撃中または後の数十年間に家族記録を失っています。これらの要因は、技術的なDNA分析そのものを超えて照合プロセスを複雑にします。

- 図5:毛髪サンプルの劣化要因とDNA抽出可能性のマトリックス*
歴史的記録と文書管理の制約
供養塔の収蔵品は、約80年にわたる遺骨管理の複雑な歴史を反映しています。爆撃直後(1945年8月~12月)、大規模な火葬が最小限の標準化された記録管理で実施されました。遺骨は複数の機関経路を通じて処理されました。市当局、仏教寺院、町内会、軍事施設です。各機関は独立した記録システムを維持していたか、記録がまったくありませんでした。
その後の収集段階(1950~1970年代)は都市復興中に発生し、建設活動によって頻繁に人骨が露出しました。市当局はこれらの資料を収集しましたが、記録管理慣行は一貫性を欠いていました。1970年代までに標準化されたプロセスが導入されましたが、以前の記録には実質的な空白が残りました。
現在記録されている遺髪サンプルは、複数の収集時期と機関的背景を代表しています。一部は識別情報を含めて家族によって保存されました。その他は当時の記録がほとんどない市当局によって収集されました。この文書管理の不均一性は、DNA分析が成功した場合でも、遺伝的結果を特定の家族調査に結びつけるために広範な歴史的研究が必要であることを意味します。供養塔は生物学的保管庫と断片化された歴史文書館の両方として機能しており、この二重の役割が技術的なDNA分析を超えた身元特定の取り組みを複雑にしています。
家族登録と働きかけの課題
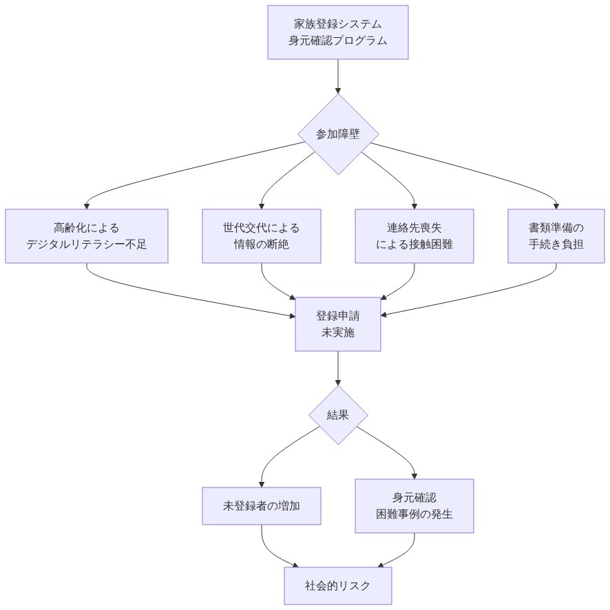
広島は、広島平和記念資料館と市の社会福祉サービスを通じて、身元不明の親族に関する情報を求める家族の正式な登録簿を維持しています。現在の登録には数千件の問い合わせが含まれていますが、生存者世代の高齢化と家族の関心の世代的シフトに伴い、参加は減少しています。
DNAリファレンスデータベースを拡大するには、爆撃犠牲者の子孫(多くの場合、孫または曾孫)を積極的に募集し、比較用の生物学的サンプルを提出してもらう必要があります。この働きかけは複数の障壁に直面しています。追悼慣行に関する文化的配慮、爆撃からの世代的距離、歴史的再検討に関する家族の選好、分散した子孫を見つける後方支援上の課題です。さらに、多くの家族は既存の追悼式を通じて解決済みと考えているか、個人の身元特定よりも集団的な追悼を好む可能性があります。
身元特定プログラムは、潜在的な参加者に現実的な確率推定を伝える必要があります。40人分のサンプルの未検証の生存性と分析に関するリソース制約を考慮すると、個々の事例における抽出と照合の成功は保証されません。楽観的な予測ではなく、限界を含めた予想される成果に関する透明なコミュニケーションが、情報に基づいた家族の参加には不可欠です。

- 図8:家族登録と身元確認プログラムへの参加障壁*
歴史的追悼と個人的アイデンティティへの示唆
これまで匿名だった遺骨の身元特定に成功することは、広島の歴史叙述と追悼慣行に重要な示唆をもたらします。個々の特定は匿名の犠牲者を名前を持つ個人へと変え、個人化された歴史記録と家族固有の追悼慣行を可能にします。日本の仏教伝統では、個人の特定により法要と家族墓への埋葬が可能になります。これらは精神的安寧と家族の継続性にとって本質的と考えられている成果です。
しかし特定のプロセスは必然的に歴史的トラウマを再び開きます。家族は親族の最期の状況、爆撃直後の状況、そして特定までの数十年にわたる遅延に向き合わなければなりません。生存者世代が去るにつれて、より遠い個人的つながりを持つ子孫が、個人的な特定と集団的追悼のどちらを選ぶかという決定に直面します。この選択には正解も不正解もなく、家族ごとの価値観と状況を反映した判断となります。
身元特定の取り組みは、技術的能力と倫理的配慮の両方を統合する必要があります。DNA分析は身元特定の手段を提供しますが、その適用には家族の希望、文化的慣行、そして追悼における個人的アイデンティティと集団的記憶の役割に関する広範な社会的対話の尊重が求められます。広島の経験は、技術的進歩が歴史的トラウマの解決にどのように貢献できるかを示すと同時に、そのような取り組みが要求する慎重な倫理的判断を浮き彫りにしています。

- 図2:遺髪サンプルの来源と保管環境による分類フロー(広島市平和記念公園遺髪サンプル調査)*