ICEがユーザー追跡ツールのRFIを公開
政府調達シグナル:RFIが意味するもの
米国移民税関執行局(ICE)は、ユーザー追跡、データ集約、分析インフラストラクチャにおけるベンダーの能力を求める情報提供依頼書(RFI)を発行しました。RFIは正式な予算コミットメントに先立つ予備的な調達手段であり、提案依頼書(RFP)を発行する前に技術的実現可能性、ベンダーの利用可能性、コストパラメータを確立するための市場調査として機能します。
-
定義の明確化:* RFIはRFPとは本質的に異なります。RFIはいずれの当事者に対しても契約上の義務を生じさせず、政府に購入を義務付けるものではありません。回答は機関の調達戦略に情報を提供しますが、申し出を構成するものではありません。この区別は法的重要性を持ちます:RFIに回答するベンダーは契約授与の期待を負わないのに対し、RFPへの回答は通常、競争的評価と異議申し立て手続きを引き起こします。
-
運用上の文脈:* ICEは3つの主要な運用データベースを維持しています:IDENT(生体認証および身元記録)、ENFORCE(ケース管理および執行措置)、そして州および地方の法執行機関システムへの接続です。追跡ツールはこれらのシステムと統合され、ICEの国外退去、拘留、国境執行機能全体にわたるケース管理、容疑者の特定、運用調整を支援します。
-
RFIの範囲と影響:* RFIは以下に関するベンダーの回答を要求する可能性があります:(1)プラットフォームアーキテクチャとデータ取り込み能力、(2)指定された負荷条件下でのクエリレイテンシとスループット、(3)データ保持および削除ポリシー、(4)監査ログとアクセス制御メカニズム、(5)レガシー政府システムとの統合、(6)価格モデル(クエリごと、ユーザーごと、サブスクリプション)、(7)コンプライアンス認証(FedRAMP、FISMA、または同等のもの)。ベンダーの回答は、その後の調達フェーズの技術的および財務的ベースラインを確立します。
-
知識労働者への実用的な影響:* データブローカー、広告技術、分析企業の従業員は、RFI回答戦略に関する社内議論を予期すべきです。法務およびコンプライアンスチームは、既存のデータライセンス契約、利用規約、エンドユーザー制限を監査し、現在の契約フレームワークが政府のユースケースを許可するかどうかを判断する必要があります。コンプライアンス責任者は、データの出所、同意フレームワーク、修正第4条の判例および州のプライバシー法(カリフォルニア州消費者プライバシー法、バージニア州消費者データ保護法など)との整合性に関する立場表明を準備すべきです。コミュニケーションおよび広報チームは、政府の監視契約に関する利害関係者からの問い合わせを予期すべきです。
システムアーキテクチャと統合のボトルネック
政府の監視インフラストラクチャは、互換性のないデータスキーマ、異種の認証プロトコル、分散化されたシステム所有権を特徴とするレガシー技術環境内で動作します。ICEの既存システム—IDENT、ENFORCE、州/地方の法執行機関データベース—は、異なる技術標準を持つ異なる年代にわたって開発されました。この環境への商用追跡ツールの統合は、技術的および組織的な摩擦点の両方を提示します。
-
技術的統合の課題:* 商用追跡プラットフォームは通常、関連する信頼区間(例:±50メートル)を伴う緯度/経度座標として地理位置データを返します。ICEのレガシーケース管理システムは、構造化されたフィールド(通り、市、州、郵便番号)と内部分類スキームに整合した信頼スコアを持つアドレスレベルのデータを期待します。これらの形式間のデータ変換は、レイテンシと潜在的な情報損失をもたらします。さらに、商用プラットフォームは多くの場合、JSONペイロードを持つREST APIを採用していますが、レガシー政府システムはSOAP、XML、または独自のプロトコルを使用する場合があります。ベンダーは、リアルタイムデータ変換パイプラインを実装するか、手動翻訳ワークフローを受け入れる必要があります—どちらのアプローチも運用上のボトルネックをもたらします。
-
認証とアクセス制御:* 商用プラットフォームは通常、OAuth 2.0またはAPIキー認証を使用します。政府システムは多くの場合、SAML 2.0、証明書ベースの認証、または機関のアイデンティティ管理システム(例:Active Directory、PIVカード)との統合を必要とします。これらの認証モデルを橋渡しするには、追加のミドルウェアとセキュリティレビューが必要です。
-
具体例:* 商用位置追跡プラットフォームは、モバイルデバイスからGPSデータを取り込み、次のように結果を返します:
{"latitude": 40.7128, "longitude": -74.0060, "accuracy_meters": 50, "timestamp": "2024-01-15T14:32:00Z"}。ICEのENFORCEシステムは次を期待します:{"address": "123 Main St, New York, NY 10001", "confidence_score": 0.95, "data_source": "GPS", "query_timestamp": "2024-01-15T14:32:00Z", "record_id": "ENF-2024-001234"}。ベンダーは、緯度/経度をアドレスにジオコーディングし、信頼区間をICEの信頼スケールにマッピングし、レコード識別子を割り当てる変換ロジックを実装する必要があります—すべてレイテンシ制約内で(通常、インタラクティブクエリでは<2秒、バッチ処理では<5分)。 -
実用的な影響:* 技術リーダーは、API契約、データ変換ロジック、エンドツーエンドのレイテンシ要件を文書化すべきです。組織がRFIを受け取った場合、以下に対処する技術的回答を準備してください:(1)サポートされる入出力データ形式とスキーマ、(2)API認証メカニズムと政府アイデンティティシステムとの統合、(3)指定された負荷下でのクエリレイテンシ(例:1,000の同時クエリ)、(4)データ変換とジオコーディングの精度、(5)システムの可用性と災害復旧(政府システムでは通常99.5%の稼働時間)、(6)類似の政府環境での参照展開。コンプライアンスチームは、データ変換と統合が上流のデータライセンス契約(例:位置データブローカーの条件、ソーシャルメディアAPIの制限、またはサードパーティデータプロバイダー契約)に違反しないことを確認する必要があります。

- 図3:ICE統合システムアーキテクチャ:サイロから相互運用可能性へ(データソース:ICE運用システム構成)*

- 図4:レガシーシステム統合の課題:相互運用性への道*
参照アーキテクチャとガバナンスガードレール
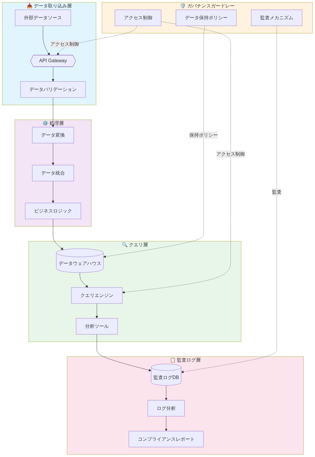
政府調達は、商用広告技術プラットフォームには存在しないガバナンスフレームワークを義務付けています。これらのフレームワークには、不変の監査証跡、ロールベースのアクセス制御、連邦記録管理に整合したデータ保持ポリシー、法的保全手続き、FOIA対応データ検索メカニズムが含まれます。
-
監査ログ要件:* すべてのデータアクセス—クエリ、検索、変更、削除—は、ユーザーID、タイムスタンプ、クエリパラメータ、返された結果、業務上の正当化とともにログに記録される必要があります。ログは不変(追加のみ)であり、連邦記録スケジュールで指定された期間(記録タイプに応じて通常3〜7年)保持される必要があります。一時的なデータと迅速な収益化のために設計された商用広告技術プラットフォームは、通常30〜90日後にログを削除します。このアーキテクチャの不一致には、大幅な再設計が必要です。
-
データ保持および削除ポリシー:* 商用プラットフォームは多くの場合、自動データ有効期限(例:30日後に位置履歴を削除)を実装します。政府システムは、NARA(国立公文書記録管理局)のスケジュールと訴訟保全に従ってデータを保持する必要があります。ベンダープラットフォームは以下をサポートする必要があります:(1)データカテゴリごとの設定可能な保持期間、(2)訴訟中の削除を防ぐ法的保全メカニズム、(3)FOIA対応データ検索(指定された基準に一致するすべてのレコードをエクスポートする能力)、(4)監査証拠を伴う認証された削除手順。
-
ロールベースアクセス制御(RBAC):* 政府システムは、きめ細かいアクセス制御を実装します:現場職員は位置データをクエリできますが、レコードを変更できません。監督者は監査ログをレビューできますが、削除できません。法律顧問は保全を設定できますが、運用データにアクセスできません。商用プラットフォームは多くの場合、よりシンプルな権限モデル(管理者/ユーザー)を使用します。ベンダーは、ロール定義、権限マトリックス、職務分離を伴うRBACを実装する必要があります。
-
具体例:* ICE現場職員が、容疑者の最近の動きについて位置追跡プラットフォームにクエリします。システムは次をログに記録します:
{"user_id": "ICE-12345", "user_role": "field_officer", "query_type": "location_history", "query_parameters": {"subject_id": "SUBJ-98765", "date_range": "2024-01-01 to 2024-01-15"}, "results_count": 47, "timestamp": "2024-01-15T14:32:00Z", "business_justification": "Active investigation case ENF-2024-001234"}。このログエントリは、不変の追加のみデータベースに書き込まれ、NARAスケジュールに従って7年間保持され、FOIA要求を通じて検索可能です。 -
実用的な影響:* ベンダーは以下を実装または計画すべきです:(1)改ざん防止メカニズムを備えた追加のみ監査ログ、(2)NARAスケジュールに整合した設定可能なデータ保持ポリシー、(3)訴訟中の削除を防ぐ法的保全機能、(4)FOIA対応データエクスポート機能、(5)文書化された権限マトリックスを伴うロールベースアクセス制御、(6)監査証拠を伴う認証された削除手順。プラットフォームが現在これらの機能を欠いている場合、RFIに回答する前にアーキテクチャの強化に6〜12か月を予算化してください。FISMA(連邦情報セキュリティ管理法)およびFedRAMP(連邦リスクおよび認証管理プログラム)要件に精通した連邦コンプライアンスコンサルタントと協力してください。プラットフォームが機関間データ共有をどのように処理するか、特にデータ最小化(必要なデータのみを共有)および目的制限(許可された目的のみに使用)に関して文書化してください。

- 図5:参照アーキテクチャ:ガバナンスガードレール統合設計(出典:政府システム参照アーキテクチャ標準)*
実装と運用パターン
監視インフラストラクチャの政府展開には、段階的なロールアウト、オペレータートレーニング、変更管理、独立した検証が必要です。機関は、運用リスク、トレーニング要件、パフォーマンス検証の必要性のため、すべての現場事務所に追跡ツールを同時に展開することはできません。
-
段階的展開の根拠:* 誤って設定された追跡ツールは、誤ったアラートを生成し、調査リソースを浪費し、市民的自由の侵害を引き起こし、または機関を訴訟にさらす可能性があります。段階的展開により、スケール前に精度、偽陽性率、オペレーターの採用、法的防御可能性の検証が可能になります。
-
典型的な段階的アプローチ:*
-
フェーズ1(パイロット、90日): 20〜50人のオペレーターを持つ1つの地域事務所に展開します。精度(既知のケースでの適合率/再現率)、偽陽性率、クエリレイテンシ、オペレーターの採用を測定します。グラウンドトゥルースに対する結果の独立した検証を実施します。
-
フェーズ2(拡大、6か月): フェーズ1の成功指標に基づいて5〜10の地域事務所に展開します。トレーニングを拡大し、地域サポートチームを確立し、ワークフローを改善します。
-
フェーズ3(全国展開、12か月以上): 成熟したサポートインフラストラクチャ、文書化された手順、継続的なパフォーマンス監視を伴うすべての現場事務所にロールアウトします。
-
オペレータートレーニング要件:* 現場職員、監督者、アナリストには、以下に関するトレーニングが必要です:(1)クエリの定式化と解釈、(2)精度の制限と信頼区間、(3)使用に関する法的および市民権の制約、(4)監査ログと文書化の要件、(5)曖昧または機密性の高い結果のエスカレーション手順。トレーニングは通常、オペレーターあたり16〜40時間を必要とし、年次の再教育トレーニングが行われます。
-
具体例:* ICEはニューヨーク現場事務所で位置追跡ツールをパイロットします。90日後、パイロットは以下を測定します:(1)精度:既知のケースで94%の適合率、87%の再現率、(2)偽陽性率:3.2%(誤った対象の結果を返すクエリ)、(3)クエリレイテンシ:中央値1.8秒、95パーセンタイル4.2秒、(4)オペレーターの採用:適格な職員の78%が少なくとも1回ツールを使用。これらの指標に基づいて、ICEは5つの追加事務所に拡大します。ただし、偽陽性率が5%を超えるか、精度が90%を下回る場合、ICEはベンダーの是正を待って展開を停止する可能性があります。
-
実用的な影響:* ベンダーは以下を準備すべきです:(1)成功指標、タイムライン、ロールバック手順を伴うパイロット展開計画、(2)異なるオペレーターロール(現場職員、監督者、アナリスト、法律顧問)のためのトレーニングカリキュラム、(3)初期展開中のオンサイトサポート(通常2〜4週間)、(4)精度、レイテンシ、偽陽性率、オペレーターの採用を追跡するパフォーマンス監視ダッシュボード、(5)更新、パッチ、機能追加のための変更管理手順。オンサイトサポートの予算を立ててください。リモートサポートのみでは、ネットワーク制限、セキュリティプロトコル、政府システムに対するオペレーターの慣れのため、政府環境では通常失敗します。運用の成熟度を実証するために、類似の政府機関(例:他のDHSコンポーネント、FBI、DEA)での参照展開を準備してください。

- 図7:段階的展開パターン:組織学習としての実装*
測定とコンプライアンス指標
政府機関は、商用広告技術ベンチマークとは異なる指標を使用して監視ツールの成功を測定します。ICEは、エンゲージメント指標や収益最適化よりも、精度、速度、法的防御可能性、市民権コンプライアンスを優先します。
-
精度指標:*
-
適合率: 追跡ツールが返したすべての結果のうち、正しいものの割合は?(例:ツールが100の位置レコードを返し、94が正確な場合、適合率=94%)
-
再現率: 存在すべきすべての正しい結果のうち、ツールが返す割合は?(例:容疑者が実際に100の位置レコードを持ち、ツールが87を返す場合、再現率=87%)
-
偽陽性率: 誤った対象または誤ったデータの結果を返すクエリの割合は?(例:クエリの3.2%が意図しない対象の結果を返す)
-
運用指標:*
-
クエリレイテンシ: クエリ送信から結果配信までの時間。政府システムは通常、インタラクティブクエリでは中央値<2秒、バッチ処理では<5分を必要とします。
-
システム可用性: システムが動作し応答している時間の割合。政府システムは通常99.5%の稼働時間(月あたり約3.6時間のダウンタイム)を必要とします。
-
監査証跡の完全性: 必要なメタデータ(ユーザー、タイムスタンプ、クエリ、結果、正当化)とともにログに記録されたデータアクセスの割合。
-
市民権とコンプライアンス指標:*
-
格差影響分析: 精度または偽陽性率は、保護された特性(人種、民族、出身国)によって異なりますか?格差影響は、ツールの差別的バイアスを示す可能性があります。
-
法的保全コンプライアンス: 法的保全の対象となるレコードのうち、保持され削除されないものの割合。
-
FOIA応答性: FOIA要求に一致するレコードを検索および作成する時間。法定期限(20営業日)内に満たされた要求の割合。
-
具体例:* ICEは位置追跡ツールのベースライン指標を確立します:適合率≥92%、再現率≥85%、偽陽性率≤3%、クエリレイテンシ中央値≤2秒、システム可用性≥99.5%、監査証跡の完全性100%、保護された特性による格差影響なし。四半期ごとのパフォーマンスレポートは、実際の指標をベースラインと比較します。適合率が92%を下回るか、偽陽性率が3%を超える場合、ベンダーは30日以内に是正するか、契約上のペナルティに直面する必要があります。
-
実用的な影響:* ベンダーは以下を行うべきです:(1)既知のテストケースに対して検証された、展開前のベースライン指標を定義する、(2)独立した検証メカニズム(第三者監査人または政府試験所)を確立する、(3)政府の会計サイクル(10月、1月、4月、7月)に整合した四半期ごとのパフォーマンスレポートを準備する、(4)潜在的なバイアスを特定するための格差影響分析を実施する、(5)リアルタイムで指標を追跡する監視ダッシュボードを実装する、(6)指標の劣化に対するエスカレーション手順を確立する。指標が平等保護条項、公民権法第VI編、アルゴリズムの説明責任に関する関連する大統領令の下での法的基準に整合することを確認するために、市民権コンサルタントと協力してください。
リスクと軽減戦略
監視技術の調達には、評判、法的、運用上、および労働力に関するリスクが伴います。ベンダーは、公的な監視、従業員の反対、顧客の反発、株主からの圧力、および公民権侵害に対する潜在的な法的責任に直面します。
-
評判リスク:* テクノロジー業界の労働者は、移民執行契約に対してますます反対しています。ベンダーは、人材の喪失、従業員のストライキ、顧客の契約解除、および株主行動主義のリスクに直面します。公的な権利擁護団体は、ICEに監視ツールを提供するベンダーに対してキャンペーンを展開する可能性があります。
-
法的リスク:* 追跡ツールが差別的な執行を可能にする場合(例:特定の国籍の個人を不釣り合いに標的にする)、ベンダーは平等保護条項または公民権法第VI編に基づく公民権訴訟に直面する可能性があります。責任は、差別的使用に関するベンダーの知識とツール展開に対する管理の程度に依存します。ベンダーは、補償条項、責任上限、および保険要件について雇用弁護士に相談する必要があります。
-
規制リスク:* 一部の州では、移民機関へのデータ販売を制限しています。例えば、カリフォルニア州は、州および地方の法執行機関とICEとの協力を制限する法律を制定しています。位置情報データやその他の個人情報をICEに提供するベンダーは、州レベルの規制措置やデータブローカーライセンス要件に直面する可能性があります。
-
運用リスク:* 追跡ツールが高い偽陽性率または不正確な結果を生成する場合、ICEは展開を停止し、返金を要求するか、契約違反の請求を追求する可能性があります。ベンダーは、展開前に正確性と信頼性を確保する必要があります。
-
具体例:* データブローカーがICEに位置履歴を提供します。従業員擁護団体は、内部抗議と公的キャンペーンを組織します。ベンダーは、従業員の辞職、顧客の反発、および移民執行からの撤退を要求する株主提案に直面します。同時に、公民権団体は、位置データが国籍に基づく個人の差別的標的化を可能にしたと主張する訴訟を提起します。ベンダーのICEとの契約には500万ドルの責任上限が含まれていますが、訴訟費用と和解要求はこの金額を超えています。ベンダーの評判は損なわれ、将来の政府契約の獲得がより困難になります。
-
実行可能な影響:* ベンダーは以下を行うべきです:(1)潜在的な懸念を持つ従業員、顧客、投資家、規制当局を特定するステークホルダー分析を実施する、(2)データ処理、法的コンプライアンス、公民権保護措置に関する公式声明を準備する、(3)従業員の懸念に対処するために社内コミュニケーションチームを関与させる、(4)労働力の摩擦、潜在的な辞職、および定着戦略について雇用弁護士に相談する、(5)責任上限、補償条項、保険要件を含む契約条件を評価する、(6)潜在的な差別的結果を特定するために格差影響分析を実施する、(7)ツールを展開する前に公民権審査手順を確立する、(8)調達を制約する可能性のある州のプライバシー法および連邦公民権執行の規制動向を監視する。契約条件に、独立した公民権監査、透明性報告、またはユースケースの制限に関する条項を含めるべきかどうかを検討してください。
結論と移行パス
ICE RFIは、差し迫った調達活動を示しています。データブローカー、広告技術、および分析の組織は、参加に関して意図的な決定を下す必要があります:RFIに応答する、参加を辞退する、または将来の要求に備える。
- 重要なポイント:*
-
RFI応答は将来の調達を形成する: 応答は拘束力がありませんが、機関の調達戦略、ベンダー選定基準、およびRFP要件に情報を提供します。応答のタイミング、技術的深さ、および透明性は戦略的重要性を持ちます。
-
政府調達にはアーキテクチャの再設計が必要: 広告ターゲティングと迅速なデータ収益化のために設計された商用プラットフォームには、ガバナンスフレームワーク(監査ログ、データ保持、RBAC)が欠けています。
システムアーキテクチャと統合のボトルネック:サイロから相互運用可能な説明責任へ
政府の監視システムは、単独で動作することはほとんどありません。ICEは、既存のデータベースと追跡ツールを統合する必要があります:IDENT(生体認証記録)、ENFORCE(ケース管理)、および州/地方の法執行システム。これは技術的および組織的な摩擦を生み出しますが、同時に、説明責任を維持しながら政府システムがデータを共有する方法を再設計する並外れた機会でもあります。
-
根拠:* データサイロは運用速度を低下させます。統一されたアーキテクチャは、識別、拘留、および退去のワークフローを加速します。しかし、レガシーシステムは互換性のないスキーマ、認証プロトコル、およびデータ形式を使用しています。ベンダーはこれらのギャップを埋めるか、ICEが統合コストを吸収する必要があります。しかし、ここにイノベーションの余地があります:執行を遅らせる同じ統合課題は、機関間の調整と機関間の監視を同時に可能にする相互運用可能なシステムを構築することで解決できます。 各機関が独自のデータを維持しながら、透明で監査可能なインターフェースを通じてクエリ結果を共有する連合アーキテクチャを想像してください。これは、統合のボトルネックを解決しながら、新しいカテゴリーのガバナンスインフラストラクチャを作成します。
-
具体例:* 商用位置追跡プラットフォームは、50メートルの精度で緯度/経度として地理位置情報を返す場合があります。ICEのレガシーシステムは、信頼度スコア付きの住所文字列を期待しています。ベンダーは、リアルタイムで出力を変換するか、手動翻訳を受け入れる必要があります。これは応答を遅らせるボトルネックです。しかし、変換レイヤー自体が透明性メカニズムになったらどうでしょうか? すべてのデータ変換をログに記録し、バージョン管理し、監査可能にすることができます。位置データがGPS座標から住所に変換されるとき、その変換はメタデータとともに記録されます:ソースシステム、変換アルゴリズム、信頼度スコア、タイムスタンプ。これにより、データが政府システムを移動する際の完全な管理の連鎖が作成され、より迅速な運用とフォレンジック説明責任の両方が可能になります。
-
実行可能な影響:* テクノロジーリーダーは、APIコントラクト、データ変換ロジック、およびレイテンシ要件を文書化する必要がありますが、さらに進むべきです。統合レイヤーを透明性レイヤーとして設計してください。 すべてのデータ変換をキャプチャする不変のイベントログを提案してください。監査人が過去のクエリを再構築できるようにするスキーマバージョニングを実装してください。プラットフォームがRFIを受け取った場合、明確にしてください:システムは、各変換の監査証跡を維持しながら、複数の形式でデータを取り込むことができますか?負荷下でのエンドツーエンドのレイテンシは何ですか、そのレイテンシ自体はどのようにログに記録され、監査可能ですか?上流システムが失敗したときに何が起こり、その失敗はどのように記録されますか?データフローだけでなく説明責任フローを示す技術アーキテクチャ図を準備してください。コンプライアンスチームは、統合がデータライセンス契約に違反しないことを確認する必要がありますが、透明性要件を強化した政府使用を可能にする修正も提案してください。これにより、貴社は次世代の説明責任のある政府インフラストラクチャを構築するパートナーとして位置付けられます。
参照アーキテクチャとガバナンスガードレール:コンプライアンス負担から競争上の堀へ
政府調達には、コンプライアンスフレームワークが必要です:データ保持ポリシー、監査証跡、アクセス制御、および法的保留。これらのガードレールは、データがしばしば一時的で収益化される商用広告技術の規範とは異なります。しかし、この違いは負担ではありません。それは業界全体が向かっている方向のシグナルです。 プライバシー規制、消費者の反発、および規制執行は、商用プラットフォームを政府が要求するのと同じガバナンス基準に押し進めています。これらの能力を今構築するベンダーは、透明性が当たり前になる将来において競争上の堀を所有することになります。
-
根拠:* ICEは、FOIA要求、訴訟、および議会の監視に直面しています。すべてのデータアクセスは、ログに記録され、正当化され、取得可能でなければなりません。広告ターゲティング用に設計された商用プラットフォーム(データが30日後に期限切れになる)は、アーキテクチャの再設計なしにこれらの要件を満たすことができません。しかし、これはまさにデータ業界全体が必要とする再設計です。 プライバシー規制が世界的に厳しくなるにつれて(GDPR、CCPA、新興州法)、商用プラットフォームは、不変の監査ログ、ロールベースのアクセス制御、および保持ポリシーをますます必要とするでしょう。政府調達のためにこれらの能力を構築するベンダーは、商用製品を妥協しているのではなく、将来に備えているのです。
-
実行可能な影響:* ベンダーは、不変の監査ログ(例:追加専用データベース)、ロールベースのアクセス制御(RBAC)、および連邦記録管理(NARA)に準拠した保持ポリシーを、政府固有の機能セットとしてではなく、コア製品アーキテクチャとして実装する必要があります。プラットフォームが法的保留、データ削除要求、および機関間データ共有をどのように処理するかを文書化してください。これらの能力を商用製品の競争上の優位性として位置付けてください。 プラットフォームに現在これらの機能がない場合は、強化のために6〜12か月の予算を組んでください。ただし、これをコンプライアンス税ではなく、製品の進化と見なしてください。RFIに応答するときは、ガバナンスアーキテクチャが政府要件を超えており、規制業界(金融、医療)の商用顧客によってすでに採用されていることを強調してください。これにより、政府調達は製品ロードマップからの逸脱ではなく、検証として再構成されます。
実装と運用パターン:段階的展開を組織学習として
政府の展開を成功させるには、段階的なロールアウト、オペレーターのトレーニング、および変更管理が必要です。ICEは、すべてのフィールドオフィスで同時に追跡ツールを展開することはできません。この制約は、実際には組織学習とシステム改善の機会です。 段階的展開により、検証だけでなく、高リスク環境で人間と機械がどのように協力するかの継続的な改善が可能になります。
-
根拠:* 運用リスクは高いです。誤って構成された追跡ツールは、誤ったアラートをトリガーし、調査リソースを浪費したり、公民権侵害を露呈したりする可能性があります。段階的展開により、スケール前の検証が可能になります。しかし、段階的展開は、監視ツールが人間の意思決定、組織文化、および公民権の結果にどのように影響するかを理解するための自然な実験室も作成します。 各フェーズには、技術的パフォーマンスだけでなく、人間および組織への影響の独立した評価を含める必要があります。
-
具体例:* ICEは、1つの地域オフィスで90日間位置追跡ツールをパイロットし、精度、偽陽性率、およびオペレーターの採用を測定する場合があります。成功した場合、ロールアウトは5つのオフィスに拡大され、その後全国に展開されます。しかし、先進的な展開計画では、次のことも測定されます:オペレーターがリアルタイム追跡にアクセスできるようになったとき、意思決定パターンはどのように変化しますか?アルゴリズムの推奨にもっと依存するようになりますか、それとも少なくなりますか?実際にどのような公民権の懸念が浮上しますか?現場スタッフはツールの公平性と正確性をどのように認識していますか? これらの人間中心の指標は、技術的指標と同じくらい重要であり、各フェーズに情報を提供する必要があります。
-
実行可能な影響:* 成功指標、トレーニングカリキュラム、およびロールバック手順を含むパイロット展開計画を準備しますが、「成功」の定義を拡大してください。公民権への影響、オペレーターの意思決定パターン、および組織文化への影響の独立した評価を含めてください。各パイロットフェーズに、公民権団体または学術研究者による第三者監査を含めることを提案してください。これはコンプライアンス負担ではありません。それは競争上の優位性です。運用効率と公民権の結果の両方を改善できることを実証できるベンダーは、公的監視に直面している機関や規制業界の商用顧客に好まれます。初期展開中のオンサイトサポートの予算を組みますが、独立した評価と継続的改善サイクルの予算も組んでください。
測定とコンプライアンス指標:運用指標から社会的影響指標へ
政府機関は、商業企業とは異なる方法で成功を測定します。ICEは、エンゲージメントや収益よりも、正確性、速度、および法的防御可能性を優先します。しかし、これは新しいカテゴリーの指標を開拓する機会です:システムが機能するかどうかだけでなく、公平かつ透明に機能するかどうかを測定する社会的影響指標です。
-
根拠:* 移民執行における偽陽性は、深刻な結果をもたらします:不当な拘留、公民権侵害、および訴訟。指標は、マーケティングの主張ではなく、運用の現実を反映する必要があります。しかし、指標は社会的現実も反映する必要があります:脆弱な集団に対する監視ツールの影響、執行負担の分配、および政府機関への信頼に対する長期的な影響。 これらの指標は、技術的精度よりも測定が困難ですが、より重要です。
-
実行可能な影響:* 展開前にベースライン指標を定義します:精度(既知のケースでの適合率/再現率)、レイテンシ(クエリから結果までの時間)、偽陽性率、および監査証跡の完全性。しかし、社会的指標も定義してください:人口統計学的パリティ(ツールは異なる集団に平等に影響しますか?)、透明性(影響を受けた個人は、なぜ標的にされたのかを理解できますか?)、および救済(個人は不正確なデータに異議を唱えることができますか?)。公民権団体と学術研究者を含む独立した検証メカニズムを確立してください。政府の会計サイクルに合わせた四半期報告テンプレートを準備しますが、公開される社会的影響に関する年次報告書も準備してください。これにより、貴社は説明責任のあるAIおよび監視技術のリーダーとして位置付けられ、倫理的影響にますます関心を持つ市場で差別化されます。
リスクと軽減戦略:リスク回避からリスクリーダーシップへ
監視技術の調達には、評判、法的、および運用上のリスクが伴います。ベンダーは、公的な監視、従業員の反対、および潜在的な法的責任に直面します。しかし、ベンダーにはリードする機会もあります:倫理的コミットメントと透明性を維持しながら、機密性の高い問題について政府と関与できることを実証することです。
-
根拠:* テクノロジー業界の労働者は、移民執行契約に対してますます反対しています。ベンダーは、人材の喪失、顧客の反発、および株主からの圧力のリスクに直面します。法的エクスポージャーには、ツールが差別を可能にする場合の公民権訴訟が含まれます。しかし、このリスクは移民執行に固有のものではありません。あらゆる監視技術に適用されます。政府の仕事を避けるベンダーは、リスクを避けるのではなく、政府の監視がどのように実施されるかを形成する機会を避けるだけです。 ベンダーの関与に代わるものは、より不誠実なベンダーからの政府調達、または監視の少ない社内開発です。
-
具体例:* ICEに位置履歴を提供するデータブローカーは、抗議、従業員のストライキ、または州レベルの規制措置に直面する可能性があります。一部の州では、移民機関へのデータ販売を制限しています。しかし、透明性要件の強化、独立した監査、および公民権保護措置を伴って位置履歴を提供するデータブローカーは、異なる物語に直面する可能性があります:機密性の高い問題について政府と責任を持って関与する企業。 これは素朴ではありません。透明性と説明責任への真のコミットメントが必要です。しかし、それは可能です。
-
実行可能な影響:* ステークホルダー分析を実施します:従業員、顧客、投資家、および規制当局。データ処理、法的コンプライアンス、および公民権保護措置に関する公式声明を準備しますが、防御的な声明を超えてください。ポジティブなビジョンを明確にしてください:貴社がこの関与を使用して、説明責任のある監視インフラストラクチャを開拓している方法。 潜在的な労働力の摩擦について雇用弁護士に相談しますが、意思決定プロセスに従業員を関与させてください。政府契約において従業員に発言権を与える内部ガバナンスメカニズム(倫理委員会、従業員レビュープロセス)を提案してください。契約条件に責任上限または補償条項が含まれているかどうかを評価しますが、ベンダーのインセンティブを公民権の結果と整合させる条件も提案してください。たとえば、公民権指標を超えることに対するパフォーマンスボーナスや、公民権侵害に対するペナルティを含めます。これにより、契約は取引関係から、説明責任のある政府インフラストラクチャを構築するパートナーシップに変わります。

- 図9:メトリクス進化:運用指標から社会的影響指標へ(政府システム評価フレームワーク)*
結論と移行経路:調達イベントからシステム的変革へ
ICE RFIは差し迫った調達を示唆している。しかし、それはより大きな何かを示唆している:政府の監視インフラがどのように構築され、展開され、統治されるかにおける数十年にわたる変革の始まり。 データ、アドテック、アナリティクス分野の組織は決断を迫られている:対応するか、辞退するか、将来の要請に備えるか。しかし、真の決断はより深いところにある:あなたはこの変革を形作るのか、それともそれによって形作られるのか?
-
重要なポイント:*
-
RFIへの回答は拘束力を持たないが、将来のRFPを形作る;回答のタイミングと透明性が重要である。最低限のコンプライアンスを超えるシステムを提案するベンダーが、将来の調達の基準を設定することになる。
-
政府調達には、商用プラットフォームには存在しないガバナンス、監査証跡、法的防御可能性が必要である—しかし、これらの能力はすべてのデータプラットフォームの未来である。今それらを構築することは、コンプライアンスの負担ではなく、競争上の優位性である。
-
運用リスクは高い;段階的な展開と独立した検証が不可欠である。しかし、これは監視システムの人間中心の評価を先駆けて行う機会を生み出す。
-
評判と法的リスクは、ステークホルダーとの関与と明確な方針の立場を要求する。しかし、透明性を持って関与し、説明責任のあるインフラを提案するベンダーは、リスクをリーダーシップに変えることができる。
-
最大の機会はシステム的なものである:政府が透明で監査可能で説明責任のある監視インフラを構築するのを支援するベンダーは、プライバシー規制が厳格化するにつれて商用プラットフォームが採用するガバナンスモデルを先駆けて開発することになる。
-
次のアクション:*
- プラットフォームを監査する 政府要件に照らして:データ保持、監査ログ、アクセス制御。しかし、これをコンプライアンスの負担ではなく、製品の進化として捉える。
- 法律顧問に相談する 契約条件、責任、規制コンプライアンスについて。ベンダーのインセンティブを市民権の成果と整合させる条件を提案する。
- ステークホルダーと関与する(従業員、顧客、投資家)方針の立場について。政府契約においてステークホルダーに発言権を与える内部ガバナンスメカニズムを提案する。
- 技術文書を準備する RFIに回答する場合:アーキテクチャ、レイテンシ、精度、統合ポイント。しかし、透明性、監査可能性、市民的自由の保護措置に関する文書も準備する。
- 規制の動向を監視する 州のプライバシー法と連邦の市民権執行において。説明責任のある監視インフラのリーダーとして自社を位置づける。
- 独立した評価メカニズムを提案する 市民権団体や学術研究者を含む。これは、単なる運用指標ではなく、社会的影響へのコミットメントを示す。
意図的に行動する組織—政府の仕事を反射的に受け入れたり却下したりするのではなく、透明性と説明責任を中核的なコミットメントとして思慮深く関与する組織—は、情報に基づいた意思決定だけでなく、次世代の政府インフラ構築におけるリーダーシップのために自らを位置づける。この変革を形作るベンダーが、数十年にわたって持続する基準を定義することになる。問題は関与するかどうかではなく、運用の有効性と民主的説明責任の両方を前進させる方法でどのように関与するかである。

- 図2:政府調達プロセス:RFIからRFPへの段階的進展*

- 図1:政府調達シグナル:RFIが示す監視インフラの進化(コンセプトイメージ・AI生成)*

- 図12:リスク・リーダーシップへの進化:不確実性下での組織的成熟(データソース:コンセプトイメージ・AI生成)*