池袋の刺殺事件 親密なパートナー間暴力と商業施設の脆弱性
事件の概要:家族向け空間での致命的暴力
2022年6月26日の夜間、東京都豊島区の大型商業施設サンシャインシティ内にあるポケモンキャラクターグッズ販売店で刺殺事件が発生しました。21歳の女性従業員が男性の襲撃者による致命傷を負い、その後襲撃者は自らに致命傷を与えました。この事件は東京で最も人通りの多い繁華街の一つである池袋の、通常は家族向けと位置付けられ標準的な商業施設のセキュリティプロトコルに従う施設内で発生しました。
この事件の空間的・時間的特性は精密な分析を要します。本質的に問われているのは、加害者がこの場所を無作為に選択したのではなく、被害者の職場を特定し営業時間中に被害者が在勤していることを確認した上で計画的な襲撃を実行したという点です。この特異性は衝動的暴力ではなく計画性を示唆しています。小売店舗のセキュリティシステムは主に窃盗防止と群衆管理を目的に設計されており、従業員の勤務スケジュール、容姿、勤務地を正当な知識として有する決意ある個人による襲撃を防ぐことはできません。加害者の被害者との先行する関係は情報上の優位性をもたらしました。彼は被害者を迅速に特定し、周囲の人間やセキュリティ要員が効果的に介入する前に行動することができたのです。
見落とされがちですが、この事件は商業施設のセキュリティアーキテクチャにおける重大な脆弱性を示しています。施設は外部からの脅威と無差別犯罪には対応しますが、従業員情報や日常的なルーチンへの正当なアクセスを有する個人による襲撃に対しては構造的に脆弱なのです。加害者が被害者の職場と推定される勤務スケジュールを特定できたという事実は、先行する関係から保持していた知識か、あるいは当該情報を取得するための制度的障壁の最小性を示唆しています。公共性が高く人通りの多い場所の選択は、むしろ周囲の群衆にもかかわらず被害者が勤務地で孤立していることを最大化し、襲撃成功の確率を高めながら介入機会を最小化する戦術的選択を示しています。外部脅威検知に最適化された標準的なセキュリティプロトコルは、被害者の日常パターンについて親密な知識を有し商業施設へのアクセスを持つ個人による暴力を防ぐことはできません。
親密なパートナー間暴力:関係メカニズム
捜査機関は襲撃者を被害者の元交際相手と特定し、この事件を無差別暴力ではなく親密なパートナー間殺人として位置付けました。この関係履歴は襲撃の根底にあるメカニズムを理解する上で本質的に重要です。すなわち、関係解消に伴う加害者による関係支配の喪失です。
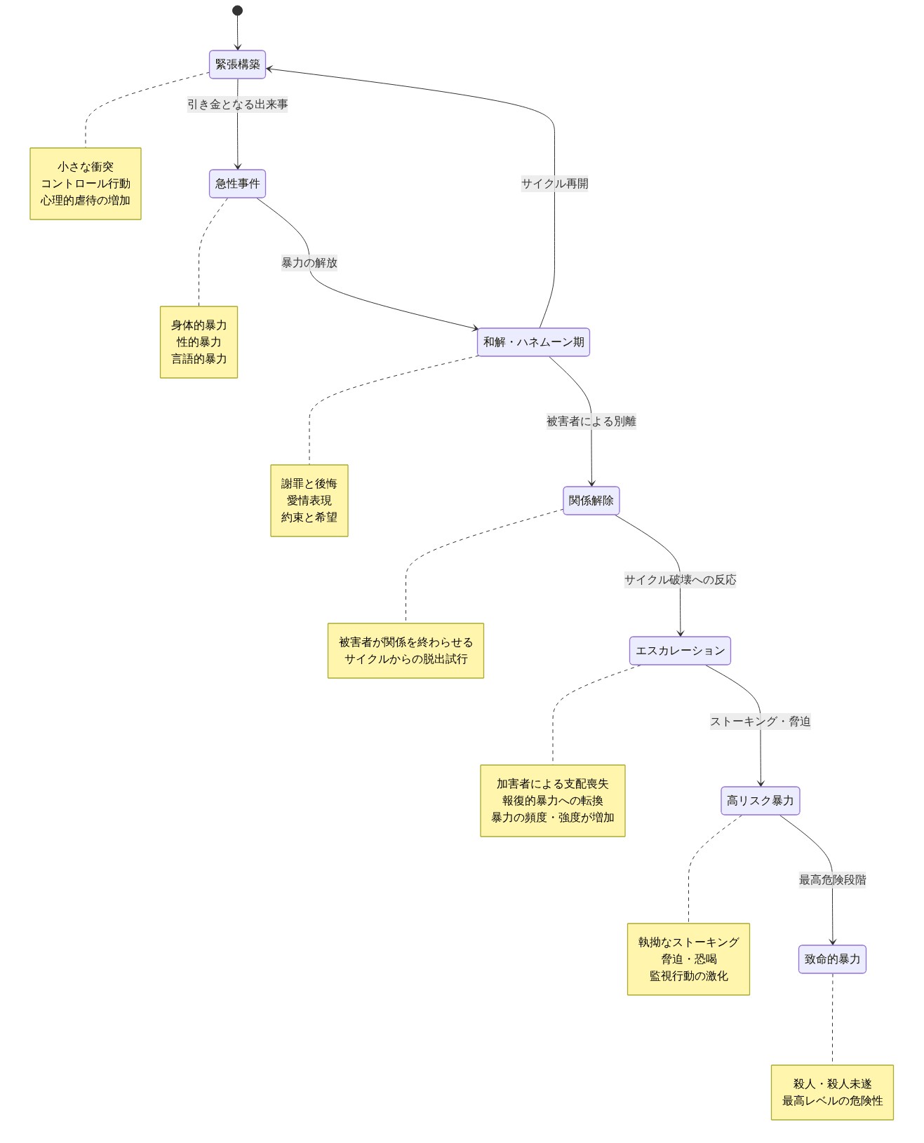
親密なパートナー間暴力は犯罪学および心理学文献に記録された支配、強制、段階的エスカレーションのサイクルを通じて機能します。関係の終結は致命的暴力の最高リスク段階を表しています。被害者が関係を終わらせるとき、加害者は頻繁にエスカレーションを引き起こす支配喪失を経験します。加害者が被害者の職場で襲撃を実行することを決定した事実は、先行するコミュニケーション試行の拒否か、あるいは公共の場での暴力実行の意図的選択のいずれかを示唆しています。このメカニズムは所有的行動を反映しています。関係支配を維持できなければ、暴力を通じてそれを主張することがあり、公共の場はこの所有の宣言を増幅させるのです。
加害者の後続する自傷致命傷は親密なパートナー間殺人研究に記録された殺人自殺パターンを示しています。この結果は襲撃が衝動的暴力ではなく最終的で不可逆的な行為として計画されたことを示唆しています。加害者は被害者と自身の両者を排除することで関係の終結を決定したと見られ、終結に対する究極の支配を主張しています。このメカニズムは親密なパートナー間暴力が本質的には権力動学と支配主張を通じて機能し、情熱や感情的な自制喪失ではなく動作することを明らかにしています。公共の場はこの動学を増幅させます。襲撃は最終的な所有の主張として機能し、見知らぬ人々に目撃され、被害者が加害者の支配を超えて独立して存在することを不可能にするのです。
職場安全性:構造的脆弱性
この襲撃は、雇用関係外に由来する個人的脅威に直面する小売従業員に対する職場保護プロトコルの重大なギャップを露呈させています。小売環境は顧客アクセシビリティのために設計されており、従業員との個人的関係を有する個人が危険をもたらす場合に固有の脆弱性が生じます。
従来の職場暴力防止は無差別的攻撃、顧客紛争、一般的脅威シナリオに対応しています。従業員は通常、緩和および無差別脅威に対する緊急手順についてのトレーニングを受けます。しかし、被害者のスケジュール、容姿、職場位置についての親密な知識を有する個人による標的化された暴力は異なるメカニズムを通じて機能します。この事件の加害者は無差別の顧客ではなく、被害者の雇用、スケジュール、推定される位置についての情報への先行する関係的アクセスを有する個人でした。標準的なセキュリティ対策(監視カメラ、セキュリティ要員、緊急通信システム)は脅威が既知で決意ある、かつ親密な知識によって情報を得ている場合に反応的ではなく予防的に機能します。
重大な構造的ギャップは従業員の個人的安全懸念と職場セキュリティプロトコル間の情報非対称性に関わります。従業員は元パートナーについての懸念を経営陣に報告することがありますが、小売事業は従業員の安全懸念を入場手続きと相互参照し、特定の脅威プロフィールに合致する者が施設に入場した場合にフロアスタッフに警告する正式なシステムを頻繁に欠いています。重要な問題は未解決のままです。当該店舗は危険な個人にフラグを立てるためのシステムを維持していたのか。脅威説明に合致する者が施設に入場した場合にセキュリティに通知するための手続きは整備されていたのか。経営陣は被害者の懸念を受け取り、それに対応したのか。この事件はこれらのメカニズムが存在しなかったか、または起動されなかったことを示唆しています。雇用者は従業員を既知の脅威から保護する文書化された注意義務を有していますが、多くの小売環境は従業員の私生活から職場に拡張する個人的安全リスクを管理するための正式なプロトコルなしに運営されています。この事件は脅威評価手続き、セキュリティとの通信プロトコル、および家庭内暴力を経験している従業員のための職場改修の開発を触発する可能性があります。
加害者の死亡:喪失された説明責任と捜査上の制約
襲撃後の襲撃者による自傷致命傷は刑事訴追、裁判、および正式な説明責任メカニズムの可能性を排除しています。この結果は司法プロセスを制約し、加害者の動機、精神状態、関係履歴の直接的な捜査を防止しています。
家庭内暴力文脈における殺人自殺パターンは法医学文献に記録された支配主張の極端な表現を反映しています。加害者の死亡は襲撃が最終的行為として構想されたことを示唆しています。すなわち、彼の条件での関係の終結であり、両者が継続的存在から除去されるのです。このメカニズムは暴力が主に被害者への危害についてではなく、彼の支配を超えて存在することを防ぐことについてであったことを示しています。自殺は正式な裁判プロセスが提供する可能性のある被害者影響陳述、反対尋問、または対峙の機会を排除しています。被害者の家族および社会的ネットワークは関係の履歴、先行する事件、警告兆候、またはエスカレーションパターンについての回答を否定されています。
捜査機関は現在、直接的証言や反対尋問なしに、目撃者陳述、デジタル通信、雇用記録、および背景調査を通じて加害者の動機を再構築する必要があります。この再構築は本質的に不完全であり、彼の行動、精神状態、または意思決定プロセスを完全に説明することはできないかもしれません。死亡はまた、加害者が精神保健治療、法的制限、または行動監視を通じて対応される可能性のある識別可能な警告兆候を示したかどうかの評価を防止しています。システム的予防の観点から、加害者の死亡は将来の事件に対するリスク評価プロトコルおよび介入戦略に情報を与える可能性のある重大なデータポイントを除去しています。また、司法プロセスを通じて出現する可能性のある更生、説明責任、または理解の可能性も排除しています。
日本における家庭内暴力:システム的文脈
この悲劇は日本の家庭内暴力の広範な状況内で発生しており、文化的要因、法的枠組み、社会的態度が有病率と被害者の支援要請能力の両方を形成しています。日本は家庭内暴力防止法制を制定していますが、執行は一貫性を欠き、社会的支援システムは断片化しています。
日本の被害者は虐待報告に対する重大な障壁に直面することが多く、社会的汚名、経済的依存、家族評判についての懸念が含まれます。「私事」という概念は文化的に強力なままであり、家庭内紛争は公共安全上の懸念ではなく家族問題として見なされることが多いのです。この文化的枠組みは介入を遅延させ、被害者が保護サービスにアクセスすることを防止しています。加害者による公共商業空間での襲撃はこの私的暴力と公共秩序間の伝統的分離に異議を唱えています。
この事件は保護命令の有効性、警察対応プロトコル、および既知の脅威から従業員を保護する雇用者責任についての問題を提起しています。また、危険な関係行動を示す個人に対する精神保健支援および介入のギャップも強調しています。日本の法制度は近年家庭内暴力被害者の保護を強化していますが、実装は都道府県および警察部門全体で異なります。この事件は標準化されたプロトコル、被害者支援リソース、および親密なパートナー間暴力の致死性を強調する公共認識キャンペーン、特に関係解消期間中についての更新された議論を促す可能性があります。
示唆と推奨される行動
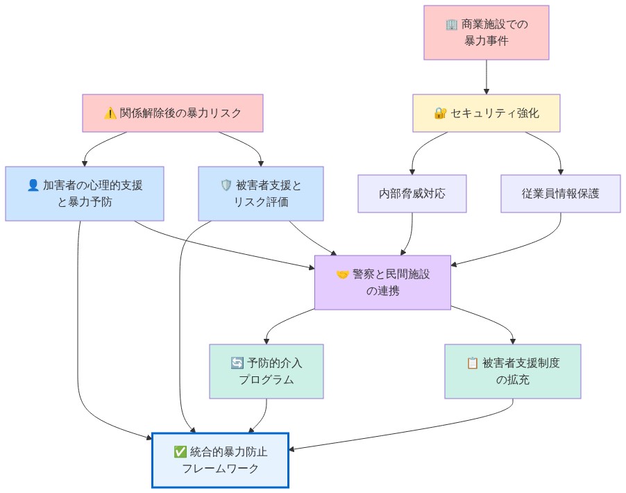
この事件は三つの相互関連するメカニズムを明らかにしています。親密なパートナー間暴力が関係解消中に殺人にエスカレートする方法、職場環境が従業員との個人的関係を有する個人による標的化された暴力に対して脆弱なままである方法、および被害者保護、法的執行、社会的支援のシステム的ギャップが防止可能な悲劇を可能にする方法です。
-
雇用者向け:* 元パートナーまたは脅迫的個人についての懸念を報告する従業員に対する正式な脅威評価プロトコルを開発してください。従業員とセキュリティ要員間の通信システムを確立し、リスク下にある従業員のための職場改修を実装し、親密なパートナー間暴力の警告兆候を認識するようマネージャーをトレーニングしてください。
-
法執行機関向け:* 被害者が公共対面役割で雇用されている場合、家庭内暴力部門と職場セキュリティ間の調整を強化してください。親密なパートナー間暴力の文書化された履歴を有する個人、特に関係解消期間中の脅威評価を優先してください。保護命令執行および被害者通知に対する標準化されたプロトコルを実装してください。
-
政策立案者向け:* 都道府県全体の保護命令執行メカニズムおよび被害者通知システムを評価してください。小売および接客業労働者に対する親密なパートナー間暴力状況の認識と対応に関する必須トレーニング要件を検討してください。被害者支援リソースおよび精神保健介入プログラムの適切性を評価してください。
-
個人向け:* 親密なパートナー間暴力を経験している、または脅迫的な元パートナーについて懸念がある場合、事件を体系的に文書化し、雇用者および警察に懸念を伝え、家庭内暴力組織から支援を求めてください。関係解消は文書化された高リスク期間を表し、強化された安全計画と専門的支援を必要とすることを認識してください。
ここで重要なのは、池袋事件が親密なパートナー間暴力は私事ではなく公共安全問題であることを示しているという点です。それは法的、制度的、社会的システム全体にわたる調整された対応を必要とします。予防は文書化された警告兆候の認識、証拠に基づいた保護措置の実装、および複数のシステム的レベルでの介入を必要とする致命的脅威としての親密なパートナー間暴力の扱いに依存しています。
日本における家庭内暴力:制度的背景と法的枠組み
本質的に問われているのは、この悲劇が日本の親密なパートナー間暴力という広範な状況の中で発生しているということです。文化的要因、法的枠組み、社会的態度が、暴力の蔓延度合いと被害者が保護サービスにアクセスする能力の両方を形作っています。日本は2001年に配偶者からの暴力の防止及び被害者の保護に関する法律を制定し、2008年と2014年の改正により保護命令と被害者支援メカニズムが強化されました。1しかし、都道府県ごとの執行は一貫性を欠き、社会的支援システムは断片化したままです。
日本の被害者は虐待報告に際して大きな障壁に直面しています。社会的スティグマ、経済的依存、家族の評判への懸念、そして家庭内紛争を「私的な問題」として捉える文化的枠組みがそれです。2この文化的分類は介入を遅延させ、被害者が保護サービスにアクセスすることを防ぐことができます。加害者が公共の商業空間で攻撃を行ったという事実は、私的暴力と公共秩序の間の伝統的な分離に異議を唱えています。この事件は、親密なパートナー間暴力が私的空間に留まるのではなく、職場、商業地区、家族向けの施設に浸透し、公共の安全と第三者に影響を与えることを制度的および社会的に認識させます。
本件は、保護命令の有効性、警察の対応プロトコル、既知の脅威から従業員を保護する雇用者の責任に関する具体的な問題を提起しています。危険な関係行動を示す個人に対するメンタルヘルスサポートと介入のギャップを浮き彫りにしています。日本の法制度は近年、家庭内暴力保護を強化していますが、都道府県および警察部門全体での実装は大きく異なります。この事件は、標準化されたプロトコル、被害者支援リソースのアクセシビリティ、特に関係解消期間中の親密なパートナー間暴力の致命性を強調する公共啓発キャンペーンについての再検討を促す可能性があります。
親密なパートナー間暴力:関係メカニズムとエスカレーションパターン
捜査官は加害者を被害者の元交際相手として特定しました。この関係履歴は、攻撃の根本的なメカニズムを理解するために不可欠です。すなわち、関係終了後に支配を取り戻そうとする加害者の必要性です。
- 親密なパートナー間暴力(IPV)エスカレーションモデル:*
親密なパートナー間暴力は支配のサイクルを通じて機能し、分離は最も危険な段階を表しています。研究データは、関係解消が継続中の関係と比較してホミサイドリスクを5~10倍増加させることを示しています。被害者が関係を終わらせるとき、加害者は致命的暴力へのエスカレーションを引き起こす可能性のある支配の喪失を経験します。
加害者が被害者の職場で攻撃することを決定したという事実(私的接触の試みではなく)は、以下のいずれかを示唆しています。
- 通信試みの事前の拒否(執着性とエスカレーションを示す)
- 公開暴力による屈辱を意図的に選択(所有的支配動機を示す)
- 職場環境が被害者の逃げを防ぐという戦略的計算
- 殺人自殺パターン分析:*
攻撃後の加害者の自傷行為は、親密なパートナー間ホミサイドで一般的な殺人自殺パターンを指しています。この結果は、攻撃が最終的で取り返しのつかない行為として事前に計画されたものであり、衝動的な情熱犯ではないことを示しています。加害者は、被害者と自分自身の両方を排除することで関係の終わりを決定し、結果に対する究極の支配を主張しました。
-
本件に存在するリスク指標:*
-
被害者が開始した関係解消
-
加害者による被害者の職場と日常の実証的知識
-
公開場所の選択(事前計画と攻撃成功の意図を示す)
-
被害者の死亡直後の自傷行為(計画された終了戦略を示す)
このメカニズムは、親密なパートナー間暴力が本質的に情熱ではなく権力動学についてのものであることを明らかにしています。公開設定はこれを増幅します。攻撃は所有の最終声明として機能し、見知らぬ人に目撃され、被害者が加害者の不在で関係を超えて存在することができないようにします。
職場安全:構造的脆弱性と実装ギャップ
この攻撃は、個人的な脅威に直面する小売従業員の職場保護における重大なギャップを露呈させています。小売労働者は顧客アクセスのために設計された環境で操業しており、その顧客(またはその関係者)が危険をもたらす場合、固有の脆弱性を生み出します。
- 現在の職場暴力防止フレームワーク(制限事項):*
標準的な職場暴力防止は通常、以下に対処しています。
-
ランダムな攻撃性または顧客紛争
-
従業員のための緩和トレーニング
-
一般的な脅威に対する緊急手順
-
監視と反応的セキュリティ対策
-
重大なギャップ:* 従業員との個人的なつながりを持つ個人による標的型暴力は異なる方法で機能します。本件の加害者はランダムな顧客ではなく、被害者のスケジュール、外見、職場所在地に関する親密な知識を持つ人物でした。監視カメラ、セキュリティ要員、緊急ボタンなどの標準的なセキュリティ対策は、脅威が既知で決定的である場合、反応的であり予防的ではありません。
-
情報非対称性の問題:*
被害者は元パートナーに関する懸念を経営陣に報告した可能性がありますが、小売企業は以下のプロトコルが不足していることが多いです。
-
従業員安全懸念と入場手順の相互参照
-
リアルタイムで床スタッフに特定の脅威を警告
-
家庭内暴力関連の懸念の文書化とエスカレーション
-
既知の脅威に関する法執行機関との調整
-
推奨される職場プロトコル実装:*
-
脅威評価システム(実装コスト:50万~100万円、ROI:責任軽減、従業員保持)
- 従業員が個人的な安全懸念を指定されたHR連絡先に報告
- 48時間以内に正式な脅威評価を実施
- リスク評価を割り当て(低/中/高)
- 既知の脅威の写真識別を含む床スタッフへのセキュリティブリーフィング
-
通信インフラストラクチャ(コスト:20万~30万円、ROI:対応時間短縮)
- 従業員ワークステーションでのパニックボタンまたは控えめなアラートシステム
- セキュリティ/管理への直接通信ライン
- 脅威が特定された場合の即座の職場避難プロトコル
-
アクセス制御の変更(コスト:100万~200万円、ROI:不正アクセスの防止)
- 高リスク場所の訪問者ログシステム
- 制御されたアクセスを備えたスタッフのみのエリア
- 既知の脅威に関する建物セキュリティとの調整
-
マネージャートレーニングプログラム(年間コスト:10万円、ROI:早期警告の特定)
- 警告兆候の認識(従業員の行動変化、欠勤の増加、不安)
- 従業員が報告した懸念の適切な文書化
- エスカレーション手順と法的義務
- 雇用者の注意義務:* 雇用者が従業員に対する特定の脅威を認識すると、合理的な保護措置を実装する法的義務があります。そうしないことは責任リスクを生み出します。
加害者の死亡:失われた説明責任と捜査上の制約
攻撃後の加害者の自傷による致命的な損傷は、刑事訴追、裁判、および正式な説明責任の可能性を排除しています。この結果は正義を複雑にし、加害者の動機と精神状態の直接的な理解を防ぎます。
- 捜査上の制約:*
捜査官は現在、加害者の動機を以下を通じて再構築する必要があります。
-
目撃者の陳述(信頼性の限定、感情的苦痛)
-
デジタル通信(テキストメッセージ、ソーシャルメディア、通話ログ)
-
背景調査(雇用記録、医歴、以前の警察接触)
-
関係履歴文書(被害者の家族、友人、雇用者から)
-
未解決のままの情報ギャップ:*
-
暴力を犯す決定に至る特定のトリガーイベントまたはタイムライン
-
加害者が専門的なメンタルヘルス治療を求めたかどうか
-
警察に報告されなかった以前の暴力または脅威の事件
-
攻撃前の最終日/週の通信パターン
-
加害者が誰かに意図を開示したかどうか
-
制度的結果:* この死亡は、将来の事件の予防戦略に情報を与える可能性のあるデータポイントを削除します。また、正義プロセスを通じて出現する可能性のある更生評価または理解の可能性も排除します。リスク管理の観点から、これは制度的学習機会の完全な喪失を表しています。
-
捜査官向け:* 記憶が新しい間に72時間以内にデジタルフォレンジックと目撃者インタビューを優先します。すべての通信、雇用記録、および以前の警察接触を文書化して、行動パターンを確立します。
重要なポイント:実行可能な介入とリスク軽減
本件は3つの相互に関連する失敗ポイントを明らかにしています。親密なパートナー間暴力が関係解消中にホミサイドにエスカレートする方法、職場環境が従業員との個人的なつながりを持つ個人による標的型暴力に対してどのように脆弱なままであるか、そして被害者保護における制度的ギャップがどのように悲劇を可能にするかです。
- 雇用者向け(即座の対応):*
-
脅威評価監査を実施(タイムライン:30日)
- 個人的な脅威管理のギャップについて現在のセキュリティプロトコルをレビュー
- 従業員の高い離職率と脆弱な人口を持つ小売/ホスピタリティ場所を特定
- 緊急対応能力について現在の通信システムを評価
-
家庭内暴力対応プロトコルを開発(タイムライン:60日)
- 親密なパートナー間暴力を経験している従業員のための機密報告チャネルを確立
- 明確なエスカレーション基準を備えた脅威評価手順を作成
- 既知の脅威に関する地元法執行機関との調整
- 認識と対応手順についてマネージャーをトレーニング
- 日付と詳細を含むすべての従業員報告懸念を文書化
-
アクセス制御の変更を実装(タイムライン:90日)
- 従業員ワークステーションにパニックボタンまたは控えめなアラートシステムをインストール
- 高リスク場所の訪問者ログシステムを確立
- 写真識別を含む既知の脅威についてセキュリティスタッフをブリーフ
- 制御されたアクセスを備えたスタッフのみのエリアを作成
-
費用便益分析:* 150万~300万円の初期投資により、責任軽減、従業員保持の改善(危険にさらされている従業員の離職率の推定15~20%削減)、および評判保護が得られます。
-
法執行機関向け(プロトコル強化):*
-
脅威評価手順を強化
- すべての親密なパートナー間暴力報告に致命性評価ツールを実装
- 関係解消、雇用関連接触、または以前の暴力を含むケースを優先
- 被害者が公開対面役を持つ雇用に従事している場合、雇用者と調整
-
保護命令執行プロトコルを確立
- 既知の違反者の積極的な監視
- 違反報告への迅速な対応(目標:30分の対応時間)
- 被害者が商業環境で働く場合、雇用者セキュリティとの調整
-
加害者介入プログラムを作成
- 複数の親密なパートナー間暴力報告を持つ個人を特定
- 起訴の代替として強制カウンセリングまたは行動監視を提供
- 有効性を評価するための結果を追跡
- 政策立案者向け(立法および規制措置):*
-
都道府県全体で家庭内暴力プロトコルを標準化
- 警察と検察のための最小限のトレーニング要件を確立
- 統一された保護命令手順と執行メカニズムを作成
- 保護命令が発行された場合の強制雇用者通知を実装
-
被害者支援インフラを強化
- 需要に比例したシェルターとカウンセリングサービスに資金を提供
- 多言語サポート付き24時間ホットラインを確立
- 親密なパートナー間暴力を経験している従業員のための職場宿泊ガイドラインを作成
-
データ収集と分析を義務付け
- 親密なパートナー間ホミサイドの国家データベースを確立
- 保護命令の有効性と違反パターンを追跡
- 家庭内暴力の傾向と介入結果に関する年次報告書を発行
- 親密なパートナー間暴力を経験している個人向け:*
-
文書化と安全計画
- 事件の詳細な記録を保持(日付、時間、目撃者、負傷)
- 信頼できる連絡先と緊急リソースを含む安全計画を作成
- 脅威に関する雇用者との安全な通信チャネルを確立
-
法的保護措置
- 警察に保護命令を提出(日本では最大2年間有効)
- 脅威について雇用者に通知し、職場の変更をリクエスト
- 法的選択肢について家庭内暴力組織に相談
-
リソースアクセス
- DVホットラインに連絡:0570-279-556(24時間、複数言語)
- 地元の女性センターを通じてシェルターを探す
- 市町村保健部門を通じてカウンセリングサービスにアクセス
- リスクタイムライン:* 関係解消は90日間の高リスク期間を表しています。被害者はこの期間中に最大限の保護措置を実装する必要があります。
結論:制度的説明責任と予防フレームワーク
池袋事件は、親密なパートナー間暴力が私的な問題ではなく、法的、制度的、社会的システム全体にわたる調整された対応を必要とする公共の安全問題であることを示しています。予防は、警告兆候の認識、保護措置の実装、および家庭内暴力を複数のレベルでの介入を必要とする致命的な脅威として扱うことに依存しています。
-
予防のための重要な成功要因:*
-
早期脅威評価とリスク階層化
-
法執行機関と被害者支援サービスとの雇用者調整
-
法的保護の一貫した執行
-
被害者のリソースと職場宿泊へのアクセス
-
加害者の説明責任と介入プログラム
-
有効性の測定指標:*
-
親密なパートナー間ホミサイドの削減(目標:3年以内に20%削減)
-
保護命令遵守の増加(目標:90%遵守率)
-
雇用者プロトコル実装率(目標:小売/ホスピタリティ企業の80%)
-
職場安全措置に対する被害者満足度(目標:85%の肯定的評価)
不作為のコスト(失われた命、破壊された家族、制度的責任で測定)は、包括的な予防システムを実装するために必要な投資をはるかに上回ります。本件は、現在のアプローチが不十分であることを明確に示しています。即座の対応が必要です。

- 図2:商業施設での親密なパートナー暴力攻撃フロー(セキュリティ介入ポイントと失敗箇所の明示)*

- 図1:池袋繁華街における商業施設のセキュリティ脆弱性と日常の緊張関係*

- 図8:加害者死亡による捜査制約と法的責任追及の困難構造*

- 図10:親密なパートナー暴力防止の多層的介入フレームワーク*

- 図4:親密なパートナー暴力の典型的サイクルと本事件での逸脱パターン(犯罪心理学・ジェンダー暴力研究の標準モデルに基づく)*

- 表1:日本のDV防止法における保護対象と法的支援制度の比較*