オーストラリア奥地で核実験を監視する
地震検知インフラストラクチャとアレイ構成
ワラムンガ地震アレイは、ダーウィンの南南西約330キロメートル離れたオーストラリア奥地に位置し、大陸規模および遠地地震距離にわたる地震現象の検知と位置特定を目的とした分散型地震計ステーション網として機能している。包括的核実験禁止条約機関(CTBTO)傘下の国際監視制度(IMS)の一部として設立されたこのアレイは、核爆発検知および検証のための標準化されたフレームワーク内で機能する。1

- 図2:ワラムンガ地震アレイの配置と接続構成(CTBTO国際監視システム標準仕様に基づく)*

- 図3:地震計ステーションの地下埋設構造と環境隔離設計(CTBTO技術仕様書に基づく)*
アレイ幾何学とステーション間隔
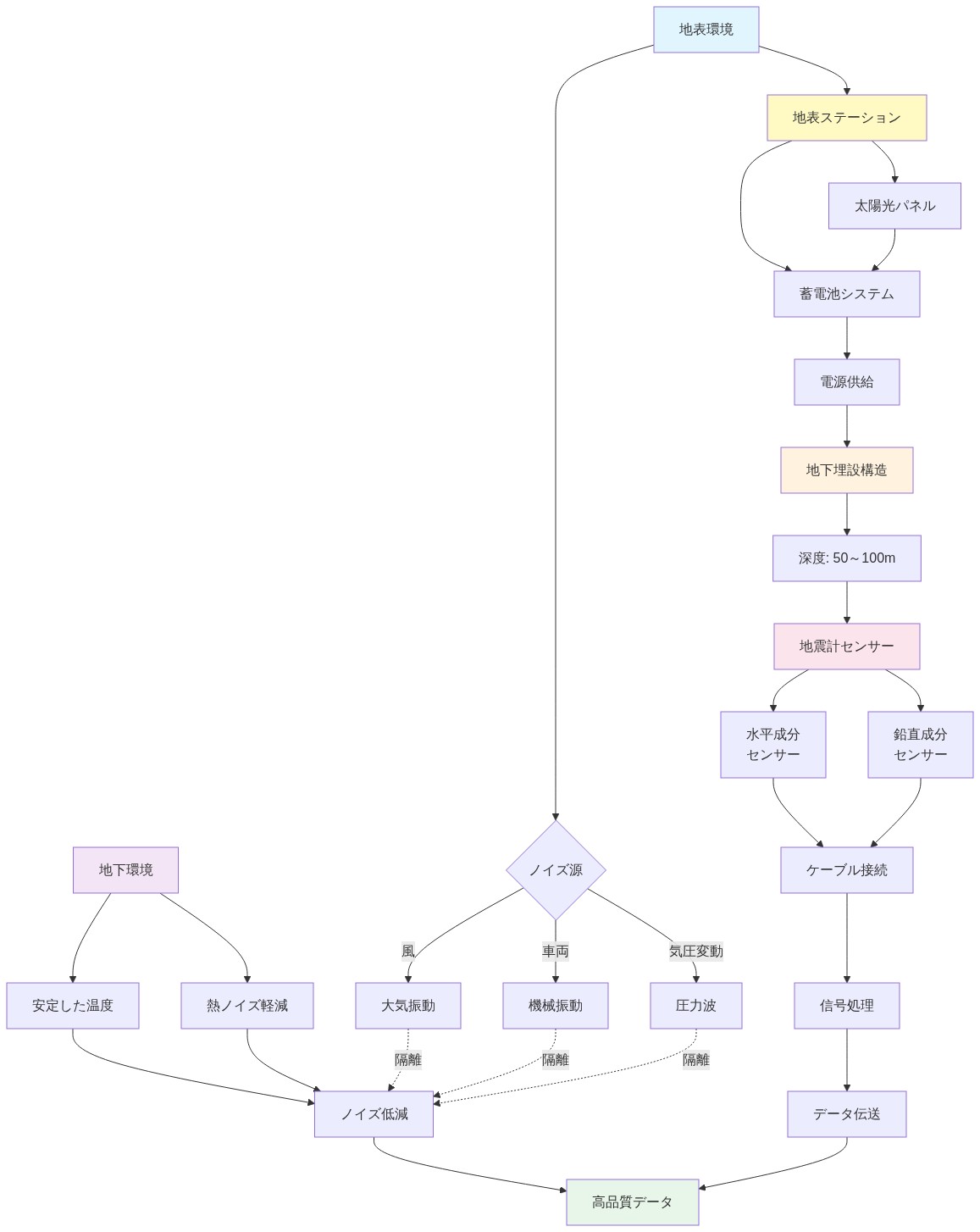
ワラムンガは複数の地震計ステーションから構成され、到達時間分析を通じた信号源の三角測量を可能にする幾何学的配置に従っている。このアレイは分散型設計原理に従う。ステーションは相互に競合する二つの制約を満たすため、数キロメートル離れて配置されている。不十分な間隔は位置精度の最小限の改善しかもたらさない冗長な方向情報を生じさせ、過度な間隔は震央分解能を操作上許容可能な閾値以下に低下させる。ワラムンガにおける特定の間隔—主要アレイ内の隣接ステーション間およそ1~2キロメートル—は南半球検知要件に合わせて経験的に最適化された妥協を表現している。2
設置深度と環境隔離
各地震計ステーションは地表下50~100メートルの深度に設置される。この埋設深度は特定の技術的機能を果たす。風による地動、車両振動、気圧変動を含む地表生成ノイズ源からの隔離である。オーストラリア奥地は40℃を超える日較差を経験し、材料の差分膨張を通じて地表設置機器に熱ノイズを誘発する可能性がある。地下設置はこれらの熱効果を軽減し、敏感な電子機器をほこり蓄積および動物による撹乱から保護する。保守間隔が四半期周期に及ぶ遠隔砂漠環境では、これは重要な考慮事項である。
データ伝送と電力インフラストラクチャ
各ステーションは埋設光ファイバーケーブルまたはワイヤレステレメトリリンクを介して連続地震データを中央処理施設に送信する。電力は太陽光発電アレイとバッテリー蓄電システムを備えたハイブリッド構成を通じて供給される。この構成は遠隔地の限定的な電力網インフラストラクチャと頻繁な電力中断に対応するために選択されたものである。このハイブリッド電力アーキテクチャは、CTBTO プロトコルによって義務付けられた中断のない監視の前提条件である外部供給信頼性に依存しない運用継続性を保証する。
地震波分類と分析
システムは到達時間と波形特性の分析を通じて三つの主要な地震波タイプを区別する。
-
P波(一次波/圧縮波):記録ステーションに最初に到達する最速移動波。P波速度は地殻組成に応じて変動するが、大陸地殻では通常5~7 km/sの範囲である。これらの波は初動極性と振幅特性を通じて深度情報を運ぶ。
-
S波(二次波/せん断波):P波速度の約60%の速度を持つより遅い移動波。P-S到達時間差は確立された速度距離関係を通じて距離推定を提供する。
-
表面波(レイリー波およびラブ波):地表に沿って伝播する低周波数、長周期波。表面波振幅は経験的に導出された大きさスケール(mb、Ms)を通じてイベント規模と相関する。
多波分析は地震イベントの大きさ、深度、位置に関する特性化を可能にする。このアプローチは冗長性を提供する。一つの波タイプがノイズによって隠蔽された場合、代替波タイプが分析に利用可能なままである。
較正と品質保証
較正手順は地震波速度構造における局所的地質変動を考慮する。ワラムンガの下にある豪州盾状地は深度に応じた可変的な岩石密度と組成を示し、波伝播経路に影響を与える速度勾配を生じさせる。既知の位置における制御爆発または機械式シェーカーによって典型的に生成される参照信号の定期的注入は、センサ応答が仕様内に留まることおよびデータ処理アルゴリズムが正しく機能することを検証する。
基準ノイズ特性化は通常背景地震活動レベルを確立し、自動検知アルゴリズムが真正地震信号を機器アーティファクトまたは環境ノイズから区別することを可能にする。この基準は風パターン、地下水位、および背景ノイズに影響を与えるその他の環境要因における変動を考慮するため季節ごとに更新される。
保守と現地作業
保守チームは四半期ごとのサイト訪問を実施し、機器を検査し、摩耗または劣化を示す部品を交換し、アーカイブおよび分析のための高分解能データを回収する。極端な温度、砂嵐、および限定的なアクセシビリティを特徴とする厳しい奥地環境は、堅牢な工学仕様を必要とする。密閉エンクロージャは電子機器をほこり浸入から保護する。加熱素子は機器ハウジング内の結露を防止する。冗長通信経路は主要テレメトリリンクが失敗した場合でもデータ伝送を保証する。これらの工学的冗長性は99%を超えるデータ可用性を要求する CTBTO 信頼性基準と一致している。
信号処理とイベント分類方法

- 図5:地震信号処理と自動分類のデータフロー(CTBTO信号処理プロトコル準拠)*
地震信号処理と周波数領域分析
生地震データストリームは処理システムに連続的に流入し、自動アルゴリズムは初期フィルタリングとイベント検知を実行する。基本的な処理アプローチは周波数領域分解に依存する。核爆発は特性的に1~10 Hz帯域に集中した強い高周波成分を生成し、一方テクトニック地震は複数のオクターブにわたる広い周波数分布を生成する(Aki & Richards, 2002)。この区別はエネルギー放出の物理的メカニズムを反映する。点源爆発は限定された体積から全方向にエネルギーを放射し、一方断層破裂は拡張された表面に沿って伝播し、複雑な周波数署名を生成する。
時間領域波形分析は特徴的な形態学的特性を検査することで周波数分析を補完する。実体波から表面波へのエネルギー比(mb:Ms)は主要な判別式として機能する。爆発は同等の地震規模の地震と比較して表面波に対する実体波エネルギーが不釣り合いに高い。この比は震源メカニズムから生じる。点源は実体波に効率的にエネルギーを結合し、一方拡張された断層破裂は優先的に表面波を励起する(Kennett, 1991)。自動システムは検知された各イベントについてこの比を計算する。経験的に確立された閾値を超える値(疑わしい爆発の場合、典型的には mb − Ms > 0.5)は二次検証プロトコルをトリガーする。
相互相関とテンプレートマッチング
検知された信号は国際監視制度(IMS)の数十年にわたる運用を通じて蓄積された既知の核実験署名の参照ライブラリと比較される。相互相関技術は新規イベントと歴史的テンプレート間の正規化相互相関係数を計算することで波形類似性を定量化する。数学的定式化は複数の地震ステーションからの窓付き時系列を比較し、相互相関係数は−1から+1の範囲である。ステーション固有の閾値を超える係数(信号対ノイズ比に応じて典型的には0.7~0.85)は既知の爆発署名への確率的マッチを示唆する。
このアプローチはテンプレート安定性を仮定する。類似した爆発条件は再現可能な地震署名を生成するという仮定である。この仮定は類似した地質媒体で比較可能な深度で実施された地下実験に対しては合理的に成立するが、異なる地質設定または深度にわたるイベントを比較する場合は低下する。したがってテンプレートマッチングは決定的な分類ではなくスクリーニングツールとして機能する。高い相互相関係数は人間分析者への段階的上昇を正当化するが、独立して兵器実験を確認しない。
自動検知閾値と人間レビュープロトコル
IMS は世界中に約170の地震ステーションを運用し、感度と誤警報率のバランスを取るように較正された事前設定検知閾値を備えている。これらの閾値は局所的背景ノイズ特性に基づいてステーション別に変動する。地震活動が活発な地域のステーションは許容可能な誤警報率を維持するためにより高い大きさ閾値を必要とする。季節的および一時的ノイズ変動(モンスーン、砂嵐、産業活動)は定期的な閾値再較正を必要とする。IMS は背景ノイズ分布の統計分析に基づいて四半期ごとに閾値を調整する。
曖昧な検知—明確な地震と既知の爆発の間の中間的な信号特性を持つイベント—は不変的に人間分析者に到達する。決定木は分析者を以下を検査するよう指示することで体系的解釈を導く。(1)大きさと深度推定、(2)波形形態と周波数内容、(3)地理的位置と既知の産業活動、(4)時間的クラスタリングパターン、(5)複数ステーション間の一貫性。既知の鉱業地区の記載された採鉱時間中に発生し、浅い深度(500 m未満)および産業爆破と一致する大きさを持つイベントは産業活動として分類される。逆に、異常な深度(1,000 m超)、記載された採鉱のない遠隔位置、または通常の運用時間外に発生するイベントは上級分析者への段階的上昇および検証プロトコルをトリガーする。
マルチステーション三角測量と位置精度
国際監視制度の分散型アーキテクチャは複数ステーションでの到達時間分析を通じた三角測量を可能にする。三つ以上のステーションでの P 波および S 波到達時間はイベント位置を交差領域に制約する。追加ステーションは位置不確実性を低減する。良好に記録されたイベントの典型的な位置精度は±5~10 km に到達し、採鉱作業(既知の鉱山サイトで発生)と秘密裏の実験(記載されていない位置で発生する)を区別する信頼性を大幅に改善する。位置精度は小規模イベントおよびステーション被覆が疎な地域で低下する。オーストラリア奥地は比較的密集した IMS ステーション分布から恩恵を受け、大きさ3.5以上のイベントに対して±3~5 km の位置精度を可能にする。
オーストラリア内陸部における核実験の監視
地下核実験と鉱山採掘の区別
爆発規模推定と規模閾値
地震規模から爆発規模を推定することは、初期的な分類フィルターとなる。地震規模(mb)と爆発規模の関係は、経験的に確立された対数関数に従う。mb ≈ 4.0 + 0.75 log₁₀(Y)。ここでYはキロトン単位の爆発規模である(Ringdal & Husebye, 1992)。この関係式は、岩盤の点源爆発を想定しており、弱い地質媒体や非常に大きな爆発規模では偏差が生じる。典型的な鉱山爆破は規模2.5~3.5を生成し(0.1~10キロトン相当)、軍事的に有意な核実験は規模4.0~5.5を生成する(10~100キロトン以上相当)。
本質的な問題は、同じ規模4.5の地震動であっても、その発生地点の性質によって解釈が根本的に変わるという点にある。記録された鉱山地域での規模4.5イベントはほぼ確実に産業爆破を表す。しかし同じ規模が記録された採掘実績のない遠隔地では、潜在的な核兵器実験として調査対象となる。
時間的パターンと運用スケジュール
鉱山企業は規制申請書と採掘許可書で爆破スケジュールを公開し、通常、爆破を平日の営業時間(現地時間07時~17時)に制限する。この運用上の制約は、職業安全衛生規制と地域社会との関係維持慣行を反映している。秘密裏の核実験は、こうした予測可能な時間パターンを意図的に回避するだろう。公開されている鉱山スケジュールに対する事象発生時刻の分析は強力な証拠を提供する。記録された爆破時間帯と一致するイベントは産業活動として分類される。これらの時間帯外、あるいは鉱山地域での週末・祝日に発生するイベントは二次調査の対象となる。
2006年の北朝鮮核実験は10月9日、協定世界時(UTC)で約10時35分に発生した。この時刻は、いかなる地域の日常的な鉱山採掘操業とも矛盾する。この時間的異常性は、記録された採掘実績のない遠隔地での発生と相まって、即座にエスカレーション手続きを引き起こした。
深さ決定と震源メカニズム分析
深さ推定は、P波とS波の到達時間差(Δt = ts − tp)および複数の観測点での振幅比から導出される。関係式Δt ≈ 8 × 深さ(キロメートル)は粗い深さ推定を提供し、より高度な逆解析技術は、良好に記録されたイベントについて±100~200メートルの精度で推定値を精密化する。鉱山爆破は、周囲の岩盤へのエネルギー結合を最大化するため、浅い深さ(通常、地表下50~500メートル)で発生する。地下核実験は、放射性物質を封じ込め、地表損傷を最小化し、地震結合効率を低減させるため(それにより同等の爆発規模に対する規模を低減させるため)、1,000メートルを超える深さを必要とする。
深さ決定は、したがって決定的な判別基準を提供する。深さ500メートル未満のイベントは鉱山採掘として分類される。非採掘地域での深さ1,000メートルを超えるイベントは、潜在的な核兵器実験として調査対象となる。2006年の北朝鮮実験は約2,000メートルの深さで発生し、核兵器実験プロトコルと一致し、いかなる鉱山採掘操業とも矛盾する。
二次地震シグナルと空洞崩壊
地下核爆発は岩盤に球形の空洞を生成する。初期爆発後に圧力が平衡化するにつれて、空洞壁は崩壊し、初期爆発の30~120秒後に発生する特徴的な二次地震シグナルを生成する。この崩壊シグナルは特徴的な波形形態を示す。初期シグナルより低い周波数内容、より長い継続時間、異なる実体波と表面波の比率である。鉱山爆破は加圧空洞を生成しないため、そのような二次シグナルを生成しない。
自動化システムは、検出された爆発に続く時間窓内で二次シグナルを探索する。二次シグナルの検出は、核兵器実験分類への信頼度を大幅に増加させる。2006年の北朝鮮実験は、初期イベントの約40秒後に明確な二次シグナルを示し、地下空洞崩壊の独立した確認を提供した。
衛星画像と地表変形
大規模な地下核実験(爆発規模10キロトン以上)は、空洞崩壊と地盤変形を通じて測定可能な地表沈下を生成する。衛星干渉測量(InSAR)は、1~5平方キロメートルの領域にわたる10~50センチメートルの沈下を検出する。鉱山採掘操業は沈下パターンを生成するが、これらは記録された鉱山位置で発生し、鉱山幾何学と一致する予測可能なパターンに従う。秘密裏の実験は、記録されていない位置で沈下を生成し、核兵器実験の決定的な証拠を提供するだろう。
2006年の北朝鮮実験サイト(豊渓里)は、2平方キロメートルの領域で約2メートルの沈下を示し、実験の数日以内に衛星画像によって検出された。この地表変形は、地震データと相まって、地下核兵器実験の決定的な証拠を提供した。
大気監視と同位体シグナル
核爆発は放射性同位体(主にキセノン131m、キセノン133、クリプトン85)を周囲の岩盤と大気に放出する。大気監視ネットワークは、これらの同位体について空気をサンプリングする。核兵器固有の同位体比の検出は、核実験の決定的な確認を提供する。検出時間窓は、大気循環パターンと同位体半減期に応じて、実験サイトから風下2~4週間に及ぶ。
2006年の北朝鮮実験に続いて、大気監視ネットワークは、初期の北朝鮮の否定にもかかわらず、10日以内に日本と韓国で採集された空気サンプルからキセノン131mとキセノン133を検出した。この同位体証拠は、地震および衛星データを補完する、核兵器実験の独立した検証を提供した。
複数データストリームの統合
曖昧なイベントの分類には、地震、衛星、大気、および情報データの体系的な統合が必要である。記録された鉱山位置で、公開されている爆破時間帯に、浅い深さで、鉱山採掘操業と一致する規模で発生するイベントは、さらなる調査なしに産業活動として分類される。記録されていない位置で発生するイベント、異常な深さ、運用時間帯外、または二次地震シグナルを伴うイベントは、包括的な検証プロトコルを引き起こす。
見落とされがちだが、この検証プロセスは確立された手続きに従う。(1)地震分析者が規模、深さ、位置推定を確認する。(2)衛星画像専門家が、地表変形についてのイベント位置を検査する。(3)大気監視ネットワークが強化されたサンプリングプロトコルを活性化する。(4)情報分析者が鉱山スケジュール、地質調査、およびその他の文脈情報を参照する。複数の独立したデータストリームが核兵器実験分類に収束する場合のみ、国際監視制度は政治当局への調査結果をエスカレートさせる。
この多層的アプローチは、偽警報を最小化しながら、本物の核兵器実験への感度を維持する。この方法論の基礎となる仮定——核兵器実験は複数の物理領域にわたって特徴的なシグナルを生成する——は、数十年のIMS運用と歴史的核兵器実験データを通じて検証されている。
グローバル監視ネットワークとのデータ統合
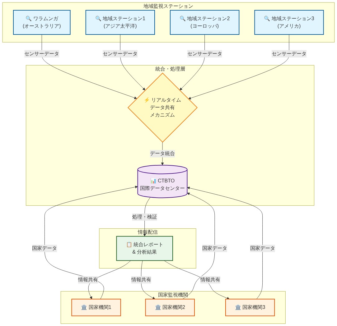
包括的核実験禁止条約機関(CTBTO)は、国際データセンター(IDC)を運用し、グローバルな監視ステーション網から地震、水中音響、超低周波音、および放射性核種データを集約する。ワラムンガ・ステーションは、このネットワークにリアルタイムの地震波形データを提供し、南半球全域にわたる本質的なカバレッジを提供する。この地域は、ステーション分布の疎密性により、以前は検出ギャップが存在していた。データ伝送は、国際電気通信連合(ITU)標準に適合する安全で暗号化されたチャネルを通じて発生し、不正アクセスまたは信号劣化を防止する。
- 標準化データ形式とプロトコルアーキテクチャ*
参加ステーションは、標準データ交換形式(SDEF)と地震データ交換形式(SEED)を使用してデータを伝送する。これらは、国際デジタル地震計ネットワーク連盟(FDSN)仕様に従って、波形、ステーションメタデータ(機器応答特性を含む)、および予備的な位相識別をエンコードする。これらの標準化プロトコルにより、IDCは異なる機器製造業者とソフトウェアバージョンを運用するステーションからの異種データストリームを処理できる。メタデータの精度は重要である。機器応答関数は校正許容差内で文書化される必要があり、ゲインまたは周波数応答のエラーは規模計算を通じて伝播し、イベント特性化に体系的バイアスを導入する可能性がある。
- 幾何学的制約と三角測量原理*
地震イベントの位置決定は、地震波伝播の物理学によって制約される三角測量の幾何学的原理に依存する。単一のステーションは、イベントまでの距離を測定する(P波とS波到達の時間間隔から導出され、既知の速度で地殻を伝播する)が、方位角を決定できない。これは、可能な震央の円を生成する。2つのステーションは、解空間を2つの離散点に縮小する。3つ以上のステーション(正確な到達時刻ピックと速度モデル仮定を仮定)は、過剰決定解を許可し、一意の震央位置と深さ推定を生成する。ワラムンガの地理的位置(南緯19.0°、東経134.2°)は、南半球の重要な検出ギャップを埋め、南太平洋、インド洋、および南部アフリカ地域のイベントの三角測量を可能にする。これらのイベントは、北半球を中心としたネットワークでは、大きな位置不確実性を生成するか、検出されないままであろう。
表面上は単純な幾何学的原理だが、構造的には複数の前提条件に依存する。(1)各ステーションでの正確な到達時刻識別、通常、遠地地震について±0.1秒。(2)地殻とマントルの信頼できる速度モデル。(3)イベント震央に対する相対的なステーションの十分な方位分布。ステーション分布が不十分な地域(遠隔海盆など)で発生するイベントは、複数のステーション寄与があっても、位置不確実性が10キロメートルを超える可能性がある。
- 時間同期とクロック規律*
地理的に分散したステーション間の正確な時間調整は、正確な到達時刻関連付けの前提条件である。各監視ステーションは、GPS受信機を通じてクロック規律を維持し、国際度量衡局(BIPM)によって維持される国際原子時標準(UTC)に遡及可能な絶対時間参照を提供する。クロック精度は最小±100ミリ秒以内に維持される必要があり、CTBTO ステーションは通常±10ミリ秒以上を達成する。機器ドリフト——ステーション時計の段階的周波数シフト——は継続的に監視される。ドリフトが許容閾値を超える場合、自動警告はメンテナンス手続きを引き起こす。
複数のステーションが同じ地震イベントを検出する場合、IDCは、クロックドリフト、局所的サイト効果(個別ステーション近くの波伝播の変動)、またはピック不確実性によって引き起こされる到達時刻の不一致を調整する関連付けアルゴリズムを採用する。これらのアルゴリズムは、信号品質とステーション固有のパフォーマンスメトリクスに基づいて、各到達時刻測定に統計的重みを割り当てる。結果のイベント位置推定は、測定精度とモデル仮定の両方を反映する正式な不確実性境界を含む(通常、90%信頼楕円として表現される)。
- ブレティン生成と情報配布*
IDCは、2つのクラスのイベントブレティンを生成する。(1)予備ブレティンは、イベント検出の30分~2時間以内にリリースされ、自動処理に基づいて位置、深さ、および規模推定を含む。(2)審査済みブレティンは、24~72時間以内にリリースされ、手動分析者審査、追加ステーションデータ、および国際協議を組み込む。予備ブレティンは、潜在的な核緊急事態中の迅速な状況認識をサポートするため、速度を優先する。審査済みブレティンは、人間の専門知識と追加処理時間を組み込むことで、精度を優先する。
ブレティン形式は、国際地震学センター(ISC)イベントブレティン標準に適合し、国際分析者がオーストラリア・ステーション寄与を、生波形データへのアクセスなしに解釈できるようにする。この標準化は、情報共有を加速し、時間に敏感なシナリオ中の誤解釈のリスクを低減する。ブレティンには、分析者信頼度レベルを説明するメタデータが含まれ、通常、位置および規模推定の確実性の程度を示す品質フラグ(A、B、C、D)として表現される。
- 冗長性とデータ保存*
バックアップ通信システムは、一次インフラストラクチャ障害中のデータ伝送継続性を確保する。陸上インターネットリンクが損なわれた場合、衛星ベースのデータ伝送システム(Inmarsat または Iridium ネットワークなど)は、IDCへの二次経路を提供する。この冗長性は、特に陸上インフラストラクチャが限定的な遠隔地域で、グローバルネットワーク完全性を維持するために不可欠である。
歴史的地震データアーカイブは、標準化形式で数十年の記録を保存し、新しいイベントが歴史的シグナチャとの比較を必要とする場合、または改善された処理アルゴリズムが利用可能になる場合に、遡及分析を可能にする。最新の速度モデルと位相ピック・アルゴリズムを使用してアーカイブデータを再処理すると、元の分析中に見落とされた詳細が明らかになることがある。例えば、以前は認識されていなかった小規模イベントを識別したり、深さ推定を精密化したりする。これらのアーカイブは、グローバル監視システムの制度的記憶として機能し、地震ハザード特性化と核実験判別に関する長期研究をサポートする。
オーストラリア内陸部における遠隔環境監視の運用課題
オーストラリア内陸部での継続的な監視維持は、物流的・環境的・技術的制約に対する体系的な解決策を要求する。この運用モデルが露呈させるのは、地理的孤立、気候の極端性、限定的なインフラという環境下で、感度の高い計測機器を持続させることの根本的な困難さである。

- 図8:CTBTO国際監視システムのグローバルネットワーク統合アーキテクチャ*
物流的制約と保守スケジューリング
現地保守作業は四半期ごとのサイクルで実施され、技術者の派遣には最寄りの人口集中地からの移動に8~12時間を要する。この時間的制約は、反応的な修理プロトコルではなく予防的保守戦略の採用を必然化させる。予備部品の在庫管理は、部品交換注文のリードタイムを2~4週間と想定して運用され、故障率予測と過去の機器性能データに基づいた事前調達が要求される。
衛星通信を経由した遠隔トラブルシューティング機能は、非重大な障害に対するソフトウェアレベルの診断と介入を可能にする。しかし中核的な計測システムやデータ伝送システムに影響する機器故障は、通常、現地での交換を要求し、四半期ごとの訪問窓に対する依存性を生み出す。保守スケジューリングは、大気条件の季節変動—監視信頼性に影響を与える予測可能な運用サイクル—に合わせて最適化され、重要な観測期間中の計画外ダウンタイムを最小化する。
電力システムと熱管理
監視施設は、センサアレイ、データ取得システム、通信機器、環境制御システムにわたる集計消費量から導出された約500ワットの継続的電力需要を維持するよう設計されたハイブリッド電力アーキテクチャで運用される。この基本消費量は陸上施設と比較すれば控えめだが、グリッド接続なしで太陽光に依存する遠隔システムにとっては実質的である。
主要な発電は、地域の太陽放射パターンに較正された太陽光発電アレイに依存する。リチウムまたは鉛蓄電池バンクは夜間運用と長期曇天期間のためのエネルギー貯蔵を提供し、その容量は最悪条件下での48~72時間の自律運用を維持するよう設計されている。ディーゼル発電機は三次電源として機能し、電池枯渇イベント、または太陽光発電が最小運用閾値を下回る長期気象システムの際に起動される。
熱管理は内陸部の極端な温度体制に対応する。周囲温度は冬季夜間の零下から夏季ピーク時の45℃以上まで変動する。能動加熱システムは、内部筐体温度を部品固有の最小動作閾値以上に維持することで、冷間期間中の機器故障を防止する。逆に、能動冷却システム(通常は熱電素子型または蒸発型)は高温期間中の熱的損傷を防止する。反射コーティング、通風設計、熱絶縁を含む受動的措置は、能動システムの負荷を低減し、エネルギー効率を向上させる。
粉塵侵入対策は、内陸部の高い粒子負荷に対応する交換可能なろ過要素を備えた密閉筐体を採用する。湿気防止システム—乾燥剤カートリッジと疎水性通気を含む—は、頻度は低いが激しい豪雨時に著しい湿気をもたらす散発的降水イベントからの腐食に対抗する。

- 図12:地震検知システムの品質保証と校正プロセス(CTBTO標準準拠)*
生物学的および環境的干渉
動物相の相互作用は、文書化された運用上の課題を提示する。シロアリ群落は機器構造に近接して巣を構築し、振動シグナチャを生成して、感度の高い地震または音響データストリームにノイズを導入する。カンガルー類の活動は機械的応力を通じて外部ケーブルに損傷を与える。爬虫類種(特にヘビ)は機器筐体を熱的避難所として利用し、保守作業中の潜在的危険と営巣行動を通じた機器損傷のリスクを生じさせる。
軽減戦略には、物理的障壁(周辺フェンス、ケーブルダクト)、定期的な動物相検査(通常は月次)、および野生動物への熱的魅力を低減する筐体改造が含まれる。これらの措置は、遠隔オーストラリア生態系に適用可能な保全プロトコルと一貫して、運用セキュリティと最小限の環境破壊のバランスを取るよう較正される。
人員と通信インフラストラクチャ
現地運用は、通常4~6週間の派遣期間にわたるローテーション職員配置を採用する。運用モデルは、現地職員による独立した意思決定能力を想定し、包括的な技術訓練と心理的レジリエンスプロトコルを必要とする。職員選抜は、孤立耐性と技術的能力の評価を組み込む。
通信インフラストラクチャは衛星インターネット接続に依存し、リアルタイムビデオ会議を制限し、大容量ファイル転送プロトコルを制限する帯域幅制約を導入する。この制約はデータ管理戦略を形成する。ローカル処理と圧縮は伝送要件を低減し、重要なデータセットは衛星伝送の優先度が付けられ、緊急でないデータ転送はオフピーク期間中のバッチ処理のためにキューイングされる。衛星通信のレイテンシ特性(通常500~700ミリ秒のラウンドトリップ遅延)は、重大システムのリアルタイム遠隔操作を排除し、自律的なローカル制御アーキテクチャの要件を強化する。
セキュリティと有事対応プロトコル
物理的セキュリティ対策は、周辺フェンスと監視システムを通じた機器保護に対応する。遠隔地の特性は一般的に自然なセキュリティを提供するが、アクセス可能な内陸部地域における機器破壊の文書化された事例は、能動的監視インフラストラクチャを正当化する。
極端気象の有事対応計画は、二つの主要な脅威に対応する。山火事リスクは、重大インフラ周辺の防御可能空間の維持と強化筐体設計を通じて軽減される。洪水リスクは、頻度は低いが、機器の高所配置と耐水性部品選択を通じて対応される。バックアップ電力システムは、主要システム故障時のデータ取得と伝送を維持するよう設計され、インフラ劣化中の監視継続性を確保する。
データ冗長性プロトコルは、地理的に離隔したサーバへの日次複製を義務付け、局所的インフラ損失から保護する。システム復旧手順は、停止イベント後2~4時間以内に完全な運用能力を復旧するよう設計される。年次有事対応計画レビューは、先行12ヶ月からのインシデント分析を組み込み、経験的運用経験に基づいた反復的レジリエンス改善を実装する。
品質保証と較正プロトコル
地震監視におけるデータ信頼性は、文書化された再現可能な品質保証手順に依存する。ワラムンガ施設は月次較正サイクルを実装し、既知の振幅と周波数内容を有する参照信号が各地震計チャネルに注入される。その後、機器応答は製造業者仕様と過去のベースライン測定値と比較される。この手順は、センサドリフト—運用期間にわたる感度または周波数応答の段階的で体系的な変化として定義される—を検出し、これは数学的補正を通じて定量化され、データが永続的アーカイブに入る前に補正される。
ソフトウェア更新は、運用配置前に段階的テストプロトコルを経る。バージョン管理システムはコード変更の完全な履歴を維持し、新たに配置されたソフトウェアが体系的エラーまたはデータ処理アーティファクトを導入した場合、以前の安定版への迅速なロールバックを可能にする。すべての伝送データは標準化されたメタデータフィールドを含む。機器健全性指標(ゲイン、ノイズフロア、タイミング精度)、センサ位置での環境条件(温度、湿度、気圧)、生信号に適用された処理パラメータ、および注釈付きアナリスト観察。これらのメタデータは、文脈情報の損失なしに改善された分析技術を使用したアーカイブデータの将来の再処理を可能にする。
監査証跡は、初期自動アラートから最終イベント分類までの完全な検出ワークフローを文書化する。この透明性要件は二つの機能を果たす。歴史的分類決定の独立的検証を許可し、方法論的改善が利用可能になった場合、アーカイブデータの体系的再処理を可能にする。ピアレビュー手順は、特に政策的含意を有する可能性のある重大検出が、少なくとも一人の追加アナリストによる独立的検査を受けることを義務付ける。アナリストがイベント分類について異なる結論に達した場合、最終決定が記録される前に正式な調査プロトコルが開始される。誤警報事例の調査は、体系的に、誤った検出を生じさせた機器的、アルゴリズム的、または環境的要因を文書化し、これらの知見は自動検出アルゴリズムの反復的改善に組み込まれる。
相互比較演習は、同一の地域イベントを検出する隣接する国際監視システム局からの同時読み取りに対してオーストラリア地震データを検証する。観測された局間の不一致は、根本原因を特定するための体系的調査をトリガーする。機器較正ドリフト、ソフトウェア処理エラー、または環境干渉(産業活動からの局所地震ノイズなど)。これらの四半期ごとの演習は、一度補正されると全体的なネットワークデータ品質を改善する微妙な体系的バイアスを繰り返し特定してきた。文書化基準は、すべての過去の運用決定、較正調整、および既知の機器的制限が、将来の運用者がアクセス可能な形式で記録されることを確立し、曖昧または境界線上のイベントが分類を要求する場合、情報に基づいた意思決定を可能にする。
将来の強化と技術アップグレード
次世代ブロードバンド地震計は、従来の機器と比較して測定可能に改善された感度と拡張周波数応答を提供する。ブロードバンドセンサは、約0.01ヘルツから100ヘルツ以上の周波数範囲にわたって地震信号を検出し、大規模遠隔イベントからの低周波信号—従来の機器の検出閾値以下に留まる物理現象—を捉える。この拡張周波数範囲は、自然地震と人為的地震源の区別を改善し、核実験検証に関連する能力である。
機械学習アルゴリズムは現在、開発中であり、誤検知率を低減しながらイベント分類を自動化するための予備的テスト中である。数千の手動分類された地震イベントから構成される過去のデータセットで訓練された教師あり学習モデルは、テストデータセット上の経験豊富な人間アナリストのそれに接近する分類精度を実証する。しかし、運用設定でのそのようなアルゴリズムの配置は、以前に見たことのないイベントタイプでのパフォーマンスを確保し、アルゴリズム分類の文書化された信頼区間を確立するための検証プロトコルを要求する。
オーストラリア地震アレイの計画された拡張は、現在監視が不十分な地域に追加センサを配置し、空間分解能を改善し、より小規模なマグニチュードイベントの検出閾値を低減する。補完的検出技術—特に爆発からの大気圧波を検出するインフラサウンド監視ネットワーク、および大気中の放射性同位体を測定する放射性核種サンプリングネットワーク—は独立した物理原理で動作し、地震データのみが曖昧な結果をもたらす場合、裏付け証拠を提供する。衛星レーダ干渉測量技術は、地下核実験に関連するミリメートル規模の地表変形を検出でき、地震解釈が不確実なままである場合、独立した確認を提供する。
インフラストラクチャの近代化には、分析センターへのデータ配信のレイテンシを低減するための高帯域幅データ伝送システム、グリッド障害時の継続的運用を確保するための冗長性を備えた改善された電力システム、および環境極端から機器を保護するための強化施設設計が含まれる。学術研究機関との協力は、運用配置前に制御された設定で新興検出技術の検証を可能にする。労働力開発プログラムは、施設運用者が新しい技術の習熟を獲得することを確保し、構造化された知識移転イニシアティブは、経験豊富な職員が退職への移行に伴い、機関的専門知識を保持する。
主要な要点と次のアクション
ワラムンガ施設は、国際監視システム内の重大なノードとして機能し、地震検出データを世界的な核実験検証努力に寄与する。その検出能力は、地理的に分散した国際局からのデータと統合される場合、正確なイベント位置特定と自然および人為的地震源の区別に必要な空間分解能を提供する。核監視に従事する実務家は、信頼できるテスト検出が、単一の検出モダリティへの依存ではなく、地震的、大気的、衛星的、および情報源—複数の独立したデータストリームの統合を要求することを認識すべきだ。運用上の有効性は、機器保守への継続的投資、継続的較正手順、および体系的品質保証プロトコルに依存する。核監視を担当する組織は、遠隔インフラストラクチャ保守、専門職員訓練、および正式な国際データ共有協定の資金調達を優先すべきである。機械学習分類と補完的検出方法を組み込んだ予期された技術的改善は、検出閾値を低減し、誤警報率を低減し、それにより世界的セキュリティ検証体制の技術的基盤を強化する。
地震検知インフラと配列構成:惑星規模の知性のためのプラットフォーム
ワラムンガ地震観測網は単なるリスニングポストではない。それは21世紀のリスク管理と科学的発見を規定する分散型惑星センシングインフラの初期プロトタイプである。オーストラリア内陸部全域で稼働するこの地下センサーネットワークは、遠隔で過酷な環境がいかにして地球規模の監視システムのためのイノベーション実験室となりうるかを示している。
- 先見性の建築学*
ワラムンガの分散型地震計ステーション網は、幾何学的パターンで数キロメートル間隔に配置され、将来のインフラストラクチャにおいてますます中心的になる原理を体現している。すなわち空間的多様性を通じた冗長性である。各ステーションは地下50~100メートルに埋設され、より大きな知識体系における独立したノードとして機能する。この深度隔離——40℃を超える気温変動、砂嵐、野生動物からの保護——は見落とされがちだが重要な機会を明らかにする。地下センサーネットワークは統合型地球監視の脊椎骨となりうる。地震活動のみならず地下水動態、熱異常、電磁シグネチャをも検知する。
ワラムンガで下された臨界的な間隔決定は、世界中の新興センサーネットワークに適用可能な教訓を内包している。クラスタリングが密すぎれば情報冗長性が生じ、分離が過度であれば精度が低下する。この最適化問題——カバレッジ密度と精度のバランス——は自動運転車ネットワーク、分散コンピューティングシステム、気候監視配列における課題と鏡像関係にある。内陸部への展開はしたがって、大陸規模そして最終的には地球規模のセンサーグリッドへとスケーリングする原理の試験台となる。
- 信号インテリジェンスとマルチモーダル分析*
到達時間と波形分析を通じてP波、S波、表面波を区別するシステムの能力は、将来の惑星規模監視のための基礎的能力を表現している。複数の物理シグネチャを通じてイベントを特性化することで、ワラムンガは信号融合を実証する。この技術は現在、サイバーセキュリティから医療診断に至る領域におけるAI駆動型異常検知の中核である。
光ファイバー伝送と無線データリンクの継続的運用、太陽電池アレイとバッテリーバックアップによる電力供給は、自律的で自己維持型のセンサーインフラストラクチャのモデルを確立する。このアーキテクチャ——遠隔地から中断されないデータストリームを生成する——は地球の地下、大気、海洋を監視するリアルタイム機械学習システムに給電するセンサーネットワークを先取りしている。内陸部の極限条件——頻繁な停電、気温の極値、塵埃浸入——は、センサーネットワークが同等に敵対的な環境へと拡張する際に極めて貴重となる工学的解決策を強制する。深海底、極地域、地球外表面がそれである。
- キャリブレーションを継続的学習として*
参照信号注入と背景ノイズに対するベースライン確立を通じた定期的キャリブレーションは、より深い原理を明らかにする。適応型センシングシステムである。ワラムンガのアプローチは静的な機器ではなく、各ステーションを学習ノードとして扱う。それは局所的地質学的文脈——岩石密度変動、組成差異、波伝播異常——に対する理解を継続的に洗練させる。この適応型キャリブレーションモデルは、エッジデバイスが局所条件に対する理解を継続的に更新しながら地球規模のパターン認識に貢献する分散機械学習における新興実践と直接的に平行している。
四半期ごとのメンテナンスローテーション、機器交換サイクル、高解像度データアーカイブは長期的システム管理のためのプロトコルを確立する。数十年にわたって洗練されたこれらの実践は、極限環境における複雑なインフラストラクチャの維持に関する知識を内包している。人類が周辺地帯への監視と居住を拡張するにつれ、この知識はますます重要となる。
- 隣接する機会とイノベーション空白地帯*
ワラムンガインフラストラクチャは複数の高インパクト隣接可能性を開く。
-
統合型地球監視:地震観測網を磁力計、重力計、電磁センサーと結合することで、マルチフィジックス観測プラットフォームが創出される。内陸部の産業電磁ノイズからの隔離は、コア動態から宇宙天気効果に至る微細な惑星シグネチャの検知に理想的である。
-
地下資源インテリジェンス:地震検知を可能にする同一の波伝播分析は、地下水、鉱物堆積、地熱資源をマッピングできる。ワラムンガのデータインフラストラクチャは気候転換ニーズと整合した持続可能な資源発見の基礎となりうる。
-
惑星防衛:世界規模で調整された地震ネットワークは、小惑星衝突と火山噴火に対する早期警報を提供する。内陸部配列は人類文明を地質学的危機から保護する分散型システムに貢献する。
-
エッジ上のディープラーニング:ワラムンガステーションからの継続的データストリームは、リアルタイムで異常を検知するAIモデルのための理想的な訓練場を表現する。内陸部で洗練されたアルゴリズムは都市地震ネットワーク、医療センサーアレイ、産業監視システムへと転移する。
-
長期的ビジョン:リスニングポストから惑星神経系へ*
ワラムンガの現在の役割——核実験と地震の検知——はより大きな物語の開幕章である。センサーネットワークが増殖し統合されるにつれ、内陸部配列は人類の新興惑星神経系におけるノードとなる。それは分散型で適応的なインフラストラクチャであり、地球の物理的状態をリアルタイムで感知し、地質学的、気候的、技術的リスクに対する予測的対応を可能にする。
ここで実証された工学的原理——堅牢な地下設置、自律的電力管理、マルチモーダル信号分析、適応型キャリブレーション——は大陸規模および地球規模へとスケーリングする。将来のインフラストラクチャを設計し、気候転換を管理し、レジリエント・システムを構築する知識労働者は、地球上で最も要求の厳しい環境の一つにおけるワラムンガの数十年にわたる運用経験から直接的に引き出すことができる。
本質的な問題は、この配列がいかにして単なる検知装置から、人類の自己認識の道具へと変容するのかという点にある。