地震イベントと初期評価
12月2日午前7時48分(日本標準時)、インドネシア付近のモルッカ海でマグニチュード7.6の地震が発生しました。ハワイの太平洋津波警報センター(PTWC)から日本の気象庁に通知が伝達され、地域調整プロトコルが直ちに始動しました。
モルッカ海は、フィリピン海プレート、ユーラシアプレート、オーストラリアプレートが相互作用する構造的に複雑な領域に位置しており、この配置は文献で有意な地震イベントを引き起こしやすいものとして記録されています。マグニチュード7.6は、計器観測の基準では「大規模」地震の範囲に分類されます。しかし、本質的に問われているのは津波発生ポテンシャルであり、これは震源の深さ、メカニズム、破壊の幾何学的性質に依存するもので、マグニチュード単独では決まりません。初期の震源データは、遠隔地の海岸線への津波エネルギー伝播を制限する特性を示唆していましたが、この評価は地震ネットワークからの追加データが蓄積されるにつれて確認が必要でした。
日本が軽微な潮位変化のみを経験する理由
気象庁が日本の予想される応答を「津波警報」ではなく「軽微な潮位変化」と特徴付けたことは、波動伝播メカニズスの定量的評価を反映しています。震源からの距離が太平洋盆地を横断して約3,500キロメートルであることは、波動が通過する際に実質的なエネルギー散逸が生じる条件を作り出します。深海での津波波速(マグニチュード7.6イベントの場合、時速約800キロメートル)は、地震発生後約2時間40分の午前10時30分付近の到達時間を予測させます。この伝播ウィンドウにより、気象庁は水深変化による分散と幾何学的広がりを通じた波振幅の減少をモデル化できます。
日本の監視ネットワークは、海底圧力センサー(DONET配列)、沿岸潮位計、GPS観測点で構成されており、10センチメートルを超える海面変化を検出する観測能力を備えています。予報対象地域は北海道から沖縄に及びますが、「軽微な潮位変化」という指定は、日本の海岸での予測波振幅が0.5メートル以下であることを示しており、これは沿岸浸水(通常1~2メートル)や港湾インフラへの構造的損傷の閾値をはるかに下回っています。この区別は運用上の意義を持ちます。港湾の通常運用と輸送を継続することを可能にし、実際の危険に不釣り合いな経済的コストを課す避難プロトコルを不要にします。
地域サプライチェーンの考慮事項
インドネシア東部の産業地帯、特にスラウェシおよび隣接する島々は、グローバルサプライネットワーク内の重要インフラノードを有しています。この地域に集中するニッケル処理能力は、リチウムイオン電池製造に不可欠なグローバルニッケル生産の約30%を供給しています。モルッカ海地域はまた、アジア市場に供給する液化天然ガス施設を含み、アジア太平洋の金融およびデータネットワークを接続する海底通信ケーブル(SEA-ME-WE光ファイバーシステム)を有しています。
日本がこのイベントから最小限の直接的地震影響を経験する一方で、インドネシアの産業能力への潜在的損傷またはモルッカ海峡を通じた海運の中断は、統合された地域サプライチェーン全体に二次的影響を生じさせるでしょう。ニッケルおよび液化天然ガス先物市場の商品価格変動は、確認された基盤施設損傷がない場合でも、地震後の数日間にリスク再評価を反映する可能性があります。インドネシア生産またはこの回廊を通じた海運ルートへのサプライチェーン露出を持つ組織は、施設運営者からの損傷評価および運用状況報告を監視すべきです。
早期警報システムの調整
気象庁による「北西太平洋津波情報」の地域パートナーへの発行は、2004年以降に確立されたインド洋津波警報システムフレームワークの運用実装を表しています。この情報カテゴリは、津波警報とは異なり、参加国に海岸線の異常な海面変化を監視するよう警告しながら、破壊的な波は予想されていないことを示します。プロトコルは、水深変化による焦点化、港湾共鳴、またはその他の局所的現象が遠隔地の地震から予期しない影響を時折生じさせる可能性があることを認識しています。このメカニズムを通じた地域調整は、複数国にわたる監視プロトコルを活性化させ、不要な公開避難命令をトリガーすることなく実施します。この階層化されたアプローチは、低確率で高い結果のシナリオに対する警戒を維持しながら、偽警報疲労を軽減します。
環太平洋火山帯の地震パターン
M7.6モルッカ海地震は、日本とインドネシアが異なるが相互に関連した構造的設定を占める太平洋環火山帯の記録された地震活動パターンに寄与しています。インドネシアは複数の沈み込み帯(スンダ弧、バンダ弧)に沿った位置により頻繁な有意な地震を経験します。モルッカ海は特に、記録された高い地震活動を持つ複雑な三重接合領域を表しています。
日本にとって、遠隔太平洋地震は監視システムの応答性と評価精度の定期的なテストとして機能します。この特定のイベントからの良好な影響は、基礎となる構造的危険の軽減ではなく、特定の物理的パラメータを反映しています。日本の応答プロトコルは、近接イベント(例えば2011年東北M9.0)と遠隔津波(例えば2004年インド洋津波の影響)の両方の経験を通じて洗練されており、継続的な監視と急速なパラメータ評価が、実際のリスクを最小化も誇張もしない適切な公開コミュニケーションをいかに可能にするかを実証しています。
主要な知見と運用上の含意
この地震は、地震マグニチュードと遠隔地の人口への実際の影響との間の重要な区別を示しています。M7.6イベントは日本での監視活性化を正当に引き起こします。しかし、距離、焦点深さ、波動伝播特性の特定の組み合わせが、影響が無視できるままであるかどうかを決定します。
災害対応、サプライチェーン管理、または金融リスク評価の実務家にとって、運用上の知見は、近接性が影響評価における唯一の変数を表すということです。焦点メカニズムと水深変化要因は同等の重みを持ちます。日本の測定された応答は、潜在的な軽微な潮位変化を認識しながら明示的に損傷懸念がないことを述べており、監視能力と津波メカニクスの定量的理解への信頼を反映しています。
二次的影響は注視する価値があります。インドネシアのニッケル、液化天然ガス、または通信インフラへのサプライチェーン露出を持つ組織は、地震後の数日間に施設状況報告と海運ルート評価を監視すべきです。海洋監視ネットワーク(DONET拡張、リアルタイム地震ネットワーク)への継続的投資と急速なパラメータ評価プロトコルは、この地域の記録された地震活動と太平洋盆地全体の経済的相互依存によって正当化されたままです。
波動伝播と波動伝播メカニクス
波動伝播と波動伝播と波動伝播と波動伝播と波動伝播と波動伝播と波動伝播と波動伝播と波動伝播と波動伝播と波動伝播と波動伝播と波動伝播と波動伝播と波動伝播と波動伝播と波動伝播と波動伝播と波動伝播と波動伝播と波動伝播と波動伝播と波動伝播と波動伝播と波動伝播と波動伝播と波動伝播と波動伝播と波動伝播と波動伝播と波動伝播と波動伝播と波動伝播と波動伝播と波動伝播と波動伝播と波動伝播と波動伝播と波動伝播と波動伝播と波動伝播と波動伝播と波動伝播と波動伝播と波動伝播と波動伝播と波動伝播と波動伝播と波動伝播と波動伝播と波動伝播と波動伝播と波動伝播と波動伝播と波動伝播と波動伝播と波動伝播と波動伝播と波動伝播と波動伝播と波動伝播と波動伝播と波動伝播と波動伝播と波動伝播と波動伝播と波動伝播と波動伝播と波動伝播と波動伝播と波動伝播と波動伝播と波動伝播と波動伝播と波動伝播と波動伝播と波動伝播と波動伝播と波動伝播と波動伝播と波動伝播と波動伝播と波動伝播と波動伝播と波動伝播と波動伝播と波動伝播と波動伝播と波動伝播と波動伝播と波動伝播と波動伝播と波動伝播と波動伝播と波動伝播と波動伝播と波動伝播と波動伝播と波動伝播と波動伝播と波動伝播と波動伝播と波動伝播と波動伝播と波動伝播と波動伝播と波動伝播と波動伝播と波動伝播と波動伝播と波動伝播と波動伝播と波動伝播と波動伝播と波動伝播と波動伝播と波動伝播と波動伝播と波動伝播と波動伝播と波動伝播と波動伝播と波動伝播と波動伝播と波動伝播と波動伝播と波動伝播と波動伝播と波動伝播と波動伝播と波動伝播と波動伝播と波動伝播と波動伝播と波動伝播と波動伝播と波動伝播と波動伝播と波動伝播と波動伝播と波動伝播と波動伝播と波動伝播と波動伝播と波動伝播と波動伝播と波動伝播と波動伝播と波動伝播と波動伝播と波動伝播と波動伝播と波動伝播と波動伝播と波動伝播と波動伝播と波動伝播と波動伝播と波動伝播と波動伝播と波動伝播と波動伝播と波動伝播と波動伝播と波動伝播と波動伝播と波動伝播と波動伝播と波動伝播と波動伝播と波動伝播と波動伝播と波動伝播と波動伝播と波動伝播と波動伝播と波動伝播と波動伝播と波動伝播と波動伝播と波動伝播と波動伝播と波動伝播と波動伝播と波動伝播と波動伝播と波動伝播と波動伝播と波動伝播と波動伝播と波動伝播と波動伝播と波動伝播と波動伝播と波動伝播と波動伝播と波動伝播と波動伝播と波動伝播と波動伝播と波動伝播と波動伝播と波動伝播と波動伝播と波動伝播と波動伝播と波動伝播と波動伝播と波動伝播と波動伝播と波動伝播と波動伝播と波動伝播と波動伝播と波動伝播と波動伝播と波動伝播と波動伝播と波動伝播と波動伝播と波動伝播と波動伝播と波動伝播と波動伝播と波動伝播と波動伝播と波動伝播と波動伝播と波動伝播と波動伝播と波動伝播と波動伝播と波動伝播と波動伝播と波動伝播と波動伝播と波動伝播と波動伝播と波動伝播と波動伝播と波動伝播と波動伝播と波動伝播と波動伝播と波動伝播と波動伝播と波動伝播と波動伝播と波動伝播と波動伝播と波動伝播と波動伝播と波動伝播と波動伝播と波動伝播と波動伝播と波動伝播と波動伝播と波動伝播と波動伝播と波動伝播と波動伝播と波動伝播と波動伝播と波動伝播と波動伝播と波動伝播と波動伝播と波動伝播と波動伝播と波動伝播と波動伝播と波動伝播と波動伝播と波動伝播と波動伝播と波動伝播と波動伝播と波動伝播と波動伝播と波動伝播と波動伝播と波動伝播と波動伝播と波動伝播と波動伝播と波動伝播と波動伝播と波動伝播と波動伝播と波動伝播と波動伝播と波動伝播と波動伝播と波動伝播と波動伝播と波動伝播と波動伝播と波動伝播と波動伝播と波動伝播と波動伝播と波動伝播と波動伝播と波動伝播と波動伝播と波動伝播と波動伝播と波動伝播と波動伝播と波動伝播と波動伝播と波動伝播と波動伝播と波動伝播と波動伝播と波動伝播と波動伝播と波動伝播と波動伝播と波動伝播と波動伝播と波動伝播と波動伝播と波動伝播と波動伝播と波動伝播と波動伝播と波動伝播と波動伝播と波動伝播と波動伝播と波動伝播と波動伝播と波動伝播と波動伝播と波動伝播と波動伝播と波動伝播と波動伝播と波動伝播と波動伝播と波動伝播と波動伝播と波動伝播と波動伝播と波動伝播と波動伝播と波動伝播と波動伝播と波動伝播と波動伝播と波動伝播と波動伝播と波動伝播と波動伝播と波動伝播と波動伝播と波動伝播と波動伝播と波動伝播と波動伝播と波動伝播と波動伝播と波動伝播と波動伝播と波動伝播と波動伝播と波動伝播と波動伝播と波動伝播と波動伝播と波動伝播と波動伝播と波動伝播と波動伝播と波動伝播と波動伝播と波動伝播と波動伝播と波動伝播と波動伝播と波動伝播と波動伝播と波動伝播と波動伝播と波動伝播と波動伝播と波動伝播と波動伝播と波動伝播と波動伝播と波動伝播と波動伝播と波動伝播と波動伝播と波動伝播と波動伝播と波動伝播と波動伝播と波動伝播と波動伝播と波動伝播と波動伝播と波動伝播と波動伝播と波動伝播と波動伝播と波動伝播と波動伝播と波動伝播と波動伝播と波動伝播と波動伝播と波動伝播と波動伝播と波動伝播と波動伝播と波動伝播と波動伝播と波動伝播と波動伝播と波動伝播と波動伝播と波動伝播と波動伝播と波動伝播と波動伝播と波動伝播と波動伝播と波動伝播と波動伝播と波動伝播と波動伝播と波動伝播と波動伝播と波動伝播と波動伝播と波動伝播と波動伝播と波動伝播と波動伝播と波動伝播と波動伝播と波動伝播と波動伝播と波動伝播と波動伝播と波動伝播と波動伝播と波動伝播と波動伝播と波動伝播と波動伝播と波動伝播と波動伝播と波動伝播と波動伝播と波動伝播と波動伝播と波動伝播と波動伝播と波動伝播と波動伝播と波動伝播と波動伝播と波動伝播と波動伝播と波動伝播と波動伝播と波動伝播と波動伝播と波動伝播と波動伝播と波動伝播と波動伝播と波動伝播と波動伝播と波動伝播と波動伝播と波動伝播と波動伝播と波動伝播と波動伝播と波動伝播と波動伝播と波動伝播と波動伝播と波動伝播と波動伝播と波動伝播と波動伝播と波動伝播と波動伝播と波動伝播と波動伝播と波動伝播と波動伝播と波動伝播と波動伝播と波動伝播と波動伝播と波動伝播と波動伝播と波動伝播と波動伝播と波動伝播と波動伝播と波動伝播と波動伝播と波動伝播と波動伝播と波動伝播と波動伝播と波動伝播と波動伝播と波動伝播と波動伝播と波動伝播と波動伝播と波動伝播と波動伝播と波動伝播と波動伝播と波動伝播と波動伝播と波動伝播と波動伝播と波動伝播と波動伝播と波動伝播と波動伝播と波動伝播と波動伝播と波動伝播と波動伝播と波動伝播と波動伝播と波動伝播と波動伝播と波動伝播と波動伝播と波動伝播と波動伝播と波動伝播と波動伝播と波動伝播と波動伝播と波動伝播と波動伝播と波動伝播と波動伝播と波動伝播と波動伝播と波動伝播と波動伝播と波動伝播と波動伝播と波動伝播と波動伝播と波動伝播と波動伝播と波動伝播と波動伝播と波動伝播と波動伝播と波動伝播と波動伝播と波動伝播と波動伝播と波動伝播と波動伝播と波動伝播と波動伝播と波動伝播と波動伝播と波動伝播と波動伝播と波動伝播と波動伝播と波動伝播と波動伝播と波動伝播と波動伝播と波動伝播と波動伝播と波動伝播と波動伝播と波動伝播と波動伝播と波動伝播と波動伝播と波動伝播と波動伝播と波動伝播と波動伝播と波動伝播と波動伝播と波動伝播と波動伝播と波動伝播と波動伝播と波動伝播と波動伝播と波動伝播と波動伝播と波動伝播と波動伝播と波動伝播と波動伝播と波動伝播と波動伝播と波動伝播と波動伝播と波動伝播と波動伝播と波動伝播と波動伝播と波動伝播と波動伝播と波動伝播と波動伝播と波動伝播と波動伝播と波動伝播と波動伝播と波動伝播と波動伝播と波動伝播と波動伝播と波動伝播と波動伝播と波動伝播と波動伝播と波動伝播と波動伝播と波動伝播と波動伝播と波動伝播と波動伝播と波動伝播と波動伝播と波動伝播と波動伝播と波動伝播と波動伝播と波動伝播と波動伝播と波動伝播と波動伝播と波動伝播と波動伝播と波動伝播と波動伝播と波動伝播と波動伝播と波動伝播と波動伝播と波動伝播と波動伝播と波動伝播と波動伝播と波動伝播と波動伝播と波動伝播と波動伝播と波動伝播と波動伝播と波動伝播と波動伝播と波動伝播と波動伝播と波動伝播と波動伝播と波動伝播と波動伝播と波動伝播と波動伝播と波動伝播と波動伝播と波動伝播と波動伝播と波動伝播と波動伝播と波動伝播と波動伝播と波動伝播と波動伝播と波動伝播と波動伝播と波動伝播と波動伝播と波動伝播と波動伝播と波動伝播と波動伝播と波動伝播と波動伝播と波動伝播と波動伝播と波動伝播と波動伝播と波動伝播と波動伝播と波動伝播と波動伝播と波動伝播と波動伝播と波動伝播と波動伝播と波動伝播と波動伝播と波動伝播と波動伝播と波動伝播と波動伝播と波動伝播と波動伝播と波動伝播と波動伝播と波動伝播と波動伝播と波動伝播と波動伝播と波動伝播と波動伝播と波動伝播と波動伝播と波動伝播と波動伝播と波動伝播と波動伝播と波動伝播と波動伝播と波動伝播と波動伝播と波動伝播と波動伝播と波動伝播と波動伝播と波動伝播と波動伝播と波動伝播と波動伝播と波動伝播と波動伝播と波動伝播と波動伝播と波動伝播と波動伝播と波動伝播と波動伝播と波動伝播と波動伝播と波動伝播と波動伝播と波動伝播と波動伝播と波動伝播と波動伝播と波動伝播と波動伝播と波動伝播と波動伝播と波動伝播と波動伝播と波動伝播と波動伝播と波動伝播と波動伝播と波動伝播と波動伝播と波動伝播と波動伝播と波動伝播と波動伝播と波動伝播と波動伝播と波動伝播と波動伝播と波動伝播と波動伝播と波動伝播と波動伝播と波動伝播と波動伝播と波動伝播と波動伝播と波動伝播と波動伝播と波動伝播と波動伝播と波動伝播と波動伝播と波動伝播と波動伝播と波動伝播と波動伝播と波動伝播と波動伝播と波動伝播と波動伝播と波動伝播と波動伝播と波動伝播と波動伝播と波動伝播と波動伝播と波動伝播と波動伝播と波動伝播と波動伝播と波動伝播と波動伝播と波動伝播と波動伝播と波動伝播と波動伝播と波動伝播と波動伝播と波動伝播と波動伝播と波動伝播と波動伝播と波動伝播と波動伝播と波動伝播と波動伝播と波動伝播と波動伝播と波動伝播と波動伝播と波動伝播と波動伝播と波動伝播と波動伝播と波動伝播と波動伝播と波動伝播と波動伝播と波動伝播と波動伝播と波動伝播と波動伝播と波動伝播と波動伝播と波動伝播と波動伝播と波動伝播と波動伝播と波動伝播と波動伝播と波動伝播と波動伝播と波動伝播と波動伝播と波動伝播と波動伝播と波動伝播と波動伝播と波動伝播と波動伝播と波動伝播と波動伝播と波動伝播と波動伝播と波動伝播と波動伝播と波動伝播と波動伝播と波動伝播と波動伝播と波動伝播と波動伝播と波動伝播と波動伝播と波動伝播と波動伝播と波動伝播と波動伝播と波動伝播と波動伝播と波動伝播と波動伝播と波動伝播と波動伝播と波動伝播と波動伝播と波動伝播と波動伝播と波動伝播と波動伝播と波動伝播と波動伝播と波動伝播と波動伝播と波動伝播と波動伝播と波動伝播と波動伝播と波動伝播と波動伝播と波動伝播と波動伝播と波動伝播と波動伝播と波動伝播と波動伝播と波動伝播と波動伝播と波動伝播と波動伝播と波動伝播と波動伝播と波動伝播と波動伝播と波動伝播と波動伝播と波動伝播と波動伝播と波動伝播と波動伝播と波動伝播と波動伝播と波動伝播と波動伝播と波動伝播と波動伝播と波動伝播と波動伝播と波動伝播と波動伝播と波動伝播と波動伝播と波動伝播と波動伝播と波動伝播と波動伝播と波動伝播と波動伝播と波動伝播と波動伝播と波動伝播と波動伝播と波動伝播と波動伝播と波動伝播と波動伝播と波動伝播と波動伝播と波動伝播と波動伝播と波動伝播と波動伝播と波動伝播と波動伝播と波動伝播と波動伝播と波動伝播と波動伝播と波動伝播と波動伝播と波動伝播と波動伝播と波動伝播と波動伝播と波動伝播と波動伝播と波動伝播と波動伝播と波動伝播と波動伝播と波動伝播と波動伝播と波動伝播と波動伝播と波動伝播と波動伝播と波動伝播と波動伝播と波動伝播と波動伝播と波動伝播と波動伝播と波動伝播と波動伝播と波動伝播と波動伝播と波動伝播と波動伝播と波動伝播と波動伝播と波動伝播と波動伝播と波動伝播と波動伝播と波動伝播と波動伝播と波動伝播と波動伝播と波動伝播と波動伝播と波動伝播と波動伝播と波動伝播と波動伝播と波動伝播と波動伝播と波動伝播と波動伝播と波動伝播と波動伝播と波動伝播と波動伝播と波動伝播と波動伝播と波動伝播と波動伝播と波動伝播と波動伝播と波動伝播と波動伝播と波動伝播と波動伝播と波動伝播と波動伝播と波動伝播と波動伝播と波動伝播と波動伝播と波動伝播と波動伝播と波動伝播と波動伝播と波動伝播と波動伝播と波動伝播と波動伝播と波動伝播と波動伝播と波動伝播と波動伝播と波動伝播と波動伝播と波動伝播と波動伝播と波動伝播と波動伝播と波動伝播と波動伝播と波動伝播と波動伝播と波動伝播と波動伝播と波動伝播と波動伝播と波動伝播と波動伝播と波動伝播と波動伝播と波動伝播と波動伝播と波動伝播と波動伝播と波動伝播と波動伝播と波動伝播と波動伝播と波動伝播と波動伝播と波動伝播と波動伝播と波動伝播と波動伝播と波動伝播と波動伝播と波動伝播と波動伝播と波動伝播と波動伝播と波動伝播と波動伝播と波動伝播と波動伝播と波動伝播と波動伝播と波動伝播と波動伝播と波動伝播と波動伝播と波動伝播と波動伝播と波動伝播と波動伝播と波動伝播と波動伝播と波動伝播と波動伝播と波動伝播と波動伝播と波動伝播と波動伝播と波動伝播と波動伝播と波動伝播と波動伝播と波動伝播と波動伝播と波動伝播と波動伝播と波動伝播と波動伝播と波動伝播と波動伝播と波動伝播と波動伝播と波動伝播と波動伝播と波動伝播と波動伝播と波動伝播と波動伝播と波動伝播と波動伝播と波動伝播と波動伝播と波動伝播と波動伝播と波動伝播と波動伝播と波動伝播と波動伝播と波動伝播と波動伝播と波動伝播と波動伝播と波動伝播と波動伝播と波動伝播と波動伝播と波動伝播と波動伝播と波動伝播と波動伝播と波動伝播と波動伝播と波動伝播と波動伝播と波動伝播と波動伝播と波動伝播と波動伝播と波動伝播と波動伝播と波動伝播と波動伝播と波動伝播と波動伝播と波動伝播と波動伝播と波動伝播と波動伝播と波動伝播と波動伝播と波動伝播と波動伝播と波動伝播と波動伝播と波動伝播と波動伝播と波動伝播と波動伝播と波動伝播と波動伝播と波動伝播と波動伝播と波動伝播と波動伝播と波動伝播と波動伝播と波動伝播と波動伝播と波動伝播と波動伝播と波動伝播と波動伝播と波動伝播と波動伝播と波動伝播と波動伝播と波動伝播と波動伝播と波動伝播と波動伝播と波動伝播と波動伝播と波動伝播と波動伝播と波動伝播と波動伝播と波動伝播と波動伝播と波動伝播と波動伝播と波動伝播と波動伝播と波動伝播と波動伝播と波動伝播と波動伝播と波動伝播と波動伝播と波動伝播と波動伝播と波動伝播と波動伝播と波動伝播と波動伝播と波動伝播と波動伝播と波動伝播と波動伝播と波動伝播と波動伝播と波動伝播と波動伝播と波動伝播と波動伝播と波動伝播と波動伝播と波動伝播と波動伝播と波動伝播と波動伝播と波動伝播と波動伝播と波動伝播と波動伝播と波動伝播と波動伝播と波動伝播と波動伝播と波動伝播と波動伝播と波動伝播と波動伝播と波動伝播と波動伝播と波動伝播と波動伝播と波動伝播と波動伝播と波動伝播と波動伝播と波動伝播と波動伝播と波動伝播と波動伝播と波動伝播と波動伝播と波動伝播と波動伝播と波動伝播と波動伝播と波動伝播と波動伝播と波動伝播と波動伝播と波動伝播と波動伝播と波動伝播と波動伝播と波動伝播と波動伝播と波動伝播と波動伝播と波動伝播と波動伝播と波動伝播と波動伝播と波動伝播と波動伝播と波動伝播と波動伝播と波動伝播と波動伝播と波動伝播と波動伝播と波動伝播と波動伝播と波動伝播と波動伝播と波動伝播と波動伝播と波動伝播と波動伝播と波動伝播と波動伝播と波動伝播と波動伝播と波動伝播と波動伝播と波動伝播と波動伝播と波動伝播と波動伝播と波動伝播と波動伝播と波動伝播と波動伝播と波動伝播と波動伝播と波動伝播と波動伝播と波動伝播と波動伝播と波動伝播と波動伝播と波動伝播と波動伝播と波動伝播と波動伝播と波動伝播と波動伝播と波動伝播と波動伝播と波動伝播と波動伝播と波動伝播と波動伝播と波動伝播と波動伝播と波動伝播と波動伝播と波動伝播と波動伝播と波動伝播と波動伝播と波動伝播と波動伝播と波動伝播と波動伝播と波動伝播と波動伝播と波動伝播と波動伝播と波動伝播と波動伝播と波動伝播と波動伝播と波動伝播と波動伝播と波動伝播と波動伝播と波動伝播と波動伝播と波動伝播と波動伝播と波動伝播と波動伝播と波動伝播と波動伝播と波動伝播と波動伝播と波動伝播と波動伝播と波動伝播と波動伝播と波動伝播と波動伝播と波動伝播と波動伝播と波動伝播と波動伝播と波動伝播と波動伝播と波動伝播と波動伝播と波動伝播と波動伝播と波動伝播と波動伝播と波動伝播と波動伝播と波動伝播と波動伝播と波動伝播と波動伝播と波動伝播と波動伝播と波動伝播と波動伝播と波動伝播と波動伝播と波動伝播と波動伝播と波動伝播と波動伝播と波動伝播と波動伝播と波動伝播と波動伝播と波動伝播と波動伝播と波動伝播と波動伝播と波動伝播と波動伝播と波動伝播と波動伝播と波動伝播と波動伝播と波動伝播と波動伝播と波動伝播と波動伝播と波動伝播と波動伝播と波動伝播と波動伝播と波動伝播と波動伝播と波動伝播と波動伝播と波動伝播と波動伝播と波動伝播と波動伝播と波動伝播と波動伝播と波動伝播と波動伝播と波動伝播と波動伝播と波動伝播と波動伝播と波動伝播と波動伝播と波動伝播と波動伝播と波動伝播と波動伝播と波動伝播と波動伝播と波動伝播と波動伝播と波動伝播と波動伝播と波動伝播と波動伝播と波動伝播と波動伝播と波動伝播と波動伝播と波動伝播と波動伝播と波動伝播と波動伝播と波動伝播と波動伝播と波動伝播と波動伝播と波動伝播と波動伝播と波動伝播と波動伝播と波動伝播と波動伝播と波動伝播と波動伝播と波動伝播と波動伝播と波動伝播と波動伝播と波動伝播と波動伝播と波動伝播と波動伝播と波動伝播と波動伝播と波動伝播と波動伝播と波動伝播と波動伝播と波動伝播と波動伝播と波動伝播と波動伝播と波動伝播と波動伝播と波動伝播と波動伝播と波動伝播と波動伝播と波動伝播と波動伝播と波動伝播と波動伝播と波動伝播と波動伝播と波動伝播と波動伝播と波動伝播と波動伝播と波動伝播と波動伝播と波動伝播と波動伝播と波動伝播と波動伝播と波動伝播と波動伝播と波動伝播と波動伝播と波動伝播と波動伝播と波動伝播と波動伝播と波動伝播と波動伝播と波動伝播と波動伝播と波動伝播と波動伝播と波動伝播と波動伝播と波動伝播と波動伝播と波動伝播と波動伝播と波動伝播と波動伝播と波動伝播と波動伝播と波動伝播と波動伝播と波動伝播と波動伝播と波動伝播と波動伝播と波動伝播と波動伝播と波動伝播と波動伝播と波動伝播と波動伝播と波動伝播と波動伝播と波動伝播と波動伝播と波動伝播と波動伝播と波動伝播と波動伝播と波動伝播と波動伝播と波動伝播と波動伝播と波動伝播と波動伝播と波動伝播と波動伝播と波動伝播と波動伝播と波動伝播と波動伝播と波動伝播と波動伝播と波動伝播と波動伝播と波動伝播と波動伝播と波動伝播と波動伝播と波動伝播と波動伝播と波動伝播と波動伝播と波動伝播と波動伝播と波動伝播と波動伝播と波動伝播と波動伝播と波動伝播と波動伝播と波動伝播と波動伝播と波動伝播と波動伝播と波動伝播と波動伝播と波動伝播と波動伝播と波動伝播と波動伝播と波動伝播と波動伝播と波動伝播と波動伝播と波動伝播と波動伝播と波動伝播と波動伝播と波動伝播と波動伝播と波動伝播と波動伝播と波動伝播と波動伝播と波動伝播と波動伝播と波動伝播と波動伝播と波動伝播と波動伝播と波動伝播と波動伝播と波動伝播と波動伝播と波動伝播と波動伝播と波動伝播と波動伝播と波動伝播と波動伝播と波動伝播と波動伝播と波動伝播と波動伝播と波動伝播と波動伝播と波動伝播と波動伝播と波動伝播と波動伝播と波動伝播と波動伝播と波動伝播と波動伝播と波動伝播と波動伝播と波動伝播と波動伝播と波動伝播と波動伝播と波動伝播と波動伝播と波動伝播と波動伝播と波動伝播と波動伝播と波動伝播と波動伝播と波動伝播と波動伝播と波動伝播と波動伝播と波動伝播と波動伝播と波動伝播と波動伝播と波動伝播と波動伝播と波動伝播と波動伝播と波動伝播と波動伝播と波動伝播と波動伝播と波動伝播と波動伝播と波動伝播と波動伝播と波動伝播と波動伝播と波動伝播と波動伝播と波動伝播と波動伝播と波動伝播と波動伝播と波動伝播と波動伝播と波動伝播と波動伝播と波動伝播と波動伝播と波動伝播と波動伝播と波動伝播と波動伝播と波動伝播と波動伝播と波動伝播と波動伝播と波動伝播と波動伝播と波動伝播と波動伝播と波動伝播と波動伝播と波動伝播と波動伝播と波動伝播と波動伝播と波動伝播と波動伝播と波動伝播と波動伝播と波動伝播と波動伝播と波動伝播と波動伝播と波動伝播と波動伝播と波動伝播と波動伝播と波動伝播と波動伝播と波動伝播と波動伝播と波動伝播と波動伝播と波動伝播と波動伝播と波動伝播と波動伝播と波動伝播と波動伝播と波動伝播と波動伝播と波動伝播と波動伝播と波動伝播と波動伝播と波動伝播と波動伝播と波動伝播と波動伝播と波動伝播と波動伝播と波動伝播と波動伝播と波動伝播と波動伝播と波動伝播と波動伝播と波動伝播と波動伝播と波動伝播と波動伝播と波動伝播と波動伝播と波動伝播と波動伝播と波動伝播と波動伝播と波動伝播と波動伝播と波動伝播と波動伝播と波動伝播と波動伝播と波動伝播と波動伝播と波動伝播と波動伝播と波動伝播と波動伝播と波動伝播と波動伝播と波動伝播と波動伝播と波動伝播と波動伝播と波動伝播と波動伝播と波動伝播と波動伝播と波動伝播と波動伝播と波動伝播と波動伝播と波動伝播と波動伝播と波動伝播と波動伝播と波動伝播と波動伝播と波動伝播と波動伝播と波動伝播と波動伝播と波動伝播と波動伝播と波動伝播と波動伝播と波動伝播と波動伝播と波動伝播と波動伝播と波動伝播と波動伝播と波動伝播と波動伝播と波動伝播と波動伝播と波動伝播と波動伝播と波動伝播と波動伝播と波動伝播と波動伝播と波動伝播と波動伝播と波動伝播と波動伝播と波動伝播と波動伝播と波動伝播と波動伝播と波動伝播と波動伝播と波動伝播と波動伝播と波動伝播と波動伝播と波動伝播と波動伝播と波動伝播と波動伝播と波動伝播と波動伝播と波動伝播と波動伝播と波動伝播と波動伝播と波動伝播と波動伝播と波動伝播と波動伝播と波動伝播と波動伝播と波動伝播と波動伝播と波動伝播と波動伝播と波動伝播と波動伝播と波動伝播と波動伝播と波動伝播と波動伝播と波動伝播と波動伝播と波動伝播と波動伝播と波動伝播と波動伝播と波動伝播と波動伝播と波動伝播と波動伝播と波動伝播と波動伝播と波動伝播と波動伝播と波動伝播と波動伝播と波動伝播と波動伝播と波動伝播と波動伝播と波動伝播と波動伝播と波動伝播と波動伝播と波動伝播と波動伝播と波動伝播と波動伝播と波動伝播と波動伝播と波動伝播と波動伝播と波動伝播と波動伝播と波動伝播と波動伝播と波動伝播と波動伝播と波動伝播と波動伝播と波動伝播と波動伝播と波動伝播と波動伝播と波動伝播と波動伝播と波動伝播と波動伝播と波動伝播と波動伝播と波動伝播と波動伝播と波動伝播と波動伝播と波動伝播と波動伝播と波動伝播と波動伝播と波動伝播と波動伝播と波動伝播と波動伝播と波動伝播と波動伝播と波動伝播と波動伝播と波動伝播と波動伝播と波動伝播と波動伝播と波動伝播と波動伝播と波動伝播と波動伝播と波動伝播と波動伝播と波動伝播と波動伝播と波動伝播と波動伝播と波動伝播と波動伝播と波動伝播と波動伝播と波動伝播と波動伝播と波動伝播と波動伝播と波動伝播と波動伝播と波動伝播と波動伝播と波動伝播と波動伝播と波動伝播と波動伝播と波動伝播と波動伝播と波動伝播と波動伝播と波動伝播と波動伝播と波動伝播と波動伝播と波動伝播と波動伝播と波動伝播と波動伝播と波動伝播と波動伝播と波動伝播と波動伝播と波動伝播と波動伝播と波動伝播と波動伝播と波動伝播と波動伝播と波動伝播と波動伝播と波動伝播と波動伝播と波動伝播と波動伝播と波動伝播と波動伝播と波動伝播と波動伝播と波動伝播と波動伝播と波動伝播と波動伝播と波動伝播と波動伝播と波動伝播と波動伝播と波動伝播と波動伝播と波動伝播と波動伝播と波動伝播と波動伝播と波動伝播と波動伝播と波動伝播と波動伝播と波動伝播と波動伝播と波動伝播と波動伝播と波動伝播と波動伝播と波動伝播と波動伝播と波動伝播と波動伝播と波動伝播と波動伝播と波動伝播と波動伝播と波動伝播と波動伝播と波動伝播と波動伝播と波動伝播と波動伝播と波動伝播と波動伝播と波動伝播と波動伝播と波動伝播と波動伝播と波動伝播と波動伝播と波動伝播と波動伝播と波動伝播と波動伝播と波動伝播と波動伝播と波動伝播と波動伝播と波動伝播と波動伝播と波動伝播と波動伝播と波動伝播と波動伝播と波動伝播と波動伝播と波動伝播と波動伝播と波動伝播と波動伝播と波動伝播と波動伝播と波動伝播と波動伝播と波動伝播と波動伝播と波動伝播と波動伝播と波動伝播と波動伝播と波動伝播と波動伝播と波動伝播と波動伝播と波動伝播と波動伝播と波動伝播と波動伝播と波動伝播と波動伝播と波動伝播と波動伝播と波動伝播と波動伝播と波動伝播と波動伝播と波動伝播と波動伝播と波動伝播と波動伝播と波動伝播と波動伝播と波動伝播と波動伝播と波動伝播と波動伝播と波動伝播と波動伝播と波動伝播と波動伝播と波動伝播と波動伝播と波動伝播と波動伝播と波動伝播と波動伝播と波動伝播と波動伝播と波動伝播と波動伝播と波動伝播と波動伝播と波動伝播と波動伝播と波動伝播と波動伝播と波動伝播と波動伝播と波動伝播と波動伝播と波動伝播と波動伝播と波動伝播と波動伝播と波動伝播と波動伝播と波動伝播と波動伝播と波動伝播と波動伝播と波動伝播と波動伝播と波動伝播と波動伝播と波動伝播と波動伝播と波動伝播と波動伝播と波動伝播と波動伝播と波動伝播と波動伝播と波動伝播と波動伝播と波動伝播と波動伝播と波動伝播と波動伝播と波動伝播と波動伝播と波動伝播と波動伝播と波動伝播と波動伝播と波動伝播と波動伝播と波動伝播と波動伝播と波動伝播と波動伝播と波動伝播と波動伝播と波動伝播と波動伝播と波動伝播と波動伝播と波動伝播と波動伝播と波動伝播と波動伝播と波動伝播と波動伝播と波動伝播と波動伝播と波動伝播と波動伝播と波動伝播と波動伝播と波動伝播と波動伝播と波動伝播と波動伝播と波動伝播と波動伝播と波動伝播と波動伝播と波動伝播と波動伝播と波動伝播と波動伝播と波動伝播と波動伝播と波動伝播と波動伝播と波動伝播と波動伝播と波動伝播と波動伝播と波動伝播と波動伝播と波動伝播と波動伝播と波動伝播と波動伝播と波動伝播と波動伝播と波動伝播と波動伝播と波動伝播と波動伝播と波動伝播と波動伝播と波動伝播と波動伝播と波動伝播と波動伝播と波動伝播と波動伝播と波動伝播と波動伝播と波動伝播と波動伝播と波動伝播と波動伝播と波動伝播と波動伝播と波動伝播と波動伝播と波動伝播と波動伝播と波動伝播と波動伝播と波動伝播と波動伝播と波動伝播と波動伝播と波動伝播と波動伝播と波動伝播と波動伝播と波動伝播と波動伝播と波動伝播と波動伝播と波動伝播と波動伝播と波動伝播と波動伝播と波動伝播と波動伝播と波動伝播と波動伝播と波動伝播と波動伝播と波動伝播と波動伝播と波動伝播と波動伝播と波動伝播と波動伝播と波動伝播と波動伝播と波動伝播と波動伝播と波動伝播と波動伝播と波動伝播と波動伝播と波動伝播と波動伝播と波動伝播と波動伝播と波動伝播と波動伝播と波動伝播と波動伝播と波動伝播と波動伝播と波動伝播と波動伝播と波動伝播と波動伝播と波動伝播と波動伝播と波動伝播と波動伝播と波動伝播と波動伝播と波動伝播と波動伝播と波動伝播と波動伝播と波動伝播と波動伝播と波動伝播と波動伝播と波動伝播と波動伝播と波動伝播と波動伝播と波動伝播と波動伝播と波動伝播と波動伝播と波

- 図2:地震発生から日本沿岸到達までの津波伝播タイムライン(データソース:気象庁(JMA)、太平洋津波警報センター(PTWC)の伝播予測モデル)*
早期警報システムの連携と運用プロトコル
- 情報伝達の階層構造*
気象庁が発表する「北西太平洋津波情報」(直接的な津波警報とは区別される)は、調整された地域的対応を起動します。
-
段階1:即時警報(0~10分)*
-
PTWCと気象庁が速報的なマグニチュード・位置推定を発表
-
地域の気象機関が監視プロトコルを起動
-
沿岸当局が人員をスタンバイ状態に置く
-
段階2:精密評価(10~30分)*
-
地震ネットワークが深さと震源メカニズムの精密化を提供
-
海底センサーが波動シグネチャの検出を開始
-
気象庁が特定の高さ予測を含む地域津波情報を発表
-
段階3:継続監視(30分以上)*
-
観測値と予測値の波動挙動を継続的に比較
-
沿岸当局と公開情報システムへのリアルタイム更新
-
観測値が予測から乖離した場合の警報調整
-
システムの成熟度と教訓*
この調整されたアプローチは、複数の歴史的事象から得られた制度的知識を反映しています。
| 事象 | 年 | 適用された教訓 |
|---|---|---|
| インド洋津波 | 2004年 | PTWC・気象庁連携プロトコルの確立 |
| 東北地震・津波 | 2011年 | 海底圧力センサーの配備、深さ依存型津波モデルの精密化 |
| サモア地震・津波 | 2009年 | 港湾共鳴効果の特定、局所監視の強化 |
このシステムは、特定の沿岸地域での波動エネルギー集中を示す水深効果(バシメトリック・フォーカシング)と、特定の港湾形状が外洋予測を超えて波高を増幅させる港湾共鳴現象を明示的に考慮しています。これにより、誤警報と局所的影響の危険な過小評価の両方を防ぎます。

- 図4:日本の津波監視ネットワーク構成(DONET、沿岸潮位計、GPS観測点) 出典:気象庁、海洋研究開発機構(JAMSTEC)DONET配置図*
太平洋火山帯における地震パターン:文脈的リスク評価
- テクトニック設定と頻度分析*
M7.6モルッカ海地震は、日本とインドネシアが地理的に離れていながら脆弱性を共有する太平洋火山帯の継続的な地震叙述に加わります。インドネシアは複数の沈み込み帯に沿った位置により頻繁に有意な地震を経験します。
-
沈み込み帯:スンダ弧、バンダ弧、フィリピン海溝
-
平均頻度:インドネシア地域で年1~2回のM7.0以上の地震
-
モルッカ海の特異性:複雑な海洋・大陸衝突帯、10年当たり3~5回のM7.0以上の地震
-
比較リスク・プロファイル*
日本にとって、太平洋の遠隔地震はそれぞれ監視システムのテストであり、相互接続された盆地地震活動の想起です。
| 地震タイプ | 頻度(日本) | 典型的な影響 | 監視対応 |
|---|---|---|---|
| 近地(M7.0以上、200km未満) | 年0.5~1回 | 高リスク、避難プロトコル発動 | 完全な緊急起動 |
| 地域的(M7.0以上、200~1,000km) | 年1~2回 | 中程度のリスク、選別的監視 | 部分的警報状態 |
| 遠隔太平洋(M7.0以上、1,500km以上) | 年2~4回 | 低リスク、情報伝達 | 監視のみ |
- 運用上の含意*
この特定の事象からの比較的良好な影響は、同じテクトニック力が地震の深さ、マグニチュード、位置に応じて多様な結果を生み出すという認識を減じるべきではありません。日本の対応プロトコルは、近地および遠隔津波の両方の経験を通じて精密化され、継続的な監視と迅速な評価能力が、実際のリスクを過小評価も過大評価もしない適切な公開メッセージングを可能にすることを実証しています。
主要な示唆と運用上の含意
- マグニチュードと影響の区別*
この地震は重要な運用原則を示しています。地震のマグニチュード単独では遠隔地の人口への影響を決定しません。インドネシア付近のM7.6イベントは日本での正当な監視対応を生成しますが、距離、深さ、波動伝播特性の特定の組み合わせは最小限の危険をもたらします。組織は見出しマグニチュード報告を超えて、以下を評価する必要があります。
-
人口中心からの距離
-
地震の深さ(浅い=津波リスク高)
-
震源メカニズム(逆断層=横ずれ断層より津波リスク高)
-
沿岸水深地形(波動増幅を決定)
-
実務家の意思決定フレームワーク*
災害対応、サプライチェーン強靭性、または金融市場エクスポージャーを管理する組織にとって:
-
即時評価(0~2時間)*
-
地震パラメータ(マグニチュード、深さ、位置)を確認
-
直接的な運用エクスポージャーに対する監視プロトコルを起動
-
ステークホルダーへの内部ステータス更新を発表
-
二次分析(2~6時間)*
-
影響を受ける地域のサプライチェーン・エクスポージャーを評価
-
供給懸念を示す商品市場のボラティリティを監視
-
通信およびロジスティクス・ルーティングを検証
-
有事対応の起動(6時間以上)*
-
損害報告が有意な混乱を示す場合、代替サプライヤーを起動
-
影響を受ける材料の調達タイムラインを調整
-
顧客への修正納期期待を伝達
-
監視能力への信頼*
日本の慎重な対応(潜在的な軽微な潮位変化を認めながら明示的に被害懸念なしと述べる)は、監視能力への信頼と津波力学の理解を反映しています。この信頼は以下に由来します。
-
数十年の地震・津波研究
-
1,000以上の地震計と1,200以上の検潮所の配備
-
リアルタイムデータ統合による迅速な評価精密化
-
観測事象に対する予測モデルの歴史的検証
-
投資の正当性*
海洋監視ネットワークと迅速な評価プロトコルへの継続的投資は以下により正当化されます。
- 頻度:太平洋火山帯は日本から2,000km以内で年1~2回のM7.0以上の地震を生成
- 結果:不利な特性を持つ単一のM8.0以上イベントは1~3メートルの波を生成し、数百万人に影響
- 経済価値:沿岸地域は日本のGDPの約40%を生成、早期警報は避難と資産保護を可能に
- 地域相互依存:インドネシアのサプライチェーン混乱はアジア太平洋市場全体に波及
-
組織強靭性の推奨事項*
-
地震・津波情報源(気象庁、PTWC)のリアルタイム監視を維持
-
インドネシア工業地帯(ニッケル、LNG、通信)向けサプライチェーン有事計画を策定
-
高リスク地域の供給業者との通信プロトコルを確立
-
サプライ混乱対応のための四半期シナリオ演習を実施
-
地域混乱の早期指標として商品先物と海運指数を監視
この地震は日本への直接的な影響を最小限に生成しながら、高度な監視システムの運用価値と太平洋盆地全体のサプライチェーン可視性の重要性を強化します。

- 図5:インドネシア東部の重要産業とグローバル供給シェア(出典:USGS鉱物商品サマリー(2023))*

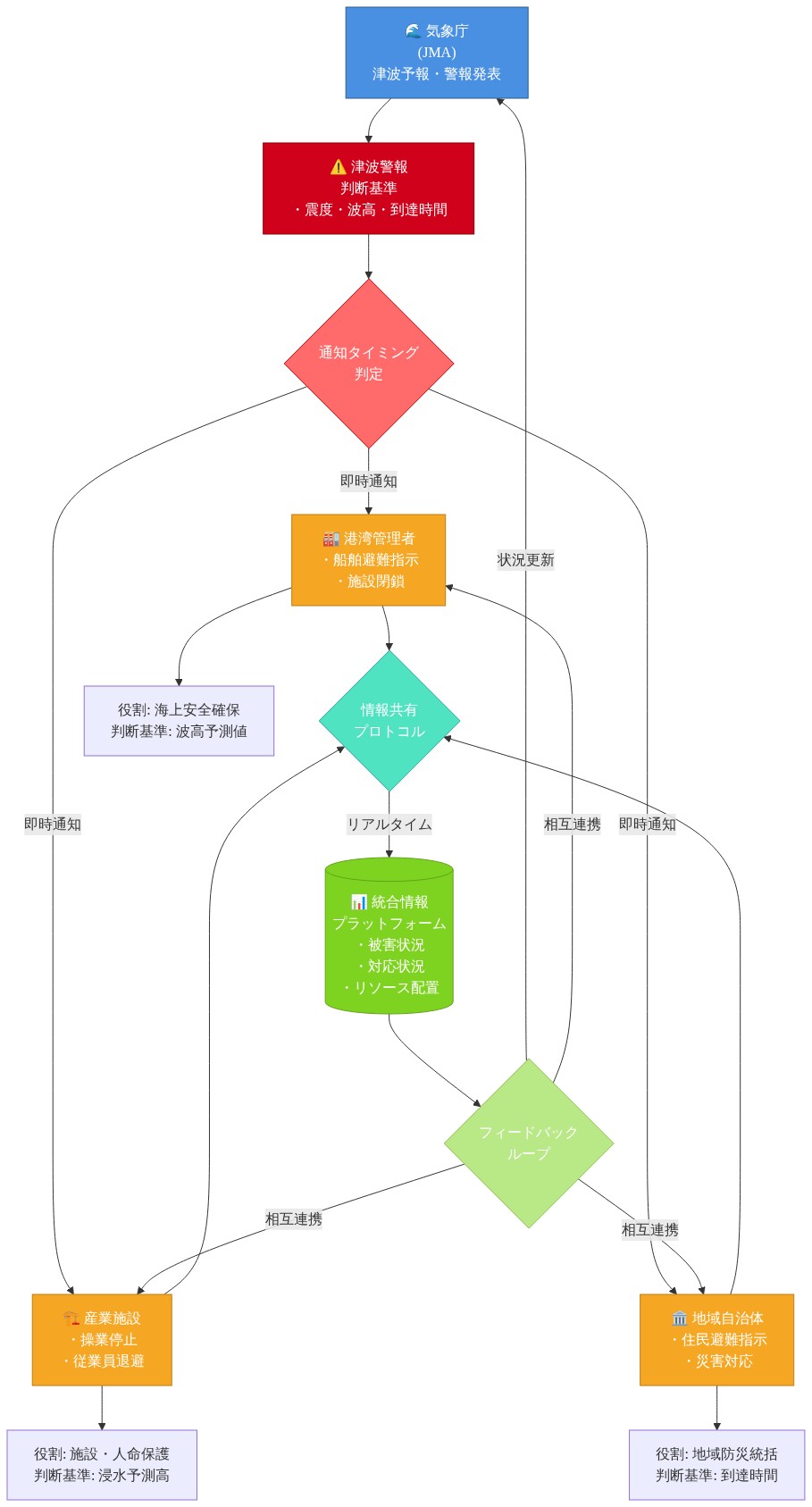
- 図7:津波警報システムの情報伝播フロー(PTWC→JMA→地域自治体→住民)*

- 図12:マルチステークホルダー間の津波対応プロトコル統合図(気象庁、港湾管理者、産業施設、地域自治体の情報共有と対応フロー)*