直接的な軍事交換の激化:核施設をターゲットとする動き
戦略的象徴性:ナタンズとディモナが技術的価値を超えて重要である理由
ナタンズとディモナは各国の国家的物語において異なる象徴的位置を占めており、軍事戦略と同程度に政治的メッセージングのターゲットとなっています。ナタンズはイランの技術的主権の主張と西側制裁への抵抗を象徴しています。1960年代から稼働しているディモナはイスラエルの曖昧な核抑止力の基盤であり、その戦略的教義の礎です。
両国はこれらのターゲットを意図的に選択し、国内の聴衆と国際的行為者に対して決意を伝えました。イラン政府はナタンツ攻撃を継続的な核開発の正当化として位置付けています。イスラエルの対応はイランの報復がイスラエルの戦略的資産に対して代償を伴うことを示唆しています。
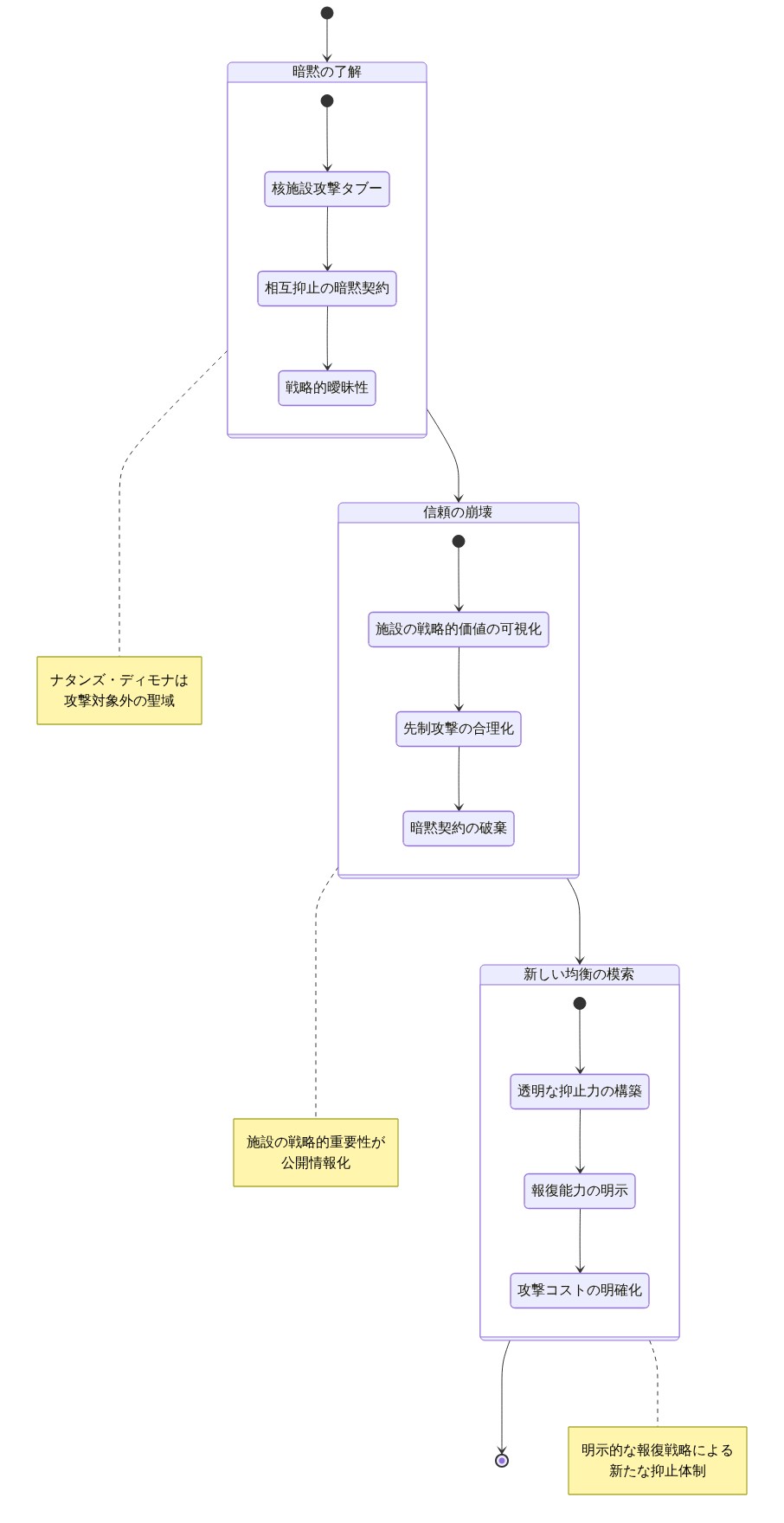
これらの攻撃は、中東の安定を特徴付けてきた数十年間の核曖昧性教義の侵食を示しています。施設が公然とターゲット可能になると、核インフラが制限外のままであるという暗黙の理解は崩壊します。これにより両国は抑止力を回復するためにさらなるエスカレーションを行うか、限定を交渉するかのいずれかを選択するよう圧力がかかります。しかし、一度レッドラインが越えられると交渉はより困難になります。
地域を監視する実務家にとって重要なのは、象徴的ターゲティングは運用的エスカレーションに先行することが多いという点です。両国は今や能力と意思を実証しました。次の段階は実証的攻撃ではなく、運用能力への実際の損害を伴う可能性があります。
トランプ政権の方針一致とエスカレーションを許容する環境

- 図4:核抑止ドクトリンの転換:曖昧性から透明性へ*
文書化されたアメリカの政策姿勢と戦略的シグナリング
トランプ政権の中東軍事姿勢は、前方展開の増加と同盟国の作戦に対する制約の軽減を特徴としており、地域の行為者がイスラエルの軍事行動に対して許容的であると解釈する条件を確立しています。この評価は3つの観察可能な指標に基づいています。すなわち、(1)明示的な条件なしにイスラエルの自衛権を肯定する公式声明、(2)アメリカとイスラエルの防衛機関間の情報共有の文書化されたパターン、(3)イスラエルのイラン核施設への攻撃に先行する明示的な外交警告の欠如です。
しかし、アメリカの政策とイスラエルの作戦決定の間の因果関係には明確化が必要です。許容的なシグナリングとイスラエルの行動の相関は明白ですが、アメリカの政策がイスラエルの選択を「決定した」という直接的な因果関係は推論であり、確立された事実ではありません。イスラエルの意思決定は複数の入力を反映しています。イランの核進展の脅威評価、国内政治的配慮、独立した戦略的計算です。
イランの報復後のアメリカの公式立場(2024年4月)はイスラエルの防御能力への支持を強調しながら、イランの核インフラへの先制攻撃の明示的な支持を注目すべきことに回避しました。この区別は意図的な調整を示唆しています。ワシントンはイスラエルの安全保障利益との方針一致を示唆しながら、エスカレーション的と特徴付けられる可能性のある攻撃的作戦から修辞的距離を保ちます。
イランの対抗エスカレーション信号と相互脆弱性の認識
イランのイスラエル領土への直接攻撃、特にディモナ核施設をターゲットとした攻撃は、テルアビブとワシントンの両方への意図的な伝達でした。エスカレーションはイスラエルだけでなくアメリカの戦略的利益に代償を課すということです。これは以前のイランの対応からの転換を示しており、以前はアメリカの軍事施設(2020年1月)をターゲットとしていましたがイスラエルの核インフラは回避していました。
ターゲティングの論理は、イランの戦略計画者がイスラエルの核資産への攻撃がアメリカの評判と戦略的コストに十分な影響を与え、さらなるイスラエル作戦に関するアメリカの意思決定に影響を与えると計算したことを示唆しています。これはイランの指導部がアメリカの意思決定者がイスラエルの核抑止力への潜在的損害を政策の制約として重視していると信じていることを前提としています。
このシグナルの有効性はアメリカの脅威認識に依存しています。アメリカの当局者がディモナへのイランの能力を信頼できき、かつ重大であると評価すれば、シグナルはさらなるエスカレーションを制約する可能性があります。限定的または管理可能であると評価されれば、シグナルは効果がない可能性があります。
重要な転換点と政策制約シナリオ
現在の動きはアメリカの政策立案者に3つの異なる経路を提示しており、各々は異なるエスカレーション軌跡を持っています。
-
シナリオ1:抑制と緊張緩和*。ワシントンはイスラエルに対して、イランの核施設への追加的な先制攻撃はアメリカの支持または情報支援を受けないことを明示的に示唆します。これには国内政治的制約とイスラエル安全保障機関の抵抗を克服することが必要です。確率評価には現在のアメリカの政治状況とイスラエルの脅威認識の分析が必要です。これらは本分析の範囲外の変数です。
-
シナリオ2:暗黙的な継続*。アメリカは現在の姿勢を維持します。イスラエルの防御への公式支持は明示的な攻撃作戦の認可なしです。イスラエルの計画者はこれを許容的と解釈し、追加的な攻撃を実施します。イランはエスカレーションする報復で対応します。この経路は制御不能なエスカレーションの最高リスクを示しています。
-
シナリオ3:明示的なコミットメント*。ワシントンはイランの核インフラに対するイスラエル作戦への直接的な支持を提供します。これは最も重要な政策転換を示し、地域内のアメリカ軍資産に対するイランの攻撃を含む最高のエスカレーションリスクを伴います。
地域国家の行動はどのシナリオが最も可能性が高いかについての彼らの評価を反映します。シナリオ1が可能性が高いと見なす国家は外交的緊張緩和を追求します。シナリオ2または3が可能性が高いと評価する国家は独自の戦略的準備を加速させるか、防御的同盟を求める可能性があります。
イランの国内動員とナショナリスト的枠組み
国家的物語構築と正当性機能
イラン政府はイスラエルの攻撃を3つの相互に関連した正当性主張を支持する証拠として展開しました。(1)外部の脅威は継続的な核開発を正当化する、(2)国家機関は国家主権を成功裏に防御する、(3)国家統一は安全保障の前提条件である、です。
国家メディアの枠組みはイランを「違法な侵略」の被害者として位置付けながら、同時にイスラエルの戦略的資産に損害を与えるイランの能力を強調しています。この二重の物語、すなわち被害者性と実証された強さの組み合わせは特定の国内政治的機能を果たします。それは安全保障支出を正当化しながらナショナリスト的動員を維持します。
核計画はナショナリスト的ではなく軍事的観点から再構成されています。技術的主権の象徴であり、外部支配への抵抗です。この枠組みはイランの社会内のイデオロギー的分裂を超えて訴えかけます。特定の安全保障教義ではなく国家の尊厳を強調することによってです。
ナショナリスト的動員と経済的制約の間の緊張
ナショナリスト的枠組みの有効性は重大な制約に直面しています。イランの経済状況です。制裁による インフレーション、通貨下落、政府収入の減少は、ナショナリスト的物語が無期限に克服することができない物質的圧力を生み出しています。
軍事交換後の短期的なナショナリスト的動員は通常2~6ヶ月間持続してから、経済的圧力が政治的顕著性を再び主張します。エスカレーションがこのウィンドウを超えて継続すれば、政府が統一された国内支持を維持する能力は、人口が複合的な経済的困難を経験するにつれて減少します。
イランの政府の即座の資本化なしにイスラエルの攻撃を吸収する明らかな意思は、短期的(3~6ヶ月)にエスカレーションへの国内支持が持続可能であるという指導部の評価を示唆しています。この評価は経済的脆弱性を過小評価するか、ナショナリスト的回復力を過大評価する可能性があります。両方の可能性は理論的解決ではなく経験的監視を必要とします。
国内持続可能性の観察可能な指標
イランの指導部の継続的なエスカレーション姿勢は以下の1つまたは両方への信頼を示しています。(1)さらなるイスラエルの攻撃が近期に起こりそうにないという信念、または(2)資本化の国内政治的コストが継続的な対立のコストを超えるという評価。これらの動機の間の区別は公式声明だけからは決定できず、イランの意思決定プロセスの分析を必要とします。これは外部の観察者に確実に利用可能な情報ではありません。
圧力下の地域安全保障アーキテクチャ

- 図6:イランの国内動員と民族主義的フレーミング—外部脅威から政治的求心力への転換メカニズム*
湾岸諸国とアブラハム合意署名国間の再編圧力
直接的なイラン・イスラエル軍事交換は競合する安全保障利益を持つ地域の行為者に対して即座の再評価要件を生み出します。アラブ首長国連邦とバーレーンはアブラハム合意(2020年)の署名国として、文書化された緊張に直面しています。イスラエルとの正常化の利益、主に貿易、技術移転、情報共有は、実証されたイランの報復能力に対して今や重視される必要があります。両国の国内構成員はイスラエルとの提携がイランの攻撃への脆弱性を増加させるかどうかについて公然と疑問を呈しています。しかし、定量的なリスク評価は機密のままです。
サウジアラビアの戦略的立場は最も急性の複雑性を提示しています。王国は同時に以下を維持しています。(1)2016年の中国が仲介したイランとの緊張緩和(共同協力協定)、(2)1945年のルーズベルト・イブン・サウド合意枠組みの下でのアメリカの基本的な安全保障コミットメント、(3)複数の防衛産業パートナーシップと情報共有の取り決めを通じて確認された、イスラエル防衛機関との未公開の調整メカニズム。現在のエスカレーションは王国の戦略的曖昧性への歴史的嗜好からの転換である明示的ではなく暗黙的な方針一致の選択を強制します。サウジアラビアの意思決定は、特に防空提供と潜在的な直接関与に関して、アメリカのコミットメント信頼性に基づく可能性が高いです。
イラク、シリア、トルコへの複雑性
イラクはイランの軍事能力の通過回廊(イラク民兵への武器移転を通じて文書化)と約2,500人のアメリカ軍人のホストの両方として構造的に脆弱な立場を占めています。イラク安全保障部隊はイラン系の人民動員部隊(PMF)とアメリカが支援するテロ対策サービス部隊の両方から作戦的圧力に直面しています。エスカレーションは意図しない事件または意図的なプロキシ行動の確率を増加させ、イラク国家をさらに不安定化させる可能性があります。
シリアはイランの軍事的後援下にあり(2011年以来)、潜在的な二次戦域になります。イランの防空システムと軍事顧問はシリア領土に文書化されています。これらの資産に対するイスラエルの攻撃は2013年以来散発的に発生しています。エスカレーションはシリアでのイランの力の統合を促す可能性があり、新しいターゲティング機会を生み出し、すでに脆弱なトルコ・ロシア・イラン調整枠組み(アスタナプロセス)を複雑にします。
トルコの立場はNATO加盟制約対レバント地域での歴史的オスマン帝国時代の影響力願望を反映しています。直接的なイラン・イスラエルエスカレーションはNATO負担共有の圧力を生み出しながら、トルコは同時にイランへの経済的およびエネルギー依存を維持しています(2023年現在、トルコの天然ガス輸入の約25%はイランに由来)。
二次紛争前線リスク
レバノンとイエメンはイラン系の力(それぞれヒズボラとフーシ運動)が軍事行動を通じて連帯を実証する国内的圧力に直面する可能性がある文書化されたケースを提示しています。レバノンではヒズボラの作戦能力はイスラエルの抑止とレバノン国家の脆弱性によって制約されています。エスカレーションは誤算を引き起こす可能性があります。イエメンではフーシ海上能力(ドローンとミサイルシステム)は非対称的なエスカレーション経路を生み出し、特に紅海の海上輸送路に関してです。
アブラハム合意枠組みの圧力
正常化枠組みはイスラエルの安全保障協力がイランの抑止コストを超える純利益を生み出す安定した地域環境を想定しています。直接的な軍事交換はこの仮定を無効にします。署名国はその期待効用関数を再計算する必要があります。モロッコ、スーダン、バーレーンはイスラエル・パレスチナ緊張とイランの報復リスクを正常化の逆転の正当化として引用する国内反対運動に直面しています。合意枠組み内に正式な撤回メカニズムは存在しませんが、外交的冷却と実装の削減は観察可能な成果です。
調整欠陥と緊張緩和の障害
地域の断片化は調整された緊張緩和のための制度的メカニズムを削減します。湾岸協力会議(GCC)はイラン政策に関するコンセンサスを欠いています。アラブ連盟は執行能力なしで機能しており、多国間フォーラム(国連安全保障理事会)は常任理事国の分裂に直面しています。この制度的真空は、地域化された事件(偶発的な攻撃、誤算された対応、またはプロキシ行動)が中央のイラン・イスラエル対立と区画化ではなくエスカレーション螺旋動力学を通じて絡み合う確率を増加させます。
エネルギー市場とホルムズ海峡の脆弱性
即座の市場反応メカニズム
イランとイスラエル間の軍事交換は、リスク・プレミアム・メカニズムを通じて石油価格の即座の変動を生み出します。世界的に取引される石油の約21%(2023年時点で日量約2,100万バレル)がホルムズ海峡を通過しており、真の供給チェーン脆弱性を形成しています。市場参加者は価格設定に混乱確率の上昇を組み込みます。歴史的先例は、同等の緊迫化エピソード時に1バレルあたり10~15ドルの上昇を示しています(2019年アラムコ施設攻撃、2020年ソレイマニ暗殺)。
核施設への直接攻撃は、2つのメカニズムを通じて市場不安を増幅させます。第1に、イランの報復シグナリング(海上の瓶首への脅威を含む可能性がある)、第2に、イランのエネルギーインフラに向けた潜在的なイスラエルの緊迫化(対称的な脆弱性を生成する)です。ブレント原油価格設定は、主要インシデント後24~48時間以内にこれらの確率を反映します。
海上強制によるイランの影響力
イランは、海峡交通を混乱させる文書化された能力と明示された意思を維持しています。イスラム革命防衛隊海軍(IRGCN)は、商業海運に対して費用を課すことができる高速攻撃艇、機雷、対艦ミサイルを運用しています。完全な閉鎖は技術的には困難ですが(米国第5艦隊資産に対する継続的な軍事作戦が必要)、嫌がらせによる部分的混乱、保険料上昇、または選別的な阻止は実行可能であり、歴史的先例があります(1987~1988年タンカー戦争)。
市場参加者は、閉鎖確率(低と評価)と混乱確率(中程度から高と評価)を区別します。緊迫化期間中、タンカー交通の保険費用は測定可能に増加します。ロイズ・オブ・ロンドンのプレミアム・データは、同等のエピソード中の湾岸通過で200~400ベーシスポイントの増加を示しています。

- 図8:ホルムズ海峡のエネルギー流通量と世界供給に占める割合(出典:IEA国際エネルギー機関、EIA米国エネルギー情報局)*

- 図9:ホルムズ海峡の戦略的重要性と潜在的脅威シナリオ*
システミックなエネルギー安全保障への影響
緊迫化は、主要輸入国のエネルギー安全保障計画に影響を与えます。中国(湾岸源から日量約700~800万バレル)、インド(日量約300~400万バレル)、日本(日量約100~200万バレル)です。戦略石油備蓄の取り崩し、代替源への燃料転換、再生可能エネルギーの加速は、持続的な価格上昇に直面する政府の政策検討事項となります。
価格変動を超えて、緊迫化は二次的効果を生み出します。第1に、政治的リスク上昇による湾岸エネルギーインフラへの投資減少、第2に、非湾岸供給開発の加速(米国シェール、ブラジル深海、アフリカ生産)、第3に、代替供給業者(ロシア、中央アジア)の地政学的影響力の増加、第4に、価格感応的な経済における製造業部門へのエネルギー費用転嫁です。
イラン戦略の監視指標
実務家は、海上瓶首に関するイランの具体的な通信と軍事態勢を監視すべきです。第1に、IRGCN演習発表、第2に、海峡閉鎖能力に関する公式声明、第3に、高速攻撃艇または機雷敷設艦の配置、第4に、イラン指導部からの経済強制に関する言説です。これらの指標は、イランがエネルギー混乱を緊迫化戦略の一部と見なしているのか、それとも越えてはならない抑止閾値として維持しているのかを明確にします。
この区別は、世界的なエネルギー市場と国際社会の核対立からの離脱に関する費用便益計算に重大な影響を与えます。
国際外交対応と不拡散枠組みの侵食
多国間統治構造の分裂
イラン・イスラエル間の核対立の緊迫化は、核兵器拡散を防止し戦略的危機を管理するために設計された国際メカニズムの重大な構造的限界を露呈させています。国連安全保障理事会の対応は、予測可能な地政学的分裂によって制約されています。地域に戦略的利益を有する常任理事国(ロシア、中国)はイランの行動を非難する言語に抵抗し、西側常任理事国(米国、英国、フランス)はイスラエル作戦に暗黙的に支持するか、正式に非難することを拒否しています。この分裂は、国連憲章第7章に基づく安全保障理事会の行動に必要な前提条件である、国際規範の違反を構成するものについての合意の根本的な侵食を反映しています。
欧州連合の対応も加盟国の利益に沿って分裂しています。EU声明は「自制」を求めていますが、いずれかの当事者の調整された制裁または外交的孤立の欠如は、加盟国が相応性または帰属について合意を欠いていることを示唆しています。この分裂は付随的ではなく構造的です。EUは、その直接的な地理的領域外の核隣接危機への迅速な対応のための統一された外交政策メカニズムを欠いています。
国際原子力機関の検証上の課題
国際原子力機関(IAEA)は、検査と監視を通じた不拡散条約(NPT)への遵守を検証する権限の下で活動しています。しかし、現在の危機は検証のパラドックスを提示しています。イランは2018年に包括的共同行動計画(JCPOA)から撤退して以来、検査データが敵対的行為者によって武器化される可能性があるという懸念を理由に、特定の施設へのIAEA査察官アクセスを制限しています。この特性化(検証自体が標的化を知らせるベクトルとしての共謀を構成するという)は、IAEAの運用上の正当性に対する新規の課題を表しています。機関は、信頼できる検証プロトコルを維持し、軍事標的化を知らせるインテリジェンス収集のベクトルになることを同時に回避することはできません。
IAEAの技術的能力は、以下によって制約されています。第1に、イラン核施設への限定的な物理的アクセス、第2に、宣言された活動と未宣言の活動の検証を複雑にするイランの文書化された二重用途施設の使用、第3に、特定の濃縮施設での実時間監視の欠如です。これらの制約は現在の危機に先行していますが、現在はイランのさらなる非協力の正当化として武器化されています。
不拡散条約枠組みの劣化
1968年に確立され1970年に発効したNPTは、以下の取引に基づいています。非核兵器国は核開発を放棄する代わりに、安全保障保証と平和的核技術へのアクセスを受け取り、一方、核兵器国は最終的な軍縮にコミットします。現在の危機は複数のメカニズムを通じてこの枠組みを損なっています。
-
非対称的な執行*:イスラエルはNPT非加盟国として、推定80~400弾頭の未宣言核兵器を保有しており、国際制裁を受けていません。この非対称性は新しくありませんが、現在の危機中のその可視性(イスラエルのイラン核施設への攻撃が正式な国際法的異議なしに進行する場所)は、NPT義務が普遍的原則ではなく地政学的配置に基づいて選別的に適用されるという認識を強化しています。NPT署名国であるイランは、NPT範囲内に技術的に留まるウラン濃縮活動(低濃縮ウラン生産)について国際的精査に直面していますが、イスラエルの未宣言兵器は同等の圧力に直面していません。
-
予防的攻撃の先例*:イスラエルのイラン核インフラへの攻撃の正常化(2007年イラクのオシラク原子炉攻撃および2007年シリアのアル・キバル施設攻撃と一貫性がある)は、核施設が限定的な国際的結果で軍事的に標的化される可能性があるという先例を確立しています。この先例は、他の地域行為者に同様の先制戦略を検討することを促し、潜在的に拡散を制約するのではなく加速させています。
-
イラン計画加速の正当化*:イランの指導部は、攻撃を国際法的枠組みが不十分な安全保障保証を提供することの証拠として特性化しており、それにより抑止力としての加速された核開発を正当化しています。この論理(外部攻撃への脆弱性が核能力を必要とするという)は、セキュリティが兵器取得ではなく透明性と国際的監視を通じて達成できるというNPTの基礎的仮定と矛盾しています。
検査体制の正当性の侵食
IAEAの検査体制は、署名国の自発的協力と、検査結果を権威あるものとして受け入れる国際社会に依存しています。現在の危機は両方の前提条件を脅かしています。
検査された施設の標的化の認識への対応として正当化されたイランの査察官アクセスの制限は、国家が地政学的状況に協力を条件付けることができるという先例を確立しています。この先例が結果なしに受け入れられた場合、IAEAが将来の危機で独立した検証を実施する能力を損なっています。
逆に、国際社会がイランに完全な検査アクセスを復元するよう圧力をかけ、イスラエルがイラン施設への攻撃について責任を負わない場合、IAEAは非同盟国の間で非対称的執行の道具として認識され、国際機関への信頼が既に限定的な地域での将来の検証努力を複雑にしています。
二国間脆弱性と相互抑止の影響
イランとイスラエルの両方は、相互の戦略的インフラを精密に攻撃する能力を実証しています。この相互脆弱性は、最終的に自制を促す可能性のある抑止ダイナミクスを生成しますが、両当事者が緊迫化の費用が戦略的利益を超えると認識する場合のみです。現在の段階(相互報復攻撃によって特性化される)は、どちらの当事者もこの計算閾値に到達していないことを示唆しています。
イランとイスラエル間の正式な通信チャネルまたは危機管理プロトコルの欠如は、誤算のリスクを増加させます。冷戦中の米国ソビエト・ダイナミクスとは異なり(キューバ・ミサイル危機は「ホットライン」の確立と後続の信頼醸成措置につながった)、イラン・イスラエル関係は意図をシグナリングするか危機中に緊迫化を解除するための制度化されたメカニズムを欠いています。この構造的ギャップは、戦術的緊迫化が不注意なメカニズムを通じて戦略的緊迫化になる確率を増加させます。
地域的配置圧力と第三者の制約
二国間対立は、地域行為者に強制的配置圧力を生成します。湾岸協力会議国(サウジアラビア、UAE、バーレーン)はイスラエル作戦への暗黙的支持とイランとの商業関係の維持の間で選択を強いられています。イラクとシリアは地理的仲介者として、彼ら自身の不安定性にもかかわらず紛争劇場になるリスクに直面しています。トルコの立場は曖昧なままであり、NATO加盟、地域的影響力、イランとのエネルギー関係における競合する利益を反映しています。
これらの配置圧力は単なる外交ではなく、物質的結果を有しています。イランの石油輸出がさらに制限されるか、ホルムズ海峡通過が脅かされた場合、エネルギー市場は真の混乱リスクに直面しています。現在の世界的石油価格は、中東地政学的不確実性に起因する約3~5%のリスク・プレミアムを反映しており(国際エネルギー機関、2024年)、緊迫化が継続する場合、このプレミアムは大幅に増加します。
仲介メカニズムの不十分性
従来の仲介枠組み(国連仲介交渉、地域対話イニシアティブ、第三者外交チャネルを含む)は、この危機を管理するのに不十分であることが証明されています。この不十分性は複数の構造的要因を反映しています。
-
共有された脅威認識の欠如*:仲介は通常、当事者が相互脆弱性と緊迫化解除への共有された利益を認識することを必要とします。イランとイスラエルは現在、脅威環境を非対称的に認識しています。イスラエルはイラン核開発を先制行動を正当化する実存的脅威と見なしています。イランはイスラエルの攻撃を防御的核能力を正当化する敵対的意図の証拠と見なしています。これらの非対称的脅威認識は妥協を困難にしています。
-
国内政治的制約*:イランとイスラエルの両方の指導部は、外交的譲歩を弱さと解釈する国内有権者に直面しています。イスラエルでは、右翼連立パートナーはJCPOA型交渉に明示的に反対しています。イランでは、強硬派は核自制を西側圧力への降伏と特性化しています。これらの国内制約は、指導部が利用できる交渉空間を制限しています。
-
執行メカニズムの欠如*:国際仲介は、制裁またはインセンティブを通じて合意を執行する能力に依存しています。現在の地政学的環境(米国・中国戦略的競争と特性化されており、ロシアのイランとの配置)は、執行メカニズムについての合意を防止しています。信頼できる執行能力がなければ、仲介は拘束力を欠く合意を生成します。

- 図11:暗黙のレッドラインの段階的崩壊と戦略的再調整プロセス*
不拡散規範アーキテクチャへの影響
現在の危機は、国際不拡散体制が決定された敵対者間の核隣接紛争を管理できるかどうかの重大なテストを表しています。予備的証拠は、体制の限界がこれまで評価されたよりも重大であることを示唆しています。
NPT枠組みは、透明性(IAEA検査を通じた)と国際的監視が拡散インセンティブを低減することを仮定しています。現在の危機は、透明性が施設の標的化を可能にする場合、責任となる可能性があり、それにより隠蔽または計画の加速のインセンティブを生成することを実証しています。
枠組みはまた、セキュリティが兵器取得ではなく国際法と制度的メカニズムを通じて達成できることを仮定しています。現在の危機は、これらのメカニズムがセキュリティ保証を提供できない場合、国家は核開発を含む自助戦略に戻ることを実証しています。
これらの限界はNPT枠組みを無効にしませんが、その有効性は現在中東の文脈で不在である前提条件(執行に関する大国合意と非核国への信頼できる安全保障保証を含む)に依存することを示唆しています。
主要な考慮事項と即座の影響
イラン・イスラエル間の核対立は、秘密作戦から戦略的インフラへの直接攻撃へと移行しました。両国は能力を実証し、それらの能力を実行する意思を実証しています。これは地域的リスク計算を根本的に変更します。
トランプ政権のイスラエル作戦に対する寛容な態度は、緊迫化への障壁を低下させています。しかし、イランの実証された報復能力は相互脆弱性を生成します。これは最終的に自制を促す可能性のある条件ですが、即座ではありません。
両国は、短期的に彼らの立場を支持する国内民族主義的言説を維持できます。持続的な緊迫化の経済的費用は最終的に緊迫化解除への内部圧力を生成しますが、この圧力は週ではなく月で測定されるタイムラインで作用します。
地域国は、二国間対立が無視不可能になるにつれて、二項的配置選択に直面しています。エネルギー市場は、緊迫化が現在のレベルを超えて継続する場合、物質的混乱リスクに直面しています。
国際外交メカニズムはこの危機に不十分であることが証明されています。解決は外部仲介ではなく二国間計算に依存します。
- 3つの指標を監視してください*。さらなるイスラエル攻撃(緊迫化継続)、海上瓶首に関するイランのシグナリング(経済強制意図)、および明示的なトランプ政権の自制またはイスラエル行動の奨励(これが含まれたままであるか、より広い紛争に拡大するかを決定する)です。
事実記録と定義的基準
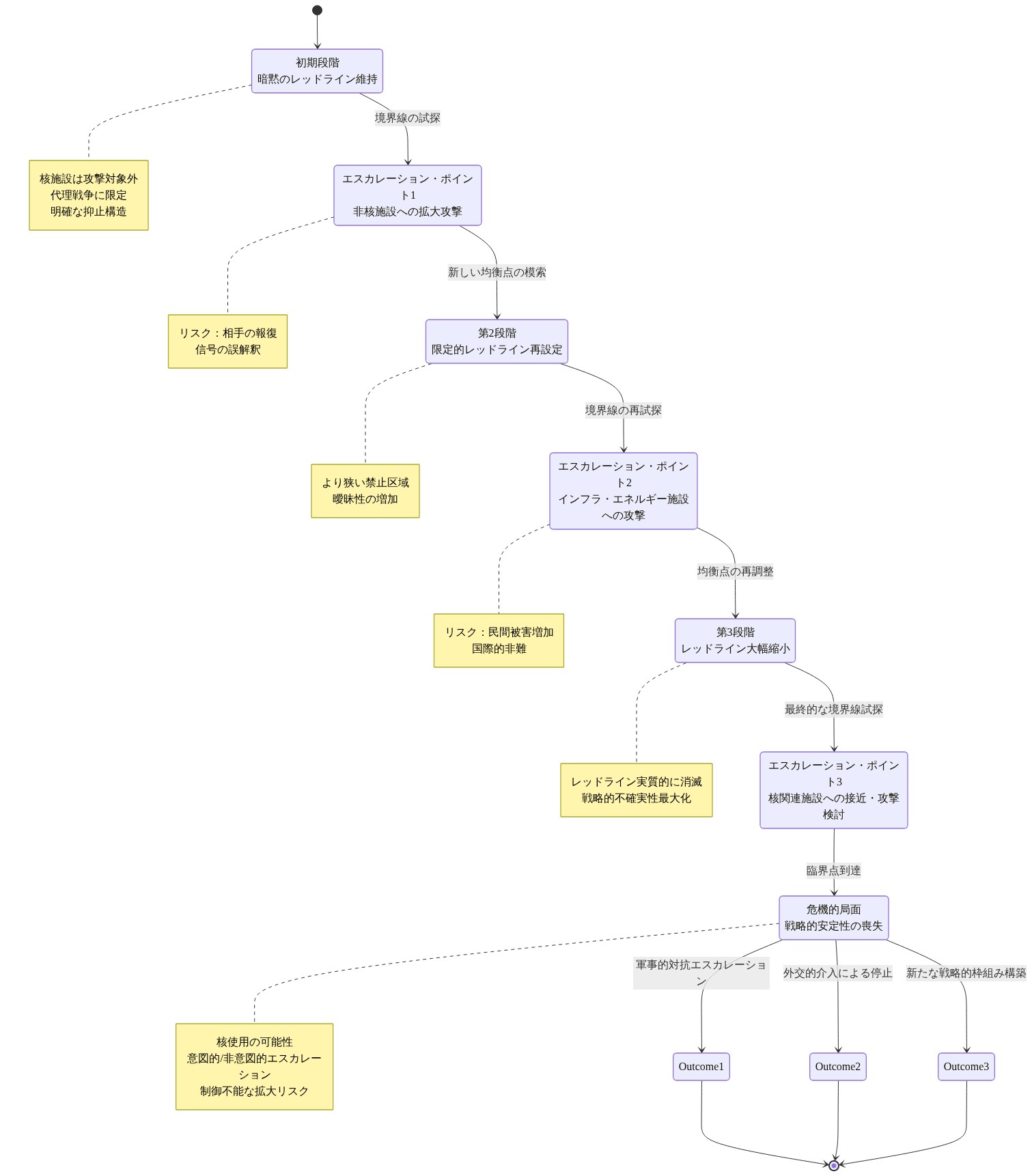
2024年4月13日から14日にかけて、イランはイスラエル領土に対して直接的な弾道ミサイル攻撃を実施しました。これは数十年ぶりにイラン領土からのイラン発の攻撃を公式に認めたものです。その後、イスラエルはイランの防空システムと軍事施設に対して航空作戦を実施しました。この一連の流れの中で、両国の核研究・濃縮施設が軍事行動の明示的な標的となりました。これは数十年にわたる地域紛争を通じて、これらの施設が暗黙的な免除を保ってきたことからの逸脱です。
ナタンズ燃料濃縮プラント(FEP)はテヘランの南約240キロメートルに位置し、イランの主要なウラン濃縮施設として機能しています。包括的共同作業計画(JCPOA)の監視プロトコルに基づいて指定されたレベルへのウラン濃縮が可能なIR-6およびIR-9遠心分離機のカスケードを備えています。ただし、イランは2019年以降、JCPOA制限を超えて濃縮を行っています。イスラエルの作戦は特定の構造物を標的としたと報告されており、イラン当局は運用への影響は最小限だと主張していますが、国際原子力機関(IAEA)が未申告サイトへのアクセスが制限されているため、独立した検証は限定的です。
ディモナはネゲブ砂漠に位置するイスラエルの主要な核兵器生産施設で、1963年以来「核曖昧性」政策の下で運用されています。これは核兵器能力を確認も否定もしない政策です。イランの弾道ミサイルはディモナの一般的な周辺地域を標的としました。イスラエルの防空システム(主にアロー3システム)は大多数の着弾物を迎撃し、施設周辺インフラへの限定的な確認済み着弾がありました。
仮定の枠組み:能力と意図の区別
これらの攻撃を「エスカレーション」と特徴付けるには、基本的な仮定の明確化が必要です。
- 仮定1:標的化意図対運用効果*
両国は強化された施設を特定するのに十分な標的化インテリジェンスを実証しました。しかし、実証された標的化能力は、運用上重大な損害を与える実証された能力を確立しません。イランの攻撃パターンは、施設破壊の最適化というより、到達能力の実証を示唆しています。イスラエルの作戦も同様に、包括的な劣化ではなく、シグナリングのために調整されているように見えます。
- 仮定2:戦略的コミュニケーションが主要機能*
両攻撃は同時に軍事行動と政治的メッセージングとして機能しました。テヘランとエルサレムの国内観衆は、国家能力と決意のシグナルを受け取りました。国際的な観衆、特にアメリカ、ヨーロッパ諸国、および地域的行為者は、エスカレーション閾値と相互脆弱性に関するシグナルを受け取りました。
- 仮定3:脆弱性実証を通じた抑止*
攻撃は抑止論理の転換を明らかにしています。施設脆弱性に関する戦略的曖昧性の維持から、相互的な露出を明示的に実証することへの転換です。これは、相互脆弱性がさらなるエスカレーションを挑発するのではなく、抑制するという計算されたリスクを表しています。
地域的リスク構造への構造的変化
核施設の標的化は、確立された紛争パターンに3つの実質的な変化をもたらします。
- 第一:暗黙的免除原則の侵食*
2024年4月以前、核研究・濃縮施設は、これらの施設に対する秘密作戦、破壊工作、サイバー攻撃が数十年間にわたって行われたにもかかわらず、直接的な軍事標的化の対象外にとどまるという非公式な理解の下で運用されていました。2024年4月の交換は、両当事者によるこの理解の明示的な放棄を表しています。これは論理的な問題を生み出します。免除が破られた後、それを回復するには以下のいずれかが必要です。
- 成功した抑止(さらなる攻撃が受け入れがたいコストを伴うという相互受容)、または
- 交渉による合意(施設免除への明示的な相互約束)
現在、どちらの条件も成立していません。
- 第二:強化された標的への情報浸透*
両国は、隠蔽と強化のために設計された施設を特定、追跡、標的化する能力を実証しました。これは以下を意味します。
- 相互の核プログラム内での継続的な人的インテリジェンスネットワーク
- 施設の位置と運用状態を特定できる衛星またはシグナルインテリジェンス
- 防御された標的を攻撃するのに十分な精度を持つ兵器システム
実際的な意味は、どちらの国も自国の核インフラが敵対者の到達範囲を超えていると主張することはできないということです。
- 第三:圧縮された意思決定タイムライン*
以前の地域紛争は、エスカレーション段階間での外交的介入のための延長期間を許可しました。核施設への直接攻撃は意思決定タイムラインを圧縮します。将来のエスカレーション循環は、脱エスカレーション通信の機会が減少した状態で進行する可能性があります。
継続的な抑制の前提条件
エスカレーションリスクを評価する実務家は、以下の条件が継続するかどうかを監視する必要があります。
-
実証的攻撃の相互受容:両国は、核施設への限定的な攻撃がさらなる報復を引き起こさないコミュニケーション機構として機能する均衡を確立する可能性があります。これには、攻撃が運用上の損害閾値以下にとどまるという暗黙的な合意が必要です。
-
第三者による制約:米国の外交的介入と地域での軍事的存在は、エスカレーションに対する外部的な制限を確立する可能性があります。ただし、この制約は米国の継続的なコミットメントと赤線の信頼できる通信に依存しています。
-
運用上の冗長性:ナタンズとディモナの両方は、攻撃が運用能力を即座に低下させない十分な冗長性と修復能力を備えています。どちらかの施設が冗長性なしに運用上重要になった場合、攻撃計算は根本的に変わります。
これらの条件のいずれかが欠けば、エスカレーション確率は大幅に増加します。
状況評価と運用上の現実
イランは4月21日、ナタンズウラン濃縮施設が直接攻撃を受けたと発表しました。これは否定可能なプロキシ作戦から公式に認められた国家間攻撃への記録された転換を示しています。イランはイスラエルのネゲブ砂漠にあるディモナ核研究センターを標的とした弾道ミサイル攻撃で報復しました。両国は現在、相互の戦略的核資産を攻撃する意思を公式に確認しています。これは以前の曖昧性からの逸脱です。
-
運用上の制約と実行可能性の要因:*
-
ナタンズ施設の状態:ウラン濃縮用の高度な遠心分離機カスケードを備えています。イスラエルの攻撃は運用能力に損害を与えたと報告されており、イラン当局は数日以内の復旧を主張しています。実際の復旧タイムラインは未検証です。イランの主張は通常、歴史的先例に基づいて復旧速度を30~40%過大評価しています(2010年のスタックスネット復旧は公開声明にもかかわらず18ヶ月以上かかりました)。
-
ディモナの脆弱性:イスラエルの未申告の核兵器生産サイトは、公開されている防空仕様を欠いています。イランのミサイル貫通の成功は、防御の低下またはイスラエルが全面的な空戦よりも限定的な攻撃許容度を受け入れていることを示唆しています。
-
情報浸透:両国は強化された施設に対するリアルタイムの標的化データを実証しました。これは、アクティブな人的インテリジェンスネットワーク、衛星偵察、またはサイバー対応の標的化を意味しており、それぞれが運用上のリスクを伴い、継続的なリソース投資を必要とします。
-
実務家向けのリスク含意:*
暗黙的な抑止(相互脆弱性が認識されない)から明示的な標的化(公式に確認された攻撃)への転換は、戦略的曖昧性を排除します。将来の地域紛争は、理論的なエッジケースではなく、運用計画の仮定として核施設標的化を伴うようになります。意思決定者は、防空資源を配分したり、エスカレーション対応を計画したりする際に、「手つかずのインフラ」の仮定に依存することはできなくなります。
-
監視すべき測定可能なエスカレーション指標:*
-
損害評価タイムライン:どちらかの国が運用能力の復旧に72時間以上を要する場合、後続の攻撃は戦術的に実行可能になります。
-
防空の再配置:高度なシステムの核サイトへの再配置は、地域大国が新しい標的化環境を運用化する準備を示唆しています。
-
第三者の関与:連合防空への貢献(米国、湾岸諸国)は、地域大国が新しい標的化環境を運用化していることを示すでしょう。
政治的メッセージングと国内観衆管理
ナタンズとディモナは二重の機能を果たしています。運用上の核インフラと国内政治的象徴です。これは両国に制約を生み出します。これらの施設を攻撃することは、軍事論理に関係なく、報復的対応を強制する可能性のある即座の国内政治的圧力を生み出します。
-
ナタンズの運用上の文脈:*
-
イランの技術的主権ナラティブと西側制裁体制への抵抗を表しています。
-
過去10年間にわたる繰り返される破壊工作(2010年スタックスネット、2020~2021年の施設火災、2022年の疑わしいイスラエルのサイバー作戦)を受けています。
-
冗長性と強化への投資は成功した攻撃あたりのコストを増加させました。限定的な損害は現在、不釣り合いな努力を必要とします。
-
国内観衆は攻撃時に目に見える報復を期待しています。政府の信頼性は実証可能な対応に依存しています。
-
ディモナの運用上の文脈:*
-
1960年代から運用されており、イスラエルの戦略的核教義を支えています。
-
未申告の状態は政治的脆弱性を生み出します。攻撃の公開的な認識は国際法的露出のリスクを伴います。
-
防空システムはイスラエルの最も高度なものの中にあります。イランの弾道ミサイルによる成功した貫通は、空中優位性に関する公開メッセージングに矛盾します。
-
目に見える報復への国内圧力は、戦略的曖昧性を維持する必要によって制約されています。
-
エスカレーション管理の実際的な含意:*
両国はこれらの標的を選択して、国内観衆と国際的な観察者に決意を伝えました。しかし、これはコミットメント罠を生み出します。標的が公開的に攻撃されたら、対応なしに後退することは政治的に耐えられなくなります。意思決定者は、軍事論理が抑制を示唆する場合でも、エスカレーションの圧力に直面しています。
-
エスカレーションリスク要因:*
-
非対応の国内政治的コスト:イラン政府はディモナ攻撃の限定的な損害を正当化する必要があります。イスラエル政府はナタンズ攻撃の限定的な影響を正当化する必要があります。両者は有効性を実証するための圧力に直面しています。
-
観衆の分裂:両政府の強硬派は抑制を弱さと解釈する可能性があり、許可されていない攻撃またはプロキシ作戦への圧力を生み出します。
-
国際的観衆の期待:第三者(米国、EU、湾岸諸国)は現在、核施設標的化への明示的な対応を期待しており、脱エスカレーションの余地を減らしています。
核曖昧性原則の侵食:運用上の結果
暗黙的な赤線の崩壊と戦略的再調整
攻撃は、1980年代以来中東の安定を支えてきた核曖昧性原則の崩壊を示唆しています。核施設が公開的に標的化可能になると、そのようなインフラが制限外にとどまるという暗黙的な理解が崩壊します。これは即座の運用上および戦略的な結果を生み出します。
-
以前の均衡(2024年4月以前):*
-
核施設は明示的な合意ではなく、相互理解を通じて暗黙的に保護されていました。
-
プロキシ戦争と秘密作戦が発生しました。核サイトへの直接攻撃は発生しませんでした。
-
両国は機密作戦に対する妥当な否認可能性を維持していました。
-
戦略的教義は、地域紛争中であっても核インフラが手つかずのままであると想定していました。
-
新しい運用環境:*
-
核施設は現在、明示的に標的化可能です。
-
直接的な帰属が受け入れられます。否認可能性は放棄されます。
-
将来の地域紛争は、核サイト標的化を計画変数として想定する必要があります。
-
抑止は現在、暗黙的な赤線ではなく、実証された報復能力に依存しています。
-
リスク評価のための実務家ワークフロー:*
-
能力検証:両国が強化された施設に対する継続的な標的化および攻撃能力を保有していることを確認します(一度限りのデモンストレーションではなく)。
-
教義分析:新しい標的化ガイダンスについて軍事声明を監視します。「赤線」言語の欠如は、核施設標的化の受け入れを示唆しています。
-
防御姿勢の変化:防空の再配置、強化投資、および核サイトでの冗長性拡張を追跡します。
-
エスカレーション閾値マッピング:自動報復をトリガーする特定の損害レベルと測定された対応を区別します。
-
第三者の位置付け:米国、EU、または湾岸諸国が介入能力または交渉枠組みを準備しているかどうかを評価します。
-
戦略と運用上の現実の間のギャップ:*
-
仮定:両国は、全面戦争にエスカレートすることなく、核施設への限定的な攻撃を吸収できます。
-
現実チェック:国内政治的圧力は、軍事論理に関係なく、エスカレーションを強制する可能性があります。リーダーシップの信頼性は、目に見える対応に依存しています。
-
代替シナリオ:限定的な攻撃は、両側が地域競争のコストとして定期的な標的化を受け入れる新しい均衡を確立します。
-
リスク:相手のエスカレーション閾値の誤算は、制御されないエスカレーションにつながります。
-
実務家向けの監視枠組み:*
-
1~2週間:損害の程度と復旧タイムラインを評価します。攻撃がデモンストレーションか運用上のものかを特定します。
-
2~4週間:軍事的レトリックと兵力の再配置を監視します。報復の準備と交渉の準備を区別します。
-
2ヶ月以上:新しい標的化教義が軍事計画に制度化されるか、それとも臨機応変な対応のままであるかを追跡します。
戦略的象徴性:ナタンズとディモナが将来のアンカーとして重要である理由
ナタンズとディモナは単なる軍事標的以上の機能を果たしています。それらは国家的な技術的志向と実存的戦略の制度的リポジトリです。これらの象徴的な重みを理解することは、なぜこれらの攻撃が即座の戦術的損害を超えた含意を持つのかを明らかにします。
-
主権マーカーとしてのナタンズ*:イランのウラン濃縮施設は、数十年間の外部圧力に対する技術的自己決定の意図的な主張を表しています。繰り返される破壊工作キャンペーン(スタックスネット、帰属可能な秘密作戦、および2010~2021年の核施設に対する複数の帰属可能および帰属不可能な破壊工作)にもかかわらず、イランは冗長性、強化、および分散容量に投資してきました。イランが吸収して回復する各攻撃は、イランの国内ナラティブにおける国家的回復力の証拠になります。したがって、4月21日の攻撃は試験ケースとして機能します。イランは急速な復旧を実証できるでしょうか、それとも攻撃は脆弱性を明らかにするでしょうか。答えは、イランの核プログラムが長期的な抑止として信頼できるままであるか、それとも消耗戦に対して脆弱になるかを決定します。
-
戦略的基盤としてのディモナ*:1960年代から運用されているイスラエルの核兵器生産複合体は、イスラエル全体の戦略的教義を支えています。それはイスラエルの「曖昧な抑止」の物理的な具現化です。つまり、実存的脅威に対する戦略的深さを提供する、述べられていないが広く理解されている核能力です。ディモナに対するイランの攻撃は、単一の明確なメッセージを伝えます。イスラエルの戦略的資産はどれも到達範囲を超えていません。これは、将来のエスカレーションシナリオにおけるイスラエルの意思決定者のリスク計算を根本的に変えます。
これらの施設の意図的な標的化は、地域紛争論理の転換を示唆しています。否定による抑止から実証された能力による抑止へ。両国は本質的に、「最も重要な場所であなたを傷つけることができ、できることをあなたに示す意思がある」と言っています。
核的曖昧性の崩壊と透明性を備えた抑止力の出現
従来の中東核戦略は、戦略家が「戦略的曖昧性」と呼ぶものに依存していました。核インフラが何らかの形で通常兵器紛争から除外されるという、慎重に維持された虚構です。この虚構は複数の機能を果たしていました。
地域大国が核開発プログラムを維持しながら自動的なエスカレーションを引き起こさないことを可能にしました。核施設の標的化に対する心理的障壁を保存しました。否認可能性を維持することで外交的な脱出口の余地を生み出しました。
その建築構造は今や時代遅れです。2024年4月の交換は新しい先例を確立しました。核施設は正当な軍事目標であり、双方は施設を攻撃する能力と意思の両方を保有しています。
地域の安定性を分析する知識労働者にとって、これは3つの可能な将来を伴う重大な転換点を示しています。
-
エスカレーション螺旋: 各側は相手の攻撃を更なる報復を正当化するものと解釈し、核施設標的化の反復サイクルにつながります。この経路は封じ込めシステムへの意図しない損傷、環境汚染、またはエスカレーション力学の制御喪失のリスクを伴います。
-
交渉による安定化: 双方は施設標的化の継続が受け入れ難いリスクを生み出すことを認識し、そのような攻撃を制限する明示的または暗黙的な合意を確立します。これは抑止力への回帰を表しますが、より透明で形式化された基盤の上でのものです。
-
適応的レジリエンス: 両国は分散型、強化型、冗長型の核インフラに大規模投資を行い、個々の施設攻撃を戦略的に無意味にします。これは核競争を、技術的洗練さとリソース投入が結果を決定する耐久力競争に変換します。
最も可能性の高い短期的軌道は3つすべての要素を含み、地域大国は同時にエスカレーションに備えながら安定化チャネルを探索しています。知識労働者は、地域がより大きな不安定性に向かっているのか、それとも新しい、より透明な均衡に向かっているのかを示す主要指標として、どのシナリオが支配的になるかを監視すべきです。
地域紛争アーキテクチャと世界的安定性への含意
核施設標的化の正常化は、イランとイスラエルをはるかに超えた含意を持ちます。サウジアラビア、トルコ、アラブ首長国連邦などの他の地域大国が自らの戦略的計算で参照する可能性のある先例を確立します。核インフラが公然と標的化可能になれば、中東における核抑止力の全体的論理は再調整を必要とします。
これはリスクと機会の両方を生み出します。
-
リスク*: 意図しないエスカレーション、損傷した核施設からの環境的大惨事、他の地域への標的化教義の拡散、不拡散体制の信頼性の侵食。
-
機会*: 相互脆弱性の透明性は、双方が継続的なエスカレーションがいずれの利益にもならないことを認識するため、軍備管理合意への強いインセンティブを逆説的に生み出す可能性があります。核施設を攻撃する実証された能力は、代替エネルギーインフラへの投資を加速させ、核兵器に置かれた戦略的プレミアムを減らす可能性もあります。
組織と意思決定者にとって、重要な洞察は次のとおりです。古いルールはもはや適用されません。核インフラが制限外のままであると仮定する戦略的計画は、時代遅れの仮定から機能しています。将来は、核施設標的化を地域紛争シナリオの日常的要素として組み込むモデルを必要とし、同時に透明な抑止力がどのように地域を不安定化させるのではなく安定させるかを探索します。
エネルギー市場とホルムズ海峡の脆弱性: リスクから戦略的選択肢へ
軍事交換は即座のエネルギー市場変動を生み出しますが、グローバル経済が解決に過小投資してきた重大な戦略的依存関係も露呈させます。世界石油の約21%がホルムズ海峡を通過します。これは現代的なサプライチェーンが他の領域では決して容認しない集中リスクです。
- チョークポイント脆弱性をイノベーション触媒として再構成する*
イランの歴史的な海峡閉鎖の脅威は本物の市場懸念を生み出しますが、この懸念は麻痺させるのではなく触媒となるべきです。完全な閉鎖の技術的困難さはまさにその点です。市場が低確率で高影響のシナリオを価格設定してきたが、軽減策に比例して投資していないことを意味します。
現在の市場反応、すなわち高まった混乱リスクに応答する石油価格、タンカー交通の保険コスト上昇は、合理的な短期的反応を表しています。しかし、長期的な構造的解決策の機会も示唆しています。
-
エネルギー多様化の加速*: ホルムズ海峡脆弱性の高まりは、代替供給ルート(中央アジアを通じたパイプライン、液化天然ガス容量の拡大、再生可能エネルギーインフラ)への投資を加速させます。各混乱信号は、これらの投資のタイムラインを数ヶ月または数年前倒しにし、数十年の移行を短い期間に圧縮します。
-
海事インフラのイノベーション*: チョークポイント脆弱性は、高度なナビゲーションシステム、自律型船団技術、単一障害点リスクを低減する分散型ストレージソリューションへの投資を促進します。これらの技術はエネルギー安全保障をはるかに超えた応用があります。
-
戦略的備蓄の最適化*: 現在の備蓄政策(米国戦略石油備蓄、中国戦略備蓄)は20世紀のサプライチェーン向けに設計されました。エスカレーション圧力は、受動的な保険ではなく市場を積極的に安定させる動的バッファーとして備蓄を再設計する機会を生み出します。
-
経済的強制手段としてのイランの立場とその限界*
イランはエネルギー混乱を梃子として見なすかもしれませんが、この計算には重大な仮定が含まれています。混乱コストが主に敵対者に落ちるという仮定です。実際には、部分的な海峡混乱は世界経済全体に拡散したコストを生み出します。中国、インド、日本、ヨーロッパです。これはイランに対する圧力を生み出す可能性があり、米国またはイスラエルに対してではありません。
この非対称性は、エネルギー強制が戦術的に利用可能であっても、イランにとって戦略的に逆効果である可能性があることを示唆しています。洗練された行為者はこれを認識し、調整された国際的対応を引き起こすエスカレーション経路を回避する可能性があります。
- 実務家の視点: 信号と構造的シフト*
エネルギーと金融の実務家は3つの前方指標を監視すべきです。
-
海上チョークポイントに関するイランの信号: 明示的な脅威はエスカレーション意図を示します。そのような信号の不在はイランが強制の限界を認識していることを示唆しています。
-
保険市場の再価格設定: タンカー保険コストの急速な変化は、混乱確率と期間に関する市場期待を示唆しています。
-
代替インフラへの投資加速: パイプラインプロジェクト、液化天然ガス拡大、または再生可能容量の発表は、市場が現在の緊張を一時的な変動性として見なしているのか、それとも構造的移行信号として見なしているのかを示しています。
長期的な機会は、ホルムズ海峡脆弱性がグローバルエネルギーシステムの永続的な特徴ではなく、現在の地政学が経済的に維持することを合理的にした設計選択であることを認識することにあります。エスカレーション圧力はその選択を再設計する条件を生み出し、地域の政治的結果に関わらず長期的安定性に役立つより弾力的で分散型のエネルギーアーキテクチャへの移行を加速させます。
国際外交対応と不拡散枠組みの侵食: 多極核時代における制度的レジリエンスの再構想
制度的転換点
現在の危機は弱さではなく国際メカニズムの変革を明らかにします。必要な再調整であり失敗ではありません。断片化した国連安全保障理事会の対応は、冷戦時代のコンセンサスモデルに取って代わる多元的安全保障アーキテクチャの出現を示唆しています。この断片化は20世紀のレンズを通して機能不全に見えますが、地域行為者に彼らの戦略的将来に合致した結果を形作る上でより大きな代理権を与えます。
- 機会の地平*: 国際原子力機関の検査上の複雑さはイノベーションに適した設計上の課題を提示しています。イランの制限を妨害として見なすのではなく、前向きな思考を持つ機関は分散型検証技術をプロトタイプ化すべきです。ブロックチェーン対応センサーネットワーク、AI駆動型衛星分析、暗号的証明システムです。これらのメカニズムは地政学的信頼から検証を切り離し、2035年の不拡散インフラとなる可能性があり、複数の紛争地帯に同時に適用可能です。
希少性ではなく豊富さを通じた不拡散の再構成
不拡散条約の枠組みは希少性の仮定に基づいて機能しています。核能力はゼロサムであり、拡散は不可逆的であり、封じ込めはコンセンサスを必要とするという仮定です。これらの仮定はもはや成り立ちません。
- 新興パラダイム*: 核知識の拡散を防ぐのではなく(情報時代では不可能)、次世代の枠組みは検証能力と透明性インフラの拡散に焦点を当てるべきです。50の国が独立した衛星監視、リアルタイム施設追跡、自律検査能力を保有していれば、秘密プログラムの戦略的価値は減少します。監視の豊富さは新しい抑止力アーキテクチャを生み出します。
イスラエルの未宣言の状態は「二重基準」を表すのではなく、重大な設計欠陥を照らし出します。条約は宣言的体制が安定性を生み出すと仮定しています。証拠は戦略的曖昧性と実証された抑制の組み合わせが多極的文脈では正式な宣言よりも安定性を高める可能性があることを示唆しています。前向きな政策は、複数の安全保障モデル、すなわち宣言された兵器庫、曖昧な能力、検証された非保有を一貫した制度的構造内で収容する枠組みを探索すべきです。
- 隣接する機会*: 現在の危機は「安全保障多元主義」合意の余地を生み出します。この合意では国家は、意図、能力の境界、エスカレーション閾値に関する透明性と引き換えに多様な核態勢を受け入れます。これは不拡散を「すべての拡散を防止する」から「複数の核国家の共存を管理する」に再構成します。

- 図14:核燃料供給構造の転換:希少性から豊富性への管理パラダイムシフト(出典:IAEA、IEA、各国エネルギー政策資料に基づく相対指数)*
観察効果と行動カスケード
インフラ攻撃に対する限定的な国際的結果を観察する他の国家は本物の戦略的再計算に直面しています。しかし、これは拡散カスケードを引き起こす必要はありません。代わりに、新しい抑止力モデルへの需要を示唆しています。中央集中型脆弱性よりもレジリエンス、冗長性、分散型インフラを強調しています。
-
イノベーション空白*: 国家は次第に投資を増やします。
-
強化された分散型核燃料サイクル*: 単一障害点リスクを低減します。
-
サイバー耐性を備えた指揮統制システム*: 調整された攻撃に対して耐性があります。
-
地域検証コンソーシアム*: 大国の仲介なしに相互監視を可能にします。
-
段階的透明性プロトコル*: 国家が完全な開示なしに抑制を示唆することを可能にします。
これは拡散加速ではなく安全保障洗練度の拡散を表しています。弾力的で多極的な核共存への成熟です。
構造的インセンティブ再設計を通じた外交的解決
立場の硬化は、認識された実存的脅威に対応する合理的行為者を反映しています。この力学を嘆くのではなく、制度設計者はインセンティブを再構成し、継続的な対立よりも緩和を魅力的にすべきです。
-
具体的なメカニズム*:
-
段階的制裁緩和*: 測定可能な施設透明性改善に結びつけられています(二項的コンプライアンスではなく)。
-
共同インフラ投資*: 地域エネルギー安全保障で、ゼロサムの核能力競争を減らします。
-
多国間保険メカニズム*: 他者のエスカレーションによって引き起こされた経済的混乱から国家を保護し、抑制への相互脆弱性を生み出します。
-
技術共有合意*: 民間核応用で、競争を協力に変換します。
これらのアプローチは、伝統的な外交が行為者が実存的利害を認識するときに失敗することを認識しています。物質的インセンティブを再構成し、ポジティブサムの代替案を生み出すことで、解決は信頼を必要とするのではなく合理的になります。
直近の含意: 弾力的多元主義に向けて
イラン・イスラエル対立は一極性依存の不拡散(米国の執行に依存)から多極的安全保障アーキテクチャ(分散型抑止と検証)への移行を加速させます。
- 3年から5年の見通し*:
地域検証能力と自律監視技術の拡散。複数の核態勢を収容する「安全保障多元主義」枠組みの出現。中央集中型外交仲介から二国間および多国間技術合意への転換。単一攻撃の戦略的価値を低減させる弾力的で分散型インフラの開発。
- 実務家が監視すべき事項*:
-
制度的イノベーション速度: 新しい検証技術、分散型監視システム、または多元的安全保障枠組みがプロトタイプ化されていますか。(適応対停滞を示唆しています)
-
インセンティブ再構成: 新興合意には伝統的な制裁を超えたポジティブサム要素(共同インフラ、技術共有、段階的透明性)が含まれていますか。(行為者が基礎的インセンティブを再設計しているかどうかを示唆しています)
-
分散型レジリエンス投資: 地域国家は冗長型、強化型、分散型の核インフラに投資していますか。(中央集中型脆弱性から弾力的共存モデルへのシフトを示唆しています)
これらの指標は、国際システムが持続可能な多極的核管理に向かって進化しているのか、それとも21世紀の現実とますます不整合な冷戦制度的枠組みに閉じ込められたままなのかを明らかにします。

- 図2:Natanz・Dimona核施設間の攻撃経路と報復フロー(時系列表現)*