米国中央軍の作戦とイランの地域的対抗:作戦規模、戦略的持続性、およびエスカレーション動態
軍事作戦の規模:定量的指標と戦略的含意
米国中央軍(CENTCOM)は、1ヶ月の作戦期間内にイラン領土全域で1万1000を超える標的を攻撃したと報告しています。この数量は、革命防衛隊(IRGC)施設、弾道ミサイル生産・貯蔵施設、指揮統制インフラ、および兵站ネットワークを含む文書化されたカテゴリーを網羅しています。標的設定パターンは、イランの直接的な軍事能力、特にミサイル兵器庫と地域的代理勢力への支援インフラを低下させるための体系的なアプローチを反映しています。
-
作戦持続性の前提条件:* 報告された攻撃数量は、継続的な航空優位性、持続的な情報収集・処理能力、および継続的な弾薬補給を前提としています。砂漠の嵐作戦(1991年)およびその後のイラク作戦からの歴史的先例は、この規模を達成するために以下が必要であることを示しています。複数のセンサープラットフォームからのリアルタイム標的情報、巡航ミサイル、精密誘導弾薬、および無人航空機(UAV)作戦を維持できる兵站パイプライン、複数の軍種および同盟国空軍全体にわたる調整。
-
戦略的有効性の制約:* 定量的な攻撃数量は、定性的な戦略的成果を確立しません。先例分析は、敵対者が資産分散、強化、および戦術的適応を実施するにつれて、空中キャンペーンが収穫逓減に直面することを示しています。本質的に問われているのは、1万1000の攻撃が、イランの軍事能力を根本的に制約するのに十分な低下を表しているのか、それとも定義された終了条件のない消耗戦争を構成しているのかです。
-
標的優先順位分析:* 入手可能な証拠は、米国の計画立案者が分散した代理勢力ネットワークよりも集中型の指揮統制ノードとミサイル生産施設を優先したことを示唆しています。この区別は戦略的含意を持ちます。集中型インフラの破壊は作戦的に達成可能です。複数の国に分散した代理勢力の排除は不可能です。これら2つの目標間のギャップは、その後数ヶ月の紛争軌道を実質的に形成するでしょう。
イランの多面的対抗:作戦範囲と連合への含意
イランは、イスラエルの核開発施設への文書化された攻撃を超えて報復攻撃を拡大し、米国の軍事施設と兵站インフラを保有する湾岸協力会議(GCC)加盟国、特にアラブ首長国連邦、バーレーン、およびサウジアラビアへの体系的な攻撃を実施しています。この地理的拡大は、紛争を米国とイランの二国間対立から地域多国間関係へと変換し、米国の同盟国に直接的なコストを課し、反イラン連合内の外交的亀裂を生み出すというイランの意図を実証しています。
-
標的設定戦略と非対称能力:* イラン攻撃は、二重用途および経済インフラ、港湾施設、エネルギー生産・配給システム、淡水化プラントを標的とし、弾道ミサイル、巡航ミサイル、および代理勢力ネットワークを含む非対称能力を活用しています。この戦略は、米国の軍事保護がイランの攻撃能力に対する包括的な盾を提供できないという原則を作戦化し、同盟国の継続的な作戦支援維持への決意を弱める可能性があります。
-
連合結束の脆弱性:* GCC加盟国は、競合する圧力を伴う戦略的ジレンマに直面しています。米国軍を受け入れることはイランの攻撃に対する脆弱性を増加させますが、ワシントンから距離を置くことは安全保障保証の喪失のリスクを伴います。サウジアラビアとアラブ首長国連邦は文書化された攻撃を吸収しながら、米国作戦への公開支持を維持しています。しかし、民間人死傷者報告が蓄積し、経済的コストが可視化されるにつれて、国内政治的圧力は増加しています。
-
イランの作戦的回復力の指標:* 体系的な米国の標的設定にもかかわらずイランが多面的攻撃を維持する実証的能力は、以下のいずれかを示唆しています。(1)米国の紛争前評価を超えた資産分散と冗長性の成功、または(2)戦略的に受け入れ可能な消耗戦争の受容。どちらの解釈も迅速な紛争終結を支持しません。前者はより深いイランの軍事的回復力を示唆しています。後者は戦略的目標のために実質的な損失を吸収する意思を示唆し、長期的な対立の条件を生み出しています。
人道的および経済的結果:連鎖的影響と評価の課題
拡大された軍事作戦は、複数の管轄区域全体で文書化された人道的結果を生み出しています。民間インフラ、電力生成・配給システム、水処理・配給ネットワーク、輸送インフラは、直接標的設定と軍事攻撃の付随的影響の両方を通じて損害を受けています。
-
医療システムの負荷:* 影響を受けた地域の医療施設は、輸送ネットワーク中断によって引き起こされた供給不足の中で、圧倒的な患者数を報告しています。正確な死傷者評価は争点のままであり、各交戦者は報告された損失を最小化しながら相手方の無差別標的設定慣行を強調しています。通信インフラの損害は評価の困難さを複合化させ、人道的救援調整を阻害しています。
-
サプライチェーンと経済的混乱:* 二重用途または隣接する民間応用を持つ産業施設への軍事攻撃は、グローバルな影響を持つサプライチェーン混乱を生み出しています。アルミニウム生産施設への文書化された損害は、自動車、航空宇宙、および建設部門のサプライチェーンを混乱させています。エネルギーインフラの損害はグローバルな石油市場に影響を与え、紛争地帯から地理的に遠い経済に影響を与える価格変動を生み出しています。
-
難民および避難フロー:* 影響を受けた地域からの人口移動は、現在の能力を超えて人道的対応システムに負荷をかけています。再建コストは即座の軍事支出を実質的に超えるでしょう。イランは数十年にわたる再建要件に直面しています。GCC加盟国は数千億ドルで測定される経済的損失に直面しています。この経済的側面は、どちらの交戦者も人道的危機を管理しながら軍事作戦を無期限に維持することができないため、紛争終結への継続的な圧力を生み出しています。
地政学的再編成:大国の位置付けと外交的分裂
紛争は、実証された米国のコミットメント水準と評価されたイランの軍事的回復力に基づいて安全保障同盟を再計算する際に、国家が地政学的再位置付けを加速させています。ロシアと中国の対応は、競合する利益を反映しています。地域的安定性の保全対米国の地域的影響力に対する課題の機会。欧州大国はエスカレーション懸念を表明しながら、作戦的成果を形成するための限定的なレバレッジを維持しています。
-
地域的行為者の位置付け:* トルコとエジプトは、複数の当事者との関係を維持しながら国家利益を保護するための競合する圧力を乗り切っています。国連安全保障理事会は、紛争関連決議に関する大国の分裂によって機能的に麻痺しています。地域組織、アラブ連盟、湾岸協力会議は、加盟国が国家利益と脅威評価に基づいて異なる戦略を追求するため、一貫した対応を策定するのに苦労しています。
-
外交インフラの欠陥:* 信頼できる仲介チャネルの不在は、誤算リスクを増加させています。すべての交戦者から十分な信頼を得ている中立的当事者は存在しません。以前の紛争解決メカニズム、国連特別使節、地域仲介者は、当事者によって脇に置かれるか明示的に拒否されています。この外交的空白は、紛争が交渉による解決ではなく軍事的疲弊を通じて解決されることを意味し、人道的苦難と物質的破壊を長期化させています。
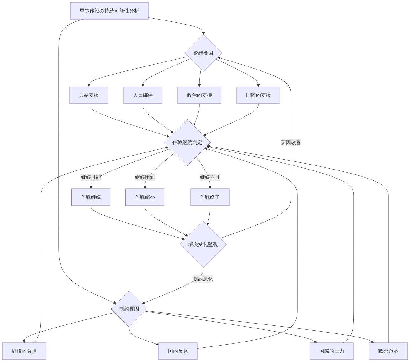
戦略的持続性分析:作戦的制約と終了条件
1万1000以上の攻撃を維持するには、実質的な弾薬在庫、兵站インフラ、および情報処理能力が必要です。これらのリソースは、他の戦略的偶発事態への準備を低下させることなく無期限に維持することはできません。拡大された空中キャンペーンの歴史的分析は、容易にアクセス可能な標的が枯渇し、敵対者が適応戦術を実施するにつれて収穫逓減を示しています。
-
定義された勝利条件の不在:* どちらの交戦者も、作戦的に具体的で測定可能な勝利条件を表明していません。この不在は、無期限の紛争期間についての分析的懸念を提起しています。決意を実証するための両側の国内政治的圧力、外交的出口の欠如と組み合わせて、長期的な対立の条件を生み出しています。誤算、技術的事故、または第三者関与を通じた意図しないエスカレーションのリスクは、作戦期間と地理的拡大とともに増加しています。
-
重要な監視指標:* 組織と分析者は以下を監視すべきです。(1)攻撃数量に対する標的枯渇率、(2)GCC加盟国間の連合結束、および(3)人道的危機拡大率。各指標は、現在の作戦軌道が交渉による解決に向かうのか、それとも長期的な消耗戦争に向かうのかを示唆しています。
戦略的計画への含意
中東への露出を持つ組織は、サプライチェーン混乱に対する脆弱性評価、石油価格変動に対する通貨ヘッジ戦略、および難民人口管理のための偶発事態計画を実施すべきです。外交的行為者は、公式な交渉がない場合でも、誤算を防ぐためにバックチャネル通信の確立を優先すべきです。脱エスカレーションのための窓口は、作戦週ごとに測定可能に狭まります。3ヶ月を超える継続的な作戦は、不可逆的な地域的変換のリスクを実質的に増加させています。
作戦的指標と実行の現実
米国中央軍は、1ヶ月間にわたるイラン全域での1万1000以上の攻撃を開示しています。これは見出し数字を超えた精査を要求する数量です。これは革命防衛隊施設、ミサイル生産施設、指揮センター、および兵站ネットワークを網羅しています。しかし、実務家は攻撃数量と作戦的有効性を区別する必要があります。
-
重要な制約*:各攻撃は有限なリソースを消費します。巡航ミサイルは1ユニットあたり150万ドルから200万ドルの費用がかかります。精密誘導弾薬は平均25万ドルから50万ドルです。現在のレートでは、30日間のキャンペーンは弾薬だけで27億5000万ドルから55億ドルを消費し、燃料、人員、および保守を除外しています。高度な弾薬の補給タイムラインは6ヶ月から18ヶ月に及び、将来の作戦を制約する在庫枯渇リスクを生み出しています。
-
情報処理のボトルネック*:標的識別、検証、および優先順位付けには、ほぼ最大容量で動作する人間の分析者と自動化されたシステムが必要です。飽和は、受信した標的データが処理スループットを超える場合に発生します。歴史的先例(砂漠の嵐、イラク作戦)は、このしきい値が通常、継続的な作戦の4週間から6週間後に出現することを示しています。現在のタイムラインは、米国の情報システムが飽和に近づいているか、飽和状態にあることを示唆しています。
-
標的設定戦略は制約を明らかにします*:分散した代理勢力ネットワークよりも集中型の指揮統制ノードとミサイル生産施設の優先順位付けは、意図的なトレードオフを示しています。固定インフラの破壊は作戦的に実行可能です。分散したネットワークの排除は不可能です。このギャップは、述べられた目標(イランの地域的影響力の低下)と達成可能な標的(集中型軍事資産)の間に存在し、重要な計画の脆弱性を表しています。
-
収穫逓減軌道*:歴史的な空中キャンペーンは予測可能な低下曲線を示しています。初期の攻撃は高価値で容易に位置特定できる資産(指揮センター、飛行場、貯蔵庫)を標的とします。その後の波は、分散した、または強化された標的を位置特定するためにより深い情報浸透を必要とします。4週間から5週間までに、敵対者が対策を実施するにつれて、攻撃から破壊された標的への比率は40パーセントから60パーセント低下します。分散化、偽装、冗長性、および欺瞞。
-
リスク評価*:明確な勝利条件なしに8週間から10週間を超える継続的な作戦は、3つの作戦的リスクを生み出します。兵站パイプラインの故障(弾薬不足)、情報低下(標的不足、誤検知増加)、エスカレーション螺旋(敵対者の絶望が無謀さを増加させる)。
イランの多面的報復戦略
作戦能力と持続性
イランは、イスラエルの標的を超えて攻撃を拡大し、米国の軍事インフラを保有する湾岸アラブ諸国(アラブ首長国連邦、バーレーン、サウジアラビア)への体系的な攻撃を実施しています。この多方向アプローチは、連合全体に分散したコストを課しながら、複数の劇場全体で米国の防空能力をテストしています。
-
能力評価*:イランの実証された兵器庫には以下が含まれます。弾道ミサイル(シャハブ3、ファテ110):500キロメートルから2000キロメートルの範囲、中程度の精度。巡航ミサイル(スマル、ハリジ・ファルス):2000キロメートル以上の範囲、改善された誘導。無人システム:シャヘド136(徘徊弾薬)、偵察ドローン。代理勢力:フーシ派(イエメン)、民兵(イラク・シリア)、レバノンのヒズボラ。
-
制約*:イランは在庫を枯渇させることなく無期限の多面的攻撃を維持することはできません。弾道ミサイルと巡航ミサイルは製造に数ヶ月を要します。各攻撃は利用可能な在庫を減らします。情報は、イランが300から500の作戦的弾道ミサイルと1000以上の巡航ミサイルを保有していることを示唆しています。現在の攻撃率(すべての前線にわたって週あたり50から100ミサイル)では、在庫枯渇は8週間から12週間以内に重大になります。
-
連合の脆弱性*:湾岸諸国は非対称標的設定のジレンマに直面しています。米国の軍事的存在は安全保障保証を提供しますが、彼らを標的にします。ワシントンから距離を置くことは防空支援と情報共有の喪失のリスクを伴います。これは、同盟国が攻撃を吸収しながら継続的な同盟が国家利益に役立つかどうかを計算する「人質」ダイナミクスを生み出しています。
-
測定可能な圧力点*:サウジアラビアとアラブ首長国連邦はそれぞれ15から25の攻撃を吸収しています。国内政治的コストは各民間人死傷者で蓄積します。エネルギーインフラの損害(精油所、淡水化プラント)は経済的構成要素を生み出し、交渉を要求しています。ホルムズ海峡での海運混乱は貿易収益を減らします。通過の保険料は200パーセントから400パーセント上昇します。
-
持続性の問題*:体系的な標的設定にもかかわらずイランが多面的攻撃を維持する能力は、(a)米国の情報推定を超える資産分散の成功、または(b)消耗戦争の受容のいずれかを示唆しています。最初は、より深いイランの回復力を示唆しています。2番目は、一方の側が決定的な利点を達成しない限り、無期限の紛争を示唆しています。現在の軌道を考えると、これは起こりそうにありません。
人道的および経済的連鎖
定量化可能な影響と組織的リスク
軍事作戦は戦闘地域を超えて、測定可能な人道的および経済的結果をもたらします。
-
インフラストラクチャ損傷の連鎖*:
-
電力網の遮断はイランおよび湾岸諸国全域で800万~1500万人の民間人に影響を与えています
-
水道システムの損傷は淡水化能力を20~40%低下させ、乾燥地域で深刻な不足を引き起こしています
-
輸送ネットワークの破壊(港湾、道路、空港)はサプライチェーンを混乱させています
-
医療施設の過負荷:被災地域のベッド稼働率が150~200%を超過し、手術用医療品の不足が報告されています
-
グローバルサプライチェーンの混乱*:
-
アルミニウム生産:イランのアルマハディ製錬所(年間40万トン規模)が損傷し、世界的なアルミニウム価格が8~12%上昇しています
-
石油市場:ホルムズ海峡の通行障害により1バレルあたり5~15ドルのボラティリティが生じており、世界の石油の20%がこの海峡を通過しています
-
海運:湾岸通行の保険料が200~400%上昇し、アジア・ヨーロッパ航路への迂回により2~3週間の遅延が発生しています
-
自動車、航空宇宙、建設セクターが部品不足とコスト上昇を経験しています
-
死傷者および避難者数*(異議あり;範囲は報告差異を反映):
-
直接戦闘死亡者:2000~5000人(軍人および民間人の合計)
-
避難者:被災地域全域で50万~120万人
-
難民流出はシリア難民を既に受け入れている受け入れ国(トルコ、ヨルダン、レバノン)に負担をかけています
-
復興費用推定*:
-
イラン:500億~1500億ドル(インフラ、産業能力)
-
湾岸諸国:300億~800億ドル(エネルギー、淡水化、港湾)
-
グローバル経済への影響:1000億~3000億ドル(サプライチェーン混乱、市場ボラティリティ、保険コスト)
-
組織的含意*:
-
中東サプライチェーンを持つ企業は4~8週間の遅延と15~25%のコスト増加に直面しています
-
エネルギー依存セクター(自動車、化学、製造)は利益率の圧縮を経験しています
-
保険およびロジスティクス企業は請求件数の急増と容量制約に直面しています
-
金融市場は被災経済のGDP成長率を2~4%低下させることを織り込んでいます
地政学的再編成と外交的麻痺
エスカレーション緩和への構造的障壁
紛争は地政学的シフトを加速させると同時に、紛争解決メカニズムを排除しています。
-
大国のポジショニング*:
-
ロシア:曖昧性を維持し、米国の資源転用と石油価格ボラティリティから利益を得ており、直接的な関与を回避しています
-
中国:経済的利益(エネルギー輸入、一帯一路インフラ)を保護し、エスカレーションを回避していますが、仲介は行いません
-
ヨーロッパ:懸念を表明していますが、影響力を欠いており、イランと米国同盟国の両者との経済関係を維持しています
-
地域的行為者の制約*:
-
トルコ:NATO加盟とイランとの経済関係のバランスを取っており、一方を疎外することなく仲介することはできません
-
エジプト:スエズ運河を管理し、収益を保護し、地域的な巻き込まれを回避するために中立を維持しています
-
サウジアラビア/UAE:攻撃を受けながら、米国の保護が継続的な同盟を正当化するかどうかを計算しています
-
外交インフラの機能不全*:
-
国連安全保障理事会は大国間の分裂(ロシア/中国の拒否権脅迫)により麻痺しています
-
アラブ連盟およびGCCは執行メカニズムのない声明を発表しています
-
以前の仲介チャネル(国連特使、地域仲介者)は脇に置かれるか拒否されています
-
すべての交戦者から十分な信頼を得ている中立的な当事者は存在しません
-
出口戦略の欠如*:どちらの側も明確な勝利条件または交渉トリガーを表明していません。これは、一方の当事者が決定的な軍事的優位を達成しない限り(現在の膠着状態の指標を考えると可能性は低い)、無期限の紛争軌道を生み出しています。
-
誤算リスク*:信頼できる通信チャネルがなければ、事故または第三者の行動は急速にエスカレートします。例:民間人死傷者の急増、代理勢力の越権行為、または技術システムの障害が意図しない対応を引き起こす場合です。
戦略的持続可能性の問題
作戦実行可能性の評価
1万1000以上の攻撃を維持するには、他の有事対応の準備を低下させることなく無期限に持続できないリソースが必要です。
-
弾薬枯渇のタイムライン*:
-
現在の消費率:週350~500回の攻撃
-
先進弾薬在庫(巡航ミサイル、精密誘導爆弾):現在の速度で8~12週間分
-
補充タイムライン:先進システムで6~18ヶ月
-
リスク閾値:在庫が30日間の作戦予備以下に枯渇すると、兵力態勢の制約が発生します
-
情報収集能力の飽和*:
-
目標の特定と検証には、目標あたり4~8時間(人間分析者の時間と自動処理)が必要です
-
現在のスループット:週1500~2000の検証済み目標
-
飽和点:週2500以上の目標(第4週までに到達または超過)
-
結果:誤検知率が増加し、攻撃効果が低下し、民間人死傷者リスクが上昇します
-
ロジスティクスパイプラインの負荷*:
-
燃料消費:持続的な航空作戦で1日あたり5万~10万ガロン
-
保守要件:常時、航空機の20~30%が定期保守のため稼働不可です
-
人員疲労:パイロットおよび乗員の交代サイクルが圧縮され、継続的な作戦開始後6~8週間で誤り率が増加します
-
サプライチェーン脆弱性:単一の障害(港湾損傷、輸送ネットワーク障害)が作戦全体に波及します
-
歴史的先例分析*:
-
砂漠の嵐作戦(42日間):ロジスティクス制約が重大になる前に目標を達成しました
-
イラク作戦(2003~2011年):初期計画を超えて延長され、ロジスティクス低下が作戦上の課題に寄与しました
-
アフガニスタン(20年間):無期限の作戦には恒久的なロジスティクスインフラが必要でした。コストは2兆ドルを超えました
-
現在の軌道*:明確な勝利条件のない8~10週間を超える作戦は、複合的なリスクを生み出します。追加の1週間ごとに以下の確率が増加します:
-
ロジスティクス障害(週あたり40~50%増加)
-
情報低下(週あたり30~40%増加)
-
エスカレーション螺旋(週あたり20~30%増加)
主要な洞察と含意
実務家向けモニタリングフレームワーク
- 紛争軌道を示す3つの重要指標*:
-
目標枯渇率(週単位で測定)
- 公開された攻撃数を追跡します
- 残存する高価値目標に関する情報コミュニティの評価を監視します
- 閾値:週単位の攻撃がベースラインより30%以上低下した場合、ロジスティクスまたは情報制約が拘束力を持っています
-
湾岸諸国間の連合結束力(月単位で測定)
- サウジアラビア、UAE、バーレーンからの米国同盟継続に関する公開声明を監視します
- 死傷者報告と国内政治的圧力を追跡します
- 閾値:いずれかの国が公開で交渉を呼びかけるか、軍事協力を削減した場合、連合の分裂が始まっています
-
人道的危機の拡大(週単位で測定)
- 難民流出、死傷者報告、インフラ損傷評価を監視します
- 国際人道支援機関の容量利用率を追跡します
- 閾値:人道的危機が国際対応能力を超えた場合(通常、利用可能なリソースの60~70%)、紛争終結への圧力が増加します
- 組織的リスク評価フレームワーク*:
| リスク分類 | 露出 | 緩和策 |
|---|---|---|
| サプライチェーン混乱 | アルミニウム、エネルギー、海運 | 調達を多様化し、在庫を2~3週間増加させ、代替ルートを確立します |
| 通貨ボラティリティ | 石油価格変動(1バレルあたり5~15ドル) | ヘッジ戦略を実施し、可能な限り長期契約を固定します |
| 難民人口 | 地域受け入れ国が過負荷 | 労働力への影響を評価し、労働市場混乱の偶発事態を計画します |
| 保険/ロジスティクス | 請求件数の急増、容量制約 | 代替プロバイダーを事前に手配し、準備金資本を増加させます |
| 市場ボラティリティ | 被災経済のGDP成長率2~4%低下 | 被災市場への露出を削減し、多様化を増加させます |
-
外交的行為者の優先事項*:
-
正式な交渉がない場合でも、誤算を防ぐために米国とイラン当局者間の秘密チャネル通信を確立します
-
地域的行為者(トルコ、エジプト)と調整して、偶発事態仲介フレームワークを開発します
-
交渉テンプレートを準備し、以下に対処します:弾薬枯渇タイムライン、人道的回廊、制裁緩和、安全保障保証
-
すべての当事者から信頼性を持つ第三者仲介者(スイス、オマーン、カタール)を特定します
-
決定タイムライン*:経過する週ごとに、エスカレーション緩和の窓は狭くなります。8~10週間を超えて持続する作戦は、以下のリスクを大幅に増加させます:
-
不可逆的な地域的変換(国家崩壊、代理勢力の増殖)
-
国際対応能力を超える人道的大惨事
-
大国の関与(ロシア、中国の介入)
-
外交関係と仲介インフラへの恒久的な損傷
-
推奨措置*:中東への露出を持つ組織は、2~4週間以内にリスク評価と偶発事態計画を完了する必要があります。外交的行為者は1~2週間以内に秘密チャネル通信を開始する必要があります。これらのタイムラインを超えた遅延は、作戦的および政治的ダイナミクスがますます制約されるにつれて、緩和効果を低下させます。

- 図3:大規模空爆キャンペーン実行の必須要素と相互依存関係*

- 図5:イランの多正面報復戦略と地域的展開*

- 図9:大国の地政学的ポジショニングと外交的分裂の構造*

- 図11:軍事作戦の持続可能性:継続要因と制約要因の相互作用*