このサンクスギビングのあなたの食卓にはAIスロップが乗っているのか

AI生成コンテンツをホリデーレシピソースから識別する

AI生成レシピは、人間が執筆したコンテンツと区別する測定可能な言語的・構造的パターンを示す。これらのパターンは料理専門知識ではなく、訓練データの最適化から生じる。具体的には以下に注意すべきだ。

  • 反復的な定型表現:* 「simply combine」「mix well」「season to taste」といった同一の構文が複数のレシピに逐語的に現れる現象。人間のレシピ開発者は技法の特異性に基づいて言語を変化させるが、アルゴリズム的システムは訓練コーパスからの高頻度パターンを再現する。

  • 不十分な材料リスト:* 「油」ではなく「オリーブオイル」「ニュートラルオイル」「植物油」といった具体的指定の欠如は、テスト済みの風味への影響評価が存在しないことを示唆する。料理専門家は経験的な感覚的成果に基づいて材料を指定するが、AIシステムは感覚的検証なしに尤もらしい代替案を生成する。

  • 前提:* 本分析は訓練データの構成が実際の料理方法論ではなく公開されたレシピを反映していること、また人間のレシピ開発者が実際の調理成果に基づいて具体性を優先することを前提とする。

  • 根拠:* AI言語モデルは訓練データにおけるパターン頻度に対して最適化され、機能的な調理知識ではなく最適化される。物理的テストなしに構文的に一貫した指示を生成し、確立された食品科学原理に違反するタイミング配列または材料の組み合わせを生成する。

  • 具体例:* AIが生成したサンクスギビングのスタッフィングレシピは、パンキューブを350°Fで3分間トーストしてから液体と直ちに混合し、合計15分間焼くことを指定するかもしれない。確立された食品科学は、パンが適切な水分低下を達成するために350°Fで10~15分を要すること、また組み合わせた料理が熱平衡と適切なテクスチャー発達に達するために45分以上を要することを示す。この矛盾はテストされていない生成を示唆する。

  • 実行可能な評価プロトコル:* レシピを実行する前に、体系的に以下をスキャンすること。(1)矛盾するタイミング配列、(2)定量化を欠く曖昧な測定値、(3)一般的な失敗モードのトラブルシューティング指導の欠如、(4)完成度を示す感覚的手がかりの欠如。疑わしいレシピを文書化されたテストプロトコルを持つ確立された参考文献と相互参照すること。『Joy of Cooking』(Rombauer et al.)、『Salt, Fat, Acid, Heat』(Nosrat)、または認定料理機関からのレシピ。疑わしいレシピはサンクスギビングの2~3週間前に縮小規模で実行し、テストされていないコンテンツに主要な食事成分をコミットするのではなく。

ホリデーレシピのAI生成判定フロー。ユーザが4つのチェックポイント(反復的な定型表現の検出、材料リストの十分性、調理タイミングの矛盾、感覚的手がかりの記載)を段階的に評価し、各段階での判定結果に基づいて信頼性レベル(信頼性が高い、可能性中程度、可能性高い、可能性非常に高い)を決定するチェックリスト形式の意思決定ツリー。

  • 図2:AI生成レシピ検出プロトコル(4段階評価フロー)*

フードブログとデジタルレシピプラットフォームの精査

信頼できるレシピプラットフォームは透明な編集プロセス、一貫した人間による著者帰属、文書化されたテストプロトコルを示す。以下の基準を使用してプラットフォームを評価すること。

  • 編集上の透明性:* プラットフォームが著者の認定資格、テスト方法論、改訂履歴付きの公開日を公開しているかどうかを検証する。本物のレシピ作成者は個人的なテスト叙述、比較テストに基づいた具体的なブランド推奨、および技法が意図した成果を生成する理由の機械的説明を含める。

  • 前提:* 本分析は編集上の透明性がコンテンツテストの厳密性と相関し、人間が執筆したコンテンツがアルゴリズム生成から欠落している文脈情報を含むことを前提とする。

  • 根拠:* 検索エンジンの可視性を最適化するコンテンツファームは、料理の正確性よりもキーワード取得を優先し、人間のテストなしで大量のレシピバリエーションを公開する。これらのシステムは技術的正確性または実用的実行可能性をフィルタリングする編集監視メカニズムを欠く。

  • 具体例:* 2つのクランベリーソースレシピを比較する。人間がテストしたバージョンには以下のような文書が含まれる。「3つの砂糖濃度(3/4カップ、1カップ、1 1/4カップ)をテストし、1カップが私の家族が好む酸っぱい甘いバランスを生成することを決定した。190°Fで12~15分間、ゲルポイントに達するまで調理する。」AI生成バージョンは温度指定、時間範囲、またはテスト文書なしで「とろみがつくまで調理する」と述べ、個人的な文脈や検証履歴を提供しない。

  • 実行可能な精査プロトコル:* (1)ホリデーシーズンが始まる前にキュレーションされたソースリストを確立する。(2)コメントセクションで著者エンゲージメントパターンを確認する。本物の開発者は特定の技術的質問に応答し、アルゴリズム的システムは一般的な返信を投稿する。(3)写真の一貫性を検証する。本物のブログは可変照明と機器を備えた実際のキッチン条件を文書化し、AI対の画像はしばしばストック写真の特性または視覚的矛盾を表示する。(4)テンプレート化された返信ではなく特定の質問への応答を伴う本物のエンゲージメントパターンを持つソーシャルメディアの存在を確認する。(5)プラットフォームがテスト手順と編集基準を明示的に文書化していることを確認する。(6)著者の認定資格を料理機関または専門組織に対して相互参照する。

レシピプラットフォームの信頼性を評価するための4軸マトリックス。編集透明性、著者認証、テスト文書化、ユーザレビュー検証の各基準について、赤色で高い信頼性基準、黄色で中程度、緑色で低い基準を示す。各基準の詳細内容を記載し、すべての高基準を満たすことで推奨プラットフォームとして判定される流れを視覚化。

  • 図4:レシピプラットフォーム信頼性評価マトリックス*

AI支援食事計画ツールの評価

AI食事計画アプリケーションは組織的な足場を提供できるが、実装前に人間による検証が必要だ。人間の専門知識を増強するツールと、制約検証なしにテストされていないコンテンツを生成するツールを区別すること。

  • 評価方法論:* 特定の現実的な制約を入力してツールをテストする。食事制限、ゲスト数、機器の制限(オーブン容量、バーナー利用可能性)、タイミング要件、材料の利用可能性。ツールの出力がこれらの制約を考慮するか、それらを違反する推奨事項を生成するかを評価する。

  • 前提:* 本分析はAIシステムが実用的実行可能性ではなくコンテンツ生成速度に対して最適化され、現実的な調理環境がアルゴリズム的システムが適切にモデル化しない制約を課すことを前提とする。

  • 根拠:* AIシステムは頻繁に現実的な調理ロジスティクスを考慮できない。同時オーブン空間要件が異なる温度で、複数の料理の適切な配列が段階的な準備タイムラインを伴い、高ストレスのホリデー期間中の現実的な準備タイムライン。これらの失敗は、システムが物理的実行可能性ではなく尤もらしい推奨事項に対して最適化されるため発生する。

  • 具体例:* AIツールは、325°Fで1ポンドあたり13分間七面鳥をローストしながら、同時に350°F、375°F、400°Fで3つのキャセロールを焼くことを提案するかもしれない。人間の食事計画者はこれが不可能なオーブン管理を作成することを認識する。温度の競合、不均一な熱分布、および標準的な住宅用オーブン容量内で順序立てて、または並行して実行できないタイミング配列。

  • 実行可能な実装プロトコル:* (1)AI生成食事計画を検証された実行戦略ではなく、開始組織フレームワークとしてのみ使用する。(2)AI生成ショッピングリストを料理知識と比較して、欠落している材料、不正確な数量、または料理成果を変更する代替品を特定する。(3)推奨事項が適切なタイミング配列を考慮しているかどうかを確認する。45分以上を要する料理は15分の準備と同時にスケジュールされるべきではない。(4)機器実行可能性を評価する。オーブン容量、バーナー利用可能性、カウンタースペースが推奨される調理方法と一致することを確認する。(5)ツールが失敗するときのバックアップ戦略と予備レシピを確立する。(6)サンクスギビングのAI生成食事計画に完全に依存しない。補足するために使用し、人間の専門知識と実用的な経験を置き換えない。

AI支援型食事計画ツールの評価フロー。ユーザが食材・制限事項・好みを入力し、各項目の入力検証を経てAI処理エンジンに送信。AI出力は栄養バランス・レシピ妥当性・制限遵守の3つの検証ポイントで検証され、人間による最終確認で承認・修正・却下のいずれかに分岐。承認時は食事計画データベースに保存、修正時はAI再処理、却下時は手動作成へ進むプロセスを段階的に表現した図。

  • 図6:AI食事計画ツール評価プロセス(検証段階付き)*

伝統的な家族レシピの保護

家族レシピは置き換え不可能な文化的、世代的、認識論的価値を持つ。それらは暗黙的知識をエンコードする。感覚的手がかり、タイミング調整、技法の変化。AIシステムが複製できない。詳細な文脈的注記を使用して伝統的なレシピを文書化し、技法、タイミング指標、感覚的マーカーをキャプチャする。

  • 文書化の優先順位:* 家族のレシピカードをオンラインバージョンと比較する。多くの古典的な料理はコンテンツファームによってアルゴリズム的に修正されており、検索エンジンランキングを最適化しているが、真正性保存ではない。これらの修正は頻繁に誤りを導入するか、本物の家族の伝統を希釈する実質的な変更を導入する。

  • 前提:* 本分析はアルゴリズム的スクレイピングとレシピの再生成が体系的誤りを導入し、より若い家族成員が修正を認識することなく本物の準備のためにAI改変バージョンを無意識に代替する可能性があることを前提とする。

  • 根拠:* AIシステムは公開されたレシピをスクレイピングし、検索可視性に対して最適化された修正で再生成する。これらの修正は頻繁に誤りを導入する。システムが特定の技法または測定値が意図した成果を生成する理由を理解していないため。結果は本物に似ているが、本物の結果を生成できないレシピだ。

  • 具体例:* あなたの祖母の七面鳥スタッフィングレシピは「パンを湿らせるのに十分なブロス」を指定する。経験的キャリブレーションを必要とする感覚的測定。オンラインAI生成バージョンはこれを正確な液体測定値(例えば「2カップブロス」)に変換し、パンの水分変化、材料密度、または環境湿度を考慮しない。結果。実際の条件に応じて、本物の準備と一致しないどちらかのべたべたした、または乾いたスタッフィング。

  • 実行可能な保存プロトコル:* (1)人間の文脈と意思決定根拠を保存する完全な帰属と準備叙述を備えた非公開デジタルアーカイブを作成する。(2)家族の調理を定義する不正確な測定値と直感的な調整を文書化する。これらは本物の料理知識移転を表し、自動化されたシステムで複製できない。(3)家族成員に本物の指示とアルゴリズム的に修正されたバージョンを区別することを教える。オリジナルカードをオンラインバリエーションと比較することで。(4)親戚がAI生成バリエーションを無意識に使用する場合、外交的に彼らを元の方法に戻す。並列比較で。(5)経験豊富な家族成員が伝統的な料理を準備するビデオまたはオーディオドキュメンテーションを記録し、言語的手がかりと技法調整をキャプチャする。(6)どの家族成員がレシピ進化に貢献し、彼らが意図的に導入した修正を文書化するバージョン管理を維持する。

リアルタイムでのAIレシピ失敗のトラブルシューティング

レシピが根本的に欠陥があることを示す初期警告兆候を認識する。材料が適切に乳化しない、調理時間が生または焦げた結果を生成する、または技法が確立された食品科学原理に矛盾する。失敗する料理を救済できるか放棄すべきかを判断するための迅速な評価スキルを開発する。

  • 失敗指標:* (1)レシピ説明に矛盾するテクスチャ成果(例えば、指定されたとろみ時間にもかかわらずグレービーが薄いままである)、(2)予期しない結果を生成する材料相互作用(例えば、分離、凝固、または結晶化)、(3)不可能な配列を作成するタイミング配列(例えば、異なるバーナーで同時アクションを必要とする)、(4)意図した成果に矛盾する温度指定(例えば、繊細なタンパク質に対する高温指示)。

  • 前提:* 本分析はAI生成レシピが実用的テスト検証を欠き、実行中の失敗が同じ指示への継続的な遵守が回復を生成しないことを要求することを前提とする。代わりに、失敗メカニズムを特定し、食品科学原理に基づいて是正技法を実装するための迅速な診断フレームワークが必要だ。

  • 根拠:* AI生成レシピは経験的テスト検証を欠く。実行中に失敗する場合、同じ指示への継続的な遵守は回復を生成しない。代わりに、失敗メカニズムを特定し、食品科学原理に基づいて是正技法を実装するための迅速な診断フレームワークが必要だ。

  • 具体例:* AIグレービーレシピは冷たいブロスに小麦粉を泡立てることを指示し、その後加熱してとろみをつける。これは冷液でデンプン粒が不均一に水和するため、滑らかなソースではなく塊を生成する。テストされたレシピは最初にルーを作成することを指定する(脂肪+小麦粉を一緒に加熱)。これはデンプン粒を液体添加前に均一にゼラチン化する。この基本的な技法はAI生成コンテンツからしばしば省略される。

  • 実行可能な緊急プロトコル:* (1)主要な料理が失敗するとき45分以内に実行できる各コースのバックアップレシピを維持する。(2)迅速なピボットを可能にする多用途パントリー材料を備蓄する。バター、クリーム、ストック、小麦粉、コーンスターチ、酸(レモン、酢)。(3)レシピが機能する理由を理解することに基づいてトラブルシューティングフレームワークを開発し、レシピ相談なしにリアルタイム修正を可能にする。(4)緊急相談に利用可能な経験豊富な調理人のネットワークを構築する。電話またはビデオ経由で。(5)一般的な救済技法を実践する。過塩辛い料理を修正する(希釈、デンプン添加)、加熱不足のタンパク質を修正する(代替調理方法)、テクスチャ問題を修正する(温度調整、乳化技法)。(6)将来のAIコンテンツ検出のためのパターン認識を構築するために失敗を体系的に文書化する。

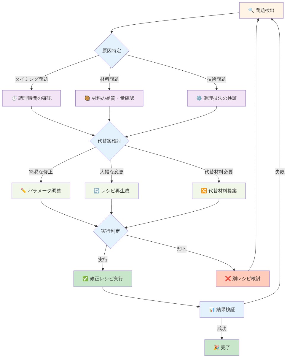
AI生成レシピの失敗時のリアルタイム対応フロー図。問題検出から始まり、タイミング・材料・技術の3つの原因特定パスに分岐。各パスから代替案検討(パラメータ調整・レシピ再生成・代替材料提案)に統合され、実行判定で修正レシピ実行または別レシピ検討に分岐。結果検証で成功時は完了、失敗時は問題検出に戻るループ構造を示す意思決定ツリー。

  • 図10:AI レシピ失敗時のリアルタイム対応フロー*

検証済みレシピライブラリの構築

疑わしいAIコンテンツへの将来の依存を排除し、テストされた人間が作成したレシピの個人的なコレクションを構築する。文書化された編集監視を持つ確立された出版社からのクックブック、検証可能な専門知識を持つ認定料理専門家からのレシピ、厳密なテストプロトコルと透明な方法論を持つプラットフォームからのコンテンツを優先する。

  • キュレーション基準:* (1)出版社の評判と編集基準、(2)著者の認定資格と専門的提携、(3)公開日と改訂履歴、(4)テスト文書と方法論の透明性、(5)長期間にわたるユーザーフィードバックとコミュニティ検証。

  • 前提:* 本分析は検証されたライブラリがホリデー調理の信頼できる基盤を提供し、AI生成コンテンツの拡散への脆弱性と信頼できるレシピの最後の瞬間のスクランブルを減らすことを前提とする。

  • 根拠:* キュレーションされた検証済みレシピのコレクションは一貫した信頼できる成果を提供する。これは高ストレスのホリデー期間中の認知負荷を減らし、時間圧力が最も高いときのソース信頼性のリアルタイム評価を排除する。

  • 具体例:* 数十年の人間のテストと編集監視を表す確立されたクックブックに投資する。『Mastering the Art of French Cooking』(Child, Bertholle, Beck; 1961; revised 2011)は広範なテストと教育的説明を伴う技法を文書化する。『Salt, Fat, Acid, Heat』(Nosrat; 2015)は調理原理の機械的理解を提供する。これらはアルゴリズム生成ではなく編集の厳密性と人間の専門知識を表す。

  • 実行可能なライブラリ開発プロトコル:* (1)何が機能したか、必要な調整、および結果に影響する環境要因を文書化する詳細なテストノートでレシピを整理する。(2)実際の調理経験に基づいて信頼性と難易度を追跡する評価システムを作成する。(3)完全な帰属とソース文書を維持しながら信頼できるレシピをデジタル化する。(4)食事制限、調理方法、スキル要件、準備時間による迅速な検索を可能にするタグシステムを開発する。(5)高圧ホリデー期間ではなく年間を通じて新しいレシピをテストする。(6)一貫して人間の専門知識と信頼できる結果を示す作業を持つレシピ開発者との関係を構築する。(7)あなたが加えた修正を文書化し、なぜそれが成果を改善したかを記録するバージョン管理を維持する。

検証済みレシピライブラリ構築の段階的フロー。上部から3つの情報源(公式レシピ、テスト済みブログ、家族レシピ)が検証プロセスに集約され、その後メタデータ付与、カテゴリ分類、アクセス管理を経て、最終的に検証済みレシピデータベースに格納される一連のプロセスを示す図。

  • 図12:検証済みレシピライブラリ構築フロー*

重要な要点と次のアクション

レシピソースを体系的に評価することでサンクスギビングのテーブルを保護する。それらにコミットする前に。AI生成コンテンツを以下を通じて認識する。(1)アルゴリズム生成を示す言語パターン、(2)食品科学原理に違反する不可能な指示、(3)人間のテストマーカーと編集上の透明性の欠如。

文書化されたテストを伴う透明な編集プロセスを示す検証されたソースを優先する。(1)本物の著者エンゲージメントと信頼性、(2)風味への影響に基づいた具体的な材料指定、(3)技法が機能する理由の機械的説明。

  • 直近のアクション:* (1)現在使用予定のレシピを監査する。矛盾する指示、曖昧な測定値、欠落したトラブルシューティング指導をチェックする。(2)ホリデーシーズンの圧力が激化する前に、検証されたソースのキュレーションされたリストを構築する。(3)不慣れなレシピを2~3週間前に縮小規模でテストする。(4)個人的な参考ガイドを作成するために調査結果を文書化する。将来の食事計画のために。(5)検証されたソースを家族や友人と共有し、AI生成コンテンツへのコミュニティ抵抗を構築する。あなたのサンクスギビングの食事は、人間の料理専門知識だけが提供できる本物性と信頼性に値する。

重要な指摘と次なる行動:AI飽和情報環境における耐性の構築

感謝祭のテーブルを守るには、レシピの出典を体系的に評価してから実行に移す必要がある。だが本質的な問題は、このプロセスが単一の食事を超えた価値を持つという点にある。あなたは情報リテラシーのスキル、失敗認識能力、判断枠組みを発展させている。AI生成コンテンツがますます蔓延する時代において、これらの能力は複数の領域で機能する。

言語的パターン、不可能な指示、人間によるテスト痕跡の欠如を通じてAI生成コンテンツを認識せよ。透明性のある編集プロセスと真正な著者の関与を持つ検証済みの出典を優先すること。より重要なのは、この評価プロセスを使用して、レシピがなぜ機能するのかについての自らの理解を構築することだ。基礎となる原理を理解することで、適応、トラブルシューティング、革新が可能になる。

  • 今年の感謝祭に向けた即座の行動:* 現在計画しているレシピを監査し、矛盾した指示、曖昧な計量、トラブルシューティング指導の欠落を確認すること。ホリデーシーズンの圧力が高まる前に、検証済みの出典のキュレーションリストを今から構築せよ。不慣れなレシピは数週間前に小規模でテストすること。調査結果を記録して、将来の食事計画のための個人的な参考ガイドを作成すること。

  • より長期的な展望:* 検証済みの出典を家族や友人と共有し、AI生成コンテンツに対するコミュニティの耐性を構築すること。自らのレシピライブラリと料理知識の構築に投資すること。真正性とテストを優先するレシピ制作者とプラットフォームとの関係を発展させること。AI生成コンテンツが遍在化するにつれて、人間の専門知識、透明性のある出典、検証済みの品質は個人的にも文化的にも、ますます価値を増す。

感謝祭の食事は、人間の料理専門知識がもたらす真正性と信頼性に値する。だがより広く見れば、ノイズからシグナルを区別する能力、失敗パターンを認識する能力、リアルタイムで適応的な決定を下す能力—これらの能力は急速に本質的な職業的コンピテンシーとなりつつある。このホリデーシーズンを、それらを構築する機会として活用すること。それ以外に、あなたの判断力を鍛える道があるだろうか。