失踪:時系列と初期対応
京都府南丹市に住む11歳の男児が、警察による集中的な捜索活動開始の約1ヶ月前から行方不明となっています。失踪の正確な日時と最後の確認目撃については、警察の公式発表に照らして検証が必要です。この時間的基準線は、経過時間の算出と捜査対応プロトコルの評価に不可欠です。
初期対応手続きは、通常、確立された児童失踪プロトコルに従います。家族による近隣地域の捜索、教育機関と同級生ネットワークへの連絡、地元警察への通報が含まれます。失踪から正式な警察関与までの間隔—運用上は民間捜索から制度的捜索能力への移行と定義されます—は、失踪者捜査における重要な変数を構成します。この遅延期間は、捜査の複雑性と回復確率に直接相関しますが、本件における具体的なタイミングは公式情報源からの確認が必要です。
南丹市の地理的特性は、文脈的要因と捜査上の制約の両方を提示します。京都府北部に位置する同市は、住宅地が散在する山岳地形を包含しています。この半農村的地理は、複数の環境変数を生成します。地形の複雑さが捜索アクセス性に影響を与え、人口密度が目撃者の利用可能性に影響を与え、児童の独立性に関する文化的規範が行動基準の仮定に情報を提供します。11歳は、独立した山岳ナビゲーションに十分な身体能力を示しますが、危険な環境での長期的な自律的活動に必要な意思決定の成熟度と生存知識に欠けています。この発達的制約は、捜索戦略の策定に関連しています。
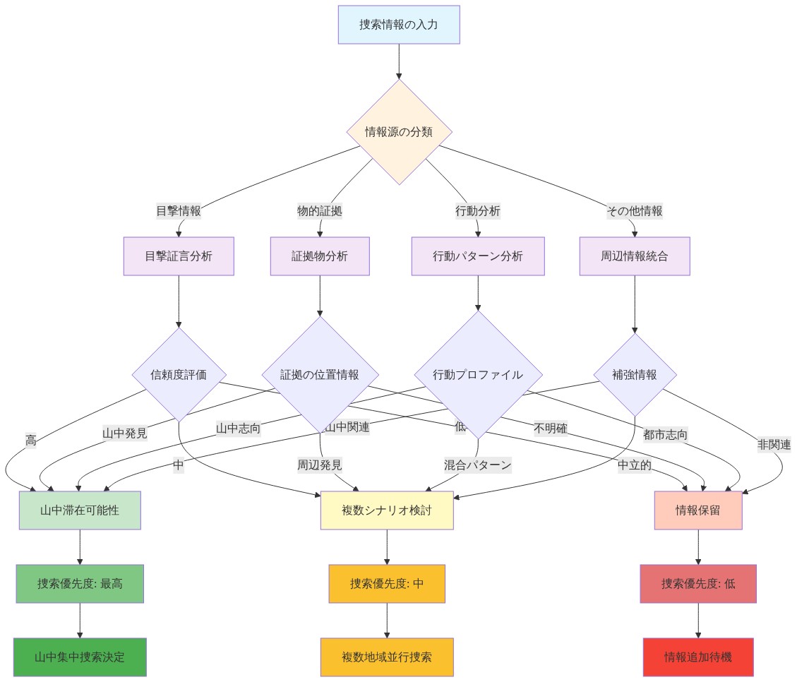
指定日に集中的な山岳捜索活動を開始する決定は、警察が証拠フィルタリングを適用して地理的焦点を絞ったことを示唆しています。分散した捜索パターンから定義された区域への集中的努力への戦術的転換は、以下のいずれかを示唆しています。(1)児童を特定の場所に配置する目撃者証言、(2)予備捜査中に発見された物的証拠、(3)可能性のある移動パターンを予測する行動分析、または(4)これらの組み合わせ。この地理的優先順位付けの捜査的根拠は、捜索戦略の妥当性を評価するために明示的に文書化される必要があります。
家族の状況、児童の記録された日常活動、失踪に先立つ報告された行動異常は、捜査的基準線を確立します。農村部の地域社会の文脈では、屋外探索における児童の自律性がより大きく許容される傾向があります。これは発達的独立性を支持する文化的規範ですが、環境危険が過小評価されたり、リスク評価能力が発達的に限定されたりする場合、脆弱性を同時に生成します。
山岳捜索活動:方法と課題
警察は、児童の住宅地に隣接する山岳地形全域で体系的な捜索活動を展開しています。現代の山岳救助活動は、複数の方法論的アプローチを採用しています。地上ベースのグリッド捜索チームが体系的な地形カバレッジを実施し、嗅覚追跡を利用する犬ユニット、無人システムによる航空偵察、密集した植生内の生物学的熱署名を検出するための熱画像技術があります。各方法論は、環境条件に依存する異なる運用上の制約と有効性パラメータを提示します。
南丹の地形的特性は、実質的な運用上の障害を提示します。密集した森林キャノピーは光学的可視性を低下させ、航空監視の有効性を制限します。地形特性—急な傾斜、峡谷、潜在的に不安定な土壌条件—は、捜索要員に対する物理的危険を生成し、特定の区域へのアクセス性を制限します。季節的環境変数—現在の気象条件、日中時間、周囲温度範囲—は、捜索チームの運用能力と、児童が環境内で負傷または迷子になった場合の生存確率計算の両方に直接影響を与えます。
捜索活動の調整には、体系的なゾーン分割、資源配分プロトコル、および機関間通信インフラストラクチャが必要です。これにより、冗長な努力を防ぎ、地理的カバレッジの包括性を確保します。専門的な救助ユニット、ボランティア要員、および専門的な捜索組織は、効率を最大化するために定義された運用パラメータ内で活動する必要があります。
この特定の山岳区域への捜索努力の集中は、方向的な捜査的証拠を示唆しています。妥当な証拠的根拠には、児童を周辺地域に配置する目撃者陳述、特定の場所での屋外探索の好みを示す記録された行動パターン、予測的行動モデルと一致する地形特性、または予備捜査段階中に回収された物的証拠が含まれます。各証拠的カテゴリーは、異なる捜査的フォローアップ・プロトコルと資源配分戦略を必要とします。
環境的および季節的条件は、捜索活動を実質的に制限します。秋冬の山岳環境は、複合的なリスク要因を提示します。日中時間の短縮が捜索窓の期間を制限し、温度変動が捜索チームの運用能力と露出した児童の生存期間の両方に影響を与え、地形危険(湿度誘発滑り、シェルターまたはナビゲーション参照点を提供する植生の減少)があります。捜索活動は、包括的な捜査深度と時間的緊急性の間の運用上の緊張をナビゲートする必要があります。経過時間は、負傷、露出、または方向感覚喪失を伴うシナリオにおける生存確率と逆相関するためです。
日本における児童失踪事件:統計的文脈
日本の児童失踪率は、先進国の中でも比較的低いままですが、体系的な疫学的データは英語文献では限定的です。警察庁(NPA)は、児童失踪を個別のカテゴリーとして包括的な年間統計を公表していません。事件は通常、より広い失踪者データ内に分類されます。利用可能な証拠は、報告された事件の大多数(地域警察報告に基づいて推定70~80%)が、自発的な帰宅、家族による発見、または最後の既知位置から5キロメートル以内での発見を通じて72時間以内に解決されることを示唆しています。
延長された失踪—ここで運用上は接触または発見なしで30日を超える事件と定義されます—は、実質的に異なる捜査的プロファイルと結果を有する異なるサブセットを構成します。この時間的閾値は、捜査実務を反映しています。この期間を超える事件は、統計的に低い回復率を示し、相当な距離の移動、環境危険の関与、または自発的な出発と矛盾する状況を示唆しています。
疫学的分類は、複数の非重複クラスを識別します。(1)親権紛争と親による誘拐を含む家族関連事件(報告された事件の推定40~50%)、(2)見知らぬ人による誘拐(報告された事件の推定5%未満、ただし重大な報告バイアスの対象)、(3)自然環境で迷子になった児童、(4)個人的苦痛または紛争によって動機付けられた自発的な出発。本件の失踪児—約11歳—は、発達的に中間的な位置を占めています。独立した移動とナビゲーション試行に十分な運動能力を有していますが、リスク評価における神経学的に成熟した判断に欠けています。衝動制御と結果評価を支配する前頭前皮質の発達は、20代半ばまで継続します(Steinberg, 2008)。
農村部および半農村部の地理は、特定の変数を導入します。低い人口密度と大きな住宅間距離は、潜在的な誘拐犯との遭遇確率を低下させますが、同時に捜索地域を指数関数的に増加させます。南丹の地形—山岳地形と森林地域を特徴とする—は、記録された危険を提示しています。不慣れな森林環境での方向感覚喪失は、特にストレスまたは悪天候下の就学前児童で急速に発生します。垂直地形は負傷リスクを増加させ、救助活動を複雑にします。逆に、より緊密なコミュニティ・ネットワークと地元の環境知識は、捜索調整を促進する可能性があります。
1ヶ月の期間は、本件を延長された失踪カテゴリーに位置付けます。これは、統計的に低い自発的回復率と環境的または偶発的状況の可能性の増加に関連しています。
コミュニティ対応と社会的含意
失踪は、南丹の地元制度的および社会的インフラストラクチャを動員しています。記録された対応には、通常、ボランティア捜索調整(学校ネットワークと近隣協会を通じて行われることが多い)、コミュニティ・チャネルとソーシャルメディア・プラットフォームを介した情報配布、家族ロジスティック支援、および警察捜査チームとのリエゾンが含まれます。ボランティア捜索は、警察活動ほど体系的に組織されていませんが、補足的な捜索カバレッジを提供し、地形、アクセスポイント、およびコミュニティ内の児童行動パターンに関する地元の環境知識に貢献します。
心理的影響は、直接の家族単位を超えて拡大します。親の児童安全に関する不安は、活発な失踪事件中の影響を受けたコミュニティで測定可能に増加します。観察可能な行動転換には、独立した屋外移動許可の修正、親の監督強度の増加、および学校の下校手続きの変更が含まれます。これらの対応は、顕著な地元情報に基づく合理的なリスク再計算を反映していますが、実際のリスク水準は実質的に変わっていない可能性があります。
日本の児童養育文化的規範は、伝統的に独立した屋外探索を発達的に有益なものとして強調し、一部の西洋的文脈におけるより制限的なアプローチと対比しています。本件は、そのような発達的実践を維持することと、高まった知覚される危険に対応することの間に、記録された緊張を生成します。コミュニティの言説は、この紛争を暗黙的に反映しています。児童の自律性と発達的独立性と親の保護的義務のバランスを取ることです。
デジタル・プラットフォーム(ソーシャルメディア、メッセージング・アプリケーション、コミュニティ・ウェブサイト)は、二重に機能します。迅速な情報配布、ボランティア調整、および潜在的な目撃者報告に必要な持続的な公開認識を可能にする一方で、これらのチャネルは、誤った情報の伝播、未検証の推測、および捜査資源を消費する誤った手がかりを促進します。情報と誤った情報の区別は、活発な捜査において運用上重要になります。
メディア報道は、競合する命令の下で機能します。潜在的なヒントと目撃報告を生成するのに十分な公開関与を維持しながら、家族のプライバシーを保護し、感覚主義を回避して外傷を強化し、捜査の完全性を損なう推測的報道を防止することです。これらの目的間のバランスは、争点が多く、文脈に依存しています。

- 図8:行方不明事案における情報流通と社会的影響のサイクル*
捜査の優先順位と想定シナリオ
警察捜査は複数の並行仮説に基づいて展開されます。各仮説は異なる証拠体系と捜査方法論に支えられています。現在、積極的に検討されている主要なシナリオは以下の通りです。(1)山岳地形での偶発的な遭難または負傷、(2)特定のストレス要因に動機づけられた自発的な家出、(3)第三者の関与、(4)未だ特定されていない他の状況。この多仮説アプローチは、行方不明児童事件における標準的な捜査実務を反映しています。過度に早期にシナリオを絞り込むことは、重要な証拠経路の見落としをもたらすリスクを伴うためです。

- 図5:山中捜索集中化の根拠となる情報源の分析ツリー(捜索戦略意思決定フレームワーク)*
山岳地形での偶発的な遭難または負傷
「山中で遭難または負傷」というシナリオは、捜査資源を環境分析と行動予測に基づいた捜索救助活動へ向けます。このアプローチは、児童が最後に確認された場所からアクセス可能な地理的に限定された区域内に留まっていることを前提とします。捜査の優先事項には以下が含まれます。(a)当該児童の年齢と身体能力で踏破可能な地形を特定する地形分析、(b)負傷または方向感覚を失った児童が避難する可能性のある天然の避難所(洞窟、密生した植生、岩石地形)の特定、(c)季節的な気象パターンと生存期間への影響の分析、(d)行方不明児童の行動パターンに関する確立された研究に基づいた行動モデリング。
行方不明児童の行動に関する研究(Koester, 2008; Hill et al., 2015)は、児童が成人よりも最後に確認された場所に近い位置に留まる傾向があり、直線的なルートではなく円形のパターンで移動することが多いことを示しています。予測モデルは、年齢別の移動能力の制限、ナビゲーション能力、避難所を求める可能性対帰宅を試みる可能性を考慮に入れています。児童の住居近くの山岳地形に捜索活動を集中させるという決定は、入手可能な証拠(目撃者の証言、物的証拠、または地理的分析のいずれであれ)がこのシナリオを資源配分を正当化するのに十分な確率で支持していると警察が判断していることを示唆しています。
自発的な家出
「自発的な家出」シナリオは、行方不明に先立つ心理的、社会的、環境的要因の調査を必要とします。捜査の優先事項には以下が含まれます。(a)家族、学校職員、同級生との体系的な聞き取り調査。最近の行動変化、表明されたストレス、または開示された問題に関するもの、(b)児童の社会的関係、学業成績、家族力学の分析、(c)ソーシャルメディア活動、メッセージングパターン、検索履歴、オンライン通信を調査するデジタルフォレンジック。行方不明との時間的相関を検討、(d)家出の先例または家を出たいという願いの表明の特定。
この捜査経路は、児童が自発的な家出を実行するのに十分な動機、計画能力、目的地に関する知識を有していたことを前提としています。年齢に応じた評価が重要です。約10歳以下の児童は、通常、継続的な自発的な不在に必要な認知発達と資源へのアクセスを欠いています。デジタル足跡分析は、計画指標(交通手段の検索、目的地調査、未知の連絡先との通信)または行方不明に先立つ感情指標(ストレスの表現、自殺念慮、紛争叙述)を明らかにする可能性があります。
第三者の関与
第三者関与のシナリオは、犯罪的な誘拐と非犯罪的状況(例えば、他者が引き起こした偶発的な負傷、知人による無断の連れ去り)の両方を包含します。この捜査経路には以下が必要です。(a)当該地域における不審な個人、車両、または活動に関する体系的な目撃者聞き取り調査、(b)住宅、事業所、公共の場からの利用可能な監視映像の検討、(c)児童の既知の連絡先と最近の相互作用の分析、(d)確立された犯罪学的枠組みに基づいた潜在的な容疑者の行動的および心理的プロファイリング、(e)関連する犯罪歴を有する登録犯罪者の全国データベースとの調整。
このシナリオは、捜索救助活動とは異なる専門知識と資源配分を要求します。特殊捜査部隊、法医学分析能力、および潜在的な省庁間調整を含みます。報告された不審な活動または目撃者の観察がない場合でも、このシナリオは除外されません。多くの誘拐は観察可能な指標なしに発生するためです。
資源配分と捜査判断
山岳捜索活動の強化は、警察によるシナリオ確率と資源効率の評価を反映しています。この配分決定は以下によって情報提供される可能性があります。(a)自発的な家出または第三者関与を支持する証拠の欠如、(b)山岳地形を最も可能性の高い場所として示す地理的分析、(c)特定の地域に注意を向ける目撃者の証言または物的証拠、(d)捜索の実行可能性に影響する時間的要因(経過時間、気象条件、季節的考慮)。
行方不明児童事件における捜査資源配分は、制約付き最適化問題を表しています。利用可能な人員と機器は、確率評価と時間的感度に基づいて競合する捜査経路に分配される必要があります。山岳捜索活動を優先させるという決定は、このシナリオが児童を生きた状態で発見する最も高い確率を提示している、または時間的感度が高い要因(気象悪化、負傷の進行)が確率評価に関わらず直ちに集中的な捜索を必要とすることを示す警察判断を示しています。
時間的ダイナミクスと捜査の持続可能性
拡張された捜査期間(時間ではなく日数および週数で測定される)は、異なる捜査上の課題をもたらします。初期の捜査エネルギーと公共の注目は自然に時間とともに減少しますが、行方不明児童事件は拡張された期間にわたって持続的な捜査努力を必要とします。新しい証拠が出現または出現しなくなるにつれて、また時間的要因がシナリオ確率を変更するにつれて、捜査の優先事項は継続的に再評価される必要があります。
ボランティア捜索の調整は、拡張操作における特定の課題を提示します。ボランティアの疲労を管理しながら捜索品質と安全基準を維持すること、冗長な捜索努力を防ぐこと、コミュニティの参加を維持することです。捜査機関は、可視的な捜索活動の心理的利益と、調整されていないボランティア努力の実際的な非効率性のバランスを取る必要があります。
主要な論点と次のアクション

- 図14:児童安全向上に向けたステークホルダー責任マトリックス(ガバナンス理論に基づく)*
捜査状況と証拠に関する考慮事項
集中的な山岳捜索は、特定の運用上の仮定に基づいて述べられた定義された捜査段階を構成しています。警察資源の近接した山岳地形への集中は、以下のいずれかを示唆しています。(1)捜索パラメータを指示する物的証拠の発見、(2)方向性のある移動を確立する目撃者の証言、(3)蓄積されたデータに基づいた初期捜査仮説の再評価。これらのシナリオ間の区別は、事件の軌跡に実質的に影響を与え、捜査の完全性が許す場合、公式声明を通じて明確にされるべきです。
経過した1ヶ月のタイムラインは、この事件を拡張行方不明分類内に位置付けます。日本における行方不明児童事件に関する疫学的データ(出典:警察庁統計)は、72時間を超えて未解決のままである事件が統計的に低下した解決率を示していることを示しています。ただし、農村地形事件は、捜索アクセス可能性と目撃者密度を含む異なる変数を提示し、直接的な統計比較を複雑にします。
利害関係者のための運用上の考慮事項
-
捜索調整担当者向け:* 持続的な捜索強度は、以下を区別する明示的な資源管理プロトコルを必要とします。(a)特殊な地形訓練を受けた専門的な捜索チーム、(b)定義された運用上の境界を有する組織化されたボランティア部隊、(c)非公式なコミュニティの参加。各カテゴリーは、文書化されたプロトコルを正当化する異なる責任、調整、および証拠保全の含意を提示しています。
-
情報管理向け:* 公開の透明性と捜査保護の間の緊張は、開示の定義された基準を必要とします。具体的には、目撃者身元保護、捜査仮説の保護、家族プライバシーの保全は、臨機応変の決定ではなく明示的なガイドラインを通じて運用化される必要があります。家族の心理的支援サービスは、捜査プロセスに従属するのではなく、それと並行して文書化されるべきです。
政策枠組みの検討
体系的な評価は以下に対処すべきです。
-
農村部の緊急対応プロトコル: 都市部と半農村部の管轄区域間の対応時間の差異の評価、拡張操作のための資源配分メカニズム、省庁間調整構造(警察、消防、地方自治体)。
-
アラートシステムの有効性: 通信インフラが可変である地域でのアラート配信メカニズムの検査、アラート特異性(地理的精度、記述的正確性)と誤検知率および公共の対応疲労の評価。
-
児童保護枠組み: 年齢コホートと農村部の文脈全体における監督規範と独立性期待の明確化、既存のガイドラインの文書化と政策と地域社会の実践の間のギャップの特定。
-
メディア報道基準: 公共の利益と捜査上の妥協を区別する証拠に基づいたガイドラインの開発、定義された捜査段階での開示に適切な情報カテゴリーの仕様。
前進への重要な経路
直近の期間は、定義された証拠の可能性を提示しています。(1)標的地形からの物的証拠の回収、(2)強化されたコミュニティ関与から出現する目撃者情報、(3)捜索活動を通じた直接的な発見。同時に、捜査プロトコルは、山岳中心の捜索努力が指定された地形を解決なしに使い果たすべき場合、明示的な応急経路を維持すべきです。
事件解決経路には、状況的な明確化を伴う回収、行方不明の代替説明の特定、または未解決事件としての継続が含まれます。各結果は、コミュニティリスク評価と政策改善のための異なる含意を生成します。捜査方法論と決定ポイントの文書化(解決経路に関わらず)は、日本の農村部における児童安全に関する証拠に基づいた政策開発のための本質的なデータを構成しています。
体系的な問題と長期的な含意

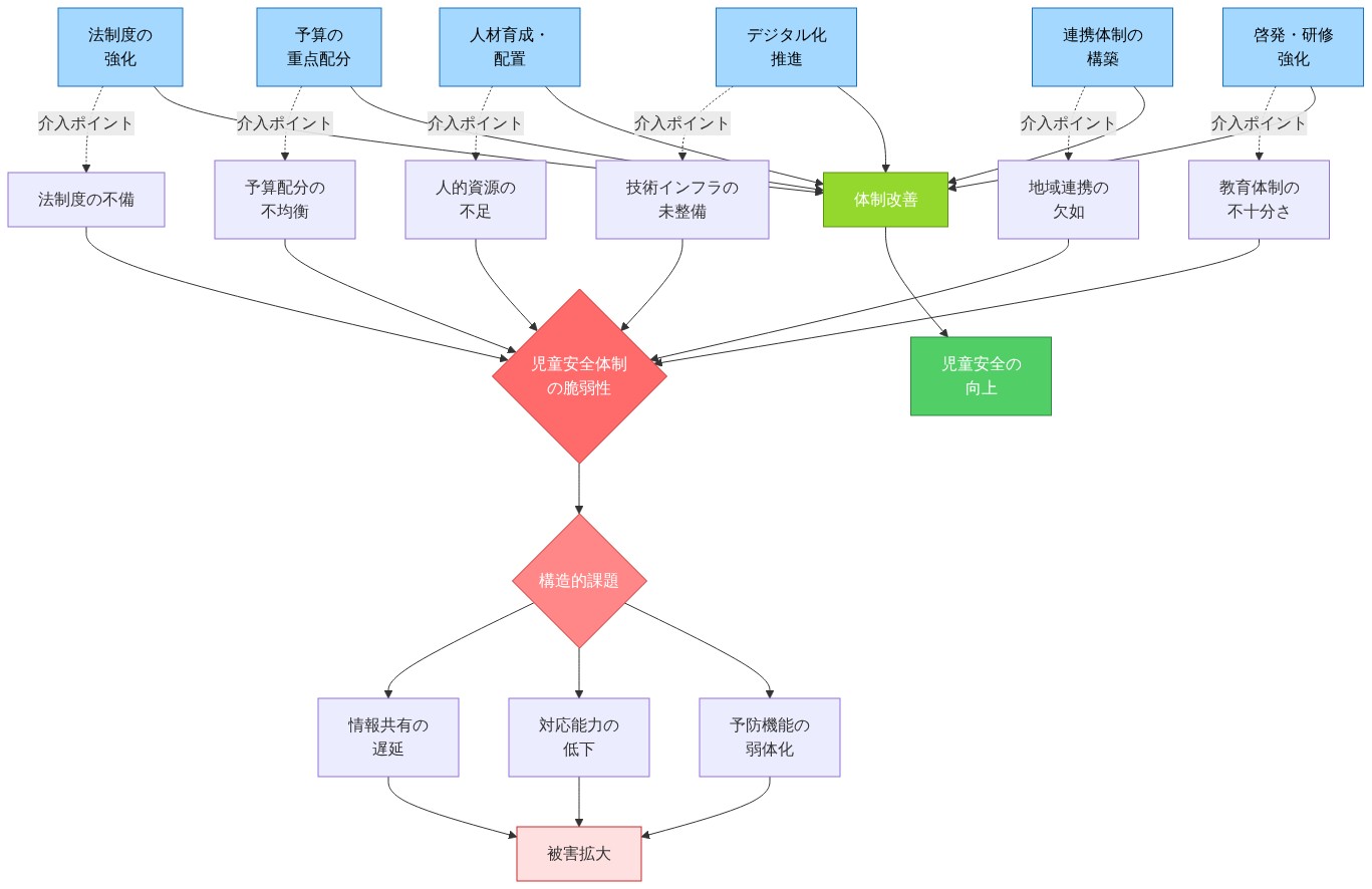
- 図11:児童安全体制における構造的課題と相互関係及び改善の介入ポイント*
日本の農村部および半農村部における児童保護インフラ
本事件は、分散した人口と山岳地形を有する地域における児童保護システムの適切性に関する経験的な問題を提起しています。特定の捜査上の考慮事項には以下が含まれます。(a)既存のアラートシステム(アンバーアラート相当)の半農村部の人口に到達する有効性、(b)地理的障壁と限定された人員資源を有する地域における緊急サービスの応答性、(c)山岳地形に適した特殊な捜索救助能力の利用可能性、(d)地方警察、都道府県当局、および全国資源間の省庁間調整プロトコルの適切性。
他の山岳地域(アルプス地域、アパラチア地域、同様の日本の都道府県)における行方不明児童事件との比較分析は、体系的なギャップまたは有効な実践を明らかにする可能性があります。地理的文脈(山への近接性、人口密度、インフラ開発)は、異なるシナリオの確率と異なる捜査対応の実行可能性の両方に実質的に影響を与えます。
心理的および社会的支援システム
拡張された行方不明児童事件は、不安、抑うつ、心的外傷後ストレス、および複雑な悲嘆を含む、影響を受けた家族に文書化された心理的負担を課します(Alizadeh et al., 2016)。支援システムの適切性(専門的なカウンセリング、ピアサポートネットワーク、日常機能の実際的支援)は検討に値します。多くの管轄区域は、行方不明者の家族のための形式化された支援プロトコルを欠いており、家族は制度的支援なしに心理的危機をナビゲートするままになっています。
多くの行方不明児童事件の不確定な性質は、特定の心理的課題を生成します。終結の欠如、蓄積された証拠に対する希望の維持、および多くの場合そのような事件に伴う社会的孤立です。既存の支援インフラの検討とギャップの特定は、体系的改善への証拠に基づいたアプローチを表しています。
メディア報道と捜査の完全性
行方不明児童事件のメディア報道は、公共の利益と捜査上の妥協の間の文書化された緊張を提示しています。メディア報道を通じた公共の認識は、ヒント、目撃情報、および事件解決に貢献する可能性のあるコミュニティ関与を生成します。逆に、投機的な報道、過度に早期なシナリオ提唱、および捜査詳細の詳細な開示は、捜査有効性を損なわせ、家族の苦しみを強める可能性があります。
責任ある行方不明児童報道に関する証拠に基づいたガイドライン(ジャーナリズム組織、法執行機関、児童擁護団体によって開発された)は、以下を強調しています。(a)投機なしの事実的正確性、(b)誤ったリードを生成する可能性のあるセンセーショナリズムの回避、(c)家族プライバシーの保護、(d)捜査詳細の開示に関する法執行機関との調整、(e)公共の認識を維持する持続的な報道。搾取的な叙述への低下なし。
文化的文脈と児童の独立性
日本の文化的規範は、伝統的に比較的若い年齢から児童に実質的な屋外の自律性を付与しており、歴史的なリスク文脈と社会的信頼パターンを反映しています。現代のリスク環境(自然環境の危険(山岳地形、気象の極端、水の危険)と潜在的な犯罪活動の両方を含む)は、年齢に適切な独立性規範の再評価を正当化する可能性があります。この再評価は、知覚ベースの政策開発ではなく、実際のリスク有病率の経験的分析を必要とします。
児童の独立性規範、親の監督期待、および関連するリスク概況に関する他の先進国との比較分析は、証拠に基づいた政策議論に情報を提供する可能性があります。目標は必ずしも児童の自律性を制限することではなく、独立性規範を現代的なリスク現実に調整することです。
農村部コミュニティの準備と資源能力
山岳地形での拡張捜索活動には、特殊な能力が必要です。訓練された捜索救助要員、適切な機器、調整インフラ、および持続的な後方支援。農村部コミュニティは、これらの能力を欠いているか、捜索強度と期間を制限するリソース制約に直面する可能性があります。地域の準備の変動の検討(訓練レベル、機器の利用可能性、省庁間調整プロトコル、ボランティア調整インフラ)は、捜索品質と結果の格差を特定する可能性があります。
農村部の緊急対応能力への体系的な投資(捜索救助訓練、機器の備蓄、調整プロトコルの開発を含む)は、行方不明児童事件の結果を改善するための証拠に基づいたアプローチを表しています。地域の準備の変動は、捜索有効性の格差を生成する可能性があり、管轄区域全体の資源公平性への注意を正当化しています。
データとイノベーションを通じた子どもの安全の再構築
日本の児童失踪の状況は、一見すると逆説的な機会を提示しています。先進経済圏と比較して誘拐事件の発生率が相対的に低いという現実は、危機対応型の管理ではなく、予防的イノベーションに注力する余地を生み出しているのです。現在の統計では、ほとんどのケースが72時間以内に解決していますが、この二項対立的な結果(発見/未発見)の背後には、見落とされがちな重要な洞察が隠れています。すなわち、初期段階における捜索方法論の質が、その後の長期的な回復軌跡を決定するということです。
南丹ケースの1ヶ月という期間は、転換点を示唆しています。初期段階の解決パターンを超えた領域へ進むことで、技術的な拡張と予測モデリングが決定的な役割を担うようになります。長期化した失踪を統計的な外れ値と見なすのではなく、先見的な自治体は、地形リスクをマッピングし、年齢や心理に基づいて児童の移動パターンを予測し、捜索資源配分をリアルタイムで最適化するための機械学習システムのデータセットとして認識しています。
年齢・認知・地形の交差点:デザインの新領域
思春期前の児童(9~12歳)は、独特の認知的空間を占めています。移動能力は十分にありながら、成人レベルのリスク評価能力を欠いているのです。この隙間は、デザイン上の未開拓領域を表しています。現在の捜索プロトコルはこの年代を一般的に扱っていますが、新興のアプローチは以下の観点で細分化できます。
- ストレス下での神経学的意思決定パターン(留まる傾向対支援を求める傾向は発達段階によって異なる)
- 地形リテラシー(地元地理への親しみ度、ランドマークを認識する能力)
- 社会感情的要因(自発的な離別の可能性対偶発的な喪失の可能性)
南丹の山岳地帯のような農村部および半農村部の環境は、障害物ではなく、イノベーションの基盤として機能します。人口密度の低さは捜索を複雑にする一方で、センサーネットワーク、ドローン調整システム、コミュニティベースのアラート基盤の配置を可能にします。これらは密集した都市部では費用対効果の観点から実現困難なものです。同じシステムは、他の地域自治体のための複製可能なモデルとなります。
コミュニティ・アズ・インフラストラクチャのパラダイム
ボランティアによる捜索活動は、従来、警察活動の補助的なものと見なされてきました。しかし、これは分散型インテリジェンスネットワークとして過小評価されているのです。南丹で動員されたコミュニティは、体系化可能なアプローチの具現化です。
- 構造化された地域知識マッピング:コミュニティメンバーが保有する地形への親しみ、児童の行動パターン、社会的ネットワークは、中央集権的な当局が欠いているものです
- リアルタイム調整プラットフォーム:ボランティア、警察、家族を結ぶデジタルツールが、反復を通じて捜索効率を改善するフィードバックループを生成します
- 大規模心理プロファイリング:児童を知るコミュニティメンバーが提供する行動データは、アルゴリズムが可能性の高い場所を予測するために使用します
これにより、捜索活動は階層型(警察主導)から網状型(コミュニティ調整)へと変換され、カバレッジ速度が向上し、社会的レジリエンスが構築されます。
緊張を触媒に:自律性対安全性
日本の児童養育哲学は、独立性と屋外での探索を強調してきました。今、この哲学は安全上の懸念からの圧力に直面しています。この緊張を制限を通じて解決するのではなく、先見的なコミュニティはそれを設計で解決できます。
- 段階的自律性システム:GPS装備デバイス、地理的フェンス、チェックインプロトコルなど、技術を活用した独立性が、発達上の利益を保持しながらハザード露出を低減します
- 環境設計:自然地域内のトレイルマーキング、緊急シェルター配置、通信インフラが、安全な探索を可能にします
- スキル構築プログラム:構造化された野外リテラシー訓練が、児童の実際の(知覚ではなく)安全能力を向上させます
これにより、自律性と安全性の二項対立は、解決可能なデザイン問題として再構築されます。
情報エコシステム:ノイズ上のシグナル増幅
ソーシャルメディアの二重性—調整を可能にしながら同時に誤情報を拡散させる—は、重要なインフラストラクチャのギャップを指摘しています。新興ソリューションには以下が含まれます。
- 検証済み情報チャネル:認証プロトコルを備えた公式プラットフォームが、虚偽の情報提供を防止しながらアクセシビリティを維持します
- アルゴリズムフィルタリング:信頼性の高い目撃情報を優先し、ノイズをフィルタリングするAIシステムが、捜査資源の浪費を削減します
- コミュニティファクトチェックネットワーク:訓練されたボランティアによる分散型検証が、大規模での情報完全性を維持します
戦略的に設計されたメディアカバレッジは、捜索の乗数となります。公開エンゲージメントを維持しながら捜査の完全性を保護する責任あるレポーティングは、同様のケースに直面する他の自治体のためのモデルを表しています。
長期的含意:レジリエントなシステムの構築
南丹ケースは、その即時性の緊急性を持ちながらも、体系的な機会を照らし出しています。
-
予測インフラストラクチャ*:解決済みケースからのデータ(人口統計、地形、タイミング、回復方法)が機械学習システムに供給され、将来の事件に対する予測精度が向上し、反応型から予測型への対応へシフトします。
-
地域標準化*:このケースから得られた成功プロトコルが他の農村コミュニティのテンプレートとなり、各事件がシステム全体の能力を強化するネットワーク効果が生成されます。
-
クロスセクター統合*:警察、学校、コミュニティ組織、技術プロバイダーが児童安全に協働することで、他の公共安全課題(高齢者の徘徊、災害対応、脆弱人口保護)に適用可能なレジリエンスアーキテクチャが構築されます。
-
社会的価値創造*:これらのシステムへの投資は、個別ケースの解決を超えた収益をもたらします。コミュニティの結束強化、環境安全インフラの向上、人間保護のための技術の正規化(監視ではなく)が実現されるのです。
前進の道は、児童失踪ケースを孤立した悲劇ではなく、体系的イノベーションの触媒として再構築します。各事件が、独立性と安全性が相互に矛盾するのではなく相互に強化される社会を構築することに貢献する、そうした構造的転換を指し示しているのです。

- 図3:行方不明児童対応の標準プロトコルフロー(警察庁「行方不明者捜索マニュアル」、日本警察学会資料に基づく)*