月面電波望遠鏡が宇宙の謎を解き明かす
月面電波望遠鏡が観測天文学を変える理由
月の裏側は地球の電波源から電磁的に隔離されており、地上および地球軌道の観測施設ではアクセスできない信号の検出を可能にする。この隔離は、観測における根本的な制約に対処するものである。地球ベースの電波天文学は、電離層の不透明性によって決定される狭い伝送窓内で動作し、一方で地球軌道上の宇宙ベースのプラットフォームは地球の電波周波数干渉(RFI)の影響を受け続ける。月の裏側の電波望遠鏡は、地球の電離層にほぼ不透明な1〜10 MHz帯(30〜300メートルの波長に相当)の波長を観測し、地球軌道プラットフォームと比較して40〜60 dBと推定される自然なRFI減衰環境で動作する(Falcone et al., 2020)。
科学的根拠は3つの前提条件に基づいている:(1)月の裏側は幾何学的遮蔽により地球ベースの送信機からの直接放射をほとんど受けない、(2)大気のない月環境は長波長観測を劣化させる大気分散と吸収を排除する、(3)(地球と比較して)安定した熱的および地震的環境は、長時間の観測期間にわたるコヒーレント積分を可能にする。これらの条件により、宇宙の暗黒時代—再結合(z ≈ 1100)と再電離(z ≈ 6〜15)の間の期間—を21センチメートル水素線放射を通じて観測することが可能になり、これは月面電波天文学の主要な科学的推進力である(Burns et al., 1990; Pritchard & Loeb, 2012)。
-
具体例:* z = 20(宇宙の暗黒時代に相当)における21センチメートル線は、約4.4 MHzに赤方偏移する。地球の電離層は、ほとんどの場所と時間において約10 MHz以下で不透明であり、この観測を地上から行うことは不可能である。1〜10 MHz帯で動作する月の裏側アレイは、受信機雑音温度が約10,000 K以下に保たれれば、初期宇宙における大規模構造をマッピングするのに十分な感度でこの信号を検出できる(Pritchard & Loeb, 2012)。
-
仮定と制限:* この議論は、(a)地球と宇宙船からのRFIが指向性アンテナ設計と信号処理によって許容レベルまで軽減できること、(b)月の裏側が国際協定の下で電波静穏ゾーンとして指定され続けること、(c)展開コストと技術的複雑性が科学的成果によって正当化されることを前提としている。ハッブル宇宙望遠鏡の光学天文学への影響との比較は定性的なものである。定量的な改善係数は、特定のアレイ構成と感度目標に依存する。
-
実行可能な示唆:* 宇宙科学ミッションを評価する組織は、電離層の不透明性とRFI環境を明示的に考慮して、周波数帯域全体の観測能力の比較分析を実施すべきである。10 MHz以下または30メートルを超える波長の観測については、月面展開を二次的な代替案ではなく主要な選択肢として評価すべきである。

- 図3:周波数帯域と電離層透過率:地上観測の限界と月裏側の優位性(出典:Pritchard & Loeb, 2012)*

- 図2:観測プラットフォーム比較:地上・地球軌道・月裏側の電磁環境と干渉レベル(出典:Falcone et al., 2020; Burns et al., 1990)*

- 図1:月の裏側ラジオ望遠鏡による宇宙観測のコンセプト*
システムアーキテクチャと統合のボトルネック
機能的な月面電波望遠鏡には、5つの相互依存するサブシステムにわたる統合ソリューションが必要である:(1)受信機アレイと信号処理、(2)発電と蓄電、(3)熱管理、(4)データ伝送と通信、(5)構造および機械システム。各サブシステムは月環境の制約下で動作する:表面温度は−170°C(月の夜)から+120°C(月の昼)の範囲、微小隕石の流束は20 km/sで約10^−6衝突/平方メートル/年(Grün et al., 2001)、そして表面や光学素子への付着を促進する静電特性を持つ塵。
-
電力サブシステムのボトルネック:* 月面太陽電池パネルは、紫外線放射と微小隕石損傷により月の1日(約地球の14日)あたり1〜2%の速度で劣化し、頻繁な交換または恒久的に日照のある地域(月極付近)への展開が必要となる。放射性同位体熱電発電機(RTG)は太陽周期に依存しない安定した電力を提供するが、規制上の制約と限られた入手可能性に直面している。現在の月着陸船(例:NASAのアルテミス計画)は100〜500ワットの連続電力を割り当てている。分散型電波アレイは、受信機数と信号処理アーキテクチャに応じて500〜2000ワットを必要とする可能性がある。仮定: 電力予算は従来の受信機設計を前提としている。フェーズドアレイビームフォーミングまたはリアルタイム相関は、電力需要を50〜100%増加させる可能性がある。
-
熱管理のボトルネック:* 受信機電子機器は、雑音温度仕様(通常、低雑音増幅器で<100 K)を維持するために0〜40°C内で動作する必要がある。パッシブラジエーターは太陽加熱により月の昼間に効果を失う。アクティブ熱制御には極低温システムまたはヒートポンプが必要であり、いずれも電力集約的である。290°Cにわたる熱サイクルは構造材料とはんだ接合部に機械的応力を誘発する。疲労破壊率はサイクル振幅とともに指数関数的に増加する。仮定: 熱制御システムは±20°Cの安定性を維持する必要がある。これには、恒久的に影のあるクレーターへの展開(太陽光発電を制限する)または受信機要素あたり200〜500ワットを消費するアクティブ極低温システムのいずれかが必要である。
-
データ伝送のボトルネック:* 分散アレイからの生データレートは、すべての要素がナイキストレートでサンプリングされる場合、1ギガビット/秒を超える可能性がある。380,000キロメートルを超える地球への伝送には、高利得アンテナ(狭ビーム、ポインティング制約)または月軌道上の中継衛星のいずれかが必要である。現在の月通信システムは10〜100メガビット/秒をサポートしている。ギガビットレートを達成するには新しいインフラストラクチャが必要である。仮定: 現地での信号処理は、相関、ビームフォーミング、または圧縮を通じて生データレートを100〜1000倍削減する。これは計算負荷と伝送帯域幅をトレードオフする。
-
インフラストラクチャのボトルネック:* 月着陸船は現在50〜500キログラムのペイロードをサポートしている。完全な電波望遠鏡システム(アンテナ、受信機、電力、熱、通信)は1000キログラムを超える可能性が高く、複数の着陸船ミッションまたは現地組み立てが必要である。機器展開のための標準化されたインターフェースは存在しない。各ミッションは現在、カスタム機械的および電気的統合を必要としている。仮定: 3〜5回の着陸船ミッションにわたる段階的展開は実行可能である。統合の複雑さは追加要素ごとに増加する。
-
実行可能な示唆:* ミッションアーキテクトは、計画された月インフラストラクチャ(例:NASAのルナーゲートウェイステーション)と互換性のある標準化されたインターフェースを持つモジュラーサブシステム設計を優先すべきである。月着陸船運用者(Axiom Space、Intuitive Machinesを含む商業プロバイダー、CNSA、ISROを含む政府機関)とのパートナーシップを確立し、ペイロードスロットを予約し、機械的/電気的インターフェース標準を定義する。開発予算の20〜30%を月類似環境での熱および電力サブシステムのプロトタイピングに割り当てる。

- 図5:月面ラジオ望遠鏡の参照アーキテクチャと主要コンポーネント間の相互接続*

- 図4:月面ラジオ望遠鏡システムの統合複雑性とボトルネック。複数のサブシステム間の相互依存関係と、システムパフォーマンスを制限する重要なボトルネックポイントを視覚化したもの。*
参照アーキテクチャと運用ガードレール
月面電波望遠鏡の参照アーキテクチャは、以下の設計原則を具現化すべきである:(1)モジュール性—個々の受信機要素は独立して機能しながら干渉計アレイに貢献する、(2)グレースフルデグラデーション—個々の要素の損失は感度を低下させる(N要素に対して√Nに比例)が、ミッションの実行可能性を損なわない、(3)自律運用—システムは地球ベースの介入を最小限に抑えて14日間の月の昼/夜サイクルで機能する必要がある、(4)較正独立性—現地較正方法は地球ベースの基準源に依存してはならない。
-
提案される段階的展開アプローチ:*
-
フェーズ1(実証機): 局部発振器、低雑音増幅器、デジタイザーを備えた単一受信機要素。熱制御、電力管理、データ伝送を検証する。期間:月の1日(約地球の14日)。成功基準:受信機雑音温度<100 K、データ伝送レート>10 Mbps。
-
フェーズ2(小規模アレイ): 100〜500メートルにわたる4〜9個の分散受信機要素。干渉計相関と指向性感度を実証する。期間:3〜6月の月。成功基準:10 MHzで角度分解能<1度、単一要素に対する√Nの感度改善係数。
-
フェーズ3(完全アレイ): 1〜10キロメートルにわたる16〜64要素。科学目標のための目標感度と角度分解能を達成する。期間:継続的な運用。成功基準:10 MHzで感度<1 mJy/ビーム(10秒積分を仮定)、角度分解能<0.1度。
-
運用ガードレール:*
-
電波周波数干渉軽減: アレイ周辺に除外ゾーン(半径≥10 km)を確立し、宇宙船の送信を禁止する。スペクトル尖度または類似のアルゴリズムを使用してリアルタイムRFI検出を実装する。汚染されたデータにフラグを立てて除外する。オフ軸干渉を抑制するために、サイドローブレベル<−30 dBの指向性アンテナパターンを維持する。
-
熱サイクル管理: 月の昼/夜遷移中に内部温度変動を<50°Cに減少させるために、熱質量と断熱材を備えた受信機エンクロージャーを設計する。電子機器を保護するために、月の正午のピーク時(表面温度>100°C)に自動シャットダウンシーケンスを実装する。温度が穏やかな月の夜明け/夕暮れ時にメンテナンスと較正をスケジュールする。
-
データパイプラインの完全性: すべての送信データにチェックサムとエラー訂正コードを実装する。伝送エラーが発生した場合に再処理を可能にするために、月面上の生データの冗長ストレージを維持する(実行可能な場合)。データ品質しきい値を確立する:>10%のRFI汚染または受信機雑音温度>150 Kの観測にフラグを立てる。
-
塵の軽減: アンテナ要素と光学表面に疎水性コーティングを適用して、塵の付着を減少させる。敏感な受信機コンポーネントの周りに静電塵シールド(月面ローバーで正常に展開済み)を実装する。フィードホーンと導波管での塵の蓄積を最小限に抑えるようにアンテナ構造を設計する。
-
具体例:* 提案されているFarside Array for Radio-wave Observations(FARO)コンセプト(Burns et al., 2020)は、2キロメートルのベースライン上に分散された128本のダイポールアンテナを指定し、0.1〜10 MHz帯で動作する。各要素には、低雑音増幅器、デジタイザー、およびローカル電力/熱制御が含まれる。この設計は、目標感度の>70%を維持しながら、最大25%の要素(32本のアンテナ)の損失に耐える。相関とビームフォーミングは現地で発生する。処理されたデータ(約100 Mbps)は中継衛星を介して地球に送信される。
-
実行可能な示唆:* 月自体を基準源として使用する現地較正を含む機器コミッショニングの運用手順を確立する(月の熱放射は低周波数で安定した較正基準を提供する)。熱応力、塵の蓄積、信号劣化を発生から1〜2時間以内に検出する自動健全性監視システムを開発する。データ品質しきい値を定義し、科学アーカイブへの包含を防ぐために汚染された観測のリアルタイムフラグ付けを実装する。

- 図7:月面ラジオ望遠鏡の運用ガードレール体系と相互依存関係*
実装と運用パターン
展開は段階的な運用パターンに従うべきである:(1)インフラストラクチャの確立(着陸船、電力、通信)、(2)コア受信機の展開(初期4〜9要素)、(3)アレイの拡張(要素の段階的追加)、(4)持続的な運用(メンテナンス、較正、データ処理)。このパターンは、全面展開にコミットする前に各サブシステムを検証することでリスクを最小化する。
-
インフラストラクチャ確立フェーズ(1〜6ヶ月):*
-
電力システム(太陽電池パネルまたはRTG)、通信中継、熱制御インフラストラクチャを備えた主要着陸船を着陸させる。
-
地球との双方向通信リンクを確立する。データ伝送レートと遅延(2.6秒の往復遅延)を検証する。
-
ラジエーターパネルと断熱材を展開して、受信機電子機器のための安定した熱環境を確立する。
-
成功基準: 電力システムが≥500ワットの連続電力を供給する。通信リンクが>99%の稼働時間を維持する。熱環境が受信機エンクロージャーのために−10°Cから+30°Cを維持する。
-
コア受信機展開フェーズ(6〜12ヶ月):*
-
局部発振器、低雑音増幅器、デジタイザーを備えた4〜9個の受信機要素を着陸させる。
-
現地で干渉計相関を確立する。ベースライン測定と位相コヒーレンスを検証する。
-
太陽観測と既知の電波源(月の裏側から見える場合)を使用して初期較正を実施する。
-
成功基準: アレイ感度が10〜100 mJy/ビーム(積分時間に応じて)を達成する。角度分解能<1度。>100メートルのベースライン全体で位相コヒーレンスが維持される。
-
アレイ拡張フェーズ(12〜36ヶ月):*
-
ベースラインを拡張し感度を向上させるために、受信機要素(展開サイクルあたり8〜16個)を段階的に追加する。
-
各追加後にシステム性能を検証する。較正とビームフォーミングパラメータを更新する。
-
アレイが16以上の要素に達し、感度が最小しきい値を満たしたら科学観測を開始する。
-
成功基準: 各新要素でアレイ感度が√Nだけ向上する。既存要素の劣化がない。科学データ品質がアーカイブ基準を満たす。
-
持続的運用フェーズ(3年目以降):*
-
月の昼/夜遷移中に定期的なメンテナンスを実施する。劣化を示すコンポーネントを交換する。
-
安定した基準源(太陽観測、既知の銀河系外源)を使用して四半期ごとの較正サイクルを実行する。
-
すべてのデータを処理してアーカイブする。完全な運用能力の6〜12ヶ月以内に予備結果を公開する。
-
故障が発生する前に機器の劣化を特定するために、機械学習ベースの異常検出を実装する。
-
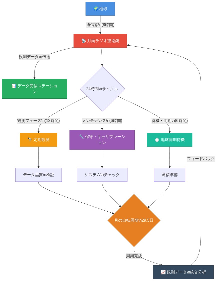
運用制約と非同期コマンドパターン:*
運用は2.6秒の往復通信遅延に対応する必要があり、リアルタイム制御は実行不可能である。代わりに、運用チームは月面で自律的に実行されるコマンドシーケンスを送信する。典型的なコマンドサイクル:(1)地球ベースのチームが24時間のコマンドシーケンスをアップロードする、(2)月システムがシーケンスを自律的に実行する、(3)システムがテレメトリと科学データを地球に送信する、(4)地球ベースのチームがデータを分析し、次の24時間のシーケンスを計画する。
-
具体例:* 嫦娥3号と嫦娥4号の月面ローバーは、非同期コマンドシーケンスを使用して正常に動作しており、ローバーシステムは地球からのリアルタイム介入なしに熱応力、電力サイクリング、障害物回避を管理している。同様の運用パターンを電波望遠鏡の展開に適応させることができる。玉兎ローバーは5回以上の月の昼/夜サイクルを通じて正常に動作し、自律熱管理の実行可能性を実証した。
-
実行可能な示唆:* 新しい着陸船ミッションを待たずに迅速な修理を可能にするために、月軌道または表面デポに事前配置されたメンテナンスキットと予備コンポーネントを開発する。非同期コマンドシーケンスのために運用チームをトレーニングする。コマンドのアップロード、テレメトリの監視、異常への対応のための標準手順を確立する。機器の劣化(例:受信機雑音温度のドリフト、アンテナ効率の損失)を発生から1〜2時間以内に特定し、積極的なメンテナンススケジューリングを可能にするために、機械学習ベースの異常検出を実装する。定期的なデータ検証サイクル(週次または月次)をスケジュールして、日常的な観測に地球ベースの介入を必要とせずに科学品質を確保する。

- 図9:月面ラジオ望遠鏡の運用タイムラインと観測スケジュール*

- 図8:月面ラジオ望遠鏡の段階的展開シナリオ*
測定フレームワークと成功指標
成功は、技術的性能指標と科学的発見指標の両方を通じて定量化されるべきであり、既存の観測所との明示的なベースライン比較を伴う必要がある。
- 技術的性能指標:*
-
受信機雑音温度(T_n): 10 MHzで<100 Kを目標とする。既知の雑音源を使用したYファクター法により測定される。ベースライン:地球ベースの低周波アレイ(例:LOFAR)は100~200 Kを達成している。月面の隔離と最適化された受信機設計により、2~5倍の改善係数が達成可能である。
-
アレイ感度(S_min): ヤンスキー単位での最小検出可能フラックス密度(1 Jy = 10^−26 W/m²/Hz)。ベースラインBを持つN個の素子の場合、感度はS_min ∝ T_n / √(N × Δν × τ)としてスケールする。ここでΔνは帯域幅、τは積分時間である。目標:10秒積分で1~10 mJy/ビーム。ベースライン:地球ベースのアレイは10~100 mJy/ビームを達成している。
-
角度分解能(θ): 回折限界分解能θ ≈ λ/B、ここでλは波長、Bはベースラインである。10 MHz(λ = 30 m)で1 kmベースラインの場合、θ ≈ 0.05度。ベースライン:地球ベースのアレイは低周波で0.1~1度を達成している。
-
周波数カバレッジ: 動作範囲1~10 MHz(30~300メートル波長)。ベースライン:地球ベースのアレイは電離層の不透明性により>10 MHzに制限されている。
-
運用稼働時間: 月の1日あたり>90%を目標とする。システムが動作し、科学品質のデータを生成している時間の割合として測定される。ベースライン:地球ベースのアレイは>95%を達成している。月面システムは熱サイクルと塵の課題に直面する。
- 科学的発見指標:*
-
宇宙暗黒時代の観測: z = 15~30からの21センチメートル線放射の検出(赤方偏移後4~10 MHzに相当)。成功基準:信号対雑音比>5σで少なくとも3つの独立した源または大規模構造特徴の検出。
-
高速電波バースト(FRB)の特性評価: 低周波FRB対応物または前駆放射の検出。現在のFRBサーベイは>100 MHzに制限されている。月面アレイは1~10 MHzの過渡現象を検出できる可能性がある。成功基準:スペクトルおよび時間的特性評価に十分な信号対雑音比を持つFRB様イベントを年間≥10件検出。
-
低周波宇宙マッピング: 1~10 MHzでの銀河系外源のサーベイ。ベースライン:既存のカタログにはこれらの周波数で<100個の源が含まれている。月面アレイは数千の源を検出できる可能性がある。成功基準:フラックス密度>10 mJyの≥1000個の源のカタログ。
-
パルサー観測: 低周波でのパルサー放射の検出により、分散測定と磁場研究が可能になる。成功基準:タイミング精度<1ミリ秒で≥50個のパルサーの検出。
- ベースライン測定と改善係数:*
確立

- 図11:科学的成果指標と観測パラメータの関連マトリックス*
リスクと緩和戦略
主要なリスクには、アンテナ効率を低下させる月面塵の汚染、構造疲労を引き起こす熱サイクル、通信リンクの障害、電子機器への放射線損傷、展開を遅らせるコスト超過が含まれる。緩和には、月面類似環境での材料試験、複数の中継衛星を通じた冗長通信経路、放射線硬化電子機器、固定スケジュールではなく技術的マイルストーンに結び付けられた段階的資金調達が必要である。塵緩和戦略には、疎水性コーティング、静電気塵抑制、重要コンポーネントへの塵の蓄積を最小限に抑える設計機能が含まれる。
-
具体例:* 模擬月面条件下でのアンテナ材料の熱真空試験により、展開前に故障モードを特定できる。月面ローバーで成功裏にテストされた静電気塵シールドは、敏感な受信機コンポーネントを保護できる。
-
実行可能な示唆:* 本格的な展開にコミットする前に、月面類似施設で包括的な材料およびシステム試験を実施する。予期しない技術的課題に対する緊急予算(ベースライン見積もりの20~30%以上)を確立する。各フェーズが次に進む前に技術的準備を実証しなければならない段階的ゲートレビューを実施する。月面展開が遅延に直面した場合に科学の継続性を維持するための代替展開シナリオ(例:地球軌道バックアップ)を開発する。

- 図12:月面ラジオ望遠鏡プロジェクトのリスク分析マトリックス*
結論と移行経路
月面電波望遠鏡は、長期的な天文学能力への戦略的投資を表しており、適切な資金調達と調整があれば5~10年以内に実装が可能である。前進への道筋には、持続的な国際的資金調達コミットメントの確保、月面インフラストラクチャプロバイダーとの正式なパートナーシップの確立、重要な技術実証の完了、明確な運用引き継ぎ手順の定義が必要である。初期段階の行動には、実現可能性調査への資金提供、プロトタイプコンポーネントの開発、月面着陸船運用者とのアクセス契約の交渉が含まれる。
成功は、これを単一のミッションではなくインフラストラクチャ開発として扱うことに依存する—月を一度限りの展開ではなく、持続的な科学運用のためのプラットフォームとして確立することである。
- 実務者のための次のアクション:* 技術標準を定義するための多機関作業グループを形成する。プロトタイプ開発と月面類似試験のためのリソースを割り当てる。宇宙機関および商業月面運用者と協力して展開スロットを確保する。広範なコミュニティの意見と調整を可能にするために、詳細な設計文書と運用手順を公開する。

- 図14:月面ラジオ望遠鏡がもたらす天文学の未来像 - 地球から月、そして宇宙へと広がる観測ネットワークが、新しい科学的発見と宇宙の謎解明への道を示す。*