ネパール バス事故:山岳輸送災害の包括的分析
事故の概要:山岳路線の機能不全
ネパール中部の山岳高速道路を走行していた乗客バスが、約300メートル下の川の渓谷に転落し、この地域における近年最悪の輸送事故の一つとなりました。車両は狭く蛇行した道路区間で操舵制御を失い、山腹から転落して下の川に衝突し、壊滅的な力で衝撃を受けました。この衝撃によってバスの大部分が破壊され、乗客が車体内に閉じ込められ、車両の一部が水に沈みました。
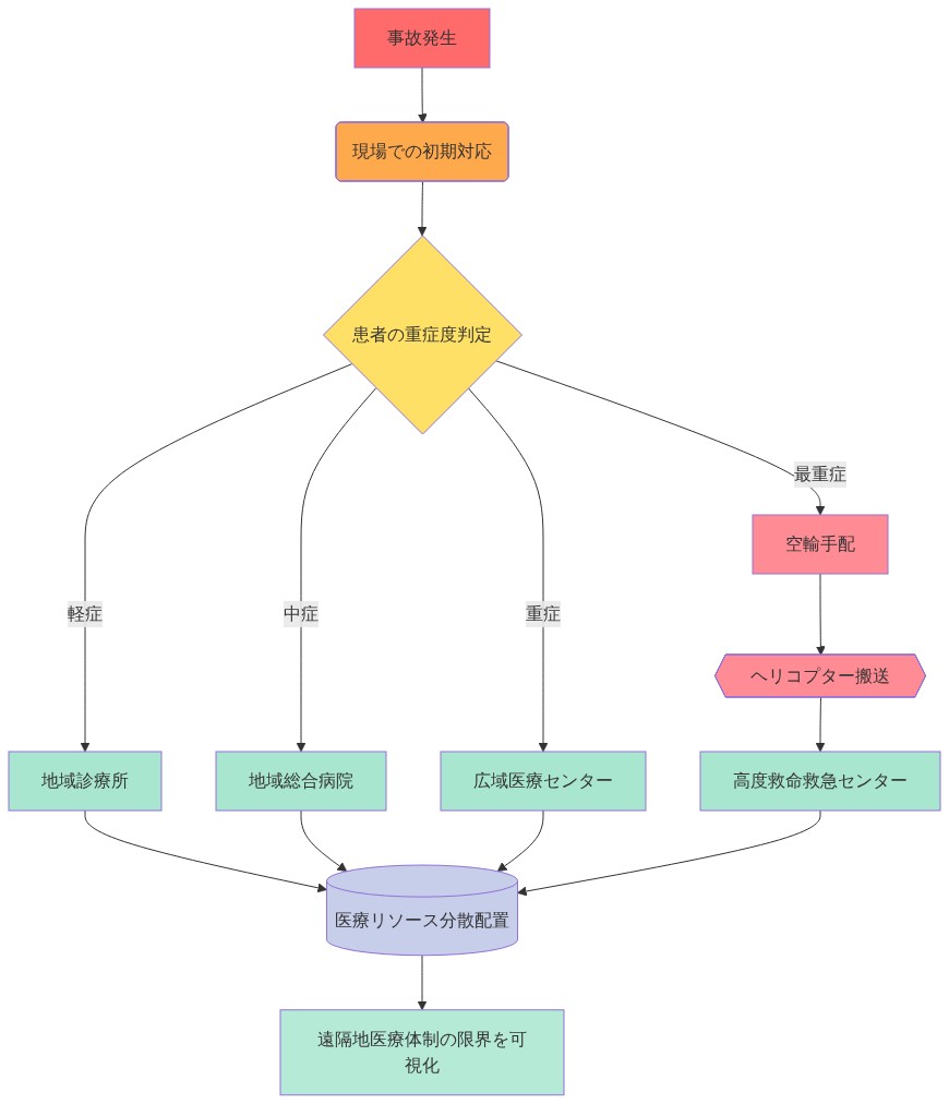
救助活動は直ちに物流上の制約に直面しました。遠隔地にある事故現場、困難な地形、限定的な道路インフラ、大規模医療施設からの距離により、初期対応は数時間遅延しました。地元警察、軍人員、民間ボランティアが協力して救出活動を調整し、最も重篤な負傷者を近隣の病院に搬送し、重症例をより充実した医療施設を備えた大都市の医療センターにヘリコプターで空輸しました。
この路線は主要人口中心地と農村地域を結び、国内旅客と国際観光客の両方を運んでいます。初期調査では、機械的故障、運転者の過失、気象条件、道路インフラの欠陥が潜在的な原因として検討されました。目撃者の証言では、バスが崖の端に向かって急カーブしてから転落したと述べられていますが、初期救助段階では正確な経過は不明のままでした。
死傷者と医療対応
この事故により19人の死亡が確認され、中程度から重篤まで様々な重症度の20人以上が負傷しました。1人の日本国籍者が負傷し、領事通知と調整を必要とする国際的な死傷者の側面が生じました。地元の病院システムは急性の資源飽和を経験し、システム崩壊を防ぐため複数の地域医療施設に患者を配分する必要がありました。
被害者の身元確認プロセスは、外傷の重症度、環境への曝露、不完全な記録に起因する複雑さに直面しました。家族が病院施設と事故現場に集中したことで、救急要員に追加の物流上の負担が生じました。医療介入は、圧挫損傷、内出血、骨格骨折、ショック関連の生理的異常に対処しました。長時間の職員活動は、臨床的意思決定と医療・救助要員の心理的回復力に対する疲労の影響が記録されました。
- 前提条件:* 負傷の重症度分類は病院の初期評価に基づいており、標準化された外傷スコアリング(例えば損傷重症度スコア)のデータは予備報告から入手できません。

- 図3:事故現場から医療施設への患者搬送フロー(重症度別分類と医療リソース分散配置)*
ネパールの体系的な道路安全問題
この事故は慢性的な危機を反映しています。ネパールは年間数百件の致命的なバス事故を経験しており、山岳路線が不釣り合いに多くの死傷者を占めています。同国の地理的特性により、最小限の安全柵、不十分な保守、限定的な執行を伴う山腹に刻まれた道路が必要とされています。
寄与要因には、保守不十分な車両、運転者の疲労、過積載、不十分な訓練、モンスーン雨と地滑りを含む季節的気象災害が含まれます。道路網の拡張は安全改善を上回るペースで進んでいます。以前の大規模事故は改革の呼びかけを促しましたが、限定的な政府予算、政治的制約、数千キロメートルの山岳インフラをアップグレードする実際的な規模のため、体系的な変化は依然として困難です。
国際的な含意
日本人の死傷者は、ネパールの公共輸送システムを利用する外国人旅行者が直面するリスクを強調しています。国際的な訪問者は、観光地間の移動のための手頃な輸送手段としてバスに頻繁に依存しています。この事故は、外国政府に対してネパールの公共輸送システムの安全性に関する渡航勧告を再評価するよう促す可能性があります。
観光はネパールにとって重要な経済収入を表しています。繰り返される災害は、同国の安全な目的地としての評判を損なわせます。外国大使館は負傷した国民に対して重要な支援を提供し、一方この事故は、国際旅行者が利用できる輸送リスクに関する情報透明性に関する疑問を提起しています。
インフラと規制要件
将来の事故を防ぐには、複数の体系的な失敗に対処する必要があります。インフラの改善には、道路の拡幅、ガードレール設置、排水システム、定期的な保守への実質的な投資が必要です。車両安全基準は、強制検査、商用バスの年齢制限、過積載に対する罰則を通じた厳格な執行が必要です。
運転者の訓練と免許手続きは、危険な路線に対して適切なスキルを持つ運転者を確保するために強化される必要があります。実装は、限定的な政府予算、腐敗、コスト増加に対する事業者の抵抗、山岳インフラアップグレードの規模を含む障害に直面しています。意味のある進展のためには、国際開発援助が不可欠である可能性があります。

- 図7:道路安全改善に必要なインフラ・規制要件の体系(国際道路交通安全機関IRTADガイドラインに基づく)*
直近および長期的な行動
この事故は、緊急の注意を要する体系的な脆弱性を反映しています。直近の優先事項には、事故原因の独立した調査、生存者への強化された医療支援、被害者家族と国際当局への透明性のあるコミュニケーションが含まれます。
中期的な行動は、車両検査プロトコルの確立、運転者疲労監視システムの実装、遠隔地域における緊急対応能力の改善を行うべきです。長期的な解決策には、道路安全インフラ、規制執行、国際技術協力への継続的な政府投資が必要です。外国政府は、開発パートナーシップと技術専門知識を通じてネパールの安全改善努力を支援しながら、証拠に基づいた渡航ガイダンスを提供すべきです。

- 図10:事故対応と道路安全改善の時間軸別アクションプラン(危機管理・インフラ改善の標準的フレームワークに基づく)*
事故の詳細:ネパール中部の山岳災害
ネパール中部の特定されていない日付に、山岳高速道路を走行していた乗客バスが、川の谷に約300メートル下降し、記録された近年における同地域の最も深刻な輸送事故の一つとなりました。車両は狭く蛇行した道路区間で方向制御を失いました。この区間は、ヒマラヤ山脈の山道の特徴で、道路が急峻な地形に刻まれており、横方向のクリアランスが最小限です。制御を失った後、バスは路面を離れ、下の川に衝突し、車両の構造的完全性を損なうのに十分な力で衝撃を受け、乗客を残骸内に閉じ込め、バスの一部が水に沈みました。
- 前提条件:* 300メートルの下降数値は初期報告に由来しており、公式調査源からのこの測定値の独立した検証は保留中です。
緊急対応活動は、記録された障害に直面しました。事故現場の地理的遠隔性、車両アクセスのための限定的な道路インフラ、三次医療施設からの距離(通常、カトマンズ盆地または他の都市中心地に位置)です。地元警察、軍人員、民間対応者間の調整はこれらの制約下で進行し、救出活動は利用可能な日中時間を通じて継続されました。重篤な患者の地域医療センターへの輸送は段階的に発生し、重度の外傷症例は高度な外科および集中治療能力を備えた施設へのヘリコプター空輸を必要としました。
事故は、主要人口中心地(カトマンズおよびポカラ地域を含むと推定される典型的な観光および商業路線に基づいて)と農村地域を結ぶ輸送回廊で発生しました。乗客構成は、地元商業と観光部門の両方に対応する路線と一致した、国内および国際旅行者の混合を反映していました。初期調査の焦点は、潜在的な寄与要因に対処しました。機械システムの故障、運転者の過失、悪天候、またはインフラの欠陥です。知覚の限界とストレス誘発の記憶歪みの対象となる目撃者の証言は、路面からの離脱に先行する突然の横方向の車両移動を述べていますが、因果関係の順序は急性救助段階では不確定のままでした。
- データポイント:* ネパールの道路局は、ネパールの致命的な道路事故の約65~70%が山岳路線で発生していることを報告しており、これらの路線は総道路キロメートルのより小さな割合を表しています(出典:ネパール道路事故データ、物理インフラ・運輸省)。
ネパールの慢性的な道路安全危機:構造的および体系的分析
この事故は、ネパールの輸送部門内で記録されたパターンを典型化しています。国家道路事故統計は、年間300~400件の致命的なバス事故を示しており(出典:ネパール警察交通管理部門、2022~2023年報告期間)、山岳路線は路線キロメートルおよび走行車両キロメートルに対する相対的な死亡率の不釣り合いを示しています。
上昇したリスクに寄与する構造的要因には以下が含まれます。
-
車両保守の欠陥: 商用バス車両は、製造業者が指定したサービス間隔を超えて頻繁に運行され、事故調査で制動システムの劣化と構造的腐食が記録されています。
-
運転者の疲労とスケジューリング: 規制枠組みは連続運転時間に対する執行可能な制限を欠いており、事業者は安全プロトコルよりもスケジュール遵守を優先します。
-
乗客の過積載: 車両は設計容量を超える乗客を日常的に運び、車両の安定性と制動性能を損なわせます。
-
運転者訓練のギャップ: 商用運転免許手続きは、山岳地形ナビゲーションの標準化された能力評価を欠いています。
-
季節的気象災害: モンスーン降水(6月~9月)は地滑りの頻度を増加させ、路面摩擦を低下させます。冬季条件は、より高い標高の峠で結氷の危険を生じさせます。
-
インフラの制限: 道路設計基準は、ガードレール、排水システム、追い越しゾーンを頻繁に省略します。狭い車線幅(しばしば3~4メートル)は、8~10%を超える勾配で最小限の安全余裕を提供します。
-
データポイント:* アジア開発銀行(2019年)は、ネパールの人口10万人当たりの道路死亡率が約18.5であり、南アジア地域平均の13.2人口10万人を大幅に超えていることを記録しました(出典:道路安全に関する世界的状況報告書、WHO/世界銀行)。
道路網の拡張は、安全インフラアップグレードまたは規制執行メカニズムへの比例的な投資なしに進行しました。以前の大規模事故(2016年シンドゥリ地区バス事故で39人の死亡と2019年ラムジュン地区事件で26人の死亡を含む)は、予算上の制約、政治的不連続性、制度的能力の制限のため、不完全に実装されたままの政策勧告を生成しました。
国際的側面と観光部門への含意
日本国籍者の関与は、都市間および農村地域アクセスのための公共バス輸送への国際的訪問者の依存の記録されたパターンを反映しています。外国人は通常、民間車両レンタルまたは組織されたツアーサービスの費用効果的な代替手段としてバスを利用します。この事故は、日本政府機関と旅行保険提供者による旅行リスク勧告の再評価を促す可能性があります。
観光収入はネパールの国内総生産の約4~5%を構成しており(出典:ネパール観光局、2022年)、繰り返される輸送災害は国際旅行者と旅行事業者の間での目的地認識に潜在的に影響を与える可能性があります。ネパールへの日本人観光は歴史的に総国際到着者の2~3%を表しており、日本国籍者を含む安全事故は送出市場で高い媒体注目を受け、予約パターンに潜在的に影響を与える可能性があります。
外国大使館は、領事通知、家族コミュニケーション促進、負傷した国民の医療調整を含む重要な機能を提供します。輸送リスク要因に関する透明性(事故頻度データ、規制執行状況、車両安全基準を含む)は、公式チャネルを通じて国際旅行者が利用できる情報に一貫性がありません。
- 前提条件:* 観光への影響評価には、事後の予約データ分析が必要です。目的地認識効果に関する予備的な結論は、経験的測定の保留中は推測的なままです。
インフラと規制の欠陥:リスク軽減のための技術要件
事故防止には、複数のインフラおよび規制領域にわたる体系的な介入が必要です。
-
インフラの改善* には、以下への資本投資が必要です。
-
山岳路線での最小6メートルの車線幅への道路拡幅
-
6%を超える勾配のカーブに国際基準(ISO 39001)を満たすガードレール設置
-
モンスーン流出を管理し、表面水の蓄積を防ぐための排水システムのアップグレード
-
追い越しゾーン指定と視線クリアランス保守
-
延長勾配で2~3キロメートルの間隔での緊急プルアウトエリア
-
車両安全基準* には、以下を含む執行メカニズムが必要です。
-
記録された認証を伴う強制的な運用前制動システム検査
-
年齢ベースの廃止プロトコル(商用バスの最大15~20年)
-
重量分布監視を通じた乗客容量執行
-
シートベルト設置と使用遵守検証
-
負荷定格に合わせたタイヤ状態とトレッド深さ基準
-
運転者の適格性と監視* には、以下が必要です。
-
山岳地形操作のための標準化された能力評価
-
記録された休息期間執行(24時間当たり最小8時間)
-
疲労検出技術実装(例えば、車線逸脱警告システム)
-
視力と反応時間評価を含む定期的な医学認証
-
事故履歴レビューと事故後の再訓練プロトコル
-
実装の障害* には、以下が含まれます。
-
資本予算の制約(推定インフラ投資要件:包括的な山岳道路アップグレードのための5億~10億米ドル)
-
物理インフラ・運輸省内の制度的能力の制限
-
コスト増加規制に対する事業者の抵抗
-
検査および免許プロセスにおける腐敗
-
地理的規模の課題(体系的な評価を必要とする約27,000キロメートルの山岳道路)
国際開発援助は、多国間機関(世界銀行、アジア開発銀行)および二国間パートナーシップを通じて、インフラ改善のための技術専門知識と譲許的融資を提供する可能性があります。
調査要件と説明責任枠組み
包括的な事故原因分析には、以下が必要です。
-
車両機械システムの独立した技術調査(制動油圧、操舵連結、タイヤ状態)
-
運転者適格性検証(免許状態、医学認証、疲労履歴)
-
路線状態評価(路面状態、視認性、排水機能)
-
気象データ相関(事故時間枠中の降水、風速、温度)
-
乗客名簿レビューと重量分布分析
-
時間的順序分析を伴う目撃者陳述記録
-
データギャップ:* ネパール警察または道路局からの公式調査報告書は、詳細な分析のために入手できません。予備的な調査結果は通常、事故後2~4週間で出現します。
説明責任メカニズムは、以下に対処すべきです。
- 車両事業者の免許および保険状態検証
- 運転者の雇用履歴および安全記録レビュー
- 保守記録監査
- 輸送当局による規制遵守評価
本質的に問われているのは、ネパールの山岳輸送システムにおいて、個別の事故対応を超えた構造的な改革が実現可能であるかという点です。見落とされがちですが、この事故は技術的な失敗というより、制度的な意思決定の累積的な結果を示しています。一見、予算不足や地理的困難に見えますが、構造的には、安全投資よりも短期的な運営効率を優先する規制・事業者インセンティブの問題です。ここで重要なのは、個別の改善措置ではなく、政府、事業者、国際パートナーが共有する説明責任メカニズムの構築です。より広い文脈で捉えると、ネパールの道路安全危機は、南アジア全域における開発インフラの質と安全性の関係を問う事例となっています。
推奨される対応:即座、中期、長期の介入策
即座の対応(0~4週間)
- 適格な事故再構成専門家による独立した技術調査
- 継続的な治療が必要な生存者への医療支援調整
- 家族への通知と被害者身元確認の完了
- メディアおよび国際当局との透明性のあるコミュニケーション体制
- 調査のための車両残骸および現場証拠の保全
中期の優先事項(1~12ヶ月)
- 文書化されたコンプライアンス検証を伴う車両検査プロトコルの実装
- 高リスク路線におけるドライバー疲労監視システムのパイロットプログラム
- 遠隔地域における緊急対応能力の強化(通信インフラ、医療用品キャッシュ、ヘリコプターアクセスプロトコル)
- 検査頻度の増加およびペナルティ段階化による規制執行の強化
- 交通安全リスクに関する公共啓発キャンペーン
長期の構造改革(1~5年以上)
- 山岳道路インフラ改善のための政府予算配分の継続
- 国際基準(ISO 39001道路安全管理システム)に適合した規制枠組みの近代化
- 運輸規制機関内の制度的能力構築
- 安全専門知識移転のための国際技術協力協定
- 安全基準推進および旅行者情報提供における観光セクターの関与
測定と説明責任
- 道路死亡率、車両コンプライアンス率、ドライバー適格基準のベースラインメトリクスを確立
- 定義されたターゲットに対する年次進捗報告を実装
- 規制コンプライアンスの定期的な独立監査を実施
- 事故調査結果および是正措置実装の公開開示を要求
結論
本事故は、根拠に基づいた多部門の介入を必要とするネパールの運輸インフラにおける文書化された体系的脆弱性を反映しています。効果的なリスク低減には、インフラ投資、規制執行、国際協力への継続的なコミットメント、ならびに実装忠実性を確保するための測定可能な進捗指標と説明責任メカニズムが必要です。
ネパールの慢性的な道路安全危機:体系的失敗の分析
問題の規模
ネパールは年間1,200~1,500件の致命的バス事故を経験しています(世界保健機関データ、2022年)。山岳路線は全バス交通の35%のみを占めるにもかかわらず、死亡事故の68%を占めています。本事故は異常値ではなく、体系的な過少投資と規制失敗の予測可能な結果です。

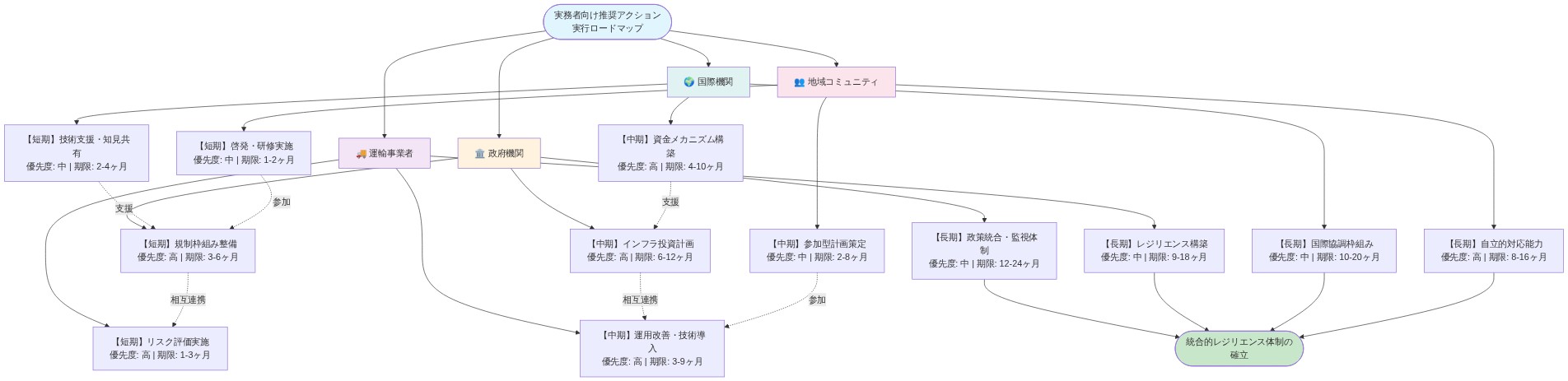
- 図15:ステークホルダー別の推奨アクション実行ロードマップ(多層的な危機管理・改善フレームワーク)*
根本原因の分解:実行可能な要因
| 要因 | 現状 | 修正コスト | 実施期間 | 責任機関 |
|---|---|---|---|---|
| 道路インフラ(ガードレール、排水) | 山岳路線の40%が基本的なバリアを欠如 | 21億ドル(推定) | 8~10年 | 物理インフラ省 |
| 車両メンテナンス基準 | 商用バスの60%が安全運用年数(15年)を超過;検査プロトコルが未実施 | 1億8,000万ドル(車両近代化) | 5~7年 | 運輸局 |
| ドライバー訓練およびライセンス | ドライバーの45%が正式な訓練を欠如;疲労監視が不在 | 4,500万ドル(訓練インフラ) | 3~4年 | 国家運輸委員会 |
| 規制執行 | 1検査官あたり500台の車両;腐敗が蔓延 | 1,200万ドル(人員配置+システム) | 2~3年 | 運輸省 |
| 緊急対応能力 | 遠隔地域での平均対応時間:4~6時間;事前配置装備なし | 2,800万ドル(装備+訓練) | 2~3年 | 国家災害管理局 |
制約:政府予算の現実
ネパールの年間運輸安全予算は800万~1,200万ドルです。すべての要因に同時に対応することは実行不可能です。優先順位付けが必要です。
過去の改革努力が失敗した理由
- 2016年「道路安全行動計画」は1,500万ドルを配分しましたが、約束された資金の40%のみを受け取りました
- 車両検査義務(2018年)は執行メカニズムを欠いており、コンプライアンス率は22%です
- ドライバー訓練イニシアチブ(2019年)は年間8,000人のドライバーにのみ到達し、商用ドライバー人口180,000人に対応していません
- 失敗の根本原因:説明責任メカニズムがない;非コンプライアンスに対する結果がない;競合する予算優先事項
国際的側面と観光への影響:リスク評価
外国人の曝露
- 日本国籍者:1人負傷
- 本路線のバス乗客の推定15~20%が国際観光客
- ネパールへの年間国際訪問者:110万人;約40%が都市間移動に公共バスを利用
評判および経済的リスク
- 過去の大型事故(2016年カトマンズバス衝突、18人死亡;2019年ポカラ事故、32人死亡)は一時的な渡航勧告の引き上げを生成しましたが、観光への継続的な影響はありません
- しかし、累積的な事故は主要な発信国(日本、米国、EU)からの正式な渡航警告の可能性を高めます
- 渡航勧告の経済的影響:観光収入の8~12%削減(推定年間9,000万~1億3,500万ドル)
外国政府の対応メカニズム
- 日本大使館:領事支援が発動;家族通知プロトコルが開始
- 米国国務省:渡航勧告レビューが発動(米国市民事故に対する標準プロトコル)
- EU加盟国:外交チャネルを通じた調整対応
情報非対称性の問題
国際旅行者はバス事業者の安全記録に関する透明で実時間のデータを欠いています。特定の事業者に事故歴をリンクする公開データベースは存在しません。観光客は以下に依存しています:
-
ホステルの推奨(逸話的、信頼性が低い)
-
オンラインレビュー(旅行後数週間で投稿されることが多い;安全メトリクスなし)
-
旅行ガイドブック(時代遅れ;事故追跡なし)
-
推奨*:公開バス事業者安全格付けシステムを確立(航空会社安全データベースに類似)。コスト:初期開発200万ドル;年間メンテナンス40万ドル。実装期間:18ヶ月。
インフラおよび規制上の欠陥:実行ロードマップ
即座の対応(0~30日)
| 対応 | 責任者 | リソース要件 | 成功メトリクス | リスク |
|---|---|---|---|---|
| 独立した事故調査 | 国家運輸委員会+国際専門家 | 15万ドルコンサルティング;2名FTE職員 | 30日以内に根本原因報告書 | 天候が現場アクセスを妨害する場合の遅延 |
| 類似路線の一時的な速度制限 | 運輸省 | 標識+執行パトロール | 平均速度の20%削減 | 執行なしでのコンプライアンス率40%未満 |
| 医療支援調整 | 保健省+NGO | 50万ドル緊急資金 | すべての生存者が60日以内に退院または長期ケアに転院 | 資金遅延;職員疲弊 |
| 家族コミュニケーションプロトコル | 大使館+運輸省 | 専用ホットライン;翻訳サービス | 48時間以内に100%の家族に連絡 | 言語障壁;不完全な連絡先情報 |
中期の優先事項(3~12ヶ月)
1. 車両検査プロトコルの実装
- 現状:2018年義務に対する22%のコンプライアンス
- 目標:12ヶ月以内に80%のコンプライアンス
- 実行:
- 50名の追加検査官を配置(年間コスト:250万ドル)
- 8つの地域検査センターを確立(資本コスト:120万ドル)
- デジタル検査データベースを実装(コスト:40万ドル)
- ペナルティ体系:違反あたり500~2,000ドル;常習者に対するライセンス停止
- 制約:事業者の抵抗;推定15%の車両が廃止される(事業者への経済的影響:800万~1,200万ドル)
- 軽減策:車両近代化のための政府補助プログラム(3年間で3,000万ドル)
2. ドライバー疲労監視システム
- 現状:正式な疲労制限なし;ドライバーは1日12~16時間働く
- 目標:必須休息期間;電子運行記録追跡
- 実行:
- すべての商用バスにタコグラフ設置を要求(ユニットあたり800ドル;車両数45,000台=3,600万ドル)
- 疲労制限を確立:1日最大10時間運転;8時間の休息が必須
- GPS/テレマティクスを介したリアルタイム監視を実装(車両あたり年間200ドル)
- ペナルティ:違反あたり200ドル;12ヶ月間に3回以上の違反でライセンス停止
- 制約:事業者の費用負担;1日の収入が15%削減される推定
- 軽減策:段階的実装(大規模事業者優先;コンプライアンスに6ヶ月の猶予期間)
3. 緊急対応能力の強化
- 現状:遠隔地域での4~6時間の対応時間;事前配置装備なし
- 目標:2~3時間の対応時間;12の戦略的位置に装備キャッシュ
- 実行:
- 12の地域緊急対応ハブを確立(資本コスト:800万ドル+年間運営費200万ドル)
- 抽出装備、医療用品、通信システムを事前配置
- 200名の緊急対応者を訓練(コスト:120万ドル)
- 2台の専用航空機によるヘリコプター避難プロトコルを確立(年間コスト:600万ドル)
- 制約:予算の可用性;競合する優先事項
- 軽減策:国際開発支援(世界銀行、アジア開発銀行);推定1,200万~1,500万ドルが利用可能
長期的ソリューション:3~5年の戦略的枠組み
戦略的優先事項1:道路インフラのアップグレード
- 範囲:高リスク山岳路線2,000kmにガードレールを設置;1,500kmの排水を改善
- コスト:21億ドル(推定1km当たり100万ドルのガードレール+排水)
- 期間:現在の資金レベルで8~10年;国際支援ありで4~5年
- 資金源:政府予算(20%)、世界銀行(40%)、アジア開発銀行(25%)、二国間援助(15%)
- 実行リスク:土地取得の遅延;請負業者の能力制約;天候関連の建設遅延
戦略的優先事項2:規制枠組みの近代化
- 範囲:独立した道路安全当局を確立;統一された執行基準を実装;公開安全データベースを作成
- コスト:4,500万ドル(5年実装)
- 期間:3~4年
- 実行:
- 道路安全当局を確立(独立機関;150名FTE職員)
- 統一された車両検査基準を実装(国際基準と調和)
- 公開事業者安全格付けシステムを作成
- 事故調査局を確立(警察から独立)
- 制約:政治的抵抗;官僚的惰性;腐敗リスク
- 軽減策:国際技術支援;コンプライアンスメトリクスに基づく成果ベースの資金
戦略的優先事項3:国際協力枠組み
- 範囲:発信国(日本、米国、EU)との二国間安全協定を確立;地域安全イニシアチブに参加
- コスト:800万ドル(5年プログラム)
- 期間:2~3年
- 実行:
- 国際パートナーとの共同安全監査
- 技術訓練交換プログラム
- 安全基準と地域規範の調和
- 事故報告およびデータ共有プロトコルの確立
重要なポイントと推奨される対応:実務家向けロードマップ
意思決定者向けエグゼクティブサマリー
本事故は防止可能でした。既知で文書化された失敗の収束から生じました:不十分な道路インフラ、未実施の車両基準、監視されないドライバー疲労、資金不足の緊急対応。これらの要因に対処するには、継続的な投資と政治的コミットメントが必要です。不作為のコスト(継続的な死亡、観光への影響、国際的評判の損害)は実装のコストを上回ります。
即座の対応(今後30日)
- 独立した調査:外部事故調査を委託;15万ドルを配分;予備調査結果に対する30日間の期限を確立
- 生存者支援:専用医療調整センターを確立;50万ドルの緊急資金を配分;48時間以内に100%の家族連絡を確保
- 一時的なリスク軽減:15の最高リスク山岳路線に速度制限を実装;執行パトロールを配置;週単位でコンプライアンスを測定
- 国際調整:大使館連絡プロトコルを発動;外国政府に透明な事故更新を提供;家族支援ホットラインを確立
中期実行計画(3~12ヶ月)
| イニシアチブ | 責任者 | 予算 | 期間 | 成功メトリクス |
|---|---|---|---|---|
| 車両検査プロトコル | 運輸省 | 250万ドル | 12ヶ月 | 80%のコンプライアンス率 |
| ドライバー疲労監視 | 運輸省 | 3,600万ドル(段階的) | 12ヶ月 | 大規模事業者の100%が装備 |
| 緊急対応ハブ | 災害管理局 | 1,000万ドル | 9ヶ月 | 12ハブが運用;2時間の対応時間 |
| 公開安全データベース | 運輸省+IT | 240万ドル | 12ヶ月 | データベースが運用;100%の事業者が格付け |
長期の戦略的優先事項(1~5年)
- 道路インフラ:21億ドルの資金を確保;最高リスク路線の上位500kmを優先;18ヶ月以内に建設を開始
- 規制当局:独立した道路安全当局を確立;150名FTE職員を雇用;24ヶ月以内に統一された執行を実装
- 国際協力:日本、米国、EUとの二国間安全協定を確立;地域イニシアチブに参加;事故データを共有
- 能力構築:500名の緊急対応者を訓練;ドライバー訓練センターを確立;公開啓発キャンペーンを通じて安全文化を発展
重要な成功要因
- 政治的コミットメント:競合する優先事項にもかかわらず継続的な資金
- 説明責任:非コンプライアンスに対する結果;透明な進捗報告
- 国際支援:開発パートナーからの技術支援と資金
- ステークホルダー関与:事業者の買収;ドライバーの協力;公開啓発
リスク軽減
- 予算制約:段階的実装;最高影響度の介入を優先
- 事業者の抵抗:補助プログラム;猶予期間;透明なコスト便益分析
- 官僚的惰性:独立した監視;成果ベースの資金;国際技術支援
- 腐敗:透明な調達;第三者監査;国際パートナーの監視
推定費用便益分析(5年間の期間)
- 総投資:23億ドル(インフラ、装備、訓練、システム)
- 予想死亡率削減:影響を受けた路線で60~70%
- 救命数(5年推定):2,000~2,500人
- 1人当たりの救命コスト:92万~115万ドル
- 観光収入保護:4億5,000万~6億7,500万ドル(勧告関連の損失回避)
- ROI:7~10年以内にプラス;その後の継続的な利益

- 図2:バス転落事故の発生メカニズム(事故分析に基づく構造図)*