Netflixの動画ポッドキャストへの戦略的参入
Netflixは、著名人を起用したオリジナル動画ポッドキャストコンテンツを開始することで、確立されたポッドキャストプラットフォームの直接的な競合相手として自らを位置づけている。この取り組みは、長編の会話型メディアへのコンテンツ予算の意図的な再配分を示している。その根底にある論理的根拠は、2つの実証的観察に基づいている:(1)ポッドキャストは、従来の脚本シリーズよりも明らかに低い制作コストで持続的なエンゲージメントを生み出す、(2)動画ポッドキャストは、競合プラットフォームで音声のみのコンテンツを消費する可能性のある視聴者をNetflixのエコシステム内に留める。
戦略的優位性は、視聴者のセグメンテーションと人材の活用から生まれる。既存の視聴者を持つ確立された著名人—コメディ、スポーツ解説、その他の分野を問わず—は、Netflixがゼロから視聴者を構築することなく動員できる既存の視聴者資本を表している。このアプローチは、コンテンツの独創性で主に競争するのではなく、既存のフォロワーを持つクリエイターに配信インフラを提供するというYouTubeの歴史的戦略と類似している。
-
前提:* この戦略は、確立されたファンベースを持つ有名人が初期視聴を促進し、異なる著名人ベースの番組間の視聴者の重複が最小限であり、共食いリスクを軽減するという前提に基づいている。
-
コンテンツリーダーへの実行可能な示唆:* 既存の人材関係と視聴者データを監査し、文書化されたポッドキャスト視聴者または実証された解説能力を持つ著名人を特定する。競合他社が同様の人材を確保する前に、独占的な動画ポッドキャスト契約を優先する。一貫したプログラミングブロックと予測可能なリリーススケジュールを確保するために、複数エピソードのコミットメントを確立する。
システム構造と運用上のボトルネック
Netflixのポッドキャストインフラは、既存のストリーミングアーキテクチャと統合しながら、独自の運用ワークフローを維持する必要がある。3つのシステムが重要なボトルネックで交差する:コンテンツ取得(人材の予約と独占権の確保)、制作(録音、編集、動画用のフォーマット)、配信(プラットフォーム統合とレコメンデーションアルゴリズム)。
-
中核的な制約:* ポッドキャストは脚本番組とは異なる制作ケイデンスを必要とする。Pete Davidsonのポッドキャストエピソードは毎週リリースされる可能性があるが、Netflixシリーズはバッチでドロップされる。これにより、スケジュールの競合、人材管理の複雑さ、財務システムが処理するように設計されていなかった予測不可能な収益認識パターンが生じる。
-
具体例:* Michael Irvinが毎週スポーツ解説ポッドキャストを録音するには、スタジオの利用可能性の調整、ゲストのスケジューリング、編集のターンアラウンド、7日ごとのプラットフォーム展開が必要である。従来のシリーズ制作は8〜12週間のサイクルで運用される。このミスマッチはリソース配分に負担をかけ、部門間でスケジュールの競合を生み出す。
-
運用上の解決策:* 脚本制作とは別に専用のポッドキャスト運用チームを設立する。標準化された録音テンプレート、事前交渉されたゲストスロット、迅速なターンアラウンド編集ワークフローを作成する。四半期計画サイクルではなく、週次の制作スプリントを実装する。キャンセルや競合を吸収するために、人材スケジューリングに冗長性を構築する。

- 図2:Netflixポッドキャスト運用システムの構造と主要ボトルネック*

- 図3:制作サイクルの相違 - スクリプト制作 vs ポッドキャスト制作(データソース:AI生成コンセプトイメージ)*
参照アーキテクチャと編集ガードレール
Netflixは、人材の創造的自律性を可能にしながらブランドの一貫性を維持するために、技術的および編集的なガードレールを確立する必要がある。アーキテクチャは、コンテンツの取り込み、メタデータのタグ付け、モデレーション、アルゴリズムによるレコメンデーションのためのシステムを定義すべきである。
-
課題:* 明確なアーキテクチャの境界がなければ、ポッドキャストコンテンツは過度にモデレートされる(人材を抑制する)か、モデレートが不十分(ブランドリスクを生み出す)かのいずれかになる。ポッドキャストは自発性と台本のない会話で繁栄するが、Netflixのブランドは一貫したコンテンツ基準に依存している。Pete Davidsonのコメディはしばしば境界を押し広げる; Michael Irvinの解説は物議を醸す可能性がある。
-
具体例:* どの言語、トピック、またはゲストタイプが事前承認を必要とするか、ポストプロダクションレビューを必要とするかを指定するモデレーションプロトコルを定義する。ポッドキャストエピソードが関連シリーズと並んでレコメンデーションアルゴリズムに表示されるように、メタデータ基準を確立する。ポッドキャストと従来の番組のための別個のコンテンツ評価システムを作成する。
-
実装フレームワーク:* 以下を指定する参照アーキテクチャを文書化する:(1)人材承認ワークフロー、(2)コンテンツレビューのタイムライン、(3)メタデータ要件、(4)モデレーションの閾値、(5)エスカレーション手順。明確な所有権を割り当てる—制作チームはクリエイティブを処理; コンプライアンスは法的リスクを処理; データチームはメタデータを処理。スケーリングする前に、各著名人から2つのパイロットエピソードでこのフレームワークをテストする。
標準化された制作パターン
成功するポッドキャストのスケーリングには、摩擦と意思決定のオーバーヘッドを削減する反復可能な運用パターンが必要である。標準化は創造性を排除するのではなく、管理オーバーヘッドを削除し、ターンアラウンドを加速する。
-
制作テンプレートアプローチ:* Pete Davidsonのポッドキャストはパターンに従う:ローテーションゲストとの45分間の会話、固定スタジオで録音、50分に編集、木曜日午前9時にリリース。Michael Irvinは次のパターンに従う:60分間のスポーツ分析、月曜日に録音、水曜日までに編集、金曜日にリリース。これらのパターンはテンプレートになる。新しい人材のオンボーディングは、カスタムワークフローを発明するのではなく、既存のパターンを使用する。
-
スケーリング戦略:* 3〜5つの運用パターン(会話ベース、分析ベース、インタビューベースなど)を文書化する。各Netflixポッドキャストをパターンに割り当てる。制作チームがパターンを一貫して実行するようにトレーニングする。サイクルタイム—録音から公開までの時間—を測定し、四半期ごとに20%の削減を目標とする。ターンアラウンドを加速するために、編集とメタデータのタグ付けに自動化を組み込む。
ポッドキャスト固有の測定フレームワーク
Netflixは、従来のシリーズKPIとは異なる、ポッドキャスト固有の成功指標を定義する必要がある。標準的な視聴回数指標は、完了率とエンゲージメントパターンが脚本コンテンツとは根本的に異なるため、ポッドキャストの価値を誤って表現する。
-
従来の指標が失敗する理由:* 視聴者は50分のポッドキャストエピソードの15分を視聴するかもしれないが、高度にエンゲージしたままである。従来のシリーズ指標はこの行動にペナルティを課す。ポッドキャストは、一気見完了ではなく、持続的なリスニングを通じて成功する。
-
推奨される指標:* バイナリ完了ではなく、25%、50%、75%の間隔で完了率を追跡する。週ごとのリスナー保持率を測定する—視聴者はエピソード2に戻ってくるか? ソーシャル共有とコメントの量を監視する。Michael Irvinのスポーツポッドキャストについては、クリップがスポーツディスカッションプラットフォームでのダウンストリームエンゲージメントを促進するかどうかを測定する。
-
ダッシュボードの実装:* 以下を追跡するポッドキャスト固有のダッシュボードを確立する:(1)エピソードあたりの平均リスニング時間、(2)週ごとの保持率、(3)ソーシャル増幅指標、(4)ゲスト予約成功率、(5)制作サイクルタイム。目標を設定する:平均完了率40%、2週目の保持率60%、比較可能なYouTubeコンテンツに対するソーシャル増幅2倍。パフォーマンスの低いエピソードを特定し、それに応じて人材またはフォーマットを調整するために、指標を毎週レビューする。
リスク軽減と緊急時対応計画
ポッドキャストコンテンツには独特のリスクがある:人材の利用可能性の変動性、モデレーションの課題、視聴者の断片化。軽減されないリスクは、Netflixのポッドキャスト戦略を断片化し、ROIを侵食する。
-
特定の脆弱性:* Pete Davidsonのスケジュール競合、物議を醸すゲストの出演、または制作の遅延がリリースケイデンスを混乱させる可能性がある。Michael Irvinの解説はスポーツファンベースを疎外する可能性がある。Davidsonが映画のコミットメントのために3週間の録音をキャンセルした場合、Netflixは年間コンテンツの12%を失う。Irvinが物議を醸すゲストを予約した場合、モデレーションの遅延がエピソードを最適なリリースウィンドウを過ぎてプッシュする。
-
軽減戦略:* 人材の緊急時プールを構築する—スケジュールのギャップを埋めることができるバックアップホストまたはゲストコメンテーターを特定する。30日間のコンテンツバッファを実装する(リリーススケジュールより前にエピソードを事前録音する)。フラグ付きコンテンツのための迅速なモデレーションレビュープロセス(24時間のターンアラウンド)を確立する。録音前に潜在的な論争を特定するゲスト審査プロトコルを作成する。ペナルティなしでスケジュール調整を可能にする柔軟性条項を含む人材契約を交渉する。
実装ロードマップ
Netflixのポッドキャスト取り組みは、持続的な視聴者エンゲージメントを捉える長編、低コストコンテンツへの戦略的転換を表している。成功には、独自の制作ワークフローを維持しながら、ポッドキャスト運用を既存のインフラに統合することが必要である。
-
フェーズ1(1〜2ヶ月目):* DavidsonとIrvinのパイロットで制作パターンと運用ワークフローを確定する。モデレーションプロトコルとメタデータ基準を確立する。各著名人から2つのエピソードで参照アーキテクチャをテストする。
-
フェーズ2(3〜4ヶ月目):* 5〜10の追加ポッドキャストシリーズにスケールする。人材緊急時プールを構築し、30日間のコンテンツバッファリングを実装する。ポッドキャスト固有の測定ダッシュボードをアクティブ化する。
-
フェーズ3(5〜6ヶ月目):* 測定データに基づいて最適化する。完了率と保持率指標に基づいて、リリースケイデンス、ゲスト選択、フォーマットを調整する。予測可能な週次スケジュールで運用される10以上のオリジナル動画ポッドキャストを目標とし、完了率40%以上、人材関係ごとの文書化されたROIを達成する。
-
主要な成功要因:* (1)反復可能な運用パターンがカスタム意思決定を削減する。(2)ポッドキャスト固有の指標は、シリーズベンチマークではなく、エンゲージメントのダイナミクスを反映する。(3)リスク軽減—人材の緊急時対応、コンテンツバッファリング、迅速なモデレーション—は運用上重要である。(4)明確なアーキテクチャの境界は、ブランドの一貫性を保護しながら創造的自律性を可能にする。

- 図9:Netflixポッドキャスト展開ロードマップ(18ヶ月計画)*
システム構造と運用上の制約
Netflixのポッドキャストインフラは、運用上独自のワークフローを維持しながら、既存のストリーミングアーキテクチャと統合する必要がある。3つの相互依存するシステムが潜在的なボトルネックを生み出す:コンテンツ取得(人材予約と権利交渉)、制作(録音、編集、フォーマット標準化)、配信(プラットフォーム統合とアルゴリズムによるレコメンデーション)。
-
主張:* 脚本コンテンツ制作用に設計された現在の組織構造は、エピソード的なポッドキャストワークフローに適用されると運用上の摩擦を生み出す。
-
裏付けとなる論理的根拠:* 脚本シリーズは、バッチリリースで8〜12週間の制作サイクルで運用される。ポッドキャストは通常、週次または隔週のリリースケイデンスを必要とする。この時間的ミスマッチは、スケジュールの競合を生み出し、人材管理を複雑にし、財務システムが対応するように設計されていなかった収益認識の複雑さを導入する。さらに、ポッドキャスト制作には異なるリソース配分パターンが必要である—常設のスタジオの利用可能性、迅速な編集ターンアラウンド、一貫したゲスト調整—これらは従来のシリーズ制作リソース計画と競合する。
-
具体的な運用例:* 週次ポッドキャストシリーズには、スタジオ予約、ゲスト確認、録音、編集、メタデータ準備、7日サイクルでのプラットフォーム展開が必要である。従来のシリーズ制作は、バッチリソース配分を伴う四半期計画で運用される。同一のシステムを通じて両方のワークフローを管理しようとすると、リソースの競合とスケジューリングの非効率が生じる。
-
前提:* この分析は、ポッドキャストと脚本制作が同一のリソース管理システムを共有できず、両方のカテゴリーで効率を低下させることなく運用できないという前提に基づいている。
-
実行可能な示唆:* 脚本制作部門とは独立したリソース配分を持つ専用のポッドキャスト運用チームを設立する。四半期計画サイクルではなく、週次の制作スプリントを実装する。標準化された録音テンプレート、事前交渉されたゲストプロトコル、迅速なターンアラウンド編集ワークフローを開発する。人材のキャンセルや予期しない遅延を吸収するために、スケジューリングの冗長性を構築する。
参照アーキテクチャとコンテンツガバナンス
Netflixは、人材の創造的自律性を維持しながらブランドの一貫性を保つために、明示的な技術的および編集的境界を確立する必要がある。参照アーキテクチャは、コンテンツの取り込み、メタデータの標準化、モデレーションプロトコル、アルゴリズムによるレコメンデーション統合のためのシステムを定義すべきである。
-
主張:* 明確に定義されたアーキテクチャの境界がなければ、ポッドキャストコンテンツは過度の編集管理(人材の真正性を制約する)または不十分なモデレーション(ブランドと広告主のリスクを生み出す)のいずれかを経験する。
-
裏付けとなる論理的根拠:* ポッドキャストコンテンツは、会話の自発性と台本のない対話から価値を引き出す。同時に、Netflixのブランド評判は、一貫したコンテンツ基準と広告主関係管理に依存している。これは構造的緊張を生み出す:過度のモデレーションは、ポッドキャストを価値あるものにする本物の声を抑制する; モデレーション不足は、Netflixを評判と商業的リスクにさらす。
-
具体的なガバナンスの例:* 以下を指定する段階的モデレーションプロトコルを確立する:(1)ゲスト選択と機密トピックの事前承認要件、(2)フラグ付きコンテンツのポストプロダクションレビューのタイムライン、(3)境界線ケースのエスカレーション手順、(4)従来のテレビ評価とは異なるコンテンツ評価システム。ポッドキャストエピソードがトピック的に関連するシリーズコンテンツと並んでレコメンデーションアルゴリズムに表示されることを保証するメタデータ基準を定義する。
-
前提:* このフレームワークは、透明で文書化されたガバナンスプロトコルが、アドホックな意思決定よりも創造的摩擦とコンプライアンスリスクの両方をより効果的に削減するという前提に基づいている。
-
実行可能な示唆:* 以下を指定する参照アーキテクチャを文書化する:(1)人材承認ワークフローと決定タイムライン、(2)コンテンツレビュー手順とエスカレーション閾値、(3)アルゴリズム統合のためのメタデータ要件、(4)モデレーション決定基準、(5)所有権の割り当て(制作チームはクリエイティブ実行を管理; コンプライアンスは法的リスクを管理; データチームはメタデータとアルゴリズム統合を管理)。追加シリーズにスケーリングする前に、各著名人から2つのエピソードでこのフレームワークをパイロットする。

- 図4:Netflixポッドキャスト向けリファレンスアーキテクチャ(既存インフラ統合・ガバナンス・推奨連携)*

- 図12:タレント関係管理と独占契約ポートフォリオの複雑性*
実装と運用パターン
持続可能なポッドキャストのスケーリングには、品質を損なうことなく意思決定のオーバーヘッドを最小限に抑え、サイクルタイムを削減する反復可能な運用パターンが必要である。
-
主張:* 標準化された制作パターンは、創造的差別化を維持しながら、一貫したエピソードのターンアラウンドを可能にする。
-
裏付けとなる論理的根拠:* 各ポッドキャストエピソードは現在、ゲスト選択、録音フォーマット、編集スタイル、リリースタイミングに関するカスタム決定を必要とする。標準化は創造的バリエーションを排除するのではなく、反復可能なタスクから管理オーバーヘッドと決定摩擦を削除する。これにより、クリエイティブリソースは、ロジスティクス調整ではなくコンテンツの質に集中できる。
-
具体的な運用パターンの例:* パターンA(会話ベース):ローテーションゲストとの45分間の非構造化会話、固定スタジオ構成で録音、50分のランタイムに編集、一貫した曜日/時間にリリース。パターンB(分析ベース):準備されたトーキングポイントを含む60分間の構造化された解説、固定日に録音、所定の期限までに編集、一貫したスケジュールでリリース。新しい人材のオンボーディングは、完全にカスタマイズされた制作ではなく、既存のパターンに割り当てられる。
-
前提:* このアプローチは、パターン標準化が完全にカスタマイズされた制作と比較して、視聴者エンゲージメントまたは人材満足度を実質的に低下させないという前提に基づいている。
-
実行可能な示唆:* 主要なポッドキャストフォーマット(会話ベース、分析ベース、インタビューベースなど)をカバーする3〜5つの運用パターンを文書化する。各Netflixポッドキャストシリーズをパターンに割り当てる。制作チームがパターンを一貫して実行するようにトレーニングする。サイクルタイムの目標—録音から公開までの時間—を設定し、四半期ごとの改善を測定する。ターンアラウンドを加速するために、編集、メタデータのタグ付け、プラットフォーム展開に自動化を実装する。
測定フレームワークと成功指標
Netflixは、パフォーマンスを正確に評価し、最適化の意思決定に情報を提供するために、従来のシリーズKPIとは異なる、ポッドキャストコンテンツに特化した測定プロトコルを確立する必要がある。
-
主張:* 標準的な完了率指標は、リスニングパターンが脚本コンテンツの消費とは根本的に異なるため、ポッドキャストのエンゲージメントを誤って表現している。
-
裏付けとなる根拠:* ポッドキャストのリスナーは、複数のセッションにわたってコンテンツを消費したり、一時停止して再開したり、他の活動に従事しながら聴いたりすることが頻繁にある。50分のエピソードのうち30分を消費するリスナーは、エピソード全体を完了していなくても、高いエンゲージメントを示している可能性がある。従来のシリーズ指標は、この行動にペナルティを課す。ポッドキャストの成功は、単一エピソードの完了よりも、持続的なリスニングと週ごとのリターン行動とより強く相関している。
-
具体的な測定例:* バイナリ完了ではなく、25%、50%、75%の間隔で完了率を追跡する。週ごとのリスナー維持率を測定する—オーディエンスはエピソード2、3、それ以降に戻ってくるか?ソーシャルシェアのボリュームとコメントエンゲージメントを監視する。スポーツに焦点を当てたポッドキャストの場合、ポッドキャストクリップがスポーツディスカッションプラットフォームでの下流エンゲージメントを促進するかどうか、およびポッドキャストオーディエンスが関連シリーズの視聴に転換するかどうかを測定する。
-
前提:* このフレームワークは、ポッドキャスト固有の指標が、従来のシリーズ指標よりも長期的なオーディエンス価値に対してより高い予測価値を提供すると仮定している。
-
実行可能な示唆:* 以下を追跡するポッドキャスト固有の測定ダッシュボードを確立する:(1)総実行時間のパーセンテージとしてのエピソードあたりの平均リスニング時間、(2)週ごとのリスナー維持率、(3)ソーシャル増幅指標(シェア、コメント、クリップ)、(4)ゲスト予約成功率とオーディエンス反応の分散、(5)制作サイクル時間。パフォーマンス目標を設定する:50%マークでの平均完了率40%、第2週維持率60%、比較可能なYouTubeコンテンツに対するソーシャル増幅2倍。週次指標レビューを実施して、パフォーマンスの低いエピソードを特定し、それに応じてタレント選択、フォーマット、またはゲストミックスを調整する。
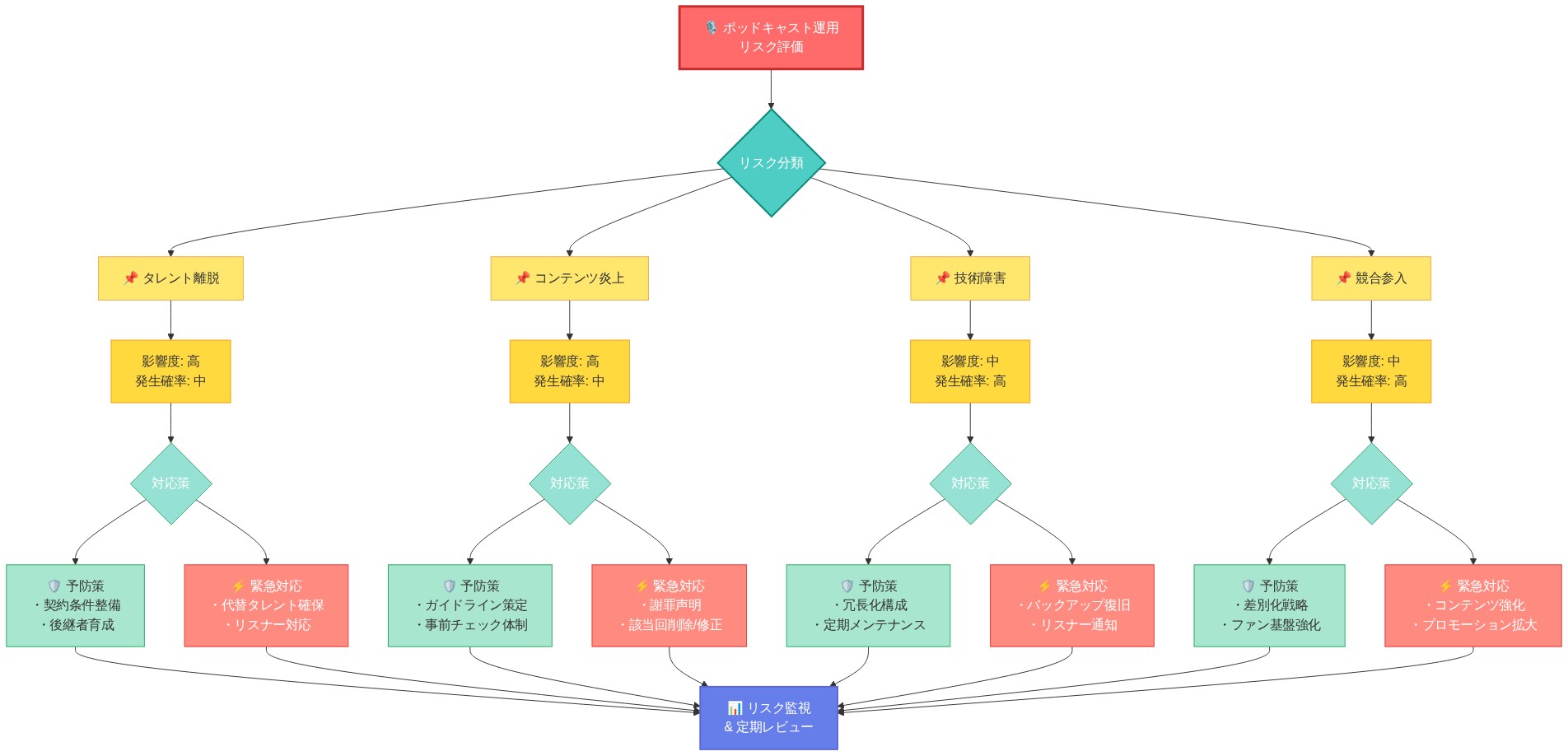
リスク評価と軽減プロトコル
ポッドキャストコンテンツは、独特の運用リスクをもたらす:タレントの可用性の変動性、モデレーションの複雑さ、および複数のパーソナリティベースのシリーズにわたるオーディエンスの断片化。
-
主張:* 軽減されないリスクは、Netflixのポッドキャスト戦略を断片化し、リリーススケジュールを混乱させ、タレント投資のROIを侵食する。
-
裏付けとなる根拠:* タレントのスケジュール競合、物議を醸すゲストの出演、制作の遅延、またはモデレーション紛争は、リリースのペースとオーディエンスの期待を混乱させる可能性がある。軽減プロトコルがなければ、Netflixは一貫した配信やオーディエンス規模に到達できないコンテンツに多額の投資を行うことになる。
-
具体的なリスクシナリオ:* 主要なタレントが外部のコミットメントにより3週間の録音をキャンセルした場合、Netflixは年間コンテンツ出力の12%を失う。ゲストの出演がモデレーション紛争を生み出した場合、コンテンツレビューの遅延により、エピソードが最適なリリースウィンドウを過ぎてプッシュされ、アルゴリズムの可視性とオーディエンスの発見が減少する。
-
前提:* この分析は、タレント関連の混乱とモデレーションの遅延が、ポッドキャストプログラムの実行可能性に対する重大なリスクを表すと仮定している。
-
実行可能な示唆:* 以下の軽減戦略を実装する:(1)スケジュールのギャップを埋めることができるバックアップホストまたはゲストコメンテーターを特定するタレント緊急プールを構築する。(2)リリーススケジュールの前にエピソードを事前録音することにより、30日間のコンテンツバッファを維持する。(3)フラグが立てられたコンテンツに対して24時間のターンアラウンドで迅速なモデレーションレビュープロセスを確立する。(4)録音前に潜在的な論争を特定するゲスト審査プロトコルを開発する。(5)ペナルティなしでスケジュール調整を可能にする柔軟性条項を含むタレント契約を交渉する。(6)バックアップゲストオプションとフォーマット調整を指定するゲストキャンセルプロトコルを作成する。
実装ロードマップと成功基準
Netflixのポッドキャストイニシアチブには、各段階で定義された成功基準を持つ段階的な実装アプローチが必要である。
-
フェーズ1(1〜2ヶ月):基盤とパイロット検証*
-
初期タレントとのパイロットエピソードを通じて、制作パターンと運用ワークフローを確定する
-
モデレーションプロトコル、メタデータ標準、およびコンテンツガバナンスドキュメントを確立する
-
測定ダッシュボードを実装し、ベースライン指標を確立する
-
成功基準:一貫した週次スケジュールで2つのパイロットシリーズを開始;モデレーションプロトコルをテストして改良;測定フレームワークが運用可能
-
フェーズ2(3〜4ヶ月):スケールされたロールアウト*
-
文書化されたタレントコミットメントを持つ5〜10の追加ポッドキャストシリーズに拡大する
-
タレント緊急プールを構築し、30日間のコンテンツバッファリングを実装する
-
独立したリソース配分を持つ専用のポッドキャスト運用チームを確立する
-
成功基準:5〜10シリーズを開始;40%以上の完了率を達成;第2週維持率が55%以上の閾値
-
フェーズ3(5〜6ヶ月):最適化と持続可能性*
-
測定データに基づいて最適化;パフォーマンス指標に基づいてリリースペース、ゲスト選択、フォーマットを調整する
-
編集、メタデータタグ付け、プラットフォーム展開における自動化を実装する
-
パイロットパフォーマンスに基づいて長期的なタレント関係契約を確立する
-
成功基準:予測可能な週次スケジュールで運用される10以上のシリーズ;40%以上の完了率を維持;タレント関係ごとの文書化された正のROI;ベースラインから20%削減された制作サイクル時間
-
主要成功指標:* 一貫したリリーススケジュールの遵守(95%以上の定時配信)、オーディエンス維持指標(60%以上の第2週リターン率)、ソーシャル増幅(YouTube比較可能コンテンツの2倍)、および制作効率(四半期ごとに20%のサイクル時間削減)。

- 図8:ポッドキャスト運用のリスク評価と緊急対応プロトコル*
スケールされたポッドキャスト運用のためのシステムアーキテクチャ
Netflixが直面している運用上の課題は深刻である:ポッドキャストは、脚本化されたテレビとは根本的に異なる制作ペース、タレント管理モデル、および収益認識パターンを必要とする。これは限界的な調整ではなく、システム的な再設計である。
- 仮説:* Netflixの現在のインフラストラクチャは、すべてのコンテンツを「シリーズ」として扱っている—定義された制作サイクルを持つ離散的でバッチリリースされたプロジェクト。ポッドキャストは「プラットフォーム」アーキテクチャを要求する—分散されたタレントとリアルタイムのスケジューリング柔軟性を持つ継続的な週次ペースの制作。
ボトルネックは3つの重要な接合点で現れる:
-
第一に、タレント調整の複雑さ。* Pete Davidsonの週次ポッドキャストには、4〜6週間前にゲスト出演を予約し、キャンセルを管理し、彼の映画とコメディツアーのスケジュールと調整し、一貫したスタジオの可用性を維持する必要がある。従来のNetflixシリーズ制作は、ロックされたタレントスケジュールで8〜12週間のサイクルで運用される。これらのタイムスケールは互換性がない。Netflixのタレント関係チームは、10エピソードのシーズンコミットメントを交渉することに慣れているが、今では週次の変動性を持つ52エピソードの年間コミットメントを管理する必要がある。これにより、タレントエコシステム全体にわたってカスケード的なスケジューリング競合が生じる。
-
第二に、制作ワークフローの断片化。* Michael Irvinのスポーツコメンタリーポッドキャストは、Davidsonのコメディショーとは異なる編集ワークフローを必要とする。Irvinのコンテンツはリアルタイムの関連性を要求する—月曜日に録音されたエピソードは週末のスポーツ結果に対処する必要がある。Davidsonのコンテンツは常緑である—録音されたエピソードは価値を失うことなくリリース日をシフトできる。しかし、Netflixの制作インフラストラクチャはすべてのコンテンツを同一に扱う:録音、編集、承認、公開。この万能モデルは人為的な遅延を生み出す。Irvinの月曜日の録音は、コメディスペシャルと同じ承認プロセスを待つべきではない。
-
第三に、アルゴリズム統合の非対称性。* Netflixの推奨エンジンは、一気見行動でトレーニングされた—ユーザーが急速に連続してシリーズの8〜10エピソードを完了する。ポッドキャストは異なるエンゲージメントパターンで動作する:ユーザーは週に1エピソードを聴き、多くの場合特定の時間(通勤、ワークアウト、昼休み)に聴く。アルゴリズムは新しいパターンを学習する必要があり、そうでなければポッドキャストの推奨はパフォーマンスが低下し、低エンゲージメントの自己実現的予言を生み出す。
-
実行可能なアーキテクチャ再設計:* 従来のシリーズ制作とは別の専用の「継続的コンテンツ運用」部門を確立する。この部門は、四半期計画ではなく、週次スプリントサイクルで運用される。ポッドキャストホストをプロジェクトベースではなく「常時オン」として扱うタレントスケジューリングシステムを実装する。3つの異なる制作ワークフローを作成する:(1)リアルタイムコメンタリー(Irvinモデル—48時間のターンアラウンド)、(2)常緑の会話(Davidsonモデル—4週間のバッファ)、(3)キュレーションされた分析(将来のタレントのためのハイブリッドモデル)。ポッドキャストをシリーズアルゴリズムに後付けするのではなく、ポッドキャストのリスニングパターン—週次ペース、時間帯の好み、ゲストベースの発見—でトレーニングされた別の推奨エンジンを構築する。
編集ガードレールとブランド保護
ポッドキャストは自発性と台本のない真正性で繁栄する。しかし、Netflixのブランドは一貫したコンテンツ基準と広告主の信頼に依存している。これは根本的な緊張を生み出す:過度にモデレートするとフォーマットの魅力を殺し、モデレートが不十分だとブランドリスクを生み出す。
- 仮説:* 最適なモデレーションフレームワークは、タレントが事前に交渉された境界内で創造的自律性を維持し、エッジケースに対する迅速なエスカレーションプロトコルを持つ「信頼するが検証する」モデルで動作する。
Pete Davidsonのコメディはしばしば物議を醸す領域に踏み込む—性的コンテンツ、薬物への言及、政治的コメンタリー。Michael Irvinのスポーツ分析はファンベースを疎外したり、偏見の非難を招いたりする可能性がある。明確なガードレールがなければ、Netflixは2つの失敗モードに直面する:(1)タレントが自己検閲し、パフォーマンスが低い平凡なコンテンツを制作する、または(2)モデレートされていないコンテンツが広告主の反発と規制上の精査を生み出す。
解決策はコンテンツ警察ではなく、録音が始まる前に競技場を定義する透明で事前に交渉されたフレームワークである。
- 具体的なフレームワーク:* 3つのモデレーション層を確立する。層1(グリーンライト): 自動的に承認されるコンテンツ—標準的なコメディ、スポーツ分析、事前承認されたカテゴリ内のゲストインタビュー。層2(レビュー必要): 24時間の編集レビューを必要とするコンテンツ—物議を醸すゲスト、センシティブなトピック、政治的コメンタリー。層3(エスカレーション): 経営陣の承認を必要とするコンテンツ—法的リスク、広告主の感度、ブランド整合性の質問。契約交渉中にタレントと協力してこれらの層を定義する。タレントが制約を感じることなく境界を理解できるように、具体的な例を文書化する。
エピソードをコンテンツタイプ、ゲストカテゴリ、トピックの感度でタグ付けするメタデータシステムを実装する。これにより、Netflixの推奨エンジンは、ブランドの評判を保護しながら、適切なオーディエンスにエピソードを表示できる。物議を醸す政治家をフィーチャーしたPete Davidsonのエピソードは適切にタグ付けされ、Netflixは政治的に関与しているオーディエンスに推奨しながら、家族向けの推奨ストリームから除外できる。
- 実行可能な実装:* タレント、法務、コンテンツチームが共同執筆した15ページの「ポッドキャスト編集基準」ドキュメントを作成する。グリーンライト、レビュー必要、エスカレーションコンテンツの具体的な例を含める。24時間のモデレーションレビューSLAを確立する—フラグが立てられたコンテンツは1営業日以内にレビューされる。録音前に潜在的な論争をフラグするゲスト審査データベースを構築する。ホストがモデレーション決定に関する月次レポートを受け取る「タレントフィードバックループ」を実装し、透明性と信頼を生み出す。
制作パターンと運用スケーリング
標準化は創造性を排除するのではなく、管理オーバーヘッドを排除する。Netflixが2つのショーから20のショーにポッドキャストをスケーリングする道は、意思決定の摩擦を減らす反復可能な制作パターンを特定することを必要とする。
-
仮説:* 3〜5つの標準化された制作パターンは、Netflixが今後24ヶ月間に開始するポッドキャストフォーマットの80%に対応できる。
-
パターン1:会話型(Davidsonモデル)。* ローテーションするゲストとの45〜50分の台本なし会話。固定スタジオで録音。デッドエアと技術的問題を削除するために編集されるが、会話の流れを保持する。一貫した曜日/時間に週次でリリース。ゲスト選択はタレントの好みとオーディエンスの関心によって駆動される。最小限のポストプロダクションコメンタリーまたはグラフィックス。
-
パターン2:分析型(Irvinモデル)。* 現在のイベントまたは業界トレンドに関する50〜60分の専門家コメンタリー。トリガーイベント(週末のスポーツ、市場の動き、ニュースサイクル)の48時間後に録音。明確さとペーシングのために編集。録音の72時間以内にリリース。最小限のグラフィックスまたはデータ視覚化を含む。ゲスト出演はオープンな会話ではなく専門家インタビューとして構成される。
-
パターン3:ナラティブ調査。* 特定のトピックまたはストーリーへの30〜40分の深掘り。複数のセッションにわたって録音。ナラティブ構造、音楽、サウンドデザインで大幅に編集。隔週または月次でリリース。より高い制作投資を必要とするが、プレミアムポジショニングを生み出す。
-
パターン4:インタビューシリーズ。* 著名人との60〜90分の詳細なインタビュー。マルチカメラセットアップを備えたプロフェッショナルスタジオで録音。視覚的関心とペーシングのために編集。隔週でリリース。長編インタビュープラットフォームと競合するプレステージコンテンツとして位置付けられる。
-
パターン5:ハイブリッドコメンタリー。* 分析と会話のブレンドの40〜50分。ローテーションする専門家ゲストと週次で録音。オーディオと視覚的エンゲージメントの両方のために編集。週次でリリース。分析的厳密さと会話的真正性を橋渡しする。
各パターンには標準化されたテンプレートが付属している:録音セットアップ、編集チェックリスト、メタデータ要件、リリーススケジュール、ゲスト審査プロセス。新しいタレントのオンボーディングは、カスタムワークフローを発明するのではなく、パターンに割り当てる。
- 実行可能な実装:* 各パターンを10ページの運用プレイブックに文書化する。含める:(1)録音セットアップ図、(2)編集チェックリスト、(3)メタデータテンプレート、(4)ゲスト審査基準、(5)リリーススケジュール、(6)制作サイクルタイムライン。制作チームがパターンを一貫して実行するようにトレーニングする。サイクル時間—録音から公開までの時間—を測定し、パターン最適化を通じて四半期ごとに15%の削減を目標とする。編集(無音除去、オーディオ正規化、イントロ/アウトロ挿入)とメタデータタグ付けに自動化を構築して、ターンアラウンドを加速する。パターン固有のKPI目標を確立する:会話型パターンは45%の完了率を目標とする;分析型パターンは50%の完了率を目標とする;ナラティブ調査は60%の完了率を目標とする。

- 図6:Netflixブランド保護のためのコンテンツガバナンスフレームワーク*
測定フレームワーク:従来の指標を超えて
標準的な視聴回数指標は、ポッドキャストの価値を根本的に誤って表現している。50分のエピソードを12分視聴した視聴者は、高いエンゲージメントを示している可能性がある。従来の完了率指標は、この行動にペナルティを課している。Netflixは、実際のエンゲージメントのダイナミクスを反映する、ポッドキャスト固有のKPIを開発する必要がある。
-
仮説:* ポッドキャストの成功は、単一エピソードの完了ではなく、持続的な週次エンゲージメントとソーシャル増幅と相関する。
-
*指標1:深度完了率。**二値的な完了ではなく、25%、50%、75%の間隔で完了を追跡する。40%の平均深度完了率は強いエンゲージメントを示す—視聴者は平均して50分のエピソードのうち20分を聴いている。これは、脚本シリーズでは低いパフォーマンスと見なされるとしても、ポッドキャストにとっては健全である。
-
*指標2:週次継続率。**ポッドキャストにとって重要な指標は、視聴者がエピソード2、次にエピソード3に戻ってくるかどうかである。エピソード1のリスナーのうち、エピソード2に戻り、次にエピソード3に戻る割合を追跡する。第2週の継続率60%、第3週の継続率50%を目標とする。これは、一時的な好奇心ではなく、持続可能な視聴者を示している。
-
*指標3:ソーシャル増幅。**ポッドキャストのクリップがTwitter、TikTok、Reddit、YouTubeで共有される頻度を測定する。1つのバイラルクリップは、100,000人以上の新規リスナーを獲得できる。クリップの視聴回数、共有数、完全なエピソードへのダウンストリームトラフィックを追跡する。同等のYouTubeコンテンツとソーシャル増幅を比較する—Netflixポッドキャストは、独占的なタレントとプレミアムポジショニングにより、2〜3倍の増幅を達成すべきである。
-
*指標4:ゲスト予約成功率。**会話型ポッドキャストの場合、出演を確認した依頼ゲストの割合を追跡する。60%の予約成功率は、強いタレントアピールを示している。どのゲストカテゴリーが最も高い完了率を促進するかを追跡する—これは将来の予約戦略に情報を提供する。
-
*指標5:制作サイクル効率。**録音から公開までの時間を測定する。目標:会話パターンで7日、分析パターンで3日、ナラティブ調査で14日。サイクルタイムの改善は、運用の成熟度を示し、トレンドトピックへのより迅速な対応を可能にする。
-
*指標6:広告主エンゲージメント。**広告サポート層の場合、広告主の需要とCPM(インプレッション1,000回あたりのコスト)を測定する。強い完了率とエンゲージメントの高い視聴者を持つポッドキャストは、プレミアムCPMを獲得する。ポッドキャスト広告CPMが同等のYouTubeコンテンツを超えるかどうかを追跡する。
-
実行可能な実装:* Netflixの分析プラットフォームにポッドキャスト専用ダッシュボードを構築する。6つの指標すべてを毎週追跡する。目標を設定する:深度完了率40%、第2週継続率60%、ソーシャル増幅2倍、予約成功率60%、制作サイクル7日、YouTube CPMの2倍。コンテンツチームと運用チームと毎週指標をレビューする。公開から2週間以内にパフォーマンスの低いエピソードを特定し、後続のエピソードのフォーマット、ゲスト選択、またはリリースタイミングを調整する。継続率の低下について月次の詳細分析を実施する—なぜ視聴者はエピソード2の後に離脱するのか?それはフォーマット、ゲスト選択、またはトピックの関連性なのか?
長期ビジョン:プラットフォームインフラとしてのポッドキャスティング
Netflixのポッドキャストイニシアチブは、より大きなテーゼに対する戦略的な賭けを表している:会話型メディアは、今後5年間で知識労働と専門能力開発の支配的なフォーマットになる。
このテーゼは、観察可能なトレンドに基づいている:
-
注意の断片化: 知識労働者は、毎日8〜12のプラットフォームでコンテンツを消費する。ポッドキャストは、断片化された注意パターンに適合する—通勤中、ワークアウト中、またはバックグラウンド作業中に消費される—持続的な集中を必要とする脚本コンテンツよりも優れている。
-
真正性プレミアム: 視聴者は、洗練された脚本コンテンツをますます信頼しなくなっている。台本のない会話は、より本物で信頼できると感じられる。これは、規模で本物の声を提供できるプラットフォームに競争上の優位性を生み出す。
-
疑似社会的関係: 視聴者は、脚本化されたパフォーマンスよりも、長編の会話を通じてパーソナリティとより強い感情的なつながりを形成する。毎週ピート・デビッドソンの台本のない考えを聞くリスナーは、年に一度コメディスペシャルを見る視聴者よりも深いつながりを発展させる。
-
専門能力開発: 知識労働者は、専門能力開発のためにポッドキャストを使用する—業界のトレンド、ビジネスインサイト、文化的コンテキストを学ぶ。スポーツ解説、ビジネス分析、専門家インタビューは、単なるエンターテインメントではなく、専門的な機能を果たす。
このテーゼが成立する場合、Netflixのポッドキャストインフラは、その長期戦略の基盤となる。コンテンツカテゴリーではなく、ポッドキャストは、Netflixが専門能力開発、ビジネスメディア、知識労働で競争することを可能にするプラットフォームレイヤーになる—YouTubeがポッドキャストと教育コンテンツを通じて現在支配している市場である。
-
5年ビジョン:* Netflixは、コメディ、スポーツ、ビジネス、テクノロジー、文化カテゴリーにわたって50以上のオリジナルビデオポッドキャストを運営する。ポッドキャストは、Netflixの総エンゲージメント時間の15〜20%を生成する(現在はほぼゼロ)。ポッドキャスト専用広告は、年間5億ドル以上の収益を生み出す。Netflixのポッドキャスト推薦エンジンは、シリーズエンジンと同じくらい洗練され、発見と継続を促進する。タレントは、Netflixをプレミアムポッドキャストプラットフォームとしてますます見なし、YouTube配信よりもNetflix独占を好む。
-
実行可能な次のステップ:* フェーズ1(1〜3ヶ月):デビッドソンとアービンのパイロットで制作パターンと運用ワークフローを確定する。モデレーションプロトコル、メタデータ標準、測定フレームワークを確立する。40%以上の完了率と60%以上の第2週継続率を達成する。フェーズ2(4〜6ヶ月):コメディ、スポーツ、ビジネスカテゴリーにわたって5〜10の追加ポッドキャストシリーズに拡大する。タレント予備プールを構築し、30日間のコンテンツバッファリングを実装する。ポッドキャスト専用広告製品を立ち上げる。フェーズ3(7〜12ヶ月):測定データに基づいて最適化する。完了率と継続率指標に基づいて、リリース頻度、ゲスト選択、フォーマットを調整する。20以上のポッドキャストに拡大する。Netflixを直接競合するプレミアムポッドキャストプラットフォームとして確立する

- 図7:ポッドキャスト固有の測定指標フレームワーク(出典:記事分析に基づくメトリクス体系)*