Partnership on AIがヨーロッパ運営委員会の初期メンバーを発表

システム構造と運用上のボトルネック

ヨーロッパ運営委員会はハブ・アンド・スポーク・モデルで機能し、アルゴリズム説明責任、労働力転換、越境データガバナンスに対応するワーキンググループを備えている。この構造は即座にボトルネックを露呈させる。国家的法的枠組み間の調整、利害関係者の競合する利益、小規模市場における資源制約である。

ヨーロッパの断片化した規制環境は実質的な摩擦を生み出す。単一のAIシステムは、展開国に応じて異なるドキュメンテーション、監査証跡、またはリスク評価を必要とする場合がある。信用スコアリングアルゴリズムを展開する金融サービス企業は、AI法の高リスク分類とそれぞれの国家銀行規制当局による公正性解釈の両方を満たさなければならない。その解釈は管轄区域によって異なる。組織は現在のガバナンスワークフローを監査し、規制解釈が国によってどこで相違するかを特定し、その後、コンプライアンス管理がロケーション固有であるか普遍的であるかを文書化する「規制差異マトリックス」を作成すべきだ。このマトリックスを法務チームと技術チームと月次で共有し、ボトルネックが展開遅延に波及する前に浮上させよ。

参照アーキテクチャとガバナンス・ガードレール

委員会はAIガバナンスの参照アーキテクチャ—組織が自らの文脈に適応させることができるテンプレート—を公開し始めている。これらはモデル出所のドキュメンテーション標準、監査ログフレームワーク、高リスク決定のエスカレーションプロトコルを含む。ガードレールは規範的な技術的制約ではなく、透明性、人間による監視、監査可能性を強調する。

組織は規制要件を尊重しながら単一の技術的アプローチを強制しない、具体的で実装可能なガイダンスを必要とする。委員会のドキュメンテーション標準は、訓練データの系統が元の出所まで追跡可能でなければならず、データ除外が明示的にログされなければならないと規定している。しかし技術的メカニズム(ブロックチェーン、バージョン管理されたデータベース、または監査ログ)は実装者に委ねられている。委員会の参照アーキテクチャをベースラインガバナンスモデルとして採用し、組織のリスクプロファイルと技術スタックに合わせてカスタマイズし、カスタマイズをバージョン管理せよ。四半期ごとに委員会の更新に対して見直し、ガードレールが新興標準と一致したままであることを確認せよ。

実装パターンと運用成熟度

委員会ネットワーク内の初期採用組織は、重複するガバナンス努力を削減し、組織学習を加速するために設計された運用パターンをパイロット実施している。組織間監査、アルゴリズムバイアスまたは公正性異常に関する共有インシデント対応プレイブック、高リスク展開に対するピアレビュープロセスである。これらのパターンは文書化され、委員会ネットワーク全体で共有され、より広範な採用を可能にする。

  • 定義上の明確化*:ここで使用される運用パターンとは、複数の組織が採用して一貫したガバナンス成果を達成できる標準化されたプロセスとワークフローを指す。パターンはポリシー(要件を指定するもの)および最良実践(記述的ではなく規範的ではないもの)と異なる。

  • 仮定と証拠*:運用成熟度は時間とともに複合する。ガバナンスプロセスを共有パターンの周りで標準化する組織は、ガバナンスインフラストラクチャ開発からイノベーションとリスク管理にリソースを再配分できる。この仮定は組織学習とプロセス標準化に関する研究によって支持されている(例えば、Adler & Cole、1993年;Levitt & March、1988年)。

  • 具体的な実例*:金融機関のコンソーシアムはアルゴリズムバイアス検出のための共有インシデント対応プロトコルを確立している。プロトコルは、あるメンバー組織のモデルが事前定義されたしきい値を超える公正性メトリクスをフラグした場合、その組織が他のコンソーシアムメンバー2~3社を含むピアレビューをトリガーすることを指定している。ピアレビュアーは根本原因分析を実施し、48時間以内に改善を推奨する。このパターンは、コンソーシアム運用メトリクス(2023~2024年)に文書化されているように、個別の組織プロセスと比較してインシデント解決時間を約60%削減する。

  • 測定と証拠*:参加組織は、共有運用パターンを使用する場合、ベースラインの個別プロセスと比較して、モデル検証とバイアステストの周期時間削減を40~60%報告している。ただし、この測定はコンソーシアムメンバーからの自己報告データに基づいており、独立して検証されていない。

  • 知識労働者への実行可能な含意*:ピア協力がリスクまたは運用コストを削減する2~3のガバナンスプロセスを特定せよ。例えば、モデル検証、バイアステスト、第三者監査調整、またはインシデント対応である。これらのプロセスを委員会内のワーキンググループイニシアティブとして提案せよ。同様のリスクプロファイルと技術アーキテクチャを持つ3~5のピア組織を含むパイロットで開始せよ。周期時間、欠陥検出、リソース利用のベースラインメトリクスを確立せよ。6ヶ月間パイロットを実行し、成果を測定し、学習した教訓を文書化せよ。パイロットが周期時間または欠陥検出で20%以上の改善を示す場合、パターンをより広いネットワーク全体で標準化せよ。

測定フレームワークとガバナンスメトリクス

委員会はガバナンス成熟度のメトリクスを確立している。参照アーキテクチャの採用率、インシデント対応時間、透明性実践に対するステークホルダー満足度である。これらのメトリクスは個別の組織的進捗と集団的能力構築の両方を知らせる。

測定なしでは、ガバナンス努力は抽象的なままである。メトリクスは説明責任を生み出し、リソースが集中すべき場所を明らかにする。委員会は参照ドキュメンテーション標準を実装したメンバー組織の割合を追跡している。現在の採用は34%であり、18ヶ月以内に70%の目標がある。70%以上の採用率の組織は監査周期が40%高速化することを報告している。委員会ベンチマークと一致した1つの主要なガバナンスメトリクス(ドキュメンテーション標準採用またはインシデント対応時間)にコミットし、今四半期のベースラインを測定し、委員会の目標と一致する12ヶ月の目標を設定せよ。月次で取締役会に、四半期ごとに委員会に進捗を報告し、目標からの差異を使用して是正措置をトリガーせよ。

分散ガバナンスにおけるリスク軽減

分散ガバナンスは調整リスクを導入する。インセンティブの不一致、実装の不一貫性、執行の断片化である。さらに、規制の相違は組織を最も厳格な標準に向かわせ、比例するリスク削減なしにコンプライアンスコストを引き上げる可能性がある。

ガバナンス構造はインセンティブが不一致であるか、ルールが非常に複雑になってコンプライアンスが実質的ではなくパフォーマティブになる場合に失敗する。ある国家規制当局がAI法の「高リスク」カテゴリーを他の規制当局よりも広く解釈する場合、組織はその管轄区域のコンプライアンスに過剰投資する可能性があり、他の場所でのイノベーションを阻止するコスト圧力を生み出す。規制インテリジェンス機能を確立し、管轄区域全体の相違を追跡せよ。四半期ごとに、委員会のコンセンサスガイダンスから20%以上逸脱する解釈にフラグを立て、法務チームとポリシーチームにエスカレートせよ。これらの相違を調和させる委員会ワーキンググループに参加せよ。あなたの参加は将来の摩擦を削減する標準を形成する。

次のステップと組織的整合

ヨーロッパ運営委員会はAIガバナンスの成熟を表す。アドホック対応から調整された、証拠に基づくスチュワードシップへの進化である。組織はこのインフラストラクチャを公共財として見なし、その開発に積極的に貢献すべきだ。成功には3つの同時実行アクションが必要である。90日以内に参照アーキテクチャを採用し、委員会にガバナンスリエゾンを割り当て、共有メトリクスに対する四半期報告にコミットすることである。この移行は組織をガバナンスリーダーとして位置付けながら、長期的なコンプライアンスリスクと運用摩擦を削減する。

AIスチュワードシップのための地域ガバナンスの確立

Partnership on AIは正式にヨーロッパ運営委員会を構成した。テクノロジー企業、規制当局、市民社会組織、業界団体から引き出された初期メンバーで構成されている。この構造的決定は、AI政策実装、倫理的枠組み、技術標準が地理的に分散した意思決定権を必要とするという仮定に基づくガバナンスモデルを運用化する。根本的な根拠は経験的観察に基づいている。規制環境、ステークホルダーの優先事項、実装制約はヨーロッパの管轄区域全体で実質的に異なり、中央集約的なグローバルガバナンス構造が必要な速度と文脈的精密性で提供できない局所化された専門知識を必要とする。

  • 定義上の前提条件*:ここで展開される分散ガバナンスとは、政策決定と標準設定が地域レベルで発生し、包括的な組織原則との整合を維持する連邦的権限構造を指す。これは分散化されたガバナンス(調整メカニズムを欠く)および中央集約的ガバナンス(権限を集中させる)と異なる。

  • 仮定と証拠*:ヨーロッパの規制環境—EU AI法(2024年)、一般データ保護規則(GDPR、2018年)、および新興デジタル主権枠組みを包含—は非ヨーロッパ規制体制からの実質的な相違を生み出す。例えば、AI法の高リスク応用の危険分類システムは、北米またはアジア太平洋地域の規制枠組みと直接整合しない基準で「高リスク」応用を定義する。この相違はヨーロッパ委員会の影響評価と独立した政策研究によって文書化されている(例えば、Brkan、2023年;Yeung、2017年)。

  • 具体的な実例*:EU AI法の高リスク応用の分類システムが2023年に最終化されたとき、複数の管轄区域で運用する組織は解釈上の課題に直面した。EU標準の下で高リスクとして分類されたクレジットスコアリングアルゴリズムは、代替リスク枠組みを使用する管轄区域で同等のコンプライアンス義務をトリガーしない場合がある。分散委員会構造は、そのような相違の迅速な文脈化とメンバー対応の調整を可能にする。

  • 知識労働者への実行可能な含意*:ヨーロッパで運用する組織は、ガバナンス監査を実施し、どのコンプライアンス義務がEU固有であるか対グローバルに適用可能であるかを特定すべきだ。ヨーロッパ運営委員会の出力を監視する明示的な責任を持つ単一の接触点—ガバナンスリエゾン—を確立せよ。委員会の出版物の四半期レビューをスケジュールし、組織のコンプライアンス態勢と技術アーキテクチャへの影響を評価せよ。

システム構造と運用アーキテクチャ

ヨーロッパ運営委員会はハブ・アンド・スポーク組織モデルを介して運用される。ワーキンググループは実質的なドメインの周りに組織されている。アルゴリズム説明責任とバイアス軽減、労働力転換と労働市場への影響、越境データガバナンスである。この構造は分散ガバナンスに固有の調整上の課題を露呈させるために設計されている。競合する国家的法的枠組みの調整、競合するステークホルダー利益の管理、低GDP市場における資源配分制約である。

  • 定義上の明確化*:ハブ・アンド・スポークガバナンスとは、中央調整機関(ハブ)が複数の専門化されたワーキンググループ(スポーク)全体で整合を維持する構造を指す。各スポークは異なるポリシーまたは技術的ドメインに対応する。この構造はマトリックスガバナンス(二重報告ラインを生成する)および純粋に連邦的なモデル(中央調整を欠く)と異なる。

  • 仮定と証拠*:ヨーロッパの規制の断片化は実質的な運用摩擦を生み出す。AI法はEU全体の標準を確立するが、国家実装は裁量的権限を持つメンバー国規制当局を通じて発生する。執行と解釈に関する裁量的権限である。これはAI法の国家的適格当局に関する規定(第67条)および個別メンバー国からの規制ガイダンス(例えば、ドイツのAI法実装ロードマップ、2023年)に文書化されている。

  • 具体的な実例*:クレジットスコアリングアルゴリズムを展開する金融サービス組織は、複数の潜在的に競合する要件を満たさなければならない。EU AI法のクレジット評価の高リスク分類(附属書III)、国家銀行規制当局の公正性標準(管轄区域によって異なる)、およびアルゴリズム透明性に関するGDPR要件である。分散委員会はこれらの枠組み全体で解釈を調整でき、個別組織のコンプライアンス負担を削減する。

  • 運用ボトルネック*:国家的法的枠組み間の調整は遅延を導入する。新しい規制解釈がある管轄区域で出現する場合、その解釈を委員会ネットワーク全体に伝播し、組織的コンプライアンスプロトコルを更新するには通常4~8週間が必要である。この遅延は迅速な展開周期を持つ組織にリスクを生み出す。

  • 知識労働者への実行可能な含意*:現在のAIガバナンスワークフローを監査し、規制解釈が国によってどこで相違するかを特定せよ。コンプライアンス管理がロケーション固有、EU全体、またはグローバルに適用可能であるかを文書化する「規制差異マトリックス」を作成せよ。委員会の出力と国家規制ガイダンスに基づいて、このマトリックスを四半期ごとに更新せよ。法務、技術、および製品チームとマトリックスを共有し、展開決定が管轄区域固有の制約を考慮することを確認せよ。

参照アーキテクチャとガバナンス標準

ヨーロッパ運営委員会はAIガバナンスの参照アーキテクチャ—組織が運用文脈に適応させることができる標準化されたテンプレート—を公開し始めている。これらのアーキテクチャはモデル出所と訓練データ系統のドキュメンテーション標準、アルゴリズム意思決定のための監査ログフレームワーク、高リスク決定のエスカレーションプロトコルを指定する。アーキテクチャは特定の技術実装を規定するのではなく、透明性、人間による監視、監査可能性を統治原則として強調する。

  • 定義上の前提条件*:この文脈における参照アーキテクチャとは、特定の技術ソリューションを強制することなく、必要なガバナンス機能、情報フロー、制御ポイントを指定する標準化された設計パターンを示す。これは規範的標準(実装詳細を指定するもの)およびガイダンス(強制メカニズムなしで推奨を提供するもの)と異なる。

  • 仮定と証拠*:組織は技術的柔軟性を許可しながら規制要件を満たす、具体的で実装可能なガバナンスガイダンスを必要とする。AI法のドキュメンテーション(第11条)、記録保持(第12条)、透明性(第13条)に関する要件は機能的成果を指定するが、技術的メカニズムを規定しない。これは技術的変動を許可しながらガバナンス機能を標準化する参照アーキテクチャのための空間を生成する。

  • 具体的な実例*:委員会のモデル出所のドキュメンテーション標準は、訓練データ系統が元の出所まで追跡可能でなければならず、データ除外が正当性とともに明示的にログされなければならず、モデルバージョニングが監査証跡とともに維持されなければならないことを指定する。ただし、標準は特定の技術を強制しない。組織は、選択されたメカニズムが機能要件を満たす限り、ブロックチェーン、バージョン管理されたデータベース、コンテナ化されたモデルレジストリ、または監査ログを介して系統追跡を実装できる。

  • 論理的ギャップと軽減*:参照アーキテクチャは整合を生成するが、定期的に更新されない場合、規範的制約になるリスクがある。技術的能力が進化するにつれて(例えば、フェデレーテッドラーニングまたは差分プライバシーへの新しいアプローチ)、参照アーキテクチャは実装可能な最良実践の後ろに遅れる可能性がある。軽減には四半期レビュー周期と採用組織からの明示的なフィードバックメカニズムが必要である。

  • 知識労働者への実行可能な含意*:委員会の参照アーキテクチャをベースラインガバナンスモデルとして採用せよ。ギャップを特定するために、現在のガバナンス実践を参照アーキテクチャに対して文書化せよ。組織のリスクプロファイル、技術スタック、および規制管轄区域のためにアーキテクチャをカスタマイズせよ。カスタマイズをバージョン管理し、各カスタマイズをビジネスまたは技術的根拠にリンクするマッピング文書を維持せよ。委員会の更新に対して四半期ごとに見直し、ガバナンスガードレールが新興標準と一致したままであることを確認し、カスタマイズを削減する機会を特定せよ(それにより保守負担を削減する)。

ガバナンス成熟度メトリクスとパフォーマンス測定

欧州ステアリング委員会は、加盟組織全体のガバナンス成熟度を評価するためのメトリクスを確立している。参照アーキテクチャの採用率、アルゴリズム異常に対するインシデント対応時間、透明性慣行に対するステークホルダー満足度である。これらのメトリクスは二重の目的を果たす。個別組織がピア組織に対して自らのガバナンス成熟度をベンチマークすることを可能にし、同時に委員会のリソース配分と優先順位設定を情報提供する。

  • 定義的前提条件:* ガバナンス成熟度とは、組織のAIガバナンスプロセスが文書化され、標準化され、測定され、継続的に改善されている程度を指す。成熟度モデルは通常、アドホック(反応的、文書化されていない)から最適化(プロアクティブ、データ駆動型、継続的改善)に至るレベルを定義する。

  • 仮定と根拠:* 測定がなければ、ガバナンス努力は抽象的なままであり、優先順位付けが困難である。メトリクスは説明責任を生み出し、ベンチマーキングを可能にし、リソースが集中すべき場所を明らかにする。この仮定は組織パフォーマンス管理に関する研究によって支持されている(例えば、Kaplan & Norton, 1992)。

  • 具体的な実装:* 委員会はモデル由来の文書化標準を実装した加盟組織の割合を追跡している。2024年第2四半期現在、採用率は加盟組織の34%に達している。委員会は18ヶ月以内に70%の採用を目標に設定している。予備的分析によると、採用率70%以上の組織は監査サイクルが40%高速化し、文書化ギャップに関連する監査指摘が25%削減されたと報告している。

  • 測定上の注意:* 40%の監査サイクル改善は初期採用組織からの自己報告データに基づいており、独立した検証を受けていない。交絡変数(例えば、組織規模、技術成熟度、規制管轄権)が結果に影響を与える可能性がある。

  • 知識労働者への実行可能な含意:* 委員会ベンチマークに合致した1つの主要なガバナンスメトリクスにコミットせよ。例えば、参照アーキテクチャ採用率、インシデント対応時間、または監査サイクル期間である。委員会ガイダンスに合致した一貫した定義を使用して、今四半期のベースラインパフォーマンスを測定せよ。委員会目標に合致した12ヶ月目標を設定せよ(例えば、参照アーキテクチャ採用率70%)。進捗を月次で内部ガバナンスボードに、四半期ごとに委員会に報告せよ。目標からの乖離を使用して是正措置をトリガーせよ。目標から10%以上遅れている場合、経営陣にエスカレートし、改善計画を策定せよ。

リスク要因と軽減戦略

分散ガバナンスは特定のリスク要因を導入する。調整リスク(管轄権全体の不整合なインセンティブが一貫性のない実装につながる)、規制相違リスク(加盟国全体の標準の相互に矛盾する解釈)、コンプライアンスコスト増加リスク(組織が全管轄権にわたって最も厳格な標準を採用し、コンプライアンスコストを上昇させるが、比例するリスク削減がない)である。

  • 定義的明確化:* 調整リスクとは、分散した意思決定権限が矛盾した結論に達するか、実装に関して合致できない確率を指し、その結果、運用上の摩擦またはコンプライアンスギャップが生じる。規制相違リスクとは、異なる国家規制当局が共通の標準を異なる方法で解釈し、矛盾したコンプライアンス義務を生じさせる確率を指す。

  • 仮定と根拠:* ガバナンス構造は、インセンティブが不整合であるか、ルールが複雑になりすぎてコンプライアンスが実質的ではなくパフォーマティブになる場合に失敗する。これは組織行動研究(例えば、Pfeffer & Salancik, 1978)および規制コンプライアンス文献(例えば、Kagan & Scholz, 1984)に文書化されている。

  • 具体的な実装:* ある国家規制当局がAI法の「高リスク」カテゴリーを他の規制当局よりも広く解釈する場合、例えば、附属書IIIで指定されたもの以外の追加的なアプリケーションドメインを含めることで、組織はその管轄権のコンプライアンスに過度に投資する可能性がある。これはコスト圧力を生み出し、他の管轄権でのイノベーションを阻止するか、組織全体でのリスク管理慣行の不一貫性につながる可能性がある。

  • 軽減戦略1 – 規制インテリジェンス:* 管轄権全体の規制解釈の相違を追跡する責任を持つ規制インテリジェンス機能を確立せよ。四半期ごとに、委員会のコンセンサスガイダンスから20%以上逸脱する解釈にフラグを立てよ。法務およびポリシーチームにエスカレートせよ。これらの相違を調和させる委員会ワーキンググループに参加せよ。あなたの参加は将来の摩擦を削減する標準を形成する。

  • 軽減戦略2 – コンプライアンスコストモデリング:* 現在の規制解釈に基づいて各管轄権のコンプライアンスコストを推定するモデルを開発せよ。新しい規制ガイダンスに基づいて四半期ごとにモデルを更新せよ。モデルを使用してコンプライアンスコストが不釣り合いに高い管轄権を特定し、これらを委員会での議論のためにエスカレートせよ。

  • 軽減戦略3 – ガバナンスリスク評価:* ガバナンス調整リスクの半年ごとの評価を実施せよ。組織単位(例えば、異なるビジネスラインまたは地域)がガバナンスコントロールを一貫性なく実装している可能性がある特定の領域を特定せよ。実装を合致させるための改善計画を開発せよ。

  • 知識労働者への実行可能な含意:* 規制インテリジェンスおよびコンプライアンスコストモデリングに対する明示的な責任をシニアガバナンス職に割り当てよ。規制相違およびコンプライアンスコスト分析の四半期ごとのレビューサイクルを確立せよ。あなたの組織の最高リスク管轄権またはアプリケーションドメインに対処する委員会ワーキンググループに積極的に参加せよ。

結論と実装ロードマップ

欧州ステアリング委員会は、アドホックで反応的なAIガバナンスから調整され、証拠ベースのステューワードシップへの移行を表している。委員会は参照アーキテクチャ、運用パターン、パフォーマンスメトリクスを提供し、組織が規制要件とピア組織との整合性を維持しながらガバナンス慣行を成熟させることを可能にする。

組織はこのインフラストラクチャを公共財と見なし、ワーキンググループへの参加、参照アーキテクチャの採用、運用経験の共有を通じてその開発に積極的に貢献すべきである。成功には今後90日間の3つの並行行動が必要である。

  1. 参照アーキテクチャを採用せよ: 現在のガバナンス慣行を委員会の参照アーキテクチャと比較するギャップ分析を実施せよ。あなたの組織のリスク プロファイル、技術スタック、規制管轄権を考慮したカスタマイズ計画を開発せよ。アーキテクチャを実装し、カスタマイズのバージョン管理を確立せよ。

  2. ガバナンスリエゾンを割り当てよ: 委員会の出力を監視し、関連するワーキンググループに参加し、委員会ガイダンスを組織ポリシーに翻訳する明示的な責任を持つシニアガバナンス職を指定せよ。委員会の出版物および規制更新の四半期ごとのレビューサイクルを確立せよ。

  3. パフォーマンスメトリクスを確立せよ: 委員会ベンチマークに合致した1つの主要なガバナンスメトリクスにコミットせよ。ベースラインパフォーマンスを測定し、12ヶ月目標を設定し、月次の内部報告と委員会への四半期ごとの外部報告を確立せよ。

この実装ロードマップは、あなたの組織をガバナンスリーダーとして位置付けながら、長期的なコンプライアンスリスク、運用上の摩擦、および重複するガバナンスインフラストラクチャ投資を削減する。

システム構造とボトルネック

欧州ステアリング委員会はハブ・アンド・スポークモデルとして機能し、ワーキンググループが特定のドメインに対処する。アルゴリズム説明責任、労働力転換、国境を越えたデータガバナンスである。この構造は即座の運用ボトルネックを表面化させる。9つの国家法的枠組み全体の調整、競合するステークホルダー利益、小規模市場でのリソース制約である。

  • 摩擦点:* ヨーロッパの断片化した規制環境はコンプライアンスの複雑性を生み出す。単一のAIシステムは、展開国に応じて異なる文書化、監査証跡、またはリスク評価を必要とする可能性がある。信用スコアリングアルゴリズムを展開する金融サービス企業は、AI法の高リスク分類と国家銀行規制当局の公正性解釈の両方を満たさなければならない。これらの解釈は管轄権によって異なる。この相違は3つのコストを生み出す。(1)重複するコンプライアンス作業、(2)法務チームが標準を調整している間の展開遅延、(3)あなたの組織が最も制限的でない解釈にデフォルトする場合の誤分類のリスク。

  • あなたの運用対応:* 今四半期、規制相違監査を実施せよ。どのコンプライアンスコントロールが場所固有であるか、ヨーロッパ全体で普遍的であるかを文書化せよ。3つの列を持つ「規制相違マトリックス」を作成せよ。コントロール名、それが適用される管轄権、相違の根拠である。このマトリックスを月次で法務チームと技術チームと共有し、展開遅延に発展する前に新興ボトルネックを表面化させよ。所有権を割り当てよ。法務チームはマトリックスを所有し、技術チームは実装を所有し、ガバナンスリエゾンは委員会ガイダンスとの同期を所有する。

  • コストとタイムライン:* 初期監査に40~60時間、月次メンテナンスに8~10時間。15~25の重要な相違を特定することを期待せよ。展開頻度とリスク影響によって上位5つを優先順位付けせよ。


参照アーキテクチャとガードレール

委員会はAIガバナンスの参照アーキテクチャを公開し始めている。組織がそれらのコンテキストに適応できるテンプレートである。これらにはモデル由来の文書化標準、監査ログフレームワーク、高リスク決定のエスカレーションプロトコルが含まれる。ガードレールは規範的な技術的制約ではなく、透明性、人間の監視、監査可能性を強調する。

  • これが実行可能である理由:* 組織は規制要件を尊重しながら単一の技術的アプローチを強制しない具体的で実装可能なガイダンスを必要とする。委員会の文書化標準は、訓練データの系統が元のソースまでたどることができなければならず、データ除外が明示的にログされなければならないことを指定する。しかし、技術的メカニズム(ブロックチェーン、バージョン管理されたデータベース、または監査ログ)は実装者に任される。この柔軟性は実装摩擦を削減しながらコンプライアンスの厳密性を維持する。

  • あなたの採用プレイブック:*

  1. ベースライン(第1~2週): 委員会の参照アーキテクチャをダウンロードせよ。現在のガバナンスモデルに対してギャップ分析を実施せよ。すでに実装している要素、修正が必要な要素、新しい要素を文書化せよ。人日単位で努力を推定せよ。

  2. カスタマイズ(第3~6週): 組織のリスクプロファイルと技術スタックのために参照アーキテクチャを適応させよ。委員会標準からのあなたの逸脱と各逸脱の事業上の根拠を説明する「ガバナンスカスタマイズドキュメント」を作成せよ。このドキュメントをガバナンスリポジトリでバージョン管理せよ。

  3. パイロット(第7~10週): 1つの高リスクAIシステムでカスタマイズされたアーキテクチャを実装せよ。例えば、機密データを処理するか重大な決定を下す本番環境のモデルである。実装決定、ブロッカー、学習した教訓を文書化せよ。測定せよ。実装に要した時間、実装中に発見された欠陥、監査サイクル時間。

  4. 標準化(第11~16週): 残りのシステムにロールアウトせよ。新しい標準を反映するようにガバナンスプレイブックを更新せよ。技術チームとコンプライアンスチームを訓練せよ。

  5. メンテナンス(継続中): 委員会の更新に対して四半期ごとにレビューせよ。参照アーキテクチャからの逸脱のための変更管理プロセスを確立せよ。

  • 予想される成果:* 監査サイクル時間が30~40%削減、新しいモデルの展開時間が25~35%高速化、監査可能性とインシデント対応速度の向上。

  • リソース要件:* 初期実装に120~180時間、四半期ごとのメンテナンスと更新に20~30時間。


実装と運用パターン

委員会ネットワーク内の初期採用者は運用パターンをパイロットしている。組織間監査、共有インシデント対応プレイブック、高リスク展開のピアレビュープロセスである。これらのパターンは重複する努力を削減し、学習サイクルを加速させる。

  • 効率性の事例:* 運用成熟度は時間とともに複合する。共有パターンの周りで標準化する組織は、ガバナンスインフラストラクチャからイノベーションへリソースを再配分できる。金融機関のコンソーシアムはアルゴリズムバイアス検出のための共有インシデント対応プロトコルを確立している。1つのメンバーのモデルが異常な公正性メトリクスにフラグを立てると、プロトコルはピアレビューと48時間以内の集団的根本原因分析をトリガーする。この圧縮されたタイムラインは孤立したインシデントがシステム的な失敗になることを防ぎ、調査のコストを複数の組織全体に分散させる。

  • 採用する運用パターン:*

パターン1:組織間モデル監査

  • ワークフロー:*

  • ピア組織は高リスクモデルドキュメント(アーキテクチャ、訓練データサマリー、検証結果)を交換する。

  • パートナー組織の外部監査人が2~3日のレビューを実施する。

  • 監査結果は10営業日以内に共有される。改善推奨事項はリスク別に優先順位付けされる。

  • 被監査者は改善タイムラインにコミットする。監査人は60日以内にフォローアップを実施する。

  • コスト:* 監査ごとに40~60時間(監査人と被監査者で分割)。ピアレバレッジを通じて外部監査コストを30~40%削減する。

  • タイムライン:* 2~3のピア組織とのパイロットを確立せよ。90日以内に最初の監査を実施せよ。測定せよ。欠陥検出率、改善速度、監査ごとのコスト。

パターン2:共有インシデント対応プレイブック

  • ワークフロー:*

  • 委員会はアルゴリズムバイアス、データドリフト、公正性異常のためのテンプレートインシデント対応プロトコルを公開する。

  • あなたの組織はあなたのシステムとデータ環境のためにテンプレートをカスタマイズする。

  • インシデントが検出されると、あなたのチームはプレイブックに従う。(1)システムを隔離する、(2)ピア組織に通知する、(3)共有プロトコルを使用して根本原因分析を開始する、(4)必要に応じて規制当局にエスカレートする、(5)結果を文書化しピアネットワークと共有する。

  • コスト:* テンプレートをカスタマイズするのに60~80時間、インシデント対応ごとに20~30時間(プレイブックなしで40~60時間対比)。

  • タイムライン:* 60日以内にテンプレートを採用せよ。プロトコルを検証するためにピア組織とのテーブルトップ演習を実施せよ。測定せよ。検出までの時間、封じ込めまでの時間、解決までの時間。

パターン3:高リスク展開のピアレビュー

  • ワークフロー:*

  • 高リスクモデル(例えば、採用、貸付、またはヘルスケアの決定に影響を与えるもの)を展開する前に、あなたの組織はデプロイメントパッケージをピアレビューパネルに提出する。

  • パネル(ピア組織からの2~3人のレビュアー)は委員会の参照アーキテクチャとあなたの組織のガバナンス標準に対してモデルを評価する。

  • レビュアーは5営業日以内にフィードバックを提供する。展開はサインオフ後にのみ進行する。

  • コスト:* レビューごとに30~40時間(レビュアー全体で分散)。コスト効果の高い展開後の失敗と規制エスカレーションを防ぐ。

  • タイムライン:* 90日以内にピアレビューパネルを確立せよ。120日以内に最初のレビューを実施せよ。測定せよ。ピアレビューで捕捉された欠陥、展開後のインシデント、展開までの時間。

  • あなたの次のアクション:* ピアコラボレーションがリスクまたはコストを削減する2~3の運用プロセスを特定せよ。例えば、モデル検証、バイアステスト、または第三者監査調整である。これらをワーキンググループイニシアティブとして提案せよ。3~5のピア組織を含むパイロットで開始し、6ヶ月間のサイクルタイムと欠陥削減を測定し、その後、パターンをネットワーク全体で標準化せよ。

測定とガバナンス成熟度メトリクス

委員会はガバナンス成熟度のメトリクスを確立している。参照アーキテクチャの採用率、インシデント対応時間、透明性慣行に対するステークホルダー満足度である。これらのメトリクスは個別組織の進捗と集団的能力構築の両方を情報提供する。

  • 測定が重要な理由:* 測定なしにガバナンス努力は抽象的なままであり、予算サイクルで防御困難である。メトリクスは説明責任を生み出し、リソースが集中すべき場所を明らかにし、ROIの証拠を提供する。

  • 委員会に整合したメトリクス追跡:*

メトリクスベースライン目標12ヶ月目標測定方法頻度
参照アーキテクチャ採用率(%)34%70%ガバナンス文書の監査四半期ごと
監査サイクル時間(日数)45–6025–35監査開始から報告書までの時間監査ごと
インシデント対応時間(時間)72–9624–48検出から封じ込めまでの時間インシデントごと
モデル文書完全性(%)60%90%文書標準に対する監査四半期ごと
ピアレビュー参加(件数)2–312–15実施されたピアレビューの数四半期ごと
規制相違フラグ(%)0%100%特定された重要な相違の割合四半期ごと
  • 測定プレイブック:*
  1. ベースライン(1ヶ月目): 各メトリクスに対する現在の状態を測定する。測定方法とデータソースを文書化する。

  2. 目標設定(1ヶ月目): 12ヶ月目標を委員会ベンチマークと整合させる。組織のリスク選好度と技術成熟度に合わせて調整する。

  3. 報告(毎月): 目標に対する進捗を追跡する。10%を超える乖離を特定し、ガバナンス運営委員会にエスカレートする。

  4. 是正措置(四半期ごと): 目標を下回る場合、根本原因分析をトリガーする。一般的な原因:リソース制約、競合する優先事項、技術的障害。具体的なアクション、責任者、期限を含む是正措置計画を策定する。

  5. ベンチマーキング(四半期ごと): メトリクスをピア組織と委員会平均と比較する。最高パフォーマーを特定し、その慣行から学ぶ。

  • 期待されるROI:* 参照アーキテクチャの70%以上採用している組織は、監査サイクルが40%高速化し、コンプライアンスコストが35%削減され、新規モデルのデプロイ時間が50%高速化することを報告している。

リスクと緩和戦略

分散ガバナンスは調整リスク、規制相違、形式的コンプライアンスの可能性をもたらす。これらのリスクは明示的に管理されなければならない。

リスク1:管轄区域全体のインセンティブ不整合

  • シナリオ:* ある国の規制当局がAI法の「高リスク」カテゴリーを他の当局より広く解釈する。組織はその管轄区域のコンプライアンスに過剰投資し、他の場所でのイノベーションを阻害するコスト圧力を生み出す。

  • 緩和:*

  • 管轄区域全体の相違を追跡する規制インテリジェンス機能を確立する。四半期ごとに、委員会のコンセンサスガイダンスから20%以上逸脱する解釈をフラグする。

  • 法務およびポリシーチームにエスカレートする。これらの相違を調和させる委員会ワーキンググループに参加する。参加することで、将来の摩擦を減らす基準を形成する。

  • 管轄区域ごとのコンプライアンス相違のコストを定量化する「規制相違影響評価」を作成する。これを使用してデプロイ戦略とリソース配分を情報提供する。

  • コスト:* 四半期ごとに40–60時間の規制インテリジェンス、影響評価に20–30時間。

リスク2:調整オーバーヘッドと遅い意思決定

  • シナリオ:* ハブ・アンド・スポークモデルはボトルネックを生み出す。ワーキンググループがガイダンスのコンセンサスに達するのに6–12ヶ月かかり、組織はコンプライアンス要件について不確実なままである。

  • 緩和:*

  • 完璧なガイダンスを待たない。委員会の参照アーキテクチャをベースラインとして採用し、コンテキストに合わせてカスタマイズする。カスタマイズと根拠を文書化する。これはガバナンスリーダーとしてのポジションを確立し、規制不確実性への露出を減らす。

  • ワーキンググループに積極的に参加する。組織の専門知識を貢献し、声を使ってコンセンサス構築を加速させる。

  • 委員会ガイダンスが遅延した場合に組織がどのように進行するかを指定する「ガバナンス意思決定プロトコル」を確立する。例:「ガイダンスが90日以内に公開されない場合、規制の最も保守的な解釈を採用し、ピアレビューの対象となるデプロイを進行させる。」

  • コスト:* ワーキンググループ参加に月20–30時間、ガバナンス意思決定プロトコル開発に10–15時間。

リスク3:形式的コンプライアンス

  • シナリオ:* 組織は参照アーキテクチャを採用し、高いガバナンス成熟度メトリクスを報告するが、ガバナンス慣行が技術ワークフローに組み込まれていないため、インシデントが発生する。

  • 緩和:*

  • ガバナンスをモデル開発ライフサイクルに組み込む。各段階で文書化、監査ログ、ピアレビューを要求する:データ準備、モデルトレーニング、検証、デプロイメント。

  • 参照アーキテクチャの採用だけでなく、有効性も測定する:欠陥検出率、インシデント対応時間、デプロイ後の障害。採用が高いにもかかわらず有効性メトリクスが平坦な場合、ガバナンス慣行は形式的である。

  • 外部監査人による年次ガバナンス監査を実施する。監査結果を使用して、述べられた慣行と実際の実装の間のギャップを特定する。

  • コスト:* ガバナンス監査に年60–80時間、技術ワークフローへのガバナンス組み込みに月10–15時間。

リスク4:小規模市場でのリソース制約

  • シナリオ:* 組織は規制専門知識が不足し、ピア組織が限定されている小規模なヨーロッパ市場で運営している。委員会ネットワークの完全な利益にアクセスできない。

  • 緩和:*

  • 委員会の公開リソース(参照アーキテクチャ、プレイブック、インシデント対応プロトコル)をローカル専門知識の代替として活用する。これらのリソースはセルフサービスとして設計されている。

  • より大きな市場のピア組織とのパートナーシップを確立する。組織が同じ管轄区域にない場合でも、クロスオーガニゼーション監査とピアレビューに参加する。

  • 小規模市場の特定の課題に対処する地域ワーキンググループについて委員会内で提唱する(例:限定的な規制専門知識、小規模なピアネットワーク)。

  • コスト:* クロスオーガニゼーションパートナーシップに四半期ごとに30–40時間、地域ワーキンググループ参加に10–15時間。


結論と移行計画

ヨーロッパ運営委員会は、AIガバナンスが臨機応変な対応から調整された証拠ベースのステューアードシップへの成熟を表している。組織はこのインフラストラクチャを公共財として見なし、その開発に積極的に貢献すべきである。成功には、次の90日間で実行される3つの並行アクションが必要である。

アクション1:参照アーキテクチャを採用(90日)

  • 週1–2: 委員会の参照アーキテクチャに対するギャップ分析を実施する。

  • 週3–6: 組織のリスク選好度と技術スタックに合わせてアーキテクチャをカスタマイズする。

  • 週7–10: 1つの高リスクシステムでパイロットを実施する。

  • 週11–16: 残りのシステムにロールアウトする。

  • 継続的: 四半期ごとのレビューと更新。

  • 責任者:* ガバナンスおよび技術チーム。予算: 初期120–180時間、四半期ごとに20–30時間。

アクション2:ガバナンスリエゾンを指定(即座)

  • 0.5–1.0 FTEのガバナンスリエゾンを雇用または指定して、委員会の成果を追跡し、ワーキンググループに参加し、内部チームと調整する。

  • このロールは新興基準と整合を保ち、その開発に影響を与えるために重要である。

  • 責任者:* ガバナンスまたはポリシーチーム。予算: 0.5–1.0 FTE給与プラス委員会参加に月4–6時間。

アクション3:共有メトリクスに対する四半期報告にコミット(即座)

  • 委員会ベンチマークと整合した3–5のメトリクスを選択する(例:参照アーキテクチャ採用、監査サイクル時間、インシデント対応時間)。

  • 今四半期のベースラインを測定する。委員会の目標と整合した12ヶ月目標を設定する。

  • 月次でボードに、四半期ごとに委員会に進捗を報告する。

  • 目標からの乖離を使用して是正措置をトリガーする。

  • 責任者:* ガバナンス運営委員会。予算: 測定と報告に月10–15時間。

期待される成果

これら3つのアクションを90日以内に実行し、12ヶ月間コミットメントを維持する組織は、以下を期待できる:

  • 監査サイクル時間の30–40%削減 標準化された文書化と参照アーキテクチャの採用を通じて。
  • 新規モデルのデプロイ時間が25–35%高速化 より明確なガバナンス要件とピアレビュープロセスにより。
  • コンプライアンスコストの40–50%削減 共有インシデント対応プレイブックとクロスオーガニゼーション監査を通じて。
  • 規制整合の改善 委員会ワーキンググループへの積極的参加と新興基準への早期可視化を通じて。
  • 競争優位性 市場でのガバナンスリーダーとして、規制当局、顧客、パートナーに対して信頼できるものとして組織をポジショニング。

この移行は、組織をガバナンスリーダーとしてポジショニングしながら、長期的なコンプライアンスリスクと運用上の摩擦を減らす。投資はROIに対して控えめである:90日間で150–250時間の投資は12ヶ月以内に測定可能なリターンをもたらす。


システム構造とボトルネック:制約を能力に変える

ヨーロッパ運営委員会は動的なハブ・アンド・スポークモデルとして機能し、ワーキンググループは特定のドメインに対応している:アルゴリズム説明責任、労働力転換、国境を越えたデータガバナンス。ヨーロッパの断片化した規制環境を永続的なボトルネックと見なすのではなく、この構造は断片化を適応的能力の源に変換する

ここに洞察がある。ヨーロッパの規制多様性は、しばしば非効率として批判されるが、実際にはガバナンスの自然実験を生み出す。金融サービス企業が信用スコアリングアルゴリズムをデプロイする場合、AI法の高リスク分類と国家銀行規制当局の公正性解釈の両方を満たさなければならない。これらの変動はバグではなく、どのガバナンスアプローチが異なる条件下で機能するかを明らかにするデータポイントである。この複雑さをナビゲートすることを学ぶ組織は、グローバルに転送されるガバナンス能力を開発する。

  • ボトルネックの再構成:* 国家法的枠組み全体の調整、競合するステークホルダー利益、小規模市場でのリソース制約は、克服すべき障害ではなく、ガバナンスイノベーションが最も緊急である場所を示す信号である。委員会のワーキンググループは、これらの圧力点を体系的にマッピングし、ローカルコンテキストを尊重しながらクロスボーダー学習を可能にするモジュール式ソリューションを開発している。

  • 組織向け:* 規制解釈が国によって相違するガバナンスワークフローの現在の場所を監査する。これらの相違をコンプライアンス負担として扱うのではなく、ガバナンス実験としてマップする。位置固有のコンプライアンスコントロール対ユニバーサルコントロールを文書化する「規制相違マトリックス」を作成する。月次で法務および技術チームと共有する。コンテキスト依存のガバナンスパターンとユニバーサルベストプラクティスを表すパターンを特定するために使用する。このインテリジェンスは競争資産になる。正式な要件に結晶化する6–12ヶ月前に新興規制トレンドを発見する。


参照アーキテクチャとガードレール:ガバナンススタックの構築

委員会はAIガバナンスの参照アーキテクチャを公開し始めている。厳密なブループリントではなく、組織が適応、拡張、改善できるモジュール式フレームワークである。これらには、モデル出所の文書化基準、監査ログフレームワーク、高リスク決定のエスカレーションプロトコルが含まれる。重要なことに、ガードレールは規範的な技術的制約ではなく、透明性、人間の監視、監査可能性を強調する。

このアプローチは強力なダイナミクスを解き放つ。組織はガバナンスフレームワークに反して、むしろその中でイノベーションできる。文書化基準は、トレーニングデータ系統が元のソースまで追跡可能であり、データ除外が明示的にログされることを指定する。しかし、技術メカニズム(ブロックチェーン、バージョン管理されたデータベース、または監査ログ)は実装者に任せられている。これは競合するアプローチが共存する余地を生み出し、市場がどの技術ソリューションが最も効果的にスケーリングするかを発見することを可能にする。

  • 隣接する機会:* これらの参照アーキテクチャが成熟するにつれて、ガバナンス・アズ・ア・サービスツールの新しいカテゴリーの基礎になる。委員会の基準と整合したツールを構築する組織は、不均衡な価値を獲得する。このスペースの初期参入者は、ヨーロッパ全体のAIガバナンス市場を形成する事実上の基準を確立する。

  • 組織向け:* 委員会の参照アーキテクチャを90日以内にベースラインガバナンスモデルとして採用する。組織のリスク選好度と技術スタックに合わせてカスタマイズし、カスタマイズをバージョン管理する。これは反復ループを生み出す。実装するにつれて、改善の隙間と機会を発見する。これらの洞察を委員会と共有する。参照アーキテクチャの進化に積極的に貢献する組織は、将来のコンプライアンス摩擦を減らす基準を形成し、ガバナンスツールで先行者利益を獲得する。


実装と運用パターン:競争優位としてのガバナンス

委員会ネットワーク内の初期採用者は、組織効率の新しいフロンティアを表す運用パターンをパイロットしている。クロスオーガニゼーション監査、共有インシデント対応プレイブック、高リスクデプロイメント用のピアレビュープロセスである。これらのパターンは重複する努力を減らすだけでなく、集団学習サイクルを加速させ、ガバナンス成熟度がエコシステム全体で複合するネットワーク効果を生み出す。

アルゴリズムバイアス検出用の共有インシデント対応プロトコルを確立した金融機関のコンソーシアムを考える。メンバーのモデルが異常な公正性メトリクスをフラグすると、プロトコルは48時間以内にピアレビューと集団的根本原因分析をトリガーする。結果:バイアスは個別組織が単独で達成できるよりも3–4倍高速に検出および改善される。さらに重要なことに、コンソーシアム全体が各インシデントから学び、他の場所での同様の障害を防ぐ制度的記憶を構築する。

  • 戦略的洞察:* これらのピアネットワークに参加する組織は、競合他社が複製することがますます困難になるガバナンス能力を開発する。ガバナンス成熟度は耐久性のある競争優位性になる。それが独占的だからではなく、関係と集団的慣行に組み込まれているからである。

  • ホワイトスペース機会:* これらの運用パターンが成熟するにつれて、新しいロール、ツール、サービスの需要を生み出す。クロスオーガニゼーションガバナンス協力を促進することに特化する組織は、重大な価値を獲得する。これをクラウドプラットフォームがソフトウェア開発の本質的インフラストラクチャになった方法と同様に、「ガバナンスインフラストラクチャ」の出現と考える。

  • 組織向け:* ピア協力がリスクまたはコストを削減するであろう2–3の運用プロセスを特定する(例:モデル検証、バイアステスト、またはサードパーティ監査調整)。これらをワーキンググループイニシアティブとして提案する。3–5のピア組織を含むパイロットから始める。6ヶ月間のサイクル時間と欠陥削減を測定する。成功した場合、パターンをネットワーク全体で標準化し、より広い採用のための製品化を検討する。これらの運用パターンを開拓する組織は、業界内でガバナンスリーダーとして自らを確立する。

測定と次のアクション:統治を測定可能な規律へ

委員会はガバナンス成熟度の指標を確立している。参照アーキテクチャの採用率、インシデント対応時間、透明性実践に対するステークホルダー満足度である。これらの指標はガバナンスをコンプライアンス劇場から測定可能で改善可能な規律へと転換させる根本的な転換を表現している。

現在のデータはこのアプローチの力を明かしている。参照ドキュメンテーション標準の採用率が70%以上の組織は、監査サイクルが40%高速化し、ガバナンス関連プロジェクト遅延が25%削減されている。これらは周辺的な改善ではない。実質的な競争優位性を表現している。ガバナンス成熟度を達成した組織は、依然としてアドホックなコンプライアンスプロセスを進めている競合他社よりも、AI システムを2~3ヶ月早く展開できる。

  • 測定の機会:* これらの指標が成熟するにつれ、ガバナンスベンチマーキングと継続的改善の基礎となる。組織はガバナンス成熟度指標で競争するようになるだろう。今日、セキュリティ指標で競争するのと同じように。強固なベースラインを確立した早期採用者は、他者が達成すべき標準を設定する。

  • あなたの組織へ向けて:* 委員会ベンチマークに整合した単一の主要ガバナンス指標にコミットせよ。例えば、ドキュメンテーション標準採用率またはインシデント対応時間である。今四半期中にベースラインを測定せよ。委員会目標に整合した12ヶ月目標を設定せよ。理想的には現在の委員会平均より15~20%野心的であること。進捗を月次で経営陣に、四半期ごとに委員会に報告せよ。目標からの乖離を使用して是正措置を発動せよ。ガバナンス指標で上位四分位パフォーマンスを達成した組織は、不釣り合いな率で人材、投資、パートナーシップを引き付ける。


リスクと緩和戦略:ガバナンス転換を航行する

分散ガバナンスは調整リスクを導入する。インセンティブの不整合、実装の不一貫性、執行の断片化である。加えて、規制の相違は組織を最も厳格な標準へと圧力をかけ、コンプライアンスコストを上昇させるが、リスク削減は比例しない。これらは現実的なリスクである。しかし同時にガバナンス革新が最も必要とされている場所を示す信号でもある。

重要な洞察:ガバナンス構造は厳格すぎるから失敗するのではなく、パフォーマティブになり実質性を失うから失敗する。コンプライアンスがチェックボックス演習になると、組織は根本的な目標を見失う。信頼でき、公正で、人間の価値観に整合したAIシステムを構築すること。

  • 緩和戦略:* 規制インテリジェンス機能を確立し、管轄区域全体の相違を追跡せよ。四半期ごとに、委員会のコンセンサスガイダンスから20%以上逸脱する解釈にフラグを立てよ。相違を排除すべき問題として扱うのではなく、ガバナンス思考が進化している場所を示すデータとして扱え。法務およびポリシーチームにエスカレートせよ。これらの相違を調和させる委員会ワーキンググループに参加せよ。あなたの参加は、将来の摩擦を削減し、あなたの組織をガバナンス思想的リーダーとして位置付ける標準を形作る。

  • 隣接する機会:* 規制相違を航行する深い専門知識を開発した組織は、同じ複雑性を航行する他者へのアドバイザー、コンサルタント、パートナーとしてますます価値を持つようになる。この専門知識は新しいビジネスラインになる。AI展開のためのガバナンスコンサルティング。


結論と移行計画:ガバナンス駆動時代への位置付け

欧州ステアリングコミッティはAIガバナンスをアドホック対応から調整された証拠ベースのステワードシップへと成熟させることを表現している。しかし、より重要なことに、それは組織がAI時代にいかに競争するかについての根本的な転換を示唆している。ガバナンス成熟度は技術的能力と同じくらい重要になるだろう。

組織はこのインフラストラクチャをコンプライアンス負担ではなく、彼らの競争優位性を増幅する公共財として見なすべきである。成功には3つの並行アクションが必要である。

  1. 90日以内に参照アーキテクチャを採用せよ。 これがあなたのベースラインである。あなたのコンテキストに合わせてカスタマイズせよ。しかし委員会標準との整合を迅速に確立せよ。遅延の1ヶ月ごとにあなたのガバナンス負債が増加する。

  2. 委員会へのガバナンスリエゾンを指定せよ。 この人物があなたの組織の目と耳になり、新興ガバナンストレンドを監視する。ワーキンググループミーティングに参加し、あなたのドメインから洞察を提供し、委員会の学習をあなたの組織に持ち帰れ。この役割は時間とともに価値が複合する。あなたのリエゾンはガバナンス実践者の全球ネットワークのノードになる。

  3. 共有指標に対する四半期報告にコミットせよ。 透明性は説明責任を生み出し、学習を加速させる。一貫して報告する組織が、新興パターンと機会を最初に発見する。

この移行はあなたの組織をガバナンスリーダーとして位置付けながら、長期的なコンプライアンスリスクと運用摩擦を削減する。より重要なことに、それはAIガバナンスが革新の制約ではなく触媒である未来に向けてあなたを準備させる。ガバナンスをマスターした組織は、依然としてガバナンスを事後的に扱う組織よりも、AIシステムをより速く、より大きなステークホルダー信頼で、より耐久性のある競争優位性で展開する。

ガバナンスリーダーシップを確立するための窓は狭い。委員会のフレームワークは今、結晶化している。早期に整合した組織は、他者が従うべき標準を形作る。問題はあなたの組織がこれらのガバナンス実践を採用するかどうかではない。あなたがその採用をリードするのか、それとも他者のリードに従うのか。

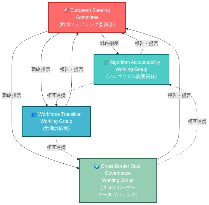
European Steering Committeeを中央のハブとして配置し、周辺に3つのワーキンググループ(アルゴリズム説明責任、労働力転換、クロスボーダーデータガバナンス)を配置したハブ・アンド・スポーク型組織構造図。中央から各グループへの戦略指示と各グループから中央への報告・提言の双方向矢印、および各グループ間の相互連携を点線矢印で表現。

  • 図2:European Steering Committeeのハブ・アンド・スポーク構造と情報フロー*

モデル系統追跡と監査ログのデータフロー図。訓練データの出所から始まり、データ検証・前処理、データ系統DB、モデル訓練、バージョン管理を経て、本番環境でのモデル予測に至るまでの各段階を示す。各ステップで除外ログが記録され、ブロックチェーン、バージョン管理DB、監査ログDBなどの技術選択肢が並列で表示される。最終的にコンプライアンスレポートが生成される。

  • 図5:モデル系統追跡と監査ログのデータフロー*