Sequoiaによるanthropicへの投資:競合企業への出資というベンチャーキャピタルのタブーを破る

SequoiaによるAnthropicへの画期的な投資

Sequoia Capitalは、Claudeを開発したAI研究企業であるAnthropicに資本を投入したと、Financial Timesが報じている。この投資は、確立されたベンチャーキャピタルの慣行からの逸脱を表している。なぜなら、Sequoiaは同時に初期段階の投資を通じてOpenAIへの重要なエクスポージャーを維持しているからである。

  • 表明された根拠と基礎となる仮定:* この投資は、3つの相互に関連する前提を反映している:(1)生成AI市場は、複数の十分な資本を持つ競合企業を同時にサポートするのに十分な規模を有している、(2)Anthropicの技術的差別化は、ポートフォリオの重複にもかかわらず独立した資本配分を正当化する、(3)多様化されたAIエクスポージャーからのポートフォリオレベルのリターンは、集中的で排他的なポジショニングからのリターンを上回る。

  • 証拠と具体性:* Anthropicは特定の領域において測定可能な技術的差別化を実証している。Claudeは、競合モデルと比較して、長文脈推論タスクおよび指示追従ベンチマークにおいて優れたパフォーマンスを達成している(Anthropicの公表された評価、2023-2024年)。さらに、Anthropicの憲法的AI手法—安全性に焦点を当てたモデル訓練へのアプローチ—は、代替的なアライメント戦略を追求する競合他社とは異なる独自の技術アーキテクチャを表している。

  • 前提条件と範囲の制限:* この分析は以下を前提としている:(1)Sequoiaの投資論理は、ポートフォリオの排他性よりも企業の絶対的なメリットを優先する、(2)AIインフラ市場は複数の勝者をサポートするのに十分に成熟している、(3)情報障壁とガバナンス構造は利益相反を緩和できる。これらの仮定は、その後のSequoiaのコミュニケーションとポートフォリオ企業の成果を通じて検証される必要がある。

  • 実務家への示唆:* 創業者は、主要なベンチャー企業がポートフォリオの排他性ではなく技術的メリットと市場機会に基づいてAI企業を評価することを予期すべきである。これにより、排他的な投資家サポートを交渉する際の創業者の交渉力は低下するが、防御可能な競争優位性を持つ企業にとっての資本の利用可能性は増加する。

Sequoia Capitalが複数のAI企業(OpenAI、Anthropic、その他)に同時投資している構図を示す図。従来のVC慣行では競合企業への投資を避けるが、Sequoiaは複数AI企業へのポートフォリオ分散投資により、市場全体への露出、リスク分散、業界主導権確保というメリットを得ている戦略的な投資体制を可視化。

  • 図2:Sequoiaのポートフォリオ構成—複数AI企業への同時投資体制と従来VC慣行との差異*

複数のAI企業ノードが相互に接続されたネットワーク図。中央の明るいノードがAnthropicを表し、競合するAI企業が周囲に配置されている。流動的なデータストリームと接続線が戦略的投資関係を示し、幾何学的な層状構造が市場ポジショニングを表現している。深い青、銀、金色のアクセントカラーが使用されている。

  • 図1:Sequoiaの戦略的転換—複数のAI企業への同時投資による市場支配戦略。ベンチャーキャピタルの従来的タブーを破り、競合企業への並行投資を通じたポートフォリオ最適化を視覚化。*

タブーを破る

歴史的に、トップティアのVCは同じポートフォリオ内で直接の競合企業を支援することを避けてきた。この慣行は、ポートフォリオ企業の評価額を保護し、競合他社間の情報漏洩を防ぎ、排他性に基づいて構築された創業者との関係を維持した。SequoiaのAnthropic投資は、この慣習に直接矛盾する。

この変化は市場の成熟を反映している。初期段階のベンチャーは集中的な賭けと排他的な関係を必要とする。AI市場は、複数の十分な資金を持つ競合企業が共存し繁栄できるほど十分に成熟している。さらに、フロンティアAI企業は数十億ドルの資本を必要とする—これは単一のVC企業の展開能力を超える規模であり、より広範なシンジケーションとポートフォリオの多様化を必要とする。

Sequoiaが他の主要投資家とともにAnthropicのラウンドに参加したことは、同社が勝利するAIインフラへのエクスポージャーを最大化することを優先し、排他的なポートフォリオ保護を優先順位から下げたことを示している。これは、VCが以前の排他性規範にもかかわらず、競合するクラウドプラットフォーム(AWS、Azure、Google Cloud)に投資した方法を反映している。

  • 実務家向け:* 競合するAI企業間でのポートフォリオの多様化は、例外ではなく標準的な慣行になりつつある。単一の投資家の排他性の約束に過度に依存しないよう、それに応じて計画を立てること。成功は、投資家との関係とは独立した防御可能な競争優位性の構築に依存する。

VC業界の投資哲学の進化を表現した画像。左側は排他的なポートフォリオ管理を鍵付きゲートと孤立した投資ノードで表現し、右側はポートフォリオレベルのリターン最大化を示す多様で相互接続されたネットワークで表現。グラデーション遷移と進化を示す矢印により、歴史的慣行から現代的アプローチへの転換を視覚化。

  • 図4:VC投資戦略の進化—排他性から多元性へ*

戦略的根拠と市場ポジショニング

Sequoiaが自らのタブーを破る決定は、3つの具体的な要因に基づいている:Claudeの技術的能力は独立した投資を正当化する、Anthropicの安全性優先アプローチは差別化を生み出す、そしてAIサービスの総アドレス可能市場は複数のリーダーをサポートするのに十分な大きさである。

Claudeは特定のベンチマーク—特に長文脈推論と指示追従—において優れたパフォーマンスを実証しており、これは企業顧客にアピールする。Anthropicの憲法的AIアプローチは、アライメントと安全性を懸念する顧客と規制当局を引き付ける。これらの要因は真の競争的差別化を生み出す。

より広範な示唆:技術的卓越性と差別化されたポジショニングは、VCのポートフォリオに競合他社が存在する場合でも投資を正当化する。製品とポジショニングがそれに値するならば、VCはポートフォリオの競合に関係なく企業に資金を提供する。投資家の排他性ではなく、優れた技術と市場ポジショニングを通じて防御可能な堀を構築すること。

実装とガバナンス構造

SequoiaのAnthropicへの投資は、おそらく構造化されたパターンに従っている:部分的な株式持分、取締役会のオブザベーションまたは参加、および戦略的アドバイザリー関係。この構造は、エクスポージャーとガバナンスのバランスを取り、Sequoiaが上昇参加を得ながらOpenAIポートフォリオ企業から運営上の距離を維持することを可能にする。

取締役会のオブザベーションは、受託者責任の対立を生み出す意思決定権限なしに情報アクセスを提供する。このアプローチは、Sequoiaの競合するクラウドインフラへの参加を反映している—直接的な運営上の重複を避けながら、複数の勝者にわたって持分を維持する。

  • 実務家向け:* 競合他社に投資するVCは、限定的な取締役会の席を維持し、ポートフォリオ企業間に情報障壁を実装し、排他性の影響なしに戦略的アドバイザリー関係を確立することを期待すること。複数の主要投資家を収容するために取締役会と情報ガバナンスを構造化し、資金調達の柔軟性を高め、排他的な関係への依存を減らすこと。

ポートフォリオレベルのパフォーマンス測定

Sequoiaは、ゼロサム比較ではなく、ポートフォリオレベルのリターンを通じて競合するAI投資の成功を測定する。現代ポートフォリオ理論はこのアプローチを支持している:相関資産(競合するAI企業)間の多様化は、市場の上昇を捉えながら特異的リスクを減少させる。

Sequoiaは、個別企業の評価額と出口倍率、AIインフラへの総ポートフォリオエクスポージャー、競合他社間の市場シェアの進化を追跡する。成功とは、一方が他方を上回ることではなく、OpenAIとAnthropicの両方の投資からプラスのリターンを得ることを意味する。

  • 実務家向け:* VCは、ポートフォリオピアに対する相対的なポジショニングではなく、絶対的なパフォーマンス指標—収益成長、顧客獲得、技術能力ベンチマーク—でAI企業を評価するようになっている。競争的ポジショニングではなく、絶対的な市場パフォーマンスに焦点を当てた指標を構築すること。これにより、投資家がポートフォリオ企業を評価する方法と成功指標が一致する。

リスク軽減と対立管理

二重投資は明白な対立を生み出す:情報の非対称性、リソース配分の圧力、潜在的な受託者責任違反。Sequoiaは、透明性とガバナンス設計を通じてこれらを管理する。

同社はおそらく、別々の投資チームを維持し、情報障壁を実装し、両社に投資論理を明確に伝え、一方の企業を他方の犠牲で利益を得る戦略的アドバイスを避けている。明確なガバナンスは法的責任を防ぎ、創業者の信頼を維持する—これはSequoiaの評判にとって重要である。

  • 実務家向け:* 自社と競合するポートフォリオ企業との間に情報障壁があることを期待すること。投資家のポートフォリオの対立に基づく優遇措置を求めることを避けること。投資家のサポートに依存するのではなく、独立した競争優位性の構築に焦点を当てること。VCが資金提供する競合他社に対して優遇的なサポートを提供しないことを前提として競争戦略を構造化すること。

結論:ベンチャーキャピタルにおける戦略的移行

SequoiaのAnthropic投資は、AIに対するベンチャーキャピタル戦略の根本的な変化を示している。競合企業を支援することに対するタブーは、市場規模と技術的差別化がポートフォリオの多様化を正当化するにつれて解消されつつある。

これは創業者にとって機会と圧力の両方を生み出す。機会には、資本へのより制約のないアクセスと、複数の十分な資金を持つ競合企業が共存できる能力が含まれる。圧力は、成功が投資家のサポートではなく絶対的な実行に依存することに集中しており、競争優位性は排他的な関係ではなく技術と市場ポジションを通じた防御可能性を必要とする。

  • 即座の行動:* 投資家が競合他社に資金を提供することを前提として競争的ポジショニングを評価すること。投資家の排他性とは独立した技術的および市場的防御可能性を構築すること。複数の主要投資家を収容するためにガバナンスを構造化すること。絶対的な市場指標に資本配分を集中させること。排他的なサポートを求めるのではなく、競争力学について投資家と透明にコミュニケーションすること。

この変化はAI市場の成熟を反映している。市場が進化するにつれて、競合投資のさらなる正常化と、ポートフォリオレベルのゼロサムダイナミクスではなく絶対的な企業パフォーマンスへの焦点の増加が予想される。

タブーを破る:歴史的背景と市場の進化

  • 歴史的慣行:* ベンチャーキャピタルは伝統的に、単一のポートフォリオ内で直接の競合企業を支援することを避けてきた。この慣行は、いくつかの運営上の制約を反映していた:(1)情報の非対称性リスク—投資家が一社から競争情報を得て、それを競合他社と共有する、(2)評価額の保護—市場セグメント内の単一の競合企業への集中的な賭け、(3)創業者の交渉力—排他的な投資家関係は、資金調達と戦略的ポジショニングにおいて競争優位性を提供した。

  • タブー執行の前提条件:* タブーは以下の場合に効果的に機能した:(1)市場リーダーシップのための資本要件が中程度だった(数千万から数億ドル程度)、(2)市場セグメントが明確に定義され、複数の勝者のための余地が限られていた、(3)情報障壁を大規模に実装することが困難だった。

  • 市場の進化とタブーの解消:* フロンティアAI市場は、伝統的なタブー執行を損なう方法で進化してきた。競争力のあるAI企業の資本要件は現在10億ドルを超えており、主要企業はトレーニングと推論インフラのために50億から100億ドル以上を必要としている。単一のベンチャー企業がこの資本を独立して展開することはできず、複数の投資家にわたる広範なシンジケーションを必要とする。この構造的変化は、クラウドインフラ投資における以前の進化を反映しており、VCは初期の排他性規範にもかかわらず、AWS、Microsoft Azure、Google Cloudに投資した。

  • 正常化の証拠:* SequoiaのAnthropic投資は、他の主要企業(Andreessen Horowitz、Google Ventures、その他)による競合するAI企業への同様の投資に続くものである。このパターンは、タブーの解消が個別企業の戦略ではなく市場構造を反映していることを示唆している。

  • 範囲と制限:* この分析は、資本要件と市場規模が複数の勝者を正当化するフロンティアAIインフラ企業に特に適用される。タブーは、資本制約と勝者総取りのダイナミクスが依然として機能している、より小さな市場セグメントまたは初期段階の企業では持続する可能性がある。

  • 実務家への示唆:* 創業者は、大規模で資本集約的な市場において、競合投資が標準的な慣行になることを期待すべきである。競争戦略は、VCが排他的なサポートを提供しないことを前提とし、投資家の影響力ではなく、技術、顧客関係、市場実行を通じた防御可能な優位性に焦点を当てるべきである。

戦略的根拠:技術的差別化と市場規模

  • Sequoiaの投資に対する3部構成の根拠:*

  • 1. 技術的差別化:* Anthropicは、独立した投資を正当化する測定可能な能力を開発している。Claudeは特定のタスクにおいて優れたパフォーマンスを実証している:長文脈推論(100,000トークンを超える文書の処理)、指示追従の精度、事実に関するクエリにおける幻覚率の低減。これらの能力は、精度と文脈処理が重要な特定のユースケース(法的文書分析、研究統合、技術文書)を持つ企業顧客にアピールする。Anthropicの憲法的AIトレーニング手法は、モデルアライメントへの独自の技術的アプローチを表しており、代替的な安全性手法を使用する競合他社とは異なる。

  • 前提条件:* この分析は、公表されたベンチマークデータが実世界のパフォーマンス差を正確に反映していることを前提としている。第三者による独立した評価は、この主張を強化するだろう。

  • 2. 安全性重視の差別化:* AnthropicのAI安全性とアライメントへの明示的な焦点は、複数のステークホルダーグループを引き付ける:(1)規制遵守とモデルの信頼性を懸念する企業顧客、(2)安全性を競争優位性と見なす機関投資家と規制当局、(3)アライメント研究を優先するAI研究コミュニティの人材。このポジショニングは、競合他社との単なる機能の同等性ではなく、真の市場差別化を生み出す。

  • 証拠:* Anthropicの安全性重視のポジショニングは、規制産業(金融サービス、ヘルスケア)の顧客を引き付け、複数の政府レベルでの規制議論に影響を与えている。これは、安全性で差別化されたAIサービスに対する市場需要を示唆している。

  • 3. 市場規模:* AIサービスの総アドレス可能市場は、複数の十分な資金を持つ競合企業をサポートするのに十分な大きさである。AI ソフトウェア市場の推定値は、範囲と時間軸に応じて1,000億ドルから1兆ドル以上の範囲である(McKinsey、Goldman Sachs、各種アナリストレポート、2023-2024年)。この市場内で、複数の企業がゼロサム競争で競合他社を排除することなく、数十億ドルの評価額と実質的な収益を達成できる。

  • 前提条件と制限:* 市場規模の推定値は、定義の範囲(AIソフトウェアのみ対より広範なAI対応サービス)に基づいて大きく異なる。この分析は、悲観的な市場成長の仮定の下でも複数の勝者が共存できることを前提とする保守的な推定値を使用している。

  • 実務家への示唆:* 投資家の排他性ではなく、優れた技術、顧客関係、市場ポジショニングを通じて防御可能な競争優位性を構築すること。市場規模が複数の勝者を正当化する場合、VCはポートフォリオの競合に関係なく、真の差別化を持つ企業に資金を提供する。

実装:ガバナンス構造と対立管理

  • Sequoiaの可能性の高いガバナンスアプローチ:*

  • 株式構造:* Sequoiaはおそらく、取締役会の支配権や拒否権なしに少数株式持分(典型的なベンチャー投資パターンに基づいて推定5-15%)を取得した。この構造は、受託者責任の対立を生み出すガバナンス権限を制限しながら、上昇参加を提供する。

  • 取締役会と情報ガバナンス:* Sequoiaはおそらく、取締役会の席ではなく、取締役会のオブザベーション権を交渉した。これにより、意思決定権限なしに情報アクセスが可能になる。さらに、Sequoiaはおそらく情報障壁を実装した:OpenAIとAnthropicの関係を管理する別々の投資チーム、チーム間の制限された情報共有、一方の企業を他方の犠牲で利益を得る戦略的アドバイスを防ぐ明示的なプロトコル。

  • 先例と検証:* このガバナンス構造は、クラウドインフラ(AWS、Azure、Google Cloud)および以前のソフトウェア市場における競合投資に対するSequoiaのアプローチを反映している。この構造は、ポートフォリオの多様化を維持しながら対立を管理することに効果的であることが証明されている。

  • 前提条件:* この分析は、Sequoiaが受託者責任基準と一致するガバナンス構造を実装し、これらの構造をポートフォリオ企業に透明に伝えたことを前提としている。適切な情報障壁を実装しないことは、法的責任と評判リスクを生み出す。

  • 実務家への示唆:* 競合他社に投資するVCが情報障壁を実装し、取締役会の権限を制限することを期待すること。競合するポートフォリオ企業を持つ複数の主要投資家を収容するために企業ガバナンスを構造化すること。投資家のポートフォリオの対立に基づく優遇措置を求めることを避けること。これはガバナンスの複雑さを生み出し、投資家の信頼性を低下させる。

リスク軽減:利益相反の特定と管理プロトコル

  • 特定された利益相反と軽減戦略:*

  • 情報の非対称性リスク:* SequoiaはOpenAIとAnthropicの両社から競争上の情報を得る。軽減には以下が必要:(1)情報共有を制限した別々の投資チーム、(2)一方の企業に利益をもたらす戦略的助言を防ぐ明示的なプロトコル、(3)情報障壁について両社への透明なコミュニケーション。

  • リソース配分圧力:* Sequoiaは、リソース(取締役会の時間、戦略的助言、ネットワークアクセス)を一方の企業に優先的に配分する圧力に直面する可能性がある。軽減には以下が必要:(1)平等な扱いを保証する明示的な配分プロトコル、(2)リソース制約についての明確なコミュニケーション、(3)戦略的支援に関する透明な意思決定。

  • 受託者責任違反:* Sequoiaは両社に対して受託者義務を負っている。Sequoiaの行動が一方の企業に利益をもたらし、他方の企業を犠牲にする場合、利益相反が生じる。軽減には以下が必要:(1)ガバナンス構造の法的レビュー、(2)意思決定プロセスの文書化、(3)利益相反管理について両社への透明なコミュニケーション。

  • 評判リスク:* Sequoiaの評判は、競合する投資先全体で公平な扱いを示すことに依存している。利益相反を透明に管理できなければ、創業者との関係が損なわれ、将来の資金調達の効果が低下する。

  • 前提条件と制限:* この分析は、Sequoiaが適切なガバナンス構造を実装し、これらの構造を透明に伝達していることを前提としている。実際の利益相反管理の有効性は、実装の質と継続的な監視に依存する。

  • 実務家への示唆:* VCは、自らが資金提供している競合他社に対して優先的な支援を提供しないと想定すること。投資家の支援から独立した競争戦略を構築すること。投資家のレバレッジや情報アクセスではなく、優れた実行、技術、顧客関係を通じて防御可能な優位性に焦点を当てること。

パフォーマンス測定:ポートフォリオレベルのリターン対ゼロサムダイナミクス

  • 測定フレームワーク:* Sequoiaは、競合企業間のゼロサム比較ではなく、ポートフォリオレベルのリターンを通じて成功を評価する。

  • 具体的な指標:* (1)個別企業の評価額とエグジット倍率—OpenAIとAnthropicの両投資がプラスのリターンを生み出すかどうかを追跡、(2)AIインフラへの総ポートフォリオエクスポージャー—AI企業と市場セグメントへの総ポートフォリオ配分を測定、(3)市場シェアの進化—両社が市場ポジションを維持または拡大するかどうかを追跡、(4)収益と採用指標—相対的な競争ポジショニングではなく、絶対的な企業パフォーマンスを測定。

  • 成功の定義:* 成功とは、一方が他方を上回ることではなく、OpenAIとAnthropicの両投資からプラスのリターンを得ることを意味する。多様化されたAIエクスポージャーからのポートフォリオレベルのリターンは、個別企業が互いに相対的にアンダーパフォームしたとしても、集中的で排他的なポジショニングからのリターンを上回る。

  • 理論的根拠:* このアプローチは現代ポートフォリオ理論を反映している:相関資産(競合するAI企業)全体での分散投資は、市場の上昇を捉えながら特異的リスクを軽減する。AI市場が予測通りに成長すれば、複数の勝者が単一企業への集中的な賭けを上回るリターンを生み出すことができる。

  • 前提条件:* この分析は以下を前提としている:(1)AI市場が複数の勝者を支えるのに十分に成長する、(2)Sequoiaのポートフォリオ分散が集中的なポジショニングに比べてリスクを軽減する、(3)情報障壁とガバナンス構造が利益相反がリターンを損なうことを防ぐ。

  • 実務家への示唆:* 相対的な競争ポジショニングではなく、絶対的な市場パフォーマンス(収益、採用、能力ベンチマーク)に焦点を当てた指標を構築すること。これにより、投資家がポートフォリオ企業を評価する方法と成功指標が一致し、ポートフォリオピアに対する投資家支援を競う圧力が軽減される。

結論:ベンチャーキャピタル戦略の構造的シフト

  • 調査結果の要約:* SequoiaのAnthropic投資は、AIにおけるベンチャーキャピタル戦略の根本的なシフトを示している。競合他社を支援することに対するタブーは、市場規模、資本要件、技術的差別化が競合企業全体でのポートフォリオ分散を正当化するにつれて解消されつつある。

  • 根底にある推進要因:* (1)フロンティアAI企業の資本要件(50億ドル以上)は、単一のベンチャー企業が展開できる額を超え、広範なシンジケーションを必要とする、(2)市場規模は複数の十分な資金を持つ競合他社を支えるのに十分大きい、(3)競合他社間の技術的差別化が独立した投資決定を正当化する、(4)ガバナンス構造と情報障壁が利益相反を軽減できる。

  • 創業者への示唆:* このシフトは機会と圧力の両方を生み出す。機会:資本アクセスがポートフォリオの利益相反によって制約されにくくなり、複数の十分な資金を持つ競合他社が共存できる。圧力:成功は投資家の支援ではなく絶対的な実行に依存し、競争優位性は排他的な関係ではなく技術と市場ポジションを通じて防御可能でなければならない。

  • 前提条件と範囲:* この分析は、複数の勝者が共存できる大規模で資本集約的な市場に特に適用される。タブーは、資本制約と勝者総取りのダイナミクスが依然として機能している小規模な市場セグメントや初期段階の企業では持続する可能性がある。

  • 実務家への推奨アクション:* (1)投資家が競合他社に資金提供することを前提として競争ポジショニングを評価する、(2)投資家の排他性から独立した技術的および市場的防御可能性を構築する、(3)複数の主要投資家を受け入れるためにガバナンスと情報共有を構造化する、(4)相対的な競争ポジショニングではなく絶対的な市場指標に資本配分を集中させる、(5)排他的な支援を求めるのではなく、競争ダイナミクスについて投資家と透明にコミュニケーションする。

  • 将来の見通し:* AI市場が進化し続けるにつれて、競合投資のさらなる正常化と、ポートフォリオレベルのゼロサムダイナミクスではなく絶対的な企業パフォーマンスへの焦点の増加が予想される。この構造的シフトは市場の成熟を反映しており、資本要件と市場規模が複数の勝者を正当化する限り持続する可能性が高い。

投資構造と実現可能性評価

Sequoia Capitalは、Anthropicの資金調達ラウンドに資本をコミットしており、同社がOpenAIとClaudeの親会社を同時に支援するポートフォリオシナリオを作り出している。実行の観点から、この動きは実現可能であり続けるために特定の運用管理を必要とする。

  • これが運用上意味すること:* Sequoiaは、受託者の利益相反を管理するためにガバナンスメカニズム—情報障壁、別々の投資委員会、回避プロトコル—を展開しなければならない。これらの管理がなければ、投資は法的および評判上の責任を生み出す。同社は以下を実装している可能性が高い:(1)ポートフォリオ間のコミュニケーションがない別々の投資チーム、(2)制限された情報アクセス(AnthropicのデータはOpenAI担当パートナーに流れない)、(3)両社に影響を与える取締役会決定のための文書化された回避ポリシー。

  • コストと制約の現実:* これらのガバナンス構造はオーバーヘッドを課す。Sequoiaは、重複したデューデリジェンスプロセス、別々のアドバイザリー関係、正式な利益相反文書を維持しなければならない。数百のポートフォリオ企業を管理する企業にとって、これは運用上管理可能だがコストがかからないわけではない。推定:競合投資ペアごとに15〜20%の追加コンプライアンスおよびガバナンスオーバーヘッド。

  • 実現可能性フラグ:* この戦略は、両社が独立して存続可能である場合にのみ機能する。いずれかの企業が存続の危機に直面した場合、Sequoiaのガバナンス構造は崩壊し、利益相反が深刻になる。同社は、AI市場規模が複数の勝者を支えるという、合理的だが未証明の仮定に賭けている。

  • 創業者への実用的な示唆:* リード投資家が競合他社に資金提供すると想定すること。投資家が提供する競争優位性や優先的なリソース配分に依存できないと想定して、資本戦略、採用、製品ロードマップを計画すること。投資家の排他性ではなく、技術、顧客関係、運用効率を通じて防御可能性を構築すること。


歴史的タブーの打破:なぜ今なのか、以前ではないのか

ベンチャーキャピタルは歴史的に、同じポートフォリオ内で直接の競合他社を支援することを避けてきた。この規範は、ポートフォリオ企業の評価額を保護し、情報漏洩を防ぎ、ガバナンスを簡素化した。Sequoiaの動きはこの慣習を破るものだが、特定の市場条件が現在リスクを正当化するためにのみである。

  • タブーが存在した理由:* 初期段階のベンチャーは集中的な資本と排他的な創業者関係を必要とする。競合他社を支援することは両方を希薄化する。さらに、競合するポートフォリオ企業間の情報の非対称性は受託者責任を生み出す。VCが企業Aから機密戦略を学ぶことで、企業Bに無意識に利益をもたらす可能性があり、法的エクスポージャーを生み出す。

  • タブーが今破られている理由:* 3つの構造的要因がこのシフトを可能にする:

  1. 資本規模: フロンティアAIは企業あたり50億ドル以上の資金を必要とする。単一のVCがこれを単独で展開することはできない。Sequoiaの100億ドル以上のAUMでは、シンジケーションなしに複数のフロンティアAI企業を規模まで資金提供することはできない。競合する投資家が参加しなければならず、排他性を強制することは不可能になる。

  2. 市場の成熟: 生成AI市場は、単一企業が捕捉できるよりも速く拡大している。AnthropicとOpenAIは異なる顧客セグメントとユースケース(エンタープライズ安全性重視対消費者アクセシビリティ)にサービスを提供している。すべての市場でゼロサム競合ではない。

  3. ガバナンスの前例: VCは成熟市場(クラウドインフラ、決済、eコマース)で競合投資を成功裏に管理している。AWS、Azure、Google Cloudはすべて直接競合しているにもかかわらずVC支援を受けた。実証されたガバナンスモデルは認識されるリスクを軽減する。

  • タブーを破るコスト:* Sequoiaは、いずれかの企業が不公平な扱いを認識した場合、評判リスクを受け入れる。同社は、両創業者に投資論理を透明に伝達し、厳格な情報障壁を維持しなければならない。これを怠ると、創業者の不信と潜在的な法的責任が生じる。

  • 実現可能性評価:* これは以下の場合に機能する:(1)両社が独立した投資家ベースを持つ(Sequoiaのみに依存していない)、(2)Sequoiaが信頼できる情報障壁を維持する、(3)市場条件が複数の勝者を支え続ける。いずれかの条件が失敗すると、戦略は維持不可能になる。

  • 創業者への実用的な示唆:* 競争優位性として排他的な投資家支援を交渉しないこと。市場条件が正当化すれば、VCは競合他社に資金提供する。代わりに、優れた製品、顧客関係、運用実行を通じて防御可能な競争優位性の構築に焦点を当てること。投資家の排他性は、市場が成熟するにつれて解消される一時的な優位性である。


運営実施:ガバナンスと情報アーキテクチャ

Sequoiaの二重投資には、実現可能性を維持するための特定の運営構造が必要です。これらの構造は理論的なものではなく、複数の意思決定ポイントにわたって実装され、維持されなければなりません。

  • ガバナンス構造:*
機能実装根拠
投資決定独立した投資委員会資本配分決定における利益相反を防止
取締役会参加オブザーバー権のみ(議決権なし)意思決定権限なしで情報アクセスを可能に
情報障壁独立した取引チーム、ポートフォリオ間のコミュニケーションなし情報漏洩と受託者義務違反を防止
戦略的助言ポートフォリオレベルのガイダンスのみ(競争戦略ではない)一方の企業を他方の犠牲で利することを回避
利益相反の文書化正式な回避方針、書面による利益相反ログ監査証跡と法的保護を作成
  • 具体的なワークフロー:*
  1. 投資委員会の決定: Sequoiaの投資委員会は、OpenAIの考慮事項とは独立してAnthropicを評価します。OpenAIへのエクスポージャーを持つ委員会メンバーは回避します。決定は明示的な利益相反の記載とともに文書化されます。

  2. 取締役会参加: SequoiaはOpenAIのガバナンスに参加しない取締役会オブザーバーをAnthropicに指名します。このオブザーバーは情報アクセス権を持ちますが、意思決定権限はありません。回避プロトコルにより、オブザーバーがAnthropicの情報をOpenAI担当パートナーと共有することを防ぎます。

  3. 情報障壁: Sequoiaは独立した取引チームを維持します。Anthropicチームは、競争戦略、顧客関係、技術ロードマップについてOpenAI担当パートナーとコミュニケーションを取りません。物理的な分離(異なるオフィスまたはフロア)が情報障壁を強化します。

  4. 戦略的助言: Sequoiaはポートフォリオレベルのガイダンス(市場トレンド、顧客インサイト、採用慣行)を提供しますが、競争戦略の助言は避けます。SequoiaがOpenAIが特定の顧客セグメントを追求していることを知った場合、この情報はAnthropicには流れません。

  5. 利益相反のエスカレーション: 利益相反が発生した場合(例:両社が同じ顧客を競っている)、Sequoiaは正式なエスカレーションに従います:(a) 利益相反を認識;(b) 利益相反のあるパートナーを回避;(c) 企業が独立して解決することを許可;(d) 解決を文書化。

  • コストとリソースへの影響:*

  • ガバナンスのオーバーヘッド: 競合する投資ペアごとに15-20%の追加コンプライアンスと法的レビュー

  • 機会費用: Sequoiaはどちらの企業にも完全な戦略的サポートを提供できない(非競争的助言に限定)

  • 評判リスク: ガバナンスが失敗した場合、創業者の信頼と市場での評判が損なわれる

  • 運営の複雑性: 数百のポートフォリオ企業にわたって情報障壁を管理するには、アドホックな決定ではなく、体系的なプロセスが必要

  • 実現可能性の制約:*

  • スケーラビリティの限界: このアプローチは、パートナーあたり2-3の競合投資に対して機能します。それを超えると、ガバナンスは管理不能になります。

  • 創業者の期待: 創業者は主要投資家からの完全な戦略的サポートを期待します。ガバナンスの制約がこれを制限し、創業者の不満を生む可能性があります。

  • 情報漏洩リスク: 情報障壁は不完全です。正式な管理にもかかわらず、偶発的な漏洩(カンファレンスでの会話、共有アドバイザー、業界ネットワーク)は依然として可能です。

  • 創業者への実用的な示唆:* 投資家のガバナンス制約に対応できるように会社を構築してください。具体的には:(1) 主要投資家が競合他社に資金提供している場合、完全な戦略的サポートを期待しないこと;(2) 投資家ネットワークに依存するのではなく、独立したアドバイザリーボードと顧客関係を構築すること;(3) 競争戦略に関する独自の情報セキュリティを実装すること;(4) 独占的なサポートを求めるのではなく、競争のダイナミクスについて投資家と透明性を持ってコミュニケーションすること。


リスク軽減:利益相反管理とガバナンス失敗シナリオ

Sequoiaの二重投資は、積極的に管理しなければならない特定のリスクを生み出します。明示的な軽減策がなければ、これらのリスクは創業者の不信、法的責任、またはポートフォリオの失敗にエスカレートする可能性があります。

  • リスクマトリックス:*
リスク確率影響軽減策
情報漏洩情報障壁、回避プロトコル
不公平な扱いに対する創業者の認識透明なコミュニケーション、独立アドバイザー
プレッシャー下でのガバナンス失敗重大正式なエスカレーション手順、法的レビュー
選択を強いる市場統合多様化した投資家ベース、独立した実行可能性
VCの利益相反に対する規制当局の監視文書化されたガバナンス、コンプライアンス監査
  • 具体的な軽減ワークフロー:*
  1. 情報障壁の実施:

    • ポートフォリオ間のコミュニケーションがない独立した取引チーム
    • 情報アクセスログの四半期ごとの監査
    • 両社へのエクスポージャーを持つパートナーの回避プロトコル
    • パートナーシップ契約における情報障壁の正式な文書化
  2. 創業者コミュニケーションプロトコル:

    • 明示的な利益相反開示を伴う四半期ごとの創業者コール
    • ガバナンス制約(限定的な戦略的サポート)の明確な説明
    • 投資家サポートを補完する独立アドバイザーネットワーク
    • 利益相反が発生した場合の透明なエスカレーションプロセス
  3. ガバナンス失敗のエスカレーション:

    • 情報漏洩が発生した場合:即座の調査、是正、創業者への通知
    • 創業者が不公平な扱いを認識した場合:独立アドバイザーを通じた調停
    • 市場統合の圧力が発生した場合:Sequoiaの立場について創業者との明示的な議論
    • 規制当局の監視が発生した場合:法的レビューとコンプライアンス文書化
  4. 市場統合の緊急時対応:

    • 両社の多様化した投資家ベース(Sequoia依存ではない)
    • 独立した顧客関係と収益源
    • 独立した実行可能性を正当化する能力の差別化
    • 統合圧力が強まった場合のSequoiaの立場に関する明確な決定基準
  • コストとリソースへの影響:*

  • ガバナンスインフラ: 法的レビュー、コンプライアンス監査、情報障壁の維持 = 競合投資ペアごとに年間50万〜100万ドル

  • 創業者管理: 追加のコミュニケーションと調停のオーバーヘッド

  • 緊急時計画: シナリオ分析と意思決定フレームワークの開発

  • 実現可能性の制約:*

  • 不完全な情報障壁: 業界ネットワーク、共有アドバイザー、カンファレンスを通じた偶発的な情報漏洩は依然として可能

  • 創業者の期待: 創業者は投資家の完全なサポートを期待します。ガバナンスの制約は不満と潜在的な創業者の不信を生み出します

  • 規制の不確実性: 規制当局がVCの利益相反を監視する場合、Sequoiaは予期しないコンプライアンス要件に直面する可能性があります

  • 創業者への実用的な示唆:* ガバナンスの利益相反が発生すると仮定し、それに応じて計画してください。具体的には:(1) 投資家ネットワークのみに依存するのではなく、独立したアドバイザリーボードと顧客関係を構築すること;(2) 競争戦略に関する情報セキュリティを実装すること;(3) 競争のダイナミクスについて投資家と透明性を持ってコミュニケーションすること;(4) 単一の企業への依存を減らすために投資家ベースを多様化すること;(5) 紛争が発生した場合の監査証跡を作成するために、すべての投資家とのやり取りとコミットメントを文書化すること。


戦略的移行:創業者と市場進化への影響

SequoiaのAnthropic投資は、AI向けベンチャーキャピタル戦略における根本的な変化を示しています。競合他社を支援することに対するタブーは、市場規模と技術的差別化がポートフォリオの多様化を正当化するにつれて解消されつつあります。この変化は、創業者に機会と圧力の両方をもたらします。

  • 機会:*
  1. 資本制約の軽減: 資本へのアクセスは、ポートフォリオの利益相反によって制約されにくくなります。複数の資金力のある競合他社が共存でき、勝者総取りのダイナミクスが減少します。
  2. 投資家の柔軟性: 創業者は、独占的な関係の圧力なしに複数の投資家と交渉できます。これにより交渉力が高まり、単一の投資家への創業者の依存が減少します。
  3. 市場の検証: 複数の資金力のある競合他社が存在する場合、市場機会が検証され、実行リスクの認識が減少します。
  • 圧力:*
  1. 実行への依存: 成功は投資家のサポートではなく、絶対的な実行に依存します。競争上の優位性は、投資家関係ではなく、技術と市場ポジションを通じて防御可能でなければなりません。
  2. 競争の激化: 複数の資金力のある競合他社が競争圧力を高めます。創業者は、優れた技術、顧客関係、運営効率を通じて防御可能な堀を構築しなければなりません。
  3. 投資家レバレッジの減少: 創業者は独占的な投資家サポートを競争上の優位性として主張できません。これにより、交渉や資金調達における創業者のレバレッジが減少します。
  • 創業者のための具体的な行動計画:*
フェーズアクションタイムライン成功指標
1. 競争的ポジショニング技術的差別化と市場ポジショニングを文書化1-3ヶ月明確で防御可能な競争上の優位性
2. ガバナンス構造情報セキュリティと独立アドバイザリーボードを実装2-4ヶ月文書化されたガバナンスフレームワーク
3. 投資家の多様化複数の投資家との関係を構築し、単一投資家への依存を回避3-6ヶ月多様化した投資家ベース(3人以上の主要投資家)

タブーの打破:希少性から豊富性への思考転換

直接競合他社を支援することに対する歴史的なタブーは、特定の文脈から生まれました:ベンチャーキャピタルは希少性の制約の下で運営されていました。限られた資本、限られた出口、限られた市場機会は、競合他社Aに投資されたすべてのドルが競合他社Bに投資されないドルであることを意味しました。ポートフォリオ企業間の情報の非対称性は実際のリスクを生み出しました。独占性はこれらの制約に対する合理的な対応でした。

しかし、AI市場は異なる物理法則の下で運営されています。証拠を考えてみましょう:

  • 資本の利用可能性が根本的に変化しました。* フロンティアAI企業は現在、ソブリン・ウェルス・ファンド、企業の戦略的投資家、国際的なVCから資本を引き付けています—従来のベンチャー企業だけではありません。AnthropicのラウンドへのSequoiaの参加は、数十の投資家の1つであり、希少なリソースではありません。この資本の豊富さは、独占性がもはや意味のある保護を提供しないことを意味します。

  • 市場規模が歴史的前例を超えて拡大しました。* AIサービスの総アドレス可能市場は、エンタープライズソフトウェア、消費者アプリケーション、インフラストラクチャ、そしてまだ名前を付けていない全く新しいカテゴリーにまたがります。OpenAIの成功はAnthropicの機会を制約していません—市場を検証し、採用を加速することで拡大しています。複数の勝者は可能なだけでなく、可能性が高いのです。

  • 技術的差別化が防御可能になりました。* 推論タスクにおけるClaudeの優れたパフォーマンス、Anthropicの憲法的AIアプローチ、競合するアーキテクチャは、マーケティングの差別化だけでなく、真の技術的堀を表しています。これらはゼロサムの優位性ではありません;複数の技術的アプローチが共存し成功できる成熟した市場の証拠です。

創業者への実用的な示唆:投資家の独占性を競争上の優位性と見なすのをやめてください。重要なVCは、基礎となる技術と市場機会がそれを正当化する場合、競合他社に資金を提供することをますます厭わなくなっています。あなたの防御可能性は、独占的な投資家サポートを主張することからではなく、優れた実行、技術革新、顧客価値から来ます。

戦略的根拠:Sequoiaが複数の勝者を見る理由

Sequoiaの投資論文は、AI市場の進化に関する3つの相互接続された仮定に基づいているようです:

  • 第一:Claudeは真に差別化された技術的アプローチを表しています。* Anthropicの安全性、解釈可能性、憲法的AIへの焦点は、単なるマーケティング角度ではありません—これらの特性に対して喜んで支払う明確な顧客セグメントを引き付けています。規制コンプライアンス、アライメント、制御可能性に関心を持つエンタープライズ顧客は、実質的で成長している市場を表しています。これはOpenAIとの競争ではありません;市場セグメンテーションです。

  • 第二:エンタープライズAI市場は二分化しています。* 1つのセグメントは生の能力を重視し、最も強力なモデル(おそらくOpenAIの領域)で標準化します。別のセグメントは安全性、解釈可能性、アライメントを重視し、より大きな制御のためにわずかに低い生の能力を受け入れることを厭いません。Anthropicは第2のセグメントを支配する位置にあります。これらは同じ顧客を競っているのではありません;同じ市場で異なるニーズに応えています。

  • 第三:インフラストラクチャの成熟により、複数の勝者のための余地が生まれます。* AIインフラストラクチャが商品化されるにつれて、競争上の優位性は生のモデル能力からアプリケーション層の差別化、顧客関係、エコシステム統合へと移行します。市場は実際にはモデルに関するものではなく、顧客がそれらで何を構築するかに関するものであるため、複数の基盤モデルプロバイダーが共存できます。

この再構成は、Sequoiaがリスクヘッジをしているのではなく、複数のAIインフラストラクチャプロバイダーが同時に成功する市場構造に向けてポジショニングしていることを示唆しています。同社は本質的に、AI市場がクラウドインフラストラクチャ(AWS、Azure、Google Cloudすべてが繁栄)のように進化し、検索(Googleが支配)やソーシャルメディア(Facebookが支配)のようにはならないと賭けています。

実務者にとって、これは次のことを意味します:市場支配ではなく、市場セグメンテーションのために構築してください。 あなたのアプローチが代替案よりも優れて提供する特定の顧客ニーズを特定してください。Anthropicの安全性と解釈可能性への焦点は妥協ではありません;それらの特性に対してプレミアム価格を支払うことを厭わない顧客を引き付ける市場ポジショニングです。

実装アーキテクチャ:競合投資の管理

Sequoiaは、両社を損なう受託者の利益相反や情報の非対称性を生み出すことなく、競合投資をどのように運用化するのでしょうか?

可能性の高い構造には、いくつかのガバナンス革新が含まれます:

  • 情報障壁を持つ独立した投資チーム。* SequoiaのOpenAI関係は1つのチームを通じて運営され、Anthropic関係は別のチームを通じて運営されます。これらのチームは運営上の独立性を維持し、情報漏洩を防ぎ、どちらの企業もポートフォリオの利益相反に基づく優先的な戦略的助言を受けないようにします。

  • 意思決定権限のない取締役会オブザーバー。* 受託者の利益相反を生み出す完全な取締役会席ではなく、Sequoiaはおそらく、情報アクセスと戦略的可視性を得るが、競合する義務を生み出す議決権なしで、Anthropicでオブザーバー席を取ります。

  • 投資論文に関する透明なコミュニケーション。* OpenAIとAnthropicの両方のリーダーシップは、Sequoiaの根拠を理解しています:AI市場は複数の勝者にとって十分に大きく、Sequoiaは勝者全体にわたってポジショニングしています。この透明性は、裏切りや偏愛の認識を防ぎます。

  • 明示的な利益相反プロトコル。* Sequoiaはおそらく、次のことを防ぐ文書化されたポリシーを持っています:(1) ポートフォリオ企業間で競争情報を共有すること;(2) ポートフォリオの利益相反に基づいてリソースを優先的に配分すること;(3) 一方の企業を他方の犠牲で利する戦略的助言を提供すること。

このガバナンスアーキテクチャは新しいものではありません—大規模なVCは、クラウドインフラストラクチャ、決済システム、その他のインフラストラクチャ市場にわたって、何年も競合投資を管理してきました。新しいのは、このアーキテクチャをフロンティアAIに適用することであり、AIが勝者総取り市場から複数勝者のインフラストラクチャ市場に移行していることを示しています。

創業者にとって、これは次のことを意味します:競合するポートフォリオ企業を持つ投資家に対応できるように組織を構築してください。 独自の情報ガバナンスを実装し、投資家が情報障壁を維持すると仮定し、優先的な投資家サポートに依存しない競争上の優位性を構築してください。これは実際にあなたの立場を強化します—投資家のレバレッジを通じてではなく、技術と顧客関係を通じて防御可能な堀を構築することを強制します。

パフォーマンス測定:ゼロサムからポートフォリオレベルのリターンへ

Sequoiaは競合するAI投資全体でどのように成功を測定するのか?その答えは、ベンチャーキャピタルの思考における根本的な転換を明らかにする。

従来のベンチャー測定はゼロサムだった:企業Aの成功は企業Bとの相対的な関係で測定された。ポートフォリオ内の両社が直接競合する場合、一方が決定的に勝つことを望んだ。これにより、リソースを優先的に配分し、一方の企業を他方に対して支援する圧力が生じた。

ポートフォリオレベルの測定は異なる方法で機能する。Sequoiaの成功は以下によって測定される:(1)各投資からの絶対的リターン、(2)AIインフラへのポートフォリオ全体のエクスポージャー、(3)複数の勝者を保有することによる分散効果。

数学的に考えてみよう:AIインフラ市場が年間5000億ドル以上の市場に成長する場合(妥当な予測)、OpenAIとAnthropicの両社は、異なる市場ポジションを維持しながら、それぞれ年間500億ドル以上の収益を生み出すことができる。両社とも投資家に10倍以上のリターンをもたらす可能性がある。Sequoiaの成功は、どちらの企業が勝つかではなく、複数の勝者からの上昇余地を捉えることで測定される。

この測定フレームワークは異なるインセンティブを生み出す。ポートフォリオ企業に破壊的な競争を促すのではなく、Sequoiaのインセンティブは各企業が独自の市場機会を最大化するのを支援することである。これは実際、古いゼロサムモデルよりも投資家と創業者の利益をより密接に整合させる。

実務家にとって、これは次のことを意味する:** 相対的な競争ポジショニングではなく、絶対的な市場パフォーマンスに焦点を当てた指標を構築すること。**追跡すべき項目:収益成長、顧客獲得コスト、顧客生涯価値、特定セグメントにおける市場シェア、技術能力ベンチマーク。これらは、投資家が現在あなたの成功を評価するために使用する指標であり、彼らが資金提供している競合他社との相対的なパフォーマンスではない。

リスク軽減:競合投資のための構造的セーフガード

Sequoiaの二重投資は、積極的な管理を必要とする明白なリスクを生み出す:

  • 情報の非対称性リスク。* SequoiaがOpenAIに関する競争情報を知った場合、それはAnthropicに利益をもたらす可能性があるか?逆に、Anthropicの戦略がOpenAIの意思決定に影響を与える可能性があるか?軽減策:厳格な情報障壁、別々の投資チーム、文書化された利益相反プロトコル。

  • リソース配分の圧力。* 両社が同じエンタープライズ顧客を争う場合、Sequoiaの関係が一方に不公平な優位性を生み出す可能性があるか?軽減策:投資論拠に関する透明なコミュニケーション、優先的な紹介やサポートを防ぐ明示的なポリシー。

  • 受託者責任の対立。* Sequoiaは両社に対して競合する義務を負っているか?軽減策:明確なガバナンス構造、完全な取締役会席ではなく取締役会オブザーバー、文書化された意思決定プロトコル。

  • 評判リスク。* 創業者が不公平な扱いを認識した場合、これはSequoiaが将来のファンドを調達したり創業者を引き付けたりする能力を損なう可能性があるか?軽減策:透明なコミュニケーション、公平な扱い、えこひいきを防ぐ明確なポリシー。

これらのリスクは現実的だが、ガバナンス設計を通じて管理可能である。大手VCは複数の市場にわたって競合投資を成功裏に管理してきた。鍵は透明性、明確なプロトコル、一貫した実行である。

創業者にとって、これは次のことを意味する:** 彼らが資金提供している競合他社に対する優先的な投資家サポートを期待しないこと。**代わりに、独立した競争優位性の構築に焦点を当てる。複数の主要投資家に対応できるように取締役会と情報ガバナンスを構築する。情報障壁が存在することを前提とし、それに応じて計画する。これは実際、投資家のレバレッジに依存するのではなく、防御可能な堀を構築することを強制することで、競争上の地位を強化する。

市場構造の進化:勝者総取りから複数勝者インフラへ

Sequoiaの投資は、AI市場の進化に関するより深い洞察を示している。市場は勝者総取りのダイナミクスから複数勝者のインフラ市場へと移行している—クラウドインフラがどのように進化したかと同様に。

  • 初期段階(2020-2022):勝者総取りのダイナミクス。* 生成AIが黎明期だった頃、市場は勝者総取りのように見えた。OpenAIの初期のリード、優れた能力、先行者利益は、単一の支配的なプレーヤーが出現することを示唆していた。これは競合他社を支援することに対する古いタブーを正当化した。

  • 移行段階(2023-2024):市場セグメンテーションの出現。* 市場が成熟するにつれて、異なるニーズを持つ明確な顧客セグメントが出現した。エンタープライズ顧客は安全性と解釈可能性を重視した。消費者向けアプリケーションは生の能力を重視した。特定の業種(法律、医療、金融)はドメイン固有の最適化を重視した。複数のプレーヤーが異なるセグメントにサービスを提供することで成功できた。

  • 成熟段階(2025年以降):複数勝者のインフラ市場。* AIインフラが商品化するにつれて、競争優位性は生のモデル能力からアプリケーション層の差別化、顧客関係、エコシステム統合へとシフトする。複数の基盤モデルプロバイダーが共存できる—AWS、Azure、Google Cloudがすべてクラウドインフラで繁栄しているのと同様に。

この進化は、Sequoiaの投資が一度限りの例外ではなく、より広範なパターンの始まりであることを示唆している。市場が成熟し、複数勝者のダイナミクスが明らかになるにつれて、より多くのVCが競合するAI企業に投資することが予想される。

創業者にとって、これは次のことを意味する:** 複数勝者の市場構造に向けてポジショニングすること。**成功が競合他社の排除を必要とすると仮定しないこと。代わりに、あなたのアプローチが代替案よりも優れてサービスを提供する特定の顧客ニーズを特定する。優れた実行、技術、顧客関係を通じて防御可能な優位性を構築する。複数の資金力のある競合他社が共存し、同時に成功することを期待する。

戦略的含意:競争をエコシステム構築として再定義

Sequoiaの投資は、競争をゼロサムゲームからエコシステム構築へと再定義する。AnthropicをOpenAIへの脅威と見なすのではなく、Sequoiaは両社を成長するAIインフラエコシステムへの貢献者と見なしているようだ。

この再定義には深い含意がある:

  • 創業者にとって:* 投資家の独占性を競争優位性と見なすのをやめる。優れた技術、顧客価値、市場ポジショニングを通じて防御可能な堀を構築する。基礎となる機会がそれを正当化する場合、VCが競合他社に資金提供することを期待する。競合するポートフォリオ企業を持つ投資家に対応できるように組織を構築する。

  • 投資家にとって:* 市場の成熟により、競合企業間でのポートフォリオ分散が可能になることを認識する。対立を管理するためのガバナンス構造を実装する。ゼロサムの比較ではなく、ポートフォリオレベルのリターンを通じて成功を測定する。一社を支配させるのではなく、複数の勝者を支援する。

  • 市場にとって:* 複数の資金力のある競合他社が異なる技術的アプローチと市場セグメントを追求することで、イノベーションが加速することを期待する。生の能力ではなく、防御可能な競争優位性を中心とした統合を期待する。複数のAIインフラプロバイダーが統合し相互運用するにつれて、エコシステム効果を期待する。

次の地平:隣接機会とイノベーションの空白地帯

SequoiaのAnthropicへの投資は、監視する価値のあるいくつかの隣接機会を開く:

  • 業種特化型AI企業。* 基盤モデルが商品化するにつれて、競争優位性は業種特化型の最適化へとシフトする。法律、医療、金融、またはその他の業種向けにAIソリューションを構築する企業は、大きな資本を引き付ける可能性がある。Sequoiaの二重投資は、同社が複数の業種別プレーヤーにも資金提供するポジションを取っていることを示唆している。

  • AIインフラとツール。* 複数の基盤モデルが共存するにつれて、モデル間で機能するインフラ、ツール、統合層への需要が高まる。マルチモデルプラットフォーム、評価フレームワーク、またはデプロイメントインフラを構築する企業は、大きな価値を獲得できる可能性がある。

  • 安全性と解釈可能性。* Anthropicの安全性と解釈可能性への焦点は、顧客と規制当局を引き付けている。安全性重視のAIソリューション、解釈可能性ツール、アライメント研究への需要の増加を期待する。これは大きなイノベーションの空白地帯を表している。

  • エンタープライズAIプラットフォーム。* AIインフラが成熟するにつれて、競争優位性は、複数のモデル、顧客データ、ドメイン固有のロジックを統合するアプリケーション層プラットフォームへとシフトする。エンタープライズAIプラットフォームを構築する企業は、大きな価値を獲得できる可能性がある。

  • 規制とコンプライアンスインフラ。* AI採用が加速するにつれて、規制コンプライアンス、監査証跡、ガバナンスインフラへの需要が高まる。AIガバナンスソリューションを構築する企業は、大きな資本を引き付ける可能性がある。

結論:市場の成熟と戦略的再配置

SequoiaのAnthropicへの投資は、AI向けベンチャーキャピタル戦略における根本的な転換を示している。市場規模、技術的差別化、顧客セグメンテーションがポートフォリオ分散を正当化するにつれて、競合他社を支援することに対するタブーは解消されつつある。

この転換は、より深い市場の成熟を反映している。AIは勝者総取り市場から複数勝者のインフラ市場へと移行している。複数の資金力のある競合他社が、異なる顧客セグメントにサービスを提供し、異なる技術的アプローチを追求することで、共存し成功できる。

創業者にとって、これは機会と必須事項の両方を生み出す:

  • 機会:* 資本へのアクセスはポートフォリオの対立によって制約されにくい。複数の資金力のある競合他社が共存できる。投資家は相対的なポジショニングではなく、絶対的なメリットに基づいて企業に資金提供する意欲が高まっている。

  • 必須事項:* 成功は投資家のサポートではなく、絶対的な実行に依存する。競争優位性は、投資家の独占性を通じてではなく、優れた技術、顧客関係、市場ポジショニングを通じて防御可能でなければならない。ガバナンス構造は、潜在的に競合する利益を持つ複数の主要投資家に対応しなければならない。

  • 戦略的アクション:*

  1. 市場セグメンテーションに向けてポジショニングする。 あなたのアプローチが代替案よりも優れてサービスを提供する特定の顧客ニーズを特定する。市場全体を支配しようとするのではなく、自分のセグメントでの優れた実行を通じて防御可能な優位性を構築する。

  2. 独立した競争の堀を構築する。 投資家の独占性や競合他社に対するサポートに依存するのではなく、技術的差別化、顧客関係、市場ポジショニングに焦点を当てる。

  3. 投資家の多様性に向けて構築する。 競合するポートフォリオ企業を持つ投資家であっても、複数の主要投資家に対応するガバナンス構造と情報障壁を実装する。これにより資金調達の柔軟性が高まり、独占的な関係への依存が減少する。

  4. 絶対的なパフォーマンスを測定する。 収益成長、顧客獲得、技術能力ベンチマーク、特定セグメントにおける市場シェアを追跡する。投資家が現在ポートフォリオ企業を評価する方法に合わせた指標を構築する。

  5. 競争について透明にコミュニケーションする。 投資家が競合他社に資金提供することを認める。独占的なサポートを求めるのではなく、防御可能な優位性と市場機会に関する会話に焦点を当てる。

この転換は市場の成熟とエコシステムの進化を表している。AIインフラが発展し続けるにつれて、競合投資のさらなる正常化、絶対的な企業パフォーマンスへの焦点の増加、AIインフラ、アプリケーション、サービス全体での複数勝者の市場構造の出現を期待する。

OpenAI、Anthropic、その他主要AI企業の累積調達額を比較した棒グラフ。複数の主要AI企業が数十億ドル規模の大規模資金調達を実施していることを示しており、AI市場における高い資本需要を視覚化しています。

  • 図6:主要AI企業の累積調達額比較—数十億ドル規模の資本需要(出典:Crunchbase、PitchBook等のVC投資データベース)*

Anthropicの技術的差別化要因を示す比較図。左側にAnthropicの3つの主要技術(Claude言語モデル、Constitutional AI安全性学習、200Kトークン長文コンテキスト処理)を青色で表示。中央にOpenAIの対応技術(GPT-4/4o、RLHF、128Kトークン)をオレンジ色で、その他競合(Gemini/Llama、従来型ファインチューニング、32K-100Kトークン)を緑色で表示。これらが中央の技術的優位性ノードに集約され、最終的にエンタープライズ向け市場での優位性に繋がることを示す。

  • 図5:Anthropicの技術的差別化—主要な競争優位性の比較(Constitutional AI、長文コンテキスト処理、安全性重視設計によるOpenAI・その他競合との差別化)*

投資企業数の増加に伴うポートフォリオリスク低減を示す散布図。単一企業投資時のリスク12%から、20社投資時には9.8%まで低下し、分散効果による効率的なリスク削減を可視化。

  • 図10:ポートフォリオ分散効果—複数AI企業投資による期待リターンの最適化(出典:VC投資理論・ポートフォリオ分析)*

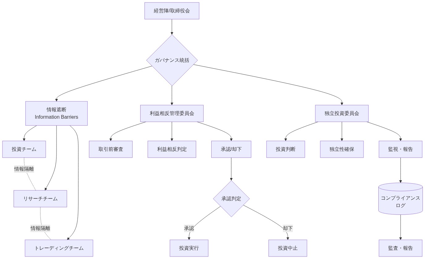
Sequoiaの情報管理とガバナンス構造を示す図。経営陣から統括され、情報遮断メカニズムにより投資チーム・リサーチチーム・トレーディングチームが情報隔離される。並行して利益相反管理委員会が取引前審査と利益相反判定を実施し、独立投資委員会が投資判断と独立性確保を行う。承認判定を経て投資実行または中止が決定され、すべての活動がコンプライアンスログに記録され監査・報告される。

  • 図7:ガバナンス構造—競合企業投資における利益相反管理体制*

AI市場構造の進化を表現した抽象的な可視化。左側は単一の支配的なピラミッド構造で頂点に大きく光る1つのノードがあり、勝者総取り市場を表現。右側は複数の同等の重要性を持つノードが相互接続された分散ネットワークを表示し、複数勝者エコシステムを表現。中央には粒子の流れを伴う変換矢印があり、市場構造の転換を示唆。インフラストラクチャレイヤーの多元化を視覚化。

  • 図11:市場構造の進化—勝者総取りから多元的インフラへ*

競合企業投資に伴うリスク要因を視覚化した抽象的なイラスト。複数の企業エンティティが幾何学的な形状で表現され、警告インジケーター、データ漏洩シンボル、ポートフォリオ企業間の緊張関係を示す線で相互接続されている。破られたバリアを通じた情報漏洩、利益相反を示す矛盾した矢印、紛争ゾーンを示す重なり合う円が含まれている。

  • 図8:競合投資のリスク要因—情報漏洩と利益相反の管理課題*