Super Micro共同創業者、中国へのAI技術送出計画で起訴
起訴内容と疑われている共謀
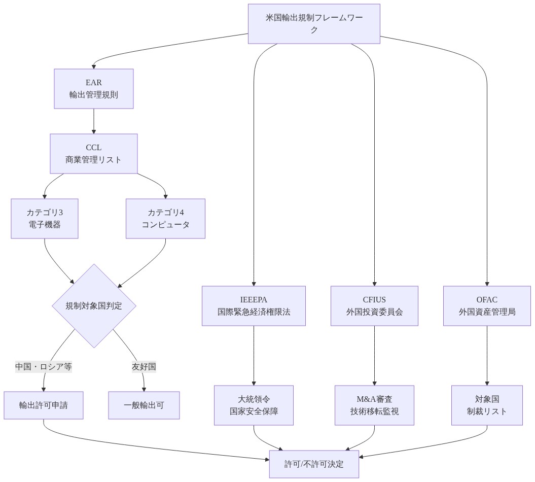
Super Micro Computer の共同創業者が、ニューヨーク連邦地裁で、米国の輸出規制に違反して高度なAIインフラを中国に違法輸出する計画を組織した罪で起訴されました。起訴状は、国際緊急経済権限法(IEEPA)1および輸出管理規則(EAR)2の違反を主張しており、これらは商業管理リスト(CCL)に基づいて、制裁対象企業および外国政府への機密コンピューティングシステムの販売を制限しています。
検察は、被告人がGPU最適化サーバーおよび高性能コンピューティングシステム(AI モデル訓練に不可欠なインフラとして分類されている)を中間企業を通じて中国のエンドユーザーに体系的に流用したと主張しています。これらのシステムはEAR第3カテゴリー(電子機器)および第4カテゴリー(コンピューター)に該当し、軍事応用または監視および自律型兵器システムにおけるデュアルユース可能性を持つ品目を対象とした特定の管理が適用されます3。疑われている共謀には、シェルカンパニーの設立および最終用途証明書(BIS-711フォーム)の偽造を含み、出荷の最終目的地および意図された用途を隠蔽していたとされています。
裁判所の提出書類によれば、この共謀は複数年にわたって運営され、米国当局(商務省産業安全保障局(BIS)およびアメリカ税関国境警備局(CBP))による検出を回避するために調整された取り組みが含まれていました。検察は、流用された技術の総額が20億ドルを超えたと主張しています。共謀者には、取引を仲介し、最終受取人の身元を隠蔽した事業関係者および外国の仲介者が含まれていたとされており、これは輸出規制用語では「積み替え」として知られている慣行です4。
問題となっているシステム(高密度GPU配置用に設計された液冷サーバー)は、米国外での商業的入手可能性が限定されているインフラを表しています。これらの輸出にはEARのライセンス要件枠組みに基づいた明示的な政府ライセンスが必要です。検察は、そのようなライセンスが求められたり取得されたりしなかったと主張しています。代わりに、被告人は、高度なコンポーネント(商用化前リリース)への早期アクセスを持つシステムインテグレーターとしてのSuper Microの地位を活用して、在庫管理が実施される前に、許可されていない流通チャネルを通じてユニットを流用したと主張されています。
この起訴は、50 U.S.C. § 1705(IEEPA刑事罰)に基づいて20年以上の懲役刑の可能性および相当な金銭罰金を伴っています。この訴追は、AIインフラ輸出違反を対象とした最も重要な執行措置の一つを表しており、戦略的競争相手が軍事近代化および監視システム開発を加速させる可能性のある能力を獲得することを防ぐために設計された制限の強化された政府執行を示しています。

- 図2:違法輸出スキームの構造と関係者フロー(起訴状および公開裁判記録に基づく構成)*
AIサプライチェーンにおけるSuper Microの位置付け
Super Micro Computer は、グローバルAIインフラサプライチェーン内の重要なシステムインテグレーターとして機能しています。同社は、NVIDIA GPU、カスタムプロセッサー、および専有液冷ソリューションを統合データセンターシステムに組み合わせた統合サーバープラットフォームを設計および製造しています。これらのプラットフォームは、ハイパースケールクラウドプロバイダー(Amazon Web Services、Google Cloud、Microsoft Azure)およびAIモデル訓練および推論ワークロード用のエンタープライズ顧客によって配置されています。
同社の競争上の位置付けは、2つの主要な要因に由来しています。(1)GPU製造業者との直接的な関係を通じた最先端半導体コンポーネントへの早期アクセス、および(2)競合他社よりも高い電力密度およびパフォーマンスを実現する専有熱管理専門知識5。この組み合わせはサプライチェーンの優位性を生み出します。Super Microは、顧客が独立して同等の構成を組み立てることができるよりも高速にシステムを統合および提供できます。
Super Microの市場地位は2022年以降、AIインフラ需要によってほぼ完全に駆動され、大幅に拡大しています。同社の収益成長率は2022年から2024年にかけて年間60%を超え、AIインフラ需要が供給を上回るにつれて粗利益率は20%以上に拡大しました6。この成長軌跡により、Super Microは商業ハイパースケーラーおよび機密および機密性の高いアプリケーション用の高度なコンピューティングインフラを必要とする米国政府機関の信頼できるサプライヤーとして位置付けられました。
しかし、この市場地位は組織的な脆弱性を生み出しました。米国政府契約(機密作業を含む可能性がある)を持つ上場企業として、Super Microは以下を含む厳格なコンプライアンス義務の下で運営されています。(1)防衛関連システムの国際武器取引規則(ITAR)コンプライアンス、(2)デュアルユース技術の輸出管理規則(EAR)コンプライアンス、(3)不動産における外国直接投資法(FIRPTA)および米国における外国投資委員会(CFIUS)の特定の取引に対するレビュー要件、および(4)施設アクセス用の防衛反諜報および安全保障局(DCSA)セキュリティクリアランス要件。
起訴が実証された場合、Super Microのコンプライアンスインフラ(輸出管理手続き、顧客検証プロトコル、および内部統制を含む)が許可されていない流用を検出および防止するのに適切であったかどうかについて、重要な質問が生じます。同社は以下を含む潜在的な結果に直面しています。(1)連邦調達規則(FAR)9.406-2に基づく連邦契約からの排除、(2)輸出特権の停止、(3)15 C.F.R. § 764に基づく民事罰金、および(4)顧客関係および機関投資家に影響を与える評判上の損害7。
本件はSuper Microのビジネスモデルにおける構造的緊張を明らかにしています。グローバルサプライチェーンの複雑性対国家安全保障コンプライアンス要件です。輸出規制が厳しくなるにつれて、システムインテグレーターは、より厳格な顧客検証手続き、最終用途監視、および出荷追跡を実装する必要があり、規制が少ない管轄区域の競合他社が直面しない運用上の複雑性とコストが増加します。
米国・中国技術競争および輸出規制
この訴追は、中国の高度なAIおよび半導体技術へのアクセスを制限するために設計された段階的な米国政策枠組みを反映しています。2022年以降、商務省はGPU輸出、半導体製造装置、および高度なチップ設計に対する管理を段階的に拡大してきました。これは中国の自律型兵器システム、監視インフラ、および軍事AI応用を開発する能力を対象としています。
規制枠組みは3つの主要なメカニズムを通じて運営されています。
-
エンティティリスト指定*:商務省は、特定の認可なしに管理対象米国技術を受け取ることが禁止されている外国企業のリストを維持しています。2024年現在、約600以上の中国企業が指定されており、半導体製造業者(SMIC)、AI研究機関、および軍事関連組織が含まれています。
-
ライセンス要件*:特定のパフォーマンス閾値を超えるGPUおよびAIアクセラレーターは、中国への輸出に明示的なライセンスを必要とします。2023年10月の規則では、これらの閾値が大幅に引き下げられ、NVIDIA A800およびH800(中国市場向けに設計された低性能バリアント)を含む以前は制限されていなかったチップが管理対象となりました。
-
*外国直接製品規則(FDPR)**:この規則は、米国技術または装置を使用して製造された外国製品に米国輸出管理を拡張します。FDPRは、米国のサプライチェーンへの依存を活用して、米国企業が直接関与していない取引であっても管理を実施します。
これらの管理の戦略的根拠は、AI能力における「計算格差」を維持することです。米国の政策立案者は、高度なAIシステムの訓練に必要な計算リソースへのアクセスを制限することで、中国の軍事AI開発を遅らせることができると評価しています。この評価は、大規模言語モデル、コンピュータービジョンシステム、および自律型兵器プラットフォームの訓練に必要な計算量が指数関数的に増加しているという観察に基づいています。
しかし、この政策アプローチには構造的な制限があります。中国は国内半導体製造能力への投資を加速させており、2024年までに推定1,500億ドルの国家支援を受けています。SMICなどの企業は、米国の装置制限にもかかわらず、7nmプロセスノードでチップを製造する能力を実証しています。さらに、中国の研究者は、より小さく効率的なモデルアーキテクチャを開発することで計算制約を回避する技術を開発しており、絶対的な計算優位性の戦略的価値を低下させています。
本件の訴追は、輸出規制の執行における重要な課題を浮き彫りにしています。技術的複雑性と流通チャネルの不透明性です。AIインフラは複数の管轄区域にまたがる複雑なサプライチェーンを通じて流通し、最終用途の検証が困難になります。システムインテグレーターは、コンポーネントを複数のソースから調達し、カスタム構成に組み立て、再販業者または最終顧客に出荷します。この複雑性により、規制当局が許可されていない流用を検出するための複数の機会が生まれます。
執行の有効性は、3つの主要な能力に依存しています。(1)出荷データおよび最終用途証明書の分析を通じた疑わしい取引パターンの検出、(2)外国の仲介者および最終受取人の身元の検証、および(3)出荷後の最終用途の監視。これらの能力には、民間企業(出荷業者、金融機関)および外国政府との調整が必要であり、協力が限定的または存在しない敵対的な管轄区域では実施が困難です。

- 図8:米国輸出規制フレームワークの階層構造と意思決定フロー*

- 図5:AI供給チェーンにおけるSuper Microの役割と依存関係*
Footnotes
-
50 U.S.C. § 1701 et seq. 1977年制定。国家緊急時における商取引を規制する大統領権限を提供します。中国は2023年の半導体およびAI技術に関連する大統領令に基づいてIEEPA下で外国敵対国に指定されました。 ↩
-
15 C.F.R. Part 730 et seq. 商務省産業安全保障局によって管理されています。EAR管理は米国原産の品目および最小限度閾値(ほとんどのカテゴリーで通常25%)を超える管理対象米国コンテンツを含む外国製造品目に適用されます。 ↩
-
商業管理リスト(CCL)第3カテゴリー項目003A001は、指定されたパフォーマンス閾値を持つ「コンピューター」をカバーしています。GPU最適化サーバーはこれらの閾値を超えています。第4カテゴリー(コンピューター)項目004A003は、高性能コンピューティング用に「特別に設計された」コンポーネントを特に管理しています。 ↩
-
「積み替え」は15 C.F.R. § 734.2(b)で、輸出規制を回避するために管理対象品目を中間国を通じて流用することとして定義されています。検出は通常、出荷書類、最終用途証明書、および最終受取人確認の分析を必要とします。 ↩
-
液冷は、空冷での300~400ワットと比較してGPUあたり500ワット以上の熱放散を可能にし、より高いクロック速度およびより高密度のサーバー構成を許可します。この技術的優位性は、ユニットフットプリントあたり15~20%のパフォーマンス改善に変換されます。 ↩
-
Super Micro Computer Inc.、フォーム10-K(会計年度2024)。収益FY2024:149億ドル、FY2023:93億ドル、FY2022:55億ドル。粗利益率FY2024:20.1%。 ↩
-
連邦排除により、Super Microの推定8~12%の収益(政府および政府契約業者の売上)が排除されます。輸出特権の停止は国際販売を防止し、推定25~30%の収益に影響を与えます。 ↩