アメリカ・イスラエル同盟の形成と瓦解

冷戦期の起源:イデオロギー的親近性ではなく戦略的必然性

アメリカ・イスラエル同盟は、共有されたイデオロギー的コミットメントではなく、冷戦期の戦略的計算から生まれました。この区別は正確に定義する必要があります。同盟は民主主義的連帯や文化的親近性に基づくものではなく、封じ込め戦略を中心に組織された戦略的パートナーシップとして機能していたのです。

  • 前提条件と証拠:*

この関係は1950年代から1960年代初頭を通じて、公式には曖昧なままでした。アイゼンハワー政権は1967年のスエズ危機の際に外交的圧力を加え、機密解除されたケネディ政権の記録はイスラエルの核兵器開発プログラムに関する懸念を記録しています(バンディ覚書、1963年)。関係の転換点は1967年の六日戦争後に訪れました。イスラエルがソビエト支援のアラブ諸国軍に対して決定的な軍事的優位性を示したのです。この結果はワシントンの戦略的再評価を促しました。イスラエルはアメリカの直接的な軍事展開を必要とせずに、ソビエトの地域的影響力を封じ込める実証的な能力を保有していたのです。

ニクソン政権(1969~1974年)はこの取り決めを明示的な戦略的位置付けを通じて制度化しました。国家安全保障決定覚書92号(1970年)はイスラエルをアメリカの地域的権力投射のための地域的代理人として指定し、直接的なアメリカ軍の必要性を削減しながら、アメリカの利益に有利な地域的均衡を維持しました。この枠組みは同盟の基本的論理を確立しました。イデオロギー的ではなく道具的であり、連帯的ではなく取引的なものです。

  • *重要な前提:**同盟の強さはソビエトの地域的脅威の認識と直接相関していました。この相関関係は依存構造を生み出しました。ソビエトの拡張が信頼できるものに見える限り、無条件の支援は政治的に持続可能でした。したがって、関係の耐久性は本質的な同盟の絆ではなく、外部の脅威認識に依存していたのです。

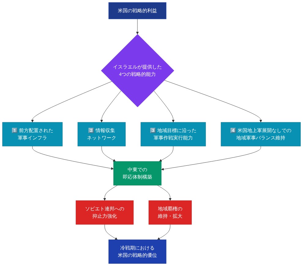
イスラエルの戦略的有用性は4つの具体的な能力から生じていました。(1)地域的不安定性への迅速な対応を可能にする前方配置された軍事インフラ、(2)ソビエト活動の早期警戒を提供する情報収集ネットワーク、(3)アメリカの地域的目標と一致した軍事作戦を実施する実証的な意思、(4)アメリカの地上軍展開なしに地域的軍事均衡を維持する能力です。

この取り決めは両者の直近の利益を満たしていました。イスラエルは軍事的近代化、安全保障保証、および暗黙の核兵器容認を確保しました。アメリカは直接的なコミットメント費用なしに有能な地域的同盟国を獲得しました。しかし、この取引的基盤には重大な脆弱性が組み込まれていました。同盟は外部の脅威から独立した本質的な正当性を欠いていたのです。その脅威が消滅すれば、関係の根拠は根本的な再構築を必要とするでしょう。

依存関係の制度化:軍事援助と政治的定着

1973年のヨム・キプル戦争後、イスラエルへのアメリカ軍事援助は定期的な年間予算配分を通じて体系化されました。2016年までに、これらの移転は年間約38億ドルに達しました。これはアメリカの外国援助における最大の単一国家への軍事援助コミットメントを表しています(議会調査局、2017年)。この財政的アーキテクチャは個々の政権や政策選好を超越した相互的な制度的依存関係を生み出しました。

  • 生成された構造的依存関係:*

制度化は複数の相互強化メカニズムを通じて機能しました。特定の議会地区の防衛請負業者はイスラエルの継続的な軍事調達に経済的に依存するようになりました。イスラエルの防衛計画立案者は保証されたアメリカの移転を中心に長期調達戦略を構成し、独立した戦略的自律性を制約しました。アメリカの軍事計画立案者はイスラエルの能力を地域的有事計画に統合しました。情報共有プロトコルは継続的な調整を必要とする相互運用可能なシステムを生み出しました。イスラエルの対反乱戦術と戦術作戦の革新はアメリカの軍事訓練に流入し、相互的な依存関係を生み出しました。

この制度的アーキテクチャは政策調整における硬直性を生み出しました。両政府は修正が政治的に費用のかかる取り決めにロックインされました。年間援助パッケージは意図的な戦略的選択ではなく自動的な予算配分となりました。援助水準に対する議会の質問は防衛請負業者、イスラエル支持の擁護団体、および同盟議員からの組織的な反対を引き起こしました。イスラエル政府は継続的なアメリカの移転を想定して防衛予算を構成し、援助削減を経済的に破壊的にしました。

  • *重要なメカニズム:**関係は戦略的根拠から独立した官僚的勢いを発展させました。防衛省職員、議会予算委員会、および擁護団体は継続性の維持に投資されました。制度的行為者は関係の持続に既得権を発展させ、戦略的状況が変わった場合でも修正に反対する有権者層を生み出しました。

依存関係は双方向に機能しました。イスラエルはアメリカの軍事移転への依存によって制約され、地域的意思決定における戦略的自律性を制限しました。アメリカはイスラエルの軍事的優位性を地域戦略の検証として投資され、戦略的必要性に関わらず援助水準を維持するプレッシャーを生み出しました。どちらの政府も同盟コミットメントの放棄に見えるか、定着した有権者層からの国内政治的反発を引き起こすことなく、関係を容易に修正することはできませんでした。

この制度的硬化は、元の戦略的目的が侵食されても、同盟が慣性を通じて持続したことを意味しました。関係の継続は合理的な戦略的計算から切り離され、代わりに現状維持の取り決めを維持することに既得権を持つ官僚的ルーチンと政治的有権者層によって駆動されました。

冷戦後のパラドックス:敵対者なき同盟

ソビエト連邦の1991年の崩壊はアメリカ・イスラエル同盟の元の戦略的根拠を排除しました。しかし、関係は減少ではなく強化されました。これは戦略的論理を超えた説明を必要とするパラドックスです。

  • 冷戦後の強化の因果メカニズム:*

同盟の変容は戦略的必然性からイデオロギー的プロジェクトへの転換を反映し、3つの異なる政治的有権者層によって駆動されました。(1)聖書的復興を強調するイデオロギー的枠組みを通じてイスラエルを見たアメリカの福音派キリスト教内のキリスト教シオニスト運動、(2)イスラエルを本質的に敵対的な地域における民主主義的前哨地として再構成し、無条件のアメリカの支援を必要とするネオコンサーバティブな外交政策知識人、(3)継続的な軍事援助予算配分から利益を得る防衛請負業者および議会の有権者層です。

これらの有権者層は同盟の目的を再構成しました。冷戦期の封じ込めではなく、新しい根拠はイスラエルの役割を敵対的な体制に囲まれた民主主義国家として強調し、道徳的義務としてのアメリカの軍事支援を必要としました。このイデオロギー的枠組みは脅威評価ではなく価値観の修辞を通じて機能したため、戦略的計算よりも耐久性がありました。

2001年の9月11日攻撃はテンポラリーな戦略的活性化を提供しました。ブッシュ政権は同盟をより広い「テロとの戦争」の枠組み内で再構成し、イスラエルをイスラム過激主義に対する最前線国家として位置付け、継続的な軍事支援のための戦略的正当化を提供しました。この枠組みはテンポラリーにイデオロギー的コミットメントと戦略的論理を調和させ、同盟の周りに更新されたコンセンサスを生み出しました。

  • *このフレームワークの重要な限界:**異なる紛争(イスラエル・パレスチナ占領、アメリカの対テロ作戦、および地域的国家間競争)を混同することは、イスラエルの占領政策がアメリカのより広い地域的目標を複雑にする不満をどのように生成するかを曖昧にしました。同盟は戦略的一貫性から切り離され、合理的なアメリカの利益計算ではなく政治的コミットメントを通じて持続しました。

冷戦後の時期は同盟の根本的な脆弱性を明らかにしました。無条件の支援を正当化する外部の脅威がなければ、関係の内部的矛盾が可視化されました。民主主義と人権を強調するアメリカの価値観修辞は占領政策への支援と衝突しました。民主的コミットメントは民主的規範を超越した軍事的パートナーシップと矛盾しました。同盟の持続は戦略的再構築またはイデオロギー的コミットメントのいずれかを必要としました。そして、後者は矛盾への選別的な注意を通じてのみ政治的に持続可能であることが証明されました。

発散する戦略的地平:イランと地域的再編成

過去10年間、特にイラン政策と地域的脅威評価に関して、アメリカとイスラエルの戦略的優先事項における根本的な相違が露呈しました。

  • 記録された戦略的相違:*

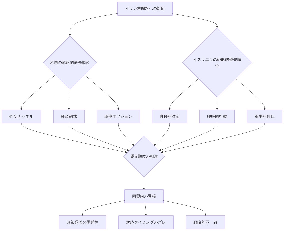
イスラエルの戦略的教義はイランの核プログラムを地域的覇権を防ぐために軍事的対抗を必要とする実存的脅威として構成しています。イスラエルの防衛計画はイランを主要な地域的脅威として想定し、核兵器能力は地域的均衡における受け入れがたい転換を構成しています。この評価はイスラエルの地理的近接性、歴史的地域的競争、および軍事的優位性を安全保障の基盤として強調する戦略的教義を反映しています。

アメリカの政権は異なる脅威評価と政策選好を反映する可変的なイラン戦略を追求してきました。オバマ政権は包括的共同作業計画(JCPOA、2015年)を交渉し、イスラエルの指導部は公開的および外交的に反対しました。ネタニヤフの2015年3月の議会演説(ホワイトハウスの調整なしに行われた)はアメリカ大統領政策に対する前例のない公開的な異議を表し、イスラエルが行政府のコンセンサスを迂回する意思を示唆しました。

トランプ政権はJCPOAから撤退し(2018年)、イスラエルの選好と一致しましたが、新しい戦略的複雑性を生み出しました。バイデン政権は軍事的圧力を維持しながら核開発に関する外交的関与を追求し、両立不可能なコミットメントのバランスを取ろうとしました。イランの核プログラムの封じ込め、開放的な軍事的関与の回避、イスラエルの地域的正常化プロセスへの統合(アブラハム合意)、およびイスラエルの立場と異なる安全保障上の懸念を持つ湾岸諸国との安全保障コミットメントの維持です。

  • *現在の戦略的一貫性の欠如:**アメリカの政策はイランに対する軍事的抑止と外交的交渉を同時に追求し、イスラエルを地域的正常化プロセスに統合し、イスラエルの立場と異なる脅威評価を持つ湾岸諸国への安全保障コミットメントを維持しています。これらのコミットメントは構造的に両立不可能です。イランとの外交的関与はイスラエルの対抗への選好と矛盾し、湾岸諸国とのイスラエルの正常化はアメリカの安全保障保証を必要とする新しい依存関係を生み出し、湾岸でのアメリカの軍事的存在はイスラエルの作戦上の自律性を制約しています。

これらの取り決めの脆弱性は作戦上の結果に明らかです。アメリカの安全保障保証と軍事的存在にもかかわらず、イランはアメリカの施設と地域的パートナーに対して複数の攻撃を実施しました。これらの攻撃はアメリカの信頼性が矛盾したコミットメント全体に拡張されている方法を実証し、各有権者層(イスラエル、湾岸諸国、アメリカの軍事計画立案者)はアメリカのコミットメントを異なる枠組みを通じて解釈しています。

この戦略的相違は根本的な問題を反映しています。同盟は冷戦後の環境における一貫した戦略的目的を欠いています。イスラエルとアメリカは異なる脅威階層、異なる地域的目標、および主要な戦略的課題(イラン)に関する異なる政策選好を追求しています。アメリカの戦略的一貫性は複数の地域的関係全体で分裂し、各々が両立不可能なコミットメントを要求しています。

占領の腐食的影響:モラルハザードと孤立

パレスチナ領土の無期限の占領は同盟構造内でモラルハザードを生み出し、戦略的一貫性とアメリカの外交的信頼性の両方を損なわせました。

  • モラルハザードのメカニズム:*

無条件のアメリカの支援はイスラエルの領土的妥協または政治的解決への誘因を除去しました。領土拡張または占領政策に対する結果がなければ、イスラエル政府は交渉された解決を支持する費用便益計算に直面しませんでした。国際司法裁判所(2004年)および国連安全保障理事会によって国際法の下で違法と宣言された占領領土での入植地拡張は、アメリカの圧力ではなくアメリカの外交的保護を通じて進行しました。

このダイナミクスは逆説的な誘因構造を生み出しました。ほとんどのアメリカ人が国内で反対する政策に対するアメリカの支援は認知的不協和と政治的脆弱性を生み出しました。世論調査データはアメリカの大多数が入植地拡張と占領政策に反対していることを示していますが、アメリカの外交的保護はそれらの継続を可能にしました。述べられたアメリカの価値観(民主主義、自決、人権)と実際のアメリカの政策(占領への無条件の支援)のこの矛盾は、アメリカの外交に増加する費用を課しました。

  • 記録された結果:*

占領は複数の地域全体でアメリカの関係を複雑にしました。ヨーロッパの政府はイスラエルの占領政策に対するアメリカの支援をアメリカの国際法と人権へのコミットメントと矛盾するものとしてますます見ています。この矛盾はアメリカの人権擁護と民主主義推進における信頼性を損なわせています。グローバルサウス全体の反米感情はアメリカの価値観コミットメントが選別的であり、原則ではなく戦略的利益に基づいて矛盾なく適用されるという認識を反映しています。

アメリカの世論における世代的シフトは侵食するコンセンサスを明らかにしています。より若い有権者(40歳未満)はますますパレスチナの状況を冷戦同盟論理ではなく社会正義の枠組みを通じて見ています。ピュー・リサーチ・センターのデータ(2021年)は若い民主党員の間でのイスラエルへの支援の低下を示しており、30歳未満の民主党員の49%がイスラエルを好意的に見ていないのに対し、65歳以上の民主党員は19%です。この世代的相違は無条件援助を支持する国内政治的コンセンサスが侵食されていることを示唆しています。

占領は周辺的問題から同盟の持続可能性を脅かす中心的な緊張へと変容しました。入植地拡張により二国家解決がますます実現不可能になるにつれて、政治的現状は持続不可能になります。無期限の占領に対するアメリカの支援はパレスチナの自決へのコミットメントと矛盾し、若い有権者が選挙的影響力を獲得するにつれて政治的脆弱性を生み出しています。

国内の分極化:二党派的コンセンサスから党派的対立軸へ

米国とイスラエルの関係は、二党派的コンセンサスから分極化した党派的争点へと転換しており、これはより広い米国政治の再編成を反映しています。

歴史的コンセンサスと現代的な亀裂

1990年代から2000年代初頭を通じて、イスラエルへの支持は二党派的性格を保持していました。民主党と共和党の両政権は、党派的区別をほぼ伴わずに軍事援助、外交支援、安全保障上の保証を提供していました。議会の支持はほぼ全会一致に近く、同盟に疑問を呈することは政治的コストが大きかったのです。

このコンセンサスは党派的ラインに沿って亀裂しました。共和党の支持は福音派キリスト教シオニズムと右翼系イスラエル政府、特にネタニヤフ政権(2009~2021年)との連携を通じて強化されました。民主党の支持は条件付きで争点化され、特に進歩派の有権者層の間で異議が唱えられるようになりました。2021年のガザ紛争とそれに続く軍事援助を人権遵守に条件付けることについての議会での議論は、この亀裂を明示的に露呈させました。

分極化の証拠

議会の投票パターンは、党派的乖離の増加を示しています。イスラエル関連決議への投票は、民主党支持の減少と共和党支持の増加を示しています。2021年のアイアンドーム資金投票(H.R. 5323)は420対9で可決されましたが、反対票9票は全て進歩派民主党議員からのものでした。これは数十年前には考えられない投票パターンです。その後、人権遵守に基づく援助条件付けに関する投票は、明示的な党派的分裂を示しました。

イルハン・オマル下院議員、ラシーダ・トライブ下院議員、アレクサンドリア・オカシオ=コルテス下院議員を含む声高な議会批評家たちは、同盟に疑問を呈することの政治的コストが低下していることを示唆しています。これらの批評家は組織的な反対とユダヤ人嫌悪の非難に直面していますが、この反対にもかかわらず彼らが選挙で成功していることは、政治力学が変化していることを示しています。イスラエル政府は共和党との関係を培い、短期的な利益を得ましたが、米国の一つの政治政党を支持しているように見えることで、二党派的基盤に長期的なリスクをもたらしました。

この党派的再編成は、同盟の将来が戦略的計算よりも両国での選挙結果に左右されることを意味しています。米国の政権交代または議会支配の変化は、同盟が以前それを選挙的変動から守っていた二党派的コンセンサスを欠いているため、重大な政策転換をもたらす可能性があります。

  • 重大な脆弱性*:同盟は米国の政治連合を分裂させる対立軸となっています。この転換は、持続的な戦略的コンセンサスではなく国内の党派的サイクルの人質となることで、関係の安定性を脅かしています。ソビエト脅威が党派的分裂を超越した外部的正当性を提供していた冷戦時代とは異なり、冷戦後の同盟は、ますます分断化している国内政治連合に依存しています。

再調整か決裂か:代替的な将来

同盟は3つの異なる軌道に直面しており、それぞれは関係が現代の米国の利益に奉仕するのか、それとも制度的惰性を通じて存続するのかについての異なる仮定を反映しています。

米国-イスラエル同盟の将来シナリオを示す分岐図。現在の同盟から2つの異なる将来へ分岐する。シナリオ1『再調整』では、政治的圧力と国内世論の変化を前提に、条件付き支持への転換と限定的な協力継続が結果となり、実現可能性は中程度。シナリオ2『決裂』では、価値観の相違と戦略的利益の対立を前提に、同盟の根本的再構成と関係の大幅な縮小が結果となり、実現可能性は低程度。両シナリオは比較評価を経て政策的含意へ収束する。

  • 図14:米国-イスラエル同盟の将来シナリオ分析(再調整 vs. 決裂)*

経路1:再調整(条件付き支援モデル)

  • 定義*:無条件の支援を交渉された条件を伴う通常の同盟に転換し、戦略的一貫性を回復する。

  • 実装要件*:

  • 人権遵守指標に軍事援助を条件付けする議会法制

  • パフォーマンスベンチマークを含む年間援助パッケージの再交渉

  • 現代的脅威に焦点を当てた米国とイスラエルの共同戦略計画の確立

  • 歴史的コミットメントではなく共有利益を中心とした同盟の再構成

  • 具体的メカニズム*:

  • 年間援助の10~15%を測定可能な人権遵守に連動させる

  • 入植地拡大、民間人被害防止、拘留慣行に関する四半期報告を要求する

  • テロ対策、サイバーセキュリティ、地域安定に関する共同タスクフォースを確立する

  • ベンチマークが達成されない場合の援助削減の終了基準を策定する

  • コストとリスク*:

  • 政治的コスト:両国のイスラエル支持派からの重大な国内反対

  • 実装リスク:イスラエル政府の条件付けへの抵抗、議会の膠着

  • 関係リスク:イスラエル指導部による放棄と認識される可能性があり、ナショナリズム的な反発を引き起こす

  • 実現可能性評価:短期的(2024~2025年)には低い。民主党政権がこれを積極的に追求する場合、中期的(2025~2028年)には中程度。

  • ROI*:戦略的一貫性と人権に関する米国の信頼性を回復する。モラルハザードを削減する。同盟の枠組みを維持しながら条件を調整する。

経路2:決裂(デカップリングモデル)

  • 定義*:重大な危機または国内政治的転換に続く軍事援助の大幅削減または終了。

  • 引き金となるシナリオ*:

  • ヨルダン川西岸領土の大規模な併合

  • 米国軍人の死傷者を伴う重大な軍事的エスカレーション

  • 進歩派の委任を伴う民主党の決定的な選挙勝利

  • イスラエルへの欧州制裁が米国の対応を引き起こす

  • 実装要件*:

  • 軍事援助を終了または大幅削減する議会法制

  • インテリジェンス共有プロトコルの再交渉

  • 防衛請負業者関係の再構成

  • 中東における外交的再配置

  • 具体的メカニズム*:

  • 3~5年間の軍事援助の段階的削減

  • インテリジェンス共有の区画化された問題固有の取り決めへの転換

  • 湾岸諸国とエジプトに向けた米国地域戦略の再方向付け

  • 代替地域安全保障アーキテクチャの開発

  • コストとリスク*:

  • 政治的コスト:膨大な国内反対。潜在的な選挙的結果

  • 実装リスク:議会の膠着。イスラエル政府の抵抗。地域不安定化

  • 関係リスク:インテリジェンス関係の潜在的な断絶。地域的影響力の喪失

  • 実現可能性評価:短期的には非常に低い。重大な危機または決定的な選挙転換に続く場合のみ考えられるようになる。

  • ROI*:モラルハザードを排除する。人権に関する米国の信頼性を回復する。イスラエル政策との絡み合いを削減する。より一貫した地域戦略を可能にする。

  • 制約*:制度的惰性と既得権益層が急激なデカップリングを政治的に禁止するため、重大な危機がない限り決裂は起こりにくい。

経路3:強化(深化統合モデル)

  • 定義*:地域正常化枠組みへの深化統合に向けた現在の軌道を継続し、パレスチナの願いを迂回する。

  • 実装メカニズム*:

  • アブラハム・アコード枠組みを追加のアラブ諸国に拡大する

  • 共同指揮構造を通じた軍事統合を深化させる

  • 技術移転と防衛請負業者パートナーシップを加速する

  • 正式な安全保障同盟(NATO様式のコミットメント)を確立する

  • 具体的メカニズム*:

  • 地域作戦のための共同米国・イスラエル・湾岸諸国軍事司令部を確立する

  • インテリジェンス共有をリアルタイム作戦調整を含むように拡大する

  • 自動的な軍事対応条項を伴う正式な相互防衛条約を作成する

  • イスラエルの防空システムを米国地域アーキテクチャに統合する

  • コストとリスク*:

  • 政治的コスト:民主党の反対を加速させる。世代間の分裂を増加させる

  • 実装リスク:正式な同盟のための議会承認が必要。民主党の抵抗に直面する

  • 関係リスク:イスラエル政策との絡み合いを深化させる。米国の戦略的柔軟性を削減する

  • 地域リスク:イラン、トルコ、その他の地域行為者を敵に回す。湾岸関係を不安定化させる

  • 実現可能性評価:共和党政権がこれを追求する場合は高い。民主党政権が就任する場合は低い。

  • ROI*:同盟の枠組みを維持する。地域的影響力を深化させる。湾岸諸国に安全保障上の保証を提供する。しかし戦略的柔軟性と人権に関する米国の信頼性を犠牲にする。

戦略的評価と意思決定枠組み

  • 現在の軌道*:同盟は意図的な選択ではなく、デフォルトとして経路3(強化)に向かってドリフトしています。積極的な再調整の取り組みがない限り、制度的惰性は統合の深化を継続するでしょう。

  • 政策立案者のための意思決定基準*:

  1. 戦略的一貫性:選択された経路は米国の利益を述べられた価値観と一致させるか。
  2. 国内の持続可能性:経路は党派的分極化と世代的転換を生き残ることができるか。
  3. 地域安定性:経路はより広い中東安定性を強化するか、それとも損なうか。
  4. 実装実現可能性:議会の制約と既得権益を考慮して、経路は実装できるか。
  • 戦略と現実の乖離*:米国の政策立案者は、これらの経路の中から明示的に選択していません。代わりに、戦略的状況が変化する一方で、政策は制度的惰性を通じて継続しています。この戦略と現実の乖離は、慎重な計画ではなく圧力下で行われた危機駆動型の意思決定に対する脆弱性を生み出しています。

  • 実務家への推奨*:強化への既定のドリフトを許可するのではなく、これらの経路の中から明示的な戦略的選択を策定する。各経路は異なるリソース配分、議会メッセージング、外交的配置を必要とします。危機が再調整を強制するまで待つことは、コストを増加させ、選択肢を削減します。

同盟の将来は、その参加者が、それを創造した戦略的根拠が根本的に変化したことを認識できるかどうか、そして現代の利益と制約とより一貫した新しい基礎を構築できるかどうかに依存しています。慎重な再調整がなければ、同盟は制度的惰性を通じて存続し、危機が決裂を強制するまで続くでしょう。これはより管理された再調整よりもコストのかかる結果です。

再調整か決裂か:代替的な将来と戦略的革新

同盟は3つの軌道に直面しており、それぞれは関係が現代の利益に奉仕するのか、それとも制度的惰性を通じて存続するのかについての異なる仮定を反映しています。

  • *再調整**は無条件の支援を交渉された条件を伴う通常の同盟に転換し、両当事者の利益が進化したことを認識することで戦略的一貫性を回復するでしょう。この経路は支援を政策変化に条件付けし、冷戦の仮定ではなく共有された現代的利益に関係を根拠付けることで二党派的コンセンサスを回復し、各当事者が実際に何を必要としているかについての正直な交渉の余地を作ります。これには、同盟を創造した戦略的根拠が根本的に変化したことを両政府が認識することが必要です。

  • *強化**は地域正常化枠組みへの深化統合に向けた現在の軌道を継続し、パレスチナの願いを迂回し、技術統合、防衛産業協力、アブラハム・アコード様式の地域再編成が、根本的な矛盾とモラルハザードに対処することなく関係を維持できることに賭けます。この経路は、制度的な根付きと党派的な連携が戦略的乖離とモラルハザードを克服できることを前提としています。

  • *決裂**は短期的には起こりにくいですが、併合が進行する場合、米国の国内政治が決定的に転換する場合、または重大な危機が両政府に同盟がもはや彼らの利益に奉仕しないことを認識させる場合に考えられるようになります。この経路は破壊的ですが、潜在的に明確化されるでしょう。両当事者に冷戦の惰性ではなく、真の共有利益に基づいた関係を構築することを強制します。

  • 知識労働者と戦略的思想家にとっての重大な問題*:どの経路が両当事者と、より広い国際システムのための長期的な価値創造に奉仕するか。

再調整は最も持続可能な前進の道を提供します。戦略的状況が変化したことを認識しながら、真の共有利益を保持しています。テロ対策協力、技術革新、地域安定性です。冷戦の仮定ではなく現代的利益に関係を根拠付けることで二党派的コンセンサスを回復します。各当事者が実際に何を必要としているかについての正直な交渉の余地を作ります。冷戦論理が指示したものではなく。

  • 革新の機会*:矛盾したコミットメントを維持しようとするのではなく、両当事者はより正直なパートナーシップを構築することができます。特定の共有利益に基づいたもの。乖離について透明性があり、状況が変化するにつれて調整できるもの。これには、同盟の元々の根拠が失効し、両当事者の利益が進化したことを認識することが必要です。

同盟の将来は戦略的計画よりも、両政府が世界が変化したことを認識し、現代の利益、価値観、戦略的現実とより一貫した新しい基礎を構築できるかどうかに左右されます。選択は慎重な戦略ではなく危機対応によって決定される可能性が高いです。矛盾が持続不可能になったときに両政府がどのように対応するか。問題は、彼らがその選択を積極的に行うことができるか、それとも状況がそれを彼らに強制するかです。

1963年から1970年にかけての米国の対イスラエル戦略的再評価プロセスを示すフロー図。ケネディ政権の戦略的懸念から始まり、1967年の六日戦争でのイスラエルの軍事的優位性の実証を経て、ニクソン政権への政策継承、1970年のNSDM 92発令を経由し、最終的にイスラエルをソビエト対抗の地域的支柱としての地域プロキシ戦略への転換に至る因果関係を可視化したもの。

  • 図2:米国の対イスラエル戦略的再評価フロー(1963-1970年)*

冷戦期におけるイスラエルが米国に提供した4つの戦略的能力を示す図。前方配置された軍事インフラ、情報収集ネットワーク、地域目標に沿った軍事作戦実行能力、米国地上軍展開なしでの地域軍事バランス維持能力が、中東での即応体制構築と地域覇権維持を通じて、ソビエト連邦への抑止力強化と米国の戦略的優位につながる相互関係を表現した構造図。

  • 図3:イスラエルが米国に提供した4つの戦略的能力と相互関係*

冷戦期から冷戦後への時系列的な状態遷移を示す図。冷戦期ではソビエト脅威が戦略的必要性を生み出し同盟の正当性を支えていたが、冷戦終結により外部脅威が消失し、戦略的論理が喪失され、同盟の正当性危機へと転換する過程を表現している。

  • 図7:冷戦終結による同盟の論理的基盤の転換プロセス*

米国とイスラエルのイラン戦略における優先順位の相違を示す比較図。米国は外交チャネル、経済制裁、軍事オプションの多層的アプローチを採用し、イスラエルは直接的・即時的対応と軍事的抑止を重視する。この戦略的優先順位の相違が同盟内の緊張を生み出し、政策調整の困難性、対応タイミングのズレ、戦略的不一致につながるメカニズムを表現している。

  • 図9:米国とイスラエルのイラン戦略における優先順位の相違と同盟内緊張のメカニズム*