コミュニティシグナルと分散型検証
「The Writers Came at Night」が技術コミュニティ全体で27ポイントと9件の実質的なコメントを生成するトピックとして浮上したことは、組織的摩擦の潜在的指標として検証する価値があります。コミュニティエンゲージメントパターン、特に実質的なコメント数とアップボート数の比率は、実務家が認識しているが、まだ体系化していない可能性のある問題を特定するための診断シグナルとして機能することができます。
-
定義的前提:* 技術コミュニティでは、エンゲージメント深度(コメント対投票比率)は通常、理論的関心よりも運用上の関連性と相関します。高いアップボートを受けながら最小限のコメントを受けた投稿は、広く共鳴するが実装上の決定を必要としないコンテンツを示唆しています。逆に、適度なアップボートと実質的なコメントが組み合わさった場合は、読者が自身の文脈内で認識する特定の実行可能な問題に対処するコンテンツを示しています(Eckert & Chadha, 2013、コミュニティ検証メカニズムについて)。
-
経験的観察:* この場合の27ポイント、9コメントの比率は、読者が批判的にエンゲージするのに十分な認知努力を投資したことを示唆しています。このパターンは、文書化された実践と即座の運用上の制約を橋渡けするコンテンツが出現する場合に生じます。つまり、抽象的な検証ではなく実装上の質問を引き起こすのに十分な具体性を提供します。エンゲージメントレベルは、ウイルス的採用(広いが浅い共鳴を示唆する)でも、ニッチな関心(低い絶対的エンゲージメントを示す)でもなく、むしろ比較可能な制約に直面している実務家からの集中した注目を示しています。
-
方法論的仮定:* この分析は、コメント密度が論争や意見の相違ではなく、真の問題認識を反映していると仮定しています。この仮定は、コメントが概念的な紛争ではなく実装上の障壁に対処していることを確認するために、コメント内容の定性的レビューを通じて検証が必要です。
-
実行可能なフレームワーク:* このトピックから導き出されたフレームワークを運用化する前に、組織内でベースラインのコミュニティエンゲージメント監査を確立してください。不釣り合いなコメント対ビュー比率を生成する投稿またはディスカッション(コメント数がビュー数の10%を超える場合と定義)を特定してください。テーマコーディングを使用してこれらのコメントから基礎となる運用上の質問を抽出してください。複数のディスカッション全体に出現する質問を優先順位付けしてください。これにより、受動的なシグナルが構造化された問題インベントリに変換され、優先度発見のための逸話的報告への依存が減少します。

- 図2:コミュニティエンゲージメントパターンの診断マトリックス(Eckert & Chadha, 2013)*
システム構造とボトルネック
複数のタイムゾーン全体で運用している、または非同期作業パターンをサポートしている組織は、しばしば自社の運用システムが同期型調整用に設計されていることを発見します。この不一致は、ドキュメンテーション、コードレビュー、または書面による分析など、離散的な成果物を生成する知識労働者が、承認権限または依存チームがオフラインの時間帯に運用する場合、カスケード的なボトルネックを生成します。
-
構造的前提:* ほとんどの組織システムは、その創設時の運用文脈から同期型の仮定を継承しています。共同配置されたチームとして確立された組織は、通常、意思決定ワークフロー、通信インフラストラクチャ、および承認チェーンにリアルタイム調整を組み込みます(Olson & Olson, 2000、分散作業調整について)。これらの組織が地理的に拡大するか、対応するシステム再設計なしに柔軟なスケジューリングを採用する場合、インフラストラクチャは同期型の存在に対して最適化されたままです。ライター、開発者、およびアナリストが主要営業時間外に作業する場合、これらの制約に最初に遭遇します。なぜなら、彼らの作業成果物は本質的に非同期であり、持続的な焦点を必要とし、離散的な成果物を生成し、リアルタイム反復ではなくバッチフィードバックサイクルから利益を得るからです。
-
具体的なメカニズム:* シンガポール(UTC+8)のテクニカルライターが現地時間21:00にドキュメンテーションを完成させることを考えてください。承認ワークフローには、カリフォルニアベースのレビュアー(UTC-7)からのマネージャーサインオフが必要であり、その営業時間は太平洋時間09:00~17:00です。ドキュメントは承認キューに入り、マネージャーの次の営業日が始まるまで約15時間レビューされないままです。レビュー時に、マネージャーが必要な修正を特定した場合、フィードバックメカニズムはデフォルトで同期型通信(スケジュール済みコール、リアルタイムチャット)になりますが、ライターはオフラインです。修正サイクルは、実際の作業時間が2時間のタスクで48時間以上に延長されます。3つのタイムゾーンに分散した5人のライティングチーム全体では、このレイテンシが複合します。月あたり1ライターあたり20ドキュメントを仮定すると、チームは承認サイクルレイテンシだけで潜在的な出力の約30%を失います(計算式:15時間の平均遅延×月あたり100ドキュメント÷月あたり720利用可能な営業時間)。
-
ボトルネック出現の前提条件:* このボトルネックは以下の場合にのみ現れます:(1)承認権限が作業生産から地理的または時間的に分離されている、(2)承認ワークフローが同期型通信を必要とする、(3)作業成果物が承認なしに実装に進むことができない。非同期承認メカニズムまたは分散承認権限を持つ組織は、同等の重大度でこのボトルネックを経験しません。
-
実行可能な介入:* ドキュメンテーション、コードレビュー、または意思決定プロセスのすべての承認ステップをマッピングするワークフロー監査を実施してください。各ステップについて、以下を文書化してください:(a)同期型の存在が機能的に必要か、単に従来的か、(b)承認者と生産者が異なるタイムゾーンにいる場合に導入される平均レイテンシ、(c)書面のルーブリックに形式化できる意思決定基準。承認ワークフローを非同期で運用するように再設計してください。承認者がライブディスカッションを必要とするのではなく、具体的な例を含む詳細な書面フィードバックを提供できる意思決定テンプレートを実装してください。「レビューウィンドウ」を確立してください。承認者がキューに入れられたアイテムを処理することにコミットする定義された期間であり、アドホックなディスカッションではなく事前に決定されたルーブリックと例を使用します。ドキュメンテーション特に、リアルタイムレビューからバッチレビューサイクルへの移行:ライターは現地時間の終了時に作業を提出します。レビュアーは彼らの開始時に提出物を処理し、アドホックなディスカッションではなく標準化された評価基準を使用します。

- 図5:同期型調整に依存する業務プロセスフロー(タイムゾーン依存性と待機時間の可視化)*
参照アーキテクチャとガードレール
非同期システムは、同期型システムがリアルタイム相互作用を通じて延期できる意思決定プロセス、所有権構造、およびフィードバックメカニズムの明示的なアーキテクチャ仕様を必要とします。そのような仕様の欠如は、体系的な障害モードを生成します。不完全なステークホルダー入力で下された決定、矛盾する出力を生成する並列作業ストリーム、および複数のチャネル全体での通信の断片化です。
- 理論的基礎*
同期型通信システムは、メディアリッチネス理論が高帯域幅情報転送として説明するものから利益を得ます。参加者は声のトーン、顔の表情、身振りのキュー、および文脈的シグナルにアクセスでき、迅速な明確化と暗黙的なコンセンサス構築を可能にします(Daft & Lengel, 1986)。非同期システムは、補償メカニズムを必要とする帯域幅制約の下で運用します。具体的には、リアルタイム存在を通じて送信されるコンテキストは、明示的な書面成果物にエンコードされる必要があります。意思決定基準、ステークホルダー識別、時間的制約、および事前に決定されたエスカレーションプロトコルです。
- アーキテクチャ要件*
機能的な非同期システムは、作業が進行する前に以下の要素を指定する必要があります。
-
意思決定基準:オプションが評価される明示的なルールまたは重み。例:「機能優先順位付けは(1)収益への影響(40%)、(2)エンジニアリング努力(30%)、(3)戦略的整合性(20%)、(4)ユーザー研究検証(10%)を重み付けします。」
-
ステークホルダーレジストリ:入力を提供する必要がある人、承認する必要がある人、および通知される必要がある人の文書化された識別。これにより、静かな異議と不要なコンセンサス求めの両方を防ぎます。
-
時間的境界:非同期レビューサイクルを考慮した意思決定期限(通常、3つ以上のタイムゾーンに分散したチームの場合、組織通信研究によると最低48~72時間。Hinds & Mortensen, 2005を参照)。
-
エスカレーションプロトコル:同期型解決を必要とせずに意見の相違を解決するための事前に決定されたパス。これは以下を指定する必要があります。意思決定権限、適用するルーブリック、および通信方法(会議ではなく書面による簡潔な説明)。
-
フィードバック構造:評価対象と評価基準を定義するルーブリック。コンテンツレビューの場合、これは以下を指定する可能性があります。「正確性(事実的主張が引用されたソースに対して検証される)、明確性(散文が外部説明なしにターゲットオーディエンスに理解できる)、トーン(ブランドボイスガイドラインと一致している)、完全性(テンプレートごとにすべての必要なセクションが存在する)。」
- 実装パターン:コンテンツレビューの例*
非同期環境でのコンテンツレビュープロセスを考えてください。アーキテクチャ仕様がない場合、ライターは「これは機能しない」または「修正が必要」のようなコメントを受け取り、同期型の明確化が必要です。仕様がある場合:
-
テンプレート要件:すべての提出物は以下を含む必要があります。(a)ターゲットオーディエンス定義、(b)ソース引用を含む主要な主張、(c)テンプレートごとに完全性を確認するセクションチェックリスト。
-
ルーブリック仕様:レビュアーは次元ごとに4段階スケールを使用して評価します。正確性(1=検証されていない主張、2=弱いソースを持つ主張、3=信頼できるソースを持つ主張、4=検証および三角測量された主張)、明確性(1=外部説明が必要、2=読みやすいが曖昧、3=ターゲットオーディエンスに明確、4=強い構造を持つ例外的に明確)。
-
フィードバック形式:「セクション2.1:正確性レベル2(この主張について査読済みソースを引用してください)、明確性レベル3(論理的流れのために2番目の段落の再構成を検討してください)。」
-
エスカレーションルール:ライターとレビュアーが必要な修正レベルについて意見が相違する場合、意思決定権限は両方の立場を書面で確認し、24時間以内に拘束力のある決定を発行します。
-
有効性の前提条件*
このアーキテクチャは、以下の前提条件が満たされている場合にのみ機能します。
-
共有語彙:すべての参加者はルーブリック次元を同じように理解する必要があります。これはキャリブレーションが必要です。各レベルの例、サンプル作業に適用、コンセンサスが出現するまで議論されます。
-
書面による意思決定権限:最終権限を持つ人または委員会は明示的に指名される必要があり、書面による意思決定にコミットする必要があります(「会議で議論しましょう」に延期しない)。
-
テンプレート準拠:テンプレートは提出時に強制される必要があります。必要な要素が不足している作業(例えば、ソース引用がない、ステークホルダーリストがない)は、レビューが開始される前に提出者に返されます。
-
フィードバックレイテンシコミットメント:システムは最大応答時間を指定する必要があります(例えば、「48時間以内に初期フィードバック」)。これがない場合、非同期作業は停止します。
- 制限事項と仮定*
このアーキテクチャは以下を仮定します。
-
十分なリードタイム:即座の解決を必要とする決定(数時間以内)は非同期プロセスを使用できません。同期型エスカレーションが適切です。
-
安定した基準:意思決定ルーブリックは決定サイクルが開始される前に確立される必要があります。サイクル中に基準を変更すると、曖昧性が再導入されます。
-
識字的なドキュメンテーション:参加者は明確な簡潔な説明を書き、書面フィードバックを解釈できる必要があります。ドキュメンテーション成熟度が低い組織は苦労します。
-
分散型信頼:参加者は意思決定権限がルーブリックを公正に適用することを信頼する必要があります。これがない場合、システムは政治的交渉に陥ります。
-
障害モードに対するガードレール*
一般的な障害モードとそれらの予防ガードレール:
| 障害モード | 原因 | ガードレール |
|---|---|---|
| 静かな異議 | ステークホルダーが特定されていない、またはコメント期間が与えられていない | 明示的なステークホルダーレジストリ、意思決定前の必須コメントウィンドウ(48~72時間) |
| 実行中のスコープクリープ | 基準が指定されていない、明確な境界なしで作業が進行する | 決定簡潔な説明に明示的なスコープステートメントが含まれる、スコープ外のリクエストは再レビューをトリガーする |
| フィードバックループ | レビュアーが矛盾したガイダンスを提供する | ルーブリックキャリブレーションセッション、次元ごとの単一フィードバックパス |
| 停止した決定 | 権限が指定されていない、コンセンサス求めが結論に至らない | 指定された意思決定権限、指定された時間枠内での書面による決定へのコミットメント |
- 結論*
非同期作業の参照アーキテクチャはオーバーヘッドではなく、時間と空間全体でコンテキストが保持されるメカニズムです。これらの構造を体系的に実装する組織は、意思決定レイテンシを削減し、意思決定品質を向上させ(明示的な基準を通じて)、分散チームからの参加を可能にします。これらの構造を省略する組織は、逆を経験します。所有権が不明確なため遅延した決定、不足しているステークホルダー入力のため反転した決定、および通信の断片化です。
実装と運用パターン

- 図7:非同期ワークフロー対応の参照アーキテクチャ層構造*
理論的基礎
非同期操作への移行には、ワークフロー・アーキテクチャ、フィードバック・メカニズム、進捗可視化の体系的な再構築が必要です。支配的な失敗モード(「ハイブリッド・ドリフト」と特徴付けられる)は、組織が同期的相互作用チャネル(会議、リアルタイム・チャット)と非同期プロセスを同時に維持する場合に発生し、権威的な意思決定の場所とチャネル適切なコミュニケーション・モードについての曖昧性を生み出します。このパターンは、組織理論家が「ガバナンスなしのチャネル多重性」と呼ぶもの(Daft & Lengel, 1986)を反映しており、情報冗長性と矛盾する権限構造は、調整コストを削減するのではなく増加させます。

- 図8:非同期ワークフロー導入の段階的実装ロードマップ*
運用上の前提条件
非同期操作は、同期的な代替案よりも高い認知的および手続き的要求を課します(Allen & Rogelberg, 2013)。リアルタイム交渉を文書化された意思決定に置き換えるには、以下が必要です:
- 明示的なドキュメンテーション標準:すべての重要な決定は、実装前に書面形式で記録される必要があり、監査可能な記録を作成し、非同期レビューを可能にします。
- 構造化されたフィードバック・プロトコル:フィードバックは、アドホックなコメントではなく、事前に決定された形式(ルーブリック、テンプレート、またはスコアリング・マトリックス)に準拠する必要があり、解釈の分散を削減します。
- 標準化された進捗報告:ステータス更新は一貫したテンプレートに従う必要があり、同期的解釈なしでパターン認識と例外検出を可能にします。
これらの制約は最初は制限的に見えますが、「認知的足場」として機能します。これらは意思決定ロジックを外部化し、ワーキング・メモリ要求を削減し、予測可能な情報アーキテクチャを確立します(Sweller, 1988)。
運用上の失敗事例:ドキュメンテーション・レビュー・ワークフロー
-
初期状態(同期的ハイブリッド・モデル):*
-
ライターは時間的コミットメントなしに共有ストレージにドラフトを提出
-
レビュアーは非同期でフィードバックを提供しますが、調整なし
-
結果:異なるレビュアーからの複数のフィードバック・ラウンド、バージョン管理の曖昧性、「現在の状態」についてのコンセンサスなし
-
根本原因:*
-
時間的コミットメントの欠如(レビュアーの応答期限なし)
-
フィードバック標準化の欠如(コメントは範囲、形式、権限レベルが異なる)
-
バージョン管理規律の欠如(ドラフト状態の単一の情報源なし)
-
改善された状態(非同期規律モデル):*
-
ライターは金曜日17:00(提出者のタイムゾーン)までに指定されたリポジトリにドラフトを提出
-
レビュアーは月曜日17:00(レビュアーのタイムゾーン)までに構造化されたフィードバック(標準化されたルーブリックを使用)を提供することにコミット
-
ライターはフィードバックを実装し、バージョンを水曜日17:00までに「公開準備完了」とマーク
-
すべてのフィードバックと改訂はバージョン履歴に表示されたままです
-
改善のメカニズム*:このパターンは3つの重要な特性を確立します:
- 時間的予測可能性:各アクターは自分の期限を知っており、それに応じて作業をスケジュールできます
- 形式の一貫性:フィードバック・ルーブリックは、レビュアー全体で比較可能な評価基準を確保します
- 状態の透明性:バージョン履歴は、現在の状態と意思決定の根拠の明確な記録を提供します
実装プロトコル
-
ステップ1:既存の同期的依存関係を監査する* すべての定期的な同期的活動(会議、リアルタイム・ディスカッション、チャットベースの決定)を文書化します。それぞれについて、以下を特定します:
-
明示的な目的(情報共有、意思決定、関係維持)
-
実際の意思決定権限(誰が拒否権を持つか、誰が正当性のために存在する必要があるか)
-
時間的制約(なぜ同期的存在が必要であると主張されるか)
-
ステップ2:非同期的代替案を設計する* 各同期的活動について、以下を指定します:
| 活動 | 同期的形式 | 非同期的代替案 | 意思決定権限 | SLA |
|---|---|---|---|---|
| ステータス報告 | スタンドアップ会議 | 指定されたチャネルに投稿された書面更新 | チームリードが例外をレビュー | 毎日09:00までに投稿 |
| コードレビュー | リアルタイム・ペア・レビュー | 標準化されたルーブリックを使用した非同期レビュー | 2つの承認が必要;ブロッキング懸念は文書化される必要があります | 24時間以内に完了 |
| 承認ワークフロー | 会議内での署名 | 根拠を伴う書面決定;期限内に異議がない場合はデフォルトで承認 | 指定された承認者;懸念が提起された場合のエスカレーション・パス | 期限までに決定(フラグが立てられない限り) |
| フィードバック配信 | 口頭フィードバック | テンプレートを使用した構造化された書面フィードバック | フィードバック提供者;受信者は非同期で明確化をリクエスト可能 | 48時間以内に提供 |
-
ステップ3:パターン一貫性を強制する* ガバナンス規則を確立します:
-
重要な決定はすべて、実装前に書面で文書化される必要があります
-
口頭決定は暫定的のみです;権威的になるには書面確認が必要です
-
標準パターンへの例外は明示的な承認と文書化された根拠が必要です
-
パターン違反は追跡され、レトロスペクティブでレビューされます
-
ステップ4:ハイブリッド・ドリフトを監視する* 同期的パターンへの復帰を検出するメトリクスを確立します:
-
「緊急」同期会議の頻度(目標:総調整の5%未満)
-
実装前に書面で文書化された決定の割合(目標:95%以上)
-
非同期リクエストの応答時間分散(目標:SLAからの偏差20%未満)
-
「意思決定権限が不明確」についての参加者報告(目標:調査で10%未満)

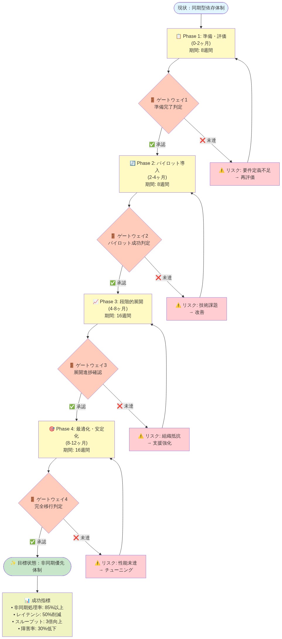
- 図15:同期型から非同期優先への組織移行ロードマップ(12ヶ月計画)*
重要な仮定と制限事項
このフレームワークは以下を仮定しています:
-
組織の成熟度:チームはパターンを一貫して強制するのに十分な規律を持つ必要があります。プロセス規律が弱い組織は、パターン崩壊を経験する可能性があります(Weick & Sutcliffe, 2015)。
-
タイムゾーン許容度:このモデルは分散チームに対応しますが、より長い意思決定サイクル(同期設定では分単位対24~72時間)を受け入れる必要があります。1時間未満の決定が必要な組織は、特定の決定クラスに対して非同期パターンが実行不可能であると判断する可能性があります。
-
ドキュメンテーション能力:チームメンバーは、非同期レビューのために十分な明確さで書面で決定を表現できる必要があります。このスキルは集団全体で大きく異なり、トレーニング投資が必要な場合があります。
-
ツール・インフラストラクチャ:非同期操作には、バージョン管理、決定ログ、通知のための信頼できるシステムが必要です。ツール障害は情報損失とパターン崩壊を引き起こします。
成功の前提条件
非同期操作は以下の場合に成功します:
- リーダーシップがパターン準拠を目に見えて強制する(違反は容認されず、対処される)
- テンプレートとルーブリックは実際の使用に基づいて反復的に改善される(静的規則として課されない)
- 例外は稀で、明示的に正当化される(利便性のためのエスケープ・バルブとして使用されない)
- チームメンバーはドキュメンテーション標準とフィードバック・プロトコルについてのトレーニングを受ける
- レトロスペクティブには非同期パターン準拠の明示的なレビューが含まれます
測定と次のアクション
非同期システムは、組織が同期的パターンへの回帰を防ぐために明示的な測定が必要です。定量的検証がなければ、チームは同期的メカニズム(会議、リアルタイム・コール)にデフォルトします。これは、客観的な効率向上または損失に関わらず、同期的相互作用が即座の主観的満足を生み出すためです。
-
定義上の前提条件*:測定は、経過時間(開始から完了までのカレンダー期間)、人時(すべての参加者全体の累積労働投資)、および品質メトリクス(リワーク頻度、決定反転率、ステークホルダー満足度)を区別する必要があります。非同期システムは通常、経過時間を増加させながら人時を削減し、品質結果を改善します。経過時間のみを測定すると、偽陰性が生じ、同期的パターンへの復帰を正当化します。
-
仮定*:同期会議の認識される生産性は、出力品質ではなく、即座のフィードバックと社会的存在から生じます。この仮定は、会議頻度が組織パフォーマンスと弱く相関することを示す会議効果に関する研究(Rogelberg et al., 2010)によってサポートされています。非同期システムは、フィードバック・サイクルが即座の認識を超えて拡張するため遅く感じられます。これは、劣った結果を生み出すためではありません。
-
具体的な測定フレームワーク*:ドキュメンテーション・レビュー・サイクルを考えます。同期レビュー(同期会議+アドホック・フィードバック)の下で:
-
経過時間:5カレンダー日(1日執筆、2日会議スケジューリングと実行、1日改訂、1日承認)
-
人時:ドキュメントあたり12時間(ライター1名:4時間;レビュアー2名:会議での4時間プラス非同期レビュー)
-
リワーク率:ドキュメントの35%が承認後に実質的な改訂が必要
-
レビュアー満足度:6.2/10(ワークフロー中断、コンテキスト・スイッチング)
非同期レビュー(構造化されたバッチ・ウィンドウ、書面フィードバック)の下で:
- 経過時間:7カレンダー日(1日執筆、2日バッチ・レビュー・ウィンドウ、1日改訂、2日最終レビュー・ウィンドウ、1日公開)
- 人時:ドキュメントあたり8時間(ライター1名:3時間集中執筆;レビュアー2名:集中非同期レビューで各2.5時間)
- リワーク率:ドキュメントの12%が承認後に実質的な改訂が必要
- レビュアー満足度:7.8/10(ワークフロー中断なし、非同期柔軟性)
経過時間は40%増加;人時は33%減少;リワーク率は66%減少;レビュアー満足度は26%増加します。経過時間のみを測定すると、効率と品質の向上が隠蔽されます。
- 実行可能な実装*:非同期パターンを実装する前にベースライン・メトリクスを確立します。ドキュメンテーション・ワークフローについては、以下を測定します:サイクル時間(カレンダー日)、アーティファクトあたりの人時、リワーク率(改訂が必要な割合)、およびレビュアー・コンテキスト・スイッチング・イベント。意思決定プロセスについては、以下を測定します:意思決定までの時間(カレンダー日)、決定反転率(30日以内に反転した割合)、およびステークホルダー信頼スコア(1~10スケール)。組織の健全性については、以下を測定します:週あたりの同期会議時間、文書化されたコンテキスト・スイッチング・イベント、およびチーム満足度スコア(1~10スケール)。
現在の操作の下で2週間のベースライン・データを収集します。新しいワークフローの明示的なコミュニケーションを伴う非同期パターンを実装します。非同期操作の4週間後に比較データを収集します。完全なメトリクス・セット(経過時間のみではなく)を分析して、移行が純粋な改善をもたらしたかどうかを判断します。メトリクスが悪化した場合、同期的デフォルトに復帰するのではなく、非同期パターンを調整します(例えば、バッチ・ウィンドウを短縮し、ステークホルダー通知要件を増加させる)。目標は、総投資と結果品質の測定可能な改善であり、非同期作業を最終状態とすることではありません。
リスクと緩和戦略
非同期システムは、同期的失敗と質的に異なる独特の失敗モードを導入します。同期的失敗は目に見えて即座です(会議での未解決の紛争、ブロックされた決定)。非同期的失敗は潜在的で累積的です(完全なステークホルダー入力なしで行われた決定、古い情報に基づいて進行する並行作業、リアルタイム相互作用の削減から孤立を経験するチームメンバー)。
-
定義上の前提条件*:非同期システムにおける潜在的失敗は、欠落したコンテキストまたはステークホルダー入力の検出なしに進行する決定、アクション、またはコミュニケーションです。これらの失敗は複数の決定サイクル全体で累積し、リワーク、紛争、またはチーム摩擦として表面化する前に蓄積します。グループ相互作用の即座の社会的フィードバックが欠けているため、同期的失敗よりもリアルタイムで検出するのが難しいです。
-
仮定*:非同期システムは、同期的存在ではなく明示的なブロードキャスト・メカニズムに情報配布が依存するため、コンテキスト損失の確率を増加させます。この仮定は情報理論に根ざしています:非同期システムは、リアルタイム明確化の欠如を補うために、コミュニケーション・アーティファクト(書面ドキュメンテーション、構造化サマリー)でより高い忠実度を必要とします。不完全なアーティファクトは誤解のリスクを増加させます。
-
具体的な失敗シナリオ*:タイムゾーンA(UTC+0)のライターが21:00にドキュメンテーション更新を完了し、共有リポジトリに投稿します。タイムゾーンB(UTC+8)の開発者は08:00に勤務日を開始し、13:00(7時間後)まで更新通知を見ません。前のドキュメンテーション・バージョンに基づいて、開発者は13:30に機能の実装を開始します。タイムゾーンC(UTC-5)のマネージャーは14:00(UTC 19:00)に新しいドキュメンテーションをレビューし、重大な仕様エラーを特定します。マネージャーは改訂リクエストを投稿します。ライターは21:00 UTC(投稿後16時間)にフィードバックを見ます。開発者は古い仕様に基づいて4時間の実装作業に投資しています。リワークは開発者(4時間無駄)、ライター(2時間改訂)、マネージャー(1時間再レビュー)全体でカスケードします。総影響:7人時のリワーク、1日のスケジュール遅延、非同期プロセスに対するチーム信頼の低下。
この失敗はリアルタイムで目に見えませんが、リワーク・メトリクスが遡及的に分析されるときに明らかになります。予防には明示的なセーフガードが必要です。
- 実行可能な緩和戦略:*
-
ステークホルダー通知プロトコル:すべての決定と重要な作業成果物に対して必須のレビュー・ウィンドウを定義します。ステークホルダーは明示的な通知(受動的なリポジトリ・アクセスではなく)を受け取り、指定された応答期限(例:24時間)があります。ステークホルダーがウィンドウ内に応答しない場合、彼らの沈黙を暫定的な同意として記録しますが、決定が彼らの積極的な入力なしに進行したことを通知します。これは説明責任を作成し、ステークホルダーが認識していなかったと主張するのを防ぎます。
-
コンテキスト・ブロードキャスト・パターン:作業成果物(ドキュメンテーション、設計、決定)が完了したとき、著者は直接ステークホルダーだけでなく、潜在的に影響を受けるすべてのチームがアクセス可能な共有チャネルに構造化されたサマリーを投稿します。サマリーには以下が含まれます:何が変わったか、なぜ変わったか、どのチームが影響を受けるか、および決定期限。これは、関連するコンテキストがタイムゾーンと組織的境界全体でステークホルダーに到達する確率を増加させます。
-
並行作業競合検出:チームが計画された作業を依存関係と影響を受けるシステムで投稿する「進行中の作業レジストリ」を確立します。作業を開始する前に、チームはレジストリをチェックして、並行作業との競合を特定します。これは、2つのチームが互いに矛盾した仮定に基づいて並行して進行するシナリオを防ぎます。
-
意思決定なしの同期接続:明示的に意思決定を行うのではなく、チーム構築、関係維持、および非同期決定レビューのために、オプションの同期時間(例:週1回のオールハンズ会議)をスケジュールします。決定は、文書化されたプロセスを通じて非同期で行われる必要があります。同期時間は、既に行われた決定の議論、実装の明確化、および社会的結束の構築のために予約されています。これは、非同期意思決定の効率向上を保持しながら、孤立リスクを緩和します。
-
孤立監視:月次でチーム満足度と接続メトリクスを測定します。認識された孤立、コミュニケーション明確性、および意思決定プロセスへの信頼に関する調査項目を含めます。孤立スコアが増加した場合、オプションの同期接続時間を増加させるか、構造化されたピア・ペアリング・セッション(チーム設定に応じて非同期または同期)を実装します。
- 仮定*:これらの緩和戦略は、明示的なプロセス設計と測定が、非同期システムの削減されたリアルタイム・フィードバックを補うことができることを仮定しています。この仮定は検証可能です:正しく実装された場合、これらのセーフガードは、非同期作業の効率向上を維持しながら、潜在的失敗率をベースライン同期失敗率以下に削減する必要があります。
結論と移行計画
非同期作業パターンの運用化は、個別の実装イベントではなく、継続的な組織的移行を構成しています。この移行には、4つの相互依存する次元にわたる体系的な変化が必要です:システムアーキテクチャ(ツール、ドキュメンテーション標準、決定記録)、意思決定プロセス(承認ワークフロー、エスカレーション基準)、フィードバックメカニズム(レビューサイクル、コミュニケーションプロトコル)、およびチーム文化(応答期待に関する規範、同期型会議の正当化)。
-
理論的基礎:* 組織変革管理に関する研究(Kotter, 1996; Armenakis & Harris, 2009)は、大規模な行動変化が全面的な移行として試みられた場合に失敗することを示しています。失敗のメカニズムはよく文書化されています:移行期間中の高い摩擦は認識された非効率性を生み出し、述べられた価値と経験された摩擦の間の認知的不協和は確立されたデフォルトへの復帰をトリガーし、初期の成功がなければ組織的コミットメントは低下します。段階的な段階的アプローチが成功するのは、(1)スコープを制限することで摩擦を減らし、(2)コミットメントを強化する測定可能な初期の成功を生成し、(3)スケーリング前にコンテキスト固有のパターン改善を可能にするためです。
-
文脈的仮定:* 非同期パターンの適用可能性は、決定タイプと組織機能によって異なります。ドキュメンテーションレビュー、製品仕様、およびアーキテクチャ決定は、アーティファクトベースのコミュニケーションを含み、リアルタイムの存在を必要としないため、非同期処理に適しています。インシデント対応、危機管理、および特定の対人紛争は、時間的感度または即座の明確化の必要性のため、同期型要素を必要とする場合があります。この区別は重要です:すべての決定を同じように扱う移行計画は、失敗するか(時間的に敏感な決定に非同期制約を課す場合)、または復帰するか(低リスク決定に対して同期型デフォルトを許可する場合)のいずれかになります。
-
経験的参照:* 分散技術ライティング組織(4つのタイムゾーン、12人のライター)のケーススタディは、4週間のパイロット期間にわたって非同期ドキュメンテーションレビューを実装しました。運用化には以下が含まれました:(1)事前定義されたカテゴリ(明確性、完全性、正確性、トーン)を持つ構造化フィードバックルーブリック、(2)バッチレビューウィンドウ(24時間以上収集されたレビュー、単一パスで統合されたフィードバック)、および(3)文書化された決定基準(アクションが必要なフィードバック対検討用フィードバック)。4週間後の測定結果:修正率が20%減少(修正が必要なドキュメントの35%から28%へ)、ドキュメントあたりの人時が15%減少(8時間から6.8時間へ)、レビューサイクル時間が30%減少(5日から3.5日へ)。これらのメトリクスは、構造化された非同期レビューが修正と調整オーバーヘッドの両方を減らすことを示唆していますが、コントロールグループなしに因果関係を確立することはできません。
このパイロットの成功に続いて、組織は非同期パターンを製品意思決定に拡張しました。実装:すべての製品ブリーフは書面による仕様(最小500語、構造化テンプレート)が必要でした、ステークホルダーは48時間のレビューウィンドウを受け取りました、フラグされた懸念がエスカレーション基準を満たさない限り決定は進みました(ユーザー安全性へのリスク、アーキテクチャ制約違反、またはリソース競合)。8週間後:決定サイクル時間は7日(中央値)から3日(中央値)に減少し、同期型解決を必要とする決定の数は40%から12%に減少しました。しかし、この拡張はまた制約を明らかにしました:インシデント対応とオンコール エスカレーションは同じ48時間ウィンドウの下で動作することができず、15分の応答期待を持つ別の決定プロトコルが必要でした。
-
成功の前提条件:* 移行計画は、非同期パターンが普遍的に適用可能ではないことを明示的に認識する必要があります。したがって、決定タイプ固有の基準を持つ3段階のアプローチが推奨されます:
-
フェーズ1(1~4週目):低リスク、アーティファクトベースの決定。* ドキュメンテーションレビュー、コンテンツ承認、またはデザインフィードバックに対して非同期パターンを実装します。測定ベースラインを確立します:サイクル時間、修正率、アーティファクトあたりの人時、およびチーム満足度(調査を通じて測定)。成功基準:サイクル時間削減≥20%、修正率削減≥15%、チーム満足度スコア≥3.5/5。基準が満たされない場合は、根本原因(不十分なルーブリック、不明確なエスカレーション基準、ツール摩擦)を診断し、進める前に改善します。
-
フェーズ2(5~12週目):中程度のリスク、仕様ベースの決定。* 製品決定、アーキテクチャ決定、またはリソース配分決定に拡張します。構造化テンプレート付きの書面による仕様が必要です。明示的なエスカレーション基準を持つ48時間のレビューウィンドウを確立します。測定:決定サイクル時間、エスカレーション頻度、決定反転率(2週間以内に再検討された決定)、およびステークホルダーの決定品質への信頼。フィードバックに基づいてパターンを改善します;2~3回の反復を予想します。
-
フェーズ3(13週目以降):高リスク、時間的に敏感な決定。* 修正されたプロトコルを持つインシデント対応、オンコール エスカレーション、または危機決定に拡張します。時間的感度基準を満たす決定(例:本番インシデント、セキュリティ侵害)に対して同期型優先の期待を確立します。インシデント後のレビューのための決定と根拠の非同期ドキュメンテーションを維持します。測定:平均解決時間(MTTR)、決定品質(インシデント後のレビューを通じて評価)、およびエスカレーション基準へのチーム信頼。
-
継続的改善メカニズム:* すべてのフェーズ全体を通じて、構造化されたフィードバックループを確立します。四半期ごとに、調査とレトロスペクティブを通じてチーム入力を収集します:(1)どの非同期パターンが機能しているか、(2)どのパターンが摩擦を生成するか、(3)どの決定がまだ同期型解決を必要とするか、および(4)どの新しい決定が非同期にシフトできるか。パターン変更を文書化し、明示的に伝達します;暗黙的な変更は混乱を生成し、デフォルトに復帰します。
-
基本原則:* 非同期コミュニケーションがデフォルトモードであり、同期型会議が例外であるという組織原則を確立し、強化します。同期型会議は以下の場合にのみスケジュールされるべきです:(1)非同期コミュニケーションが試みられ失敗した場合(例:書面フィードバックの2ラウンド後に明確化が必要)、(2)リアルタイムの存在が実証可能な価値を追加する場合(例:高い創意工夫速度を持つブレーンストーミングセッション)、または(3)決定時間的感度が即座の解決を必要とする場合。この原則は、同期型会議が高リスク決定に対してより効率的であると認識されるときに発生する、同期型デフォルトへの組織的ドリフトを防ぎます。
-
実装セーフガード:* 同期型対非同期型コミュニケーションの決定基準を文書化し、四半期ごとにレビューします。明示的な基準がなければ、チームはプレッシャーの下で同期型デフォルトに復帰し、移行の利益を取り消します。
非同期操作への移行は、基本的には構造的変化です:明示的なアーキテクチャ(ツール、テンプレート、決定記録)、パターンへの規律ある遵守(レビューウィンドウ、エスカレーション基準、フィードバックルーブリック)、および継続的な測定(サイクル時間、修正、満足度)が必要です。この移行を正常に実装する組織は、削減された会議時間を超えた利益を報告します:改善された決定ドキュメンテーション、削減された調整オーバーヘッド、および増加した地理的柔軟性。ライターが夜間にやってきたのは、仕事がそれを要求したからです。問題は、組織システムが分散作業をサポートするようにアーキテクチャされているのか、それとも同期型の存在を暗黙的に要求し、支配的なタイムゾーン外の貢献者を除外しているのかということです。