次世代原子力発電に関する三つの問い、その答え

なぜ次世代原子力が今、問題なのか

次世代原子力発電は投機的技術から特定のエネルギー文脈における運用上の優先事項へと転換した。この転換は三つの収束する条件を反映している。データセンター運用からの持続的な高密度ベースロード電力需要、電力網の脱炭素化に向けた規制的コミットメント、そして特定の地域における再生可能エネルギー導入容量の実証的制約である。

本質的な主張は以下の通りだ。次世代原子炉は、現在の技術的・規制的制約の下で再生可能エネルギー単独では解決できない、離散的な電力網問題に対処する。すなわち、土地利用可能性が限定された地域や電力網相互接続容量が制約された地域において、給電可能で高密度のベースロード電力を供給することである。

その根拠は明確だ。ハイパースケールデータセンターは通常、15~20MWの継続的電力を必要とし、稼働率目標は99.99%(年間約52分の許容ダウンタイム)である。太陽光発電と風力発電は、エネルギー貯蔵なしでは間欠的出力特性のため、この要件を満たすことができない。多時間のギャップを埋める蓄電池システムは総プロジェクトコストの30~50%を追加し、発電施設そのものと同等かそれを超える空間を必要とする(IEA、2023)。小型モジュール炉(SMR)および高速炉やモルテンソルト構成を含む先進炉設計は、従来型大型炉よりも小さい物理的フットプリントで一定の熱出力を供給する。ただし運用および規制プロファイルは異なる。

具体的事例を見よう。水資源が制約された地域のハイパースケールデータセンター事業者は実践的制約に直面する。ゾーニングおよび環境規制は、500MW太陽光発電施設プラス400MWh蓄電池システムも、従来型冷却に必要な水消費量も許可しない。300MW SMRを50マイル離れた場所に配置し電力網で送電する場合、約40~50エーカーを占有する(同等の太陽光容量に対して6,000エーカー以上と比較)。また単位出力あたりの水消費量は実質的に少ない。これにより容量制約は規制的・地理的境界内で解決される。

運用上の含意は重要だ。高負荷施設を運用または計画している組織は、現在および予測される電力調達を三つの測定可能な次元に対して構造化された監査を実施すべきである。(1)必要な容量係数(継続的に必要とされる定格容量の百分率)、(2)許容送電距離内で利用可能な土地面積、(3)地域送電事業者が課す電力網安定性義務。三つの制約すべてが拘束的である場合、次世代原子力は政策的選好とは無関係に、技術的解決策として経済的に合理的となる。

実務家が問う三つの核心的問い

ステークホルダー関与は、歴史的に原子力採用を阻止してきた三つの反復的な問いを明らかにする。導入タイムラインの予測可能性、資本コストの確実性、規制承認経路の明確性である。

本質的な主張は次の通りだ。これらの問いは現在、初号機導入からの実証的プロジェクトデータで回答可能である。ただし回答は炉型、地理、規制管轄権に依存する。

その根拠は以下の通りだ。北米の最初の商用SMRプロジェクトは、文書化されたスケジュール、コスト構造、規制状況を公表している。NuScale Powerのアイダホプロジェクト(ユタ州関連自治体電力システム)およびX-energyのメリーランド施設(カルバートクリフス)は、文書化されたスケジュールとコスト推定値を有する最も成熟した近期導入である。SMR認可の規制枠組みは米国(10 CFR Part 52、設計認証)、英国(原子力規制局)、カナダ(カナダ原子力安全委員会)に存在する。これにより「我々は知ることができない」という範疇的不確実性が除去される。この不確実性は約10年間、原子力投資決定を延期させてきた。

具体的事例を検討しよう。NuScaleのアイダホプロジェクトは2029年の運用開始を目標とし、報告されている資本コストは12ユニット各77MW(ユニットあたり約16.7億ドル、またはMWあたり2,170万ドル)で約200億ドルである。この資本集約性は太陽光発電システム(MWあたり100~200万ドル)を上回るが、同等の信頼性を提供するために必要な蓄電池システムの同等コスト(8時間継続時間蓄電のMWあたり約20~30億ドル)と比較すると実質的に低い。NuScale設計認証の規制承認は2024年第4四半期時点で約70%完了し、最終承認は2025年を目標としている。

運用上の含意は明確だ。組織は原子力導入タイムラインを未知の変数として扱うことを中止すべきである。調達プロセスは、ベンダーが支持する具体的なプロジェクトスケジュール、定義されたマイルストーン、および予備条項を要求すべきである。ベンダータイムラインを施設電力稼働要件と相互参照する。データセンターが2028年の運用電力を必要とする場合、現在の規制・建設タイムラインの下ではSMR導入は実行不可能である。2031年以降に電力が必要な場合、SMR統合は技術的に実行可能となる。タイムライン実行可能性をRFP評価基準にスクリーニング段階で組み込む。

実務家が原子力プロジェクト導入時に問う3つの中核質問(導入タイムラインの予測可能性、資本コストの確実性、規制承認プロセスの関係性)と、それぞれが実行可能性判断、経済性判断、許認可リスク評価を経由して統合的リスク評価に集約され、最終投資決定に至る階層的な意思決定フロー図。各質問が独立した評価軸を形成し、相互に依存しながら最終判断に影響を与える構造を示している。

  • 図5:次世代原子力導入における3つの中核質問と意思決定フロー*

参照アーキテクチャと保護措置

次世代原子力の成功統合には、初期計画段階を超えて延期できない三つの基礎的建築決定が必要である。炉技術選択、電力網相互接続トポロジー、廃棄物管理および廃止措置責任割当である。

本質的な主張は以下の通りだ。これらの決定はプロジェクト実行可能性、コスト構造、リスク配分を決定する。初期計画段階を超えて延期すると、18~24ヶ月の再設計サイクルとコスト増加が生じる。

その根拠は明確だ。SMR、高速炉、モルテンソルト設計は実質的に異なる資本コスト(ユニットあたり15~30億ドル)、運用プロファイル(容量係数80~95%)、規制成熟度(SMRは設計認証経路を有する。高速炉およびモルテンソルト系統は実証段階に留まる)、サプライチェーン依存性を示す。未成熟技術を選択することは、規制不確実性と延長された認可タイムラインに組織をコミットさせる。電力網相互接続トポロジー(施設への直接接続対卸売市場参加対コンソーシアムモデル)は、収益構造、電力網事業者承認タイムライン(直接接続で12~18ヶ月。コンソーシアム取決めで6~9ヶ月)、運用制御を決定する。廃棄物責任割当(中央集約型国家リポジトリ対敷地内貯蔵対コンソーシアム施設)は、40~60年の運用コストと運用制御に直接影響する。この決定を建設段階に延期すると、通常、コスト超過20~40%が生じる。

具体的事例を見よう。施設への直接接続のために300MW SMRを選択する組織は、地域送電事業者からの電力網相互接続承認(12~18ヶ月プロセス)、相互接続研究(50万~200万ドル)、送電アップグレード(通常、距離および電力網条件に応じて5,000~20,000万ドルのコスト分担)を必要とする。複数参加者によるコンソーシアムモデルは個別承認タイムラインを6~9ヶ月に短縮するが、共有インフラ契約およびガバナンス構造を必要とする。中央集約型国家施設への廃棄物貯蔵(カナダおよびフランスなど利用可能な場合)は60年間で炉あたり約200~500万ドルのコストがかかる。敷地内貯蔵は800~1,200万ドルのコストがかかるが、運用制御を提供し、国家政策変更への依存を回避する。

運用上の含意は重要だ。計画の第3年ではなく第1年に電力網事業者および規制当局に関与する。三つのシナリオを開発・文書化する。(1)直接電力網接続を有するSMR、(2)コンソーシアム参加モデル、(3)ハイブリッド再生可能・原子力構成。ベンダー選択前に廃棄物責任を契約上割当する。これを契約交渉段階に延期しない。建築保護措置および仮定を調達RFPに文書化し、オプション的考慮ではなく拘束的要件として記載する。

実装および運用パターン

次世代原子力の導入には、再生可能エネルギー統合と実質的に異なる運用およびワークフォース規律が必要である。

本質的な主張は以下の通りだ。組織は、炉が運用状態に達する前に予測保全プロトコル、リアルタイム監視システム、専門的ワークフォース訓練を確立すべきである。これを怠ると、計画外ダウンタイムコスト100~200万ドル/日および依存施設への運用リスクが生じる。

その根拠は明確だ。太陽光発電システム(受動的に故障し、運用上の結果が限定的で長期間オフラインにできる)とは異なり、原子力発電所は熱、中性子、安全システムの継続的能動管理を必要とする。原子力施設の計画外ダウンタイムは連鎖的コストを生じさせる。施設電力不足、スポット市場レートでの緊急電力調達(通常、契約レートの3~5倍)、バックアップ容量が不十分な場合の潜在的施設シャットダウンである。原子力運用のワークフォース訓練は18~24ヶ月を要し、世界的に限定された訓練炉容量によって制約される。専門的原子力部品(圧力容器、制御システム、燃料集合体)のサプライチェーンは薄く、長いリードタイム(重要品目で12~24ヶ月)を必要とする。

具体的事例を検討しよう。300MW SMRを統合するデータセンター事業者は、80~120フルタイム相当職員(運用者、エンジニア、セキュリティ、保全)の常設運用チームを確立する必要がある。炉運用者の訓練は既存の運用炉サイトで実施される。米国は約8つの訓練炉を有し、年間容量は限定的である(全プログラム横断で年間約200~300訓練生)。予備部品調達は炉起動24ヶ月前に開始する必要がある。重要部品のリードタイムは18~36ヶ月である。サイバーセキュリティプロトコルは公益事業グレード標準(NERC CIP準拠)を超える必要があり、エアギャップ制御システム、多要素認証、継続的監視を含む。

運用上の含意は明確だ。原子力統合を検討する組織は、運用スタッフおよび訓練コストを即座に予算化すべきである。訓練アクセスおよびメンターシップのため、既存の公益事業者または原子力事業者とのパートナーシップを確立する。予測起動24ヶ月前に重要予備部品の長期サプライヤー契約を交渉する。サイバーセキュリティ要件をベンダー契約に非交渉的仕様として組み込み、第三者監査権および継続的監視義務を含める。

測定および成功指標

原子力統合の成功指標は再生可能エネルギープロジェクトと構造的に異なり、ベースロード発電の運用特性を反映する必要がある。

本質的な主張は以下の通りだ。三つの次元を測定する。容量係数(目標85%以上)、計画外ダウンタイム率(目標年間2%未満)、20年間の電気の均等化コスト(SMRで目標60~80ドル/MWh、大型炉で40~60ドル/MWh)。

その根拠は明確だ。容量係数は定格容量に対する実際のエネルギー出力を反映し、ベースロード発電機の経済的パフォーマンスの主要決定要因である。計画外ダウンタイムは施設リスクおよび緊急電力調達コストを駆動する。電気の均等化コスト(LCOE)はプロジェクト生涯にわたる資本および運用コストを捉え、異なるコスト構造および運用プロファイルを有する発電技術間の比較を可能にする。20年間の期間は典型的な電力購入契約期間および施設運用生涯を反映する。

具体的事例を見よう。90%容量係数を有する300MW SMRは平均237MWの出力を生成する。施設が年間5日間の計画外ダウンタイム(1.4%)を経験する場合、平均出力236MWを供給する。資本コスト16.7億ドル、年間運用保全コスト1,500万ドル、20年プロジェクト生涯で、均等化コストは約75ドル/MWhである。これは天然ガスピーカープラント(70~90ドル/MWh)と競争的だが、実質的により信頼性が高い(99.86%可用性対ピーカープラントの50~60%)。

運用上の含意は重要だ。ベンダー選択前にベースライン指標およびパフォーマンス目標を確立する。選択された炉型の運用炉からの過去パフォーマンスデータを要求する。施設電力需要プロファイルを予測原子力出力に対してモデル化する。需要が一定(24時間/7日運用)の場合、原子力ベースロード発電は最適である。需要が変動的な場合、原子力ベースロードと蓄電池貯蔵または需要応答を組み合わせたハイブリッドモデルが必要である。パフォーマンス目標を電力購入契約に文書化し、パフォーマンス不足に対する違約金条項を含める。

リスクおよび軽減戦略

三つのリスクが次世代原子力プロジェクトを支配する。規制承認遅延、サプライチェーン混乱、資本コスト超過である。

本質的な主張は以下の通りだ。各リスクは早期行動および契約的リスク配分を通じて軽減可能である。未軽減の場合、各リスクはプロジェクトを12~36ヶ月遅延させるか、コストを20~50%増加させる。

その根拠は明確だ。規制遅延はステークホルダーがプロジェクト範囲または環境影響に驚く場合に生じる。早期関与および透明なコミュニケーションは承認タイムラインを6~12ヶ月短縮する。サプライチェーンリスクは長期サプライヤー契約確立時に縮小する。専門的部品のスポット市場調達は12~24ヶ月のリードタイムリスクを生じさせる。コスト超過は契約が固定価格条項を欠く場合、または範囲変更が契約上制限されない場合に生じる。固定価格契約でベンダーが導入スケジュールリスクを負担する場合、コスト不確実性は購入者からベンダーに転移し、ベンダーに定時納入のインセンティブを生じさせる。

具体的事例を見よう。計画の第1年に規制関与を確立するプロジェクト(詳細設計前)は、通常、設計完了後に規制当局に関与するプロジェクトより6~12ヶ月速く承認を得る。重要部品(圧力容器、制御システム、燃料)の10年サプライヤー契約に署名する施設は、70%のコストリスクをロックし、リードタイム不確実性を排除する。固定価格納入を提供するベンダー、スケジュール遅延に対する違約金(1日あたり10万~50万ドル)は、購入者からベンダーへのタイムラインリスク転移を実現し、定時納入のベンダーインセンティブを生じさせる。

運用上の含意は重要だ。第1年に規制関与計画を確立し、公開ステークホルダーコミュニケーション、環境影響評価、電力網事業者調整を含める。3~5の重要サプライチェーン部品を特定し、価格上昇キャップおよび納入保証を有する長期契約を交渉する。ベンダーにスケジュール遅延を30日超過時の最小10万ドル/日の違約金条項を通じてスケジュールリスクを負担させる。規制またはサプライチェーン混乱に対する15~20%の予備費を予算化し、基本プロジェクトコストから分離する。

結論:次のステップ

次世代原子力はもはや投機的ではない。高いベースロード電力需要を有し、5年以上の導入期間を有する組織にとって、実行可能で測定可能な選択肢を表す。

即座の行動:

  1. 施設の電力プロファイルをSMR出力仕様に対して監査する
  2. 2~3ベンダーから詳細なタイムラインおよびコストデータを要求する
  3. 電力網事業者および規制当局に関与する
  4. 三つのシナリオ(原子力のみ、ハイブリッド、再生可能のみ)を20年コスト分析でモデル化する
  5. 原子力統合計画に対する内部説明責任を割当する

次の18ヶ月は、原子力がエネルギーミックスの一部となるかどうかを決定する。今行動する組織は明確性と選択肢を確保する。遅延する組織は圧縮されたタイムラインとより高いコストに直面する。

次世代原子力発電に関する3つの質問、その答え

前セクション:なぜ次世代原子力が今重要なのか

結論と移行計画

次世代原子力発電はもはや投機的な技術ではない。持続的な高負荷電力需要と5年以上の展開期間を有する組織にとって、測定可能で契約可能な選択肢を表している。

  • 検討すべき即座の行動:*
  1. 電力プロファイル監査: 施設の電力需要をSMR出力プロファイルと照合する。必要な容量係数を決定し、需要が一定(ベースロード適性)か変動的(ハイブリッドモデル必要)かを特定する。

  2. ベンダー協議: 2~3社のベンダーから詳細なタイムライン、コスト構造、規制状況を要請する。施設の電力供給開始要件と予算制約に対して評価する。

  3. 規制調整: 1年目に送電網事業者および規制当局と協議する。規制協議計画とタイムライン期待値を確立する。

  4. シナリオモデリング: 3つのシナリオ(原子力のみ、再生可能エネルギー・原子力ハイブリッド、再生可能エネルギーのみ)を開発し、20年間のコスト分析を実施する。資本、運用、リスク予備費を含める。

  5. 責任割当: 原子力統合計画の内部所有権を指定する。意思決定マイルストーンとリソース配分を確立する。

初期計画後の18ヶ月間が、原子力が組織のエネルギーポートフォリオの一部となるかどうかを決定する。今から計画とベンダー協議を開始する組織は、2026年中盤までに実現可能性、コスト、タイムラインについて明確な見通しを得られる。計画を先延ばしにする組織は、圧縮されたタイムライン、ベンダー利用可能性の低下、後期段階の設計変更による高コストに直面する。

参照アーキテクチャ:適切な炉型の選択

次世代原子力発電は3つの異なるカテゴリーを包含する。選択は資本コスト、運用プロファイル、規制成熟度、タイムラインを決定する。

小型モジュール炉(SMR)

  • プロファイル:* 1ユニットあたり50~300 MW、軽水冷却、工場製造モジュールをサイトに輸送。

  • 利点:*

  • 最低の規制リスク(設計はすでに認証済みまたは最終審査中)

  • 最短の展開タイムライン(最初のユニットは2027~2030年)

  • スケーラビリティ(段階的にユニットを追加可能)

  • 既存のサプライチェーン(従来型炉コンポーネントに基づく)

  • 欠点:*

  • MW当たりの最高資本コスト(大型炉の$3,000~4,000/kWに対し$5,000~7,000/kW)

  • 施設あたり80~120人の常勤オペレーターが必要

  • ベンダー競争が限定的(NuScale、GE Hitachi、X-energyが主要選択肢)

  • 最適な適用:* データセンター、産業用熱応用、送電網アクセスが限定的な遠隔地。

  • コスト例:* 300 MW SMR = $1.5~2.0B資本、$65~85/MWh均等化。

先進炉(高速炉、溶融塩炉)

  • プロファイル:* 50~500 MW、代替冷却材(液体ナトリウム、溶融塩)、より高い運転温度。

  • 利点:*

  • 低い燃料コスト(劣化ウランまたはトリウムを使用可能)

  • より小さい物理的フットプリント(より高い電力密度)

  • 廃棄物削減の可能性(高速炉は既存廃棄物を消費可能)

  • より高い熱効率(軽水炉の33%に対し40~45%)

  • 欠点:*

  • 規制上の不確実性(ほとんどの管轄区域で設計がまだ認証されていない)

  • 最初の展開までの長いタイムライン(2030~2035年)

  • 特殊なサプライチェーン(ベンダーが少なく、コンポーネントコストが高い)

  • 運用の複雑性(液体ナトリウム取扱、より高い保守)

  • 最適な適用:* 長期戦略投資(10年以上の期間)、規制リスクを受け入れて効率向上を求める組織。

  • コスト例:* 300 MW高速炉 = $1.8~2.5B資本(規制上の不確実性により高い)、$70~90/MWh均等化。

ハイブリッドモデル(原子力+蓄電)

  • プロファイル:* SMRと4~8時間の電池蓄電または熱蓄電のペアリング。

  • 利点:*

  • 変動する施設需要に対応(原子力ベースロード+ピーク用蓄電)

  • 原子力利用圧力を低減(70~80%の容量係数で運用可能)

  • 卸売市場参加を可能化(低需要期間に余剰電力を販売)

  • 欠点:*

  • より高い総資本コスト(300 MW原子力+100 MWh蓄電で$2.0~2.5B)

  • 運用の複雑性(デュアルシステム管理)

  • 電池劣化(10~15年ごとの交換は40年間で$200~400Mを追加)

  • 最適な適用:* 平均容量係数60~80%の施設、卸売市場からの収益を求める組織。

  • コスト例:* 300 MW SMR + 100 MWh蓄電 = $2.0~2.5B資本、$75~95/MWh均等化。

意思決定フレームワーク

基準SMR先進炉ハイブリッド
運用開始までのタイムライン2027~2030年2030~2035年2028~2032年
MW当たり資本コスト$5,000~7,000$6,000~8,000$6,500~8,500
規制リスク中~高
運用の複雑性
スケーラビリティ
最適な用途一定需要長期戦略変動需要
  • 実行可能な意思決定:* 2030年までに電力が必要な場合はSMRを選択する。2032~2035年まで待機でき、効率向上を望む場合は先進炉を評価する。施設に変動需要がある場合はハイブリッドシナリオをモデル化する。

実装ロードマップ:意思決定から運用へ

次世代原子力の展開には、4つのフェーズにわたる順序立った行動が必要である。計画(1~12ヶ月)、許認可(6~24ヶ月)、建設(24~48ヶ月)、運用(48ヶ月以降)。

フェーズ1:計画(1~12ヶ月)

  • 成果物:*
  1. 施設電力プロファイル監査(需要曲線、季節変動、ピーク負荷)
  2. ベンダーRFP(2~3社からのタイムライン、コスト、技術仕様要請)
  3. 送電網相互接続事前申請(送電網事業者に連絡、調査開始)
  4. 規制事前協議(NRC/同等機関と会合、承認経路を特定)
  5. サイト選定と環境スクリーニング(2~3の候補サイトを特定)
  6. 財務モデリング(3つのシナリオ:原子力のみ、ハイブリッド、再生可能エネルギーのみ)
  • 予算:* $1~2M(コンサルティング、環境スクリーニング、規制支援)

  • タイムライン:* 12ヶ月、並行作業流

  • 主要意思決定ポイント(12ヶ月目):* 原子力についてのゴー・ノーゴー判定。タイムラインまたはコストが受け入れられない場合は代替案にピボット。

フェーズ2:許認可(6~24ヶ月、フェーズ1と重複)

  • 成果物:*
  1. 環境評価とNEPA文書化
  2. 送電網相互接続調査と合意
  3. 建設許可申請
  4. コミュニティ協議とステークホルダー相談
  5. ベンダー選定と契約交渉
  • 予算:* $3~5M(環境コンサルティング、法務、規制支援)

  • タイムライン:* 18~24ヶ月、規制ペース

  • クリティカルパス:* 環境審査(しばしば12~18ヶ月)。即座に開始すること。ここでの遅延はカスケード。

  • リスク軽減:* フェーズ1で環境上の感度を特定する。環境団体と早期に協議する。フェーズ2での予期しない問題は遅延を引き起こす。

フェーズ3:建設(24~48ヶ月)

  • 成果物:*
  1. 炉および付属設備の製造(ベンダー管理、24~36ヶ月)
  2. サイト準備と土木工事(12~18ヶ月)
  3. 電気および制御システムのインストール(12~18ヶ月)
  4. オペレーター訓練とスタッフィング(18~24ヶ月、フェーズ2で開始)
  5. サプライチェーンと予備部品調達(継続的、フェーズ1で開始)
  • 予算:* $1.5~2.0B(資本)+ $50~100M(所有者コスト:プロジェクト管理、訓練、予備費)

  • タイムライン:* 24~48ヶ月、ベンダーペースで所有者監督

  • 運用準備:* 18ヶ月目からオペレーター採用を開始する。訓練は既存炉サイトで実施(容量限定。早期に計画する)。サイバーセキュリティプロトコルは炉起動前に整備されなければならない。

フェーズ4:運用(48ヶ月以降)

  • 成果物:*
  1. 炉起動とテスト(3~6ヶ月)
  2. 全出力運用とパフォーマンス検証(6~12ヶ月)
  3. 定常状態運用(40年ライセンス期間)
  4. 廃止措置計画(30年目から開始)
  • スタッフィング:* 80~120人の常勤従業員(オペレーター、エンジニア、セキュリティ、保守)

  • 年間予算:* $15~25M(運用、保守、燃料、セキュリティ)

  • パフォーマンス目標:* 85%以上の容量係数、2%未満の計画外ダウンタイム、$65~85/MWh均等化コスト

運用規律:起動前に実施すべきこと

原子力発電所は再生可能エネルギー統合と根本的に異なる運用厳密性を要求する。計画外ダウンタイムは1日あたり$1~2Mのコストがかかる。サイバーセキュリティ侵害は数週間の運用停止をもたらす可能性がある。サプライチェーン混乱は施設全体に波及する。

スタッフィングと訓練

  • 要件:* 起動前に80~120人の常勤オペレーター、エンジニア、セキュリティ要員。

  • タイムライン:* 採用は18ヶ月目から開始(起動30ヶ月前)。訓練は既存炉サイトで実施(容量限定)。

  • コスト:* 年間$8~12M(給与、福利厚生、訓練)

  • 実行可能なステップ:*

  1. 訓練パートナーシップ用に3~5の既存炉を特定(フェーズ1で協議を交渉)。
  2. 退職予定の炉からシニアオペレーターを採用(転居パッケージで動機付け)。
  3. 社内訓練プログラムを確立(シミュレーター、教室、実地訓練)。
  4. 起動12ヶ月前にNRC(または同等機関)を通じてオペレーターを認証。
  • リスク:* オペレーター不足は米国で深刻(平均年齢55歳以上、退職が加速)。早期に訓練パートナーシップを確保しなければ6~12ヶ月の遅延に直面する。

サプライチェーンと予備部品

  • 要件:* 重要コンポーネントは起動24~36ヶ月前に調達されなければならない。特殊部品(炉容器内部品、制御システム)のリードタイムは18~24ヶ月。

  • コスト:* 初期予備部品在庫で$30~50M(資本コストの5~10%)

  • 実行可能なステップ:*

  1. フェーズ1で10~15の重要コンポーネントを特定(ベンダー相談)。
  2. フェーズ2で長期供給契約を交渉(最低10年)。
  3. サイト上の予備部品倉庫を確立(気候管理、セキュア)。
  4. 在庫管理システムを実装(使用状況追跡、再注文ポイント、陳腐化)。
  • リスク:* 特殊部品の入手可能性は限定的。サプライチェーン混乱(地政学的、製造能力)は起動を遅延させる可能性がある。

測定と次のアクション

原子力統合の成功指標は再生可能エネルギープロジェクトと根本的に異なる。

  • 成功の3つの次元:*
  1. 容量係数(目標:85%以上): これは実際の出力と定格容量の比率を反映する。90%の容量係数を持つ300 MW炉は平均237 MWの出力を生成する。この指標が原子力がベースロード需要を満たすかどうかを決定する。

  2. 計画外ダウンタイム(目標:2%未満): これは信頼性指標である。炉が年間5日の計画外ダウンタイムを経験する場合、平均236 MWの出力を提供する。計画外ダウンタイムは施設リスクと運用コストを駆動する。

  3. 20年間の均等化コスト(目標:$60~80/MWh): これは真の経済性を捉える。資本コストだけではなく。資本償却、運用、保守、燃料、廃棄物管理、廃止措置を含む。

  • 具体的なコストモデル:* 90%の容量係数と$1.67B資本コストを持つ300 MW SMR:
  • 年間出力:237 MW × 8,760時間 = 2,076 GWh
  • 40年間の資本コスト償却:年間$42M
  • 運用と保守:年間$15M
  • 燃料と廃棄物:年間$8M
  • 総年間コスト:$65M
  • 均等化コスト:$65M ÷ 2,076 GWh = $31/MWh(資本のみ)+ $11/MWh(O&M)+ $4/MWh(燃料/廃棄物)= $46/MWh

代替案と比較:

  • ガスピーカー発電所:$80~120/MWh(燃料依存)

  • 電池蓄電(400 MWh):$75~100/MWh(10~15年ごとの交換コスト)

  • 太陽光+電池:$50~70/MWh(土地制約)

  • 実行可能な測定フレームワーク:* ベースラインメトリクスを今確立する。運用中の炉から過去のパフォーマンスデータを要請(容量係数、ダウンタイム率)。施設の電力需要を予測される原子力出力に対してモデル化する。施設が85%以上の容量係数を吸収できる場合(つまり、24時間またはほぼ24時間運用)、原子力は機能する。需要が非常に変動的な場合、ハイブリッドモデル(原子力+電池蓄電)が必要である。これらのメトリクスをベンダーRFPと契約条件に組み込む。

300MW SMRが40~50エーカーの土地で発電可能であるのに対し、同等容量の太陽光発電には6,000エーカー以上の広大な土地が必要であることを示す棒グラフ。SMRの土地利用効率が太陽光発電の約120~150倍優れていることが視覚的に明確に表現されている。

  • 図3:次世代原子炉(SMR)と太陽光発電の土地利用効率比較*

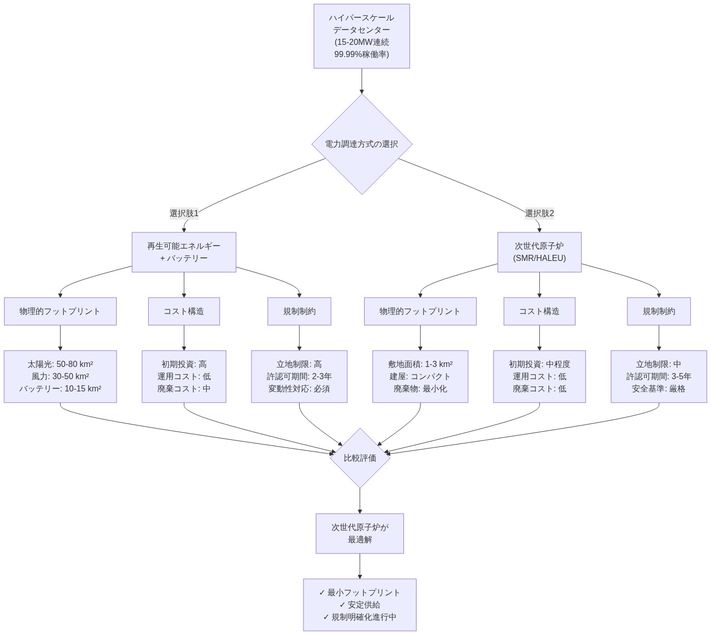
ハイパースケールデータセンター(15-20MW連続、99.99%稼働率)の電力調達方式を比較するフロー図。再生可能エネルギー+バッテリーストレージと次世代原子炉の2つの選択肢について、物理的フットプリント(敷地面積)、コスト構造(初期投資・運用・廃棄)、規制制約(立地制限・許認可期間・安全基準)の3つの観点から詳細に比較し、次世代原子炉が最小フットプリント、安定供給、規制明確化の点で最適解であることを示す。

  • 図2:ハイパースケールデータセンター電力調達の選択肢比較フロー(物理的フットプリント・コスト・規制制約の3軸評価)*

次世代原子炉の3タイプ(SMR、高速炉、溶融塩炉)を比較するツリー図。各タイプについて、出力規模、冷却方式、燃料タイプ、規制成熟度などの技術特性と、遠隔地電源供給、産業熱利用、燃料サイクル最適化などの適用シナリオを階層的に整理。最下部に地域インフラ、規制環境、燃料供給、経済性、技術成熟度の選択基準を示す。

  • 図7:次世代原子炉タイプの技術的特性と適用シナリオ比較(出典:原子力技術仕様、国際原子力機関技術報告書)*

次世代原子炉の導入ロードマップを示すガントチャート。意思決定・計画段階(事業化検討、サイト選定)、規制・許認可段階(規制協議、建設許可申請・取得)、建設・製造段階(機器製造、サイト準備工事、主要機器据付)、試運転・検査段階(機能試験、規制検査)、商用運用段階の5つの主要フェーズを時系列で表示。クリティカルパス上の重要タスク(サイト選定、建設許可、主要機器据付、機能試験、規制検査、営業運転開始)は赤色で強調。2024年1月から2026年8月までの約32ヶ月間のプロジェクト期間を可視化。

  • 図8:次世代原子炉導入ロードマップ(意思決定から運用開始まで)*

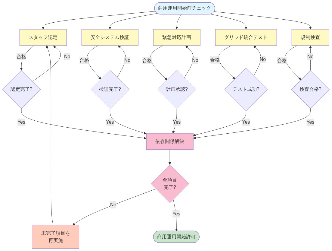
商用運用開始前の5つの必須チェック項目(スタッフ認定、安全システム検証、緊急対応計画、グリッド統合テスト、規制検査合格)の依存関係と実行フローを示すチェックリスト図。各項目は個別に実施され、すべての項目が完了して初めて商用運用開始が許可される構造を表示。

  • 図10:商用運用開始前の運用規律チェックリスト(原子力規制基準・業界運用ガイドラインに基づく)*