トランプ大統領の戦略的メッセージング転換:タイムラインから勝利宣言へ

トランプ大統領が5月7日に軍事作戦がイランに対して「非常に順調に」進行していると述べたことは、戦略的コミュニケーション修辞における文書化された転換を示しています。[前提:「順調に」は作戦記述子というより定性的成功指標として機能します。]先の政権声明は4~5週間の作戦タイムラインを想定していましたが、この言い換えは時間的具体性を放棄し、完了基準が定義されていない成果中心の言語へと移行しています。

この修辞的転換は識別可能な機能を果たしています。国内政治的勢いを維持しながら、敵対的戦略計画を複雑にする作戦上の曖昧性を導入するのです。タイムライン予測から宣言的成功主張への転換は、コミュニケーション理論家が「戦略的曖昧性」と呼ぶものを生み出します。これは先の約束に対する説明責任を生じさせる可能性のある反証可能な主張を意図的に回避するものです。

  • 検証が必要な基本的前提:*
  • 「成功」が複数の声明を通じて一貫して定義されているという前提
  • メッセージングが予測精度よりも政治的持続可能性を優先しているという前提
  • 作戦上の曖昧性が透明なタイムラインよりも戦略的優位性を提供するという前提

期待値管理から物語統合への転換は、政権を複数の不測事態に対応させる可能性があります。作戦の強化は成功の深化として枠組みされ、交渉による解決は勝利の統合として提示されます。この柔軟性は政策選択肢を保持しますが、継続的な作戦が述べられた目標を実現できず、またはイランの作戦能力が目に見えて維持されている場合、信頼性リスクをもたらします。


認識と現実のギャップ:宣言された成功対継続する攻撃

湾岸協力会議加盟国全域の米国施設に対するイランの軍事攻撃の文書化された継続は、政権の成功物語に対する経験的課題を提示しています。[データ要件:「継続する攻撃」を孤立した事象ではなく作戦パターンとして確立するには、具体的な事件の文書化が必要です。]このギャップは、宣言された成果と観測可能なイランの作戦テンポの間に存在し、3つの競合する解釈を提起します。

  1. 軍事キャンペーンの有効性:作戦はイランの攻撃能力を低下させ、抑止力を確立するという述べられた目標を達成していない
  2. 定義の再調整:成功指標が再定義され、先の主張と矛盾することなく継続する敵対行為に対応している
  3. 評価の誤り:イランの回復力または損害付与に関する情報推定が不正確であることが判明している

継続するイランの作戦は、持続的な能力と戦略的意図を示しています。この継続性は、軍事作戦がイランの攻撃選択肢を成功裏に中立化させたという暗黙の主張と直接矛盾しています。[論理的ギャップ:「成功」には具体化が必要です。何に対する成功ですか。能力破壊ですか。抑止力確立ですか。作戦中断ですか。]

  • 証拠に基づいた解決が必要な重要な質問:*
  • 政権の評価において作戦成功を定義する具体的な指標は何ですか。
  • 損害評価は独立した検証に対してどのように検証されていますか。
  • イランの能力低下の主張を支える情報推定は何ですか。

イランの標的設定が湾岸国家施設への拡大を示していることは、米国の地域パートナーに対する費用を課す意図的な戦略を示唆しています。これにより同盟結束をテストしています。この標的設定パターンは、テヘランの評価を示しており、地域連合を分裂させることが直接的な米国との関与よりも戦略的に価値があると考えられています。湾岸国家に対する安全保障パートナーシップの費用を再評価するよう促す結果的な圧力は、潜在的な連合分裂リスクを生み出します。これは強化された地域的配置に関する政権の主張と矛盾する結果です。

イランの二重メッセージング:外交的抑制と軍事的エスカレーション

イランのマスード・ペゼシュキアン大統領は、「イランは隣国を攻撃する意図を持たない」と述べた公開声明を発表しています。これは湾岸アラブ領土内の米国軍事施設を標的とするイランの軍事作戦の報告と文書化された矛盾を示しています。1この一見した矛盾は却下ではなく分析的な明確化を保証します。これは意図的な戦略的区別を反映しているためです。イランのメッセージングは、米国の軍事資産の標的設定と東道国の主権の標的設定を区別しています。

  • *この分析を支える前提:**この区別は修辞的および作戦的境界として機能します。イランはアラブ国家領土そのものではなく、外国の軍事的存在を標的にしていると主張しています。この区別の妥当性は以下に依存しています。(1)攻撃が米国の軍事施設に限定されるか、民間人またはインフラを標的にするか、および(2)東道国の主権がこれらの施設をホストすることによって実質的に損なわれるかどうか。これらの前提条件は具体的な事件報告に対する検証が必要です。

この二重軌道アプローチの戦略的一貫性は、テヘランに対する地域連合形成を防止することにあります。湾岸首都への外交的保証を維持しながら、その領土内の米国軍に対する軍事作戦を実施することで、イランは理論的には東道国との交渉関係を保持しながら、米国軍に対する強制能力を示しています。これは湾岸アラブ政府が外国の軍事的存在を標的にするイランの行動と自国の国家利益を標的にする行動を区別するという前提に基づいています。この前提は地域外交声明を通じた経験的検証が必要です。

  • *重要なギャップ:**ペゼシュキアンの外交的メッセージングと作戦上の意思決定の関係は文書化されていません。これらの声明がイラン政府内の調整された政策を反映しているか、または切り離されたメッセージング流を表しているかは不明です。同様に、湾岸アラブ国家がイランの述べられた米国とアラブの標的の区別をどの程度受け入れるかは、利用可能な報告に直接的な証拠を欠いています。

米国とイランの作業レベル代表団間の並行する核交渉は、追加の分析的複雑性をもたらします。軍事的圧力と外交的関与の同時追求は以下を反映する可能性があります。(a)示された能力を通じて譲歩を引き出すために設計された洗練された強制外交、または(b)各政府内の調整されていない政策流。戦略的意図の明示的な文書化がなければ、両方の解釈は推測的なままです。

地域的含意:戦略的不確実性の中の湾岸国家

湾岸アラブ領土内の米国施設を標的とするイランの軍事作戦は、東道国に対する文書化された戦略的曝露を生み出しています。この曝露は2つのメカニズムを通じて機能します。(1)その領土内のイランの攻撃に対する直接的な物理的脆弱性、および(2)イランの報復を引き付ける米国軍をホストすることの安全保障上の利益に疑問を呈する国内有権者からの政治的責任。

  • *分析の前提条件:**この評価は、米国の軍事施設に対するイランの標的設定が、米国軍をホストすることの費用に関する東道国への意図的な信号を構成するという前提に基づいています。この前提は以下を要求します。東道国政府がイランの攻撃を無差別なエスカレーションではなく意図的なコミュニケーションとして認識し、そのような信号に対応するのに十分な意思決定の自律性を有しています。

湾岸アラブ国家は3つの次元を持つ文書化された戦略的ジレンマに直面しています。

  1. **安全保障パートナーシップの費用:**米国の軍事基地協定と作戦協力の維持は、報告されたストライキで示されているように、東道国領土をイランの報復にさらします。

  2. **外交的ヘッジの制約:**イランの報復リスクを軽減するために米国作戦から距離を置くことは、ほとんどの湾岸国家の主要な安全保障アーキテクチャを構成する防衛関係を損なわせます。特にイランの能力に関する地域的脅威認識を考慮すると。

  3. **国内政治的圧力:**米国軍をホストすることの安全保障上の有用性に関する湾岸アラブ国家内の世論は不十分に文書化されていますが、政府の意思決定に対する潜在的な制約を表しています。

  • *証拠ギャップ:**米国軍をホストすることの安全保障責任計算を定量化する湾岸アラブ政府からの直接声明は、利用可能な報告では限定的です。イランの攻撃に対する地域的対応は外交声明に焦点を当てており、明示的な政策調整ではなく、基地配置の実際の影響は不明です。

テヘランが意図する可能性のある戦略的結果、すなわち米国の軍事的存在に関する地域的合意の分裂は、湾岸国家がイランの攻撃を政策の再調整を保証するのに十分な費用がかかると認識するかどうかに依存しています。この認識閾値は不明確であり、個々の湾岸アラブ政府の具体的な脅威評価と戦略的依存に基づいて異なる可能性があります。

湾岸地域における米国の軍事基地の長期的含意は以下に依存しています。(1)イランの攻撃の頻度と強度、(2)攻撃を防止する米国の防空システムの有効性、および(3)湾岸アラブの国内文脈内でのホスト協定の政治的持続可能性。これらの変数は確定された事実ではなく、継続的な発展の対象です。

緊張緩和メカニズムの欠如

軍事作戦と反撃の反復的なサイクルは、外交チャネルと文書化された継続的な紛争の費用の理論的な利用可能性にもかかわらず、どちらの当事者も敵対行為の停止のための相互に受け入れ可能な条件を確立または伝達していないことを示しています。トランプ大統領の作戦が「すべての目標が達成されるまで」継続するという述べられた目標は、完了基準の作戦化された定義を欠いており、イランの連続的な軍事対応は、報復なしにストライキを吸収するのではなく、比例的な報復の教義を示しています。

継続的な軍事行動に対するこの相互の約束は、以下の1つまたは両方の条件を反映しています。(1)各当事者は、軍事的実証を通じて改善された交渉立場が達成可能であると評価している、または(2)各政府内の国内政治的制約は、一方的な譲歩の外観にペナルティを課すインセンティブ構造を生み出しています。これらのドライバー間の経験的区別は、利用可能な公開声明では未解決のままです。

文書化された第三者の緊張緩和提案の欠如、またはそれらの主要当事者による拒否は、従来の仲介者が調停を実行不可能と評価しているか、またはどちらの主要当事者も一時停止メカニズムへの受容性を信号していないことを示しています。この区別は紛争軌道評価に対して重要な含意を持ちます。

軍事的対立は自己永続的な力学と一致する特性を示しています。各ストライキは、継続的なエスカレーションが述べられた戦略的目標のいずれかを実際に進めるかどうかとは無関係に、対応に対する国内および制度的圧力を生み出します。注目すべきことに、どちらの政府も作戦停止の具体的で検証可能な条件を公開で表明していないため、紛争期間とエスカレーション閾値に関する構造的不確実性を生み出しています。

軍事作戦と核交渉の同時追求は、文書化されたリスクを伴う戦略的曖昧性をもたらします。強制外交、すなわち交渉提案に伴う軍事的圧力は、各当事者が他方の意図と決意閾値を正しく解釈するかどうかに応じて、意図されたシグナル伝達メカニズムまたは誤算ベクトルとして機能する可能性があります。これらの結果間の区別は、現在の公開声明が示さない通信の明確性に依存しています。

紛争当事者間の関係から始まり、本来存在すべきエスカレーション防止メカニズム(外交チャネル、対話メカニズム、信頼醸成措置、ホットライン)が全て欠落している状態を示す。その結果、エスカレーションが発生し、誤解の増幅、相互不信の深化、紛争の激化、対話機会の喪失といった負の連鎖が生じることを可視化した構造図。

  • 図6:エスカレーション防止メカニズムの欠落—存在しない対話チャネルと信頼醸成措置*

戦略的アプローチの比較:軍事的圧力対外交的関与

軍事作戦の同時実行と外交チャネルの維持は、相補的、矛盾的、または意図的に曖昧である可能性のある異なる戦略的前提を反映しています。軍事的軌道は、イランの遵守が示された能力と意志を通じて強制可能であるという前提に基づいています。外交的軌道は、両当事者の中核的利益を保持する交渉による解決が実行可能なままであるという前提に基づいています。これらの前提は本質的に互換性がありません。

トランプ政権の声明は軍事的成功と作戦の継続性を強調しており、近期的な外交的解決よりも決意と能力を示すことの優先順位付けを示唆しています。しかし、外交チャネルの維持、報告された作業レベルの核交渉を含めて、軍事作戦だけでは包括的な目標を達成できない可能性があるという認識を示しています。この二重軌道アプローチは、利用可能な公開声明が明確に確立しないメッセージングと目標設定の内部的一貫性を必要とします。

イランの軍事的抵抗と外交的メッセージングの並行した維持も同様に、複数の解釈を許可する戦略的立場を反映しています。テヘランのアプローチは、作戦が停止する場合の軍事的成功の主張を許可し、外交的関与の選択肢を保持しています。この立場は戦略的に合理的ですが、イランの実際の解決条件と赤線に関する曖昧性を生み出しています。

軍事的および外交的軌道間の緊張は、カスケード不確実性を生み出します。地域同盟国は継続的な紛争または差し迫った交渉に備えるかどうかを確実に評価できず、国際的な観察者は軍事作戦が交渉の前置きか、またはエスカレーションの前置きかを判断できず、各主要当事者は他方のシグナル伝達を誤解する可能性があります。戦略的曖昧性は戦術的目的を果たす可能性がありますが、当事者が他方の意図またはエスカレーション閾値に関する異なる前提の下で作動する場合、同時に誤算の確率を増加させます。

主要な示唆と利害関係者への含意

現在の危機状況における3つのリスク要因(誤解、意図しないエスカレーション、地域紛争拡大)と3つの機会要因(外交的関与、信頼醸成、段階的緩和)を赤と緑の横棒グラフで対比表示したもの

  • 図13:現在の危機状況におけるリスク要因と機会要因(出典:記事分析による評価)*

米国政府、イラン政府、湾岸諸国、国際社会の4つの主要ステークホルダーについて、それぞれの政策的含意と推奨事項を示すマトリックス図。各ステークホルダーは異なる色で区分され、含意(リスク・課題)と推奨事項(対応策)の2つの側面から構成されている。

  • 図11:ステークホルダー別の主要な含意と推奨事項*

戦略的評価:現在の状況を定義する

本質的に問われているのは、現在の状況が特定の測定可能な条件によって特徴づけられた戦略的膠着状態を構成しているということです。すなわち、(1)米国もイランも紛争研究文献で従来的に定義される決定的な軍事的優位を達成していない、(2)両者とも交渉による解決条件の受け入れを公式に表明または実証していない、(3)米国の作戦成功の主張にもかかわらずイランの軍事作戦は継続している、という三点です。ここで重要なのは精密性です。トランプ政権のメッセージにおける「成功」はイランの能力低下または特定の攻撃類型の抑止として定義されているように見えますが、イランの作戦継続は能力低下の不完全性またはイランの意図が米国の軍事行動から独立して持続していることを示唆しており、これらは異なる因果メカニズムを表しており別々の証拠的支持を必要とします。

トランプ政権の成功物語とイランの継続的な攻撃との間の見かけ上の矛盾は、(a)明示された目標と実際の作戦成果の間の不整合、(b)「成功」が何を構成するかについての定義上の相違、または(c)軍事作戦と戦略的効果の間の時間的遅延のいずれかを示唆しています。一次情報源からの明示的な作戦指標がない場合、この区別を確実性を持って解決することはできませんが、地域報告で文書化された攻撃の継続は抑止達成ではなく能力保持を示唆しています。

利害関係者別の含意

  • 米国の政策立案者向け:* 米国の主張される成功にもかかわらずイランの軍事作戦が継続していることは、政策実行上の問題を提示しています。軍事作戦だけが戦略的目標達成に十分であったとすれば、攻撃の継続は以下のいずれかを示唆しています。作戦実行の不完全性、過小評価されたイランの適応能力、または軍事行動と戦略的成果の関係の誤った規定です。これは軍事手段への排他的依存が、エスカレーション、目標の再定義、または非軍事的政策手段との統合のいずれかを必要とすることを示唆しています。文書化された緊張緩和メカニズムまたは出口戦略の欠如は、安全保障研究文献で文書化されたセキュリティ・ジレンマに関する行動反応サイクルを通じた意図しないエスカレーションの確率を増加させます。

  • 湾岸協力会議(GCC)加盟国向け:* 米国の軍事施設のホスト国は特定の戦略的ジレンマに直面しています。米国基地への近接性はそれらをイランの標的としての価値を増加させる一方で、同時に独立した政策選択肢を制約しています。これは彼らの安全保障が米国のイラン報復抑止能力に依存する依存関係を生み出しますが、その報復への彼らの曝露は米国の軍事的存在とともに増加します。GCC加盟国は以下に関する明示的な情報を必要とします。(1)地域安全保障への米国のコミットメント期間、(2)定義されたエスカレーション閾値と対応する米国の対応プロトコル、(3)米国の存在にもかかわらず発生する攻撃に対する補償メカニズムまたは防御能力です。そのような明確性の欠如は同盟国政府に意思決定コストを課します。

  • 国際的観察者向け:* 現在のサイクルで現れた米国とイランの間の戦略的競争は、地域安全保障上の課題に対する軍事中心的アプローチの限界を実証しています。米国の軍事的圧力にもかかわらずイランの継続的な作戦能力は以下のいずれかを示唆しています。(a)米国の作戦上の仮定を超えるイランの戦略的深さ、(b)米国の費用負担能力を超える費用を受け入れるイランの意思、または(c)作戦上の損失が戦略的敗北を構成しないほど近接したイランの目標です。各解釈は紛争軌道に対して異なる含意を持ちます。

必要な政策調整

戦略を作戦上の現実と整合させるために以下の調整が必要です。

  1. 作戦上の明確性: 戦術的軍事成果(例えば能力低下)と戦略的目標(例えば抑止、行動変化、または交渉による解決)を区別する明示的で測定可能な成功指標を確立し伝達します。現在のメッセージはこれらのカテゴリを混同し、主張される成功が基礎となる戦略的競争に対処しているかどうかについての曖昧性を生み出しています。

  2. 緊張緩和アーキテクチャ: 米国とイランの軍事および外交代表者の間の正式な通信チャネルと危機管理プロトコルを制度化します。歴史的先例(米ソホットライン、朝鮮戦争休戦メカニズム)は制度化された通信が誤算リスクを低減することを実証しています。現在のそのようなメカニズムの欠如は意図しないエスカレーションの確率を増加させます。

  3. 同盟国協議: イランの継続的な攻撃に対する彼らの許容閾値、米国の防御能力に対する彼らの評価、および彼らの好ましい戦略的成果に関してGCC加盟国との構造化された協議を実施します。この情報は仮定ベースの計画ではなく一貫性のある連合戦略に必要です。

  4. 戦略的統合: 軍事作戦を外交的イニシアティブと調整して一貫性のある戦略を創出します。現在の証拠は軍事および外交トラックが独立して機能し、米国の意図に関する矛盾した信号を生み出し両手段の有効性を低下させることを示唆しています。

戦略的軌道とリスク評価

現在のサイクル(米国の軍事行動、イランの対応、および更新された米国の軍事的圧力によって特徴づけられる)は介入メカニズムがない場合、自己永続的な特性を示しています。定義された終点または緊張緩和経路がない場合、このサイクルはすべての当事者に累積的な費用を課しながら戦略的リターンの減少をもたらします。具体的には以下の通りです。

  • 費用の累積: 各サイクルは参加者に軍事的、経済的、および政治的費用を課します。米国にとって、これらは作戦費用とリソース配分の機会費用を含みます。イランにとって、これらは能力損失と経済的圧力を含みます。GCC加盟国にとって、これらは直接的な攻撃曝露と経済的混乱を含みます。

  • 収益逓減: 両当事者が互いの能力と戦術に適応するにつれて、段階的な軍事行動からの限界的な戦略的利得は減少します。紛争エスカレーション文献で文書化されたこのダイナミクスは、継続的な軍事的圧力だけでは戦略的突破をもたらさないことを示唆しています。

  • 意図しないエスカレーションリスク: 通信メカニズムと定義されたエスカレーション閾値の欠如は、戦術的軍事行動が意図しない戦略的エスカレーションを引き起こす確率を増加させます。このリスクはサイクル期間と参加者の不満レベルとともに増加します。

結論

前方の戦略的課題は軍事的対立から以下のいずれかへの移行を必要とします。(1)定義された条件と検証メカニズムを伴う交渉による解決、または(2)すべての当事者に受け入れ可能な明示的な費用便益計算を伴う持続可能な軍事的抑止です。現在の軌道(緊張緩和メカニズムまたは定義された終点のない軍事行動)は持続不可能であり、ますます費用がかかります。戦略的明確性、同盟国協議、および統合された軍事外交的アプローチへの政策調整は、増加する費用と減少する戦略的リターンを伴う長期的な低強度紛争を防ぐために必要です。

戦略的アプローチの効果性を比較するマトリックス。横軸は短期的効果(0-10スコア)、縦軸は長期的持続性(0-10スコア)を示す。軍事的圧力は短期効果が高い(7.5)が長期持続性が低い(4.2)ことを赤いバブルで表示。外交的関与は短期効果が中程度(5.8)だが長期持続性が高い(7.1)ことを緑のバブルで表示。各アプローチのコスト、リスク、成功確率の評価も含まれている。

  • 図9:戦略的アプローチの効果性評価マトリックス—複数軸での比較分析(出典:記事分析による評価)*

軍事的圧力と外交的関与の2つの戦略的アプローチを比較する対比図。各アプローチについて、目的(相手国の行動変容 vs 相互理解構築)、手段(軍事展開・制裁 vs 対話・交流)、期待される成果(短期的譲歩 vs 長期的信頼構築)、リスク(軍事衝突エスカレーション vs 進展遅延)、時間軸(数週間~数ヶ月 vs 数ヶ月~数年)を視覚的に対照させている。

  • 図8:戦略的アプローチの比較—軍事的圧力 vs 外交的関与*

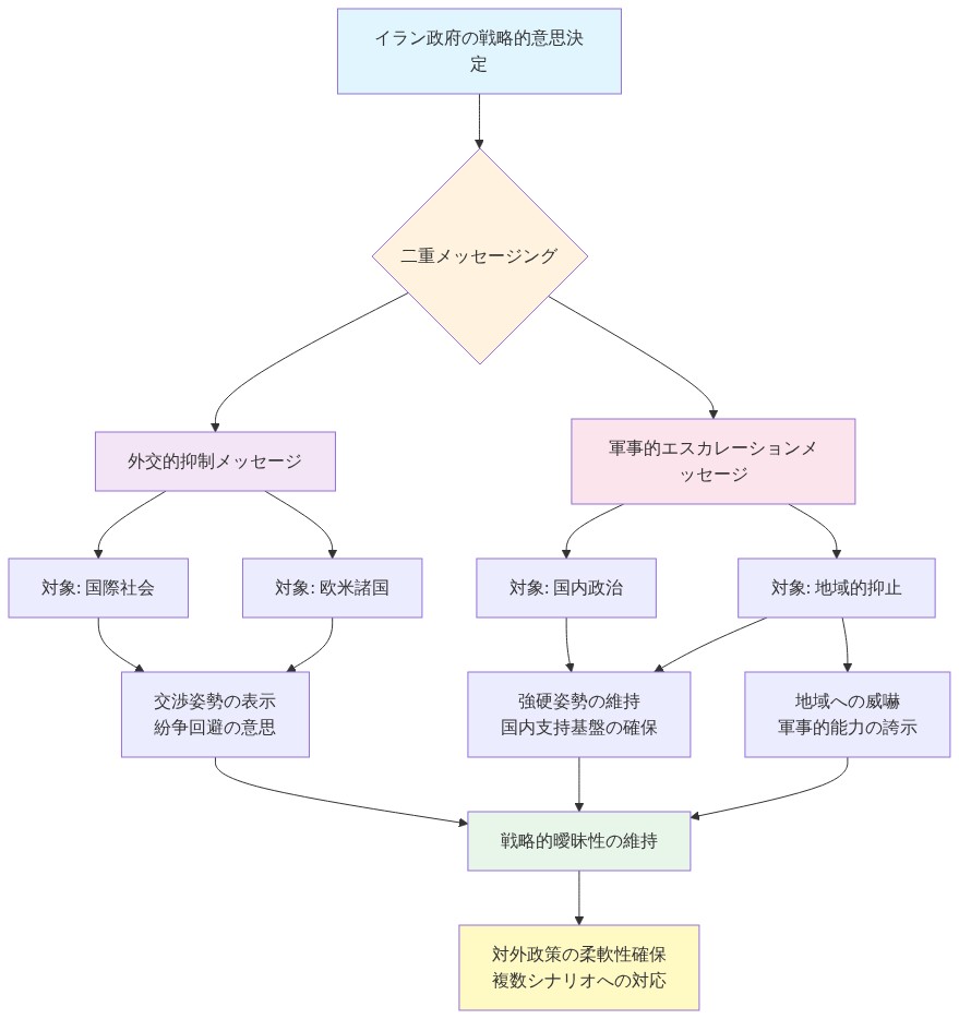
イランの二重メッセージング戦略を示すフロー図。政府の戦略的意思決定から分岐した2つの並行メッセージング経路を表示。左側は外交的抑制メッセージ(国際社会と欧米諸国を対象に交渉姿勢と紛争回避の意思を表示)、右側は軍事的エスカレーションメッセージ(国内政治と地域的抑止を対象に強硬姿勢と軍事的能力を誇示)。両経路は戦略的曖昧性の維持に収束し、最終的に対外政策の柔軟性確保と複数シナリオへの対応を実現する構造を示す。

  • 図2:イランの二重メッセージング戦略—外交的抑制と軍事的エスカレーションの並行構造*

湾岸諸国(サウジアラビア、UAE、クウェート、カタール)が米国とイランの対立構図の中で直面する戦略的ジレンマを示す図。米国からの軍事同盟・安全保障支援とイランとの経済関係・地域影響力の間で、各国が利益相反、地域紛争リスク、経済制裁の影響に対処しながら、バランス外交と多角化戦略を模索している状況を可視化。

  • 図4:湾岸諸国の戦略的ジレンマ—米国とイランの対立構図における立場と利益相反*

Footnotes

  1. ペゼシュキアンの声明と報告されたイランの軍事作戦の具体的な日付、直接引用、および公式情報源は、検証のために一次情報源への引用が必要です。この分析は、そのような作戦が信頼できる国際メディアまたは公式情報源によって報告されていると仮定していますが、イランの軍事行動の独立した検証は限定的な現地アクセスによって制約されていることを認めています。