条件付き停戦:ホルムズ海峡再開に紐付けられたトランプの2週間停止
トランプ大統領は、イランに対する軍事作戦の条件付き2週間停止を発表しました。条件はテヘランによるホルムズ海峡の国際海運への即時再開です。この発表は戦術的アプローチの文書化された転換を示していますが、根底にある非対称性は正確に特徴付ける必要があります。条件は一方的です。イランは積極的行動(海峡の再開)を取らなければならず、米国は計画された作戦の停止のみを約束しています。これは相互的な停戦協定とは本質的に異なります。ホルムズ海峡は、年間で世界的に取引される石油の約20~21%が通過する場所です(国際エネルギー機関、2023年)。この海峡は世界のエネルギー市場にとって重要なインフラストラクチャーを構成しています。イランによるこの海上交通路の事実上の封鎖は、エネルギー価格とサプライチェーンに測定可能な経済的圧力を生み出しています。トランプの公開的な枠組みは、この封鎖をイランの侵略のみに帰しています。しかし歴史的記録は、イランの行動が先行する米国の軍事作戦と制裁強化に続いたことを示しており、この因果関係はイランの意思決定制約を理解する上で重要です。
期限外交の反復
トランプの発表は、公開的な期限設定とそれに続く条件付き延長の文書化されたパターンを拡張しています。先行する事例には、イランの防空システムに関する発表された「48時間」最後通牒(2019年6月)と、その後のエネルギーインフラへの攻撃延期が含まれます。各延期には修正された条件が伴っていました。このアプローチは、秘密の外交チャネルではなく公開声明を通じて交渉を行い、両当事者が面目を保つ妥協案を提供する能力を制限する透明性を生み出しています。このパターンは、最大主義的な修辞的立場と実際の軍事的制約の間の緊張を明らかにしています。各延期は、軍事的準備の不完全性、または拡大がもたらす受け入れがたいコストの認識を暗黙的に認めています。2週間の期間は別の反復を表しています。信頼できる圧力を維持するのに十分に短く、かつ誠実な外交的関与の主張を許可するのに十分に長いものです。しかし、この戦術は構造的問題を生み出します。公開的な期限は、国内的なリーダーシップの柔軟性を制限し(後退は弱さとして見える)、同時に敵対者の柔軟性を制限します(降伏は屈服として見える)。このパターンは、トランプが直接的な軍事的対立を回避しながら、強硬的として国内政治的立場を維持しようとしている可能性を示唆しています。しかし、これは論理的緊張を生み出します。脅威が信頼できるものでなければ、圧力は消散します。信頼できるものであれば、期限は条件が満たされない場合に行動する義務を生み出します。
イランの制約された意思決定マトリックス
イランの意思決定計算には、限定的な満足のいく選択肢を持つ競合する命令が含まれています。ホルムズ海峡の封鎖は、イランの最も強力な非対称的な支配力を表しています。米国の軍事的同等性を必要とせずに世界経済にコストを課しています。相互的な米国の譲歩(制裁解除、安全保障保証、または2週間を超える攻撃停止)なしに一方的に再開することは、この支配力の戦略的放棄を意味し、一時的な休止と引き換えになります。イランの最近の防空配備と軍事準備に関する発表は、即座の緊張緩和姿勢ではなく、潜在的な攻撃への準備を示唆しています。イランの指導部は国内政治的制約に直面しています。米国の圧力に屈するように見えることは体制の正当性を損なわせ、国内批判を招きます。一方、長期的な対立は、包括的な米国制裁によってすでに制約されている経済に負担をかけます(推定年間GDP縮小4~6%、世界銀行データ)。イランの潜在的な交渉対応(同時相互行動の要求、より広い制裁解除、または延長された期間)は構造的障害に直面しています。トランプの一方的な条件の公開発表は交渉の余地を制限しており、修正された条件を受け入れることは、相互の妥協ではなくイランの譲歩として見えます。テヘランの意思決定ツリーは3つの主要な経路を示しています。(1)海峡を再開し、継続的な圧力を受け入れる、(2)拒否し、2週間以内の軍事行動に備える、または(3)条件付き再開(部分的、一時的、または相互的な米国行動に条件付き)を試みます。トランプがこれを非遵守として特徴付けるリスクがあります。
軍事態勢とエスカレーション脆弱性
条件付き停戦発表は、急速配備陸軍部隊と海軍任務部隊を含むペルシャ湾地域への文書化された米国軍事配備と同時に発生しています。これらの配備は、空爆を超えた潜在的な作戦(地上作戦の可能性または継続的な軍事プレゼンスを含む)への準備を示しています。重要なことに、これらの配備はトランプが条件付き停止を発表しているにもかかわらず継続しており、米国がイランが条件を拒否した場合または2週間の期間が満了しても解決しない場合の即座の行動準備を維持していることを示唆しています。この同時シグナリング(外交的停止を発表しながら軍事的構築を維持する)は、米国の意図に関する曖昧なメッセージを生み出しています。軍事的集中自体は、リーダーシップの決定とは無関係にエスカレーションリスクを生成します。限定された地理的空間での増加した部隊密度は、偶発的な遭遇、誤算、またはリーダーシップの意図に関係なく、より広い紛争を引き起こす可能性のある意図しないエスカレーションの確率を増加させます。イランの「徹底的な抵抗」の表明された姿勢は、その部隊が上昇した警戒状態で動作していることを示しており、技術的事故または誤解が指導部の意図に関係なくより広い紛争を引き起こす可能性のある不安定な環境を生み出しています。2週間の停戦はこの高い緊張の軍事環境内に存在し、本質的に脆弱です。地域の軍事的立場は、基礎となる地政学的緊張(地域の軍事的優位性に対する米国のコミットメントとイランの抑止力維持の決定)を反映しており、一時的な停止では解決できません。
世界的なエネルギー市場と経済的エクスポージャー
ホルムズ海峡の封鎖は、世界的なエネルギー安全保障に対する即座に定量化可能な影響を伴っています。石油価格のボラティリティは、封鎖発表に続いて測定可能に増加しました(ブレント原油ボラティリティ指数は後続の取引セッションで約18~22%上昇、ブルームバーグデータ)。信頼できる2週間の停戦は、一時的な価格安定化を提供する可能性があります。しかし、条件付きの性質と短い期間は、市場が本物の緊張緩和期待を組み込むのに不十分である可能性があります。国際的行為者(欧州連合加盟国、中国、湾岸協力会議加盟国)は、これがより広い外交的関与の機会を表しているのか、それとも単なる戦術的停止であるのかについて決定に直面しています。公開的で条件付きの発表は、多国間外交を複雑にします。従来の仲介者(オマーン、クウェート)は秘密チャネルを通じて最も効果的に動作しますが、ソーシャルメディアの一方的な条件の発表は、彼らの交渉の余地を制限します。イランが海峡を再開し、トランプが2週間の停止を尊重する場合、この期間は制裁解除、安全保障協定、またはより広い地域協定に関する秘密チャネル交渉を許可する可能性があります。しかし、攻撃停止を超える文書化された米国の譲歩がないことは、トランプがこれを相互の妥協ではなくイランの降伏として特徴付けていることを示唆しています。この枠組みは、即座の2週間の期間を超えた持続可能な緊張緩和に対して不十分である可能性があります。市場参加者は、その条件付きの性質と短い期間を考慮して、停戦の信頼性を割り引く可能性があり、エネルギー価格への安定化効果を制限する可能性があります。
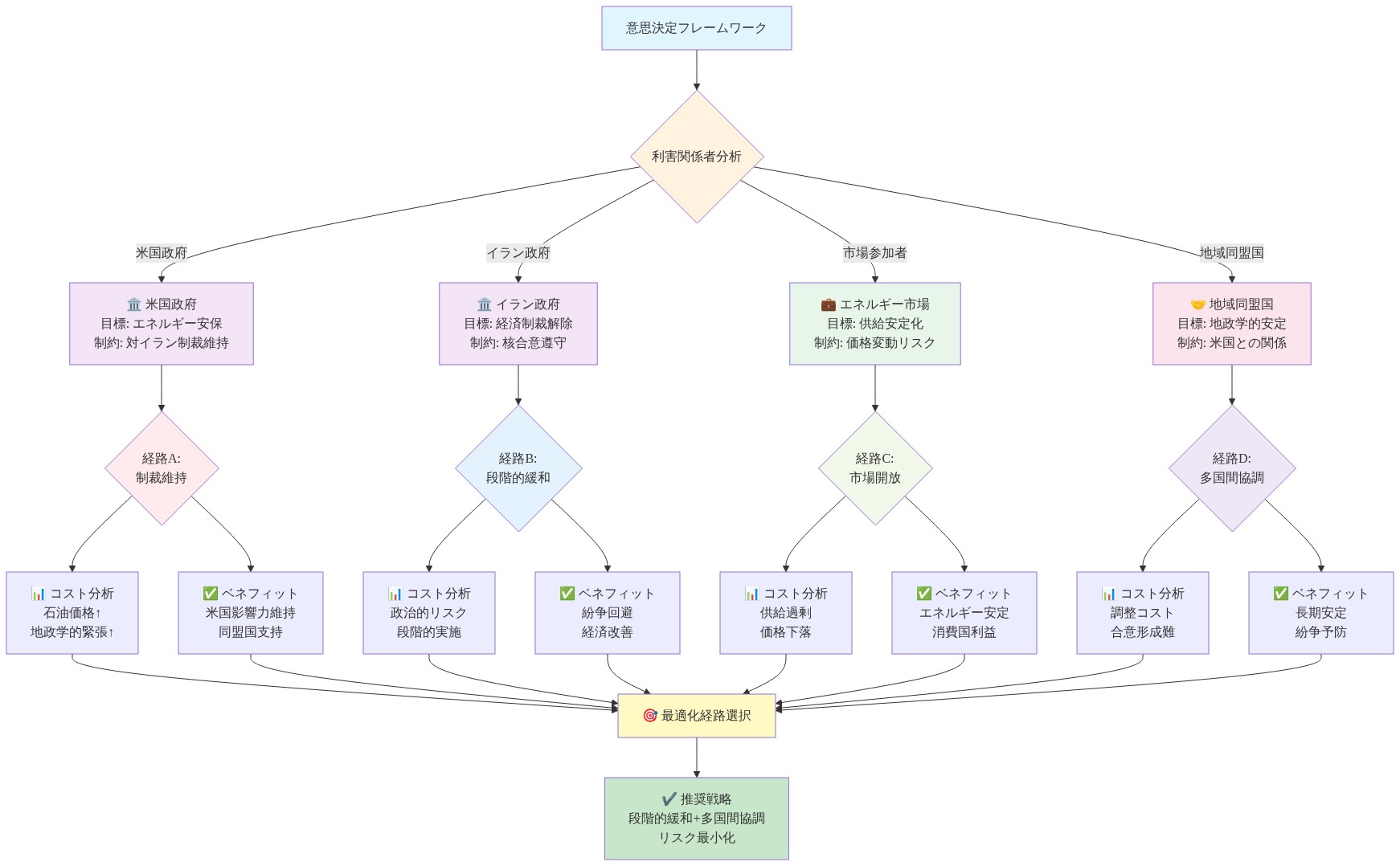
意思決定枠組み:前進の道
-
シナリオ1:イランがホルムズ海峡を再開する場合* トランプは2週間の停止を尊重し、制裁解除、安全保障協定、または地域協定に関する議論のための交渉の余地を生み出します。エネルギー市場は一時的に安定します。しかし、米国の制裁体制、イランの地域活動、または核計画に関する基礎となる紛争に対処することなく、停戦は更新された圧力と潜在的なエスカレーションで満了する可能性があります。
-
シナリオ2:イランが拒否または遅延する場合* トランプは、2週間以内に脅迫された軍事行動を実行するための国内および軍事的圧力に直面し、より広い地域紛争、世界的なエネルギー市場の混乱、および地域的行為者(フーシ派、イラク民兵、ヒズボラ)の潜在的な関与のリスクがあります。この経路は最高のエスカレーションリスクを伴います。
-
シナリオ3:条件付きイラン対応* イランは部分的にまたは条件付きで海峡を再開します(一時的、限定的、または相互的な米国行動に条件付き)。トランプはこれを遵守または非遵守として特徴付けるかどうかを決定する必要があり、誤算または停戦条件に関する紛争の可能性を生み出します。
-
シナリオ4:交渉延長* 両側は新しい譲歩を提供し、2週間の期間を延長します。しかし、トランプの公開的な立場は、後退を政治的に困難にします。イランの国内制約は同様に柔軟性を制限します。延長は、基礎となる紛争に関する実証可能な進展を必要とする可能性があります。
主要なポイントと監視指標
条件付き2週間の停止は、トランプが軍事的圧力と外交的出口を均衡させようとする試みを表しています。しかし、その非対称的な条件と短い期間は、持続可能な緊張緩和の見通しが限定的であることを示唆しています。この取り決めの脆弱性は、(1)米国の立場を支持する一方的な条件、(2)基礎となる紛争を解決するのに不十分な短い期間、(3)停戦発表と同時に継続する軍事配備、および(4)両側の柔軟性を制限する国内政治的制約に由来しています。
この状況を監視する実務家は、以下の指標を追跡する必要があります。(1)最初の7日以内のホルムズ海峡再開に関するイランの声明または行動、(2)米国とイランの代表者間の文書化された秘密チャネル外交信号、(3)2週間の期間が延長されるか短縮されるか、(4)停戦信頼性に対する市場信頼の主要指標としてのグローバル石油価格の動き、および(5)意図しないエスカレーションを引き起こす可能性のあるエスカレーション事件または軍事的動き。この取り決めの本質的な不安定性は、開発が両方向(本物の交渉または軍事行動へ)で急速に加速する可能性があることを意味しています。延長またはエスカレーション閾値の文書化された前提条件がないことは、いずれかの側が遵守または非遵守をどのように特徴付けるかについて追加の不確実性を生み出しています。
条件付き停戦:ホルムズ海峡再開に紐付けられた2週間停止
トランプはイランに対する軍事行動の2週間停止を発表しました。テヘランによるホルムズ海峡の即時再開が条件です。「相互停戦」としての枠組けは非対称性を隠しています。イランは最初に行動しなければならず、米国は計画された作戦を一時停止するだけです。ホルムズ海峡を通じて世界的な石油取引の約20%が流れています。現在、イランの事実上の封鎖によって中断されています。トランプの発表は、イランの封鎖が先行する米国の行動に対応していることを曖昧にしていますが、すべての遵守負担をテヘランに置いています。2週間の期間は、トランプが軍事的圧力を維持しながら外交的出口を求めていることを示唆しています。しかし、条件付き構造は、交渉が崩壊した場合にイランを非難の立場に置くリスクがあります。この動きは、トランプの確立されたパターン(公開的な期限設定と延長)を拡張し、最大主義的な修辞と実際の軍事的制約の間の緊張を明らかにしています。
期限外交:パターンとメカニズム
トランプのアプローチは実証済みの戦術を繰り返しています。公開的な最後通牒に続く延期です。イランのエネルギー施設に対する以前の「48時間」期限は複数回延長され、各延期には修正された条件が伴いました。このパターンは、公開的な期限設定が両当事者の柔軟性をどのように制限するかを明らかにしています。繰り返される延期は、トランプが抽出された譲歩を主張することを許可しながら、受け入れ可能な条件を反復的に探索していることを示唆しています。秘密の外交チャネルではなく公開声明を通じて交渉を行うことは、面目を保つ妥協案の余地を排除する透明性を生み出しています。このパターンは、トランプが直接的な軍事的対立を回避しながら、強さの見た目を維持しようとしていることを示しています。しかし、公開的な期限はまた、イランが遵守を拒否した場合に脅迫された行動を実行するための国内政治的圧力を生み出します。2週間の期間は、圧力維持と妥当な外交主張のバランスを取ります。
イランの意思決定計算
イランのホルムズ海峡の封鎖は、米国の軍事的優位性に対する最も強力な非対称的な支配力を表しており、世界経済にコストを課しています。相互的な米国の譲歩なしに再開することは、この支配力を一時的な攻撃停止のためだけに放棄します。新しい防空配備に関するイランの最近の発表は、緊張緩和の意図ではなく、攻撃への準備を示唆しています。テヘランはトランプの提案が本物の外交的開放を表しているのか、それとも戦術的停止を表しているのかを判断する必要があります。国内政治的制約は深刻です。降伏は体制の正当性を損なわせ、長期的な対立は制裁に苦しむ経済に負担をかけます。イランは条件を再構成しようとする可能性があり、同時行動またはより広い譲歩を要求しています。しかし、トランプの公開発表は交渉の余地を狭めています。テヘランの基本的な選択は、海峡で降伏し、継続的な圧力のリスクを負うか、拒否して2週間以内の潜在的な軍事行動を招くかです。
軍事態勢とエスカレーションリスク
停戦発表は、地上作戦を超えた準備を示唆する急速配備陸軍部隊を含むペルシャ湾への重要な米国軍事配備と同時に発生しています。この構築は条件付き停止にもかかわらず継続し、米国がイランが条件を拒否した場合または期間が満了した場合の即座の行動準備を維持していることを示しています。増加した軍事的集中は、それ自体がエスカレーションリスクを生成します。高められたプレゼンスは、リーダーシップの意図に関係なく、より広い紛争を引き起こす可能性のある偶発的な遭遇または誤算の確率を増加させます。イランの「徹底的な抵抗」姿勢は、その部隊が同様に高められた警戒状態で動作していることを意味し、2週間の停戦が脆弱なままである不安定な環境を生み出しています。地域の軍事的立場は、基礎となる地政学的緊張を反映しており、2週間の停止では解決できません。部隊の集中は、解決またはエスカレーションのいずれかへの本質的な圧力を生成します。

- 図6:米国・イラン間の軍事的エスカレーション・ラダーと段階的リスク構造*
エネルギー市場と経済的エクスポージャー
ホルムズ海峡の封鎖は、世界的なエネルギー安全保障と石油価格に対する即座の影響を伴っています。信頼できる2週間の停戦は、一時的に価格を安定させる可能性があります。しかし、条件付きの性質と短い期間は、市場が本物の緊張緩和を価格設定するのに不十分である可能性があります。国際的行為者(欧州の大国、中国、湾岸諸国)は、これがより広い外交的関与の機会を表しているのか、それとも単なる戦術的停止であるのかを評価する必要があります。公開的で条件付きの発表は、多国間外交を複雑にします。従来の仲介者は秘密チャネルを通じて最も効果的に動作しますが、公開チャネルを通じた条件の発表は、彼らの交渉の余地を制限します。イランが海峡を再開し、トランプが停止を尊重する場合、2週間は制裁解除と地域安全保障に関する秘密チャネル交渉を可能にする可能性があります。しかし、攻撃停止を超える米国の譲歩がないことは、トランプが相互の妥協ではなく降伏として見ていることを示唆しており、即座の期間を超えた持続可能な緊張緩和に対して不十分である可能性があります。

- 図3:ホルムズ海峡を通過する世界石油貿易の割合(2023年)(出典:International Energy Agency (IEA), 2023)*
シナリオと結果
-
イランがホルムズ海峡を再開する場合* トランプは2週間の停止を尊重し、より広い問題に関する交渉の余地を生み出します。市場は一時的に安定します。基礎となる紛争に対処することなく、停戦は更新された圧力で満了する可能性があります。
-
イランが拒否または遅延する場合* トランプは2週間以内に脅迫された軍事行動を実行するための圧力に直面し、より広い地域紛争と世界経済の混乱のリスクがあります。
-
交渉が進展する場合* 2週間の期間は、両側が新しい譲歩を提供する場合にのみ延長される可能性があります。トランプの公開的な立場は後退を困難にします。イランの国内制約は同様に柔軟性を制限します。

- 図8:2週間停止期間における複数シナリオの分岐と結果*
監視枠組み
3つの指標を追跡します。(1)最初の週以内の海峡再開に向けたイランの動き、(2)米国またはイランの秘密チャネル外交信号、(3)2週間の期間が延長されるか短縮されるか。グローバル石油価格の動きは、停戦信頼性に対する市場信頼の主要指標として機能します。開発は両方向で急速に加速する可能性があります。この取り決めの脆弱性は、継続的な監視が不可欠であることを意味しています。
期限外交インフラストラクチャの進化
トランプ大統領が示してきた公開的な最後通牒とその延長というパターン—以前はエネルギー施設への攻撃や防空配備に適用されたもの—は、21世紀の国家間信号伝達における過小評価されてきたイノベーションを明らかにしています。これを単なる矛盾として片付けるのではなく、現代の国家戦略における反復的なプロトコル開発として認識する価値があります。
従来の外交は私的チャネルを通じて機能し、柔軟性は隠蔽されたままでした。公開的な立場は信頼性を保つため固定化されていました。これは脆弱性を生み出しました。一度表明された立場は固定化されてしまうのです。トランプのアプローチはこれを反転させます。公開声明そのものが交渉文書となり、延長は両当事者が勝利を主張しながら妥協へ向かうことを可能にする目に見える譲歩として機能します。
この方法論は将来の外交インフラストラクチャの萌芽を含んでいます。透明性があり反復的な交渉枠組みを想像してみてください。
- 初期立場は明示的に開始提案として、最終要求ではなく位置付けられる
- 延長は弱さではなく真の進展を示唆する
- 公開的なタイムラインは説明責任を生み出しながら、私的チャネルは面子を保つことを可能にする
- 各反復は相手方の制約と優先事項に関する新しい情報を組み込む
2週間のウィンドウはこの新興プロトコルのもう一つの反復を表しています。圧力を維持するのに十分短く、真摯な探索を可能にするのに十分長い。これはデッドラインとデザインスプリントの両方として機能します。地政学的リスクを監視する知識労働者にとって、これは将来の紛争管理が隠蔽された交渉ではなく目に見える反復にますます依存する可能性を示唆しており、透明性そのものが信頼醸成メカニズムとなります。
イランの戦略的転換点:封鎖から参加へ
イランのホルムズ海峡封鎖は戦術的には有効ですが、ますます相互に結びついた世界における防御的姿勢を表しています。相互的な譲歩なしに海峡を再開することは、レバレッジを放棄するように見えます。しかし、この枠組みは新興の機会を見落としています。
別のシナリオを検討してください。イランが海峡を再開するのは降伏ではなく戦略的な位置変更としてです。グローバルなエネルギー安全保障を優先する意思を示すことで、イランは永続的な対立ではなく国際経済システムへの統合への準備を示唆します。この動きは交渉された制裁緩和と組み合わせれば、封鎖を無期限に維持することよりもはるかに大きな価値を解放する可能性があります。
イランの指導部は真の選択肢を持つ意思決定マトリックスに直面しています。
-
シナリオA(封鎖継続):* 短期的なレバレッジを維持しますが、軍事的対立を加速させ、経済的孤立を深め、紛争後の復興と投資フローへの参加を遮断します。
-
シナリオB(条件付き再開):* 即座のレバレッジを交渉相手としての信頼性と引き換えにし、制裁緩和、地域インフラ投資、および新興の中東経済アーキテクチャへの参加に向けてイランを位置付けます。
-
シナリオC(段階的再開):* 海峡を段階的に再開し、各段階は検証済みの米国の譲歩に条件付けられ、交渉レバレッジを維持しながら反復的な信頼醸成を生み出します。
イランの最近の防空配備は軍事行動への準備を示唆していますが、同時にシナリオCを可能にします。防御能力を示しながら、絶望ではなく強みの立場から交渉する準備を示唆しています。この二重の姿勢は適切に伝達されれば、純粋な封鎖では達成できない外交的空間を解放する可能性があります。
イランの意思決定者にとって、戦略的な問いは次のようになります。封鎖の維持は長期的な国家利益に資するのか、それとも信頼できる地域的行為者としての位置変更は新興の経済パートナーシップ、インフラ開発、および正常化された貿易関係への参加を通じてより大きな価値を解放するのか。
軍事的姿勢を交渉促進剤として
ペルシャ湾における米国の軍事集中—地上作戦への準備態勢を示唆する迅速配備軍ユニットを含む—は通常、エスカレーションリスクを示唆しています。しかし、この配備は同時に画期的な交渉の機会を生み出します。
軍事的増強は信頼できるコミットメント装置として機能します。兵力を集中させることで、米国は軍事行動の費用を吸収する意思を示し、脅威を信頼できるものにします。逆説的に、この信頼性は交渉を可能にします。イランは軍事行動の可能性を真摯に受け止める必要があり、これは外交的代替案を探索する真の動機を生み出します。
2週間のウィンドウは目に見える軍事的準備態勢に囲まれており、ゲーム理論家が「構造化された不確実性」と呼ぶものを生み出します。両当事者は軍事行動が依然として可能であることを知っています。両当事者はまた交渉が依然として利用可能であることを知っています。この不確実性が適切に管理されれば、両側が継続的な膠着状態の真の費用に直面するため、しばしば画期的な合意をもたらします。
この配置の脆弱性—軍事的存在がエスカレーションリスクと交渉動機の両方を生み出す場所—は、将来の紛争管理がますます交渉インフラストラクチャとして目に見える軍事的位置付けに依存する可能性を示唆しています。軍事配備を戦争への準備としてのみ見るのではなく、交渉への信頼できるコミットメントを生み出すツールとして認識する価値があります。
実務家にとって、軍事的姿勢が静的なままであるか、またはデエスカレーションの兆候を示し始めるかを監視してください。警戒態勢の低下、兵力の交代、目に見える信頼醸成措置です。これらの信号は軍事的位置付けが交渉促進剤として機能するのか、それとも行動への前置きとして機能するのかを示します。
グローバルなエネルギー市場を共有される脆弱性として
ホルムズ海峡の封鎖は複数の利害関係者に対して真のエクスポージャーを生み出します。エネルギー輸入に依存するヨーロッパの大国、安定した供給チェーンを必要とする中国、経済的混乱に直面する湾岸諸国、インフレーション圧力を管理する米国の同盟国です。
この共有される脆弱性はエネルギー安全保障を中心とした連合構築のための前例のない機会を表しています。信頼できる2週間の停戦は以下を触発する可能性があります。
- 多国間検証メカニズム 国際的行為者が海峡再開とコンプライアンスを共同で監視する場所
- エネルギー安全保障パートナーシップ 地域的安定性への検証可能なコミットメントに制裁緩和をリンクさせる
- インフラ投資枠組み 再開された貿易ルートが復興と開発プロジェクトを可能にする場所
- 技術パートナーシップ 再生可能エネルギーと淡水化において、ホルムズ通過への長期的依存を減らす
トランプの発表の公開的で条件付きの性質は、従来の外交を制限しますが、同時に透明な多国間関与の機会を生み出します。国際的行為者は現在、停戦信頼性への共有された利益を中心に調整でき、潜在的に二国間の膠着状態を多国間の信頼醸成演習に変えることができます。
2週間のウィンドウ中の石油価格の動きは停戦信頼性に対する市場評価を示唆します。持続的な価格安定性は市場が再開の可能性を信じていることを示唆します。価格変動性は懐疑主義を示唆します。これらの市場信号そのものが交渉データになります。停戦発表にもかかわらず価格が上昇したままである場合、両当事者は市場が持続可能性を疑っていることを示す信号を受け取り、より深いコミットメントへの動機を生み出します。
新興の制度的アーキテクチャ
2週間のウィンドウが成功裏に乗り越えられた場合、相互に依存した世界における地政学的競争を管理するための新しい制度的配置をプロトタイプ化する可能性があります。
-
検証インフラストラクチャ:* 海峡交通、海運パターン、およびコンプライアンス指標のリアルタイム監視は、誤算リスクを減らす透明性を生み出します。これらのシステムは、一度確立されれば、他の瓶首と紛争地帯に拡張できます。
-
反復的な信頼醸成:* 単一の包括的な合意ではなく、段階的に拡大された協力を伴う連続的な2週間のウィンドウ(海峡再開→制裁緩和→投資パートナーシップ→安全保障対話)は、両側が実証されたコンプライアンスを通じて信頼を構築することを可能にします。
-
透明な期限外交:* 目に見える延長を伴う公開的なタイムラインが標準的な交渉ツールになり、隠蔽された外交を説明責任のある反復に置き換えます。
-
多国間参加:* 国際的行為者は受動的な観察者から検証と信頼醸成の積極的な参加者に移行し、成功への共有された利益を生み出します。
意思決定枠組み:最適化されたパスウェイ
-
イランが7日以内にホルムズ海峡を再開した場合:* これはデエスカレーションへの真のコミットメントを示唆しています。トランプの2週間の停止は信頼できるものになり、制裁緩和、地域的安全保障配置、および経済パートナーシップに関するバックチャネル交渉のための空間を生み出します。市場は安定化します。国際的行為者は復興の機会を中心に調整します。
-
イランが条件付きの段階的再開を示唆した場合:* これはレバレッジを維持しながら交渉する意思を示しています。反復的なアプローチは停戦を無期限に延長する可能性があり、各段階は新しい協力領域を解放します。
-
イランが遅延または拒否した場合:* これは軍事行動の確率評価をトリガーしますが、国際的な仲介の機会も生み出します。第三者行為者(ヨーロッパの大国、中国、湾岸諸国)は両当事者の中核的利益を満たす代替配置を提案するレバレッジを得ます。
-
交渉が2週間を超えて進行した場合:* ウィンドウは延長されますが、両側が新しい譲歩を提供した場合のみです。成功はゼロサムの枠組みを超えて相互利益を特定することが必要です。制裁緩和は検証可能な安全保障コミットメントと組み合わせられ、投資パートナーシップは地域的安定性の合意と組み合わせられます。
地平線スキャニング:隣接する機会
この地政学的転換点は複数の領域でのイノベーションのためのホワイトスペースを生み出します。
-
紛争解決技術:* リアルタイム検証システム、AI対応のコンプライアンス監視、および透明な期限管理は、他の地域紛争のための輸出可能な枠組みになる可能性があります。
-
エネルギー安全保障アーキテクチャ:* ホルムズの成功した再開は、重要なインフラストラクチャと供給チェーンの回復力を管理するための新しい多国間機関を触発する可能性があります。
-
経済統合モデル:* 制裁緩和が停戦に伴う場合、イランのグローバル経済への再統合は経済的相互依存を通じて敵対的関係を管理するための新しいアプローチをプロトタイプ化する可能性があります。
-
外交的イノベーション:* 目に見える反復と公開的な期限設定が成功した場合、これは将来の大国交渉における標準的な慣行になる可能性があり、不透明な外交を透明で説明責任のあるプロセスに置き換えます。
重要な指標と監視枠組み
-
第1週の信号:*
-
海峡再開の交渉への意思を示すイランの声明
-
米国の軍事的姿勢の変化(警戒態勢、兵力交代、信頼醸成措置)
-
検証メカニズムを中心とした国際的行為者の調整
-
石油価格の軌跡と変動性パターン
-
第2週の展開:*
-
実際の海峡再開またはイランの段階的再開への信頼できるコミットメント
-
制裁緩和または安全保障配置に関するバックチャネル外交信号
-
市場の安定化または継続的な変動性
-
第三者の仲介の試みまたは多国間調整
-
延長指標:*
-
両当事者が新しい譲歩または修正された条件を発表する
-
国際的行為者が持続的な協力のための制度的枠組みを提案する
-
経済パートナーシップまたは投資の議論が出現する
-
軍事的姿勢がデエスカレーション軌跡を継続する
知識労働者への戦略的含意
この瞬間は地域紛争における戦術的な一時停止以上を表しています。これは大国が相互に依存した世界における競争を管理する方法における潜在的な転換点を示唆しています。2週間のウィンドウは新しい外交的および制度的配置のための圧縮されたデザインスプリントとして機能します。
この状況を監視する実務家にとって、重要な洞察は明らかな非対称性(イランが最初に行動する必要がある)が組み込まれた機会(イランは永続的な敵ではなく信頼できるパートナーとして位置変更できる)を含むことを認識することです。軍事的姿勢は避けられない紛争を示唆するのではなく、交渉への信頼できるコミットメントを生み出します。公開的なタイムライン柔軟性を制限するのではなく、持続可能な配置への透明な反復を可能にします。
この瞬間を活気付けている問いは次のようなものです。地政学的競争者はゼロサムの膠着状態を超えて、両当事者が協力を通じて利益を得る配置に移行できるのか。2週間のウィンドウは答えをプロトタイプ化するための圧縮された機会を提供します。成功は将来の紛争管理がますます隠蔽された外交または軍事的優位性ではなく、目に見える反復、透明な期限、および制度的イノベーションに依存することを示唆するでしょう。
両当事者がこの機会を認識する信号を監視してください。イランが海峡を再開し、トランプが停止を尊重した場合、新しい外交プロトコルの出現を目撃します。交渉が新しい譲歩を伴う2週間を超えて延長された場合、リアルタイムで制度的イノベーションを観察します。軍事行動が発生した場合、現在の地政学的アーキテクチャはまだそのような協力に対応できないことを学びます。
賭け金は即座の地域紛争を超えて、21世紀の大国競争が軍事的対立または隠蔽された外交ではなく、透明で反復的で制度化された枠組みを通じて管理できるかどうかについての基本的な問いにまで及びます。次の2週間は重要なデータを提供するでしょう。

- 図2:条件付き停戦における米国・イラン間の非対称的義務構造*

- 図4:トランプ政権による期限設定外交の反復パターン(2019年~現在)*

- 図13:複数利害関係者の最適化経路を示す意思決定フレームワーク*