米国の軍事展開:即応展開部隊戦略
米国は、ペルシャ湾地域における米国とイランの緊張の記録された悪化に対応して、陸軍即応展開部隊(RDF)要素の展開を発表しました。この展開は、最終的な意図に関する曖昧性を維持する計算された段階的エスカレーション信号を表しており、本格的な軍事動員を構成するものでもなく、純粋に防御的な姿勢に留まるものでもありません。
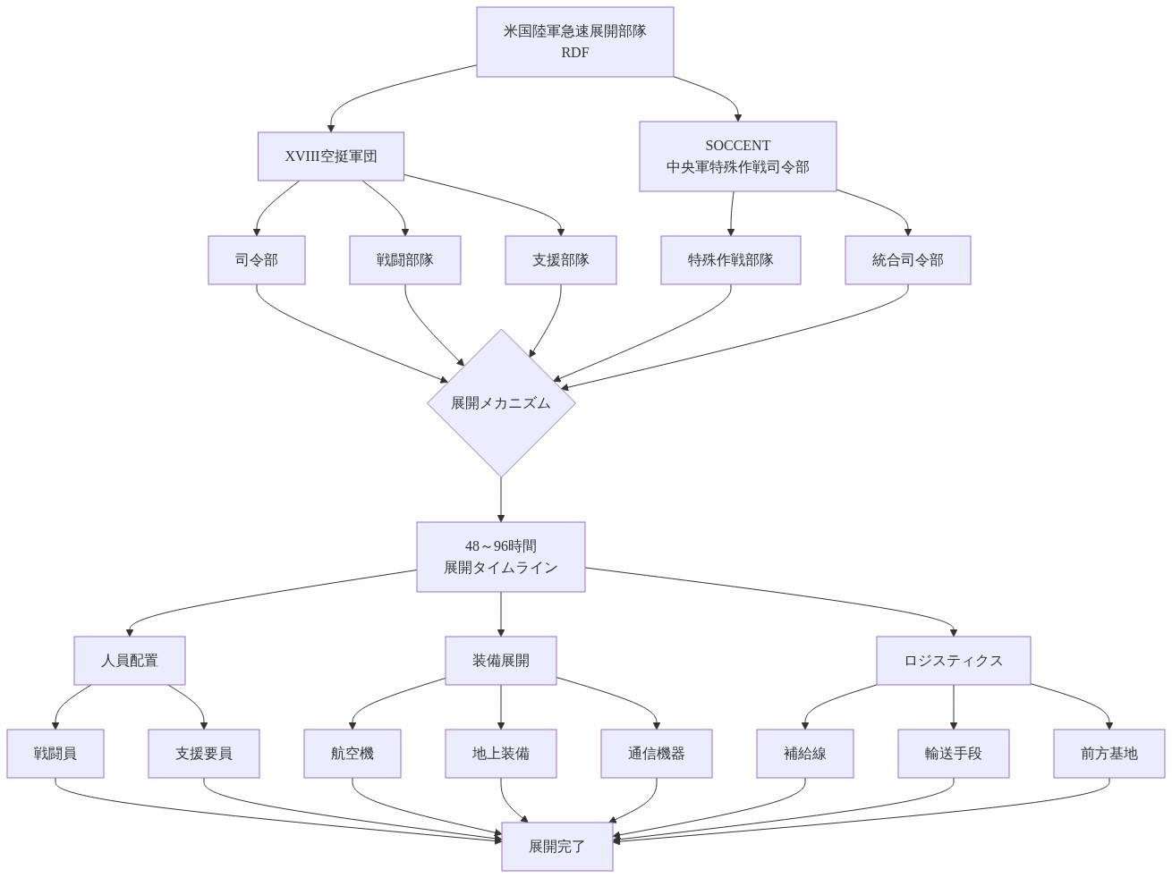
即応展開部隊は、運用上、数週間ではなく数日単位の動員タイムラインで構成された軍事部隊として定義されており、典型的には空挺歩兵大隊、特殊作戦分遣隊、および独立した持続的作戦を可能にする有機的兵站支援から構成されます。米陸軍の主要RDF要素はXVIII空挺軍団および中央特殊作戦司令部(SOCCENT)に由来し、展開タイムラインは歴史的に活動化命令から劇場への初期部隊到着まで48時間から96時間の範囲にあります。
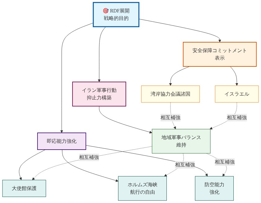
この展開の戦略的根拠は、三つの異なるが相互に強化される次元にわたって機能します。第一に、目に見える兵力投射を通じた湾岸協力会議加盟国とイスラエルとの既存安全保障パートナーシップへのコミットメント表示。第二に、米国の人員、施設、または海上商業を標的とするイラン軍事行動またはプロキシ作戦に対する信頼できる抑止力の確立。第三に、大使館保護、ホルムズ海峡における航行の自由作戦、および防空強化を含む偶発事態への迅速な対応の実現です。各次元は独立した正当化を必要とし、異なるエスカレーション含意を伴います。
歴史的先例は限定的ですが、指導的価値を提供します。1973年のヨム・キプル戦争時の東地中海への米軍警戒展開、1990年の湾岸戦争兵力集結、および2003年以降のイラク戦争ローテーションはすべて、政治的信号伝達の手段として即応展開部隊を採用しました。しかし、これらの歴史的事例は異なる技術的、地域的、および戦略的文脈の下で機能していました。これは現在の状況への直接的類推を制限する重要な留保です。
部隊計画者にとっての運用上の含意は、RDF展開が複数の意思決定経路を保持することです。イラン行動が対応を正当化する場合、迅速なエスカレーションは依然として利用可能です。兵力撤退なしに外交的解決は依然として可能です。そして強化された抑止力(攻撃的準備なし)を含む中間的姿勢は依然として実行可能です。この柔軟性は展開の主要な戦略的機能を構成しますが、同時にイラン意思決定者によって誤解される可能性のある米国の意図に関する曖昧性を生成します。
イランの徹底抗戦:議会指導部と軍事準備態勢
モハンマド・バゲル・ガリバフの、イランが米国地上部隊に対抗する能力を保有しているという公開宣言は、彼の二重の認定資格に由来する制度的重みを持ちます。現在の議会議長職および前イスラム革命防衛隊(IRGC)司令官職(1997年~2005年)です。この背景は、彼の声明を純粋に政治的修辞ではなく軍事的評価を反映するものとして確立しますが、イランの権力構造においてこれらのカテゴリー間の区別は依然として不正確なままです。
この声明は複数の聴衆にわたって記録された機能を果たします。国内的には、イランの分裂した政治派閥間の物語的一貫性を強化し、外部軍事圧力に対する統一された反対を示します。国際的には、軍事的強制が外交的譲歩を生み出さないことをワシントンに伝え、イランが抵抗姿勢へのコミットメントを維持していることを地域的行為体に伝えます。
イランの軍事能力は、本質的に米国軍事システムとの従来型兵力同等性ではなく、非対称戦争能力に基礎を置いています。これらの能力には以下が含まれます。第一に、イラク、シリア、レバノン、およびイエメン全域のプロキシ民兵勢力における推定140,000人以上の人員。第二に、300キロメートルから2,000キロメートル以上の範囲を持つ推定2,000以上のシステムを備えた弾道ミサイル兵器庫。第三に、ペルシャ湾に集中した高度な機雷、対艦巡航ミサイル、および高速攻撃艇。第四に、重要インフラおよび軍事ネットワークを標的とした記録されたサイバー戦争能力です。イラン軍事教義は従来型戦場での勝利よりも、消耗、費用負担、および運用上の回復力を強調します。
非対称能力展開の記録された例には以下が含まれます。2019年9月のサウジアラムコ施設への無人機および巡航ミサイル攻撃(イランによるフーシ勢力の指揮に帰属)は、サウジ石油生産を一時的に約50パーセント削減しました。ハリジ・ファルス対艦巡航ミサイルおよびシャヘド136徘徊弾薬の複数の危機中への展開。2020年1月のソレイマニ暗殺対応中のIRGC関連民兵勢力の迅速な動員です。これらの能力は米国軍事計画者にとって本物の運用上のジレンマを生成します。なぜなら、比例的対応は予測不可能な終了条件を伴うエスカレーション循環を引き起こすリスクがあるからです。
分析的含意は、イランの徹底抗戦は誤算または無分別ではなく、計算された戦略的評価を反映しているということです。イラン意思決定者は、非対称費用負担能力が米国軍事行動に対する十分な抑止効果を生成し、彼らの公開声明を修辞的姿勢ではなく物質的能力に基礎を置いた戦略的自信の表現とするものと評価しています。
パキスタンの仲介努力:外交チャネル
構造的地位と外交能力
パキスタンは米国とイランの両国との外交関係を維持していますが、これらの関係を「機能的」と特徴付けることは明確化を必要とします。パキスタンは米国大使館および軍事連絡事務所を主催しながら、イスラマバードのイラン大使館およびペシャワルとクエッタの領事館を維持しています。しかし、各国との二国間関係は異なる摩擦点によって制約されています。タリバン要素およびアフガニスタン民兵グループへのパキスタン支援に関する米国の懸念。シスタン・バルチスタン州で活動するパキスタン系スンニ派民兵組織に関するイランの懸念です。したがって、パキスタンの「仲介者」としての位置付けは、中立的等距離の位置からではなく、これらの既存の緊張の中で機能します。
明記された目的と根底にある仮定
米国とイランの協議に関する楽観主義を表現するパキスタン外交声明は、検討を必要とする二つの仮定に基礎を置いています。第一に、両当事者が対話への受容性を示唆しているという仮定。第二に、パキスタンが実質的交渉を促進するために両国との十分な信用を保有しているという仮定です。最初の仮定は、国務省またはイラン外務省代表からの明示的または暗黙的な信号の証拠、または記録された秘密チャネル通信を要求します。二番目の仮定は、パキスタンの自己評価された仲介能力と比較可能な状況における実証された歴史的有効性を区別することを必要とします。
米国とイランの緊張を緩和することへのパキスタンの戦略的利益は、具体的な脆弱性に由来します。アフガニスタン難民人口および越境民兵運動を通じた地域不安定性への直接的曝露。湾岸アラブ金融支援への経済的依存。潜在的紛争地域への地理的近接性です。これらの利益は正当ですが、パキスタンの明記された中立性とその実際の湾岸アラブ安定性保全およびイラン地域拡大防止を好む結果の間の潜在的な利益相反を生成します。
仲介メカニズム:記録されたものと推測的なもの
特定された外交チャネルは以下を含む可能性があります。
-
情報機関通信:パキスタンの統合情報局(ISI)は米国およびイラン情報機関との確立された秘密チャネル関係を維持していますが、これらのチャネルの深さと現在の機能性は一次資料を通じた検証を必要とします。
-
多国間フォーラム:上海協力機構、イスラム協力機構会議、および国連総会セッションは、パキスタン、米国、およびイラン代表が関与できる会場を提供しますが、これらのフォーラムは実質的交渉を制約します。
-
二国間外交関与:パキスタン外務省職員は直接交渉を促進できますが、これは両当事者からの明示的な認可およびパキスタンを中立的会場として受け入れることを必要とします。
実質的議題は論理的に以下に対処するでしょう。第一に、イラン核計画パラメータおよび検証メカニズム。第二に、制裁アーキテクチャおよび潜在的な緩和条件。第三に、イラク、シリア、レバノン、およびイエメンにおけるイラン地域プロキシ活動。第四に、ペルシャ湾およびホルムズ海峡における海上安全保障プロトコルです。各議題項目は、仲介のみでは解決できない受け入れ可能な結果の競合する定義を含みます。
仲介有効性への制約
パキスタンの仲介能力は構造的制限に直面しています。
-
国内政治的制約*:米国とイランの両国は交渉パラメータに関する固定的立場を持つ国内構成員に直面しています。米国議会は制裁緩和に関する法定制限を維持しています。イラン国内派閥は降伏と認識される譲歩に反対しています。これらの制約はパキスタン外交的技能とは無関係に存在します。
-
非対称的レバレッジ*:パキスタンはイランとの方がより大きなレバレッジを保有しています(地理的近接性、共有されたシーア派人口、および歴史的結びつきを通じて)。米国との関係では、パキスタンの戦略的価値はインドに対して低下しています。この非対称性は中立性の外観を損なわせます。
-
歴史的先例*:パキスタンの以前の仲介努力(米国とタリバン交渉の促進およびサウジアラビア・カタール和解の試みを含む)は限定的な結果を達成し、パキスタン仲介能力への制約が状況的ではなく構造的であることを示唆しています。
外交的信号伝達から実質的交渉への区別
今後の協議に関するパキスタンの楽観主義は、観察可能な指標に対する評価を必要とします。
-
前提条件の緩和:いずれかの当事者は以前に明記された交渉前提条件を明示的に撤回しましたか。記録された証拠は公式声明またはリークされた外交ケーブルを含むでしょう。
-
代表レベル:協議は技術的専門家レベル、外務省レベル、または大統領・最高指導者レベルで発生していますか。より高いレベルの関与はより大きなコミットメントを示します。
-
第三者関与:中国とロシアは仲介努力を積極的に支援していますか、それとも単に観察していますか。積極的支援は明示的な外交声明または調整されたメッセージングを含むでしょう。
-
実質的提案:いずれかの当事者は相手方の明記された懸念に対処する具体的提案を提示しましたか、それとも協議は一般的原則のレベルに留まっていますか。
これらの指標に関する記録された証拠の欠如は、パキスタン声明が確認された交渉進展ではなく外交的願望を反映している可能性があることを示唆しています。
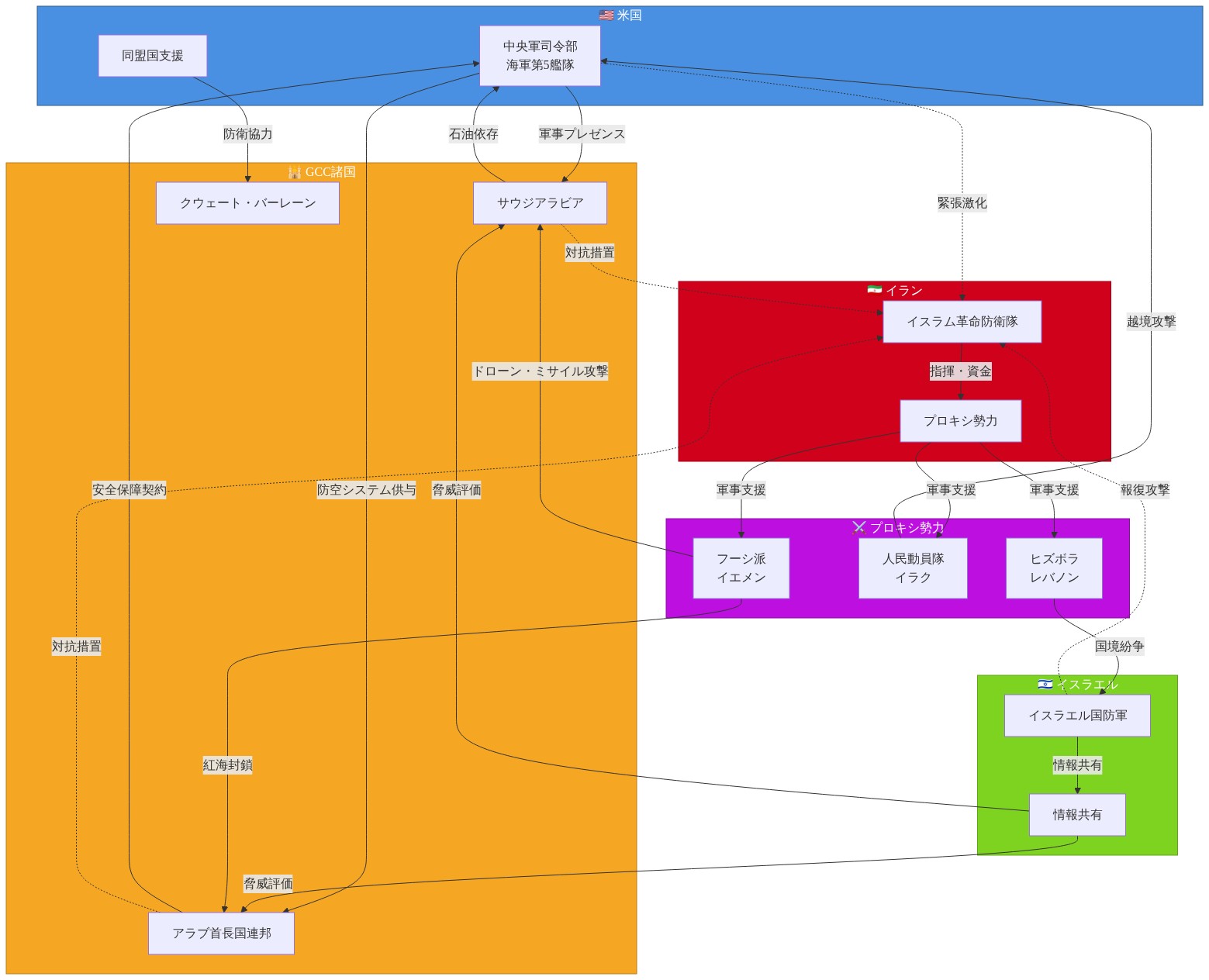
緊張下にある地域安全保障アーキテクチャ

- 図8:ペルシャ湾地域の安全保障アーキテクチャ—主要アクターと相互関係の構造*
中東安全保障枠組みの構造的脆弱性
現代の中東安全保障アーキテクチャは大国競争を管理するための制度化されたメカニズムを欠いています。枠組みは多国間紛争防止機関ではなく、二国間安全保障保証(湾岸アラブ諸国およびイスラエルへの米国コミットメント。非対称能力を通じたイラン抑止力)に依存しています。この構造は二国間関係が悪化する場合、連鎖的脆弱性を生成します。
米国とイランの対立は三つの特定のアーキテクチャ的弱点を露呈させます。
-
危機通信プロトコルの欠如*:冷戦時代の米国とソビエト連邦の取り決め(モスクワ・ワシントン・ホットライン、軍備管理検証メカニズム)とは異なり、米国とイランの軍事部隊は誤算を防止するための確立された通信チャネルを欠いています。2019年のUSS ボクサーおよびイラン無人機作戦を含む事件はこの脆弱性を示しています。
-
プロキシ紛争の増殖*:枠組みは非国家行為体(フーシ勢力、イラク民兵、レバノン・ヒズボラ)が国家後援者に帰属する作戦を実施することを許可し、エスカレーション責任および適切な対応レベルに関する曖昧性を生成します。
-
同盟の分裂*:伝統的同盟構造(湾岸のNATO相当の取り決め、イスラエル戦略的パートナーシップ)は同盟メンバー間の脅威評価の相違およびライバル利益から緊張に直面しています。
特定の地域的脆弱性
-
湾岸アラブ諸国*:サウジアラビアとアラブ首長国連邦は米国軍事施設(カタールのアル・ウデイド空軍基地、バーレーンの海軍施設)を主催しながら、イランの弾道ミサイル(シャハブ3派生型の推定1,200~2,000キロメートル範囲)および無人航空機の射程内に留まっています。2019年のアラムコ施設攻撃はイランが重要インフラを攻撃する能力を実証しました。これらの国は戦略的ジレンマに直面しています。ワシントンからの安全保障保証は抑止力を提供しますが、イランへの地理的近接性は米国コミットメント水準に関係なく残存的脆弱性を生成します。
-
イラク*:イラクは顧問および訓練役割における約2,500人の米国軍事人員を主催しながら、イラン影響力は複数のチャネルを通じて機能します。人民動員勢力(記録されたイラン資金提供および訓練を伴う民兵ネットワーク)、イラン支援を伴うシーア派政治党、および直接的なイラン軍事顧問の存在です。イラク政府声明は中立性を表現していますが、親米およびイラン親和的構成員間の内部派閥分裂を隠しています。イラク領土は米国とイランのプロキシ紛争の会場として機能してきました。2020年1月のソレイマニ将軍暗殺およびその後のイラク民兵による米国陣地への攻撃を含みます。
-
イスラエル*:イスラエル安全保障戦略はイラン地域拡大の防止および軍事優位性の維持に依存しています。アラブ首長国連邦およびバーレーンとの正常化協定(2020年)はイラン脅威がいくつかのアラブ国家にとってパレスチナ問題の優先度を上回るというイスラエル評価を反映しています。しかし、イランの無人機およびミサイル能力は、レバノンのヒズボラの推定150,000ミサイル兵器庫と組み合わせて、イスラエルの民間および軍事目標に対する持続的脆弱性を生成します。
-
トルコ*:トルコ地域政策は独立した目的を追求します(シリア領土管理、イラクおよびアゼルバイジャンにおけるイランとの競争)。これらは米国またはイランの利益と一致しません。トルコの仲介試みはいずれかの当事者との一致ではなく、この独立性を反映しています。
既存の地域紛争との交差
米国とイランの対立は、追加的な不安定性を生成する未解決の紛争と重なります。
-
シリア内戦:米国部隊はシリア北東部に存在を維持しています。イラン部隊およびプロキシはシリア領土全域で活動しています。トルコ部隊はクルド系グループに対する作戦を実施しています。ロシア部隊はアサド政権を支援しています。この外部行為体の多様性は意図しないエスカレーションの可能性を生成します。
-
イエメン紛争:サウジアラビア主導の連合(米国軍事支援によって支援される)はフーシ勢力(イランによって支援される)に対する作戦を実施しています。紛争は人道的大惨事を生成し、米国とイランのプロキシ競争の会場として機能しています。
-
アラブ・イスラエル正常化:イスラエルとアラブ首長国連邦およびバーレーン間の最近の協定は、共有されたイラン脅威評価に基づく戦略的再編成を表現しています。しかし、これらの協定はパレスチナ参加を欠いており、地域安定性を複雑にする可能性のある更新されたイスラエル・パレスチナ緊張の可能性を生成します。
地域安定性への含意
安全保障アーキテクチャは、米国とイランの対立が複数の劇場全域にわたる連鎖的紛争を引き起こすことを防止することに安定化が依存しているため、脆弱なままです。主要なリスク要因には以下が含まれます。
-
誤算:確立された通信プロトコルなしに近接して活動する軍事部隊は誤算リスクの上昇に直面しています。2019年の米国無人機のイラン防空による撃墜を含む事件はこの脆弱性を示しています。
-
プロキシ紛争エスカレーション:非国家行為体は国家後援者の意図を超える作戦を実施する可能性があり、エスカレーション対応への圧力を生成します。
-
同盟の一貫性:湾岸アラブ諸国およびイスラエルは、米国コミットメントが不十分であると評価する場合、独立した軍事行動を追求する可能性があり、制御されないエスカレーションを引き起こす可能性があります。
パキスタンの仲介努力および潜在的な米国とイランの交渉は、通信チャネルを確立し、誤算リスクを削減する試みを表現しています。しかし、これらの外交努力は根底にあるアーキテクチャ的欠陥ではなく症状に対処しています。持続可能な地域安定性は、大国競争を管理するための制度化されたメカニズムを必要とするでしょう。現在、中東安全保障枠組みから欠如している取り決めです。
エスカレーション・ダイナミクスと決定ポイント
エスカレーション分析の理論的枠組み
本事例で観察される並行する軍事展開と外交的関与は、Schelling(1966)が「紛争の戦略」と呼んだ状況を具現化しています。複数の均衡が依然として可能であり、行為者の行動が情報的に曖昧になる条件です。具体的には、三つの分析的に区別可能な現象を区別する必要があります。すなわち、(1)抑止シグナルとしての軍事配置、(2)作戦準備としての軍事配置、(3)真正な交渉対面子を保つための演出としての外交的接触です。これらは相互排他的ではありませんが、その相対的な重みがエスカレーション確率を決定します。
- 前提1*:米国とイランの双方は、相手方の真の意図と越えてはならない一線に関する不完全な情報を保有しています。この情報非対称性は、Fearon(1995)が戦争の合理主義的説明として指摘する現象です。すなわち、費用を負担することなく決意を信頼できる形で伝達できないという無能さです。
重要な決定ポイントの特定
エスカレーション経路を構造化する三つの分析的に異なる決定ポイントが存在します。
- 決定ポイント1:軍事展開の性質*
米国による即応部隊の展開には明確化が必要です。これらの部隊は以下のいずれのために配置されているのか。(a)可視的存在を通じた抑止効果、(b)有事対応のための作戦準備態勢、(c)主導的作戦の準備。観察可能な指標には以下が含まれます。部隊構成(長期作戦を示唆する兵站・維持部隊を含むかどうか)、イラン領土に対する相対的位置(作戦意図を示唆する近接性)、指揮体制(既存の戦域司令部に統合されているか、独立した作戦部隊として設立されているか)。これらのパラメータに関する公開的な明確化の欠如それ自体が、意味のある情報を構成しています。
- 決定ポイント2:イランの修辞的・行動的一貫性*
「包括的抵抗」を強調するイランの公式声明は、以下に対して評価される必要があります。(a)実際の軍事態勢の変化(動員レベル、部隊配置、準備状態)、(b)パキスタンの仲介チャネルを通じた実質的交渉への意思、(c)イランの軍事指導部対政治指導部からの声明(時に相違することがある)。Schelling(1966)は、信頼できるコミットメントは修辞と観察可能な能力展開の整合性を必要とすることを指摘しています。これらの要素間の相違は、交渉の余地が依然として存在することを示唆しています。
- 決定ポイント3:パキスタンの仲介信頼性*
仲介者としてのパキスタンの位置付けは、以下の評価を必要とします。(a)パキスタンが真正な交渉を促進するために双方に対して十分な影響力を保有しているかどうか、(b)パキスタン自身の安全保障上の利益(特にアフガニスタンとインドに関連する)が仲介能力を制約しているかどうか、(c)パキスタンの通信が双方からの真正な関心を表しているのか、それとも実質的な裏付けのない外交的位置付けなのか。
歴史的先例分析
三つの事例が有益な比較を提供します。ただし、文脈特異性に関する重要な留保があります。
- 1973年ヨム・キプル戦争警戒態勢(米国・ソビエト連邦)*
1973年戦争中のDEFCON 3警戒態勢は、ソビエト連邦の直接介入に関する真正な不確実性の中で発生しました。警戒態勢は抑止シグナルとして機能しながら、同時に外交チャネルを保持していました。結果:双方が面子を保つ仕組みを維持し、交渉を排除する公開的コミットメントを行わなかったため、エスカレーション解除が発生しました。適用可能な原則:双方が自らの最終的な意図に関する妥当な否認可能性を保持していたため、エスカレーションは可逆的でした。
- 1979年~1981年イラン人質危機*
この事例は軍事配置(米国の空母展開、失敗した救出作戦)と外交的膠着状態を伴いました。結果:イランにおける国内政治的変化と明示的な交渉枠組みの後にのみ解決が発生しました。適用可能な原則:信頼できる外交的出口戦略のない軍事配置は、危機を解決するのではなく延長しました。
- 2011年リビア介入*
初期の軍事配置は抑止として提示されましたが、ベンガジ蜂起に続く作戦的介入へと進化しました。結果:意思決定者が軍事行動の明確な閾値を確立できず、初期の配置が介入への勢いを生み出したため、エスカレーションが発生しました。適用可能な原則:軍事意図に関する曖昧性は、状況が変化する際に誤算を通じてエスカレーションを無意識に引き起こす可能性があります。
- 留保*:これらの事例は構造的条件において実質的に異なります(二極体制対多極体制、核能力対通常戦力、地域的対グローバルな範囲)。直接的な外挿には、どの構造的特徴が現在の事例に適用されるかの明確化が必要です。
エスカレーション評価のための観察可能な指標
-
エスカレーション解除の軌跡を示唆する指標:*
-
双方が面子を保つ妥協枠組みを公開的に認める(例えば、第三者検証を伴う相互的なエスカレーション解除)
-
中国とロシアが交渉に積極的に参加し、交渉による解決支持の明示的声明を発表する
-
特に公式政府筋からの炎症的修辞の削減(軍事的または思想的行為者との対比)
-
抽象的原則ではなく特定の不満に対処する実質的な議論(制裁緩和、安全保障保証、地域的代理活動)
-
大臣級以上での外交通信チャネルの維持
-
さらなるエスカレーション軌跡を示唆する指標:*
-
比例的または不均衡な対応を引き起こす軍事的事件(偶発的または意図的)であり、作用・反作用サイクルを生成する
-
いずれかの当事者に帰属する代理攻撃であり、報復を要求し、対応への国内政治的圧力を生成する
-
自らの交渉の柔軟性を制約する政治指導者からの公開声明(Shellingが「手を縛る」と呼ぶもの)
-
確立された一線または以前の理解に違反する一方的な軍事行動
-
外交通信チャネルの閉鎖または仲介提案の撤回
エスカレーション・デスカレーション同時性
強調を要する重要な分析的ポイントが存在します。エスカレーション経路とデスカレーション経路は順序ではなく並行して機能します。この同時性は、Jervis(1976)が安全保障ジレンマとして指摘する現象を反映しています。すなわち、一方の当事者による防御的措置は他方に攻撃的に見え、相互的な不確実性を生成し、軍事準備と外交的関与の双方を維持します。
- メカニズム*:米国は、イランの意図が曖昧なままであるため、部分的に軍事準備を維持しています。イランは、米国の意図が曖昧なままであるため、部分的に軍事的反抗を維持しています。いずれの当事者も、知覚される脆弱性を負担することなく一方的にエスカレーション解除することはできません。パキスタンの仲介は、双方が降伏しているように見えることなく交渉を探索するメカニズムを提供します。
この同時性は矛盾や偽善を示しません。それは不確実性下での合理的行動を反映しています。双方は、状況が特定の軌跡へのコミットメントを強制するまで、選択肢を保持します。
意思決定者の柔軟性に対する制約
- 国内政治的制約(米国)*
米国の政治的構成員、特にイランの知覚される脅威に対する安全保障を強調する者は、行政府の意思決定者に決意を示すよう圧力をかけます。軍事準備への公開声明は、弱く見えることなく逆転させることが困難になります。この制約は非対称に機能します。エスカレーション解除的な動きは、エスカレーション的なものよりも大きい国内政治的費用に直面します。
- 国内政治的制約(イラン)*
イランの指導部は複数の構成員からの圧力に直面しています。軍事準備を強調するイスラム革命防衛隊、知覚される帝国主義に対する抵抗を強調する聖職者当局、経済回復を強調する実用主義的派閥です。公開的な反抗的修辞は、その後の交渉に対する国内政治的費用を生成します。この制約も同様に非対称に機能します。交渉は国内的な対立者への降伏として見えます。
- 前提2*:双方の意思決定者は、現在の態勢を維持する費用を超えるエスカレーション解除に対する国内政治的費用に直面しています。この非対称性は、相互的なエスカレーション解除が双方に利益をもたらす場合でも、危機を延長させることができます。
実務家向けの分析的枠組み
実務的な評価枠組みは、四つの次元にわたって同時に監視することを必要とします。
-
軍事指標追跡:抑止的配置(可視的だが可逆的)と作戦準備(兵站、指揮統合、不可逆的コミットメントを示唆する部隊構成の変化を伴う)を区別します。
-
外交シグナル評価:外交通信が真正な交渉関心を表しているのか、それとも演出的位置付けなのかを評価します。指標には、提案の具体性、相手方の中核的関心に対処する意思、異なる外交チャネル間の一貫性が含まれます。
-
地域的行為者の位置付け:湾岸諸国、イラク、シリア、イスラエルが、エスカレーション対デスカレーションのいずれのために位置付けられているかを監視します。彼らの位置付けは、米国とイランの柔軟性を制約します。
-
妥協枠組みの特定:双方の中核的関心に対処する潜在的な妥協枠組みが存在するかどうかを評価します。これらの枠組みは、エスカレーション圧力が高まる場合、意思決定者に面子を保つ出口戦略を提供します。
重要な時間的地平
30~60日の期間は、以下の理由から重要な決定ウィンドウを構成します。(1)軍事展開は継続的なコミットメントまたは撤退決定を必要とします、(2)外交チャネルは実質的な進展を生み出すか、衰退するか、(3)国内政治的圧力が蓄積し、柔軟性を制約します。この期間中に軍事的事件が外交的対応メカニズムなしに発生する場合、エスカレーション確率は実質的に増加します。双方が軍事準備を維持しながら外交的に関与する場合、デスカレーションは依然として可能です。
要点と次のアクション
中核的な分析的洞察
この危機は、現代国際関係における広範なパターンを例示しています。軍事能力と外交的関与は、順序的ではなく補完的なツールとして機能します。いずれの当事者も、知覚される脆弱性を負担することなく一方的にエスカレーション解除することはできません。双方は、状況が特定の軌跡へのコミットメントを強制するまで、複数の選択肢を維持します。この同時性は、矛盾や偽善ではなく、不確実性下での合理的行動を反映しています。
意思決定者への含意
-
主要な含意*:状況は可塑的なままです。結果は、意思決定者がエスカレーション防止(相互的な面子を保つメカニズムを必要とする)を優先するか、決意を示す(軍事準備への公開的コミットメントを必要とする)かに依存します。パキスタンの仲介努力は、双方に公開的な降伏を必要としない交渉チャネルを提供するため、正確に重要です。
-
二次的な含意*:軍事展開と外交的談判は矛盾的ではなく、補完的なツールです。軍事配置の欠如は弱さを示唆するでしょう。外交的関与の欠如は交渉選択肢を排除するでしょう。双方は同時に維持される必要があります。
即座の監視優先事項
-
軍事行動評価:抑止的配置(可視的、可逆的)と作戦準備(兵站統合を伴い、不可逆的コミットメントを示唆する)を区別します。具体的な指標には、部隊構成の変化、指揮体制統合、イラン領土に対する相対的位置が含まれます。
-
外交通信追跡:外交チャネルが特定の不満に対処する実質的な提案を生み出すか、抽象的原則レベルにとどまるかを監視します。具体性は真正な交渉関心を示唆します。抽象性は演出的位置付けを示唆します。
-
地域的行為者の位置付け:湾岸諸国、イラク、シリア、イスラエルが、エスカレーション対デスカレーションのいずれのために位置付けられているかを評価します。彼らの位置付けは、米国とイランの柔軟性を制約し、危機の地域的拡大の可能性を示唆します。
-
国内政治的圧力評価:国内政治的構成員が両国の意思決定者の柔軟性を制約しているかどうかを監視します。軍事行動への国内的圧力の増加は、デスカレーション確率を低下させます。
エスカレーション評価のための決定枠組み
-
エスカレーションがより可能性が高くなる場合:*
-
軍事的事件が外交的対応メカニズムなしに発生する
-
外交チャネルが閉鎖されるか、仲介提案が撤回される
-
指導者からの公開声明が交渉選択肢を排除する
-
地域的行為者が拡大された紛争のために位置付けられる
-
デスカレーションが依然として可能な場合:*
-
双方が軍事準備を維持しながら外交的に関与する
-
外交通信が抽象的原則ではなく特定の不満に対処する
-
面子を保つ妥協枠組みが公開的に認識される
-
地域的行為者が仲介努力を支持する
結論
重要な変数は、軍事能力または外交的関与の個別的なものではなく、その調整です。次の30~60日は、この調整がデスカレーションを生み出すか、誤算または国内政治的圧力を通じてエスカレーションを無意識に引き起こすかを決定するでしょう。実務家は、軍事展開と外交的談判が矛盾的ではなく、意思決定者が自らの目的を追求しながら異なる結果のための選択肢を保持することを可能にする補完的なツールであることを認識しながら、上記で指定された四つの次元にわたって監視に焦点を当てるべきです。
展開メカニズムと作戦上の制約
米国は地域的緊張の高まりに対応してアーミー・ラピッド・デプロイメント・フォース(RDF)の展開を発表しました。実行の観点から見ると、この動きは制約された段階的エスカレーションの経路を示しています。兵力の即応態勢を示す一方で、取り返しのつかないコミットメントを引き起こさないものです。
- 構成と現実的なタイムライン:*
ラピッド・デプロイメント・フォースは通常、空挺部隊(第82空挺師団)、特殊作戦要素(JSOC)、および遠征支援パッケージで構成されます。展開タイムラインは厳格な制約の中で機能します。
- 初期警報から出発まで:18~24時間
- 戦域への戦略的空輸:48~72時間
- 前方陣地での作戦準備態勢:5~7日
この圧縮されたタイムラインは特定の脆弱性を生み出します。部隊は削減されたロジスティクス支援で展開するため、補給なしで30~45日を超える継続作戦が制限されます。湾岸地域への前方配置は基盤インフラの制約に直面しています。利用可能な飛行場容量、港湾施設、地域パートナーとの基地協定は無限のリソースではありません。
- 実現可能性の留保を伴う戦略的根拠:*
展開は3つの明示された目標に基づいて機能します。
-
地域パートナーシップ・シグナリング – 目に見える軍事プレゼンスを通じて湾岸アラブ諸国とイスラエルへのコミットメントを示します。制約: 受け入れ国の基地協定は政治的資本を必要とします。一部の湾岸パートナーは米国の軍事プレゼンスに関する国内的圧力に直面しており、兵力の可視性または作戦範囲を制限する可能性があります。
-
抑止力の信頼性 – イラン軍事行動またはプロキシ作戦に対するコスト計算を具体化します。制約: 抑止力はイランの意思決定者が脅威を信頼できるものとして認識し、コストを受け入れ難いものとして認識した場合にのみ機能します。歴史的先例(2019年のタンカー攻撃、2020年のソレイマニ対応)は、イランのリスク許容度が西側の想定を超える可能性があることを示唆しています。
-
有事対応態勢 – 大使館の脅威、海上事件、またはプロキシ攻撃への迅速な対応を可能にします。制約: 迅速な対応には事前配置された弾薬、燃料、医療用品が必要です。戦域のロジスティクスのボトルネックは対応を24~48時間遅延させる可能性があります。これは危機シナリオでは作戦上重要です。
- 歴史的パターン分析:*
以前のラピッド・デプロイメント(1973年ヨム・キプール戦争警報、1990年湾岸戦争の準備、2003年イラク侵攻)は、運動戦の前に行われたか、敵対者の能力が低い時期に発生したため成功しました。現在の展開は異なります。イランは成熟した非対称能力を保有し、それを使用する意思を示しています。この歴史的比較は、抑止効果が想定されているより弱い可能性があることを示唆しています。
- 実務家の評価:*
この展開は外交的柔軟性を保持しながら軍事的即応態勢を確立します。これは有効なヘッジング戦略です。しかし、作戦上の摩擦点を生み出します。前方配置された部隊は継続的なロジスティクス支援を必要とします(コスト:旅団規模の要素で月額5,000~1億ドル)。受け入れ国の政治的許容度には限界があります。抑止信号は完全に米国の決意に対するイランの認識に依存しています。イランが展開を不十分または一時的なものと認識した場合、抑止は失敗します。
イランの徹底抗戦:議会指導部と軍事的即応態勢
メッセージング構造と国内・国際シグナリング
モハンマド・バゲル・ガリバフ議長の「いかなる米国地上部隊にも対抗できる」というイランの議会宣言は、純粋に軍事的チャネルではなく政治的チャネルから発信されるという理由で、作戦上の重みを持ちます。革命防衛隊の前司令官で軍事的信頼性を持つガリバフは、イランの断片化した権力構造(最高指導者、IRGC、軍、議会)全体にわたる統一されたメッセージングを示唆しています。
- 国内機能:*
この声明は経済的圧力と国際的孤立の時期に国内政治的合意を統合します。強硬派に政治的カバーを提供しながら、穏健派が外交的譲歩を追求することを制約します。国内的には、このメッセージングは不可欠です。イラン国民世論は指導部が外部圧力に屈しないことを示す必要があります。
- 国際シグナリング機能:*
この声明は3つの異なるメッセージを伝えます。
-
ワシントンへ:軍事的脅威は外交的譲歩をもたらさない。エスカレーションは相互的コストを伴う
-
地域同盟国(イラク、シリア、レバノン、イエメン)へ:イランは抵抗にコミットしており、プロキシ・ネットワークを放棄しない
-
湾岸アラブ諸国へ:米国の軍事プレゼンスはイランの報復に対する保護を保証しない
-
信頼性評価:*
この声明の信頼性はイランがコストを課す実証された能力に依存しています。これは修辞的な虚勢ではなく、イランの実際の非対称兵器庫を反映しています。
イランの非対称戦争アーキテクチャ
イランの自信は従来型兵力の同等性ではなく、具体的で作戦化された能力に基づいています。
-
プロキシ・フォース・ネットワーク:*
-
イラク:カタイブ・ヒズボラ、人民動員部隊(PMF)– イラン訓練・装備を受けた10万人以上の人員
-
シリア:IRGC顧問プレゼンス、シーア派民兵調整、レバノン作戦のロジスティクス・ハブ
-
レバノン:ヒズボラ – 13万~15万人の戦闘員で、高度な対戦車・対空システムを装備
-
イエメン:フーシ運動 – 実証されたドローンとミサイル生産能力
-
作戦上の制約:* プロキシ部隊はイランの統制度が異なります。フーシは半自律的な意思決定を維持します。PMF派閥は時に独立して行動します。これは予測不可能性を生み出しますが、イランに対する妥当性否定も提供します。
-
弾道・巡航ミサイル兵器庫:*
-
推定3,000基以上の弾道ミサイル(シャハブシリーズ、ファテー110、ゾルファガル)
-
巡航ミサイル能力(スマル、カリジ・ファルス)
-
極超音速ミサイル開発(ファッタ – 作戦状態は不明確)
-
射程:300~2,000km以上で、地域目標と前方配置米国部隊への攻撃を可能にします
-
作戦上の現実:* ミサイル精度は向上していますが、依然として一貫性がありません。2020年のアル・アサド空軍基地への攻撃は発射された15ミサイルのうち11ミサイルで直撃を達成しました。これは73%の命中率です。これは人員と損害をもたらすのに十分ですが、決定的な軍事効果を達成するには不十分です。
-
海軍とホルムズ海峡能力:*
-
高度な海上機雷(ファジル級、アラシュ級)
-
対艦巡航ミサイル(カリジ・ファルス、ガディル)
-
自爆ドローン艇(シャヘド・シリーズ)
-
協調的な群戦術が可能な30隻以上の高速攻撃艇
-
実際的な含意:* これらの能力は米国海軍部隊に対して本物の作戦上のジレンマを生み出します。単一の機雷攻撃または協調的なドローン攻撃は駆逐艦またはフリゲートに損害を与える可能性があり、エスカレーション対応サイクルを引き起こします。ホルムズ海峡(世界の石油の20%が通過)は米国部隊と世界的なエネルギー市場の両方にとって脆弱性ポイントになります。
-
サイバー戦争能力:*
-
サウジアラムコへの実証された攻撃(2012年)、金融セクター(2013年)、米国インフラ(継続中)
-
攻撃能力を持つ推定137のイラン・サイバー部隊
-
データ盗難ではなく重要インフラ破壊に焦点
-
制約:* イランのサイバー能力は実在していますが、しばしば誇張されます。ほとんどの攻撃は作戦上の影響が限定的なシステムを対象とします。しかし、運動戦中の協調的なサイバー攻撃は米国の指揮統制システムを低下させる可能性があります。これは軍事計画者にとって本物の懸念です。
実証された作戦パターン
イランの非対称戦略は特定の事件を通じて作戦化されています。
-
2019年サウジ石油施設攻撃:*
-
18機のフーシ・ドローンと7基の巡航ミサイルがアブカイク・クルアイス施設を攻撃
-
サウジ石油生産の50%削減を一時的に達成
-
妥当性否定を伴うプロキシを通じて重要インフラを攻撃する能力を実証
-
作戦上の教訓: 米国の防空システムは攻撃を防ぎませんでした。サウジの防御は不十分でした。
-
2020年アル・アサド空軍基地攻撃:*
-
11基の弾道ミサイルが米国人員を収容する基地を攻撃
-
110人の米国兵士が外傷性脳損傷と診断
-
イランは攻撃を公開で発表し、統制されたエスカレーションを示唆
-
作戦上の教訓: イランは事前警告で正確な攻撃を実行でき、死傷者を最大化することなく能力を実証できます。
-
ホルムズ海峡事件(2019~2024年):*
-
タンカー輸送への複数の攻撃
-
英国旗タンカーの拿捕(2019年7月)
-
米国航空機への無人機迎撃試行
-
作戦上の教訓: イランは海上商取引を混乱させ、米国海軍作戦に異議を唱える継続的な能力を維持しています。
実務家のリスク評価
- イランの戦略的計算:*
イランの意思決定者は非対称コストが米国の継続的な紛争への許容度を超えると評価しています。この計算は非合理的ではなく、以下を反映しています。
-
中東での長期軍事作戦に対する米国の国内政治的制約
-
継続的な軍事プレゼンスの経済的コスト(前方配置で月額5,000~1億ドル)
-
米国同盟国(サウジアラビア、UAE、イスラエル)のイラン報復への脆弱性
-
歴史的先例:イラクからの米国撤退(2011年)、アフガニスタン(2021年)
-
徹底抗戦の信頼性:*
イランの議会声明は虚勢ではなく、非対称能力への本物の自信を反映しています。この声明は作戦上の重みを持ちます。理由は以下の通りです。
-
イランはプロキシ・ネットワーク、ミサイル・システム、海軍能力を作戦化しました
-
イランはこれらの能力を使用する意思を実証しました(2019年の攻撃、2020年のアル・アサド攻撃)
-
イランはプロキシ作戦を通じて妥当性否定を維持し、米国の対応計算を複雑にします
-
エスカレーション・リスク:*
現在の態勢は特定のエスカレーション経路を生み出します。
-
前方配置された米国部隊はイラン・プロキシ作戦の標的になります
-
イランの報復は米国の対抗対応を引き起こします
-
エスカレーション・サイクルは明確な出口戦略なしに加速します
-
地域同盟国(イスラエル、サウジアラビア、UAE)は独立して対応する圧力に直面し、紛争範囲を拡大します
-
実務家への含意:*
イランの徹底抗戦は無謀さではなく、非対称優位の計算された評価を反映していることを認識してください。イランの意思決定者は十分なコストを課して米国の軍事行動を抑止するか、その範囲を制限できると信じています。この信念は実証された能力と歴史的先例に基づいています。実際的な結果は以下の通りです。軍事的態勢が強化されるにつれて外交的出口戦略がますます重要になり、誤算リスクが大幅に上昇します。
地域安全保障アーキテクチャの緊張:回復力のある多層システムへ
米国とイランの対立は破壊された安全保障アーキテクチャではなく、時代遅れのものを明らかにしています。冷戦の二極世界向けに設計されたものが、現在は多極的複雑性をナビゲートしています。この危機は、競合する利益に対応しながら壊滅的なエスカレーションを防ぐ次世代地域安全保障枠組みを構築する機会を提示しています。
従来の湾岸安全保障協定は米国の軍事的優位性とアラブ国家の同盟に中心を置いていました。このモデルは時代遅れに直面しています。イランの正当な地域的役割に対応できず、トルコの積極的な立場、またはプロキシ紛争が大国統制から独立して独自の勢いを生み出すという現実に対応できないからです。新興の安全保障課題は分散型回復力を必要とします。複数のアクターが独立した抑止能力を維持しながら共有の安定メカニズムに参加する場合です。
イノベーション・ホワイトスペースを考慮してください。湾岸アラブ諸国は現在、二者択一の選択肢(米国と同盟するか、イランに対応するか)に直面しています。しかし、技術は第3の経路を可能にします。自律的検証システム、リアルタイム情報共有プロトコル、分散型早期警報ネットワークにより、国家は安全保障の自律性を維持しながら集団的安定協定に参加できます。イラク内部の親米国派と親イラン派の間の緊張は支配を通じて解決される必要はありません。代わりに、透明なモニタリング・システムで支援された権力分有協定は持続可能な政治的均衡を生み出す可能性があります。
イスラエル・イラン次元は、最近のアラブ正常化協定によって複雑化していますが、実際には予期しない機会を生み出します。アラブ国家、イスラエル、イランが相互脆弱性認識枠組みを確立できれば、各国が他国の正当な安全保障上の懸念を認識する場合、地域軍備管理協定、海上安全保障協力、サイバー攻撃防止プロトコルへの経路が開かれます。これらは従来の平和条約ではなく、管理された共存アーキテクチャです。これは事故リスクを低減しながら戦略的競争を許可します。
イエメンとシリアは永続的な固定物ではなく、新しい安全保障モデルをテストできる過渡的紛争地帯を表しています。これらの紛争をゼロサム競争と見なすのではなく、紛争解決イノベーションの実験室になる可能性があります。国際的検証で支援された地方統治構造、透明なシステムで監視されたリソース共有協定、多国籍執行メカニズムで保護された人道的回廊です。
地域アクターにとっての実際的な含意は、2030年代の安全保障が軍事的優位性ではなく適応的制度設計に依存することを認識することです。パキスタンの仲介努力は一時的な危機管理としてではなく、これらの新しい枠組みを構築するための触媒として重要性を獲得します。成功は、ワシントン、テヘラン、地域アクターが戦略的に競争できる条件を作成することを意味します。同時に、競争が壊滅的な紛争になることを防ぐメカニズムを維持します。
長期的な価値創造は、競合する地域での大国競争を管理するための先例を確立することにあります。これは地政学的競争がグローバルに激化するにつれて、ますます不可欠な能力です。この危機から生じる中東安全保障アーキテクチャは、多極的複雑性を管理するためのモデルになるか、制度的失敗の警告物語になるかのいずれかです。仲介者としてのパキスタンの立場は、どちらの未来が実現するかを決定する中心に置きます。

- 図2:米国陸軍急速展開部隊(RDF)の組織構成と展開プロセス*

- 図3:RDF展開の3層的戦略目的と相互関係*

- 図5:RDF展開後の複数の意思決定経路—戦略的柔軟性と曖昧性*

- 図10:実務家向けリスク評価マトリックス—エスカレーション可能性と影響度による優先順位付け*