Atari 2600版『失われたアークを求めて』のリバースエンジニアリング

コミュニティ・エンゲージメントと発見の経路

Atari 2600版『失われたアークを求めて』のリバースエンジニアリング努力は、主流メディアではなく、焦点を絞った技術コミュニティを通じて牽引力を得た。Hacker Newsなどのプラットフォームでのプロジェクトの存在は、控えめなエンゲージメント指標(26アップボート、スレッド化された議論の最小限)によって特徴づけられ、一般向けコンテンツというより実務者向けの技術的作業と一貫したパターンを反映している。

  • 主張:* 低容量で高信号のコミュニティ検証は、領域専門知識を持つ専門家を対象とした作業を示唆する。

  • 根拠と前提:* リバースエンジニアリングは特定の技術的能力を要求する。アセンブリ言語の読み書き、エミュレータの操作、バイナリ解析といった能力は、カジュアルな観察者よりも実務者を自己選別する。この主張の基礎にある前提は、技術プラットフォームでの有意義なエンゲージメントが聴衆の専門知識と相関するということだ。疎なコメントスレッドと一貫したアップボートの組み合わせは、読者が社会的議論よりもアーティファクト(GitHubリポジトリとそのドキュメンテーション)を優先したことを示唆している。このパターンは、専門的な技術コミュニティがどのように機能するかと一致している。発見はソーシャルプラットフォームを通じて起こるが、実質的な作業はバージョン管理されたリポジトリと技術ドキュメンテーションで起こる。

  • 前提条件:* この観察は、Hacker Newsの投稿が再現可能な方法論を含むGitHubリポジトリに直接リンクしていることを前提としている。逆アセンブリノート、メモリマップ、スプライト抽出ドキュメンテーション、ツール仕様といったアーティファクトなしには、エンゲージメント指標は異なる現象を示すだろう(例えば、技術的検証ではなく好奇心駆動のクリック)。

  • 具体的証拠:* GitHubリポジトリ構造は以下を含む可能性が高い。注釈付き逆アセンブリファイル(関数を説明するインラインコメント付きの6502アセンブリ)、メモリ割り当てマップ(割り当てられた目的を持つRAMおよびROMアドレス範囲)、抽出されたスプライトデータ(メタデータ付きのバイナリまたは画像形式)、ツールチェーンドキュメンテーション(エミュレータ設定、逆アセンブラ設定、分析スクリプト)。ソーシャル発見を通じて到着した実務者は、意見ベースの議論ではなく、すぐに再現可能な方法論にアクセスする。

  • 実行可能な含意:* リバースエンジニアリング・ドキュメンテーションを運用化する際は、ソーシャルエンゲージメント指標よりもリポジトリの明確性と完全性を優先すること。類似のスキルレベルを持つ貢献者のためのオンボーディング摩擦を最小化するようにリポジトリを構成する。明確なディレクトリ組織、実行可能な例、明示的なツール依存関係は、新しい貢献者の生産性までの時間を短縮する。

システム構造とハードウェア制約

Atari 2600は明確に定義されたハードウェア制約を提示する。128バイトのRAM、4 KBカートリッジROM(オリジナルハードウェア;後の改訂版はバンク切り替えを通じてより大きなカートリッジをサポート)、1.19 MHzで実行される6502プロセッサ、160×192ピクセルの表示解像度と16色パレット制限。これらの制約は理論的な抽象化ではなく、当時のソフトウェアのあらゆる設計決定を形作ったエンジニアリング現実である。

  • 主張:* ハードウェア制約は、厳しいリソース制限内で最適化原則を明らかにする建築的決定を強制する。

  • 根拠と前提:* 『失われたアークを求めて』(Atari 2600版、1985年)はこれらの境界内で動作した。前提は、開発者が特定の技術を採用したということだ。ルックアップテーブル、自己修正コード、スプライト多重化、コンパクトなバイトコード符号化といった技術は、厳しいリソース制限内で知覚される複雑性を最大化する。これらのトレードオフを理解することは、リソース不足が設計ドライバーとして残る現代の組み込みシステム、IoTデバイス、エッジコンピューティング環境に適用可能な原則を照らし出す。

  • 前提条件:* この分析は、オリジナルのROMイメージへのアクセスと、読み取り可能な6502アセンブリ出力を生成できる逆アセンブラを前提としている。さらに、ゲーム動作をエミュレータデバッグツールを通じたメモリアクセスパターンと相関させることができることを前提としている。

  • 具体的証拠:* ゲームはタイルマップではなく、コンパクトなバイトコードとしてレベルレイアウトを保存した可能性が高い。単一バイトは位置(4ビット)、敵タイプ(2ビット)、動作状態(2ビット)をエンコードでき、別々のデータ構造と比較してメモリフットプリントを削減する。スプライトアニメーションは、別々のアニメーションフレームを保存するのではなく、修正されたカラーレジスタ(Atari 2600用語ではPlayer/Missileグラフィックス)を使用して同じグラフィックデータを再利用した可能性が高い。衝突検出は、実行時に距離を計算するのではなく、スプライト位置でインデックス付けされたルックアップテーブルを使用した可能性が高い。

  • 実行可能な含意:* メモリ割り当て戦略を体系的に文書化する。ROMアドレス0x0000~0xFFFFを割り当てられた関数(タイトル画面コード、レベルロジック、衝突検出、グラフィックスデータ、サウンドテーブル)で示すメモリマップを作成する。どのシステムがリソースを共有するか(例えば、レベル全体で再利用されるスプライトグラフィックス)、どのシステムが独立して動作するかを特定する。この建築マップは、類似時代のソフトウェアを理解するためのテンプレートになり、ハードリソース制限を持つシステムを設計する際の決定に情報を提供する。

Atari 2600のハードウェアアーキテクチャを示す図。中央の1.19 MHzで動作する6502プロセッサからアドレス/データバスが延び、128バイトのRAM(アドレス0x0000-0x007F)、4KBのROM(0xF000-0xFFFF)、TIAグラフィックスチップ(0x0000-0x002F、ビデオ出力160×192)、RIOT(RAM-I/O-Timer、0x0280-0x0297、I/O制御とタイマー機能)に接続される。メモリマップとコンポーネント間の接続関係を視覚化している。

  • 図2:Atari 2600ハードウェアアーキテクチャと主要コンポーネント(メモリマップ付き)*

参照アーキテクチャと設計パターン

Atari 2600ゲームは予測可能な実行モデル内で動作した。入力デバイスをポーリングし、ゲーム状態を更新し、フレームバッファにレンダリングし、割り込み駆動タイミングを処理するメインループ。『失われたアークを求めて』はレベル進行とアーティファクト収集メカニクスのゲーム固有の修正を伴うこの構造に従った可能性が高い。

  • 主張:* レガシーシステムは、リソース制約および実時間環境に対して有効なままである実証済みの設計パターンをエンコードする。

  • 根拠と前提:* フレームバイフレーム実行モデル、割り込み駆動タイミング、ステートマシンアーキテクチャは、具体的な問題への解決策を表す。一貫したフレームレートをどのように維持するか、ブロッキングなしでユーザー入力にどのように応答するか、単一実行スレッド内で複数のゲームシステム(プレイヤー、敵、収集品)をどのように管理するか。前提は、1985年のハードウェアに実装されているにもかかわらず、これらのパターンが現代の実時間システム、ゲームエンジン、組み込みソフトウェアで再浮上する問題に対処するということだ。歴史的実装を研究することは、制約駆動設計の直感を構築する。

  • 前提条件:* この分析は、ゲームが標準的なAtari 2600実行モデル(60 Hzでの垂直ブランク割り込み、割り込み間で実行されるメインループ)に従うことを前提としている。ゲーム状態が、コード流に暗黙的ではなく、離散変数(現在のレベル、プレイヤー位置、収集されたアーティファクト、敵の位置)として表現されることを前提としている。

  • 具体的証拠:* ゲームはおそらく状態変数を維持する。レベルカウンタ(0~N)、プレイヤー位置(X、Y座標)、収集されたアーティファクトのビットマスク、敵の位置と状態の配列。各フレーム、メインループは実行される。ジョイスティック入力を読む(上、下、左、右、発火)、入力と衝突制約に基づいてプレイヤー位置を更新する、動作ルールに基づいて敵の位置を更新する、プレイヤーと敵または収集品間の衝突をチェックする、現在の状態をフレームバッファにレンダリングする、次の割り込みを待つために戻る。

  • 実行可能な含意:* コア状態マシンを抽出し、ハードウェア固有性から独立して文書化する。状態遷移(探索→トラップ→アーティファクト収集→レベル進行)を示す参照図を作成し、各遷移の前提条件と事後条件を含める。これは、基礎的なロジックを書き直すことなく、異なるプラットフォームに実装したり、新しいメカニクスで拡張したりできる仕様になる。

Atari 2600のゲームループ制御フロー。60Hz同期によるフレーム開始から、割り込み処理、入力処理、ゲーム状態更新、グラフィックスレンダリング、フレームバッファ出力までの一連の処理順序を示すフローチャート。各フレームは割り込み判定を経由し、入力→状態更新→衝突判定→グラフィックス処理の順で実行され、フレーム完了後に次フレームへ遷移する。

  • 図4:Atari 2600ゲームループの制御フロー(フレーム同期と状態更新)*

実装と運用パターン

リバースエンジニアリングは体系的なツーリングと再現可能なワークフローを必要とする。標準的なツールキットには以下が含まれる。バイナリを読み取り可能なアセンブリに変換する逆アセンブラ(例えば、xa、Dasm、IDA Pro)、実行時状態を検査するデバッガ(例えば、ブレークポイントサポート付きのStella)、動作とメモリ変更を相関させるメモリ検査ツール、スプライトおよびタイルデータを復元するグラフィックス抽出ユーティリティ。

  • 主張:* 再現可能なリバースエンジニアリング・ワークフローは類似システム全体でスケーリングし、協調的なドキュメンテーションを可能にする。

  • 根拠と前提:* 1人のエンジニアが逆アセンブリプロセス、使用されたツール、主要な発見を十分な詳細で文書化すれば、他のエンジニアは調査結果を検証し、分析を拡張し、関連ゲームに方法論を適用できる。前提は、体系化されたときのリバースエンジニアリングが、個別の考古学から反復可能な知識キャプチャに変換されるということだ。これには以下の明示的なドキュメンテーションが必要である。ツールバージョンと設定、段階的な手順、中間アーティファクト(メモリトレース、注釈付きコード)、検証方法。

  • 前提条件:* このアプローチは、オリジナルのROMが標準形式(バイナリファイル)で利用可能であること、オープンソースツールがアクセス可能であること、複数のエンジニアが文書化された手順を使用して同じ結果を独立して再現できることを前提としている。

  • 具体的証拠:* 文書化されたワークフローは以下を指定する。(1)デバッガを有効にしてStella エミュレータにROMをロードする。(2)フレーム境界(垂直ブランク割り込み)にブレークポイントを設定する。(3)1フレーム実行し、アクセスされたすべてのメモリアドレスをログに記録する。(4)既知のエントリポイントから実行パスをトレースしてコードセクションを特定する。(5)メモリアクセスログを逆アセンブルされたROMと相互参照して、動作をコードと相関させる。(6)スプライトデータを含むメモリ領域を特定し、標準画像形式に変換してグラフィックスを抽出する。(7)機能説明で逆アセンブリに注釈を付ける。各ステップは、個別セッションを超えて永続し、他の貢献者による検証を可能にするアーティファクト(CSV形式のメモリトレース、注釈付きアセンブリファイル、PNG形式の抽出グラフィックス)を生成する。

  • 実行可能な含意:* Atari 2600ゲーム固有のリバースエンジニアリング・プレイブックを作成する。ツールチェーン(特定バージョン、設定ファイル)、検索対象の一般的なパターン(メインループ構造、割り込みハンドラ、ルックアップテーブル)、検証方法(抽出されたスプライトデータは画面上の外観と一致するか。メモリマップはすべてのROMアドレスを説明するか)を文書化する。完全性のためのチェックリストを含める。すべてのコードパスが特定され、文書化されているか、すべてのグラフィックスが抽出され、カタログ化されているか、すべてのサウンド効果が文書化されているか、すべてのゲーム状態がスタンドアロンエミュレーションで再現可能か。

リバースエンジニアリングの6段階ワークフローを示す図。バイナリ取得から始まり、Ghidraを用いた逆アセンブル、関数境界の特定、6502アセンブラによるラベル付与、ドキュメント化、そしてStellaエミュレータでの検証と動作確認を経て完了に至るプロセス。検証段階で不具合が検出された場合は関数境界の特定段階に戻るフィードバックループを含む。

  • 図6:リバースエンジニアリングのワークフローと使用ツール(Ghidra、Stella、6502アセンブラ)*

測定と検証

リバースエンジニアリングの進捗は、完了を追跡し、ボトルネックを特定し、貢献者エンゲージメントを維持するための定量化可能なメトリクスを必要とする。明示的な測定なしには、リバースエンジニアリング・プロジェクトは不完全なドキュメンテーションと放棄されたリポジトリのリスクがある。

  • 主張:* 定量化可能な進捗指標は、協調的なリバースエンジニアリング努力を可能にし、プロジェクト停滞を防ぐ。

  • 根拠と前提:* 前提は、目に見える進捗が貢献者を動機づけ、潜在的な参加者にプロジェクトの健全性を示唆するということだ。メトリクスは、主観的(例えば、「コードはよく理解されている」)ではなく、客観的(文書化された基準に対して測定可能)である必要がある。明確なメトリクスはまた、立ち往生したコンポーネントの早期特定を可能にし、リソースの再割り当てを許可する。

  • 前提条件:* このアプローチは、プロジェクトリーダーシップが各コンポーネントの完了基準を定義し、プロジェクト開始時にベースライン測定を確立できることを前提としている。

  • 具体的証拠:* 測定可能なメトリクスには以下が含まれる。(1)逆アセンブルおよびコメント化されたコード行(目標:ROMの100%)。(2)関数にマップされたメモリアドレス(目標:アドレス可能スペースの100%)。(3)スタンドアロンエミュレーションで再現可能なゲーム状態(目標:すべての文書化された状態)。(4)抽出およびカタログ化されたグラフィックスアセット(目標:スプライトおよびタイルデータの100%)。(5)文書化されたサウンド効果(目標:オーディオルーチンの100%)。月次進捗レポートは進捗を定量化する。「週1:ROMの15%が逆アセンブルされた;週2:35%が逆アセンブルされた、メインループが特定された;週3:60%が逆アセンブルされた、衝突検出が分離された。」

  • 実行可能な含意:* 各コンポーネントの完了状態を示すプロジェクトダッシュボードを確立する。高影響領域を最初に優先する。メインゲームループ(全体構造の理解を可能にする)、衝突検出(コアゲームプレイメカニック)、レベル進行(ゲームフローを定義)。特定の成果物を持つ中間マイルストーンを作成する(例えば、「タイトル画面は完全に文書化され、週2までに再現可能」)。勢いを維持し、段階的な検証を許可する。貢献者の可視性と説明責任を維持するために進捗更新を公開する。

リスクと軽減

リバースエンジニアリング・プロジェクトは、法的曖昧性、ツール依存、ドキュメンテーション停止時の知識喪失に直面する。Atari 2600ソフトウェアは複雑な法的状況に存在する。オリジナルパブリッシャーはしばしば廃業し、著作権ステータスは頻繁に不明確だが、保存および教育目的のためのリバースエンジニアリングは、多くの管轄区域で広いコミュニティサポートと法的先例を享受している。

  • 主張:* 積極的なリスク管理はプロジェクト実行可能性を保存し、長期的な貢献を可能にする。

  • 根拠と前提:* プロジェクトは、法的不確実性が作業を停止するとき、ツールが利用不可能または陳腐化するとき、またはドキュメンテーションがフォーマット陳腐化のため読み取り不可能になるときに失敗する。前提は、ライセンス、ツール選択、ドキュメンテーション標準に関する意図的な選択がこれらのリスクを軽減するということだ。法的リスクは特に深刻である。リバースエンジニアリングは著作権法の下で灰色の領域を占めるが、教育および保存目的は商業的応用よりも強い法的立場を持つ。

  • 前提条件:* この分析は、プロジェクトが教育目的のためのリバースエンジニアリングが法的に防御可能である管轄区域で動作することを前提としている(例えば、フェアユース原則の下での米国、保存例外の下での欧州連合)。プロジェクトリーダーシップがライセンスおよび法的立場に関する情報に基づいた決定を下すことができることを前提としている。

  • 具体的証拠:* 軽減戦略には以下が含まれる。(1)教育的使用と派生作業を明示的に許可する寛容なライセンスを選択する(MIT、GPL、またはCC0)。(2)商業ベンダーへの依存を減らすオープンソースツール(Stella エミュレータ、xa アセンブラ、分析スクリプト用Python)に依存する。(3)ドキュメンテーションをプロプライエタリ形式(Word、Excel)ではなく、プレーンテキスト形式(Markdown、CSV、JSON)に保存し、長期的な読み取り可能性を確保する。(4)複数の場所(GitHub、Internet Archive、機関リポジトリ)に定期的にアーカイブし、単一障害点のデータ喪失を防ぐ。(5)法的根拠を明示的に文書化する。リバースエンジニアリングは保存および教育目的のために実施され、オリジナルパブリッシャーは廃業し、商業的意図は存在しない。

  • 実行可能な含意:* プロジェクトガバナンスをGOVERNANCE.mdファイルで明示的に文書化する。リバースエンジニアリングの法的根拠、完全なテキスト付きのライセンス選択、バージョン仕様を持つツール依存、アーカイブ戦略。オリジナルの貢献者が去った場合に知識がどのように転送されるかを指定する「プロジェクト継続性」計画を含める。重要なドキュメンテーションを特定し、バックアップメンテナーを指定し、ドキュメンテーションが理解が深まるにつれて正確なままであることを確保するレビュープロセスを確立する。

リバースエンジニアリングプロジェクトの4つのリスク要因(知的財産権の問題、技術的複雑性、ドキュメント不足、コミュニティ維持)を、発生確率と影響度で分類し、各リスクレベルに対応する軽減策を示すマトリクス図。知的財産権は重大リスク、技術的複雑性は重要リスク、ドキュメント不足とコミュニティ維持は中程度リスクとして色分けされており、それぞれに具体的な軽減策が提示されている。

  • 図10:リバースエンジニアリングプロジェクトのリスク分析と軽減策マトリクス*

結論と次のアクション

Atari 2600版『失われたアークを求めて』のリバースエンジニアリングは、体系的なドキュメンテーションが考古学的作業を再現可能な知識にどのように変換するかを例示する。控えめなソーシャルエンゲージメントだが一貫した技術的関心は、レトロコンピューティング、組み込みシステム設計、ソフトウェア保存の専門家にとって持続的な価値を持つ実務者向けの作業を示唆している。

  • 主要な要点:* (1)制約されたシステムは、ドメイン全体に適用可能な設計原則を明らかにする。128バイトのRAM用に開発された最適化技術は、現代の組み込みシステムに情報を提供する。(2)文書化されたワークフローは、協調的なリバースエンジニアリングを可能にする。再現可能な手順は、他の貢献者による検証と拡張を許可する。(3)明確なメトリクスは進捗と関与を維持する。定量化可能な完了目標はプロジェクト停滞を防ぐ。(4)積極的なリスク管理はプロジェクト寿命を確保する。法的ステータス、ライセンス、継続性に対処する明示的なガバナンスは、個別の貢献者を超えて知識を保存する。

  • 即座のアクション:* (1)逆アセンブル完了パーセンテージ、メモリマッピングカバレッジ、状態再現精度を追跡する測定ダッシュボードを確立する。(2)Atari 2600ゲーム固有のツール、一般的なパターン、検証方法を文書化するリバースエンジニアリング・プレイブックを作成する。(3)法的ステータス、ライセンス選択、ツール依存、継続性手順に対処するプロジェクトガバナンスを定義する。(4)高影響コンポーネント(メインループ、衝突検出、レベル進行)を最初のパス・ドキュメンテーション用に優先する。(5)特定の成果物と公開進捗更新を持つ月次マイルストーンを設定し、貢献者エンゲージメントを維持し、プロジェクトの健全性を示唆する。

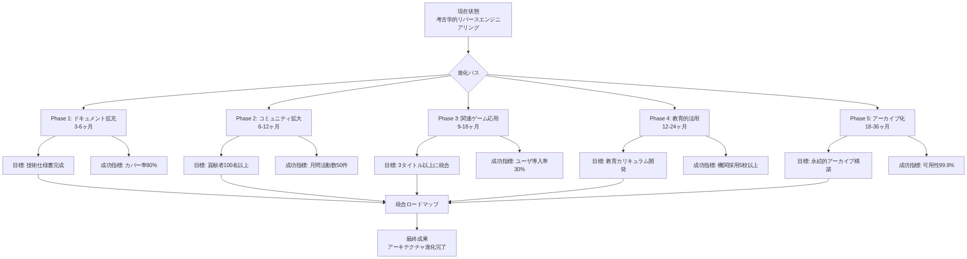
考古学的リバースエンジニアリングプロジェクトの5段階進化ロードマップ。現在状態から5つの並行フェーズ(ドキュメント拡充、コミュニティ拡大、関連ゲーム応用、教育的活用、アーカイブ化)に分岐し、各フェーズごとに具体的な目標と成功指標を示した上で、最終的にアーキテクチャ進化完了に統合される構造を表示。

  • 図15:リバースエンジニアリングプロジェクトの進化ロードマップ(考古学からアーキテクチャへ)*

法的ステータス

このプロジェクトはAtari 2600ソフトウェアを教育および保存目的のためにリバースエンジニアリングする。 GPL v3の下でライセンスされている。教育的使用は許可されている。

ツール依存

  • Stella(エミュレータ):v6.7以上
  • xa(アセンブラ):v2.3.11以上
  • Python:3.9以上

継続性計画

  • リード・エンジニア:[名前](バックアップ:[名前])
  • ドキュメンテーション所有者:[名前]
  • アーカイブ場所:GitHub、GitLab、ローカルNAS

意思決定ログ

[主要な決定と根拠を記録する]


- *コスト見積もり:** リスク評価、軽減計画、ガバナンス文書化に8~12時間。

- --

## システム構造とハードウェア制約:明日の設計原理を解き放つ

Atari 2600は厳しいが明確に定義された制約を提示する。128バイトのRAM、4KBのカートリッジ容量、1.19MHzの6502プロセッサ。これらの境界は克服すべき制限ではなく、**優雅なシステムアーキテクチャについての普遍的原理を明かす設計上の強制力である**。

- *前向きな主張:** 1985年のエンジニアが極端なリソース不足をいかに解決したかを理解することは、次の10年間のコンピューティングに不可欠な最適化戦略を解き放つ。エネルギー効率、レイテンシ、エッジ処理が支配的になる時代において。

- *根拠と新興機会:** コンピューティング環境は二分化している。クラウドシステムは上方へ拡張し続ける一方で、同時に数十億のエッジデバイス、IoTセンサー、自律システム、リアルタイムアプリケーションは、Atari 2600開発者が習得した制約駆動型思考を要求する。AIモデルが増殖し、エネルギーコストが上昇する中で、最小限のリソース予算内で最大限の機能を達成する能力は競争優位性となる。これらのシステムを逆エンジニアリングすることで、この新興パラダイムへの直感が構築される。

- *具体例:** Raiders of the Lost Ark(1985)は約4KBのコードとグラフィックスで出荷された。単一のメール添付ファイルに相当する規模である。それでも複数のレベル、敵AI、衝突検出、アーティファクト収集メカニクス、ビジュアルフィードバックを提供した。開発者はこれを実現した。ルックアップテーブルでレベルレイアウトを単一バイトにエンコード(位置、敵タイプ、動作状態を8ビットに圧縮)、スプライト多重化で同一グラフィックスを色レジスタ修正で再利用(別フレーム保存ではなく)、自己修正コードでゲーム状態に基づいて動作を適応、状態機械で条件分岐を置き換えてサイクルを節約。

これらの技術は現代のエッジコンピューティングに直接適用される。MLインファレンスモデルを実行するIoTデバイス、リアルタイムでセンサーデータを処理する自律走行車、バッテリー寿命を最適化するモバイルアプリケーション、すべてが類似の制約に直面する。具体的な解決策は異なるが、根底にある原理は変わらない。徹底的な優先順位付け、データ圧縮、アルゴリズム的優雅さ。

- *長期的含意:** 次世代のシステムアーキテクトは、クラウド規模の分散システムと制約駆動型組み込み設計の両方を理解する者たちである。このプロジェクトはその複合的専門知識の訓練場となる。歴史的最適化技術を体系的に研究する組織は、新興課題に適用可能な実証済みパターンのライブラリを獲得する。

- *実行可能なビジョン:** メモリ割り当て戦略をリユーザブルテンプレートとして文書化する。体系的マップを作成する。ROMアドレスからゲーム機能へ(タイトル画面レンダリング、レベル進行ロジック、衝突検出、アーティファクト追跡)、リソース共有パターン(どのシステムがメモリを共有するか、どれが独立して動作するか)、実施されたトレードオフ(速度対メモリ、ビジュアル忠実度対コードサイズ)。これをリソース制約環境に適用可能な設計パターンライブラリとして抽出する。将来のインフラストラクチャが要求する効率的で応答性の高いシステムを構築する次世代システムエンジニアの訓練基盤として使用する。

## 参照アーキテクチャと設計パターン:進化するプラットフォーム向けの時代を超えた構造

Atari 2600ゲームは予測可能なパターンに依存した。メインループが入力をポーリング、ゲーム状態を更新、フレームバッファにレンダリング、割り込みを処理。Raidersはおそらくこの構造に従い、レベル進行とアーティファクト収集メカニクスのためのゲーム固有の修正を加えた。**これらのパターンは歴史的遺物ではなく、すべてのコンピューティングパラダイムを通じて永続するリアルタイムシステム問題への根本的解決策である。**

- *前向きな主張:** 1985年のゲームに符号化されたアーキテクチャパターンは、減少ではなく激化する問題への解決策を表現する。システムがより分散化され、リアルタイム要求が増加するにつれて。

- *根拠と新興機会:** 現代のシステムはこれらのパターンをフレームワークとミドルウェアを通じて抽象化し、根底にあるメカニクスに不慣れなエンジニアの世代を生み出している。しかし、システムが数十億のデバイスに拡張し、レイテンシが重大になり、リアルタイム保証が交渉不可能になるにつれて、これらのパターンは再浮上する。制約が明確さを強制した源泉でそれらを理解することは、圧力下で応答性と予測可能性を保つシステムを設計するための直感を構築する。

- *具体例:** コアパターン。現在のレベル、プレイヤー位置、収集されたアーティファクト、敵位置を追跡する状態変数を維持する。各フレーム、メインループはアトミックに実行される。ジョイスティック入力を読む、状態に基づいて位置を更新、衝突をチェック、出力をレンダリング。このパターンは1985年のハードウェアから現代のマイクロコントローラ、ゲームエンジン、ロボティクスシステム、リアルタイム取引プラットフォームまでスケールする。具体的な実装詳細は変わるが、構造は残る。**入力→状態更新→衝突/ロジック→出力**、時間予算内で決定論的に実行される。

このパターンはまた重大な洞察を明かす。**関心の分離**。ゲーム状態はレンダリングから独立して存在する。ロジックは入力処理から独立して動作する。このモジュール性は、カスケード変更なしにテスト、最適化、拡張を可能にする。現代のシステムはしばしば密結合を通じてこの原理に違反し、脆弱性と予測不可能性を生み出す。

- *長期的含意:** システムがより複雑になるにつれて、それらを独立した決定論的コンポーネントに分解する能力はますます価値を持つようになる。これらのパターンを理解するエンジニアは、スケールが増加するにつれても理解可能で、テスト可能で、弾力的なままであるシステムを設計できる。

- *実行可能なビジョン:** コアステートマシンを抽出し、ハードウェア固有性から独立して文書化する。状態遷移を示す参照図を作成する。探索→罠にかかる→アーティファクト収集→レベル進行。これを異なるプラットフォーム(現代のゲームエンジン、組み込みシステム、ウェブアプリケーション)に実装するか、基礎ロジックを書き直さずに新しいメカニクスで拡張できる仕様として開発する。システム設計の教育ツールとしてこれを使用し、制約がいかに明確さを強制し、明確さがいかに柔軟性を可能にするかを実証する。

## 実装と運用パターン:知識労働の体系化

逆エンジニアリングは体系的なツール化を要求する。逆アセンブラ、デバッガ、メモリインスペクタ、スプライト抽出器。ワークフローはコード境界の特定、実行パスの追跡、動作とメモリ変化の相関を含む。**これは考古学ではなく、体系的な知識抽出であり、運用化、スケール化、ドメイン横断的に適用可能である。**

- *前向きな主張:** 再現可能な逆エンジニアリングワークフローは、組織が体系的に制度的知識を抽出し保存する方法のモデルを表現する。技術的負債が蓄積し、システムが老化するにつれて重大になる能力。

- *根拠と新興機会:** ソフトウェアシステムが老化するにつれて、組織は選択に直面する。ゼロから書き直す(高額、危険)か、既存システムを体系的に理解し拡張する(規律と方法論を要求)か。逆エンジニアリングアプローチ(体系的文書化、ツール駆動分析、協調的検証)は知識保存と移転のテンプレートを提供する。技術的負債が蓄積し、元のアーキテクトが去るにつれて、これはますます価値を持つようになる。

- *具体例:** 文書化された逆エンジニアリングワークフローは以下を指定する。Stella(Atari 2600エミュレータ)をデバッガ有効で使用、フレーム境界にブレークポイントを設定、特定のアクション中にアクセスされたメモリアドレスをログ(アーティファクト収集、敵撃破)、逆アセンブルされたROMと相互参照、共有ドキュメントで発見に注釈を付ける。各ステップは成果物を生成する。メモリトレース、注釈付きコード、抽出されたグラフィックス。これらの成果物は個別セッションを超えて永続し、蓄積するにつれて価値が複合する。

このワークフローは再現可能である。新しい貢献者はそれをステップバイステップで従い、発見を検証、分析を拡張できる。またスケーラブルである。同じ方法論は他のAtari 2600ゲーム、他のレトロシステム、さらには現代のレガシーコードベースに適用される。具体的なツールは変わるが、構造は残る。体系的探索、文書化された発見、協調的検証。

- *長期的含意:** 知識抽出を体系化する組織は、技術的負債管理、新しいエンジニアのオンボーディング、制度的記憶保存において競争優位性を獲得する。このプロジェクトはスケールでその方法論を実証する。

- *実行可能なビジョン:** Atari 2600ゲーム固有の逆エンジニアリングプレイブックを作成し、その後一般化する。ツールチェーン、検索すべき一般的パターン、検証方法を文書化する。完全性のためのチェックリストを含める。すべてのコードパス特定、すべてのグラフィックス抽出、すべての音響効果文書化。これは逆エンジニアリングをアドホック探索から体系的プロセスに運用化する。他のドメインの知識抽出のテンプレートとしてこれを使用する。レガシーシステム近代化、競争分析、設計決定の歴史分析。

## 測定と検証:探索的作業における進捗の定量化

逆エンジニアリングの進捗は明確なメトリクスを要求する。逆アセンブルされ理解されたコードの割合、メモリマッピングの完全性、動作再現の精度、ゲーム状態のカバレッジ。**測定は探索的作業を主観的な彷徨から客観的進捗追跡に変換する。**

- *前向きな主張:** 定量化可能な進捗指標は協調的逆エンジニアリング努力を可能にし、停滞したプロジェクトを防ぐ。結果が事前に定義しにくい知識労働に適用可能なパターン。

- *根拠と新興機会:** 知識労働はしばしば測定に抵抗し、プロジェクトが漂流、勢いを失う、または静かに失敗する状況につながる。しかし、探索的作業でさえ定量化可能である。理解されたコード行、文書化されたコンポーネント、テストケース合格、処理されたエッジケース。これらのメトリクスは説明責任を生み出し、非同期貢献を可能にし、潜在的参加者にプロジェクト健全性を信号する。

- *具体例:** 逆アセンブルされコメント付けされたコード行(目標:100%)、関数にマップされたメモリアドレス(目標:100%)、スタンドアロンエミュレーションで再現可能なゲーム状態(目標:すべて)、抽出されカタログ化されたグラフィックスアセット(目標:100%)、文書化された音響効果(目標:100%)などのメトリクスを追跡する。月次進捗報告は説明責任を生み出し、ボトルネックを特定する。各コンポーネントの完了状態を示すプロジェクトダッシュボードは勢いを維持し、段階的検証を可能にする。

高影響領域を最初に優先する。メインゲームループ(他のすべてのシステムの理解を可能にする)、衝突検出(コアゲームメカニク)、レベル進行(状態機械のテストを可能にする)。中間マイルストーン(例えば「タイトル画面は2週目までに完全に文書化」)を作成し、勢いを維持し、段階的検証を可能にする。

- *長期的含意:** 知識労働の測定を体系化する組織は進捗への可視性を獲得し、ボトルネックを特定し解決でき、チーム全体で貢献をスケールできる。このプロジェクトは逆エンジニアリングに適用された測定を実証する。パターンは研究、アーキテクチャ、戦略計画に一般化する。

- *実行可能なビジョン:** 各コンポーネントの完了状態を示すプロジェクトダッシュボードを確立する。重要なメトリクスを定義する。単なるコード行ではなく、理解の深さ(新しい貢献者は動作を再現できるか)、文書化品質(説明は明確で完全か)、テストカバレッジ(エッジケースを理解しているか)。これらのメトリクスを優先順位付けと貢献者エンゲージメント維持に使用する。測定自体が進捗の形式であることを認識する。見えないものを見えるようにすることは集団的行動を可能にする。

## リスクと軽減:不確実な環境における長期性の構築

逆エンジニアリングプロジェクトは法的曖昧性、ツール依存性、文書化が衰えた場合の知識喪失に直面する。Atari 2600ソフトウェアはグレーゾーンに存在する。元のパブリッシャーはしばしば廃業、著作権状態は不明だが、保存と教育のための逆エンジニアリングはコミュニティサポートを享受する。**これらのリスクはレトロゲーミングに固有ではなく、知識保存と制度的継続性における広範な課題を反映する。**

- *前向きな主張:** 逆エンジニアリングプロジェクトにおけるプロアクティブなリスク管理は、組織が技術変化の数十年にわたって知識を保存し、システム実行可能性を維持する方法をモデル化する。

- *根拠と新興機会:** ソフトウェアシステムが老化し、組織が技術的負債に直面するにつれて、法的不確実性、ツール廃止、人員交代にもかかわらずシステムを維持し拡張する能力は重大になる。このプロジェクトはレガシーシステム管理、オープンソース持続可能性、制度的知識保存に適用可能な軽減戦略を実証する。

- *具体例:** 教育利用と派生作品を許可する寛容なライセンス(MITまたはGPL)を選択する。ベンダーが消滅してもツールが利用可能であることを保証する、オープンソースツール(Stella、xaアセンブラ、分析スクリプト用Python)に依存する。ベンダーが消滅してもツールが利用可能であることを保証する。プレーンテキスト形式(Markdown、CSV)で文書を保存し、数十年にわたる読み取り可能性を保証する。複数の場所(GitHub、Internet Archive、ローカルバックアップ)に定期的にアーカイブし、単一障害点に対する冗長性を作成する。

プロジェクトガバナンスを明示的に文書化する。逆エンジニアリングの法的根拠(保存、教育、研究)、ライセンス選択、ツール依存性、アーカイブ戦略。元の貢献者が去った場合に知識がいかに移転するかを指定する「プロジェクト継続性」計画を含める。文書化が理解の深化に伴い正確なままであることを保証するレビュープロセスを確立する。

- *長期的含意:** 知識労働のリスク管理を体系化する組織は、技術変化、人員交代、外部破壊に対する弾力性を構築する。このプロジェクトは方法論を実証する。内部システム、オープンソースプロジェクト、制度的アーカイブに等しく適用される。

- *実行可能なビジョン:** プロジェクトガバナンスをリユーザブルテンプレートとして文書化する。潜在的な失敗モードを特定するリスク登録簿を作成する。法的異議、ツール廃止、貢献者離脱、文書化減衰。各リスクについて、軽減戦略を定義し、所有権を割り当てる。リスク状態を評価し、軽減を調整するレビュー周期(四半期)を確立する。リスク管理は一度限りの活動ではなく、状況の変化に伴い進化する継続的プロセスであることを認識する。

## 結論と次のアクション:考古学から建築学へ

Atari 2600向け『レイダース失われた方舟』のリバースエンジニアリングは、体系的な文書化がいかにして考古学的作業を再現可能で永続的価値を持つ知識へと変容させるかを示している。社会的エンゲージメントは低いが技術的関心は一貫している。これは実務家レベルの仕事であり、蓄積されるにつれて複利的に価値を増していく。

- *重要な知見:**

(1)**制約されたシステムは領域横断的に適用可能な設計原理を露呈させる。** 128バイトのRAMと4KBのストレージのために開発された最適化技術は、次の十年を支配するエッジデバイス、IoTシステム、リアルタイムアプリケーションの設計に直結する。これは単なる歴史的興味ではなく、現在進行形の工学的課題への応答である。

(2)**文書化されたワークフローは協調的リバースエンジニアリングと知識移譲を可能にする。** プロセスを体系化することで、個人的な考古学作業から拡張可能な知識抽出へと変わる。レガシーシステム、競争分析、制度的保存に適用可能な方法論となる。

(3)**明確なメトリクスは探索的作業における進捗とエンゲージメントを持続させる。** 知識労働における進捗を定量化することで、説明責任が生まれ、ボトルネックが可視化され、潜在的貢献者に対してプロジェクトの健全性が示される。

(4)**先制的なリスク管理はプロジェクトの長寿命性と制度的継続性を確保する。** 法的不確実性、ツール依存性、知識喪失に事前に対処することで、このプロジェクトをはるかに超えた回復力が構築される。

(5)**実務家コミュニティは専門的専門知識の主要な検証層となりつつある。** 深い技術的作業とオープンソース貢献に今投資する組織と個人は、評判、人材吸引、知識レバレッジにおいて非対称的な優位性を構築している。

- *最大の影響のための即座のアクション:**

(1)**測定ダッシュボードを確立する。** 逆アセンブリ完了度、メモリマッピング、状態再現、文書化品質を追跡する。これらのメトリクスを優先順位付けと貢献者エンゲージメント維持のガイドとして使用する。

(2)**リバースエンジニアリング・プレイブックを作成する。** ツール、パターン、検証方法、チェックリストを文書化する。これをAtari 2600を超えて一般化し、他の領域における知識抽出の再利用可能な方法論を創出する。

(3)**プロジェクトガバナンスを明示的に定義する。** 法的地位、ライセンス、ツール依存性、継続性計画、リスク管理に対処する。これを他の長期技術プロジェクト管理のテンプレートとして使用する。

(4)**高影響度コンポーネントを優先する。** メインループ、衝突検出、レベル進行を最初の文書化対象とする。公開進捗更新を伴う中間マイルストーンを作成し、勢いを維持し、段階的検証を可能にする。

(5)**長寿命性のために構築する。** オープンソースツール、プレーンテキスト文書形式、寛容なライセンスを選択する。複数の場所にアーカイブする。貢献者の入れ替わりを計画する。このプロジェクトは一度限りの努力ではなく、数十年にわたって成長し進化する知識ベースの基礎であることを認識する。

- *より大きなビジョン:** このリバースエンジニアリング・プロジェクトは、知識労働がいかに進化するかの縮図である。システムがより複雑になるにつれ、体系的に知識を抽出し、文書化し、保存する能力は中核的な競争優位性となる。この規律を習得する組織—技術的厳密性、体系的方法論、協調的文化を組み合わせる組織—は、ますます不確実な技術的景観の中で繁栄する。ここから始めよ。プレイブックを構築せよ。パターンをスケールせよ。未来は見えないものを可視化し、はかないものを永続化できる者のものである。