Talos: ディープ畳み込みニューラルネットワーク向けハードウェアアクセラレータ

アーキテクチャと設計哲学

Talosは汎用GPU設計から意図的に決別し、多様な計算ワークロードに対応することを放棄して、畳み込みニューラルネットワーク(CNN)推論に特化した設計を採用しています。この特化は基本的な観察に基づいています。すなわち、畳み込み演算がほとんどのビジョンモデルにおける計算ボトルネックであり、固定機能ハードウェアアクセラレーションに適した予測可能なデータフロー特性を示しているということです。

設計根拠は以下のように形式化できます。標準的なCNN(ResNet、MobileNet、VGG)における畳み込み演算は決定論的なメモリアクセスパターンに従い、適切に調整された場合に高い演算強度を示すため、専用ハードウェアパイプラインは異種ワークロード全体で柔軟性を維持する必要がある汎用プロセッサと比較して、優れたエネルギー効率とスループットを達成できます。

訓練、推論、汎用計算全体で競合する要求のバランスを取るGPUとは異なり、Talosはこの妥協を排除しています。重要なトレードオフを受け入れることで実現しています。すなわち、CNNワークロードにおける優れた効率と引き換えに、不規則なアーキテクチャでは低いパフォーマンスを受け入れるということです。処理要素は畳み込み演算に固有の行列乗算と累積パターンの周囲に構成されています。オンチップSRAM階層はタイリング戦略を通じた重みと活性化の再利用を最大化するよう特別に設計されており、相互接続ファブリックはフィルタ重みを効率的にブロードキャストし、入力特徴マップをストリーミングします。これはアクセラレータのパフォーマンスを通常制限するメモリ帯域幅制約に直接対処しています。

  • 効果的な展開の前提条件:* モデルアーキテクチャはCNNベースであり、コンパイル時に既知の固定トポロジを持つ必要があります。注意機構、動的ルーティング、または不規則な演算を組み込むアーキテクチャは、ハードウェアを著しく過小利用します。

実際的な含意は明確です。安定した既知のCNNアーキテクチャを持つ本番推論シナリオに対してのみTalosを評価してください。アーキテクチャの柔軟性を必要とする研究環境や、トランスフォーマーベースまたはハイブリッドモデルを組み込む展開は、このアクセラレータを検討すべきではありません。

Talosアーキテクチャの全体構成を示す図。入力画像から処理要素(PE)アレイへのデータフロー、オンチップメモリ階層(L1活性化SRAM、L2重みSRAM)、重み再利用と活性化再利用のデータフロー制御、メッシュネットワークインターコネクト、そして畳み込み結果への出力までを表示。PE間の局所演算、部分和転送、結果集約のプロセスを矢印で示す。

  • 図2:Talosアーキテクチャ構成 - 処理要素とメモリ階層の統合設計*

パフォーマンス特性と実世界ベンチマーク

Talosは競争力のあるエネルギー効率を達成しています。これはエッジ展開において電力制約が設計決定を支配する重要な指標です。標準的なアーキテクチャ(ResNet-50、MobileNet-v2、MobileNet-v3)に関する公開ベンチマーク結果は、ターゲット領域内で汎用アクセラレータと同等またはそれを上回るスループットとレイテンシプロファイルを示しています。

しかし、パフォーマンス特性は明示的な文書化を必要とする重要な非線形性を明らかにしています。

  • バッチサイズ感度:* アーキテクチャはデータセンターワークロードではなく、エッジ推論に典型的な小さなバッチ(バッチサイズ≤4)に最適化されています。バッチサイズ1の推論は優れたレイテンシ特性を達成します。しかし、バッチサイズ32へのスケーリングは比例するスループット向上をもたらしません。これは最大集約スループットよりも決定論的で低レイテンシの推論を優先する意図的な設計選択を反映しています。これはエッジ展開に適切なトレードオフですが、高スループットのデータセンターシナリオには不適切です。

  • 層固有のパフォーマンス変動:* メモリ帯域幅利用率は層の寸法と畳み込みタイプによって大きく異なります。通常の畳み込み(例えば224×224入力上の3×3カーネル)は規則的な空間寸法を持ち、ほぼピークの効率を達成します。深さ方向分離可能畳み込み、グループ化畳み込み、および不規則な層サイズは測定可能なパフォーマンス低下を示します(固定機能パイプライン制約のアーキテクチャ分析に基づいて、通常15~30%の効率低下)。

  • 検証を必要とする仮定:* 公開ベンチマークは最適なデータレイアウトとメモリアクセスパターンを想定しています。層の順序が最適でないまたは不規則なテンソル寸法を持つ実世界のモデルは、公開仕様を下回る可能性があります。

  • 実行可能な要件:* 展開にコミットする前に、Talosハードウェア上で正確なモデルをプロファイルしてください。標準的なアーキテクチャのベンチマーク結果は方向性のあるガイダンスを提供しますが、特定のネットワークトポロジ、入力寸法、または層構成でのパフォーマンスを保証しません。

Nvidiaの支配に対する市場ポジショニング

Talosはエコシステム優位性(包括的なソフトウェアフレームワーク(CUDA、cuDNN、TensorRT)、開発者の親しみやすさ、実証済みの展開実績)が既存企業を純粋な技術パフォーマンス指標をはるかに超えて定着させるNvidiaの圧倒的な支配によって根本的に形成された市場環境に参入しています。

特化したアクセラレータにとっての戦略的課題はパフォーマンスで勝つことではありません。スイッチングコストとエコシステムロックインを克服することです。Nvidiaのソフトウェア成熟度、モデルサポートの広さ、豊富な開発者専門知識は、純粋な技術的優位性が容易に突破できない強力な競争上の堀を作り出しています。このダイナミクスはインフラストラクチャ経済学の文献で十分に文書化されています。既存企業の優位性はネットワーク効果と開発者エコシステム効果を通じて複合的に増加します。

Talosの実行可能性は、統合コストと柔軟性の低下を正当化するのに十分な優位性を特化が提供する展開コンテキストを特定することに依存しています。エッジ推論アプリケーションは最も有望なニッチを表しています。電力効率と決定論的レイテンシは広いモデルサポートよりも重要です。固定CNNアーキテクチャがエッジに展開されるアプリケーションの場合、総所有コスト計算は、より狭い適用性にもかかわらず、目的に特化したアクセラレータを支持する可能性があります。

  • 重要な制約:* データセンター訓練市場は大部分がアクセス不可能です。Nvidiaの支配はそこでほぼ独占状態に近づいています。Talosは推論、特にエッジでの推論で競争する必要があります。そこでは異なる経済学が適用され、特化は負債ではなく資産になります。

AI インフラストラクチャの経済的含意

Talosのようなハードウェアアクセラレータは、展開経済に直接影響を与える方法でAI推論のコスト構造を再形成します。特化したアクセラレータは2つのメカニズムを通じて、ターゲットワークロード上の推論あたりのコストに関する優れた可能性を提供します。(1)消費電力の削減は冷却と運用オーバーヘッドを減少させ、(2)特化したシリコンは汎用代替品よりも高いワット当たり演算を達成します。

エッジでのCNN推論の場合、Talosは説得力のある単位経済を提供できます。顔検出またはオブジェクト分類を実行するスマートフォンまたはIoTデバイスは、汎用GPUよりもTalosでかなり少ない電力を消費する可能性があり、バッテリドレインと熱放散要件を削減します。

しかし、この優位性には定量化可能な隠れたコストが伴います。

  • アーキテクチャ陳腐化リスク:* ディープラーニングアーキテクチャの急速な進化は、2022年代のCNNに最適化されたハードウェアが注意ベースおよびハイブリッドアーキテクチャが顕著になるにつれて取り残されるリスクを導入します。特化したシリコンへの資本投資は、汎用代替品が広い適用性を通じて軽減する不確実性に直面しています。

  • ソフトウェア保守負担:* 継続的なフレームワーク更新とコンパイラ改善には、継続的なエンジニアリング投資が必要です。ベンダーに放棄されたアクセラレータは、フレームワークが進化するにつれて急速に陳腐化に直面しています。

  • 実用的な計算フレームワーク:* 総所有コストは以下を考慮する必要があります。(1)推論あたりの運用コスト、(2)予想されるハードウェア寿命にわたる資本償却(通常3~5年)、(3)ソフトウェア保守と最適化のオーバーヘッド、(4)リスク調整された陳腐化確率。モデルアーキテクチャがハードウェアの経済的寿命内に変更される可能性が高い場合、特化プレミアムは減少するか逆転します。

ソフトウェアスタックと統合障壁

Talosの実用的な有用性は、広範な低レベル最適化なしに展開を可能にするソフトウェアツーリングに重要に依存しています。これは重要なエンジニアリング課題を表しています。アクセラレータは使いやすさと、最適なパフォーマンスのためのハードウェア固有の機能の公開のバランスを取る必要があります。

  • コンパイラインフラストラクチャ要件:* カスタムバックエンド実装または中間表現(ONNX、TVM)への依存は、PyTorchまたはTensorFlowモデルを、ハードウェア利用を最大化しながら固定機能制約を尊重する効率的な実行スケジュールに変換する必要があります。各アプローチはトレードオフを伴います。ネイティブフレームワークサポートはより良い互換性を提供しますが、継続的な保守が必要です。中間表現は移植性を提供しますが、パフォーマンスオーバーヘッドを導入するか、ハードウェア固有の最適化機会を失う可能性があります。

  • デバッグとプロファイリング成熟度:* デバッグとプロファイリングの経験は採用に大きく影響します。不透明なパフォーマンス特性は最適化の取り組みを挫折させます。特に開発者がモデルが利用可能な計算を過小利用している理由を容易に理解できない場合です。長期的な実行可能性には、初期フレームワークサポートだけでなく、フレームワークが進化するにつれての継続的な保守が必要です。これは実質的なエンジニアリングコミットメントです。

  • 統合複雑性評価:* アーキテクチャ決定の前に、以下を評価してください。(1)フレームワーク統合の完全性(プライマリフレームワークは成熟したサポートを持っていますか)、(2)プロファイリングおよびデバッグツールの成熟度、(3)モデルズー実装の利用可能性、(4)継続的な保守に対するベンダーのコミットメント。不完全なツーリングは通常、最適化とデバッグに20~40%のエンジニアリングオーバーヘッドを必要とします。

NVIDIA CUDAエコシステムとTalosスタックの比較図。左側のNVIDIAセクションはCUDA、cuDNN、TensorRT、NCCLの4つの成熟したコンポーネントが階層的に統合されている。右側のTalosセクションはコンパイラ、フレームワークサポート、最適化ツールの3つの限定的なコンポーネントを示す。中央の統合障壁セクションはAPI互換性の欠落、パフォーマンスギャップ、開発者エコシステムの3つの主要な課題を列挙している。両スタックから統合障壁へ矢印が指し、成熟度の差と制限事項を示唆している。

  • 図8:ソフトウェアスタック比較 - NVIDIA vs Talos(記事内ソフトウェアエコシステム分析より)*

アーキテクチャ進化と寿命リスク

トランスフォーマーベースモデルとマルチモーダルアーキテクチャへの分野の急速なシフトは、CNN特化ハードウェアの寿命に関する基本的な質問を提起しています。Talosの設計は2020~2022年の支配的なパラダイムを反映しています。しかし、Vision Transformers、CLIPスタイルのマルチモーダルモデル、およびハイブリッドアーキテクチャの出現は、CNN固有のアクセラレーションの前提に異議を唱えています。

将来の反復は、純粋な特化を維持するか、効率を犠牲にして広い適用性を提供するプログラム可能な要素を組み込むかを決定する必要があります。歴史的先例は、過度に狭い最適化がしばしば短命の優位性をもたらすことを示唆しています。市場は最終的に、特化した設計が提供できない柔軟性を要求します。特化した行列乗算アクセラレータの例には、ワークロード多様性が増加するにつれて陳腐化したものが含まれます。

  • 新興アーキテクチャトレンド:* ニューラルアーキテクチャサーチ、動的ネットワーク、ランタイム適応性はますます価値のある機能になります。未解決の質問は、特化したアクセラレータが過渡的段階を表すのか、それとも異なるワークロードカテゴリに最適化された複数の共存ソリューションを維持するのかということです。

  • 実務家向けのリスク軽減:* アーキテクチャリスクが最小限である確立された安定したワークロードにTalosを使用してください(例えば、実証済みのアーキテクチャを使用した本番顔検出システム)。ハードウェアの経済的寿命(通常3~5年)にわたってモデルの安定性に確信がない限り、推論インフラストラクチャ全体を特化したハードウェアに賭けることを避けてください。

ニューラルネットワークアーキテクチャの進化を時系列で示す図。2012-2015年のCNN黄金期から始まり、2016-2019年にVision Transformer、ハイブリッドモデル、動的ニューラルネットワークなどの多様なアーキテクチャが登場。2021-2024年にはTransformerが支配的となり、その結果としてCNN限定設計のTalosの適用範囲が縮小し、ViT、ハイブリッドモデル、MoE/SkipNetなどの新興アーキテクチャに対応できず、Talosの陳腐化リスクが高まることを視覚化している。

  • 図10:ニューラルネットワークアーキテクチャの進化とTalos適用範囲の縮小リスク - CNN支配の終焉と新興アーキテクチャの台頭*

主要なポイント

Talosはターゲットワークロード上で優れた効率を提供し、CNN加速における正当な技術的成果を表しています。しかし、特化は両刃の剣です。最適化を可能にしますが、適用性を制約し、陳腐化リスクを作成します。

安定したCNNベースのアーキテクチャを持つエッジ推論シナリオに対してのみTalosを評価してください。電力効率が統合複雑性を正当化する場合です。コミットする前に、実際のハードウェア上で正確なモデルをプロファイルしてください。ソフトウェアエコシステム成熟度について懐疑的であり続け、潜在的なエンジニアリングオーバーヘッドを計画してください。Nvidiaの支配は主に技術的ではなく、エコシステムベースであることを認識してください。これを置き換えるには、より優れたハードウェアだけでなく、より優れたソフトウェア、開発者体験、展開サポートが必要です。

アクセラレータランドスケープは、異なるニッチに最適化された複数のソリューションを維持する可能性があります。Talosはエッジ推論で成功する可能性があります。データセンターと汎用訓練市場は、予見可能な将来にわたってNvidiaの領域のままです。

主要なポイントと次のアクション

Talosはターゲットワークロード上で優れた効率を提供し、CNN加速における正当な技術的成果を表しています。しかし、特化は両刃の剣です。最適化を可能にしますが、適用性を制約し、陳腐化リスクを作成します。

  • 展開基準:*

  • 電力効率が統合複雑性を正当化する安定したCNNベースのアーキテクチャを持つエッジ推論シナリオに対してのみTalosを評価してください

  • 展開にコミットする前に、実際のハードウェア上で正確なモデルをプロファイルしてください

  • ソフトウェアエコシステム成熟度について懐疑的であり続け、潜在的なエンジニアリングオーバーヘッドを計画してください

  • Nvidiaの支配はエコシステムベースであり、主に技術的ではないことを認識してください

  • 戦略的視点:* アクセラレータランドスケープは、異なるニッチに最適化された複数のソリューションを維持する可能性があります。Talosは安定したCNNワークロードのエッジ推論で成功する可能性があります。しかし、データセンターと汎用訓練市場は、定着したエコシステム優位性のため、予見可能な将来にわたってNvidiaの領域のままです。

主要なポイントと展開決定フレームワーク

Talosはターゲットワークロード上で優れた効率を提供し、CNN加速における正当な技術的成果を表しています。しかし、特化は両刃の剣です。最適化を可能にしますが、適用性を制約し、陳腐化リスクを作成します。

  • 展開決定チェックリスト:*

  • Go/No-Go基準:*

  • モデルタイプ: ワークロードはCNNベースの推論ですか。(必須:はい)

  • アーキテクチャ安定性: モデルアーキテクチャは3年以上安定していますか。(必須:はい)

  • 電力制約: 電力効率は主要な最適化目標ですか。(必須:はい)

  • 統合容量: 6~12週間の統合のためのエンジニアリングリソースがありますか。(必須:はい)

  • ソフトウェア成熟度: フレームワークサポートは本番対応ですか。(必須:ほぼはい)

  • すべての基準が満たされている場合、以下を進めてください:*

  1. パイロット展開: 非クリティカルなワークロードから始めて、パフォーマンスと統合の取り組みを検証してください
  2. プロファイリングと最適化: モデル固有のチューニングに4~8週間を予算してください
  3. 段階的ロールアウト: 完全な移行の前に、本番トラフィックの10~20%に展開してください
  4. 監視: 継続的な検証のためのパフォーマンスと消費電力のベースラインを確立してください
  • いずれかの基準が満たされていない場合、以下を検討してください:*

  • より広い適用性のための汎用アクセラレータ(Nvidia、Google TPU)

  • 安定したワークロード用のTalosと実験的モデル用の汎用ハードウェアを組み合わせたハイブリッドアプローチ

  • ソフトウェアエコシステムがさらに成熟するまでTalos採用を遅延させる

  • 競争ポジショニングの現実:* Nvidiaの支配は主に技術的ではなく、エコシステムベースです。これを置き換えるには、より優れたハードウェアだけでなく、より優れたソフトウェア、開発者体験、展開サポートが必要です。Talosはエッジ推論で成功する可能性がありますが、データセンターと汎用訓練市場は予見可能な将来にわたってNvidiaの領域のままです。

  • 最終的な推奨:* 電力効率が統合複雑性を正当化する安定したCNNベースのアーキテクチャを持つエッジ推論シナリオに対してのみTalosを評価してください。コミットする前に、実際のハードウェア上で正確なモデルをプロファイルしてください。ソフトウェアエコシステム成熟度について懐疑的であり続け、潜在的なエンジニアリングオーバーヘッドを計画してください。アクセラレータランドスケープは、異なるニッチに最適化された複数のソリューションを維持する可能性があります。Talosはエッジ推論で成功する可能性がありますが、上記で概説した基準を満たすワークロードに対してのみです。

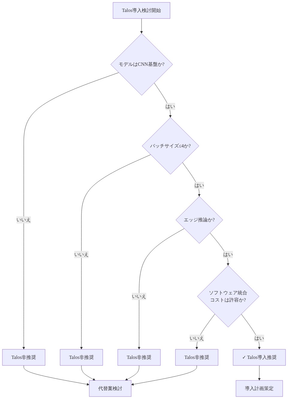
Talos導入判定フローチャート。開始から4つの判定条件を順序立てて評価する意思決定ツリー。判定条件は以下の通り:(1)モデルはCNN基盤か、(2)バッチサイズは4以下か、(3)エッジ推論か、(4)ソフトウェア統合コストは許容か。すべての条件で「はい」と判定された場合のみTalos導入推奨となり、いずれかで「いいえ」と判定された場合はTalos非推奨となり代替案検討へ進む。

  • 図12:Talos導入判定フローチャート*

マーケットポジショニングと専門化の機会

Talosが参入する市場環境では、Nvidiaの支配がほぼ絶対的に見えますが、この一見堅牢な構造には実は深刻な亀裂が隠れています。従来の語り部—Nvidiaの優位性は主に技術的だという主張—は本質的な真実を見落としています。Nvidiaの競争優位は根本的にエコシステムベースであり、性能ベースではないのです。ソフトウェアフレームワーク、開発者の習熟度、実績のあるデプロイメント記録、そして既存ユーザーベースの重力が生み出す切り替えコストは、純粋な技術性能では克服できません。

この洞察は専門化されたアクセラレータにとって戦略的な機会を開きます。実行可能な道は汎用アクセラレーションにおける正面からの競争ではありません。その戦いはすでに決着がついています。むしろ機会は、専門化がもたらす利益が統合コストと柔軟性の低下を正当化するデプロイメント文脈を特定することにあります。

エッジ推論がもっとも有望なフロンティアです。この領域では経済学が逆転します。広範なモデルサポートよりも、電力効率と決定論的レイテンシが重要になるのです。顔検出を実行するスマートフォン、カメラフィードを処理する自動運転車、異常検知を行うIoTセンサー—これらのアプリケーションは固定されたCNNアーキテクチャと安定したデプロイメントタイムラインを持ちます。こうしたユースケースでは、総所有コスト計算が、より狭い適用範囲にもかかわらず、目的特化型アクセラレータを支持する可能性があります。

  • より長期的なビジョン:* アクセラレータ市場は、異なるワークロードカテゴリに最適化された専門化されたニッチに分断される可能性が高いです。Talosはエッジビジョン推論で支配的地位を確立するかもしれません。Nvidiaはデータセンター訓練と汎用推論を保持します。新興競合企業は言語モデル、推薦システム、その他の専門領域をターゲットにします。この分断は市場の失敗ではなく、市場の成熟です。

経済的含意とインフラストラクチャの変革

Talosのようなハードウェアアクセラレータは、AI推論のコスト構造を再構成し、その影響はデプロイメント経済全体に波及します。効率向上は直接的に運用コスト削減に変わります。消費電力の低下は冷却オーバーヘッド、施設コスト、カーボンフットプリントを削減します。大規模デプロイメントでは、これらの節約は実質的な競争優位に複合します。

エッジでのCNN推論の単位経済を考えてみてください。Talosは優れた1ワットあたりの演算効率を通じて、説得力のあるコスト・パー・推論メトリクスを提供できます。顔検出を実行するスマートフォンは、汎用GPUを使用する場合よりもTalosで大幅に少ない電力を消費します。これを数十億のデバイスに乗じると、集計されたエネルギー節約は地政学的に重要になります—消費電力の削減は電力網需要の削減、炭素排出量の低下、デバイスのバッテリー寿命の改善を意味します。

しかし、この利点には明示的に認識する価値のある隠れたコストが伴います。深層学習アーキテクチャの急速な進化は陳腐化リスクをもたらします—2022年代のCNNに最適化されたハードウェアは、注意機構ベースおよびハイブリッドアーキテクチャが台頭するにつれて取り残される可能性があります。専門化されたシリコンへの資本投資は、汎用代替案がより広い適用可能性を通じて軽減する建築的不確実性に直面します。

  • 重要な計算:* 推論あたりのコストだけでなく、予想されるモデルライフサイクル全体にわたって総所有コストを評価してください。モデルアーキテクチャが18~24ヶ月以内に変わる可能性が高い場合、専門化プレミアムは減少するか逆転します。アーキテクチャが5年以上安定している場合、効率向上は専門化トレードオフを正当化します。

ソフトウェアスタックと統合の課題

Talosの実用的価値は、低レベルの最適化を広範に必要とせずにデプロイメントを可能にするソフトウェアツーリングに極めて重要に依存しています。これはアクセラレータ採用における、おそらくもっとも過小評価されている課題です—優れたハードウェアは、開発者がそれを容易に活用できなければ何の意味もありません。

コンパイラインフラストラクチャは、PyTorchまたはTensorFlowモデルを、ハードウェア利用を最大化しながら固定機能制約を尊重する効率的な実行スケジュールに変換する必要があります。これは汎用コンパイルよりも根本的に難しいです。なぜなら、オプティマイザは柔軟性と効率の間で明示的なトレードオフを行う必要があるからです。統合は通常、カスタムバックエンド実装またはONNXのような中間表現への依存を必要とし、それぞれ互換性と性能において異なるトレードオフを伴います。

デバッグとプロファイリング体験は長期的な採用に大きな影響を与えます。不透明なパフォーマンス特性は最適化努力を挫折させます。特に開発者が利用可能なコンピュートをモデルが十分に活用しない理由を容易に理解できない場合です。長期的な実行可能性には、初期フレームワークサポートだけでなく、フレームワークが進化するにつれての継続的なメンテナンスが必要です—多くのアクセラレータベンダーが過小評価する実質的なエンジニアリングコミットメントです。

  • 実践的な要件:* アーキテクチャ決定の前に、ハードウェア評価に適用するのと同じ厳密さでTalosのソフトウェアエコシステムの成熟度を評価してください。フレームワーク統合が不完全であるか、プロファイリングツールが初歩的である場合、かなりのエンジニアリングオーバーヘッドを予想してください。低レベルの最適化作業に対する能力があることを確認してください。Talosは汎用アクセラレータのプラグアンドプレイ代替品ではありません。

アーキテクチャの進化と寿命の問題

トランスフォーマーベースモデルとマルチモーダルアーキテクチャへの分野の急速なシフトは、CNN専門化ハードウェアの寿命に関する根本的な疑問を提起します。Talosの設計は2020~2022年の支配的パラダイムを反映していますが、建築的景観はその下で変化しています。

将来のイテレーションは、純粋な専門化を維持するか、効率と引き換えにより広い適用可能性を提供するプログラム可能な要素を組み込むかを決定する必要があります。歴史的先例は、過度に狭い最適化がしばしば短命の利点をもたらすことを示唆しています—市場は最終的に専門化された設計が提供できない柔軟性を要求します。特定の命令パターンに特化したItaniumプロセッサは、最終的に汎用x86アーキテクチャに敗れました。専門化されたAIアクセラレータも同様の軌跡をたどる可能性があります。

しかし、ニューラルアーキテクチャサーチ、動的ネットワーク、適応計算などの新興技術は新しい可能性をもたらします。専門化を静的なものとして見るのではなく、実行時特性に基づいて実行パターンを再構成する動的に専門化するハードウェアを想像してください。これは専門化されたアプローチと汎用アプローチが収束する可能性があるフロンティアを表しています。

  • 前向きな問いかけ:* 専門化されたアクセラレータはAIインフラストラクチャ進化における過渡的段階を表しているのか、それとも市場は異なるワークロードカテゴリに最適化された複数の共存ソリューションを維持するのか。答えはおそらく、分野が少数の支配的なアーキテクチャに収束するか、多様なアプローチ全体で分断し続けるかに依存します。

実務家にとって、この不確実性は保守的なデプロイメント戦略を支持しています。建築的リスクが最小限である、確立された安定したワークロードにTalosを使用してください。ハードウェアの経済的寿命(通常3~5年)にわたってモデルの安定性に確信がない限り、推論インフラストラクチャ全体を専門化されたハードウェアに賭けることは避けてください。

主要な考慮事項と戦略的含意

Talosはターゲットワークロードでの優れた効率を提供するCNN加速における正当な技術的成果を表しています。しかし、専門化は両刃の剣です—最適化を可能にしますが、適用可能性を制限し、陳腐化リスクを生み出します。

電力効率が統合の複雑さを正当化する、安定したCNNベースのアーキテクチャを持つエッジ推論シナリオに対してのみTalosを評価してください。コミットする前に、実際のハードウェアで正確なモデルをプロファイルしてください。ソフトウェアエコシステムの成熟度について懐疑的であり続け、潜在的なエンジニアリングオーバーヘッドを計画してください。

最も重要なのは、Nvidiaの支配が主に技術的ではなく、エコシステムベースであることを認識することです。それを置き換えるには、単により優れたハードウェアだけでなく、より優れたソフトウェア、優れた開発者体験、包括的なデプロイメントサポートが必要です。Talosの成功への道は、すべての次元でNvidiaを上回ることではなく、専門化が圧倒的な利点になる特定のニッチで支配的地位を確立することにあります。

  • より大きなビジョン:* アクセラレータの景観は、今後10年間にわたって異なるニッチに最適化された複数のソリューションを維持する可能性が高いです。Talosはエッジビジョン推論で支配的地位を確立するかもしれません。Nvidiaはデータセンターと汎用訓練市場を保持します。新興競合企業は言語モデル、推薦システム、その他の専門領域をターゲットにします。この分断は市場の成熟を表しています—単一のアーキテクチャがすべてのワークロードに対して同時に最適化できないという認識です。未来は異種インフラストラクチャを調整でき、ワークロードを最適化されたハードウェアにルーティングし、各専門化プラットフォームから最大値を抽出できる組織に属しています。