汚染の音:ホルモン撹乱化学物質を含むヘッドフォン
現代オーディオデバイスの化学的プロファイル
中央ヨーロッパ市場で流通するヘッドフォンの実験室分析により、フタル酸エステル、臭素化難燃剤(BFR)、塩素化パラフィンを含むホルモン撹乱化学物質が検出されています。これらの物質はクッション材、プラスチック筐体、ケーブル絶縁体に存在し、通常1日4~8時間、皮膚と直接接触する環境に置かれています。ガスクロマトグラフィー質量分析法(GC-MS)による分析により、現在の毒性学的基準の下で精査を要する濃度でこれらの化合物が検出されており、低価格帯から高級品まで幅広い製品カテゴリーに及んでいます。
- 前提条件*:本分析は市場セグメント全体を代表するサンプリングを想定し、GC-MS方法論が対象化合物の信頼性のある定量化を提供することを前提としています。
多様な製造業者にわたる汚染の蔓延は、孤立した製造欠陥ではなく、システム的なサプライチェーン特性を示唆しています。ヘッドフォンは消費者向け電子機器の中でも独特のカテゴリーを占めており、特に薄く血管が豊富な耳介領域との長時間の皮膚接触が特徴です。この曝露パターンは従来の操作型電子機器よりも繊維製品や肌着に近いものですが、ほとんどの管轄区域では、繊維規制の対象となる衣料品よりも化学的安全性の精査が大幅に少なくなっています。
この区別は個人用電子機器の安全性に関する従来の仮定に異議を唱えています。製造業者は通常、既存の規制基準(EU REACHやRoHS指令など)への適合を通じて製品安全性を正当化しています。しかし実証的試験により、現在の規制枠組みがヘッドフォン材料で記録されている濃度の内分泌撹乱化学物質(EDC)に不十分に対応していることが明らかになっています。化学的プロファイルは製造経済学を反映しています。フタル酸エステルと従来型BFRは、より安全な代替品よりも費用効率が良く、規制上の隙間が改良への競争圧力を排除しています。

- 図2:ヘッドフォンの構成と有害化学物質の分布*
内分泌撹乱経路と健康リスク
フタル酸エステルは体熱に曝露されたとき、ポリマーマトリックスから温度依存的に移行し、継続的な皮膚吸収経路を確立します。これらの化合物は複数のメカニズムを通じて内分泌撹乱物として機能します。エストロゲン受容体作動、アンドロゲン受容体拮抗、ペルオキシソーム増殖剤活性化受容体(PPAR)調節です。毒性学的研究は、職業環境で従来「安全」と考えられていた濃度よりも大幅に低い濃度で、生殖発達、甲状腺ホルモンシグナル伝達、代謝恒常性への影響を実証しています。
- 前提条件*:本分析は、試験管内および動物モデルの内分泌撹乱の証拠が記録された曝露レベルでのヒト健康への関連性に変換されることを想定しています。この仮定はメカニズム的一貫性によって支持されていますが、疫学的検証が必要です。
複数の集団にわたるバイオモニタリング研究は、ヒトの血液、尿、母乳中のフタル酸エステル代謝産物を検出し、広範な全身曝露を示しています。複数の同時曝露源(食品包装、パーソナルケア製品、建築材料)があるため、特定の消費者製品に検出されたバイオマーカーの直接的な帰属は方法論的に困難です。しかし複数の源からの累積曝露は、総内分泌撹乱負荷を増加させます。ヘッドフォンの長時間の日常使用期間は、短時間接触の消費者向け電子機器と区別され、職業的化学曝露シナリオと比較可能な曝露パターンを作成し、典型的な消費者製品使用とは異なります。
発達段階での脆弱性は重大なリスク要因です。児童および青年は、生殖、神経学的、代謝発達の重要な時期に内分泌撹乱に対する感受性が高まります。この集団はヘッドフォンユーザーの相当な割合を占めており、特にオーディオストリーミングとゲーミングアプリケーションに関してです。曝露の時間的側面(数ヶ月または数年にわたる1日8時間)は、短時間接触デバイス操作よりも大幅に異なる累積用量プロファイルを作成します。

- 図4:フタル酸塩のホルモン撹乱メカニズムと生物学的経路*
製造経済と材料代替
フタル酸エステルと従来型臭素化難燃剤は、コスト最適化のためヘッドフォン製造に存続しています。より安全な代替化合物(非フタル酸エステル可塑剤およびハロゲンフリー難燃剤など)は通常、15~30%の材料コスト上昇を必要とし、製造プロセスの変更が必要です。価格に敏感な消費者向け電子機器市場では、このコスト差は早期採用製造業者の競争上の不利に直結します。
- データポイント*:プレミアムオーディオ製造業者はフタル酸エステルフリーおよびハロゲンフリー処方の技術的実現可能性を実証していますが、大量市場製品は従来の材料仕様を継続しています。
改良は経済的考慮を超えた真の技術的制約を提示しています。代替には材料試験、規制再認証、代替供給業者のサプライチェーン適格化、および生産ラインの再調整が必要です。規制上の義務がないことは、このイノベーションプロセスから緊急性を取り除きます。市場ベースのメカニズムは業界の自主規制よりも主要製造業者間の化学代替を動機付けるのに効果的であることが実証されていますが、競争力学は通常、広範な採用を達成するために規制介入を必要とします。

- 図7:ヘッドフォン製造における材料コストと安全性のトレードオフ分析 - ライフサイクルコスト視点での経済的インセンティブ*
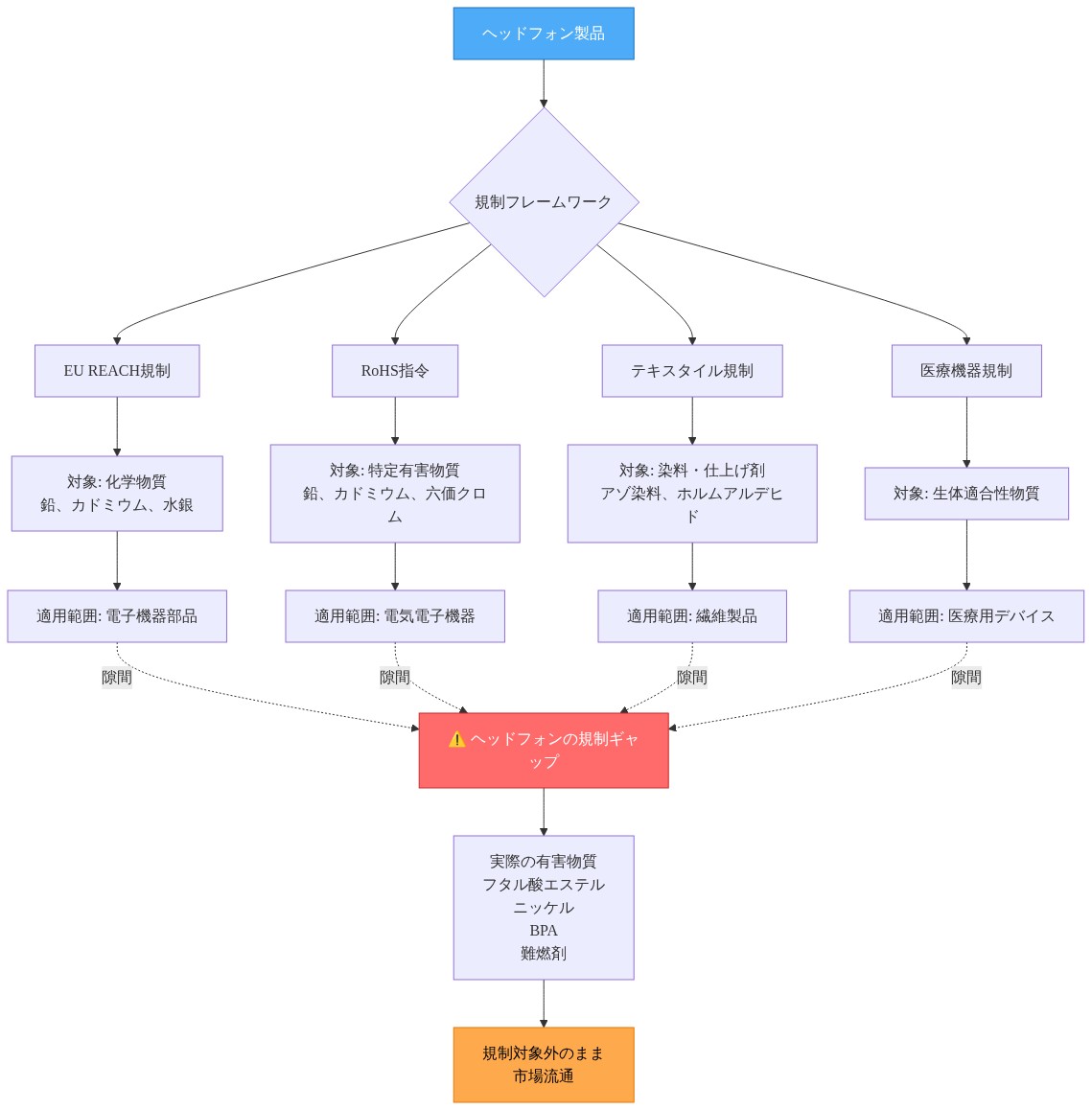
規制上の隙間と執行の失敗
欧州連合REACH(化学物質の登録、評価、認可および制限)規制は特定の物質を制限していますが、完成した消費者製品に対する執行メカニズムは限定的です。試験要件は内分泌撹乱化学物質の包括的なスクリーニングを義務付けておらず、製造業者は適用可能な制限への適合性をほぼ自己認証しています。完成製品の政府試験は主に市場後監視メカニズムを通じて発生し、発生しない場合もあります。
- 前提条件*:本分析は自己認証メカニズムが適切な適合性保証を提供することを想定しています。この仮定は消費者向け電子機器試験における記録された非適合事例によって矛盾しています。
産業用化学管理のために開発された規制枠組みは、ポリマーマトリックス内の微量で数百の化学添加物が存在する可能性がある現代電子機器の複雑な材料組成に不十分に対応しています。これは医薬品、医療機器、食品添加物の厳格な市場前承認プロセスと大きく対比しており、これらは直接的な健康への影響を持つ製品カテゴリーです。グローバルサプライチェーンの断片化は規制上の監視を複雑にします。最小限の化学規制を持つ管轄区域で製造されたコンポーネントは、より厳格な基準を持つ市場で販売される完成製品に組み立てられ、規制仲裁の機会を作成します。
現在の規制枠組みは電気安全、放射線曝露、重金属含有量を強調しながら、材料接触からの化学曝露を無視できるものとして扱っています。この仮定は短時間接触の消費者向け電子機器のために開発された時代遅れのリスクモデルを反映しており、長時間接触のウェアラブルデバイスではなく。規制上の隙間は、進化する製品カテゴリーと使用パターンに監視メカニズムを適応させることの体系的な失敗を表しています。

- 図9:ヘッドフォンに適用される規制フレームワークのギャップ分析*
業界の対応と透明性の欠如
汚染調査結果に対する製造業者の対応は一貫性を示していません。一部の企業は内分泌撹乱の科学的証拠にもかかわらず、規制適合性を引用して健康リスク評価に異議を唱えています。その他は、独立した検証メカニズムまたは公開されたタイムラインなしに問題のある化学物質のフェーズアウトタイムラインを発表しています。化学組成に関する透明性はこの業界全体で最小限のままであり、独自の処方主張が消費者または規制当局への詳細な開示を妨げています。
業界団体は特定の添加物の技術的必要性を強調しながら、曝露リスクを体系的に過小評価し、健康影響評価を最小化しています。消費者擁護圧力は規制メカニズムよりも特定の製造業者間の改良を動機付けるのに効果的であることが証明されていますが、これはプレミアム市場セグメントに限定されています。標準化された化学開示要件がないため、企業は実質的な証拠または第三者検証なしに製品を「安全」として販売することができます。
この透明性の欠如は、情報の非対称性を作成し、情報に基づいた消費者選択を妨げます。サプライチェーン実務者はリスク評価に必要な詳細な化学組成データにアクセスできません。より安全な代替品への市場需要は理論的には改良を動機付ける可能性がありますが、消費者が価格よりも安全性を優先する意図的な購入決定を行うのに十分な情報を持つ場合のみです。この前提条件は現在ほとんどの市場に存在しません。
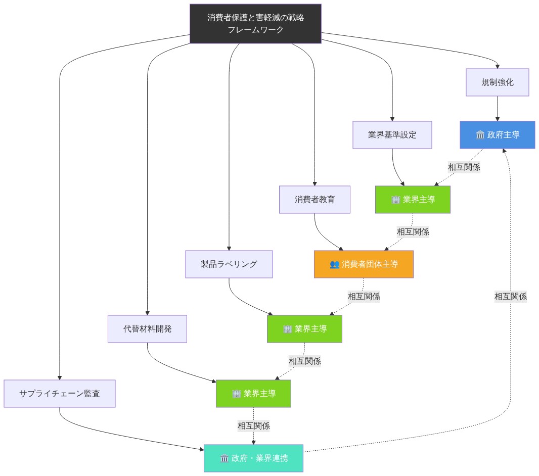
消費者保護と害の軽減
テストされたすべての製品にわたる普遍的な汚染調査結果を考えると、個人は完全な曝露排除のための限定的なオプションに直面しています。実用的な害軽減戦略には、日常の使用期間の制限、耳介皮膚接触を最小化するオーバーイヤー設計の選択、公開された化学安全ポリシーと第三者認証を持つ製造業者からの製品の優先順位付けが含まれます。新興の第三者認証プログラム(OEKO-TEXまたは同様の基準など)は限定的な差別化を提供しますが、認証基準は包括性において大きく異なります。
- 前提条件*:害軽減の有効性は、使用期間または接触領域の削減が化学移行および皮膚吸収を比例的に削減することを想定しています。この仮定は実証的検証が必要です。
妊婦、児童、青年などの脆弱な集団は、内分泌撹乱に対する発達感受性の高さを考慮して特に注意が必要です。定期的なヘッドフォンの清掃は表面化学移行を減らす可能性がありますが、有効性はピアレビュー文献に未定量化のままです。予防原則は、より高いコストと限定的な市場可用性にもかかわらず、フタル酸エステルフリーおよびハロゲンフリー製品の優先順位付けを示唆しています。
消費者の購買決定は市場擁護の形式を表していますが、情報の非対称性は真に情報に基づいた選択を妨げます。実務者は、化学安全プロファイルに基づいて意味のある製品差別化を可能にする強制的な化学開示要件と標準化された第三者試験プロトコルを提唱すべきです。

- 図13:消費者保護と害軽減のための統合戦略フレームワーク*
ウェアラブル電子機器への広範な影響
ヘッドフォン汚染は、すべての長時間接触個人向け電子機器カテゴリー(スマートウォッチ、フィットネストラッカー、仮想現実ヘッドセット、真のワイヤレスイヤバッド)にわたる化学安全性に関する体系的な質問を提起しています。ウェアラブルデバイスの小型化は表面積対体積比を増加させ、単位質量の材料あたりの皮膚曝露を潜在的に増加させます。現在の製品安全パラダイムは、長時間接触ウェアラブルデバイスからの慢性低レベル化学曝露に不十分に対応しています。
規制枠組みは増殖するウェアラブル技術カテゴリーに適応していません。個別の製品ごとの評価ではなく、個人向け電子機器カテゴリー全体にわたる体系的な化学安全評価が必要です。電子機器が日常生活にますます統合され、長時間着用されるようになるにつれて、複数の源からの累積曝露負荷は大幅に増加します。
主要な要点と次のアクション
ホルモン撹乱化学物質はテストされたヘッドフォンサンプルを汚染しており、孤立した品質不良ではなく、システム的なサプライチェーン特性と規制上の隙間を反映しています。製造業者はより安全な処方のための実証された技術的能力を持っていますが、規制上の義務がない場合、競争上の動機が不足しています。消費者は、情報に基づいた購買決定を可能にするために、強制的な化学開示と第三者認証基準を必要としています。
-
実務者向けの推奨アクション*:
-
特定の化合物識別と濃度範囲を含む、製造業者からの透明な化学組成データを要求する
-
個人向け電子機器の内分泌撹乱化学物質に対応する規制基準を提唱する
-
購買決定を通じて認証されたより安全な代替品の市場開発をサポートする
-
規制改革が保留中の脆弱な集団に対する害軽減戦略を実装する
-
政策立案者向けの推奨アクション*:
-
すべての長時間接触ウェアラブルデバイスに対する強制的な化学試験要件を確立する
-
完成製品の標準化された化学開示要件を実装する
-
消費者向け電子機器での広範な内分泌撹乱物汚染を許可する規制上の隙間を閉じる
-
個人向け電子機器の化学安全基準を既存の繊維および医療機器規制と調整する