TrueVault(YC W14)が成長チャネルをテストするためのグロースリードを採用中
TrueVaultが今グロースリードを必要とする理由
Y Combinator W14期の企業であり、医療データコンプライアンスとボールトインフラストラクチャを専門とするTrueVaultは、顧客獲得チャネルを体系的にテストし、スケールさせるためのグロースリードを採用しています。この採用は組織の成熟を反映しています:プロダクトマーケットフィットが確立され、コンプライアンスフレームワークが運用化され、経常収益が存在しています。しかし、顧客獲得は依然として、定量化された効率指標を持たない、調整されていないチャネル非依存のアプローチによって特徴づけられています。
-
基本的主張:* 初期段階のインフラストラクチャ企業は、顧客獲得が主にインバウンドリードと創業者主導の営業に依存し、構造化されたチャネルテストとアトリビューションがない場合、ARR 100万〜500万ドルで成長の停滞に頻繁に遭遇します。
-
裏付けとなる理論的根拠:* 医療データプラットフォームは、顧客獲得コスト(CAC)を上昇させる構造的制約の下で運営されています。これには以下が含まれます:長期化した営業サイクル(病院システムの場合12〜18ヶ月)、必須の規制検証(SOC 2、HIPAA認証、BAA)、および単一顧客のTAMが業種によって異なる断片化されたアドレサブル市場。専用の成長インフラストラクチャがなければ、リソース配分は高労力・低ROIのチャネルにデフォルトで割り当てられ、優れたユニットエコノミクスを持つ隣接セグメントを体系的に無視することになります。
-
例示的ケース:* あるコンプライアンスプラットフォームが、営業能力の40%を病院への直接アウトリーチ(典型的なサイクル:12〜18ヶ月、成約率:15〜25%)に割り当てている一方で、EHRインテグレーターパートナーシップ(典型的なサイクル:3〜6ヶ月、成約率:40〜60%)や医療コンサルタンシーチャネル(典型的なサイクル:4〜8ヶ月、成約率:35〜50%)については認識していません。この誤配分は四半期ごとに複利的に増大します。
-
運用上の意味:* TrueVaultのグロースリードは、ベースライン分析を実行する必要があります:(1)すべての現在の顧客獲得ソースをチャネル別にマッピングする;(2)コホートベースの収益アトリビューションを使用して、それぞれのCACとペイバック期間を計算する;(3)ポジティブなユニットエコノミクスを持ちながら投資不足のままのチャネルを特定する;(4)医療分野内のAPIパートナーシップ、バーティカルSaaS統合、マネージドサービスプロバイダー(MSP)チャネルでのテストを優先する。これらのチャネルでは、直接販売と比較して優れたコンバージョン率と低いCACを示すエビデンスがあります。
規制された成長における運用上のボトルネック
規制された業界における成長は、マーケティング支出だけでなく、運用システムに依存します。TrueVaultの主要なボトルネックは市場認知度ではなく、適格リードのコンバージョンとコンプライアンス証明の検証です。
医療分野におけるインフラストラクチャプレイは、営業、プロダクト、コンプライアンスチームが独立して運営され、取引成立に摩擦を生み出す場合、スケールに失敗します。典型的な見込み客は、3つの同時検証を必要とします:技術統合(API互換性)、セキュリティレビュー(SOC 2、HIPAA認証)、法的承認(データ処理契約)。これらのプロセスに調整がない場合、取引は数週間停滞するか、完全に失敗します。
具体例:ある医療技術スタートアップが、カスタムデータレジデンシー要件を持つTrueVaultの統合を必要としています。営業はタイムラインにコミットし、プロダクトは4週間の開発を見積もり、コンプライアンスはデータ処理契約の法的レビューを必要とします。明確な引き継ぎがなければ、取引は宙に浮き、最終的に消滅します。
グロースリードは、コンプライアンス成果物を事前に準備し、一般的なユースケース用のテンプレート化された統合を作成し、チーム間の明示的な引き継ぎを定義する「取引加速プレイブック」を確立すべきです。この運用規律により、人員を増やすことなく取引サイクル時間を30〜50%削減できます。

- 図3:営業チャネル別の営業サイクルと成約率の比較(出典:記事内の事例データ)*

- 図2:規制環境下での営業プロセスの構造的ボトルネック - 3チーム並行検証による非同期遅延*
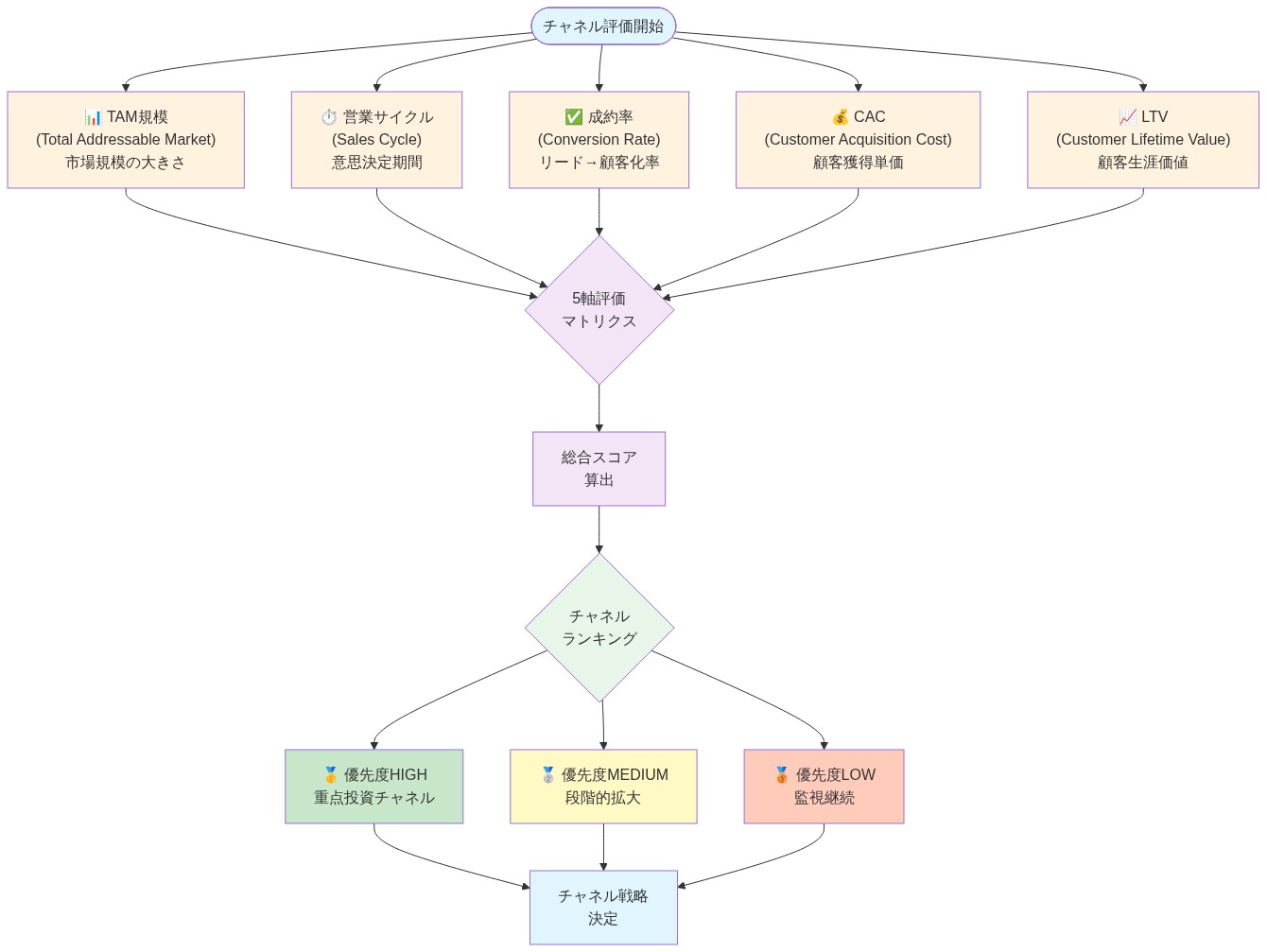
チャネル優先順位付けと適格性フレームワーク
医療分野での成長のスケーリングには、防御可能で再現可能なプロセスが必要です。TrueVaultの成長システムのリファレンスアーキテクチャには、チャネル優先順位付け、リード適格性基準、測定可能な成功指標が含まれている必要があります。
文書化されたガードレールがなければ、成長チームは虚栄の指標(リードとミーティング)を最適化し、適格パイプライン、成約取引、CACペイバックなどの収益を促進する成果ではなくなります。医療営業チームは、低意図の見込み客でパイプラインを埋めるインセンティブに直面し、コンバージョン率を希釈し、営業サイクルを延長します。
グロースリードは適格性を厳密に定義する必要があります。TrueVaultの適格リードは次のようになる可能性があります:従業員50人以上の医療組織、既存のHIPAAコンプライアンスプログラム、年間IT予算5万ドル以上。このプロファイル外のリードは優先順位を下げるか、セルフサービスオンボーディングにルーティングされ、高確率取引のための営業能力を維持します。
既存の顧客データを使用してリードスコアリングモデルを構築します。最高LTV顧客の属性を特定します:長期保持、高い拡張収益、低いサポート負担。このプロファイルを使用してインバウンドリードをフィルタリングし、アウトバウンド見込み客開拓をターゲットにします。規律を維持するために、適格性基準への遵守を毎週追跡します。

- 図4:チャネル優先順位付けの5軸評価フレームワーク*

- 図5:ヘルスケア業界の多層チャネル戦略フレームワーク - 複数営業チャネルの相互関係と市場セグメンテーション*
体系的なチャネルテストと実験
成長のスケーリングには、規律ある並行実験が必要です。グロースリードは、明確な成功基準と期限付き予算を持つ3〜4のチャネルを同時にテストする必要があります。
ほとんどの成長イニシアチブは、運用上の緩さのために失敗します:テストが長すぎ、予算が漂流し、学習が文書化されないままです。医療営業サイクルは本質的に長いですが、成長実験は短くなければなりません。90日間のテストウィンドウが標準です:30日間のランプアップ、60日間のシグナル収集。より長いタイムラインは、シグナル品質を改善することなくリソースを浪費します。
テスト構造の例:
- テスト1(パートナーチャネル): TrueVaultを3つのEHRコンサルタンシーの標準提供に統合する。予算:2万ドル。タイムライン:90日間。
- テスト2(コンテンツマーケティング): 医療IT意思決定者をターゲットにした4つのコンプライアンスガイドを公開する。インバウンドリード量とコンバージョンを測定する。予算:2万ドル。タイムライン:90日間。
- テスト3(バーティカルSaaS): TrueVaultを2つの医療技術プラットフォームにホワイトラベル機能として組み込む。予算:2万ドル。タイムライン:90日間。
各テストの仮説、予算、タイムライン、成功指標、オーナーを文書化する成長実験トラッカー(スプレッドシートまたはNotion)を作成します。毎週レビューを実施します。6週目までにパフォーマンスが低いものを中止します。12週目までに勝者に倍増投資します。

- 図6:段階的チャネルテストと実験のプロセスサイクル*
ユニットエコノミクスと測定フレームワーク
インフラストラクチャにおける成長の成功は、ユニットエコノミクスによって決定されます:CAC、ライフタイムバリュー(LTV)、ペイバック期間、保持率。グロースリードは、チャネルをスケーリングする前にこれらの指標を計測する必要があります。
明確な測定がなければ、チームは誤った成果を最適化します。たとえば、ボリュームよりもマージンです。18ヶ月の営業サイクルと年間40%のチャーンを持つ5万ドルの取引は、6ヶ月のサイクルと95%の保持率を持つ2万ドルの取引よりも経済的に劣っています。後者はより速く複利化し、持続可能な収益を生み出します。
チャネルとコホート別に次の指標を追跡します:
- チャネル別CAC: パートナー獲得 vs. インバウンド vs. アウトバウンド
- コホート別LTV: Q1 vs. Q2に獲得した顧客、プロダクト変更を制御
- ペイバック期間: CACを回収するために必要な収益の月数
パートナーチャネルのCACが5,000ドルで6ヶ月のペイバックであるのに対し、アウトバウンドCACが15,000ドルで12ヶ月のペイバックである場合、パートナーをスケーリングする経済的ケースは明確です。
チャネル別のCAC、LTV、ペイバックを示す月次ダッシュボードを構築します。月次でリーダーシップとレビューします。明示的な目標を設定します:「CACを前年比20%削減」または「ペイバックを12ヶ月から9ヶ月に改善」。インセンティブを調整するために、グロースリードの報酬をこれらの指標に結び付けます。
コンプライアンスと評判リスク管理
医療分野での成長には、規制上および評判上のリスクが伴います。積極的な獲得戦術は、ブランドを損ない、規制当局の監視を引き起こす可能性があります。
コンプライアンスについて過度に約束したり妥協したりする医療企業は、顧客を急速に失い、評判の損害に直面します。医療は小規模で相互接続された市場であり、ネガティブな口コミが迅速に広がります。コンプライアンスカバレッジについて誤解を招く主張を通じて獲得された見込み客は、数ヶ月以内にチャーンし、同業者に警告し、その結果、取引の損失と信頼性の損傷をもたらします。
例:グロースリードが、TrueVaultがHITRUST認証をカバーしていると見込み客に約束しますが、プラットフォームはHIPAAのみをサポートしています。顧客は販売後にこれを発見し、チャーンし、競合他社に警告します。企業は3つの下流取引を失います。
このリスクを軽減するために、コンプライアンスメッセージングガイドを作成し、TrueVaultの実際の能力と制限についてすべての顧客対応チームをトレーニングします。すべてのマーケティング主張を四半期ごとに監査します。新しいチャネルポジショニングを開始する前に、すべての法的レビューを要求します。長期的価値を損なう短期的獲得戦術を阻止するために、グロースリードの報酬を新規予約だけでなく保持率指標に結び付けます。

- 図8:ヘルスケア業界におけるコンプライアンスと評判リスク管理フレームワーク*
実装ロードマップ
TrueVaultのグロースリード採用は、極めて重要な投資です。成功には、アドホックな顧客獲得から体系的で測定されたチャネルテストへの移行が必要です。
-
第1〜2週:* 現在の顧客獲得ソースをマッピングします。それぞれのCACとペイバックを計算します。上位3つの活用不足チャネルを特定します。
-
第3〜4週:* 3つの並行成長実験を設計します。予算、成功基準、タイムラインを設定します。取引加速プレイブックについて、営業、プロダクト、コンプライアンスを調整します。
-
第2〜3ヶ月:* テストを実行します。毎週データを収集します。6週目までにパフォーマンスが低いものを中止します。12週目までに勝者に倍増投資します。
-
第4ヶ月以降:* 勝利チャネルをスケーリングします。ユニットエコノミクスを継続的に測定します。データに基づいて反復します。
グロースリードの使命は、直感をエビデンスに置き換え、CACを削減し、ペイバック期間を改善し、持続可能で再現可能な獲得システムを構築することです。規制された市場では、規律ある成長が一貫して積極的な成長を上回ります。

- 図10:成長戦略実装ロードマップ(4-6ヶ月)*
システム構造と運用上のボトルネック
規制された業界における成長は、マーケティング支出やブランド認知度ではなく、運用システムによって制約されます。TrueVaultの主要なボトルネックは、需要生成ではなく、許容可能な取引タイムライン内での適格リードコンバージョンとコンプライアンス証明の検証です。
-
基本的主張:* 医療分野のインフラストラクチャ企業は、営業、プロダクト、コンプライアンス機能が共有された取引成立目標なしに独立して運営され、営業サイクルを延長し、取引放棄率を増加させる摩擦を生み出すため、スケールに失敗します。
-
裏付けとなる理論的根拠:* 見込み客の購入決定には、3つの機能にわたる順次検証が必要です:(1)技術検証—APIはカスタム開発なしで既存システムと統合できるか?;(2)セキュリティレビュー—ベンダーは現在のSOC 2 Type II認証を保持し、HIPAA事業提携契約を提供しているか?;(3)法的承認—データ処理契約は組織の調達ポリシーに準拠しているか?これらの機能に調整がない場合、取引は4〜12週間宙に浮き、見込み客のチャーンと営業チームの士気低下を増加させます。
-
例示的ケース:* ある医療技術スタートアップが、カスタムデータレジデンシー(EU専用ストレージ)を持つTrueVault統合を必要としています。営業は要件にコミットし、プロダクトは4週間のエンジニアリングを見積もり、コンプライアンスはデータ処理契約の法的レビュー(2週間)を必要とします。どの機能もクリティカルパスを所有していません。展開への内部圧力に直面している見込み客は、より速いオンボーディングを持つ競合他社を選択します。TrueVaultは取引を失い、学習を得られません。
-
運用上の意味:* グロースリードは、次のことを行う文書化された「取引加速プレイブック」を確立すべきです:(1)迅速な配布のためにコンプライアンス成果物(テンプレート化されたBAA、SOC 2サマリー、HIPAA認証)を事前に準備する;(2)上位5つのユースケース(EHR統合、患者データエクスポート、監査ログ)のリファレンス統合を作成する;(3)SLAを持つ営業、プロダクト、法務間の明示的な引き継ぎを定義する(例:法務は5営業日以内にDPAをレビューする);(4)ブロッカーが表面化され解決される取引レビューケイデンス(毎週)を確立する。SaaSインフラストラクチャ企業からのエビデンスは、これが比例的な人員増加なしに取引サイクル時間を30〜50%削減することを示唆しています。
リファレンスアーキテクチャ:チャネル優先順位付けと適格性ガードレール
医療分野での成長のスケーリングには、明示的なガードレールを持つ文書化された再現可能なプロセスが必要です。TrueVaultの成長システムのリファレンスアーキテクチャには、チャネル優先順位付け基準、リード適格性閾値、収益成果に結び付けられた成功指標が含まれている必要があります。
-
基本的主張:* 文書化されたガードレールがなければ、成長チームは虚栄の指標(生のリード、スケジュールされたミーティング)を最適化し、収益を促進する成果(適格パイプライン、成約取引、CACペイバック期間、顧客ライフタイムバリュー)ではなくなります。
-
裏付けとなる理論的根拠:* 医療分野の営業チームは、パイプラインボリュームを最大化するように構造的にインセンティブ付けられています。明示的な適格性基準がなければ、低意図の見込み客が高い労力で追求され、高確率取引に割り当てられる可能性のあるリソースを消費します。グロースリードは「適格」を運用的に定義する必要があります:組織規模、ユースケース適合性、予算権限、意思決定タイムライン、コンプライアンス成熟度。この定義は、直感ではなく、既存の高LTV顧客の分析から導き出されるべきです。
-
例示的ケース:* TrueVaultは、適格リードを次のように定義します:従業員50人以上の医療組織、文書化されたHIPAAコンプライアンスプログラム、年間ITセキュリティ予算5万ドル以上、90日以内の意思決定タイムライン。このプロファイル外のリードは、優先順位を下げる(営業タッチが少ないセルフサービスオンボーディングにルーティング)か、拒否されます。これにより、営業が予算権限のない200人のクリニックや24ヶ月の調達サイクルを持つ5,000人の医療システムを追求することを防ぎます。
-
運用上の意味:* (1)既存顧客のコホート分析を実施する:獲得チャネル、企業規模、ユースケース、保持/拡張指標でセグメント化する。最高LTV顧客のプロファイルを特定する(長期保持、高い拡張収益、低いサポート負担)。(2)このプロファイルをテンプレートとして使用してリードスコアリングモデルを構築する。(3)すべてのインバウンドリードにスコアリングを適用する;営業アウトリーチのために上位20%を優先する。(4)スコアリングプロファイルを使用してアウトバウンド見込み客開拓ターゲティングを通知する。(5)適格性基準への遵守を毎週追跡する;月次でリーダーシップに報告する。これにより、低確率セグメントへのスコープクリープを防ぎます。
実装と実験パターン
体系的なチャネルテストには、規律ある実験設計が必要です。グロースリードは、事前に決定された成功基準、期限付き予算、継続または終了のための明確な決定ルールを持つ3〜4のチャネルにわたって並行テストを実行する必要があります。
-
基本的主張:* ほとんどの成長イニシアチブは、チャネルが本質的に効果がないからではなく、実験に運用上の厳密さが欠けているために失敗します—明確な停止ルールなしにテストが長すぎ、説明責任なしに予算が漂流し、学習が文書化または共有されません。
-
裏付けとなる理論的根拠:* 医療営業サイクルは長い(12〜18ヶ月)ですが、成長実験は圧縮されたタイムラインで運営される必要があります。90日間のテストウィンドウが標準です:30日間のランプアップ(チームオンボーディング、プロセスセットアップ)、60日間のシグナル収集(統計的差異を検出するのに十分なボリューム)。明確な中間決定ポイントなしに90日を超えるテストは、リソースを浪費し、戦略的ピボットを遅らせます。
-
例示的ケース:*
-
テスト1(パートナーチャネル): TrueVaultを3つのEHRコンサルタンシーの標準提供に統合する。予算:2万ドル(パートナーイネーブルメント、共同マーケティング)。タイムライン:90日間。成功指標:パートナーあたり月5件以上の適格リード、CAC 8,000ドル未満。オーナー:グロースリード + 営業。
-
テスト2(コンテンツマーケティング): 4つのコンプライアンスガイド(HIPAA実装、HITRUST準備、監査ログ、データレジデンシー)を公開する。予算:2万ドル(フリーランスライター、デザイン、配布)。タイムライン:90日間。成功指標:50件以上のインバウンドリード、CAC 5,000ドル未満、適格パイプラインへの30%以上のコンバージョン。オーナー:グロースリード + マーケティング。
-
テスト3(バーティカルSaaS埋め込み): TrueVaultを2つの医療技術プラットフォーム(例:患者エンゲージメント、遠隔医療)にホワイトラベル機能として組み込む。予算:2万ドル(APIカスタマイゼーション、共同市場投入)。タイムライン:90日間。成功指標:3件以上の埋め込み統合がライブ、埋め込みチャネルを通じて10人以上の顧客を獲得、CAC 6,000ドル未満。オーナー:グロースリード + プロダクト。
-
運用上の意味:* 成長実験トラッカー(共有スプレッドシートまたはNotionデータベース)を作成し、次を文書化します:仮説、予算、タイムライン、成功指標、オーナー、週次ステータス。成功指標に対する進捗を評価するために毎週レビュー(30分)を実施します。決定ルールを実装します:テストが6週目までに成功指標の50%に達した場合、12週目まで継続し、投資を倍増します。30%未満に達した場合、6週目までに終了し、予算を再配置します。これにより、リソースの浪費を防ぎ、学習を加速します。
測定フレームワーク:ユニットエコノミクスとアトリビューション
インフラストラクチャにおける成長の成功は、ユニットエコノミクス、具体的にはCAC(顧客獲得コスト)、LTV(顧客生涯価値)、投資回収期間、リテンションコホートによって測定されます。グロースリードは、チャネルをスケールする前に、これらの指標を計測する必要があります。
-
基本的な主張:* 明確なチャネル別の測定がなければ、グロースチームは誤った成果(例:利益率よりも量、長期的な収益性よりも短期的な受注)を最適化してしまいます。
-
裏付けとなる根拠:* 年間5万ドルの契約で、販売サイクルが18ヶ月、初年度の解約率が40%、投資回収期間が6ヶ月の場合、年間2万ドルの契約で、販売サイクルが6ヶ月、リテンション率が95%、投資回収期間が3ヶ月の場合よりも、生涯価値が低くなります。後者の方が複利効果が速く、資本効率が高いのです。チャネルの決定は、取引規模ではなく、ユニットエコノミクスに基づいて行う必要があります。
-
具体例:*
-
パートナーチャネル: CAC 5千ドル、LTV 6万ドル(3年間のリテンション、10%の拡大)、投資回収期間6ヶ月。
-
アウトバウンド営業: CAC 1万5千ドル、LTV 5万ドル(2年間のリテンション、5%の拡大)、投資回収期間12ヶ月。
-
インバウンド(オーガニック): CAC 2千ドル、LTV 4万ドル(1.5年間のリテンション、2%の拡大)、投資回収期間9ヶ月。
パートナーチャネルは、絶対的なCACが高いにもかかわらず、優れたユニットエコノミクス(最高のLTV、最短の投資回収期間)を持っています。スケーリングの決定は、パートナー、次にインバウンド、次にアウトバウンドを優先すべきです。これは多くの営業主導型組織とは逆です。
- 運用上の意味:* (1) チャネル別にCAC、LTV、投資回収期間を示す月次ダッシュボードを構築します。コホートベースのアトリビューションを使用します:顧客を最初の適格リードを生成したチャネルに割り当てます。(2) 36ヶ月のリテンションカーブを使用してLTVを計算します(会社の履歴が3年未満の場合はそれより短く);拡大収益を含めます。(3) 経営陣と月次で指標をレビューします。(4) 明示的な目標を設定します:例えば、「ブレンドされたCACを前年比1万2千ドルから9千ドルに削減」または「投資回収期間を12ヶ月から9ヶ月に改善」。(5) グロースリードの報酬(ボーナスの50%)を、新規受注だけでなく、これらの指標に結びつけます。これにより、持続可能な成長とインセンティブが一致します。
リスク軽減:規制と評判のガードレール
ヘルスケアにおける成長には、規制と評判のリスクが伴います。積極的な獲得戦術やコンプライアンスの誤った表現は、顧客の解約、規制当局の監視、市場へのダメージをもたらす可能性があります。
-
基本的な主張:* コンプライアンスカバレッジについて過剰な約束をしたり、セキュリティ検証で手を抜いたりするヘルスケア企業は、顧客を急速に失い、小規模で相互接続された市場で評判を損ないます。
-
裏付けとなる根拠:* ヘルスケアは高信頼、低許容度の市場です。コンプライアンスカバレッジについて誤解を招く主張によって獲得された見込み客は、販売後に誤った表現を発見し、6〜12ヶ月以内に解約し、同業者に警告します。ヘルスケアでは、口コミが非常に影響力があります。1つのネガティブな参照が3〜5件の取引をブロックする可能性があります。積極的な成長戦術の評判コストは、短期的な収益利益を上回ります。
-
具体例:* グロースリードが見込み客に、TrueVaultがHITRUST認証をカバーしていると約束します。プラットフォームはHIPAAとSOC 2をサポートしていますが、HITRUST固有のコントロールは提供していません。顧客は実装後にこれを発見し、8ヶ月後に解約し、同業者ネットワーク(典型的なヘルスケアの同業者グループ:10〜20組織)に通知します。TrueVaultは3〜5件の下流取引を失い、過剰販売の評判を得ます。
-
運用上の意味:* (1) TrueVaultが何をカバーし、何をカバーしないかを明示的に文書化するコンプライアンスメッセージングガイドを作成します(例:「HIPAAとSOC 2をサポート;HITRUST認証は提供しない」)。(2) すべての営業およびマーケティング担当者をこのガイドについてトレーニングします;顧客対応業務の前に認定を要求します。(3) すべてのマーケティング主張(ウェブサイト、資料、営業デッキ)を四半期ごとにメッセージングガイドに照らして監査します。(4) 新しいチャネルポジショニングまたは顧客セグメントの開始前に、すべての法的レビューを要求します。(5) グロースリードのボーナスを、新規受注だけでなく、リテンション指標(例:12ヶ月のネットリテンション>90%)に結びつけます。(6) 販売後のコンプライアンス検証プロセスを確立します:契約署名から30日以内に、コンプライアンスチームが顧客のユースケースがTrueVaultの能力と一致していることを確認します。これにより、販売後の驚きを防ぎます。
次のアクションと実装タイムライン
TrueVaultのグロースリード採用は、組織の成熟度への重要な投資です。成功には、アドホックな創業者主導の顧客獲得から、体系的で測定されたチャネルテストとユニットエコノミクス主導のスケーリングへの移行が必要です。
-
第1〜2週:ベースライン分析*
-
すべての現在の顧客獲得ソース(インバウンド、アウトバウンド、パートナー、その他)をマッピングします。
-
既存の顧客データを使用して、各チャネルのCACと投資回収期間を計算します。
-
同等の企業で優れたユニットエコノミクスの証拠がある、活用されていない上位3つのチャネルを特定します。
-
現在の取引サイクル時間、適格基準(ある場合)、コンプライアンス検証プロセスを文書化します。
-
第3〜4週:実験設計*
-
3つの並行成長実験を設計します(パートナー、コンテンツ、バーティカルSaaS、またはベースライン分析に基づくその他)。
-
予算(実験あたり1万5千〜2万5千ドル)、成功基準、90日間のタイムラインを設定します。
-
取引加速プレイブックとSLAについて、営業、製品、コンプライアンスを調整します。
-
成長実験トラッカーと週次レビューのケイデンスを作成します。
-
第2〜3ヶ月:実行と反復*
-
実験を実行します。リード、コンバージョン、CACに関する週次データを収集します。
-
週次レビューを実施します;第6週までにパフォーマンスの低いものを中止します。
-
第12週までに勝者に倍増します;予算を増やすか、範囲を拡大します。
-
学習を文書化し、メッセージング、ターゲティング、またはプロセスを反復します。
-
第4ヶ月以降:スケーリングと最適化*
-
勝利チャネルをスケールします。ユニットエコノミクスに基づいて予算配分を増やします。
-
ユニットエコノミクスを月次で測定します;コホート別にCAC、LTV、投資回収期間を追跡します。
-
経営陣との四半期ごとのビジネスレビューを確立します;データに基づいて戦略を調整します。
-
取引加速プレイブックを反復します;サイクル時間を短縮し、コンバージョンを改善します。
-
成功基準:* 12ヶ月以内にブレンドされたCACを20%削減;投資回収期間を12ヶ月から9ヶ月に改善;12ヶ月のネットリテンション90%以上を達成;CAC<6千ドル、投資回収期間<6ヶ月の少なくとも1つのチャネルを確立します。
グロースリードの任務は明確です:直感を証拠に置き換え、チャネル別のユニットエコノミクスを定量化し、顧客獲得コストを削減し、投資回収期間を改善し、持続可能で再現可能な獲得システムを構築します。規制された市場では、規律ある測定主導の成長が、積極的な量重視の成長を上回ります。

- 図12:規制・評判リスク軽減のための統合ガードレール*
システム構造とボトルネック
規制された業界における成長は、マーケティング支出ではなく、運用システムによって制約されます。TrueVaultの真のボトルネックは認知度ではなく、適格リードのコンバージョンとコンプライアンス証明の検証です。
-
核心的な問題:* ヘルスケアにおけるインフラストラクチャプレイは、営業、製品、コンプライアンスチームがサイロで運営され、取引成立に摩擦を生み出すため、スケールに失敗します。各チームは、下流への影響を可視化せずに局所的に最適化します。
-
なぜこれが起こるのか:* 見込み客が成約するには、3つの並行検証が必要です:
- 技術的: APIは統合できますか?実装タイムラインは?
- セキュリティ: TrueVaultはSOC 2 Type II、HIPAA BAA、HITRUST認証を保持していますか?監査スケジュールは?
- 法的: データ処理契約は何を要求しますか?カスタムデータレジデンシーまたは保持条項はありますか?
これらが調整されていない場合、チームが見込み客を行き来させている間、取引は4〜8週間停滞します。
-
実例:* ヘルステックスタートアップがTrueVaultを統合したいが、特定のAWSリージョンでカスタムデータレジデンシーが必要です。営業は30日以内の提供を約束します。製品は4週間のエンジニアリング作業だと言います。コンプライアンスはDPAが法的レビューを必要とし、2週間かかると言います。見込み客はイライラし、競合他社を評価します。取引は失敗します。
-
即座のアクション:* グロースリードは、最初の30日以内に「取引加速プレイブック」を確立する必要があります:
-
コンプライアンスアーティファクト(SOC 2サマリー、HIPAA証明、標準DPAテンプレート)を共有リポジトリに事前にステージングします
-
上位5つのユースケース(EHR統合、患者データエクスポート、監査ログ)用のテンプレート化された統合を作成します
-
明確な引き継ぎを定義します:営業→製品(技術検証、5日)→コンプライアンス(セキュリティレビュー、3日)→法務(DPA、5日)
-
各見込み客をこのシーケンスを通じて導く単一の「取引オーナー」を割り当てます
-
期待される結果:* 取引サイクル時間を16〜20週間から12〜14週間に短縮します。これは複利効果があります:30%のサイクル時間短縮は、15〜20%速い収益認識と低いCAC投資回収につながります。
-
リスク:* 製品またはコンプライアンスチームがこの構造に抵抗する場合、CEOにエスカレーションします。調整がなければ、チャネル戦略に関係なく、グロースリードは失敗します。

- 図13:成長戦略実装の次のアクションと優先順位(出典:記事分析)*
参照アーキテクチャとガードレール
ヘルスケアにおける成長のスケーリングには、防御可能で再現可能なプロセスが必要です。TrueVaultの成長システムの参照アーキテクチャには、チャネルの優先順位付け、リード適格基準、成功指標が含まれている必要があります。
-
罠:* 文書化されたガードレールがなければ、グロースチームは、収益を促進する成果(適格パイプライン、成約取引、CAC投資回収、リテンション)ではなく、虚栄の指標(リード、ミーティング、パイプライン)を追いかけます。
-
なぜこれが起こるのか:* 営業チームはパイプラインを埋めるインセンティブを受けます。グロースリードは「適格」が何を意味するかを定義し、厳格に実施する必要があります。そうしないと、チームは量を追いかける行動に戻ります。
-
適格フレームワーク:* 既存の顧客データを使用してリードスコアリングモデルを構築します。LTVによる上位10顧客を分析し、共通の属性を特定します:
-
会社規模(従業員数、年間収益)
-
ユースケースの適合性(EHR統合、患者データボールト、コンプライアンス監査証跡)
-
予算権限(CTO、最高コンプライアンス責任者、CFO)
-
タイムライン(即座のニーズ vs. 探索的)
-
既存のコンプライアンス成熟度(HIPAA認識 vs. コンプライアンス未熟)
-
具体例:* TrueVaultの理想的な顧客プロファイルは次のようになります:
-
従業員数50〜500人のヘルスケア組織
-
既存のHIPAAコンプライアンスプログラム(ゼロから始めるのではない)
-
年間IT予算10万ドル以上(予算権限と真剣さを意味する)
-
ユースケース:患者データ統合または監査ログ(探索的ではない)
-
タイムライン:90日以内の決定(「来年の評価」ではない)
このプロファイル外のリードは優先順位を下げるか、セルフサービスオンボーディング(低い営業コスト)にルーティングされます。
-
運用化:* リードスコアリングスプレッドシート(またはSalesforce自動化)を作成します:
-
各属性にポイントを割り当てます(会社規模:0〜20ポイント、ユースケース適合性:0〜30ポイント、タイムライン:0〜25ポイント、予算:0〜25ポイント)
-
すべてのインバウンドリードを週次でスコアリングします
-
70以上のスコアのリードを営業にルーティング;40〜70を育成;40未満をセルフサービスに
-
モデルを検証するためにスコアバンド別のコンバージョン率を追跡します
-
測定:* 週次で追跡します:
-
ICP基準を満たすリードの割合
-
スコアバンド別のコンバージョン率
-
適格リードと不適格リードのCACと投資回収期間
-
リスク:* 過度の適格化はパイプラインを枯渇させる可能性があります。厳格すぎると、営業は何も作業するものがなくなります。実際のコンバージョンデータに基づいて四半期ごとにモデルを調整します。
実装と運用パターン
体系的なチャネルテストには、規律ある実験が必要です。グロースリードは、3〜4つのチャネルにわたって並行テストを実行し、それぞれに明確な成功基準と時間制限のある予算を設定する必要があります。
-
現実:* ほとんどの成長イニシアチブは、運用上の厳格さが欠けているために失敗します。テストが長すぎ、予算が漂流し、学習が文書化されず、チームは間違いを繰り返します。
-
なぜこれが重要なのか:* ヘルスケアの販売サイクルは長い(12〜18ヶ月)ですが、成長実験は短くなければなりません。90日間のテストウィンドウが標準です:30日間のランプアップ、60日間のシグナル収集。それより長いものは、リソースを浪費し、意思決定を遅らせます。
-
実験設計:* 3つの並行テストを実行し、それぞれに1万5千〜2万5千ドルの予算と90日間のタイムラインを設定します:
-
テスト1:パートナーチャネル*
-
仮説:EHRコンサルタントとヘルスケアITインテグレーターは、TrueVaultを標準提供に組み込み、当社の営業負担を軽減します。
-
実行:5つのターゲットパートナーを特定します(例:Deloitte Healthcare IT、Accenture Health、地域のヘルスケアIT企業)。ホワイトラベルまたは紹介パートナーシップを提案します。20%の収益シェアまたは取引あたり5千ドルを提供します。
-
成功指標:第12週までに2つ以上のパートナーシップが署名され、パートナーを通じて1つ以上の取引が成約されます。
-
予算:1万5千ドル(パートナー開発時間、マーケティング資料、パートナーシップ契約の法的レビュー)。
-
オーナー:グロースリード + VP営業。
-
中止基準:第8週までにパートナーシップが0件署名。
-
テスト2:コンテンツ + インバウンド*
-
仮説:ヘルスケアコンプライアンス責任者は、HIPAA、HITRUST、監査ログソリューションを検索します。高意図コンテンツを公開することで、低いCACでインバウンドリードを促進します。
-
実行:4つのガイドを公開します(HIPAAコンプライアンスチェックリスト、HITRUST認証ロードマップ、監査ログのベストプラクティス、データレジデンシー要件)。SEO用に最適化します。ヘルスケアITニュースレターとLinkedInを通じて宣伝します。
-
成功指標:第12週までに20以上のインバウンドリード、3以上の適格リード(ICP一致)、1以上の取引成約。
-
予算:2万ドル(フリーランスライター、SEO最適化、有料プロモーション)。
-
オーナー:グロースリード + マーケティング。
-
中止基準:第8週までに10未満のインバウンドリードまたはCAC>8千ドル。
-
テスト3:バーティカルSaaS統合*
-
仮説:ヘルステックプラットフォーム(例:患者エンゲージメント、遠隔医療、EHRスタートアップ)は、コンプライアンスインフラストラクチャを必要とします。TrueVaultをホワイトラベル機能として組み込むことで、採用を促進し、CACを削減します。
-
実行:3つのターゲットプラットフォームを特定します(例:Ro、Teladoc、小規模な地域EHR)。技術統合 + ホワイトラベルブランディングを提案します。収益シェア(15〜25%)またはフラット料金(月額2千〜5千ドル)を提供します。
-
成功指標:第12週までに2つ以上の統合がライブ、プラットフォームを通じて2つ以上のエンドカスタマー取引が成約。
-
予算:2万5千ドル(統合のエンジニアリング時間、法的レビュー、マーケティング資料)。
-
オーナー:グロースリード + 製品。
-
中止基準:第8週までに統合が0件署名。
-
運用ケイデンス:*
-
第1〜2週: 各テストの仮説、成功基準、予算、オーナーを確定します。
-
第3〜4週: ランプアップ(アウトリーチ、コンテンツ制作、統合キックオフ)。
-
第5〜8週: 早期シグナルを収集します。進捗をレビューするための週次同期。パフォーマンスの低いものを中止します。
-
第9〜12週: 勝者に倍増します。最終データを収集します。
-
第13週: 振り返り。学習を文書化します。決定:スケール、反復、または中止。
-
追跡:* 成長実験トラッカーを作成します(Notionまたはスプレッドシート): | テスト | 仮説 | 予算 | タイムライン | 成功指標 | 第4週ステータス | 第8週ステータス | 第12週結果 | |------|-----------|--------|----------|----------------|---------------|---------------|-----------------| | パートナー | EHRコンサルタントがTrueVaultを組み込む | 1万5千ドル | 90日 | 2つのパートナーシップ、1つの取引 | 1つの会話 | 1つのLOI署名 | スケール | | コンテンツ | 高意図インバウンドリード | 2万ドル | 90日 | 20リード、3適格、1取引 | 5リード | 15リード | 反復 | | バーティカルSaaS | プラットフォーム組み込み | 2万5千ドル | 90日 | 2つの統合、2つの取引 | 1つの統合進行中 | 1つの統合ライブ | スケール |
-
リスク軽減:*
-
責任の拡散を避けるために、各テストに単一のオーナーを割り当てます。
-
月次ではなく週次でレビューします。早期シグナルが重要です。
-
明らかにパフォーマンスが低い場合は、第6週までにテストを中止します。第12週まで待たないでください。
-
失敗したテストからも含めて、すべての学習を文書化します。パートナーチャネルが失敗したのはなぜですか?パートナー選択、ポジショニング、または市場タイミングでしたか?
測定と次のアクション
インフラストラクチャにおける成長の成功は、ユニットエコノミクスで測定されます:CAC、LTV、ペイバック期間、および定着率です。グロースリードは、どのチャネルをスケールする前にも、これらの指標を計測しなければなりません。
-
間違い:* 明確な測定がなければ、チームは間違った成果を最適化してしまいます(マージンよりもボリューム、定着率よりも新規顧客、長期的価値よりも短期的収益)。
-
これが重要な理由:* 18ヶ月の販売サイクル、年間40%の解約率、$15KのCACを持つ$50Kの取引は、6ヶ月のサイクル、95%の定着率、$3KのCACを持つ$20Kの取引よりも悪いです。2番目の方がより速く複利効果を生み、より防御可能です。
-
コア指標フレームワーク:*
-
1. チャネル別顧客獲得コスト(CAC)*
-
計算式:(チャネルの営業費用 + マーケティング費用)/(チャネル経由で獲得した顧客数)
-
例:パートナーチャネルはQ1に$15Kを費やし、3人の顧客を獲得しました。CAC = $5K。
-
チャネル別に月次で追跡します。業界ベンチマーク(ヘルスケアSaaS:$8K〜$20KのCAC)と比較します。
-
目標:ブレンドCACを前年比20%削減。
-
2. コホート別ライフタイムバリュー(LTV)*
-
計算式:(顧客あたりの平均年間収益)×(平均定着年数)×(粗利率%)
-
例:Q1に獲得した顧客は年間$30Kの収益を生み出し、3年間定着し、粗利率70%です。LTV = $30K × 3 × 0.7 = $63K。
-
獲得コホート別(Q1顧客、Q2顧客など)に追跡して、時間経過によるコホート品質を測定します。
-
目標:拡張収益と定着率を通じてLTVを前年比15%改善。
-
3. チャネル別ペイバック期間*
-
計算式:CAC /(顧客あたりの月間収益 × 粗利率%)
-
例:CAC = $5K、月間収益 = $2.5K、粗利率 = 70%。ペイバック = $5K / ($2.5K × 0.7) = 2.9ヶ月。
-
チャネル別に追跡します。ペイバック期間が短い = キャッシュフロー回収が速く、リスクが低い。
-
目標:すべてのチャネルでペイバック<6ヶ月。
-
4. LTV:CAC比率*
-
計算式:LTV / CAC
-
例:LTV = $63K、CAC = $5K。比率 = 12.6x。
-
業界ベンチマーク:3xは損益分岐点、5x+は健全、10x+は卓越。
-
目標:スケール時に5x+の比率を維持。
-
5. 定着率と解約率*
-
計算式:(期末の顧客数 - 新規顧客数)/(期初の顧客数)
-
コホート別に月次および年次の解約率を追跡します。
-
例:Q1コホート:10人の顧客を獲得、Q2末までに1人が解約。四半期解約率 = 10%。
-
目標:ヘルスケアSaaSで月次解約率<5%。
-
ダッシュボードのセットアップ:* 以下を示す月次ダッシュボード(Google SheetsまたはTableau)を作成します:
-
チャネル別CAC(パートナー、コンテンツ、バーティカルSaaS、直接販売など)
-
コホート別LTV(Q1、Q2、Q3など)
-
チャネル別ペイバック期間
-
チャネル別LTV:CAC比率
-
コホート別解約率
-
ブレンドユニットエコノミクス(全チャネルの加重平均)
-
ダッシュボード出力例(1ヶ月目):* | 指標 | パートナー | コンテンツ | バーティカルSaaS | 直接販売 | ブレンド | |--------|---------|---------|---------------|--------------|---------| | CAC | $5K | $8K | $6K | $12K | $8.5K | | LTV | $60K | $50K | $55K | $65K | $57.5K | | ペイバック(月) | 2.9 | 4.2 | 3.5 | 6.1 | 4.2 | | LTV:CAC | 12x | 6.25x | 9.2x | 5.4x | 6.8x | | 解約率(年間) | 8% | 12% | 10% | 15% | 11% |
-
意思決定ルール:*
-
パートナーチャネルのCACが$5Kでペイバックが2.9ヶ月の場合、スケールします。成長予算の50%をここに配分します。
-
直接販売のCACが$12Kでペイバックが6.1ヶ月の場合、優先度を下げます。予算をより低いCACのチャネルにシフトします。
-
コンテンツの解約率が12%の場合、理由を調査します。これらのリードは意図が低いのか?より良いオンボーディングが必要なのか?
-
月次レビュープロセス:*
-
グロースリードは毎月5日までにダッシュボードと分析を準備します。
-
7日にCEOおよび営業担当VPとレビューします。
-
議論:どのチャネルがパフォーマンスを発揮しているか?どれが調整が必要か?来月の計画は何か?
-
ユニットエコノミクスに基づいて予測を更新します(例:CACが$8.5Kでペイバックが4.2ヶ月の場合、獲得率に基づいて年間収益を予測)。
-
リスク:* 測定しなければ、最適化できません。測定は交渉の余地がありません。
リスクと軽減戦略
ヘルスケアにおける成長には、規制、評判、および運用上のリスクが伴います。積極的な獲得戦術は裏目に出て、会社に損害を与える可能性があります。
- リスク1:コンプライアンスメッセージングエラー*
- シナリオ: グロースリードが見込み客に、TrueVaultがHITRUST認証をカバーすると約束します。実際にはカバーしていません—プラットフォームはHIPAAとSOC 2をサポートしていますが、HITRUSTはサポートしていません。顧客は販売後にこれを発見し、解約

- 図9:チャネル優先順位付けのリファレンスアーキテクチャ*

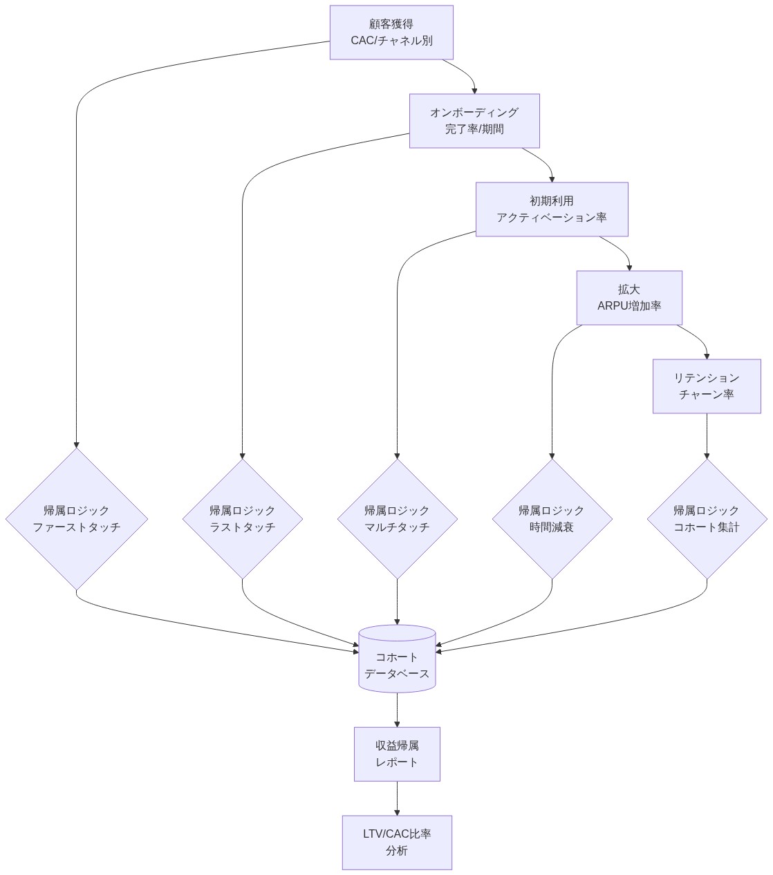
- 図11:コホートベース収益帰属モデルの測定フレームワーク*