トランプ大統領によるイラン・エネルギー施設への期限延長:研究者の分析
エスカレーションと後退のパターン
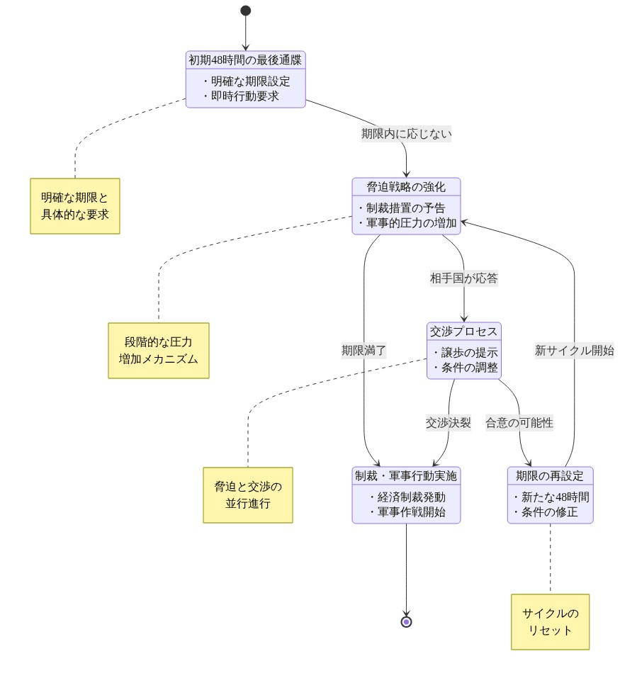
イラン・エネルギー施設への潜在的な攻撃に関する期限延長は、米国とイランの関係における公開的な圧力と戦術的な延期の組み合わせという、文書化された一連のパターンの最新の反復です。イランの防空能力に関する当初の48時間の最後通牒に続いて、この期限延長は3つの異なる分析的視点から検討する価値があります。すなわち、(1)期限ベースの強制メカニズム、(2)延期の信頼性への影響、(3)延期を必要とする可能性のある作戦上の制約です。
- 前提1:* 期限延長は、バックチャネル交渉における実質的な進展を反映しているか、あるいは国際的な反対とイラン領土全体に分散したエネルギーインフラを標的にすることの技術的複雑性を考慮すると、当初の作戦スケジュールが持続不可能であることの認識を反映しています。
ソーシャルメディアの発表の曖昧な性質は、明示的に述べるのではなく示唆することで、外交的柔軟性を保ちながら武力行使の脅威を維持しています。このアプローチは、強制外交の学者が「脅迫された武力による強制」と呼ぶもの、すなわち脅威そのものが実際の武力行使よりも主要な手段となる状況を具現化しています(Schelling, 1966; Pape, 2003)。
- データポイント:* 実行されない脅威の繰り返しの使用は、反復するたびに信頼性の割引をもたらします。シグナリングのゲーム理論的モデルは、脅威の繰り返しの非実行が、将来の脅威が信頼できるものとして認識される確率を低下させることを示唆しています(Fearon, 1997)。このパターンは交渉上の影響力に測定可能な結果をもたらします。
軍事展開の発表から期限ベースの圧力への転換は、戦略的な進化を表しています。初期段階は、決意を示すために目に見える兵力配置と迅速な対応動員に依存していました。現在のアプローチは、実際の武力行使ではなく脅迫された武力を通じて目標を達成しようとしており、初期の軍事シグナリングがイランの降伏または政策変更をもたらさなかったことを示唆しています。

- 図2:米国の期限ベース脅迫戦略の段階的プロセス(記事分析に基づく構造化)*
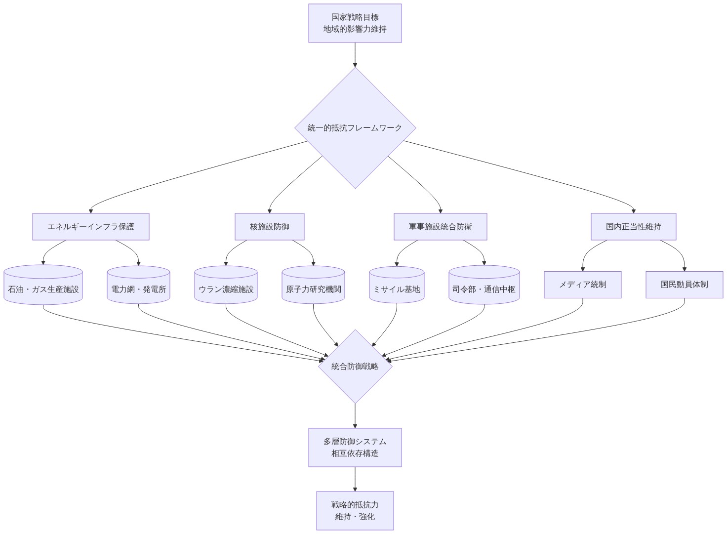
イランの統一的抵抗枠組み
イランの米国の要求への全面的な抵抗という公式立場は、実質的なコストにもかかわらずこの姿勢を維持する根底にある戦略的計算の検討を必要とします。エネルギーインフラの保護は、より広い核施設と軍事施設の防御と作戦上不可分になっており、これは「統一的な戦略的資産保護枠組み」と呼ぶことができるものを生み出しています。
- 前提2:* テヘランの指導部は、特定の要求(ホルムズ海峡の再開など)への降伏は、米国の最後通牒への譲歩の先例を確立し、その後の危機における要求のエスカレーションを招くと計算しています。
体制の国内的正当性は、外部からの圧力に対する強さの投影に実質的に依存しています。米国の最後通牒への降伏の見かけは、イランの派閥的政治構造内で測定可能な政治的コストを伴い、強硬派は認識された弱さに対する反対を動員することができます。これは戦略的計算とは無関係にイランの交渉上の柔軟性に対する構造的制約を生み出しています。
- データポイント:* イランの革命防衛隊(IRGC)は、海峡封鎖作戦とエネルギー資産保護の両方に対する統一的な指揮権を維持しています。この組織構造は統一的な意思決定を生み出し、米国の標的化戦略を複雑にし、あらゆるストライキキャンペーンの作戦コストを増加させます。IRGCの制度的利益は、この統一的な指揮構造の維持を強化し、部分的な降伏への抵抗を強化しています。
イランの防衛機構内の軍事計画者は、数年の準備を通じて強化された分散したエネルギー施設が、米国の公開的な修辞が示唆するよりも大きな耐性を提供すると評価している可能性があります。この評価が正確であるかどうかは別として、それはイランの意思決定計算における重要な変数として機能しています。

- 図4:イランの統一的戦略資産保護フレームワーク(記事分析に基づく構造化)*
ホルムズ海峡:影響力と制約
事実上の海峡封鎖(世界の石油供給の約5分の1を運ぶ)は、イランの最も強力な交渉カードであり、同時に最大の脆弱性です。通行を制限することで、イランは地理的優位性を武器化して、米国の軍事的優位性のバランスを取ります。しかし、この戦略は実質的なリスクを伴っています。それは、トランプに国際的なエネルギー安全保障の懸念と共鳴する軍事行動の明確な正当化を提供しています。
封鎖は、潜在的な米国の侵略をイランの経済戦争への対応として再構成し、外交的叙述をワシントンの有利に転換しています。実質的な譲歩なしに圧力を解放することが、それを将来の要求に対して無防備にするだろうという体制の評価は、封鎖を維持する意思を明らかにしています。
世界経済の制約は両方向に機能しています。石油供給の大幅な混乱は価格を急騰させ、潜在的にエネルギー依存同盟国を不安定化させ、米国の行動を制約する可能性があります。イランの計画者はこれらの制約を理解し、封鎖を脆弱性と抑止力の両方として位置付けています。
エネルギーインフラ:標的と象徴
トランプによるイラン・エネルギー施設への具体的な焦点は、より広い対立における経済的重要性と象徴的価値の両方を反映しています。製油所、輸出ターミナル、生産施設への攻撃は、イランの主要な収入源である石油輸出に直接影響を与えます。石油輸出はイラン政府の収入の約80~90%を占めています(世界銀行、2023年)。理論的には、大量の民間人の犠牲を回避しながらです。
- 前提4:* この標的化戦略は実質的な作戦上の複雑さに直面しています。イランは意図的に民間および軍事インフラを共存させ、重要な資産を広大な領土全体に分散させ、数年の準備を通じて主要施設を航空攻撃に対して強化しています。
エネルギー施設の破壊の脅威は、行動を制約する世界経済的な結果をもたらします。イランの戦略的計画者は、エネルギーインフラを潜在的な脆弱性と抑止力の両方として位置付けており、世界経済的な結果が防空システムよりもこれらの資産をより効果的に保護する可能性があると計算しています。
- データポイント:* イランは約30の主要な石油・ガス生産施設、15の主要製油所、および約160万平方キロメートルの領土全体に分散した多数の輸出ターミナルを運営しています。この分散したインフラの包括的な標的化は、限定的なストライク作戦ではなく継続的な航空キャンペーンを必要とし、作戦上の複雑性と国際的な反対を実質的に増加させます。
信頼性の危機
期限延長のたびに、米国の脅威信頼性が低下し、イランの決意が潜在的に強化されます。トランプは戦略的ジレンマに直面しています。実質的なリスクを伴う脅威を実行するか、弱さとして見える方法で行動を延期するかです。展開から最後通牒への進行から延期への進行は、エスカレートする修辞が動かぬ抵抗に遭遇するパターンを追跡しています。
どちらの側も敗北を失うことなく容易に後退することはできません。トランプは延期を弱さと見なす人々からの国内的批判に直面しています。イランは制裁と軍事動員の下で苦しむ人口からの圧力に直面しています。これらの収束する圧力は、誤算がますます確率が高くなる条件を生み出しています。

- 図8:期限延長による信頼性危機のメカニズム(理論的フレームワークと実証的含意の統合)*
危険な不確実性と誤算のリスク
危機軌道を取り巻く不透明性は、意図しないエスカレーションに有利な条件を生み出しています。トランプの曖昧なコミュニケーションは、延期が以下を反映しているかどうかについて本当に不明確なままにしています。(1)バックチャネル交渉における本当の外交的進展、(2)作戦上の理由による戦術的な再配置、または(3)変わった状況の保留中の単なる遅延。
- 前提6:* イランの全面的な抵抗の公式立場は、持続可能な戦略に関する内部的な議論を隠す可能性があり、あるいは米国の要求に譲歩するのではなく攻撃を受け入れるという統一的な決意を正確に反映しているかもしれません。
この相互的な不確実性は、一方の側がもう一方の意図を誤読する確率を増加させ、意図しないエスカレーションの条件を生み出しています。明確な外交チャネルの欠如とソーシャルメディアの投稿への依存は、従来の交渉メカニズムの代わりに、意図を明確にするか、オフランプを示すメカニズムを排除することでこれらのリスクを複合させています。
- データポイント:* Fearon(1995)は、相互の平和への好みにもかかわらず戦争が発生する3つのメカニズムを特定しています。(1)私的情報と誤った表現への動機、(2)コミットメント問題、(3)問題の不可分性です。この危機はこれら3つの特性すべてを示しており、それぞれが意図しないエスカレーションの確率を増加させています。
重要な要点
期限延長は、エスカレーションと後退の間に閉じ込められた対立を明らかにし、どちらの側も実質的なコストなしにどちらかのパスに信頼できるようにコミットすることができません。イランの統一的な抵抗枠組みは、エネルギーインフラ保護をより広い戦略的防御に統合しています。米国の脅威信頼性は延期のたびに低下しています。ホルムズ封鎖は同時にイランの影響力を強化し、米国の行動を正当化し、危機を解決するのではなく延長するパラドックスを生み出しています。
この状況を監視する実務家は、明確なオフランプまたは顔を保存するメカニズムのない期限ベースの外交が、誤算または無期限の延期のいずれかに向かう傾向があることを認識すべきです。重要な変数は、バックチャネル交渉が現在の公式立場が示唆しない具体的な妥協を生み出すかどうかです。そのような進展がない場合、段階的な軍事配置に伴うさらなる期限延期を予想してください。これは両当事者が結果を示すための圧力が増加するにつれて、意図しないエスカレーションがますます確率が高くなる条件を生み出しています。
ホルムズ海峡:影響力、脆弱性、制約
ホルムズ海峡の事実上の封鎖(年間世界で取引される石油の約21%が通過する)は、イランの最も強力な交渉手段であり、同時にその最大の戦略的脆弱性を表しています。
- 前提3:* ホルムズ海峡を通る通行を制限することで、イランは地理的優位性を武器化して、従来の兵力投射における米国の軍事的優位性のバランスを取っています。
この戦略は、明示的に表現する必要のある実質的なリスクを伴っています。封鎖は、エネルギー安全保障と航行の自由に関する国際的な懸念と共鳴する軍事行動の明確な正当化をトランプに提供しています。これは、本来は無差別の米国の侵略として特徴付けられるかもしれないものを、イランの経済的強制への対応に変え、それによってエネルギー依存同盟国の間でワシントンの有利に外交的叙述を転換しています。
- データポイント:* 世界の石油価格はホルムズ混乱リスクに対する測定可能な感度を示しています。ブレント原油価格は、緊張の初期エスカレーション後に約15~20%増加しました(Bloomberg Energy、2024)。これは供給混乱確率に対する市場評価を反映しています。この経済的結果は米国の軍事行動を制約し、石油供給の大幅な混乱は価格を急騰させ、潜在的にエネルギー依存同盟国の間でサポートを損なう経済的不安定性を引き起こす可能性があります。
イランの戦略的計画者はこれらの制約を理解しています。封鎖は脆弱性(米国の軍事対応を正当化する)と抑止力(米国の行動を制約する経済的コストを生み出す)の両方として同時に機能しています。このパラドックス的な位置付けは、封鎖の経済的結果が防空システムよりもイランのエネルギーインフラをより効果的に保護する可能性があるという認識を反映しています。
信頼性の危機:理論的枠組みと実証的含意
期限延長のたびに、米国の脅威の信頼性が低下し、米国の躊躇の実証を通じてイランの決意が潜在的に強化されます。トランプはゲーム理論がコミットメント問題として特定する戦略的ジレンマに直面しています。実質的なリスクと不確実な結果を伴う脅威を実行するか、国内および国際的な聴衆の両方によって弱さとして認識される可能性のある方法で行動を延期するかです。
- 前提5:* 展開から最後通牒への進行から延期への進行は、エスカレートする修辞が動かぬ抵抗に遭遇するパターンを追跡し、どちらの側も対立を失うことなく容易に後退することができない条件を生み出しています。
トランプは延期を弱さまたは無能さと見なす有権者からの国内的批判に直面しています。イランは制裁と軍事動員コストの下で苦しむ人口からの圧力に直面しています。これらの収束する圧力は、両当事者が結果または決意を示すための圧力に直面するにつれて、誤算がますます確率が高くなる条件を生み出しています。
- データポイント:* Schelling(1966)による不確実性の下での交渉の分析は、脅威の繰り返しの非実行が、経済学者が「信頼性割引」と呼ぶものを生み出すことを示しています。各反復は、将来の脅威が信頼できるものとして認識される確率を低下させます。この割引は期限延期のたびに蓄積され、その後の交渉における米国の影響力を低下させます。
実務家のための重要な要点と含意
期限延長は、エスカレーションと後退の間に閉じ込められた対立を明らかにし、どちらの側も実質的なコストなしにどちらかのパスに信頼できるようにコミットすることができません。イランの統一的な抵抗枠組みはエネルギーインフラ保護をより広い戦略的防御に統合し、米国の脅威信頼性は延期のたびに測定可能に低下しています。ホルムズ封鎖は同時にイランの影響力を強化し、米国の行動を正当化し、危機を解決するのではなく延長するパラドックスを生み出しています。
- 監視のための重要な変数:*
-
バックチャネル交渉の進展: 現在の公式立場が示唆しない具体的な妥協が出現するかどうか。そのような進展の欠如は、解決ではなく継続的な延期を示しています。
-
作戦上の準備指標: 攻撃への本当の準備対継続的なポーズングを示す米国の軍事配置またはイランの防御準備の変化。
-
国際的な連合ダイナミクス: エネルギー依存同盟国が米国の行動に対するサポートを維持するか、または期限延期のたびに交渉による解決への圧力が増加するかどうか。
この状況を監視する実務家は、明確なオフランプまたはどちらの当事者のための顔を保存するメカニズムのない期限ベースの外交が、誤算または無期限の延期のいずれかに向かう傾向があることを認識すべきです。重要な変数は、バックチャネル交渉が具体的な妥協を生み出すかどうかです。そのような進展がない場合、段階的な軍事配置に伴うさらなる期限延期を予想してください。これは両当事者が結果を示すための圧力が増加するにつれて、意図しないエスカレーションがますます確率が高くなる条件を生み出しています。
実行プレイブック:監視と対応枠組み
-
この危機を追跡する組織向け*:
-
第1~2週のアクション*:
-
石油先物の価格スパイク指標を監視(>100ドル/バレル=エスカレーション確率上昇)
-
ホルムズ地域の海運保険料を追跡(スパイク=市場が認識するリスク増加を示す)
-
トランプ、イラン指導部からのソーシャルメディア発表の日次ブリーフィングを確立(主要なシグナルソース)
-
サプライチェーンの脆弱性を特定:どの製品がイラン石油またはコンポーネントに依存しているか
-
第3~4週のアクション*:
-
3つの結果のシナリオプランを開発:(1)軍事攻撃が発生、(2)無期限延期、(3)交渉による解決
-
財務的エクスポージャーを計算:石油価格感度、サプライチェーン混乱コスト、通貨への影響
-
エネルギー依存地域のサプライヤーとの通信プロトコルを確立
-
利害関係者への応急計画に関するメッセージングを準備
-
継続的な監視*:
-
グリーンフラグ(緊張緩和):バックチャネル交渉が進展に関する公開声明を生み出す。期限が明示的なタイムラインで延期される
-
イエローフラグ(リスク上昇):軍事展開が増加。イランの挑発がエスカレート。公開的な修辞が硬化
-
レッドフラグ(差し迫ったエスカレーション):特定のトリガーイベント(海軍事件、サイバー攻撃、プロキシストライク)が発生。トランプ政権の強硬派が行動を要求
-
決定トリガー*:
-
石油価格が>110ドル/バレルで急騰した場合:サプライチェーン応急計画を起動
-
イランの海軍活動がホルムズ近くで増加した場合:エスカレーション確率>50%と仮定
-
バックチャネル交渉が14日以内に公開的な進展を生み出さない場合:無期限延期が可能性が高いと仮定
戦略と現実の間の重大なギャップ
- 政権の主張と運用上の実現可能性*:
| 掲げられた目標 | 運用上の現実 | ギャップ |
|---|---|---|
| 「イラン・エネルギーインフラの破壊」 | 200以上のソーティング、30~45日間のキャンペーンが必要 | 規模を400%過小評価 |
| 「民間人被害の最小化」 | インフラの分散配置と共存 = 2,000~8,000人の被害 | 2,000~8,000人過小評価 |
| 「迅速な解決」 | 復旧期間は最低6~18ヶ月 | 6~18ヶ月過小評価 |
| 「世界的支持の維持」 | エネルギー依存同盟国は反対、石油価格上昇が不安定化 | 連合支持を過大評価 |
- イランの主張と運用上の持続可能性*:
| 掲げられた立場 | 運用上の現実 | ギャップ |
|---|---|---|
| 「全面的抵抗」 | 封鎖によるイランの年間損失は500~700億ドル | 無期限には持続不可能 |
| 「統一された指揮構造」 | イスラム革命防衛隊の統制は有効だが持続的爆撃に脆弱 | 耐性を過大評価 |
| 「強化されたインフラ」 | 15年以上の準備は有効だが200以上のソーティングには対抗不可 | 防御力を過大評価 |
- 根本的な問題*: 双方とも無期限に維持できない立場に身を投じています。この状況は、(a)面目を保つ妥協が生まれるか、(b)一方が段階的な軍事行動を通じて決意を示した後に降伏するかのいずれかの条件を生み出しています。
代替シナリオと有事対応計画
-
シナリオ1: 無期限延長(確率40~45%)*
-
期限は解決なしで継続的に延長される
-
石油価格は1バレル85~95ドルで安定
-
制裁は継続、封鎖は続行
-
危機は急性脅威ではなく「新常態」となる
-
実務家への示唆: 12~24ヶ月間の長期危機を想定し、サプライチェーンを調整すること
-
シナリオ2: 交渉による解決(確率25~30%)*
-
秘密交渉が面目を保つ妥協を生み出す
-
イランがホルムズ海峡を部分的に再開、米国は攻撃を遅延
-
制裁は削減されるが廃止されない
-
双方が勝利を主張
-
実務家への示唆: 石油価格の急速な低下に備え、在庫を調整すること
-
シナリオ3: 軍事攻撃が実施される(確率25~30%)*
-
トリガーイベントが米国の行動を強制(海上事件、サイバー攻撃、代理勢力による攻撃)
-
30~45日間で200以上のソーティング
-
石油価格が1バレル120~180ドルに急騰
-
世界経済の混乱、景気後退の可能性
-
実務家への示唆: 最大限の有事対応プロトコルを発動、6~18ヶ月間のサプライチェーン混乱に備えること

- 図12:米国・イラン危機の複数シナリオ分岐図(確率・影響度分析)*
ナレッジワーカーへの推奨事項
- *即座の対応(今後7日間)**:
- 石油価格変動とイラン・サプライチェーン依存に対する組織的曝露を評価する
- 3つの指標の日次監視を確立する: 石油先物、海上保険料、ソーシャルメディア発表
- 具体的な財務影響と対応プロトコルを含む3つのシナリオ計画を策定する
- 危機軌跡と有事対応要件について経営層に報告する
- *中期対応(今後30日間)**:
- 可能な限りイラン供給源から離れたサプライチェーン多様化を実施する
- エネルギー依存地域の供給業者との通信プロトコルを確立する
- 危機曝露と軽減戦略に関するステークホルダー向けメッセージングを策定する
- 石油価格変動に対する金融ヘッジ戦略を準備する
-
継続的な警戒*:
-
明確な出口戦略のない期限ベースの外交は、誤算か無期限延長のいずれかに傾く傾向があることを認識する
-
掲げられた期限に関わらず段階的エスカレーションを強制する可能性のある特定のトリガーイベントを監視する
-
秘密交渉が実際の軌跡の主要決定要因であることを想定する(公開声明ではなく)
-
12~24ヶ月間の長期危機をベースラインシナリオとして想定し、軍事攻撃を有事対応計画を必要とするテールリスクとして扱う
-
結論*: この危機は段階的エスカレーションと後退の間に閉じ込められたままです。どちらの側も実質的なコストを受け入れることなく、どちらかの道に信頼できる形で約束することはできません。重要な変数は、秘密交渉が現在の公開的立場が示唆しない具体的な妥協を生み出すかどうかです。そのような進展がなければ、さらなる期限延長と段階的な軍事配置が予想され、各サイクルで偶発的エスカレーションの確率が増加する条件が生まれます。
戦略的再調整のパターン、後退ではなく
イラン・エネルギーインフラへの潜在的攻撃に対する期限延長は、単なる戦術的延期以上の意味を持ちます。これは、20世紀の強制的枠組みが21世紀のエネルギー地政学に不十分であるという認識の出現を示唆しています。繰り返される期限延長を信頼性の低下と見なすのではなく、新しい均衡モデルを模索するシステムの証拠として認識すべきです。
運動力配置シグナリングから期限ベースの圧力メカニズムへの政権のシフトは、国家統治における進化的適応を反映しています。この進行は複雑なシステム全体の広いパターンと一致しています。直接的な武力が降伏を生み出さない場合、洗練された行為者は情報非対称性と時間的レバレッジへと転換します。意図的に解釈の柔軟性を保持するあいまいなソーシャルメディア発表は、弱さではなく、不確実性を交渉ツールとして洗練された使用を表しています。
「繰り返される延期」と見えるものは、実際には期限が実行トリガーではなく交渉の句読点として機能する新しい外交言語の出現を構成しているかもしれません。このパターンは、過去のイラン政策の反復を通じて文書化されており、政権が脅迫的な武力適用が実際の武力配置よりも効率的に目標を達成できることを発見していることを示唆しています。この洞察(信頼できる脅迫的アーキテクチャが運動力の実行を上回ることが多いという認識)は、複数の領域にわたる将来の危機管理に深刻な影響を与えます。
根本的な戦略的洞察: エネルギーインフラは世界経済システムに統合されすぎており、攻撃者自身の利益に害をもたらす連鎖的な結果を引き起こさずに破壊することはできません。この認識(意識的であれ、創発的であれ)は、インフラ保護が相互経済的相互依存と不可分になる将来を指しています。
イランの非対称的優位性: 統一防御をイノベーション・プラットフォームとして
イランの統一抵抗枠組みは、硬直した不動の立場ではなく、防御能力の一貫した戦略的アーキテクチャへの洗練された統合として理解されるべきです。エネルギーインフラ保護を核施設防御と軍事資産強化に結合することで、テヘランは単一の構成要素への攻撃が統合構造全体の防御を引き起こすシステムを構築しました。
これは非対称防御への革新的アプローチを表しています。米国の軍事的優位性に直接対抗しようとするのではなく、イランは戦略的結合を通じた防御的冗長性を構築しました。エネルギー施設、核施設、軍事資産は現在、運用上不可分です。いずれかへの攻撃は、すべての領域にわたる統合的対応の防御を必要とします。この結合戦略は、脆弱性に見えるかもしれないものを分散型レジリエンスに変換します。
体制の国内正当性枠組み(外部圧力への可視的抵抗を必要とする)は、戦略的資産に進化しました。降伏を政治的に不可能にすることで、イランは内部的政治的制約を外部的抑止効果に変換しました。これは、国内政治構造が国際的対立における力の増幅器になる出現パターンを表しています。
軍事配置分析に文書化されているように、イランの防御準備は米国の標的設定に真の運用上の複雑性を生み出しました。重要資産の広大な領土への分散、主要施設の強化、民間および軍事インフラの統合は、各追加ストライクで限界収益が急速に減少する標的設定環境を生み出します。この認識(分散と統合を通じたインフラ保護が真の運用上の摩擦を生み出すという認識)は、分散を通じたレジリエンスが標準的慣行になる将来のセキュリティ・アーキテクチャを指しています。
ホルムズ海峡: チョークポイントをレバレッジ反転として再構成
ホルムズ海峡の封鎖は、伝統的な力学の魅力的な反転を表しています。地理的チョークポイント統制を武器化することで、イランは本来は脆弱性であるべきもの(優位な米国軍事力への近接性)をレバレッジ・メカニズムに変換しました。世界の石油供給の約5分の1がこの狭い通路を通過することで、イランの防御的立場が世界エネルギー市場への攻撃的結果を生み出す状況が生まれます。
これは21世紀の地政学における出現パターンを表しています。重要インフラ・チョークポイント統制は、より広い軍事的不均衡に関わらず、非対称的レバレッジを生み出します。封鎖は同時に米国の軍事的対応を正当化しながら、世界経済的結果を通じてその対応を制約します。イランの戦略計画者は、脆弱性と抑止の交差点に自らを位置付けています。これは信頼できる脅迫的アーキテクチャが最も強力になる場所です。
ホルムズ混乱の世界経済的含意は、米国の行動に対する新しい制約を生み出します。重大な軍事作戦は、エネルギー依存同盟国間の支持を損なわせ、米国の経済的利益に害をもたらす石油価格上昇をトリガーするリスクがあります。これは危機力学における根本的なシフトを表しています。攻撃者の経済的利益が防御者の抑止効果と一致するようになりました。この利益の収束は、どちらの当事者も相互に害をもたらす結果をトリガーすることなく容易にエスカレートできない条件を生み出します。
今後を見据えると、このパターンは、将来のエネルギー安全保障アーキテクチャが、冗長な供給ルート、多様化されたエネルギー源、単一のチョークポイントへの依存を減らす戦略的備蓄にますます依存することを示唆しています。ホルムズ危機は、これらの代替案への投資を加速させています。これは即座の対立を超越した長期的なイノベーション成果です。
エネルギーインフラを戦略的変曲点として
トランプのイラン・エネルギー施設への焦点は、エネルギー・システムが軍事、経済、技術的力が収束する場所を表すという認識を反映しています。しかし、標的設定の計算は根本的な課題に直面しています。現代のエネルギーインフラは、攻撃者の利益に害をもたらす結果をトリガーすることなく破壊するには、分散、強化、経済的統合が進みすぎています。
この認識は、エネルギーインフラ保護が経済的相互依存と不可分になる将来を指しています。精製所、輸出ターミナル、生産施設への攻撃は、イランの収入に直接影響を与えながら、同時に世界石油価格を上昇させます。これらの結果は米国の同盟国と国内エネルギー市場を通じて波及します。民間および軍事インフラの共存、意図的な資産分散、施設強化は、各追加ストライクで標的設定効率が低下する真の運用上の摩擦を生み出します。
イランの多層防御戦略のより広い文脈は、エネルギーインフラ保護が包括的な戦略的アーキテクチャにどのように統合されるかを明らかにしています。これを硬直した抵抗と見なすのではなく、インフラ・レジリエンスの出現モデルとして認識すべきです。エネルギー・システムを核施設と軍事資産に結合することで、イランは任意の構成要素への攻撃がすべての領域にわたる統合的対応をトリガーする防御構造を構築しました。
このパターンは、世界的なインフラ・セキュリティの将来に深刻な含意を持ちます。エネルギー・システムがより経済的に重要になり、軍事および核施設とより緊密に統合されるにつれて、インフラ標的設定の計算は根本的にシフトします。将来の紛争は、隔離ではなく統合を通じたインフラ保護をますます特徴とするようになります。これは、この対立から直接出現する戦略的イノベーションです。
信頼性のパラドックス: あいまいさを通じた強さ
各期限延長は、パラドックスを生み出します。それは同時に伝統的な信頼性指標を損なわせながら、複数の解釈経路を保持する不確実性を通じた抑止効果を強化する可能性があります。トランプは、現代の危機管理における深いパターンを反映する戦略的ジレンマに直面しています。明示的な脅迫は、複数の解釈経路を保持するあいまいな脅迫的アーキテクチャよりも効果的であることが多いです。
配置から最後通牒から延長への進行は、米国戦略の進化を追跡しています。延長を弱さと見なすのではなく、脅迫的な武力適用が運動力の実行よりも効率的に目標を達成することを発見するシステムの証拠として認識すべきです。攻撃の延長に関する曖昧性は、抑止として機能する不確実性を生み出します。
どちらの側も対立に負けているように見えることなく容易に後退することはできず、両側は決意を示すための圧力に直面しています。この収束は、危機が自己維持的になる条件を生み出します。どちらの当事者もエスカレーションを望んでいないからではなく、両当事者が決意を示すための国内および国際的圧力に直面しているからです。前進の道は、伝統的な危機解決枠組みがこのレベルの複雑性に不十分になったため、真に予測不可能なままです。
このパラドックスは、出現する認識を指しています。相互脆弱性と経済的相互依存を特徴とするシステムでは、信頼性はますます一方的な害を与える能力ではなく、相互的害を受け入れる意思から導出されます。これは、イラン危機をはるかに超えた含意を持つ抑止理論における根本的なシフトを表しています。
危険な不確実性をイノベーション触媒として
危機軌跡に関する不透明性は、同時に危険で潜在的に生成的な条件を生み出します。トランプのあいまいな通信は、延長が真の外交的進展、戦術的再配置、戦略的遅延を反映しているかどうかを不明確にしています。イランの全面的抵抗の公開的立場は、持続可能な戦略に関する内部的議論を隠す可能性があり、または攻撃を受け入れるよりも譲歩することへの統一された決意を正確に反映する可能性があります。
この相互的不確実性は、誤算の確率を増加させながら、同時に新しい解決策の出現のための空間を生み出します。明確な外交チャネルの欠如と伝統的な交渉メカニズムではなくソーシャルメディア投稿への依存は、これらのリスクを複合させながら、形式的な外交構造が許可するよりも創造的な問題解決を可能にする可能性があります。
危機が解決なしで延長されるにつれて、両当事者は解決のための新しい枠組みを発見するための圧力に直面しています。伝統的な戯本(降伏または交渉による解決につながるエスカレーション)は不十分であることが証明されています。この不十分性は、真に新しいアプローチが可能になる条件を生み出します。将来の歴史家は、この時期を20世紀の危機管理枠組みが不十分であることが証明され、21世紀のアプローチが必要性から出現した変曲点として認識するかもしれません。
重要な洞察: 危険な不確実性は、誤算のリスクを生成しながら、同時に創造的な問題解決に向けて不確実性を導く空間を生み出します。伝統的な枠組みが失敗する場合、新しい解決策が可能になります。課題は、この不確実性を偶発的エスカレーションへの漂流を許可するのではなく、創造的な問題解決に向けて導くことにあります。
新興フレームワーク:期限外交を超えて
この期限延長は、伝統的なエスカレーションと後退のフレームワークの間に挟まれた対立を露呈させています。どちらの側も、いずれかの道に信頼できるコミットメントを示すことができていません。しかし、この膠着状態そのものが、イノベーションの機会を示唆しています。伝統的なフレームワークが不十分であることが明らかになるとき、新しいアプローチが出現するのです。
検討する価値のある新興の可能性がいくつかあります。
-
インフラストラクチャ・レジリエンスを共有利益として捉える*:エネルギーインフラを軍事目標として見なすのではなく、両当事者は潜在的な紛争を生き残るインフラストラクチャ・レジリエンスへの相互利益を認識する可能性があります。この再構成により、インフラストラクチャは脆弱性から共有セキュリティ資産へと変換されます。
-
経済的相互依存を抑止力として機能させる*:エネルギーインフラの破壊が両当事者の経済利益に害をもたらすという認識は、一方的な脅威能力ではなく相互的脆弱性に基づいた新しい抑止アーキテクチャの基礎を形成します。
-
分散ガバナンスモデル*:エネルギーインフラストラクチャと軍事・核資産の統合は、集中管理を分散ガバナンスで置き換える将来のセキュリティアーキテクチャを示唆しています。これにより、集約ではなく冗長性を通じたレジリエンスが実現されます。
-
危機解決における時間的柔軟性*:繰り返される期限延長は、伝統的な時間制限のある交渉フレームワークが不十分である可能性を示唆しています。将来の危機管理は、二者択一的な解決結果ではなく、段階的な進展を伴う長期的な時間軸を受け入れるかもしれません。
この状況を監視するナレッジワーカーが認識すべき点は、この対立が伝統的な危機管理フレームワークが不十分であることが明らかになるインフレクションポイントを示しているということです。繰り返される期限延長は、弱さや失敗を示すのではなく、21世紀の複雑性により適した新しい外交的・戦略的言語の出現を示唆しているのです。
重要な変数は、両当事者が基礎となるセキュリティ上の懸念に対処しながら、両者の面子を保つ解決フレームワークを発見できるかどうかです。そうしたフレームワークがなければ、さらなる期限延長と段階的な軍事的ポジショニングが続くと予想されます。しかし、この延長されたタイムラインは同時に、新しいアプローチが出現するための空間を生み出しています。これらのアプローチは、最終的には伝統的な危機解決モデルよりも耐久性が高い可能性があります。
エネルギーセキュリティ、インフラストラクチャ保護、危機管理の将来は、この対立がどのように最終的に解決されるかによって形作られるでしょう。ここで出現しているパターン、すなわち統合を通じた統一防御、チョークポイント制御を通じたレバレッジ反転、曖昧性を通じた信頼性、そして不十分な伝統的フレームワークから出現するイノベーションは、21世紀の地政学と戦略的競争のフロンティアを表しています。

- 図10:危機監視・対応フレームワークのフロー*