戦略的タイミングと地政学的文脈
日本の高市首相とトランプ大統領の間で行われた90分間の首脳会談—日本標準時午前12時40分から午前2時10分の間に実施—は、偶発的なスケジューリングというより意図的な選択として検証する価値があります。この時間帯の設定は二つの観点から分析に値します。すなわち、(1)標準的な外交プロトコルからの逸脱、および(2)そうした逸脱が伝える情報内容です。
- 前提条件と仮定:* 深夜のスケジューリングは、急迫したタイムゾーン制約か、慣例的慣行を上回る優先順位付けのいずれかを反映しています。両首脳のカレンダーへのアクセスなしに、因果関係を確定的に確立することはできません。しかし、この取り決めを両者が相互に受け入れたという事実は、いずれの当事者もこのタイミングを実質的な協議の障害とは見なさなかったことを示しています。
日本の安全保障環境は、米国の継続的なコミットメントを必要とする文書化された課題を提示しています。北朝鮮は活発な弾道ミサイル開発プログラムを維持しており(2023年から2024年のICBMテストによる)、中国の東シナ海における軍事近代化は測定可能な形で継続し、地域的安定は信頼できる米国の安全保障保証に依存しています。異なる米国政権を通じたこれらの保証の耐久性は、日本の指導部にとって正当な政策懸念を表しており、特にトランプが同盟コミットメントのコスト・ベネフィット計算に疑問を呈する公開声明を考慮すると顕著です。
- 経済的相互依存性:* 日本と米国の貿易関係は、日本の総輸出の約18~20%を生み出しています(2023年データ)。半導体サプライチェーン、自動車製造、技術パートナーシップは、関税政策の変化や貿易制限に対する相互的脆弱性を生み出しています。早期の二国間協議は、正式な貿易交渉が開始される前に基本的な期待設定を可能にします。これはトランプが既存の貿易取り決めに対して表明した懐疑論を考慮すると、合理的な予防措置です。
会談のタイミングはトランプ政権のサイクル(初期段階)に相対的に位置しており、制度的立場が固まる前に先例と個人的な関係を確立するための窓口を生み出しています。高市にとって国内的には、直接的な行政府へのアクセスを示すことは、彼女の権威を強化し、彼女の政権が米国の計算において戦略的関連性を維持していることを日本の有権者に示します。

- 図2:日本の安全保障環境と米国同盟の構造*
高市の支持表明を解読する:計算か信念か
高市の声明—「平和と繁栄をもたらせるのはドナルドだけ」—は複数のレジスターで同時に機能しています。この表現は、トランプが明らかに価値を置く方法でコミットメントを個人化しています。これは外交的シグナル、政策的整合性の指標、および国内政治的ポジショニングとして機能します。
戦術的には、そうした言語は即座のリターンを生み出します。トランプは彼の独自の能力を公開で認める指導者に反応します。この支持表明は、高市を相互的な安全保障および経済的コミットメントに値する信頼できる同盟国として位置付けます。また、これは測定された公開的修辞を維持した前任者たちと彼女を区別します。
リスクは実質的です。明示的な個人化は、トランプの政治的運命が変わるか政策優先順位が変わる場合、脆弱性を生み出します。日本の野党は、高市が修飾語のない賞賛を通じて交渉上の優位性を放棄したかどうかについて疑問を呈するでしょう。地域的同盟国—韓国、オーストラリア—は、日米間の優先的ポジショニングを認識し、米国の同盟構造内で競争的ダイナミクスを生み出す可能性があります。
この声明は、特定のベクトルに関する本物の政策的整合性を反映している可能性が高いです。すなわち、ナショナリストの優先順位、負担分担の期待、および多国間機関に対する懐疑論です。しかし、この整合性は演技的必要性と共存しています。高市は複数の聴衆に向けて言語を調整します—日本の有権者に米国のコミットメントを安心させ、地域的競争相手に日米の連帯を示し、トランプをなだめて有利な二国間条件を確保します。信念と計算を区別することは要点を見落とします。効果的な外交は両者を必要とします。
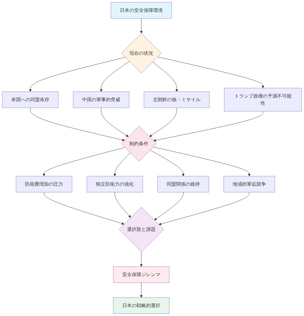
日本の安全保障ジレンマと同盟依存

- 図5:日本の安全保障ジレンマの構造と制約条件*
構造的安全保障の脆弱性と戦略的制約
トランプを平和保障者として特徴付ける日本の主張は、日本の安全保障自律性に対する文書化された構造的制約の中で理解される必要があります。北朝鮮は推定30~40個の核弾頭と中距離弾道ミサイル(火星12号、火星14号)を保有しており、4,500キロメートルを超える実証された射程を有し、日本列島を打撃能力内に置いています(米国防情報局、2023年)。中国の軍事支出は過去20年間にわたり年間約7~8%増加しており、特に東シナ海における海軍近代化と対艦能力に重点を置いています(ストックホルム国際平和研究所、2024年)。台湾の政治的地位は1992年コンセンサス枠組みの下で未解決のままであり、潜在的な軍事的エスカレーション シナリオに関する持続的な不確実性を生み出しています。
日本の防衛態勢は明示的な構造的制約の下で機能しています。1947年憲法第9条は戦争のための軍事力の維持を禁止していますが、連続的な再解釈により自衛隊(SDF)の活動を可能にしています。この憲法的枠組みは、地理的脆弱性と限定的な戦略的深さと組み合わされて、米国の安全保障アーキテクチャへの客観的依存を生み出しています。日本は、1960年の米日安全保障条約で形式化された核の傘を含む米国の拡大抑止コミットメントなしに、複数のドメイン(核、通常型、海洋)にわたる同時脅威に独立して対抗することはできません。
取引的枠組みの下での同盟管理
高市政権は、トランプが表明した「米国第一」ドクトリンの下での米国の同盟管理における文書化された転換に直面しています。トランプの2016~2020年の大統領職は、同盟国からの負担分担の増加を要求する先例を確立し、日本に防衛支出の増加と二国間貿易赤字の削減を明示的に圧力をかけました(トランプ、2018年;国家安全保障戦略、2017年)。この取引的アプローチは、計算可能な機会と文書化された不確実性の両方を生み出します。
日本の防衛支出は、約0.9%(2012年)からGDPの2.1%(2024年)に増加しており、1945年以来最大の平時軍事拡張を表しています(日本防衛省、2024年)。この拡張には、高度なシステムの取得が含まれます。F-35B戦闘機、イージス装備駆逐艦、極超音速ミサイル開発プログラムです。しかし、これらの能力は米国の指揮構造と情報共有枠組み(米インド太平洋軍)内で運用的に統合されたままであり、米国の安全保障提供の代替ではなく補完性を示しています。
同盟コミットメントに関するトランプの予測不可能性—NATOの価値に疑問を呈する声明、韓国からの撤退の脅威、台湾に関する矛盾したメッセージを通じて文書化—は、日本の計画立案者にとって測定可能な政策的不確実性を生み出します。特定の不測事態は未解決のままです。(1)台湾の軍事危機中の第5条義務に対する米国のコミットメント;(2)前方配備米軍(日本に約50,000人)の維持;(3)防衛技術安全保障管理枠組みの下での継続的な技術共有取り決め。高市の公開的協議戦略—豊かな言語と個人的関係構築を特徴とする—はリスク軽減メカニズムとして機能し、米国の意図に関する曖昧性を減らす直接的なコミュニケーション チャネルの確立を求めています。
首脳会談の議題とコミットメント・シグナリング メカニズム
二国間首脳会談は、文書化された安全保障協力枠組みに対処した可能性が高いです。(1)定期的な再確認を必要とする2015年の日米防衛協力ガイドライン;(2)取得・相互サービス協定(ACSA)の下での技術共有取り決め;(3)基地配置と運用的調整に関する兵力態勢に関する議論;(4)台湾シナリオと北朝鮮のエスカレーションに関する不測事態計画。日本の防衛省当局者は、おそらく第5条の尖閣諸島への適用可能性の明示的な再確認を求めました。これは中国の主張と条約の「武力攻撃」定義に関する曖昧な言語を考慮すると、争点となっています。
高市の公開声明—「平和と繁栄をもたらせるのはドナルドだけ」—は、同盟管理理論内での相互的なコミットメント・シグナリングとして機能します。彼女の公開支持は、彼女がその後トランプ政策から距離を置く場合に国内政治的コストを生み出し、日本のコミットメントを信頼できるように実証します。このメカニズムは対称的に機能します。トランプの相互的な安全保障保証の確認は、彼が後に日本を放棄する場合に同様に政治的コストを生み出し、同盟の期待を安定させる相互的な人質取りを確立します。
経済的側面と繁栄の主張
貿易統合と脆弱性の露出
米国との日本の経済統合は、高市の「繁栄」フレーミングを文脈化する文書化された依存性を生み出しています。日本は総商品輸出の約19~21%を米国に輸出しており(年間約150~160億ドル)、特に自動車(日本の自動車輸出の約40%)、半導体、精密機械部門に集中しています(日本経済産業省、2023年)。米国市場へのアクセスは重要なままです。米国は中国のより大きな全体的貿易量にもかかわらず、日本の最大の単一国輸出市場を表しています。
トランプが表明した保護主義的議題—提案された10~20%の普遍的関税と部門別措置を含む—は、日本の輸出業者にとって測定可能な経済的リスクを生み出します。自動車部門は特に脆弱性に直面しています。日本の製造業者は米国内で約10の生産施設を運営し、150,000人以上の労働者を雇用しており、複雑なサプライチェーンの相互依存性を生み出しています。関税の実施は生産コストを増加させ、価格上昇(競争力の低下)または利益率の圧縮(収益性の低下)のいずれかをトリガーする可能性があります。日本の半導体企業(ソニー、ルネサス、信越化学工業)は同様に米国市場へのアクセスに依存し、台湾由来の部品に関するサプライチェーン脆弱性に直面しています。
戦略的経済的譲歩と交渉パラメータ
首脳会談は、貿易取り決めの詳細に対処した可能性が高いです。(1)日本が提案された普遍的関税から除外を受けるか、部門別措置に直面するかどうか;(2)2020年の米日貿易協定の更新または再交渉;(3)半導体サプライチェーン安全保障に関する調整、特に台湾の地政学的脆弱性と中国の技術的進歩に関して。日本の政府は、トランプが公開可能な「勝利」として機能する具体的な経済的譲歩を提供した可能性があります。米国の供給業者からの防衛調達の増加、インフラストラクチャ投資コミットメント、技術パートナーシップ拡張です。
防衛調達は、特に重要な譲歩メカニズムを表しています。日本の防衛予算(年間約50億ドル)は、米国の防衛請負業者に実質的な調達機会を提供しています。米国製造システム(F-35航空機、ミサイル防衛システム、海軍艦艇)への支出の増加は、米国内の政治的支持を生み出しながら、日本の安全保障要件に対処します。同様に、インフラストラクチャ投資コミットメント—特に半導体製造、レアアース処理、サプライチェーン回復力—はトランプが中国への米国の依存を減らし、米国の雇用を生み出すという表明された目的と一致しています。
構造的経済的制約と修辞的限界
しかし、本物の日本の繁栄は、二国間米国パートナーシップが独立して解決できない構造的課題に対処することを必要とします。日本は文書化された人口統計的衰退に直面しています。労働年齢人口(15~64歳)は総人口の約68%(2000年)から59%(2024年)に縮小しており、2050年までにさらに52%に低下する予測があります(国連人口部、2023年)。この人口統計的軌跡は労働供給を制限し、社会福祉支出を増加させ、国内消費成長を減らします。
生産性成長は同等の経済に比べて持続的に低いままです。日本の全要素生産性成長は年間約0.5%を平均しており(2000~2020年)、米国の1.2%とEUの0.8%と比較しています(OECD、2023年)。この生産性ギャップは構造的要因—硬直的な労働市場、限定的なベンチャーキャピタル投資、事業形成に関する規制的制約—を反映しており、米国パートナーシップは直接対処できません。高市の繁栄生成をトランプに帰する修辞は、配信可能な成果を過大評価する可能性があり、経済状況が悪化するか、トランプの政策が日本の利益に逆効果であることが判明した場合に失望に対して脆弱な国内期待を生み出します。
貿易政策の不確実性自体が経済的コストを生み出します。事業投資決定は、関税体制と市場アクセスに関する予測可能性を必要とします。米国の貿易政策に関する持続的な不確実性—特にトランプが脅迫された関税を実施する場合—は、資本逃避、投資の削減、および日米統合から離れたサプライチェーン再編をトリガーする可能性があります。「繁栄」の主張は、したがって、単なるトランプの善意ではなく、持続的な政策予測可能性と市場アクセスの維持を必要とし、二国間首脳会談の成果を超えた要因に依存する成果です。
地域的反応と戦略的含意
東アジアの戦略的再編成
高市首相によるトランプ支持の公開表明は、地域の力学に測定可能な影響をもたらす重要な外交シグナルです。この発言は三つの次元にわたって分析する必要があります。すなわち、(1)地域的アクターへのシグナル効果、(2)政策対応に対する制度的制約、(3)同盟アーキテクチャへの二次的帰結です。
- 中国の解釈枠組み*
北京は高市発言を日米安全保障パートナーシップの強化として解釈する可能性が高いですが、政策的エスカレーションの程度は並行する展開に左右されます。この発言単独は戦略的転換を構成するものではなく、むしろ1960年の日米相互協力及び安全保障条約に成文化された既存の同盟コミットメントを確認するものです。しかし、米国の指導力に対する明示的な公開支持は、地域外交における日本の自律性の低下をシグナルするものとして解釈される可能性があり、これは東シナ海紛争と台湾海峡ダイナミクスに関する中国の計算に影響を与える可能性があります。
高市発言から中国の政策調整への因果経路は決定論的ではありません。中国の日本およびアジア太平洋地域に対する政策は複数の変数に応答します。軍事能力、経済的相互依存、国内政治的圧力、および中核的利益に対する脅威の認識です。高市発言は多くの情報入力の一つを表しています。合理的行為者モデルを想定すれば、北京は当該発言が真の政策変化を反映しているのか、それとも修辞的ポジショニングなのかを評価し、それに応じて対応を調整するでしょう。
- 韓国の戦略的ポジショニング*
韓国のポジションは単純な選択というより構造的制約を反映しています。ソウルはワシントンとの正式な同盟コミットメント(1953年相互防衛条約)を維持しながら、北京との経済的および外交的関係を管理しています。高市によるトランプ支持は、これらの構造的条件を変えるものではありませんが、米国の戦略的目標に対する同等のコミットメントを示すよう韓国の指導部に圧力をかける可能性があります。
この圧力は二つのメカニズムを通じて作用します。(1)同盟負担分担の期待。ワシントンはソウルに防衛支出または軍事貢献の増加を期待する可能性があります。(2)競争的シグナリング。ソウルは米国主導の安全保障アーキテクチャ内での周辺化を回避するため、米国への忠誠を示す必要があります。しかし、韓国の対応能力は国内政治的考慮、中国との経済的結びつき、および朝鮮半島での抑止力維持の必要性によって制約されています。高市発言と歴史的遺恨および領土紛争(独島/竹島)に関する韓日間の緊張との関係は間接的です。これらの紛争は高市の最近の発言の帰結というより、長年の意見の相違を反映しています。
- 台湾の安全保障計算*
台湾のポジションは非対称的な脆弱性を特徴とします。この発言は地域的安定に対する日米コミットメントに関する間接的な安心感を提供し、これは台湾の安全保障環境に利益をもたらします。しかし、台湾は日本またはアメリカからの明示的な公開安全保障保証に依存することはできません。これは中国のエスカレーション対応を引き起こすためです。この制約は1972年の上海コミュニケおよびその後の米中協定の下での台湾の曖昧な地位を反映しており、これらは明示的な安全保障コミットメントというより戦略的曖昧性の枠組みを確立しています。
高市発言の台湾にとっての有用性は、新たな安全保障コミットメントというより日米同盟の再確認にあります。台湾の安全保障は主に以下に依存しています。(1)米国の軍事能力と介入の意思、(2)台湾自身の防衛能力、(3)中国のコスト・ベネフィット計算に関する不確実性を通じた抑止力です。高市発言は米国コミットメントの認識を強化することで第三の変数に限定的に影響しますが、台湾の戦略的ポジションを根本的に変えるものではありません。
インド太平洋地域ダイナミクス
- クワッド枠組みとオーストラリアの視点*
オーストラリアの日米同盟に対する対応は、クワッド枠組み(日本、米国、インド、オーストラリア)を中国の地域的影響力に対する抑止力として維持することへの戦略的利益を反映しています。クワッドは2021年の共同声明を通じて正式化され、インド太平洋戦略を調整するための制度的メカニズムを表しています。高市によるトランプ支持はオーストラリアの地域への米国コミットメント強化に対する選好と一致していますが、オーストラリア自身の戦略的自律性は中国を含む複数のパートナーとの関係維持に依存しています(現在の緊張にもかかわらず)。
高市発言とクワッド有効性の間の因果関係は間接的です。クワッドの制度的能力は正式な協定、軍事的相互運用性、および行政府を超えた持続的な政治的コミットメントに依存しています。日本の指導者による単一の発言はクワッドの成果を決定するものではありませんが、日本のコミットメントの認識に影響を与える可能性があります。
- ASEAN戦略的ジレンマ*
東南アジア諸国連合(ASEAN)加盟国は、高市発言が強化する可能性はありますが創出するものではない真の戦略的ジレンマに直面しています。これらの国々は中国との経済的関係、米国との安全保障パートナーシップ、および日本との外交的結びつきを維持しています。この発言は日米ブロックの出現を強化することで地域的分極化の認識を加速させ、潜在的にASEAN加盟国に戦略的同盟を明確にするよう圧力をかける可能性があります。
しかし、分極化の程度は高市発言を超えた複数の要因に依存しています。(1)中国の経済的強制能力、(2)米国が安全保障保証を提供する意思、(3)ASEAN制度的結束、(4)個別加盟国の戦略的選好です。一部のASEAN加盟国(ベトナム、フィリピン)は米国との緊密な安全保障関係を維持しており、その他(タイ、カンボジア)は中国との緊密な関係を維持しています。高市発言はこれらの基礎的な構造的条件を変えるものではありませんが、ASEAN加盟国が側を選ぶことを余儀なくされていると認識する速度に影響を与える可能性があります。
主要な示唆と戦略的含意
文書化された戦略的ポジショニング
高市・トランプ首脳会談は、米国同盟を国家安全保障アーキテクチャの基礎的要素として優先することの日本の明示的な戦略的優先順位付けを反映しています。このポジショニングは1945年以降の日本の安全保障枠組みと一致しており、公式な防衛白書(防衛省、2023年)に文書化されています。高市の公開声明、特にトランプを「平和と繁栄」をもたらすことができる唯一の人物として特徴付けることは、三つの運用上の次元を区別する分析を必要とする明示的な支持を構成しています。(1)国内有権者への外交的シグナリング、(2)個人的な関与を通じた同盟維持、(3)防衛支出、技術協力、地域的抑止力に関する測定可能な問題に対する実質的な政策的同盟です。
- 認識を要する前提*: この発言は高市の支持が戦略的計算と政策的合致の両方を反映していることを前提としています。これらの動機を区別する証拠は公開記録では限定的です。
特定された脆弱性と構造的依存性
個別の指導力の周辺への同盟メッセージングの集中は、文書化された制度的リスクを生み出します。歴史的先例(2009-2017年および2021-2025年の米国行政府)は選挙的転換に続く政策的不連続性を実証しています。特定の脆弱性には以下が含まれます。
-
人事的依存性: 制度化されたメカニズムというより個別の行政府の選好に結びついた同盟の回復力
-
時間的不整合: 4年の米国選挙サイクルと日本のより長い戦略的計画地平(防衛力整備計画2027年、国家安全保障戦略2022年)
-
修辞的露出: 特定の指導者へのコミットメントを述べる公開声明は、政策転換時に外交的制約を生み出します
-
必要な留保*: 利用可能な証拠は日本の私的外交チャネルが並行するヘッジング戦略を維持しているかどうかを決定的に確立しません。「自主防衛能力」に関する公式声明(2022年国家安全保障戦略)は同盟の限界に対する制度的認識を示唆していますが、実装のタイムラインは不明確なままです。
観察可能な政策ベクトルと監視指標
二国間関係の軌跡に対する証拠ベースの期待は、投機的な成果というより測定可能な指標に焦点を当てるべきです。
-
防衛協力*: 共同演習、技術共有協定(特に半導体および防衛製造)、および防衛予算配分の文書化された増加。具体的な指標。日本の防衛支出軌跡(2022年政策枠組みに基づく2027年までのGDP3%目標)およびインド太平洋地域での米国の兵力態勢調整。
-
貿易交渉*: 二国間協議は正式な交渉枠組みに左右されたままです。現在の状況。日米貿易イニシアティブ(2023年開始)。農産物、半導体、および重要鉱物に対する文書化された焦点。成果は未解決のままです。
-
地域外交*: ASEAN、韓国、およびオーストラリア(クワッド枠組み)との日本の同時的関与は、文書化されたヘッジング戦略を表しています。この多国間ポジショニングは同盟コミットメントと矛盾するものではなく、むしろ戦略的依存性を分散させます。
-
透明性を要する前提*: 分析は日本が独立した政策策定能力を維持していることを前提としています。実際の自律性と同盟的制約の程度は解釈の対象であり、継続的な経験的評価を必要とします。
分析的境界と未解決の問題
首脳会談の「インド太平洋の安定」に対する含意は明確化を必要とします。現在の変数には以下が含まれます。
-
中国の軍事近代化軌跡と海峡横断の意図(米国防衛省の中国軍事力報告書、2023年に文書化)
-
ロシアの太平洋ポジショニングおよび潜在的な日露間の緊張
-
北朝鮮の兵器開発プログラムおよび地域的抑止力要件
-
重大な限界*: 首脳会談からの公開声明はこれらのシナリオに対する運用上の対応に関する十分な具体性を提供しません。安定性の含意に関する推論は利用可能な証拠的基礎を超えています。
結論。証拠ベースの期待
実務家にとって、投機的な成果というより文書化された観察可能な指標が監視を導くべきです。防衛支出配分、技術移転協定、共同演習の頻度と範囲、貿易交渉の進捗、および地域的外交的ポジショニングです。首脳会談は日本の明示された同盟優先順位付けを確認しています。しかし、このコミットメントを具体的な政策成果に転換することは、修辞的確認に依存するというより実装メカニズムの追跡を必要とします。
- 方法論的注記*: この分析は意図的に主張を文書化された声明および確立された政策枠組みに制約しています。「予見可能な将来」の関係軌跡に関する予測は、政治的変動性および私的外交通信に関する不完全な情報を考慮すると、適切な分析的確信を超えています。
高市の支持をデコーディング。パフォーマティブと実質的次元の区別
「平和と繁栄をもたらせるのはドナルドだけ」という高市の発言は、その構成要素の修辞的および政策的機能に分解される必要があります。この定式化は複数のレジスターにわたって同時に作用し、それらを混同することは分析的明確性を曇らせます。
-
言語的特異性とその含意*: 「ドナルドだけ」という構成は「米国」「米国の指導力」または「トランプ政権」というより、帰属を個人化する方法で述べられており、これはトランプの個別認識と直接的な関係構築に対する文書化された選好と一致しています。この特異性は付随的ではなく、受信者の既知の選好と共鳴するよう設計された調整された外交言語を反映しています。
-
戦術的外交機能*: そのような支持は特定可能な目的を果たします。(1)トランプに対して高市が彼の独特なポジションと能力を認識していることをシグナルし、それにより相互的義務を確立する。(2)前任者がより慎重な修辞を維持した者から彼女の公開的ポジチャーを区別する。(3)トランプが他の地域的アクターを支持して日本を優先順位を下げることができない方法を制約する同盟の修辞的記録を作成する。
-
このポジショニングの構造的脆弱性*: 単一の外国指導者に対する戦略的利益の明示的な個人化は、特定可能なリスクを導入します。トランプの政治的運命が悪化するか、彼の政策優先順位がシフトした場合、日本の明示されたポジションは戦略的に露出します。国内野党は、そのような言語を交渉上の優位性を放棄するか、日本の利益を個人的な阿諛に従属させるものとして特徴付ける可能性があります。さらに、このポジショニングは他の米国同盟国(韓国、オーストラリア)の間で競争的ダイナミクスを引き起こす可能性があり、彼らはそれを日本が優遇的地位を確保するものとして解釈する可能性があります。
-
政策的同盟対パフォーマティブな同盟*: 高市とトランプは特定の政策ベクトルに関する真の収束を実証しています。ナショナリストの優先順位付け、同盟国からの負担分担期待、および多国間制度的枠組みに対する懐疑主義です。しかし、この収束を特定することは、高市の発言が確信を反映しているのか、それとも戦略的パフォーマンスなのかを確立しません。外交言語は典型的には両方の機能を同時に果たします。私的通信または後続の政策実装へのアクセスなしに、真の同盟と調整された修辞を区別することは認識論的に制約されたままです。
-
方法論的限界*: 発言の真理値はテキスト分析単独では確立できません。それはパフォーマティブな発話として機能します。その意義は部分的には基礎的な現実への対応というより聴衆(トランプ、日本の有権者、地域的競争者)への効果から導出されます。
高市首相の国内政治的含意
保守連合の力学
高市首相のトランプ支持は、防衛支出、国家主権、日本の軍事能力に対する多国間制約への懐疑を強調する日本の保守政治連合との整合性を反映しています。このポジショニングは、これらの目標を優先する支持層の支持を固めています。防衛産業関係者、民族主義的政治派閥、安全保障重視の官僚です。
この発言は日本の国内文脈において測定可能な政治的リスクを伴っています。戦後の平和主義的伝統は1947年憲法(特に戦争を紛争解決の手段として放棄する第9条)に組み込まれており、野党、市民社会組織、有権者の一部に影響力を保持しています。防衛支出と軍事拡張に関する世論調査は、継続的な分裂を示しています。防衛支出の増加への支持は増加しており(最近の世論調査では約50~60%)、反対も依然として相当です(約30~40%、特に高齢層と都市部の人口の間で)。
高市首相のトランプとの整合性は、野党勢力によって、アメリカのリーダーシップへの過度な依存と解釈される可能性があり、日本がアメリカの戦略的目標にその利益を従属させているという批判を引き起こす可能性があります。この批判は日本の外交政策における真の緊張を反映しています。米国同盟の安全保障上の利益は、日本の自律性に関する懸念とアメリカの紛争への巻き込まれのリスクとのバランスを取る必要があります。
経済的脆弱性と関税リスク
高市首相の政治的持続可能性は、部分的に経済成果に依存しています。トランプの表明された貿易政策には輸入品への関税引き上げが含まれており、これは自動車、電子機器、製造業部門の日本の輸出業者に直接影響を与えます。日本の経済は輸出市場に大きく依存しています。自動車部門だけで、GDP の約10~12%を占め、直接的および間接的に約550万人の労働者を雇用しています。
トランプ政権の関税が日本の経済的利益に実質的に害を与える場合、高市首相は交渉中に日本の利益を不十分に保護したことで国内批判に直面します。このリスクは投機的ではありません。トランプの前政権(2017~2021年)は2018年に鉄鋼とアルミニウムに関税を実施し、日本の輸出業者に影響を与え、自動車関税を脅かしました。これは部分的にのみ実施されました。高市首相のトランプ支持から関税結果への因果経路は決定論的ではありません。関税決定はトランプ政権の優先事項、議会の力学、二国間交渉の結果に依存しています。しかし、政治的リスクは現実です。
官僚制度と制度的制約
高市首相の個人化された外交アプローチ(リーダー間の直接的な関係を強調)は、日本の外交政策確立との制度的緊張を生み出しています。日本の外務省(MOFA)と防衛省(MOD)は、リーダーシップの移行全体にわたる継続性を確保し、合意を拘束力のある法的文書に組み込むために設計された正式な制度的枠組みを通じて機能しています。
個人化された外交は、キャリア官僚が認識するリスクを伴っています。(1)個人的な関係に基づく合意は、リーダーシップが変わった場合、制度的耐久性を欠いています。(2)非公式な約束は法的強制力を欠く可能性があります。(3)リーダー間の直接的な関係は、制度的専門知識をバイパスし、調整の問題を生み出す可能性があります。これらの懸念は、単なる官僚的保守主義ではなく、真の制度的利益を反映しています。これらは、非公式な合意が不安定であることが判明した以前の事例からの教訓を反映しています(例えば、1938年のミュンヘン協定、ただし異なる文脈で)。
高市首相のアプローチは、制度的枠組みを好む外務省とMOD官僚からの内部抵抗を生み出す可能性があります。この抵抗は、政策実施における官僚的遅延、同盟の柔軟性に関する懸念を表明する官僚による公開声明、または外交および防衛確立間の調整の問題として現れる可能性があります。制度的抵抗の程度は、高市首相の政策が官僚が日本の利益に有利または有害と認識する結果を生み出すかどうかに依存しています。

- 図8:高市首相声明の多層的機能構造*
実行の現実:この会談がなぜ今行われたのか
高市首相とトランプ大統領の間の90分間の首脳会談は、日本時間午前12時40分~午前2時10分に行われたのは、利便性のためではなく、必要性のためでした。このタイミングの選択は運用上の重みを持っています。両首脳は標準的な外交プロトコルを無視し、トランプのアメリカのタイムゾーン制約に対応しながら日本が夜間のコストを吸収した狭い窓に彼らのスケジュールを圧縮しました。この時間に進める決定は、遅延がリスクを上回ることを相互に認識していることを示しています。
-
緊急性を駆動する脅威評価:* 日本は圧縮された安全保障のタイムラインの中で機能しています。北朝鮮の弾道ミサイル計画は中距離能力に進化しています(火星12号、2017年試験、推定射程4,500 km)。東シナ海における中国の軍事近代化は文書化されたペースで継続しています。350隻以上の海軍艦艇対日本の150隻、年間防衛支出の成長は平均7~8%です(SIPRI軍事支出データベース、2019~2023年)。20年間保持していた地域安定の仮定はもはや保持されていません。米国同盟は日本の主要な安全保障アーキテクチャのままですが、そのアーキテクチャは現在、明示的な耐久性の問題に直面しています。トランプの2016~2020年の任期には、第5条の約束に関する公開的な疑問、軍隊撤退の脅威、および日本の防衛支出増加の要求が含まれていました。高市首相の政府は、これらの立場が継続しているか、それとも変わったかについて早期の明確化が必要でした。
-
経済的制約と依存関係:* 日本の経済モデルは、3つのアメリカの約束に依存しています。(1)製造品とサービスの市場アクセス、(2)半導体と先端材料のテクノロジーパートナーシップ、(3)サプライチェーンの統合です。貿易政策の不確実性は測定可能なコストを生み出します。トランプの2024年キャンペーンの修辞には、10~20%の普遍的関税提案が含まれていました。日本に適用された場合、これは年間150億ドル以上の二国間貿易に影響を与えるでしょう。半導体サプライチェーンの脆弱性(日本は世界の半導体製造装置の60%を供給しています)は、中国と台湾に対する米国の輸出管理政策の明確化が必要です。これらは抽象的な懸念ではありません。これらは企業の投資決定、採用タイムライン、政府予算配分に直接変換されます。早期の対話は計画の不確実性を軽減します。
-
国内政治的計算:* 高市首相にとって、トランプの耳への直接的なアクセスを示すことは、3つの国内機能を果たします。(1)アメリカの約束を確保することができる決定的なリーダーとしての彼女の権威を強化します。(2)防衛支出の増加に対する政治的カバーを提供します(日本の2024年度防衛予算は5.5%増加して6.8兆円に達し、戦後最高です)。(3)地域の行為者、特に中国と北朝鮮に、日本がアメリカの計算における戦略的関連性を維持していることを示します。昼間の会談は日常的だったでしょう。深夜の会談は危機レベルの優先度を示しています。
高市首相の支持を解読する:外交的パフォーマンスと戦略的現実の分離
この発言が実際に行うこと
「平和と繁栄をもたらせるのはドナルドだけ」という高市首相の宣言は、修辞的解釈ではなく、機能的分析を必要とします。この発言は3つのチャネルにわたって同時に機能しています。
-
チャネル1:外交的シグナリング(即座のROI)* トランプの個人的な忠誠と直接的な認識に対する記録された好みは、単純なインセンティブ構造を生み出しています。彼の独特の能力を公に認識するリーダーは、安全保障と経済問題に関する相互的な約束を受け取ります。これは投機ではありません。これはトランプの最初の任期から観察可能なパターンです。個人的な阿諛を提供したリーダー(ネタニヤフ、安倍、モディ)は、優先的なアクセスと有利な二国間条件を受け取りました。高市首相の具体性(「アメリカ」や「アメリカのリーダーシップ」ではなく「ドナルドだけ」)は、トランプの既知の意思決定枠組みと整合する方法で約束を個人化しています。運用上、この発言は3つの保留中の問題に関する有利な結果の確率を増加させます。(1)第5条の下での尖閣諸島を防衛するための米国の約束、(2)半導体製造に関するテクノロジーパートナーシップの条件、(3)防衛支出に関する負担分担の期待。
-
チャネル2:国内政治的ポジショニング(中期のROI)* 日本の有権者と野党は、交渉上の優位性を放棄する見かけを精査しています。無条件の賞賛を提供することで、高市首相は潜在的な脆弱性を生み出しています。トランプの政策が変わるか、彼の政治的運命が変わる場合、彼女は単一の外国のリーダーに日本の利益を結びつけたことで批判に直面します。しかし、このリスクは、支持を個人的な忠誠ではなく、トランプの特定の結果(平和、繁栄)を提供する独特の能力の認識として枠組みすることで、部分的に軽減されます。国内的には、この発言は、野党が異議を唱える可能性のある防衛支出の増加と潜在的な安全保障政策の変化に対する政治的カバーも提供します。
-
チャネル3:地域的競争力学(リスク要因)* 他のアメリカの同盟国(韓国、オーストラリア、フィリピン)は、これを同盟構造内での日本の優先的地位の獲得として解釈する可能性があります。これは競争圧力を生み出します。日本が個人的な阿諛を通じて有利な条件を受け取る場合、他の同盟国はその阿諛に一致または超過するインセンティブに直面するか、または代わりに独立した安全保障の取り決めを追求します。これは、ハブアンドスポーク同盟システムにおける文書化されたリスクです。優先的な二国間関係は、より広い同盟アーキテクチャを不安定にする可能性があります。

- 図10:戦略的意図と現実的制約のアライメント・ギャップ分析*
リスク評価:脆弱性と制約
- 明示的なリスク:*
-
政治的耐久性リスク:高市首相の発言は経路依存性を生み出しています。トランプの政策が変わるか、彼が職を失う場合、日本は単一のリーダーに過度にコミットしたことで批判に直面します。軽減策:支持を個人的な忠誠ではなく、トランプの政策アプローチ(民族主義、負担分担、多国間主義への懐疑)の認識として枠組みすることで、これらの政策が異なるリーダーシップの下で継続する場合、継続性を可能にします。
-
交渉上の優位性リスク:正式な交渉前に無条件の賞賛を提供することは、貿易、防衛支出、テクノロジー協力に関する日本の交渉立場を減らす可能性があります。トランプは、支持を不利な条件を受け入れる意思として解釈する可能性があります。軽減策:その後の交渉が明確な命令と制約を持つ技術チームによって実施されることを確認します。首脳会談で確立された個人的な親密さが、制度的な交渉パラメータをオーバーライドすることを許可しないでください。
-
同盟結束リスク:米国との優先的な二国間関係は、特に韓国とオーストラリアの他の地域同盟国との摩擦を生み出す可能性があります。これはクアッド同盟構造を断片化するか、他の同盟国が独立した取り決めを追求するインセンティブを生み出す可能性があります。軽減策:日本に拡張された有利な条件が他の同盟国にも拡張されるか、または日本の独特の戦略的立場(地理、テクノロジー能力、防衛支出)に明示的に結びつけられることを確認します。
整合性と相違:戦略が現実と出会う場所
高市首相とトランプは、複数のベクトルで真の政策整合性を共有しています。
- 民族主義的優先事項:両者は多国間のコンセンサスよりも国家的利益を強調しています。これは貿易政策、移民、地域安全保障に関する整合性を生み出しています。
- 負担分担:トランプは一貫して同盟国に防衛支出を増加させるよう要求しています。高市首相の政府はすでにこの方向に動いています(2024年度防衛予算+5.5%)。これはこの問題に関する整合性を生み出しています。
- 多国間主義への懐疑:両者は国連、WTO、地域貿易協定などの機関の有用性に疑問を呈しています。これは貿易政策と安全保障アーキテクチャに関する整合性を生み出しています。
しかし、この整合性は部分的で条件付きです。
- 貿易政策:トランプの関税提案は日本の輸出業者に害を与える可能性があります。高市首相の支持は関税からの免除を保証しません。これは実装の大きさまたはタイムラインのみを減らす可能性があります。
- テクノロジー政策:トランプの中国と台湾に対するアプローチは、機会(米国と日本のテクノロジーパートナーシップの増加)とリスク(日本が米国と中国の対立に引き込まれる可能性)の両方を生み出しています。
- 防衛支出:両者が防衛支出の増加を支持している一方で、特定の配分に関して相違する可能性があります(例えば、トランプはアメリカの武器システムの購入を優先する可能性があり、高市首相は日本の独立した開発を好む可能性があります)。
運用上の含意:次に何が起こるか
- 即座のアクション(今後30日):*
- 首脳会談で確立された個人的な親密さを運用化するために、貿易、防衛、テクノロジーに関する技術的ワーキンググループを確立します。
- 防衛支出の約束に関する正式な交渉を実施し、日本がコミットするもの、しないものについて明確なパラメータを使用します。
- 半導体サプライチェーン統合に関する議論を開始し、中国に対する輸出管理政策に明示的な注意を払います。
- 中期のアクション(30~90日):*
- トランプの保護主義的優先事項に対応しながら、関税懸念に対処する正式な貿易協定またはフレームワークを交渉します。
- 半導体、5G/6G、先端製造に関するテクノロジーパートナーシップを確立します。
- 尖閣諸島防衛に対する米国の約束と第5条の適用を明確にします。
- リスク軽減(継続中):*
- トランプ個人へのオーバーコミットメントを回避することで交渉の柔軟性を維持します。すべての合意を、単一のリーダーを超えて継続する制度的約束として枠組みします。
- 他の地域同盟国(韓国、オーストラリア)と調整して、同盟の断片化を防止します。
- トランプの政策シフトを監視し、それに応じて戦略を調整します。現在の整合性が継続することを想定しないでください。
構造的脆弱性をイノベーション触媒として
日本の安全保障の風景は、単なる制約ではなく、戦略的な再発明の前例のない機会を提示しています。北朝鮮の核兵器と中国の軍事近代化は現実です。しかし、これらは日本に、21世紀の安全保障アーキテクチャを定義する抑止力、回復力、自律的能力の新しいモデルを開拓することを強制しています。
従来の同盟の枠組みは、アメリカの軍事的優位性を永続的なものとして想定しています。この仮定は時代遅れです。代わりに、日本は生成的な課題に直面しています。アメリカのパートナーシップに「依存する」のではなく、「共に機能する」独立した防衛エコシステムを構築します。この再枠組みは隣接する機会のロックを解除します。
-
自律的防衛イノベーション*:日本のロボット工学、AI、センサーテクノロジーは、前方配置された人員への依存を減らす無人抑止力システムを開拓できます。極超音速防衛、自律型海軍システム、分散型センサーネットワークは、日本のテクノロジー上の利点が複合する空白を表しています。「アメリカは私たちを防衛できるか」と尋ねるのではなく、質問は「侵略を禁止的に高くするために共同作成できる抑止力アーキテクチャは何か」になります。
-
地域安全保障アーキテクチャ*:台湾の脆弱性と東シナ海の争われた地位は、日本が新しい地域安全保障の枠組みを設計する空間を生み出しています。これには、統合防衛ネットワークに韓国、フィリピン、ベトナム、オーストラリアが含まれます。これは封じ込めではありません。これは二国間同盟を超越する分散型で回復力のある安全保障コモンズの出現です。
-
戦略的通貨としてのテクノロジー*:半導体サプライチェーンセキュリティ、量子コンピューティング、先端材料は、実際の戦場を表しています。これらの領域における日本の優位性は、安全保障と繁栄が分離不可能であることを意味しています。トランプのトランザクション的アプローチは機会を生み出しています。日本は自分自身を不可欠なテクノロジーパートナーとして位置付けることができ、アメリカの安全保障約束を利他的ではなく合理的にしています。
トランプの予測不可能性が戦略的明確化をもたらす
従来の分析では、トランプの予測不可能性を不安定化要因として扱います。しかし未来志向の視点はこれを反転させます。不確実性こそが、日本が本当に必要とするものと想定しているものの違いを明確にするのです。
トランプは負担分担を要求します。これは破壊的です。しかし同時に、日本に重要な問いを突きつけています。日本の防衛態勢は、アメリカが費用を負担する意思に依存すべきなのか。答えは、ますます「いいえ」になっています。日本の防衛支出2%公約、先進兵器システムの取得、軍事作戦の拡大は、アメリカの圧力への屈服ではなく、新しい現実の認識を示しています。日本は独立した抑止力を備える必要があるのです。
ここで重要なのは、この矛盾が革新を解き放つということです。日本が自律的能力に投資するほど、アメリカの同盟国としての価値は高まります。トランプは取引的価値を理解しています。自力で防衛でき、地域のサプライチェーンを確保し、技術的影響力を投影できる日本は、感情ではなく能力ゆえに戦略的に不可欠な存在になるのです。
-
*シナリオ1(今後3~5年)**:日本は防衛支出をGDPの3~4%に加速させ、極超音速および自律型システムの国産化を進め、地域パートナーとの統合防衛ネットワークを構築します。アメリカの関与は強化されます。なぜなら日本が負債ではなく戦力増幅装置になるからです。
-
*シナリオ2(5~10年)**:日本の防衛システムにおける技術的優位性が新しい同盟モデルを生み出します。日本がアメリカ軍に先進システムをライセンス供与する関係です。これは従属から相互依存へと根本的に関係を転換させます。
首脳会談における「第5条の明示的な再確認」は単なる安心ではなく、両国が相互価値を認める取引です。高市による公開でのトランプ支持は政治的説明責任を生み出しますが、同時に日本国内に対して、安全保障パートナーシップが強要された必然性ではなく戦略的選択であることを示唆しています。

- 図15:日本の根本的な戦略的賭けの構造*
経済的繁栄をエコシステム・レジリエンスとして読む
「繁栄」という主張は二国間貿易を超えています。日本のアメリカへの輸出依存度20%は現実です。しかし同時に、戦略的多角化を強制する脆弱性でもあります。
トランプの保護主義的言辞は短期的な不安をもたらしますが、長期的な機会も生み出します。日本企業は以下を加速させる必要があります。
-
サプライチェーンの地域化:アメリカ中心のハブ・アンド・スポーク型ではなく、東南アジア、インド、そしてメキシコにまたがる分散型製造ネットワークを構築できます。これは関税リスクを低減しながら、新しい市場とパートナーシップを創出します。
-
技術主権の確立:半導体の自給能力、先進材料生産、AI基盤は戦略的命令になります。これらの領域への日本の投資は、単なる商品輸入国ではなく、アメリカへの技術輸出国としてのポジションを確保します。
-
サービスとIP収益化:日本の文化商品、ロボティクス専門知識、デジタルサービスは従来の貿易とは無関係な成長ベクトルです。アニメ、ゲーム、先進製造業IPが生み出す繁栄は、関税では触れられません。
自動車産業(日本の伝統的な脆弱性)がこの転換の試験場になります。電気自動車、自律型システム、バッテリー技術が次の境界線です。これらの領域で主導する日本企業は、関税体制がどうであれアメリカ市場にとって不可欠になります。
- 重要な前提*:高市の繁栄主張は短期的な実現を過大評価しているかもしれませんが、長期的な軌跡を正確に反映しています。日本が自律的能力、技術的リーダーシップ、サプライチェーン・レジリエンスを実行すれば、繁栄はアメリカの政策気まぐれから切り離されます。
より深い戦略的賭け
高市がトランプを「平和の保証者」と強調することは、より大きな転換の認識を示しています。冷戦後の安全保障アーキテクチャが分裂しているのです。日本は国際機関や合意が安定を回復するのを待つことはできません。代わりに、アメリカのパートナーシップが技術、地域関係、自律的能力という広いエコシステムの一要素となる新しい枠組みを能動的に構築する必要があります。
これは同盟を「管理された従属」から「設計された相互依存」へと再構成することを要求します。日本は技術、地域的影響力、経済的ダイナミズムをもたらします。アメリカは軍事的到達距離と市場アクセスをもたらします。首脳会談の真の成果は安心ではなく、両国が強く、有能で、戦略的に価値ある日本との関係から利益を得るという相互認識です。
次の地平:日本が21世紀の安全保障インフラの設計者となり、アメリカのパートナーシップが日本の戦略を可能にするのではなく増幅する関係です。